Microbiomic and Metabolomic Insights into the Mechanisms of Alfalfa Polysaccharides and Seaweed Polysaccharides in Alleviating Diarrhea in Pre-Weaning Holstein Calves
Simple Summary
Abstract
1. Introduction
2. Materials and Methods
2.1. Experimental Materials
2.2. Animal Experiment
2.3. Sample Collection
2.4. Detection of Serum Metabolites
2.5. 16S rDNA Gene Sequencing for Gut Microbiota Analysis
2.6. Untargeted Metabolomics Analysis of Fecal Samples
2.7. Correlation Analysis Methods
2.8. Statistical Analysis
3. Results
3.1. Effects of AP and SP on Calf Growth Performance and Diarrhea Index
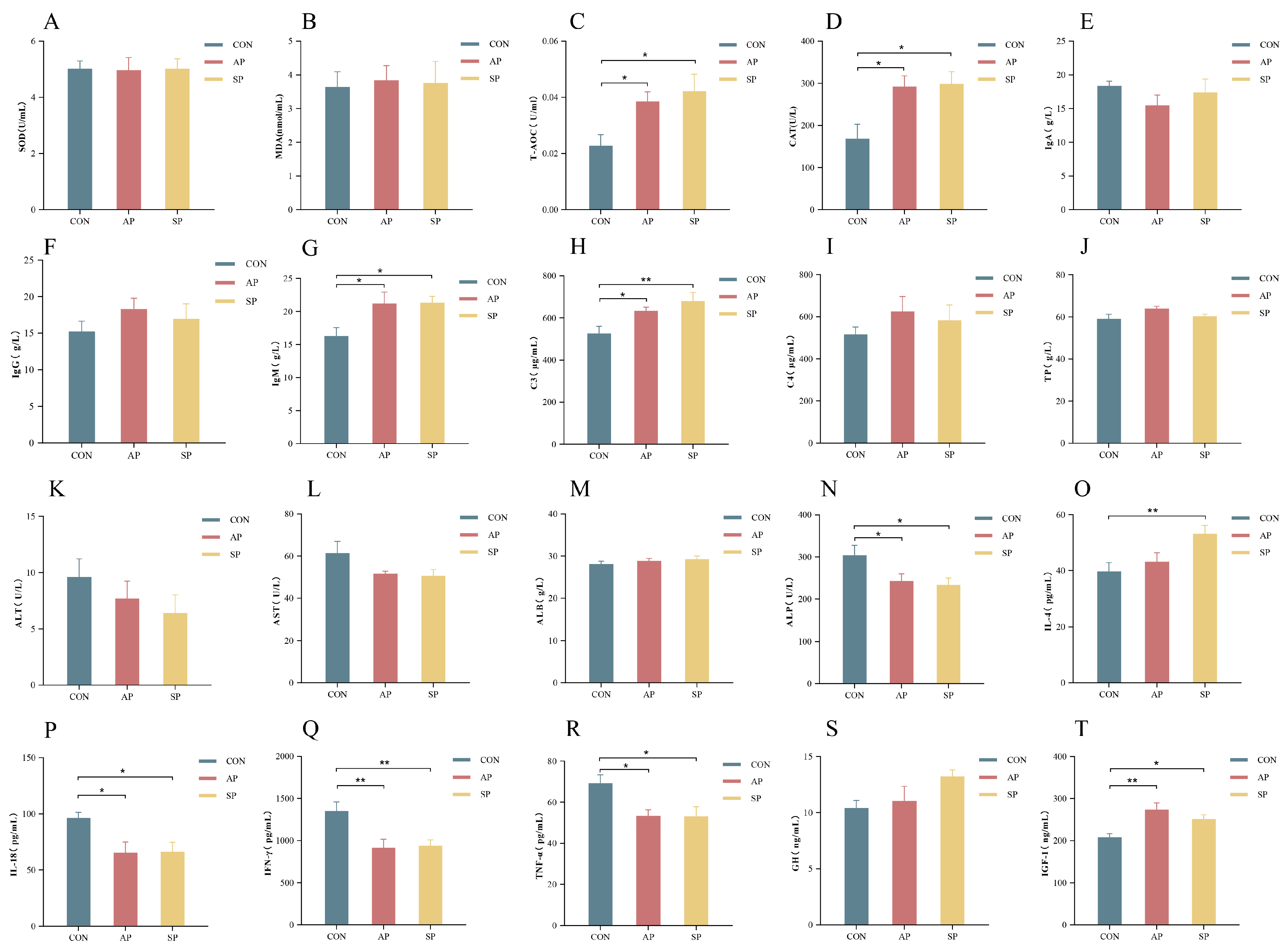
3.2. Effects of AP and SP on Calf Serum Biochemistry, Antioxidant Capacity, and Immunity
3.3. Effects of AP and SP on Alpha and Beta Diversity of Calf Gut Microbiota
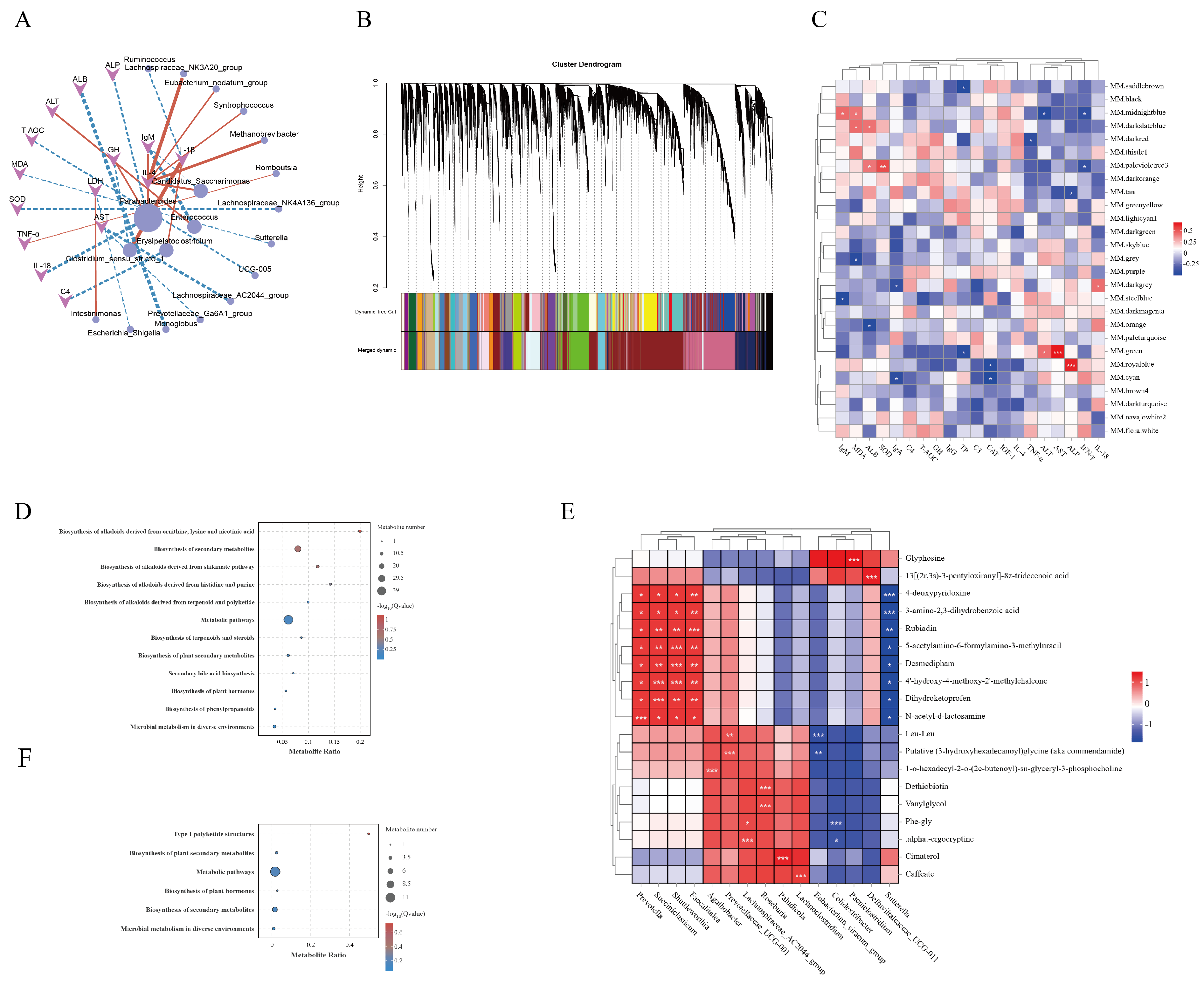
3.4. Effects of AP and SP on Calf Gut Microbiota
3.5. Functional Prediction of Gut Microbiota in Calves Treated with Polysaccharides
3.6. Metabolomics Analysis of Calves Gut with Polysaccharides
3.7. Correlation Analysis
4. Discussion
5. Conclusions
Supplementary Materials
Author Contributions
Funding
Institutional Review Board Statement
Informed Consent Statement
Data Availability Statement
Acknowledgments
Conflicts of Interest
References
- Wilson, D.J.; Habing, G.; Winder, C.B.; Renaud, D.L. A Scoping Review of Neonatal Calf Diarrhea Case Definitions. Prev. Vet. Med. 2023, 211, 105818. [Google Scholar] [CrossRef] [PubMed]
- Klein-Jöbstl, D.; Iwersen, M.; Drillich, M. Farm Characteristics and Calf Management Practices on Dairy Farms with and without Diarrhea: A Case-Control Study to Investigate Risk Factors for Calf Diarrhea. J. Dairy Sci. 2014, 97, 5110–5119. [Google Scholar] [CrossRef]
- Jia, Y.; Mao, W.; Liu, B.; Zhang, S.; Cao, J.; Xu, X. Study on the Drug Resistance and Pathogenicity of Escherichia coli Isolated from Calf Diarrhea and the Distribution of Virulence Genes and Antimicrobial Resistance Genes. Front. Microbiol. 2022, 13, 992111. [Google Scholar] [CrossRef]
- Ma, L.; Zhu, Y.; Zhu La, A.L.T.; Lourenco, J.M.; Callaway, T.R.; Bu, D. Schizochytrium sp. and Lactoferrin Supplementation Alleviates Escherichia coli K99-Induced Diarrhea in Preweaning Dairy Calves. J. Dairy Sci. 2024, 107, 1603–1619. [Google Scholar] [CrossRef] [PubMed]
- Aydin, O.; Ulas, N.; Genc, A.; Baysal, S.; Kandemir, O.; Aktas, M.S. Investigation of Hemogram, Oxidative Stress, and Some Inflammatory Marker Levels in Neonatal Calves with Escherichia coli and Coronavirus diarrhea. Microb. Pathogen. 2022, 173, 105802. [Google Scholar] [CrossRef] [PubMed]
- Lu, Q.; Niu, J.; Wu, Y.; Zhang, W. Effects of Saccharomyces Cerevisiae Var. Boulardii on Growth, Incidence of Diarrhea, Serum Immunoglobulins, and Rectal Microbiota of Suckling Dairy Calves. Livest. Sci. 2022, 258, 104875. [Google Scholar] [CrossRef]
- Clemente, J.C.; Ursell, L.K.; Parfrey, L.W.; Knight, R. The Impact of the Gut Microbiota on Human Health: An Integrative View. Cell 2012, 148, 1258–1270. [Google Scholar] [CrossRef]
- Mohler, V.L.; Izzo, M.M.; House, J.K. Salmonella in Calves. Vet. Clin. N. Am. Food Anim. Pract. 2009, 25, 37–54. [Google Scholar] [CrossRef]
- Zhuang, Y.; Liu, S.; Gao, D.; Xu, Y.; Jiang, W.; Hou, G.; Li, S.; Zhao, X.; Chen, T.; Li, S.; et al. Maternal Gastrointestinal Microbiome Shapes Gut Microbial Function and Resistome of Newborns in a Cow-to-Calf Model. Microbiome 2024, 12, 216. [Google Scholar] [CrossRef] [PubMed]
- Du, Y.; Gao, Y.; Hu, M.; Hou, J.; Yang, L.; Wang, X.; Du, W.; Liu, J.; Xu, Q. Colonization and Development of the Gut Microbiome in Calves. J. Anim. Sci. Biotechnol. 2023, 14, 46. [Google Scholar] [CrossRef]
- Gotteland, M.; Riveros, K.; Gasaly, N.; Carcamo, C.; Magne, F.; Liabeuf, G.; Beattie, A.; Rosenfeld, S. The Pros and Cons of Using Algal Polysaccharides as Prebiotics. Front. Nutr. 2020, 7, 163. [Google Scholar] [CrossRef] [PubMed]
- Zhang, W.; Zhang, Y.; Zhao, Y.; Li, L.; Zhang, Z.; Hettinga, K.; Yang, H.; Deng, J. A Comprehensive Review on Dietary Polysaccharides as Prebiotics, Synbiotics, and Postbiotics in Infant Formula and Their Influences on Gut Microbiota. Nutrients 2024, 16, 4122. [Google Scholar] [CrossRef] [PubMed]
- Zhang, S.-X.; Zhang, Q.-Q.; Liu, Y.-S.; Yan, X.-T.; Zhang, B.; Xing, C.; Zhao, J.-L.; Ying, G.-G. Emission and Fate of Antibiotics in the Dongjiang River Basin, China: Implication for Antibiotic Resistance Risk. Sci. Total Environ. 2020, 712, 136518. [Google Scholar] [CrossRef] [PubMed]
- Zhang, C.; Li, Z.; Zhang, C.-Y.; Li, M.; Lee, Y.; Zhang, G.-G. Extract Methods, Molecular Characteristics, and Bioactivities of Polysaccharide from Alfalfa (Medicago sativa L.). Nutrients 2019, 11, 1181. [Google Scholar] [CrossRef]
- Jia, R.-B.; Wu, J.; Li, Z.-R.; Ou, Z.-R.; Lin, L.; Sun, B.; Zhao, M. Structural Characterization of Polysaccharides from Three Seaweed Species and Their Hypoglycemic and Hypolipidemic Activities in Type 2 Diabetic Rats. Int. J. Biol. Macromol. 2020, 155, 1040–1049. [Google Scholar] [CrossRef] [PubMed]
- Xie, Y.; Wang, L.; Sun, H.; Shang, Q.; Wang, Y.; Zhang, G.; Yang, W.; Jiang, S. A Polysaccharide Extracted from Alfalfa Activates Splenic B Cells by TLR4 and Acts Primarily via the MAPK/P38 Pathway. Food Funct. 2020, 11, 9035–9047. [Google Scholar] [CrossRef] [PubMed]
- Lee, Z.J.; Xie, C.; Ng, K.; Suleria, H.A.R. Unraveling the Bioactive Interplay: Seaweed Polysaccharide, Polyphenol and Their Gut Modulation Effect. Crit. Rev. Food Sci. Nutr. 2023, 65, 382–405. [Google Scholar] [CrossRef] [PubMed]
- Siddik, M.A.B.; Francis, P.; Rohani, M.F.; Azam, M.S.; Mock, T.S.; Francis, D.S. Seaweed and Seaweed-Based Functional Metabolites as Potential Modulators of Growth, Immune and Antioxidant Responses, and Gut Microbiota in Fish. Antioxidants 2023, 12, 2066. [Google Scholar] [CrossRef]
- Yan, J.; Risacher, S.L.; Shen, L.; Saykin, A.J. Network Approaches to Systems Biology Analysis of Complex Disease: Integrative Methods for Multi-Omics Data. Brief. Bioinf. 2017, 19, 1370–1381. [Google Scholar] [CrossRef] [PubMed]
- AOAC. Official Methods of Analysis; Association of Official Analytical Chemists: Arlington, VA, USA, 1990; Volume 15, pp. 123–126. [Google Scholar]
- Magalhães, V.J.A.; Susca, F.; Lima, F.S.; Branco, A.F.; Yoon, I.; Santos, J.E.P. Effect of Feeding Yeast Culture on Performance, Health, and Immunocompetence of Dairy Calves. J. Dairy Sci. 2008, 91, 1497–1509. [Google Scholar] [CrossRef]
- Zhao, C.; Li, H.; Gao, C.; Tian, H.; Guo, Y.; Liu, G.; Li, Y.; Liu, D.; Sun, B. Moringa Oleifera Leaf Polysaccharide Regulates Fecal Microbiota and Colonic Transcriptome in Calves. Int. J. Biol. Macromol. 2023, 253, 127108. [Google Scholar] [CrossRef] [PubMed]
- Li, Z.; Sang, R.; Feng, G.; Feng, Y.; Zhang, R.; Yan, X. Microbiological and Metabolic Pathways Analysing the Mechanisms of Alfalfa Polysaccharide and Sulfated Alfalfa Polysaccharide in Alleviating Obesity. Int. J. Biol. Macromol. 2024, 263, 130334. [Google Scholar] [CrossRef]
- Fan, X.; Hu, H.; Chen, D.; Yu, B.; He, J.; Yu, J.; Luo, J.; Eckhardt, E.; Luo, Y.; Wang, J.; et al. Lentinan Administration Alleviates Diarrhea of Rotavirus-Infected Weaned Pigs via Regulating Intestinal Immunity. J. Anim. Sci. Biotechnol. 2021, 12, 43. [Google Scholar] [CrossRef] [PubMed]
- Liu, Y.; Huang, H.; Fan, J.; Zhou, H.; Zhang, Y.; Cao, Y.; Jiang, W.; Zhang, W.; Deng, J.; Tan, B. Effects of Dietary Non-Starch Polysaccharides Level on the Growth, Intestinal Flora and Intestinal Health of Juvenile Largemouth Bass Micropterus salmoides. Aquaculture 2022, 557, 738343. [Google Scholar] [CrossRef]
- Wen, Z.; Tian, H.; Liang, Y.; Guo, Y.; Deng, M.; Liu, G.; Li, Y.; Liu, D.; Sun, B. Moringa Oleifera Polysaccharide Regulates Colonic Microbiota and Immune Repertoire in C57BL/6 Mice. Int. J. Biol. Macromol. 2022, 198, 135–146. [Google Scholar] [CrossRef]
- Qi, J.; Huang, F.; Gan, L.; Zhou, X.; Gou, L.; Xie, Y.; Guo, H.; Fang, J.; Zuo, Z. Multi-Omics Investigation into Long-Distance Road Transportation Effects on Respiratory Health and Immunometabolic Responses in Calves. Microbiome 2024, 12, 242. [Google Scholar] [CrossRef]
- Zhang, C.; Li, C.X.; Shao, Q.; Chen, W.B.; Ma, L.; Xu, W.H.; Li, Y.X.; Huang, S.C.; Ma, Y.B. Effects of Glycyrrhiza Polysaccharide in Diet on Growth Performance, Serum Antioxidant Capacity, and Biochemistry of Broilers. Poult. Sci. 2021, 100, 100927. [Google Scholar] [CrossRef]
- Yang, J.-Y.; Chen, S.-Y.; Wu, Y.-H.; Liao, Y.-L.; Yen, G.-C. Ameliorative Effect of Buckwheat Polysaccharides on Colitis via Regulation of the Gut Microbiota. Int. J. Biol. Macromol. 2023, 227, 872–883. [Google Scholar] [CrossRef] [PubMed]
- Zhao, L.; Yuan, B.-D.; Zhao, J.-L.; Jiang, N.; Zhang, A.-Z.; Wang, G.-Q.; Li, M.-Y. Amelioration of Hexavalent Chromium-Induced Bioaccumulation, Oxidative Stress, Tight Junction Proteins and Immune-Related Signaling Factors by Allium Mongolicum Regel Flavonoids in Ctenopharyngodon Idella. Fish Shellfish Immunol. 2020, 106, 993–1003. [Google Scholar] [CrossRef]
- Bai, H.; Mu, L.; Qiu, L.; Chen, N.; Li, J.; Zeng, Q.; Yin, X.; Ye, J. Complement C3 Regulates Inflammatory Response and Monocyte/Macrophage Phagocytosis of Streptococcus Agalactiae in a Teleost Fish. Int. J. Mol. Sci. 2022, 23, 15586. [Google Scholar] [CrossRef]
- Liu, J.; Yan, P.; Li, Y.; Yu, J.; Huang, Y.; Bai, R.; Liu, M.; Wang, N.; Liu, L.; Zhu, J.; et al. Gut Microbiota and Serum Metabolome Reveal the Mechanism by Which TCM Polysaccharides Alleviate Salpingitis in Laying Hens Challenged by Bacteria. Poult. Sci. 2024, 103, 103288. [Google Scholar] [CrossRef] [PubMed]
- Wang, E.; Chen, X.; Wang, K.; Wang, J.; Chen, D.; Geng, Y.; Lai, W.; Wei, X. Plant Polysaccharides Used as Immunostimulants Enhance Innate Immune Response and Disease Resistance against Aeromonas Hydrophila Infection in Fish. Fish Shellfish Immunol. 2016, 59, 196–202. [Google Scholar] [CrossRef]
- Zhu, M.; Wang, J.; Le, W.; Xu, F.; Jin, Y.; Jiao, C.; Zhang, H. Relationship between Serum Complement C3 Levels and Outcomes among Patients with Anti-GBM Disease. Front. Immunol. 2022, 13, 929155. [Google Scholar] [CrossRef] [PubMed]
- Balabanova, L.; Bondarev, G.; Seitkalieva, A.; Son, O.; Tekutyeva, L. Insights into Alkaline Phosphatase Anti-Inflammatory Mechanisms. Biomedicines 2024, 12, 2502. [Google Scholar] [CrossRef] [PubMed]
- Wu, X.; Xu, N.; Ye, Z.; Zhao, Q.; Liu, J.; Li, J.; Wu, M.; Zheng, Y.; Li, X.; Li, W.; et al. Polysaccharide from Scutellaria barbata D. Don Attenuates Inflammatory Response and Microbial Dysbiosis in Ulcerative Colitis Mice. Int. J. Biol. Macromol. 2022, 206, 1–9. [Google Scholar] [CrossRef] [PubMed]
- Werner, H. The IGF1 Signaling Pathway: From Basic Concepts to Therapeutic Opportunities. Int. J. Mol. Sci. 2023, 24, 14882. [Google Scholar] [CrossRef] [PubMed]
- Flint, H.J.; Scott, K.P.; Louis, P.; Duncan, S.H. The Role of the Gut Microbiota in Nutrition and Health. Nat. Rev. Gastroenterol. Hepatol. 2012, 9, 577–589. [Google Scholar] [CrossRef]
- Zhang, J.; Yang, G.; Wen, Y.; Liu, S.; Li, C.; Yang, R.; Li, W. Intestinal Microbiota Are Involved in the Immunomodulatory Activities of Longan Polysaccharide. Mol. Nutr. Food Res. 2017, 61, 1700466. [Google Scholar] [CrossRef]
- Lee, H.-B.; Kim, Y.-S.; Park, H.-Y. Pectic Polysaccharides: Targeting Gut Microbiota in Obesity and Intestinal Health. Carbohydr. Polym. 2022, 287, 119363. [Google Scholar] [CrossRef] [PubMed]
- He, K.; Yan, W.; Sun, C.; Liu, J.; Bai, R.; Wang, T.; Qian, W. Alterations in the Diversity and Composition of Gut Microbiota in Weaned Piglets Infected with Balantioides coli. Vet. Parasitol. 2020, 288, 109298. [Google Scholar] [CrossRef] [PubMed]
- Liu, X.; Xi, X.; Jia, A.; Zhang, M.; Cui, T.; Bai, X.; Shi, Y.; Liu, C. A Fucoidan from Sargassum fusiforme with Novel Structure and Its Regulatory Effects on Intestinal Microbiota in High-Fat Diet-Fed Mice. Food Chem. 2021, 358, 129908. [Google Scholar] [CrossRef]
- Feng, W.; Liu, J.; Tan, Y.; Ao, H.; Wang, J.; Peng, C. Polysaccharides from Atractylodes macrocephala Koidz. Ameliorate Ulcerative Colitis via Extensive Modification of Gut Microbiota and Host Metabolism. Food Res. Int. 2020, 138, 109777. [Google Scholar] [CrossRef]
- Wang, X.; Shi, L.; Wang, X.; Feng, Y.; Wang, Y. MDG-1, an Ophiopogon Polysaccharide, Restrains Process of Non-Alcoholic Fatty Liver Disease via Modulating the Gut-Liver Axis. Int. J. Biol. Macromol. 2019, 141, 1013–1021. [Google Scholar] [CrossRef] [PubMed]
- Chewning, J.H.; Weaver, C.T. Development and Survival of Th17 Cells within the Intestines: The Influence of Microbiome- and Diet-Derived Signals. J. Immunol. 2014, 193, 4769–4777. [Google Scholar] [CrossRef] [PubMed]
- Sun, Y.; Wolcott, R.D.; Dowd, S.E. Tag-Encoded FLX Amplicon Pyrosequencing for the Elucidation of Microbial and Functional Gene Diversity in Any Environment. Methods Mol. Biol. 2011, 733, 129–141. [Google Scholar] [CrossRef]
- Keogh, K.; Kenny, D.A.; Alexandre, P.A.; Waters, S.M.; McGovern, E.; McGee, M.; Reverter, A. Relationship between the Rumen Microbiome and Liver Transcriptome in Beef Cattle Divergent for Feed Efficiency. Anim. Microbiome 2024, 6, 52. [Google Scholar] [CrossRef]
- Firrincieli, A.; Minuti, A.; Cappelletti, M.; Ferilli, M.; Ajmone-Marsan, P.; Bani, P.; Petruccioli, M.; Harfouche, A.L. Structural and Functional Analysis of the Active Cow Rumen’s Microbial Community Provides a Catalogue of Genes and Microbes Participating in the Deconstruction of Cardoon Biomass. Biotechnol. Biofuels Bioprod. 2024, 17, 53. [Google Scholar] [CrossRef] [PubMed]
- Radjabzadeh, D.; Bosch, J.A.; Uitterlinden, A.G.; Zwinderman, A.H.; Ikram, M.A.; van Meurs, J.B.J.; Luik, A.I.; Nieuwdorp, M.; Lok, A.; van Duijn, C.M.; et al. Gut Microbiome-Wide Association Study of Depressive Symptoms. Nat. Commun. 2022, 13, 7129. [Google Scholar] [CrossRef] [PubMed]
- Onrust, L.; Ducatelle, R.; Van Driessche, K.; De Maesschalck, C.; Vermeulen, K.; Haesebrouck, F.; Eeckhaut, V.; Van Immerseel, F. Steering Endogenous Butyrate Production in the Intestinal Tract of Broilers as a Tool to Improve Gut Health. Front. Vet. Sci. 2015, 2, 75. [Google Scholar] [CrossRef]
- Guo, P.; Zhang, K.; Ma, X.; He, P. Clostridium Species as Probiotics: Potentials and Challenges. J. Anim. Sci. Biotechnol. 2020, 11, 24. [Google Scholar] [CrossRef]
- Yahfoufi, N.; Alsadi, N.; Jambi, M.; Matar, C. The Immunomodulatory and Anti-Inflammatory Role of Polyphenols. Nutrients 2018, 10, 1618. [Google Scholar] [CrossRef] [PubMed]
- Wu, M.-S.; Aquino, L.B.B.; Barbaza, M.Y.U.; Hsieh, C.-L.; De Castro-Cruz, K.A.; Yang, L.-L.; Tsai, P.-W. Anti-Inflammatory and Anticancer Properties of Bioactive Compounds from Sesamum indicum L.—A Review. Molecules 2019, 24, 4426. [Google Scholar] [CrossRef]
- Herr, N.; Bode, C.; Duerschmied, D. The Effects of Serotonin in Immune Cells. Front Cardiovasc Med 2017, 4, 48. [Google Scholar] [CrossRef] [PubMed]
- Ying, Y.; Hao, W. Immunomodulatory Function and Anti-Tumor Mechanism of Natural Polysaccharides: A Review. Front. Immunol. 2023, 14, 1147641. [Google Scholar] [CrossRef]
- Nahar, L.; Al-Majmaie, S.; Al-Groshi, A.; Rasul, A.; Sarker, S.D. Chalepin and Chalepensin: Occurrence, Biosynthesis and Therapeutic Potential. Molecules 2021, 26, 1609. [Google Scholar] [CrossRef]
- Li, X.; Shaqura, M.; Mohamed, D.; Beyer, A.; Yamada, S.; Mousa, S.A.; Schäfer, M. Pro-versus Antinociceptive Nongenomic Effects of Neuronal Mineralocorticoid versus Glucocorticoid Receptors during Rat Hind Paw Inflammation. Anesthesiology 2018, 128, 796–809. [Google Scholar] [CrossRef]
- Yan, Y.; Li, X.; Zhang, C.; Lv, L.; Gao, B.; Li, M. Research Progress on Antibacterial Activities and Mechanisms of Natural Alkaloids: A Review. Antibiotics 2021, 10, 318. [Google Scholar] [CrossRef]
- Yuandani; Jantan, I.; Salim, E.; Septama, A.W.; Rullah, K.; Nainu, F.; Fasihi Mohd Aluwi, M.F.; Emran, T.B.; Roney, M.; Khairunnisa, N.A.; et al. Mechanistic Insights into Anti-Inflammatory and Immunosuppressive Effects of Plant Secondary Metabolites and Their Therapeutic Potential for Rheumatoid Arthritis. Phytother. Res. PTR 2024, 38, 2931–2961. [Google Scholar] [CrossRef] [PubMed]
- Singh, J.; Metrani, R.; Shivanagoudra, S.R.; Jayaprakasha, G.K.; Patil, B.S. Review on Bile Acids: Effects of the Gut Microbiome, Interactions with Dietary Fiber, and Alterations in the Bioaccessibility of Bioactive Compounds. J. Agric. Food Chem. 2019, 67, 9124–9138. [Google Scholar] [CrossRef] [PubMed]
- Wang, J.; Yao, L.; Su, J.; Fan, R.; Zheng, J.; Han, Y. Effects of Lactobacillus plantarum and Its Fermentation Products on Growth Performance, Immune Function, Intestinal pH, and Cecal Microorganisms of Lingnan Yellow Chicken. Poult. Sci. 2023, 102, 102610. [Google Scholar] [CrossRef]
- Yi, Z.; Liu, X.; Liang, L.; Wang, G.; Xiong, Z.; Zhang, H.; Song, X.; Ai, L.; Xia, Y. Antrodin A from Antrodia Camphorata Modulates the Gut Microbiome and Liver Metabolome in Mice Exposed to Acute Alcohol Intake. Food Funct. 2021, 12, 2925–2937. [Google Scholar] [CrossRef] [PubMed]
- Ma, D.; Jin, H.; Kwok, L.-Y.; Zhang, H. Effect of Lacticaseibacillus casei Zhang on Iron Status, Immunity, and Gut Microbiota of Mice Fed with Low-Iron Diet. J. Funct. Foods 2022, 88, 104906. [Google Scholar] [CrossRef]
- Wang, Y.; Wang, Y.; Liu, X.; Zhou, J.; Deng, H.; Zhang, G.; Xiao, Y.; Tang, W. WGCNA Analysis Identifies the Hub Genes Related to Heat Stress in Seedling of Rice (Oryza sativa L.). Genes 2022, 13, 1020. [Google Scholar] [CrossRef] [PubMed]
- Li, Z.-H.; Weng, J.; Yan, J.; Zeng, Y.-H.; Hao, Q.-Y.; Sheng, H.-F.; Hua, Y.-Q.; Deng, Y.; Wen, Z.-P.; Wu, Z.-Y.; et al. Puerarin Alleviates Atherosclerosis via the Inhibition of Prevotella Copri and Its Trimethylamine Production. Gut 2024, 73, 1934–1943. [Google Scholar] [CrossRef]
- Precup, G.; Vodnar, D.-C. Gut Prevotella as a Possible Biomarker of Diet and Its Eubiotic versus Dysbiotic Roles: A Comprehensive Literature Review. Br. J. Nutr. 2019, 122, 131–140. [Google Scholar] [CrossRef] [PubMed]
- Berger, K.; Burleigh, S.; Lindahl, M.; Bhattacharya, A.; Patil, P.; Stålbrand, H.; Nordberg Karlsson, E.; Hållenius, F.; Nyman, M.; Adlercreutz, P. Xylooligosaccharides Increase Bifidobacteria and Lachnospiraceae in Mice on a High-Fat Diet, with a Concomitant Increase in Short-Chain Fatty Acids, Especially Butyric Acid. J. Agric. Food Chem. 2021, 69, 3617–3625. [Google Scholar] [CrossRef]
- Moldvai, I.; Temesvári-Major, E.; Incze, M.; Szentirmay, E.; Gács-Baitz, E.; Szántay, C. Enantioefficient Synthesis of Alpha-Ergocryptine: First Direct Synthesis of (+)-Lysergic Acid. J. Org. Chem. 2004, 69, 5993–6000. [Google Scholar] [CrossRef]








| Items | Milk Replacer | Starters |
|---|---|---|
| Ingredients | ||
| Corn | 49 | |
| Soybean meal | 20 | |
| Wheat middlings | 7.5 | |
| Bran | 7.0 | |
| Expanded soybean | 3.5 | |
| Corn gluten meal | 3.5 | |
| Corn germ meal | 5 | |
| Premix 1 | 4.5 | |
| Total | 100 | |
| Nutrition level 2 | ||
| Dry matter | 95.61 | 87.31 |
| Crude protein | 21.21 | 23.82 |
| Ether extract | 16.66 | 3.43 |
| Neutral detergent fiber | 4.02 | 25.57 |
| Acid detergent fiber | 2.11 | 11.74 |
| Ash | 5.51 | 6.13 |
| Calcium | 0.47 | 0.91 |
| Phosphorus | 0.27 | 0.51 |
Disclaimer/Publisher’s Note: The statements, opinions and data contained in all publications are solely those of the individual author(s) and contributor(s) and not of MDPI and/or the editor(s). MDPI and/or the editor(s) disclaim responsibility for any injury to people or property resulting from any ideas, methods, instructions or products referred to in the content. |
© 2025 by the authors. Licensee MDPI, Basel, Switzerland. This article is an open access article distributed under the terms and conditions of the Creative Commons Attribution (CC BY) license (https://creativecommons.org/licenses/by/4.0/).
Share and Cite
Zhao, J.; Tian, H.; Kong, X.; Dang, D.; Liu, K.; Su, C.; Lian, H.; Gao, T.; Fu, T.; Zhang, L.; et al. Microbiomic and Metabolomic Insights into the Mechanisms of Alfalfa Polysaccharides and Seaweed Polysaccharides in Alleviating Diarrhea in Pre-Weaning Holstein Calves. Animals 2025, 15, 485. https://doi.org/10.3390/ani15040485
Zhao J, Tian H, Kong X, Dang D, Liu K, Su C, Lian H, Gao T, Fu T, Zhang L, et al. Microbiomic and Metabolomic Insights into the Mechanisms of Alfalfa Polysaccharides and Seaweed Polysaccharides in Alleviating Diarrhea in Pre-Weaning Holstein Calves. Animals. 2025; 15(4):485. https://doi.org/10.3390/ani15040485
Chicago/Turabian StyleZhao, Jianan, Haoliang Tian, Xiaohui Kong, Danqi Dang, Kaizhen Liu, Chuanyou Su, Hongxia Lian, Tengyun Gao, Tong Fu, Liyang Zhang, and et al. 2025. "Microbiomic and Metabolomic Insights into the Mechanisms of Alfalfa Polysaccharides and Seaweed Polysaccharides in Alleviating Diarrhea in Pre-Weaning Holstein Calves" Animals 15, no. 4: 485. https://doi.org/10.3390/ani15040485
APA StyleZhao, J., Tian, H., Kong, X., Dang, D., Liu, K., Su, C., Lian, H., Gao, T., Fu, T., Zhang, L., Li, W., & Zhang, W. (2025). Microbiomic and Metabolomic Insights into the Mechanisms of Alfalfa Polysaccharides and Seaweed Polysaccharides in Alleviating Diarrhea in Pre-Weaning Holstein Calves. Animals, 15(4), 485. https://doi.org/10.3390/ani15040485

