Abstract
The use of residual forms of biomass, resulting from processes of transformation of the agri-food and/or forest industries, presents itself as an alternative with high potential for energy recovery, given the existing availability, both from the perspective of quantities, but also from the perspective of geographic distribution. In this work, samples of four by-products originating from the agri-food industry were collected, namely coconut shells, sugarcane bagasse, cashew nutshells, and palm kernel shells, which were characterized in the laboratory by determining their Thermogravimetric and Elemental analysis, subsequently calculating the High Heating Value, Low Heating Value, Hardgrove Grindability Index, Mass Yield, Energy Yield, and Energy Densification Ratio. The values obtained show the potential to optimize logistical operations related to transportation, demonstrating that energy densification operations, especially if associated with physical densification processes, enable the use of these residual forms of biomass in the replacement of fossil fuels, such as coal.
1. Introduction
The need for new forms of energy has given rise to a rapid development of energy technologies from all renewable sources [1]. Those developments led to major technological breakthroughs, which are reflected in greater energy production capacity and cost reductions [2]. The latter is likely the most important factor considered in the choice of a particular type of energy to be implemented. Decision makers tend to opt either for choosing the cheapest forms or, at the very least, for energy profiles that required less investment vs. production capacity, while allowing permanent cash flow, thus, justifying a return on investment that is acceptable to investors [3].
Energy production, however, is an issue that arguably should be addressed through a strategy-setting approach at the national levels. In the case of European Union countries, the following strategy has, however, been mainly addressed from a purely economic perspective, wherein financial models determine the priority agenda of investments, often disregarding environmental and decentralized variables related to energy production [4]. In reality, energy production is one main topic that should be based on a thorough strategic discussion, since, for highly energy-dependent countries, a greater renewable energy production capacity should lead to significant reductions in the balance of transactions as well as a higher level of sustainability, related to economic decarbonization [5].
Currently, with the paradigm shift caused by environmental issues raised by climate change anticipated adverse effects, there has been a gradual mindset change regarding the issue of managing the energy matrix [6]. Policy makers increasingly show a greater willingness to give priority to alternative renewable energy sources at the expense of traditional sources of fossil origin, such as oil or coal. This new principle is especially valid when it is possible to use renewable sources in direct substitution for fossil sources [7] if coal consumption can be avoided because the installed wind capacity is able to satisfy the needs of the electricity grid, or if the annual hydrological regime is able to keep the hydroelectric power plant system operational [8]. However, this direct relationship between these renewable sources and meteorological factors leads to intermittent production and it is, therefore, not possible to have a constant supply for the power grid without extensive energy storage capacity [9]. For this reason, it is necessary to have dispatchable production points, which are able to ensure this supply when seasonal or daily weather conditions make it necessary [10].
From this perspective, biomass, being a renewable source of energy, can be a viable alternative fuel. At the same time, biomass presents a global availability in practically all latitudes of the globe, except for the poles and some desertic regions, but is widely distributed among the most inhabited regions where energy consumption is more intense [11]. However, present production of usable and available biomass that can be used as a source of energy is mostly carried out far from centers of consumption [12]. For example, residual forms of biomass of agricultural origin are produced far from large urban centers, where energy needs are more pressing, forcing the transport of energy products [13]. This transport, and the subsequent set of associated logistic operations, such as handling or storage, entails a set of costs that can make the operation and the sustainability of the process unfeasible [14].
In the above context, biomass shows distinct advantages, such as its widespread availability, the decentralized ability to be used in gas, liquid, or solid forms the energy potential and the capacity to serve as a counterpoint to the intermittency of other sources. However, biomass shows challenges, which include its low heating value, high moisture content, and low density, coupled with geographical dispersion, all reflected, for higher scale utilizations, in higher transport costs [15]. The sum of these issues makes the use of biomass for energy production often difficult to implement, since the costs associated with all the ancillary operations make the process unfeasible, making it imperative to study variables associated with the logistics process, in addition to variables associated with energy recovery processes [16].
There are several forms of biomass resulting from commercial agroforestry businesses, such as the production of coconut, sugarcane, cashew nuts, or palm oil, which deliver a steady supply of waste that, in the absence of use, can turn into environmental problems through the emission of greenhouse gases (GHGs), either by their combustion to eliminate the materials, or by rotting due to lack of destination or form of recovery [17]. Thus, the possibility of transporting these materials to a destination where they can be valorized should be a very interesting possibility, were it not for the previously mentioned problems related to the logistical costs associated with these materials [18]. The scale of food processing facilities is generally not large enough to serve as an “end use point” for utility scale production, but it is often of sufficient scale to serve as a location for preprocessing prior to shipment to a larger, centralized conversion facility.
The possibility of materials being subjected to energy densification processes, such as thermochemical conversion processes, eliminating moisture and volatile compounds with low heating value, is associated with a densification process, such as pelletization or briquetting, which can transform waste with little value into readily transportable energy products, capable of functioning as an alternative to coal. This is mainly of the most common types with widespread commercial use, such as sub-bituminous and bituminous coals [19]. Another advantage is that those energy value-added products can be feedstock used directly in coal-fired power plants, without the need for major changes, since they have similar physico-chemical properties with regard to heating value and grindability [20].
In the above context, the aim of the present study was to characterize the properties of four widely used residual biomass feedstocks of agroforestry origin, namely coconut shells, sugarcane bagasse, palm kernel shells (PKS), and cashew nutshells, which are abundant in tropical and subtropical regions, and constitute a reserve with the potential to supply countries that are currently replacing coal as a way to reduce greenhouse gases (GHGs) emissions. Based on the results obtained, it was intended to demonstrate that the energy densification of these materials allows the reduction of logistical costs, and, thus, their transport to places of final use away from the points of production.
2. Materials and Methods
2.1. Sample Collection and Preparation
Samples of sugarcane bagasse, cashew nut shells, coconut shells, and PKS from Costa Rica, Brazil, Malaysia, and Nigeria, respectively, were collected in Portugal, as part of several samples that arrived for viability tests in March 2020. The origins of the materials were selected based only on its availability. With the exception of sugarcane bagasse, all other materials were destined for energy recovery in Europe, so samples were sent in significant quantities so that buyers could carry out laboratory tests to validate the products. Sugarcane bagasse feedstock, produced in the laboratory following the procedure described by Nunes et al. (2020), was used [21] with some variations in the tasks of sugarcane juice extraction and drying. The sugarcane samples were purchased and were subsequently washed to remove any dirt or contamination. Thereafter, they were cut into fragments and squeezed, as shown in Figure 1. In the end, the squeezed fragments were washed, so that any excess sugar still present could be removed, simulating the industrial process, which works under running water. Then, all materials were dried in a laboratory oven for 24 h at a temperature of 90 °C.
Figure 1.
Process of preparing sugar cane samples to obtain bagasse. (a) Cutting sugar cane fragments, (b) juice extraction, (c) washing the sugarcane bagasse, and (d) dry fragments of sugarcane bagasse.
After drying, three samples of approximately 300 g, of each biomass feedstock, were weighed. Each set of three samples was subjected at thermal treatments of heating at 300 °C and 400 °C and without heating. Heat treatments followed the procedure presented by Ribeiro et al. (2018) [22] and were also previously used by other authors, e.g., Viana et al., 2018, and Sá et al., 2020 [23,24]. Biomass samples were compacted to cylinder specimens, which were wrapped in aluminum foil. The cylinder specimens were wrapped in aluminum foil in such a way so that the foil was tightened as much as possible for limiting the amount of air trapped to a minimum. Then, the wrapped specimens were placed inside a ceramic muffle furnace consisting of a metallic monobloc, covered with refractory bricks, with kaolin insulation. The furnace is heated by a system of electrical resistance coils, according to two sequential programs established to achieve process temperatures of 300 °C and 400 °C shown in Table 1.
Table 1.
Correspondence of the four programmable levels with the different phases, depending on the temperature and residence time.
2.2. Elemental Analysis
The elemental composition of the samples was analyzed in accordance with standard EN 15104: 2011, Solid Biofuels–Determination of Total Content of Carbon, Hydrogen and Nitrogen–Instrumental Methods. The oxygen content was thereafter estimated by a weight difference according to Equation (1).
where w(O) is the oxygen content (%), w(C) is the carbon content (%), w(H) is the hydrogen content (%), w(N) is the nitrogen content (%), and w(S) is the sulphur content (%). The sulfur amount was considered nil for all biomass samples. Samples were tested in duplicate.
2.3. Proximate Analysis
Thermogravimetric analysis (TGA) was conducted in accordance with the standards EN 14775: 2009, Solid Biofuels—Determination of Ash Content, EN 15148: 2009, Solid Biofuels—Determination of Volatiles Content, and EN 14774-3: 2009, Solid Biofuel—Determination of Moisture Content. Samples were tested in duplicate.
2.4. Determination of Heating Value
The heating value (HV) of a fuel was defined by Moran and Shapiro (2002) as being equal to its combustion enthalpy module [25]. The distinction of a high heating value (HHV) and a low heating value (LHV) is that, while the former is obtained when all the water formed in the combustion is liquid, the latter is obtained when steam is formed. The difference between a high heating value (HHV) and LHV is equivalent to the energy necessary for vaporization of the water formed in the combustion [26]. A high heating value (HHV) was calculated from elemental analysis results using Equation (2) presented by Channiwala and Parikh (2002) [27].
whose validity range is 0% ≤ C ≤ 92.25%, 0.43% ≤ H ≤ 25.15%, 0.00% ≤ O ≤ 50.00%, 0.00% ≤ N ≤ 5.60%, 0.00% ≤ S ≤94.08, 0.00% ≤ Ashes ≤ 71.4%, and 4.75 MJ/kg ≤ HHV ≤ 55.35 MJ/kg. Normally, for solid fuels, the value determined in the laboratory is the HHV of the dry material. The contents of moisture and ash are also relevant because these components cause high variations in the HV of biomasses [26]. A low heating value (LHV) of the dry material was calculated from the HHV and the elemental analysis results, where the enthalpy of water vaporized during combustion is discounted [28]. Equation (3) can be used for calculating LHV [27].
where is the enthalpy of water vaporization at 25 °C.
The mass of water formed during combustion is calculated using Equation (4).
where H is the hydrogen content in the dry solid fuel [26,27].
2.5. Material Grindability
Grindability is associated with the capacity of a material to be crushed or ground [29]. This property is a quality parameter commonly used in ores, coke, and coal to estimate yields and energy spent on milling processes [30]. Quantitatively, biomass grindability can be determined by using the Hardgrove Grindability Index (HGI) with adaptations, and, for lower HGI values, a greater energy will be required to grind the material. Bridgeman et al. (2010) used a method adapted from the British standard BS1016-112, Determination of Hardgrove Grindability Index of Hard Coal, released in 1995, to quantify the grindability of torrefied miscanthus [31]. Equation (5) predicts the HGI using proximate analysis results [32].
where V, A, M, and Stotal refer to volatiles, ash, moisture, and sulphur.
2.6. Specific Density and Energy Density
Lastly, the energy densification ratio (EDR), mass yield (MY), and energy yield (EY) were calculated by Equations (6)–(8) [33].
where HHVdried torrefied biomass and HHVdried raw biomass refers to HHV of torrefied biomass and dried raw biomass, respectively.
where wdried torrefied biomass is the mass of dried torrefied biomass and wdried raw biomass is the mass of dried raw biomass, and
where MY is the mass yield ratio (%) and EDR is the energy densification ratio.
3. State-of-the-Art
3.1. Framework
A significant range of biomass feedstocks that can be used as fuel, if properly pre-processed, for improving hindrances previously mentioned, such as high moisture content, lower heating value, and lower density, as has been widely reported over recent decades in many studies of biomass for energy applications, e.g., by Garcia et al. (2016), by Thorenz et al. (2018), Nunes (2020), or Nunes et al. (2020) [11,34,35,36]. There is also a wide variety of studied biomasses, ranging from those common in European latitudes, such as the maritime pine (Pinus pinaster), as reported by the studies by Enes et al. (2019), by Álvarez-Álvarez (2018), or by Viana et al. (2018) [23,37,38], to others available in other latitudes, as shown by Ratnasingam et al. (2015) or Ioras et al. (2012), wherein the energy properties of rubberwood from Malaysia are analyzed [39,40], or by Hytönen et al. (2019) who studied rubberwood, from Southern Thailand [41].
Many other studies were carried out on different types of technologies for converting and enhancing biomass, such as the work of Kim et al. (2014) wherein hydrothermal carbonization of anaerobically digested sludge for solid fuel production and energy recovery is analyzed [42], or the work presented by Lee et al. (2017) about pyrolysis of agricultural residues aiming biochar production [43], or the work of Sheth and Babu (2010) where the topic of hydrogen production from biomass gasification is addressed [44]. Many more studies are available, among which the works of Mohan et al. (2016), Lu and Ren (2016), Mohan et al. (2019), and Dahiya et al. (2018), on the diverse forms of recovery of energy and chemicals, e.g., biorefinery techniques [45,46,47,48].
A wide range of biomass studies have also been investigated for reintroduction of waste, resulting from forest management and agricultural production operations aiming to integrate these operations, under the new perspective of the circular economy, in new supply chains and value creation wherein waste is a source of additional income generation [49]. There are also works that approach this theme from different perspectives and are usually associated with different sectors of activity. For example, Rudi et al. (2017) analyzed the layout of a biomass value chain specifically for the Upper Rhine region [50], while Umar et al. (2013) analyzed the value chain of an activity sector, which is, in this case, the palm oil biomass renewable energy industry in Malaysia [51], demonstrating, in any case, the interest in the valorization of this type of material and their integration in the supply chains of biomass for energy.
3.2. Agricultural Residual Biomass
3.2.1. Sugarcane Bagasse
Sugarcane bagasse is a type of biomass that originated from residues of sugarcane cultivation widely available around the world [21]. For this reason, it is also one of the most studied forms of biomass, mainly due to the fact that this feedstock is associated with the production of bioethanol, a biofuel used to replace gasoline with wide dissemination, e.g., in Brazil and India [52,53,54]. The need to increase the efficiency and productivity of processes related to the recovery of sugar as much as possible from sugarcane bagasse has become a top scientific priority reflected by the huge number of published studies. For example, Rabelo et al. (2017) presented a paper on biorefineries for the production of bioethanol, methane, and heat from sugarcane bagasse [55], while Macrelli et al. (2012) carried out a technical-economic evaluation of the production of second generation bioethanol from sugarcane bagasse [56], which is in line with the study presented by Ramadoss and Muthukumar (2015) that addressed the topic of increasing productivity using dual salt on the pretreatment of sugarcane bagasse with hydrogen peroxyde [57]. However, perhaps the form of energy recovery most associated with sugarcane bagasse is direct combustion and conversion to charcoal [21]. In this perspective, there are several studies that characterize samples of sugarcane bagasse from different sources, highlighting the works originating in Brazil, such as those by Morais et al. (2017), Novotny et al. (2015), or Zandersons et al. (1999) [58,59,60], works originating in India, such as those by Shukla and Kumar (2017), Shanmukharadhya and Sudhakar (2007), or Varshney et al. (2019) [61,62,63], or even works originating from other sources, such as the Caribbean or Southeast Asia region, such as the works by Gongora and Villafranco (2018), by Quintana et al. (1998), Yevich and Logan (2003), or Arbex et al. (2000) [64,65,66,67].
3.2.2. Coconut Shells
Coconut shells are another form of biomass that has a high availability and geographic distribution, and it is already commonly used for value added goods and services such as energy production, as well as for the production of high-quality biochar widely used for conversion into activated carbon materials, used in preparation of filters and adsorbent products [68,69,70,71]. Energy uses have also been studied by Tsai et al. (2006), where the products resulting from the rapid pyrolysis of rice straw, sugarcane bagasse, and coconut shells in an induction-heating reactor are described, or in the work of Abrahim and Homenauth (2019), for evaluating the energy potential of the different varieties of coconuts in Guyana, or the work of Kumar et al. (2003), by analyzing the opportunities for using coconut shells in Sri Lanka [72,73,74]. Studies on the most efficient technologies for the energy recovery of coconut shells are also available. Sundaram and Natarajan (2009) carried out experimental work with pyrolysis, similarly to works conducted by Said et al. (2015), Rout et al. (2016), or Ali and Naebulharam (2017) [75,76,77,78]. With regard to torrefaction, there are also some articles, such as those of Chen and Kuo (2010), Tanchuling and De Leon (2018), or Hilmiyati et al. (2018) [79,80,81], presenting satisfactory results in conversion yields and product quality, when compared with similar conversion processes of common biomasses used in Europe and in the USA [82].
3.2.3. Cashew Nut Shells
Of the materials covered in the present study, cashew nut shells are perhaps the feedstock with the smallest quantities globally available. However, it can still be considered an abundant product, with world production divided by several countries, namely Vietnam, India, Ivory Coast, Philippines, Benin, Tanzania, Mali, Guinea-Bissau, and Brazil [83]. The energy uses of the biomass generated by the exploitation of the cashew nuts have been documented for a long time, namely with the work of Nindi (1991), on the uses of the cashew nut shells for the production of biochar in Tanzania, or Ramachandra (1998), on the energy recovery of agricultural waste in the Indian state of Karnataka [84,85]. However, only more recently, studies on the energy recovery of this waste have become more common, such as with pyrolysis tests and the characterization of the resulting products by Ábrego et al. (2018), or by the valorization through gasification carried out by Sharma and Kaushal (2020) [86,87]. The main difficulty encountered in handling this material is related to the amount of oil that normally impregnates the product [88,89], and the irritant and allergenic properties of the oil that can cause dermatitis and related problems [90].
3.2.4. Palm Kernel Shells
The industry associated with the production of palm oil is of the utmost importance in agroforestry sectors in tropical countries, and also the one with the highest productivity [91]. Palm oil is a very broad-spectrum feedstock with uses ranging from food and biofuel production to cosmetics, soap, or detergents [92]. In fact, this constant demand for palm oil, given its versatility as a raw material, has also led to the expansion of planted forests of Elaeis guineensis coming into conflict with native forests in different parts of the world, as shown by numerous studies. For example, Petrenko et al. (2016) presents the ecological impacts of this expansion in Indonesia, while de Almeida et al. (2020) assess the long-term changes in the landscape caused by the expansion of palm cultivation in the Brazilian Amazon [93,94]. The use of palm oil in the production of biofuels, mainly liquids, is widely covered in the literature, as shown by the available publications, such as the works of Benjumea et al. (2008), by Mekhilef et al. (2011), by Al-Widyan and Al-Shyoukh (2002), by Ong et al. (2011), by Crabbe et al. (2001), or by Noiroj et al. (2009) [95,96,97,98,99,100]. However, the palm oil extraction process also results in a set of residues, including oil palm trunks (OPT), oil palm fronds (OPF), empty fruit bunches (EFB), palm pressed fibers (PPF), palm kernel shells (PKS), and palm oil thousand effluent (POME), which have been studied over the years, in order to find a solution for their elimination and/or recovery [101]. The use of thermochemical conversion pyrolytic technologies has already been addressed such as by Sabil et al. (2013), Assadullah et al. (2014), Faizal et al. (2018), Jaafar and Ahmad (2011), or by Rentizelas and Li (2016) [102,103,104,105,106]. The use of direct combustion has also been widely studied in the works of Pawlak-Kruczek et al. (2020), Odusote and Muraina (2013), Okoroigwe and Saffron (2012), or by Suheri and Kuprianov (2015) [107,108,109,110]. Currently, the use of residues from the palm oil industry, mainly PKS, is widely used in power generation, with a steady market installed in Southeast Asia, for supplying biomass to countries such as Japan and South Korea [111,112,113,114].
3.3. Biomass Thermochemical Conversion Technologies
Biomass thermochemical conversion technologies are processes wherein, by manipulating the temperature with an atmosphere poor or without oxygen, biomass undergoes structural changes that improve its energy properties, increase its grindability, and upgrade its physical storage capacity, due to an increase in hydrophobicity, and resistance to biotic agents [115,116]. As previously mentioned, there are several works on the thermochemical conversion of biomass residues of the most different provenances. However, the upscaling of conversion from laboratory to industrial production scale is an unchartered territory, since, currently, there are no large-scale operative production units, which allow confirmation of the promising experimental data made available in recent decades. Some examples are the works by Nunes (2020) presenting a study on the grindability of agroforestry wastes, aiming its use as an alternative to coal in coal-fueled power plants, by Gil et al. (2015), which present a study on the grindability and combustion behavior of coal and torrefied biomass blends, by the study from Yu et al. (2019), that analyzes the improvement of energy density and grindability of wood pellets by dry torrefaction, or by the study from Sá et al. (2020), that analyzes torrefaction in a perspective of pre-treatment of biomass for eliminating halogenated products such as chlorine [11,24,117,118]. The principles of thermochemical degradation can be also utilized for assessing the chemical structure of biomaterials, through instrumental analysis of the products released by biomass pyrolysis. In this context, analytical techniques combining pyrolysis with gas chromatography (GC) and mass spectroscopy (MS), forming the Py-CG-MS system, can be used to identify the degree of thermochemical conversion of biomass and biochar, allowing to (i) upgrade the standards of quality evaluation of these materials, (ii) track the termed “combustion continuum” fundamental in the dynamics of environmental black carbon and carbon sequestration, and (iii) deepen the insight about the true technological potential of these byproducts.
3.4. Biomass Supply Chains
3.4.1. Short Distance Supply Chains
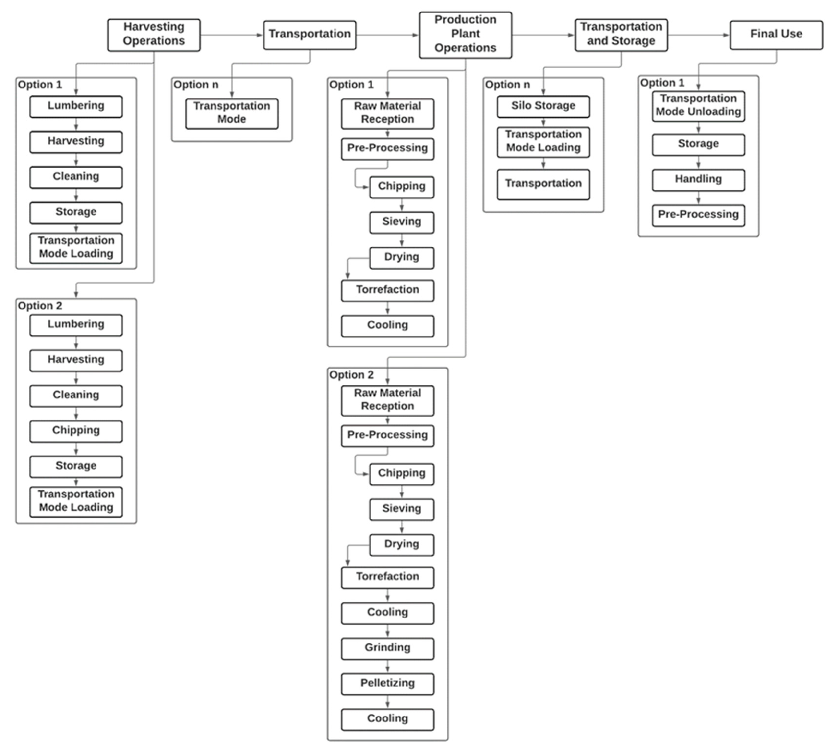
Short distance supply chains are those shorter than 50 km, or when, even if the distance is larger, only one transportation mode is used. The methodology of short distance supply chains is used for describing the process flowsheet from biomass harvesting to the stage of availability for conversion or recovery, eventually including the last stage of final consumption after conversion/recovery [119,120,121]. Several steps can be identified for a short distance supply chain for a biomass torrefaction unit, shown in Figure 2, where the different stages of the supply chain are listed, as well as the set of tasks associated with each stage.
Figure 2.
Definition of the different steps and options that may be present in a short distance supply chain.
Based on the definition of the different steps and respective tasks, it is possible to calculate the costs associated with the entire operation, providing the sequence of options followed during the process, since the model allows the combination of all different options and tasks between them. The total costs associated with the supply chain are calculated using Equation (9).
where TOC are Total Operation Costs, HOC are Harvesting Operation Costs, TC are Transportation Costs, PPOC are Production Plant Operation Costs, TSC are Transportation and Storage Costs, and FUOC are Final Use Operation Costs.
TOC = HOC + TC + PPOC + TSC + FUOC,
Each of the costs associated with each step are calculated using Equations (10)–(14).
where Opn costs are the costs associated with each of the five options and Tn corresponds to the sequence of the n tasks incorporated to pursue each option. This model includes all operations of a logistical nature, even those associated with the production process. In this way, the model intends to exhaustively describe all operations in the process, with the objective of optimizing the design and operation of the logistical process.
The great difference between the model presented above in relation to other studies, namely those presented by Pavlou et al. (2016), Perrin et al. (2017), Paolotti et al. (2017) or Acuna et al. (2019), lies in the fact that these authors do not include the logistics components that occur inside the biomass recovery units in their analyses, dealing only with the logistical processes that occur outside of biomass recovery [122,123,124,125]. However, it is understood that, similarly to the treatment that is given in, e.g., automotive industry, short-distance operations should be evaluated, aiming to eliminate unnecessary operations and to achieve cost reductions [126,127,128,129].
3.4.2. Long Distance Supply Chains
Long distance supply chains are defined by including different types of transportation systems in their route, usually multimodal, with transfer units, or, in a simpler situation for being longer than 50 km, the distance usually accepted for the viability of non-densified biomass transportation [130,131]. These supply chains are associated, for example, with the supply of solid biofuels to coal-fired power plants, which can use wood pellets in a cofiring system [132]. For example, currently, North American wood pellet producers have their preferred markets in Europe and Asia (Japan and South Korea), with supply routes designed for delivering their predefined products [133,134,135,136].
4. Results
4.1. Elemental Analysis
The results obtained in the elementary analysis are shown in Table 2, including p-values for two-way ANOVA with n = 2 for the effect of feedstock type and thermal treatment type. This information was added as well in Tables 3–5.
Table 2.
Results obtained in the elemental analysis (average values shown).
The choice of feedstock impacts elemental composition for all measured elements, with cashew nutshells and PKS having higher carbon, lower nitrogen, and lower oxygen contents. Hydrogen content is highest in bagasse and cashew nutshells. Thermal treatment impacts carbon content and oxygen content in all samples, even though there is not a consistent trend when comparing the 300 °C and 400 °C treatment. This is likely due to preferential volatilization of oxygen-rich compounds from the biomass, which is not enhanced by temperatures above 300 °C. For example, in the case of sugarcane bagasse, wherein, after a rise in carbon content from 47.30% to 78.60% for the test carried out at 300 °C, a slight reduction was observed at 400 °C. A similar situation is observed for the PKS, where, after a rise from 52.00% to 58.50%, there is a decrease to 56.00%. In the case of cashew nutshells and coconut shells, values of consecutive rise of 53.50%, 69.50%, and 76.70% and 46.70%, 70.10%, and 74.10%, respectively, were obtained. There is a tendency similar to carbon for the hydrogen contents in sugarcane bagasse with the values evolving from 6.56% to 6.46% and 7.59%. In the remaining materials analyzed, there was a downward trend in the levels of hydrogen content. Nitrogen has a tendency of content increase with temperature for cashew nutshells and PKS samples, while there is a downward trend in the content in the case of sugarcane bagasse. In coconut shells, there was an increase from 0.869% to 1.120% followed by a decrease to 1.030%. The oxygen content shows a downward trend in cashew and coconut shells, from 39.68% and 47.08% without heating, to 24.35% and 25.18% at 300 °C, and to 18.75% and 21.59% at 400 °C, respectively.
4.2. Proximate Analysis
The results obtained in the proximate analysis are shown in Table 3.
Table 3.
Results obtained in the proximate analysis (average values shown).
Moisture content does not show a statistically significant variation with respect to either feedstock or thermal treatment. Moisture presents a generalized downward trend in all materials, except for sugarcane bagasse, wherein the values are, respectively, 3.31%, 3.79%, and 3.67%. In the case of cashew nutshells, there was a decrease from 5.85% to 3.55%, but followed by an increase to 5.24% for the test carried out at 400 °C, likely related to the fact that the samples were not stabilized in the desiccator after being removed from the muffle. The volatile content shows a downward trend in all samples. The ash content shows an upward trend in all samples, related to the concentration of non-volatile materials and directly proportional to the mass losses which were, for 300 °C and 400 °C, and for each of the materials in the order of Table 1, of 60.16% and 73.63%; 37.77% and 76.67%; 35.79% and 75.46%; and 59.46% and 64.72%, respectively. The fixed carbon content shows an upward trend in all analyzed samples.
4.3. Determination of Heating Value
The results calculated for HHV and LHV are shown in Table 4.
Table 4.
Values calculated for high heating value (HHV) and low heating value (LHV).
HHV and LHV are both impacted by feedstock and thermal treatment (at a 95% level of confidence). A generalized upward trend was observed in the values of HHV and LHV with increasing test temperature in all materials. The maximum values for HHV and LHV were related with sugarcane bagasse samples at 400 °C with 34.37 MJ/kg and 31.36 MJ/kg, respectively. PKS samples showed the lower values of HHV and LHV for 300 °C and 400 °C with 20.42 MJ/kg, 21.38 MJ/kg, 19.01 MJ/kg, and 20.23 MJ/kg, respectively.
4.4. Material Grindability
The results of grindability, calculated for the HGI, are shown in Table 5.
Table 5.
Values calculated for the hard-grove grindability index (HGI).
HGI is not impacted by feedstock choice but is affected by thermal treatment (p < 0.05). The calculated values were all greater than 50, with the exception of the value obtained for cashew nutshells at 300 °C and for PKS at 300 °C. In the remaining results, the values were distributed between 51, for coconut shells at 300 °C, and 60, for coconut shells at 400 °C.
4.5. Specific Density and Energy Density
The results calculated for EDR, MY, and EY are shown in Table 6.
Table 6.
Values calculated for EDR, MY, and EY.
The results obtained for EDR with the tests carried out at 300 °C between 1.06 for coconut shells and 1.08 for sugarcane bagasse and cashew shells. For the tests carried out at 400 °C, the values ranged between 1.05 for cashew and coconut shells, and 1.10 for sugarcane bagasse. MY values, except for sugarcane bagasse, showed a downward trend, in line with the mass losses presented. EY values followed the same trend as MY, rising for all materials, except for sugarcane bagasse.
5. Discussion
The main objectives of the characterization of the selected biomasses were the evaluation of their potential for replacing fossil fuels such as coal and possible logistical gains due a densification of these feedstocks, allowing for a financial feasibility of the transportation to more distant locations from the origin. Many studies are available on processes of physical densification of biomass, namely on the form of pellets and briquettes, such as the works of Bhattacharya et al. (1989), wherein an analysis of the pioneering state-of-the-art is presented, of Li and Hiu (2000), which address the issue of high-pressure densification of wood residues, of Tumuluru et al. (2010), presenting a technical review on biomass processing, with emphasis on the optimization of the densification process, of Panwar et al. (2011), presenting a characterization of briquettes made from residual biomass, of Obidziñski (2014), addressing the pelletization of waste biomass, or the most recent works of Bajwa et al. (2018), Zhang et al. (2020), or Nunes (2020), where priority is given to balancing between the technological properties of densified biomasses vs. their potential to replace coal in energy production [11,137,138,139,140,141,142].
It was concluded that physical densification alone was not capable of solving all logistical problems of biomass conversion, especially these related with properties such as density and heating value, which allow the materials to become transportable over long distances [143,144,145,146,147,148]. Moreover, it was found that, with some residual biomasses, transport and use away from the origin would be possible only in addition to the physical densification, an energy densification through thermochemical conversion technologies such as torrefaction would be carried out (e.g., Uslu et al. (2008), Van der Stelt et al. (2011), and Chen et al. (2015) [19,149,150]. Thermochemical conversion technologies show interesting advantages from the point of view of improved logistical properties because they promote energy densification, as can be easily proven from the results obtained in this study. As can be seen in Figure 3, the thermo-chemical conversion processes of biomass promote energy densification, since their products show increases between 28% and 70% of the available energy per unit of mass.
Figure 3.
Mass and energy balance (EiC–Initial Energy Content, ML–Mass Loss, EfC–Final Energy Content, ED–Energy Densification).
From a perspective of cost analysis associated with long-distance maritime transport, of the transatlantic type, where the vessels used can transport around 60,000 tons of biomass pellets, it is possible to quantify a reduction in transport costs per unit of energy, which can vary between 35% and 52%. In the case of smaller boats that carry pellets within the European space, with capacities of around 7500 tons, the cost reductions are smaller. However, they are still quite interesting, ranging from 20% to 40%. In other words, thermochemical conversion technologies present themselves as enhancing the competitive logistical advantages of biomass products, associated with energy transport. In addition, the torrefied biomass products show other advantages, presented in the works of Ciolkosz et al. (2011), Kambo and Dutta (2014), Chen et al. (2018), or Zhang et al. (2020). These advantages are related to the hydrophobicity of materials, which allow their storage in less demanding situations, which can be arranged outdoors, similarly to coal. Moreover, their storage period can even be prolonged indefinitely, since these products do not react to biological activity [151,152,153,154]. This is an advantage, especially for short distance supply chains, since torrefied or carbonized biomass can also be used as a raw material for other processes, namely for the production of hydrogen by gasification [155,156,157].
From the point of view of the aptitude to combustion of the biomasses, there is some agreement of the results obtained in this work with the results from other previous works. In the case of sugar cane bagasse, the results of this work are concordant with those by Nunes et al. (2020), wherein the feasibility of using sugarcane bagasse subjected to carbonization of biomass at different temperatures was demonstrated, for applications of energy recovery from biomass products [21].
There are several references regarding torrefaction and pyrolysis of coconut shell, e.g., Chen and Kuo (2010), which concludes that severe torrefaction is not recommended to pretreat biomass due to a high percentage of mass loss and due to the possible difficulty of densifying torrefied products posteriori [79]. In the work presented by Nasution and Limbong (2017), it is shown that the average yield is 38.20% for a process temperature of 348 °C, which agrees with the results obtained in the present work, where, for 300 °C, a 41% mass yield was obtained, and, for 400 °C, a 35% mass yield was obtained [158]. PKS, perhaps the most studied product, of all those analyzed here, is the product that also presents the most interesting results, mainly for tests carried out at 300 °C, resulting in products presenting a MY of 64% and a 72% EY.
Regarding cashew nut shells, there are currently no studies available that can serve as a point of comparison. However, the results obtained were good, especially mass yield, which is 62%, and EY, which is 170% relative to tests carried out at 300 °C. These values showed a significant potential technological upgrading of the feedstock with thermochemical conversion. In Table 7, the LHV of commercial coals, used for the production of electricity, is shown with values ranging between 16.1 MJ/kg and 33.4 MJ/kg. This LHV range is similar to the LHV range between 19.01 MJ/kg and 31.36 MJ/kg found for the biomass samples analyzed in this work.
Table 7.
Approximate lower heating values (LHV) of standard grades of coal (adapted from References [159,160]).
Another important characteristic of biomass torrefied products is grindability evaluated in this work through the HGI calculation. This characteristic, which defines the greater or lesser difficulty in grinding a fuel, and, consequently, the amount of energy spent in the fuel grinding, which must be injected into the furnace. This is one of the stages of the energy production process wherein the constraints for replacing coal by biomass products normally occur. Most commercial coals show HGI values ≥ 50 [161], whereas fuels such as non-thermally processed biomass have HGI values < 50 [162], indicating that the amount of energy needed to pulverize the products from torrefaction or pyrolysis is similar to that of coals. This quality upgrading delivered through the thermochemical conversion turns biomass, in its different forms, as an alternative to the use of coal for energy production. This was previously shown by authors such as Nunes et al. (2014), Proskurina et al. (2017), Nunes (2020), or Sher et al. (2020) [11,163,164,165].
However, despite the evident advantages found in the use of forms of biomass, especially those that fit into the residual forms, due to its enormous availability and low cost, the logistical disadvantages remain, associated with its low density and with the significant distances between the origin to the point of consumption. These challenges can still be overcome through a physical densification process such as palletization added to energetic densification by torrefaction, carbonization, or pyrolysis [166]. Economic issues related to the transportation of biomass take on an often-decisive role with regard to the use and recovery of these materials, especially those that are considered residual. The costs associated with transport vary widely from case to case, namely due to the issues related to the density, inherent to the type of material, but also to the distances to which the materials have to be transported. It is, at this point, that the energetic densification of materials assumes a decisive role, since it can enhance their transport over greater distances, especially intercontinental transport, creating a true value chain for waste materials, in a perspective of circular economy. This value chain, if possible, will allow products that, until now, have no use, or at least do not have a use that values waste completely, to be incorporated into a global supply chain, serving as alternative, traditional fossil fuels. This path presents itself as a true tool for mitigating climate change, by contributing to the reduction of GHG emissions.
6. Conclusions
The use of residual biomass as an energy alternative to the use of fossil fuels presents itself as a possibility that assumes increasing importance. In fact, the availability of these materials, combined with their dispersion, makes them very viable alternatives. However, despite these apparent competitive advantages, in the vast majority of cases, it is necessary to use technologies that promote energy densification, while improving other properties, such as grindability, the reduction of humidity, or hydrophobicity. Thermochemical conversion technologies play an important role in this context, since they allow obtaining products with optimized combustible properties from residual biomasses while improving the perspectives of logistics involved in the transport process between the locations of production and consumption in which the latter is associated with energy production. Overall, the results were very positive with EY values ranging from 24.5%, for samples of cashew nutshells processed at 400 °C, to 72%, for PKS samples processed at 300 °C. At the same time, there is an increase in the values calculated for the HGI, which, in all situations, approach, or exceed, the value of 50, considered to be the most common value found in commercial coals. These results clearly showed the existence of a significant increase in the energy density of the products from thermochemical conversion processes such as torrefaction or pyrolysis. An additional optimization of the logistic transport processes is possible if the thermochemical conversion is associated with physical densification processes, such as pelletization or briquetting. This possibility allows the creation of a value-added chain for waste materials in a real perspective of a circular economy, at the same time that it contributes to the creation of an alternative to fossil fuels. However, further studies are needed, mainly related to the combustion of residual biomasses in their different states of thermochemical conversion, to verify the potential for the occurrence of corrosive, fouling, and slagging phenomena, as well as the combustion stability when used in co-firing processes with coal.
Author Contributions
Conceptualization, L.J.R.N., J.C.O.M., A.M.R., D.B.D. and D.E.C. Method-ology, L.J.R.N., J.C.O.M., D.B.D., D.E.C., T.P.C. and H.F.C.S. Validation, L.J.R.N., L.C.R.S., T.P.C. and L.M.E.F.L. Formal analysis, L.J.R.N., J.C.O.M., A.M.R., D.B.D., T.P.C. and D.E.C. Investigation, L.J.R.N., L.C.R.S. and L.M.E.F.L. Resources, H.F.C.S. Data curation, L.J.R.N., J.C.O.M., A.M.R., D.B.D., D.E.C., L.C.R.S. and L.M.E.F.L. Writing—original draft preparation, L.J.R.N., J.C.O.M., A.M.R., D.B.D. and D.E.C. Writing—review and editing, L.J.R.N., J.C.O.M., A.M.R., D.B.D., T.P.C., D.E.C. and H.F.C.S. Supervision, L.J.R.N., J.C.O.M., A.M.R., D.B.D., T.P.C. and D.E.C. Funding acquisition, H.F.C.S. All authors have read and agreed to the published version of the manuscript.
Funding
This work was partially supported by the following entities: (L.J.R.N.) proMetheus–Research Unit on Energy, Materials and Environment for Sustainability-UIDP/05975/2020, funded by national funds through FCT—Fundação para a Ciência e Tecnologia; (D.E.C.) USDA National Institute of Food and Agriculture and Hatch Appropriations under Project #PEN04697 and Accession #1019212; (L.J.R.N., T.P.C., D.E.C.) US Northeast Sun Grant, and (J.C.O.M.) GOVCOPP-Research Unit on Governance, Competitiveness and Public Policies—UID/CPO/04058/2019, funded by national funds through FCT—Fundação para a Ciência e Tecnologia.
Institutional Review Board Statement
Not applicable.
Informed Consent Statement
Not applicable.
Data Availability Statement
In accordance with MDPI Research Data Policies.
Acknowledgments
The authors would like to acknowledge the companies YGE—Yser Green Energy SA, and AFS—Advanced Fuel Solutions SA, both in Portugal, for the execution of the laboratory tests.
Conflicts of Interest
The authors declare no conflict of interest.
References
- Li, J.; Liu, P.; Li, Z. Optimal design and techno-economic analysis of a solar-wind-biomass off-grid hybrid power system for remote rural electrification: A case study of west China. Energy 2020, 208, 118387. [Google Scholar] [CrossRef]
- Aneke, M.; Wang, M. Energy storage technologies and real life applications–A state of the art review. Appl. Energy 2016, 179, 350–377. [Google Scholar] [CrossRef]
- Jahangiri, M.; Rizi, R.A.; Shamsabadi, A.A. Feasibility study on simultaneous generation of electricity and heat using renewable energies in Zarrin Shahr, Iran. Sustain. Cities Soc. 2018, 38, 647–661. [Google Scholar] [CrossRef]
- Steen, M.; Faller, F.; Fyhn Ullern, E. Fostering renewable energy with smart specialisation? Insights into European innovation policy. Nor. Geogr. Tidsskr. Nor. J. Geogr. 2019, 73, 39–52. [Google Scholar] [CrossRef]
- De Negri, J.F.; Pezzutto, S.; Gantioler, S.; Moser, D.; Sparber, W. A Comprehensive Analysis of Public and Private Funding for Photovoltaics Research and Development in the European Union, Norway, and Turkey. Energies 2020, 13, 2743. [Google Scholar] [CrossRef]
- Maggio, G.; Nicita, A.; Squadrito, G. How the hydrogen production from RES could change energy and fuel markets: A review of recent literature. Int. J. Hydrogen Energy 2019, 44, 11371–11384. [Google Scholar] [CrossRef]
- Omer, A.M. Sustainable development and environmentally friendly energy systems. Int. J. Phys. Sci. Eng. 2017, 1, 1–39. [Google Scholar] [CrossRef]
- Tang, Y.; Fang, G.; Tan, Q.; Wen, X.; Lei, X.; Ding, Z. Optimizing the sizes of wind and photovoltaic power plants integrated into a hydropower station based on power output complementarity. Energy Convers. Manag. 2020, 206, 112465. [Google Scholar] [CrossRef]
- Ali, M.; Adnan, M.; Tariq, M. Optimum control strategies for short term load forecasting in smart grids. Int. J. Electr. Power Energy Syst. 2019, 113, 792–806. [Google Scholar] [CrossRef]
- Rodríguez, F.; Fleetwood, A.; Galarza, A.; Fontán, L. Predicting solar energy generation through artificial neural networks using weather forecasts for microgrid control. Renew. Energy 2018, 126, 855–864. [Google Scholar] [CrossRef]
- Nunes, L.J. Torrefied Biomass as an Alternative in Coal-Fueled Power Plants: A Case Study on Grindability of Agroforestry Waste Forms. Clean Technol. 2020, 2, 270–289. [Google Scholar] [CrossRef]
- Shahbaz, M.; Balsalobre-Lorente, D.; Sinha, A. Foreign direct Investment–CO2 emissions nexus in Middle East and North African countries: Importance of biomass energy consumption. J. Clean. Prod. 2019, 217, 603–614. [Google Scholar] [CrossRef]
- Brunerová, A.; Roubík, H.; Brožek, M.; Herák, D.; Šleger, V.; Mazancová, J. Potential of tropical fruit waste biomass for production of bio-briquette fuel: Using Indonesia as an example. Energies 2017, 10, 2119. [Google Scholar]
- Ramirez-Contreras, N.E.; Faaij, A.P. A review of key international biomass and bioenergy sustainability frameworks and certification systems and their application and implications in Colombia. Renew. Sustain. Energy Rev. 2018, 96, 460–478. [Google Scholar] [CrossRef]
- Moliner, C.; Marchelli, F.; Arato, E. Current Status of Energy Production from Solid Biomass in North-West Italy. Energies 2020, 13, 4390. [Google Scholar] [CrossRef]
- Koirala, B.P.; van Oost, E.; van der Windt, H. Community energy storage: A responsible innovation towards a sustainable energy system? Appl. Energy 2018, 231, 570–585. [Google Scholar] [CrossRef]
- Sharma, N.; Bohra, B.; Pragya, N.; Ciannella, R.; Dobie, P.; Lehmann, S. Bioenergy from agroforestry can lead to improved food security, climate change, soil quality, and rural development. Food Energy Secur. 2016, 5, 165–183. [Google Scholar] [CrossRef]
- Malladi, K.T.; Sowlati, T. Biomass logistics: A review of important features, optimization modeling and the new trends. Renew. Sustain. Energy Rev. 2018, 94, 587–599. [Google Scholar] [CrossRef]
- Uslu, A.; Faaij, A.P.; Bergman, P.C. Pre-treatment technologies, and their effect on international bioenergy supply chain logistics. Techno-economic evaluation of torrefaction, fast pyrolysis and pelletisation. Energy 2008, 33, 1206–1223. [Google Scholar] [CrossRef]
- Olugbade, T.O.; Ojo, O.T. Biomass Torrefaction for the Production of High-Grade Solid Biofuels: A Review. Bioenergy Res. 2020, 13, 999–1015. [Google Scholar] [CrossRef]
- Nunes, L.J.; Loureiro, L.M.; Sá, L.C.; Silva, H.F. Sugarcane Industry Waste Recovery: A Case Study Using Thermochemical Conversion Technologies to Increase Sustainability. Appl. Sci. 2020, 10, 6481. [Google Scholar] [CrossRef]
- Ribeiro, J.M.C.; Godina, R.; Matias, J.C.d.O.; Nunes, L.J.R. Future perspectives of biomass torrefaction: Review of the current state-of-the-art and research development. Sustainability 2018, 10, 2323. [Google Scholar] [CrossRef]
- Filipe dos Santos Viana, H.; Martins Rodrigues, A.; Godina, R.; Carlos de Oliveira Matias, J.; Jorge Ribeiro Nunes, L. Evaluation of the physical, chemical and thermal properties of Portuguese maritime pine biomass. Sustainability 2018, 10, 2877. [Google Scholar] [CrossRef]
- Sá, L.C.; Loureiro, L.M.; Nunes, L.J.; Mendes, A.M. Torrefaction as a pretreatment technology for chlorine elimination from biomass: A case study using Eucalyptus globulus Labill. Resources 2020, 9, 54. [Google Scholar]
- Baratieri, M.; Baggio, P.; Fiori, L.; Grigiante, M. Biomass as an energy source: Thermodynamic constraints on the performance of the conversion process. Bioresour. Technol. 2008, 99, 7063–7073. [Google Scholar] [CrossRef] [PubMed]
- Friedl, A.; Padouvas, E.; Rotter, H.; Varmuza, K. Prediction of heating values of biomass fuel from elemental composition. Anal. Chim. Acta 2005, 544, 191–198. [Google Scholar] [CrossRef]
- Channiwala, S.; Parikh, P. A unified correlation for estimating HHV of solid, liquid and gaseous fuels. Fuel 2002, 81, 1051–1063. [Google Scholar] [CrossRef]
- Prins, M.J.; Ptasinski, K.J.; Janssen, F.J. Torrefaction of wood: Part 2. Analysis of products. J. Anal. Appl. Pyrolysis 2006, 77, 35–40. [Google Scholar] [CrossRef]
- Sengupta, A.N. An assessment of grindability index of coal. Fuel Process. Technol. 2002, 76, 1–10. [Google Scholar] [CrossRef]
- Ural, S.; Akyıldız, M. Studies of the relationship between mineral matter and grinding properties for low-rank coals. Int. J. Coal Geol. 2004, 60, 81–84. [Google Scholar] [CrossRef]
- Bridgeman, T.; Jones, J.; Williams, A.; Waldron, D. An investigation of the grindability of two torrefied energy crops. Fuel 2010, 89, 3911–3918. [Google Scholar] [CrossRef]
- Chelgani, S.C.; Hower, J.C.; Jorjani, E.; Mesroghli, S.; Bagherieh, A. Prediction of coal grindability based on petrography, proximate and ultimate analysis using multiple regression and artificial neural network models. Fuel Process. Technol. 2008, 89, 13–20. [Google Scholar] [CrossRef]
- Grigiante, M.; Antolini, D. Experimental results of mass and energy yield referred to different torrefaction pathways. Waste Biomass Valorization 2014, 5, 11–17. [Google Scholar] [CrossRef]
- Thorenz, A.; Wietschel, L.; Stindt, D.; Tuma, A. Assessment of agroforestry residue potentials for the bioeconomy in the European Union. J. Clean. Prod. 2018, 176, 348–359. [Google Scholar] [CrossRef] [PubMed]
- Garcia, D.P.; Caraschi, J.C.; Ventorim, G.; Vieira, F.H.A. Trends and challenges of Brazilian pellets industry originated from agroforestry. Cerne 2016, 22, 233–240. [Google Scholar] [CrossRef]
- Nunes, L.J.; Loureiro, L.M.; Sá, L.C.; Silva, H.F. Waste Recovery through Thermochemical Conversion Technologies: A Case Study with Several Portuguese Agroforestry By-Products. Clean Technol. 2020, 2, 377–391. [Google Scholar] [CrossRef]
- Enes, T.; Aranha, J.; Fonseca, T.; Lopes, D.; Alves, A.; Lousada, J. Thermal properties of residual agroforestry biomass of northern portugal. Energies 2019, 12, 1418. [Google Scholar] [CrossRef]
- Álvarez-Álvarez, P.; Pizarro, C.; Barrio-Anta, M.; Cámara-Obregón, A.; Bueno, J.L.M.; Álvarez, A.; Gutiérrez, I.; Burslem, D.F. Evaluation of tree species for biomass energy production in Northwest Spain. Forests 2018, 9, 160. [Google Scholar]
- Ratnasingam, J.; Ramasamy, G.; Wai, L.T.; Senin, A.L.; Muttiah, N. The prospects of rubberwood biomass energy production in Malaysia. BioResources 2015, 10, 2526–2548. [Google Scholar] [CrossRef]
- Ioras, F.; Ratnasingam, J.; Ramasamy, G.; Kaner, J.; Wenming, L. Production potential of rubberwood in Malaysia: Its economic challenges. Not. Bot. Horti Agrobot. Cluj Napoca 2012, 40, 317–322. [Google Scholar]
- Hytönen, J.; Nurmi, J.; Kaakkurivaara, N.; Kaakkurivaara, T. Rubber Tree (Hevea brasiliensis) Biomass, Nutrient Content, and Heating Values in Southern Thailand. Forests 2019, 10, 638. [Google Scholar]
- Kim, D.; Lee, K.; Park, K.Y. Hydrothermal carbonization of anaerobically digested sludge for solid fuel production and energy recovery. Fuel 2014, 130, 120–125. [Google Scholar] [CrossRef]
- Lee, J.; Yang, X.; Cho, S.-H.; Kim, J.-K.; Lee, S.S.; Tsang, D.C.; Ok, Y.S.; Kwon, E.E. Pyrolysis process of agricultural waste using CO2 for waste management, energy recovery, and biochar fabrication. Appl. Energy 2017, 185, 214–222. [Google Scholar] [CrossRef]
- Sheth, P.N.; Babu, B. Production of hydrogen energy through biomass (waste wood) gasification. Int. J. Hydrogen Energy 2010, 35, 10803–10810. [Google Scholar] [CrossRef]
- Mohan, S.V.; Nikhil, G.; Chiranjeevi, P.; Reddy, C.N.; Rohit, M.; Kumar, A.N.; Sarkar, O. Waste biorefinery models towards sustainable circular bioeconomy: Critical review and future perspectives. Bioresour. Technol. 2016, 215, 2–12. [Google Scholar] [CrossRef]
- Lu, L.; Ren, Z.J. Microbial electrolysis cells for waste biorefinery: A state of the art review. Bioresour. Technol. 2016, 215, 254–264. [Google Scholar] [CrossRef]
- Mohan, S.V.; Dahiya, S.; Amulya, K.; Katakojwala, R.; Vanitha, T. Can circular bioeconomy be fueled by waste biorefineries—A closer look. Bioresour. Technol. Rep. 2019, 7, 100277. [Google Scholar] [CrossRef]
- Dahiya, S.; Kumar, A.N.; Sravan, J.S.; Chatterjee, S.; Sarkar, O.; Mohan, S.V. Food waste biorefinery: Sustainable strategy for circular bioeconomy. Bioresour. Technol. 2018, 248, 2–12. [Google Scholar] [CrossRef]
- Nunes, L.; Causer, T.; Ciolkosz, D. Biomass for energy: A review on supply chain management models. Renew. Sustain. Energy Rev. 2020, 120, 109658. [Google Scholar] [CrossRef]
- Rudi, A.; Müller, A.-K.; Fröhling, M.; Schultmann, F. Biomass value chain design: A case study of the Upper Rhine Region. Waste Biomass Valorization 2017, 8, 2313–2327. [Google Scholar] [CrossRef]
- Umar, M.S.; Jennings, P.; Urmee, T. Strengthening the palm oil biomass renewable energy industry in Malaysia. Renew. Energy 2013, 60, 107–115. [Google Scholar] [CrossRef]
- Bezerra, T.L.; Ragauskas, A.J. A review of sugarcane bagasse for second-generation bioethanol and biopower production. Biofuels Bioprod. Biorefining 2016, 10, 634–647. [Google Scholar] [CrossRef]
- Cardona, C.; Quintero, J.; Paz, I. Production of bioethanol from sugarcane bagasse: Status and perspectives. Bioresour. Technol. 2010, 101, 4754–4766. [Google Scholar] [CrossRef] [PubMed]
- Banerjee, S.; Mudliar, S.; Sen, R.; Giri, B.; Satpute, D.; Chakrabarti, T.; Pandey, R. Commercializing lignocellulosic bioethanol: Technology bottlenecks and possible remedies. Biofuels Bioprod. Biorefining Innov. A Sustain. Econ. 2010, 4, 77–93. [Google Scholar] [CrossRef]
- Rabelo, S.; Carrere, H.; Maciel Filho, R.; Costa, A. Production of bioethanol, methane and heat from sugarcane bagasse in a biorefinery concept. Bioresour. Technol. 2011, 102, 7887–7895. [Google Scholar] [CrossRef]
- Macrelli, S.; Mogensen, J.; Zacchi, G. Techno-economic evaluation of 2 nd generation bioethanol production from sugar cane bagasse and leaves integrated with the sugar-based ethanol process. Biotechnol. Biofuels 2012, 5, 22. [Google Scholar] [CrossRef]
- Ramadoss, G.; Muthukumar, K. Influence of dual salt on the pretreatment of sugarcane bagasse with hydrogen peroxide for bioethanol production. Chem. Eng. J. 2015, 260, 178–187. [Google Scholar] [CrossRef]
- Morais, L.; Maia, A.; Guandique, M.; Rosa, A. Pyrolysis and combustion of sugarcane bagasse. J. Therm. Anal. Calorim. 2017, 129, 1813–1822. [Google Scholar] [CrossRef]
- Novotny, E.H.; Maia, C.M.B.d.F.; Carvalho, M.T.d.M.; Madari, B.E. Biochar: Pyrogenic carbon for agricultural use-a critical review. Rev. Bras. Cienc. Solo 2015, 39, 321–344. [Google Scholar] [CrossRef]
- Zandersons, J.; Gravitis, J.; Kokorevics, A.; Zhurinsh, A.; Bikovens, O.; Tardenaka, A.; Spince, B. Studies of the Brazilian sugarcane bagasse carbonisation process and products properties. Biomass Bioenergy 1999, 17, 209–219. [Google Scholar] [CrossRef]
- Shukla, A.; Kumar, S.Y. A Comparative study of Sugarcane Bagasse gasification and Direct Combustion. Int. J. Appl. Eng. Res 2017, 12, 14739–14745. [Google Scholar]
- Shanmukharadhya, K.; Sudhakar, K. Effect of fuel moisture on combustion in a bagasse fired furnace. J. Energy Resour. Technol. 2007. [Google Scholar] [CrossRef]
- Varshney, D.; Mandade, P.; Shastri, Y. Multi-objective optimization of sugarcane bagasse utilization in an Indian sugar mill. Sustain. Prod. Consum. 2019, 18, 96–114. [Google Scholar] [CrossRef]
- Gongora, A.; Villafranco, D. Sugarcane bagasse cogeneration in Belize: A review. Renew. Sustain. Energy Rev. 2018, 96, 58–63. [Google Scholar] [CrossRef]
- Quintana Pérez, C.; González González, R.; Turiño Hurtado, I.; Albernas Jiménez, A. Environmental impact due to combustion of cane biomass in the Cuban sugar industry. Cent. Azucar 1998, 25, 48–52. [Google Scholar]
- Yevich, R.; Logan, J.A. An assessment of biofuel use and burning of agricultural waste in the developing world. Glob. Biogeochem. Cycles 2003, 17, 1–21. [Google Scholar] [CrossRef]
- Arbex, M.A.; Böhm, G.M.; Saldiva, P.H.; Conceiçao, G.M.; III, A.C.P.; Braga, A.L. Assessment of the effects of sugar cane plantation burning on daily counts of inhalation therapy. J. Air Waste Manag. Assoc. 2000, 50, 1745–1749. [Google Scholar] [CrossRef]
- Yang, K.; Peng, J.; Srinivasakannan, C.; Zhang, L.; Xia, H.; Duan, X. Preparation of high surface area activated carbon from coconut shells using microwave heating. Bioresour. Technol. 2010, 101, 6163–6169. [Google Scholar] [CrossRef]
- Pillai, M.G.; Simha, P.; Gugalia, A. Recovering urea from human urine by bio-sorption onto microwave activated carbonized coconut shells: Equilibrium, kinetics, optimization and field studies. J. Environ. Chem. Eng. 2014, 2, 46–55. [Google Scholar] [CrossRef]
- Zhang, L.; Xu, C.C.; Champagne, P. Energy recovery from secondary pulp/paper-mill sludge and sewage sludge with supercritical water treatment. Bioresour. Technol. 2010, 101, 2713–2721. [Google Scholar] [CrossRef]
- Nayak, D.; Dash, N.; Ray, N.; Rath, S.S. Utilization of waste coconut shells in the reduction roasting of overburden from iron ore mines. Powder Technol. 2019, 353, 450–458. [Google Scholar] [CrossRef]
- Tsai, W.; Lee, M.; Chang, d.Y. Fast pyrolysis of rice straw, sugarcane bagasse and coconut shell in an induction-heating reactor. J. Anal. Appl. Pyrolysis 2006, 76, 230–237. [Google Scholar] [CrossRef]
- Abrahim, B.; Homenauth, O. Biomass energy potential of coconut varieties in Guyana. Agron. Sci. Biotechnol. 2019, 5, 97. [Google Scholar] [CrossRef]
- Kumar, S.; Senanayake, G.; Visvanathan, C.; Basu, B. Desiccated coconut industry of Sri Lanka: Opportunities for energy efficiency and environmental protection. Energy Convers. Manag. 2003, 44, 2205–2215. [Google Scholar] [CrossRef]
- Sundaram, E.G.; Natarajan, E. Pyrolysis of coconut shell: An experimental investigation. J. Eng. Res. 2009, 6, 33–39. [Google Scholar]
- Said, M.; John, G.; Mhilu, C.; Manyele, S. The study of kinetic properties and analytical pyrolysis of coconut shells. J. Renew. Energy 2015, 2015, 307329. [Google Scholar] [CrossRef]
- Ali, I.; Bahaitham, H.; Naebulharam, R. A comprehensive kinetics study of coconut shell waste pyrolysis. Bioresour. Technol. 2017, 235, 1–11. [Google Scholar] [CrossRef]
- Rout, T.; Pradhan, D.; Singh, R.; Kumari, N. Exhaustive study of products obtained from coconut shell pyrolysis. J. Environ. Chem. Eng. 2016, 4, 3696–3705. [Google Scholar] [CrossRef]
- Chen, W.-H.; Kuo, P.-C. A study on torrefaction of various biomass materials and its impact on lignocellulosic structure simulated by a thermogravimetry. Energy 2010, 35, 2580–2586. [Google Scholar] [CrossRef]
- Tanchuling, J.; De Leon, R. Solid fuel characterization of torrefied coconut shells in an oxidative environment. Int. J. Smart Grid Clean Energy 2018, 7, 145–151. [Google Scholar] [CrossRef]
- Hilmiyati, H.; Husraini, L.; Zamhuri, A. Densification of Product Torrefaction from Coconut Coir to Bio-briquette as Renewable Energy that Environmentally. Int. J. Environ. Res. Clean Energy 2018, 12, 13–16. [Google Scholar]
- Rousset, P.; Aguiar, C.; Labbé, N.; Commandré, J.-M. Enhancing the combustible properties of bamboo by torrefaction. Bioresour. Technol. 2011, 102, 8225–8231. [Google Scholar] [CrossRef] [PubMed]
- Oliveira, N.N.; Mothé, C.G.; Mothé, M.G.; de Oliveira, L.G. Cashew nut and cashew apple: A scientific and technological monitoring worldwide review. J. Food Sci. Technol. 2020, 57, 12–21. [Google Scholar] [CrossRef] [PubMed]
- Nindi, B. State intervention, contradictions and agricultural stagnation in Tanzanian—Cashew nut vs charcoal production. Public Adm. Dev. 1991, 11, 127–134. [Google Scholar] [CrossRef]
- Ramachandra, T. Energy utilisation in rural industries in Karnataka. Int. J. Ambient Energy 1998, 19, 75–92. [Google Scholar] [CrossRef]
- Ábrego, J.; Plaza, D.; Luño, F.; Atienza-Martínez, M.; Gea, G. Pyrolysis of cashew nutshells: Characterization of products and energy balance. Energy 2018, 158, 72–80. [Google Scholar] [CrossRef]
- Sharma, M.; Kaushal, R. Enhanced producer gas generation by utilizing pistachio shells as a biomass feedstock in an open core downdraft gasifier. Energy Sources Part A Recovery Util. Environ. Eff. 2020, 1–12. [Google Scholar] [CrossRef]
- Pandian, A.K.; Munuswamy, D.B.; Radhakrishanan, S.; Devarajan, Y.; Ramakrishnan, R.B.B.; Nagappan, B. Emission and performance analysis of a diesel engine burning cashew nut shell oil bio diesel mixed with hexanol. Pet. Sci. 2018, 15, 176–184. [Google Scholar] [CrossRef]
- Devarajan, Y.; Nagappan, B.K.; Munuswamy, D.B. Performance and emissions analysis on diesel engine fuelled with cashew nut shell biodiesel and pentanol blends. Korean J. Chem. Eng. 2017, 34, 1021–1026. [Google Scholar] [CrossRef]
- Marks, J.G., Jr.; DeMelfi, T.; McCarthy, M.A.; Witte, E.J.; Castagnoli, N.; Epstein, W.L.; Aber, R.C. Dermatitis from cashew nuts. J. Am. Acad. Dermatol. 1984, 10, 627–631. [Google Scholar] [CrossRef]
- Yew, V.W.; Awang, J.B.; Abd Manaf, A.; Ramli, Z.; Nambiappan, B. The sustainability of oil palm industry in Malaysia: A comprehensive review. J. Econ. Manag. Perspect. 2016, 10, 305–310. [Google Scholar]
- Pirker, J.; Mosnier, A.; Kraxner, F.; Havlík, P.; Obersteiner, M. What are the limits to oil palm expansion? Glob. Environ. Chang. 2016, 40, 73–81. [Google Scholar] [CrossRef]
- Petrenko, C.; Paltseva, J.; Searle, S. Ecological Impacts of Palm Oil Expansion in Indonesia. Available online: https://theicct.org/publications/ecological-impacts-palm-oil-expansion-indonesia (accessed on 12 November 2020).
- De Almeida, A.S.; Vieira, I.C.G.; Ferraz, S.F. Long-term assessment of oil palm expansion and landscape change in the eastern Brazilian Amazon. Land Use Policy 2020, 90, 104321. [Google Scholar] [CrossRef]
- Benjumea, P.; Agudelo, J.; Agudelo, A. Basic properties of palm oil biodiesel–diesel blends. Fuel 2008, 87, 2069–2075. [Google Scholar] [CrossRef]
- Mekhilef, S.; Siga, S.; Saidur, R. A review on palm oil biodiesel as a source of renewable fuel. Renew. Sustain. Energy Rev. 2011, 15, 1937–1949. [Google Scholar] [CrossRef]
- Al-Widyan, M.I.; Al-Shyoukh, A.O. Experimental evaluation of the transesterification of waste palm oil into biodiesel. Bioresour. Technol. 2002, 85, 253–256. [Google Scholar] [CrossRef]
- Ong, H.; Mahlia, T.; Masjuki, H.; Norhasyima, R. Comparison of palm oil, Jatropha curcas and Calophyllum inophyllum for biodiesel: A review. Renew. Sustain. Energy Rev. 2011, 15, 3501–3515. [Google Scholar] [CrossRef]
- Crabbe, E.; Nolasco-Hipolito, C.; Kobayashi, G.; Sonomoto, K.; Ishizaki, A. Biodiesel production from crude palm oil and evaluation of butanol extraction and fuel properties. Process Biochem. 2001, 37, 65–71. [Google Scholar] [CrossRef]
- Noiroj, K.; Intarapong, P.; Luengnaruemitchai, A.; Jai-In, S. A comparative study of KOH/Al2O3 and KOH/NaY catalysts for biodiesel production via transesterification from palm oil. Renew. Energy 2009, 34, 1145–1150. [Google Scholar] [CrossRef]
- Abdullah, N.; Sulaiman, F. The oil palm wastes in Malaysia. Biomass Now Sustain. Growth Use 2013, 1, 75–93. [Google Scholar]
- Sabil, K.M.; Aziz, M.A.; Lal, B.; Uemura, Y. Effects of torrefaction on the physiochemical properties of oil palm empty fruit bunches, mesocarp fiber and kernel shell. Biomass Bioenergy 2013, 56, 351–360. [Google Scholar] [CrossRef]
- Asadullah, M.; Adi, A.M.; Suhada, N.; Malek, N.H.; Saringat, M.I.; Azdarpour, A. Optimization of palm kernel shell torrefaction to produce energy densified bio-coal. Energy Convers. Manag. 2014, 88, 1086–1093. [Google Scholar] [CrossRef]
- Faizal, H.M.; Shamsuddin, H.S.; Heiree, M.H.M.; Hanaffi, M.F.M.A.; Rahman, M.R.A.; Rahman, M.M.; Latiff, Z. Torrefaction of densified mesocarp fibre and palm kernel shell. Renew. Energy 2018, 122, 419–428. [Google Scholar] [CrossRef]
- Jaafar, A.; Ahmad, M. Torrefaction of Malaysian palm kernel shell into value-added solid fuels. World Acad. Sci. Eng. Technol 2011, 5, 554–557. [Google Scholar]
- Rentizelas, A.A.; Li, J. Techno-economic and carbon emissions analysis of biomass torrefaction downstream in international bioenergy supply chains for co-firing. Energy 2016, 114, 129–142. [Google Scholar] [CrossRef]
- Pawlak-Kruczek, H.; Arora, A.; Mościcki, K.; Krochmalny, K.; Sharma, S.; Niedzwiecki, L. A transition of a domestic boiler from coal to biomass–Emissions from combustion of raw and torrefied Palm Kernel shells (PKS). Fuel 2020, 263, 116718. [Google Scholar] [CrossRef]
- Odusote, J.; Muraina, H. Mechanical and combustion characteristics of oil palm biomass fuel briquette. J. Eng. Technol. 2013, 8, 14–29. [Google Scholar]
- Okoroigwe, E.; Saffron, C. Determination of bio-energy potential of palm kernel shell by physicochemical characterization. Niger. J. Technol. 2012, 31, 329–335. [Google Scholar]
- Suheri, P.; Kuprianov, V.I. Co-firing of oil palm empty fruit bunch and kernel shell in a fluidized-bed combustor: Optimization of operating variables. Energy Procedia 2015, 79, 956–962. [Google Scholar] [CrossRef][Green Version]
- Thavasi, V.; Ramakrishna, S. Asia energy mixes from socio-economic and environmental perspectives. Energy Policy 2009, 37, 4240–4250. [Google Scholar] [CrossRef]
- Kang, S.; Selosse, S.; Maïzi, N. Strategy of bioenergy development in the largest energy consumers of Asia (China, India, Japan and South Korea). Energy Strategy Rev. 2015, 8, 56–65. [Google Scholar] [CrossRef]
- Proskurina, S.; Junginger, M.; Heinimö, J.; Tekinel, B.; Vakkilainen, E. Global biomass trade for energy—Part 2: Production and trade streams of wood pellets, liquid biofuels, charcoal, industrial roundwood and emerging energy biomass. Biofuels Bioprod. Biorefining 2019, 13, 371–387. [Google Scholar] [CrossRef]
- Thomson, E. ASEAN and Northeast Asian energy security: Cooperation or competition? East Asia 2006, 23, 67–90. [Google Scholar] [CrossRef]
- Nunes, L.J. A Case Study about Biomass Torrefaction on an Industrial Scale: Solutions to Problems Related to Self-Heating, Difficulties in Pelletizing, and Excessive Wear of Production Equipment. Appl. Sci. 2020, 10, 2546. [Google Scholar] [CrossRef]
- Nunes, L.J.; Matias, J.C. Biomass Torrefaction as a Key Driver for the Sustainable Development and Decarbonization of Energy Production. Sustainability 2020, 12, 922. [Google Scholar] [CrossRef]
- Gil, M.; García, R.; Pevida, C.; Rubiera, F. Grindability and combustion behavior of coal and torrefied biomass blends. Bioresour. Technol. 2015, 191, 205–212. [Google Scholar] [CrossRef]
- Yu, S.; Park, J.; Kim, M.; Kim, H.; Ryu, C.; Lee, Y.; Yang, W.; Jeong, Y.-G. Improving energy density and grindability of wood pellets by dry torrefaction. Energy Fuels 2019, 33, 8632–8639. [Google Scholar] [CrossRef]
- Rentizelas, A.A.; Tolis, A.J.; Tatsiopoulos, I.P. Logistics issues of biomass: The storage problem and the multi-biomass supply chain. Renew. Sustain. Energy Rev. 2009, 13, 887–894. [Google Scholar] [CrossRef]
- Sosa, A.; Acuna, M.; McDonnell, K.; Devlin, G. Controlling moisture content and truck configurations to model and optimise biomass supply chain logistics in Ireland. Appl. Energy 2015, 137, 338–351. [Google Scholar] [CrossRef]
- Allen, J.; Browne, M.; Hunter, A.; Boyd, J.; Palmer, H. Logistics management and costs of biomass fuel supply. Int. J. Phys. Distrib. Logist. Manag. 1998. [Google Scholar] [CrossRef]
- Pavlou, D.; Orfanou, A.; Busato, P.; Berruto, R.; Sørensen, C.; Bochtis, D. Functional modeling for green biomass supply chains. Comput. Electron. Agric. 2016, 122, 29–40. [Google Scholar] [CrossRef]
- Perrin, A.; Wohlfahrt, J.; Morandi, F.; Østergård, H.; Flatberg, T.; De La Rua, C.; Bjørkvoll, T.; Gabrielle, B. Integrated design and sustainable assessment of innovative biomass supply chains: A case-study on miscanthus in France. Appl. Energy 2017, 204, 66–77. [Google Scholar] [CrossRef]
- Paolotti, L.; Martino, G.; Marchini, A.; Boggia, A. Economic and environmental assessment of agro-energy wood biomass supply chains. Biomass Bioenergy 2017, 97, 172–185. [Google Scholar] [CrossRef]
- Acuna, M.; Sessions, J.; Zamora, R.; Boston, K.; Brown, M.; Ghaffariyan, M.R. Methods to manage and optimize forest biomass supply chains: A review. Curr. For. Rep. 2019, 5, 124–141. [Google Scholar] [CrossRef]
- Rüßmann, M.; Lorenz, M.; Gerbert, P.; Waldner, M.; Justus, J.; Engel, P.; Harnisch, M. Industry 4.0: The future of productivity and growth in manufacturing industries. Boston Consult. Group 2015, 9, 54–89. [Google Scholar]
- Sturgeon, T.J.; Memedovic, O.; Van Biesebroeck, J.; Gereffi, G. Globalisation of the automotive industry: Main features and trends. Int. J. Technol. Learn. Innov. Dev. 2009, 2, 7–24. [Google Scholar] [CrossRef]
- Blackhurst, J.V.; Scheibe, K.P.; Johnson, D.J. Supplier risk assessment and monitoring for the automotive industry. Int. J. Phys. Distrib. Logist. Manag. 2008, 38, 143–165. [Google Scholar] [CrossRef]
- Ferguson, N.; Browne, J. Issues in end-of-life product recovery and reverse logistics. Prod. Plan. Control 2001, 12, 534–547. [Google Scholar] [CrossRef]
- Zhang, F.; Johnson, D.M.; Wang, J. Integrating multimodal transport into forest-delivered biofuel supply chain design. Renew. Energy 2016, 93, 58–67. [Google Scholar] [CrossRef]
- Alfonso, D.; Perpiñá, C.; Pérez-Navarro, A.; Peñalvo, E.; Vargas, C.; Cárdenas, R. Methodology for optimization of distributed biomass resources evaluation, management and final energy use. Biomass Bioenergy 2009, 33, 1070–1079. [Google Scholar] [CrossRef]
- Mobini, M.; Sowlati, T.; Sokhansanj, S. A simulation model for the design and analysis of wood pellet supply chains. Appl. Energy 2013, 111, 1239–1249. [Google Scholar] [CrossRef]
- Mansuy, N.; Thiffault, E.; Lemieux, S.; Manka, F.; Paré, D.; Lebel, L. Sustainable biomass supply chains from salvage logging of fire-killed stands: A case study for wood pellet production in eastern Canada. Appl. Energy 2015, 154, 62–73. [Google Scholar] [CrossRef]
- Goh, C.S.; Junginger, M.; Cocchi, M.; Marchal, D.; Thrän, D.; Hennig, C.; Heinimö, J.; Nikolaisen, L.; Schouwenberg, P.P.; Bradley, D. Wood pellet market and trade: A global perspective. Biofuels Bioprod. Biorefining 2013, 7, 24–42. [Google Scholar] [CrossRef]
- Cambero, C.; Sowlati, T. Assessment and optimization of forest biomass supply chains from economic, social and environmental perspectives–A review of literature. Renew. Sustain. Energy Rev. 2014, 36, 62–73. [Google Scholar] [CrossRef]
- Yun, H.; Clift, R.; Bi, X. Environmental and economic assessment of torrefied wood pellets from British Columbia. Energy Convers. Manag. 2020, 208, 112513. [Google Scholar] [CrossRef]
- Bhattacharya, S.; Sett, S.; Shrestha, R.M. State of the art for biomass densification. Energy Sources 1989, 11, 161–182. [Google Scholar] [CrossRef]
- Li, Y.; Liu, H. High-pressure densification of wood residues to form an upgraded fuel. Biomass Bioenergy 2000, 19, 177–186. [Google Scholar] [CrossRef]
- Tumuluru, J.S.; Wright, C.T.; Kenney, K.L.; Hess, R.J. A Technical Review on Biomass Processing: Densification, Preprocessing, Modeling and Optimization; American Society of Agricultural and Biological Engineers: St. Joseph, MI, USA, 2010. [Google Scholar]
- Panwar, V.; Prasad, B.; Wasewar, K.L. Biomass residue briquetting and characterization. J. Energy Eng. 2011, 137, 108–114. [Google Scholar] [CrossRef]
- Bajwa, D.S.; Peterson, T.; Sharma, N.; Shojaeiarani, J.; Bajwa, S.G. A review of densified solid biomass for energy production. Renew. Sustain. Energy Rev. 2018, 96, 296–305. [Google Scholar] [CrossRef]
- Adeleke, A.; Odusote, J.; Lasode, O.; Ikubanni, P.; Malathi, M.; Paswan, D. Densification of coal fines and mildly torrefied biomass into composite fuel using different organic binders. Heliyon 2019, 5, e02160. [Google Scholar] [CrossRef]
- Visser, L.; Hoefnagels, R.; Junginger, M. Wood pellet supply chain costs–A review and cost optimization analysis. Renew. Sustain. Energy Rev. 2020, 118, 109506. [Google Scholar] [CrossRef]
- Godina, R.; Nunes, L.J.; Santos, F.M.; Matias, J.C. Logistics cost analysis between wood pellets and torrefied Biomass Pellets: The case of Portugal. In Proceedings of the 2018 7th International Conference on Industrial Technology and Management (ICITM), Oxford, UK, 7–9 March 2018; pp. 284–287. [Google Scholar]
- Trømborg, E.; Ranta, T.; Schweinle, J.; Solberg, B.; Skjevrak, G.; Tiffany, D.G. Economic sustainability for wood pellets production–A comparative study between Finland, Germany, Norway, Sweden and the US. Biomass Bioenergy 2013, 57, 68–77. [Google Scholar] [CrossRef]
- Proskurina, S.; Rimppi, H.; Heinimö, J.; Hansson, J.; Orlov, A.; Raghu, K.; Vakkilainen, E. Logistical, economic, environmental and regulatory conditions for future wood pellet transportation by sea to Europe: The case of Northwest Russian seaports. Renew. Sustain. Energy Rev. 2016, 56, 38–50. [Google Scholar] [CrossRef]
- Nunes, L.; Matias, J.; Catalão, J. Torrefied Biomass Pellets: An alternative fuel for coal power plants. In Proceedings of the 2016 13th International Conference on the European Energy Market (EEM), Porto, Portugal, 6–9 June 2016; pp. 1–5. [Google Scholar]
- Faria, C.; Nunes, L.; Azevedo, S. Portugal as a producer of biomass fuels for power production: An analysis of logistics costs associated to wood pellets exportation. In Proceedings of the 2016 51st International Universities Power Engineering Conference (UPEC), Coimbra, Portugal, 6–9 September 2016; pp. 1–5. [Google Scholar]
- Van der Stelt, M.; Gerhauser, H.; Kiel, J.; Ptasinski, K. Biomass upgrading by torrefaction for the production of biofuels: A review. Biomass Bioenergy 2011, 35, 3748–3762. [Google Scholar] [CrossRef]
- Chen, W.-H.; Peng, J.; Bi, X.T. A state-of-the-art review of biomass torrefaction, densification and applications. Renew. Sustain. Energy Rev. 2015, 44, 847–866. [Google Scholar] [CrossRef]
- Ciolkosz, D.; Wallace, R. A review of torrefaction for bioenergy feedstock production. Biofuels Bioprod. Biorefining 2011, 5, 317–329. [Google Scholar] [CrossRef]
- Kambo, H.S.; Dutta, A. Strength, storage, and combustion characteristics of densified lignocellulosic biomass produced via torrefaction and hydrothermal carbonization. Appl. Energy 2014, 135, 182–191. [Google Scholar] [CrossRef]
- Chen, W.-H.; Lin, B.-J.; Colin, B.; Chang, J.-S.; Pétrissans, A.; Bi, X.; Pétrissans, M. Hygroscopic transformation of woody biomass torrefaction for carbon storage. Appl. Energy 2018, 231, 768–776. [Google Scholar] [CrossRef]
- Zhang, Y.; Chen, F.; Chen, D.; Cen, K.; Zhang, J.; Cao, X. Upgrading of biomass pellets by torrefaction and its influence on the hydrophobicity, mechanical property, and fuel quality. Biomass Convers. Biorefinery 2020, 1–10. [Google Scholar] [CrossRef]
- Prins, M.J.; Ptasinski, K.J.; Janssen, F.J. More efficient biomass gasification via torrefaction. Energy 2006, 31, 3458–3470. [Google Scholar] [CrossRef]
- Kuo, P.-C.; Wu, W.; Chen, W.-H. Gasification performances of raw and torrefied biomass in a downdraft fixed bed gasifier using thermodynamic analysis. Fuel 2014, 117, 1231–1241. [Google Scholar] [CrossRef]
- Chen, Q.; Zhou, J.; Liu, B.; Mei, Q.; Luo, Z. Influence of torrefaction pretreatment on biomass gasification technology. Chin. Sci. Bull. 2011, 56, 1449–1456. [Google Scholar] [CrossRef]
- Nasution, Z.A.; Limbong, H. Pembuatan arang cangkang kelapa sawit dengan proses torefaksi. (Preparation of Palm Kernel Shell Charcoal Using Torrefaction Method). J. Ind. Has. Perkeb. 2017, 12, 14–20. [Google Scholar] [CrossRef]
- Smith, K.L.; Smoot, L.D. Characteristics of commonly-used US coals—Towards a set of standard research coals. Prog. Energy Combust. Sci. 1990, 16, 1–53. [Google Scholar] [CrossRef]
- Vaillant, J.; Vandenberghe, B.; Hahn, B.; Heuser, H.; Jochum, C. T/P23, 24, 911 and 92: New grades for advanced coal-fired power plants—Properties and experience. Int. J. Press. Vessel. Pip. 2008, 85, 38–46. [Google Scholar] [CrossRef]
- Williams, O.; Eastwick, C.; Kingman, S.; Giddings, D.; Lormor, S.; Lester, E. Investigation into the applicability of Bond Work Index (BWI) and Hardgrove Grindability Index (HGI) tests for several biomasses compared to Colombian La Loma coal. Fuel 2015, 158, 379–387. [Google Scholar] [CrossRef]
- Williams, O.; Taylor, S.; Lester, E.; Kingman, S.; Giddings, D.; Eastwick, C. Applicability of mechanical tests for biomass pellet characterisation for bioenergy applications. Materials 2018, 11, 1329. [Google Scholar] [CrossRef]
- Nunes, L.; Matias, J.; Catalão, J. A review on torrefied biomass pellets as a sustainable alternative to coal in power generation. Renew. Sustain. Energy Rev. 2014, 40, 153–160. [Google Scholar] [CrossRef]
- Proskurina, S.; Heinimö, J.; Schipfer, F.; Vakkilainen, E. Biomass for industrial applications: The role of torrefaction. Renew. Energy 2017, 111, 265–274. [Google Scholar] [CrossRef]
- Sher, F.; Yaqoob, A.; Saeed, F.; Zhang, S.; Jahan, Z.; Klemeš, J.J. Torrefied biomass fuels as a renewable alternative to coal in co-firing for power generation. Energy 2020, 209, 118444. [Google Scholar] [CrossRef]
- Shankar Tumuluru, J.; Sokhansanj, S.; Hess, J.R.; Wright, C.T.; Boardman, R.D. A review on biomass torrefaction process and product properties for energy applications. Ind. Biotechnol. 2011, 7, 384–401. [Google Scholar] [CrossRef]
Publisher’s Note: MDPI stays neutral with regard to jurisdictional claims in published maps and institutional affiliations. |
© 2020 by the authors. Licensee MDPI, Basel, Switzerland. This article is an open access article distributed under the terms and conditions of the Creative Commons Attribution (CC BY) license (http://creativecommons.org/licenses/by/4.0/).


