Abstract
Until now, the physiological effects of Soroseris hirsuta were primarily unknown. Here we have evaluated the anti-inflammatory and antioxidant effects of Soroseris hirsuta extract (SHE) on lipopolysaccharide (LPS)-activated murine macrophages RAW 264.7 cells. SHE inhibited nitric oxide expression and inducible nitric oxide synthase expression in RAW 264.7 cells treated with LPS. Moreover, SHE suppressed LPS-induced phosphorylation of IκB kinase, inhibitor of kappa B, p65, p38, and c-JUN N-terminal kinase. Western blot and immunofluorescence analyses showed that SHE suppressed p65 nuclear translocation induced by LPS. Furthermore, SHE inhibited the reactive oxygen species in LPS-treated RAW 264.7 cells. SHE significantly increased heme oxygenase-1 expression and the nuclear translocation of nuclear factor erythroid 2-related factor 2. SHE suppressed LPS-induced interleukin-1β mRNA expression in RAW 264.7 cells. Thus, SHE is a promising nutraceutical as it displays anti-inflammatory and antioxidant properties.
1. Introduction
An immune response against foreign pathogens is essential to maintaining homeostasis of the human organism. However, impaired control of the immune system leads to inflammation and subsequent chronic diseases including obesity, atherosclerosis, neurodegenerative diseases, and cancers [1,2]. Likewise, hyperactivated innate immune cells, such as macrophages, abnormally release nitric oxide (NO), pro-inflammatory cytokines and reactive oxygen species (ROS) [3]. Macrophages recognize the pathogen-associated molecular pattern (PAMP) from pathogens, including virus and bacteria [4]. For example, the binding of lipopolysaccharides (LPS), which are PAMPs, to the toll-like receptor 4 (TLR4) induces an inflammatory response and the production of NO, pro-inflammatory cytokines, and ROS [5]. NO is one of the most critical factors involved in the development of inflammation [6]. Low-to-normal concentrations of ROS exert beneficial effects by participating in physiological functions and cellular signaling pathways [7]. However, overproduction of ROS can interfere with cellular homeostasis and cause nonspecific damage to the cell components, causing various diseases including cancers and neurological disorders [8]. Therefore, using natural materials to control inflammatory mediators, such as ROS and NO, constitutes a promising therapeutic strategy to prevent chronic diseases by regulating the inflammatory responses [9,10].
ROS damage the cells and are upstream regulators of the nuclear factor kappa-light-chain-enhancer of the activated B cells (NF-κB) signaling pathway [11]. Antioxidants promote the nuclear translocation of the nuclear factor erythroid 2-related factor 2 (NRF2), which up-regulates the production of heme oxygenase-1 (HO-1); cells were protected by antioxidants from oxidative stress [12]. Thus, both NRF2 and HO-1 can reduce the onset of inflammation through detoxification and ROS scavenging [13]. The transcription factor NF-κB plays a central role in inflammation by regulating the inflammatory cytokines [14,15]. Activation of the catalytic subunit of NF-κB, p65, is the result of the phosphorylation of the inhibitor of nuclear factor kappa B (IκB) by the IkB kinase (IKK), leading to the proteasomal degradation of IκB [16]. After disassociation from IκB, p65 translocates from the cytosol into the nucleus and regulates the expression of the genes encoding inducible nitric oxide synthase (iNOS), cyclooxygenase-2 (COX-2), and inflammatory cytokines, such as interleukin-1β (IL-1β) [17,18].
Nutraceuticals are derived from food sources and provide, beside their basic nutritional values, extra health benefits. Although many laboratories and scientists have attempted to produce antioxidant and anti-inflammatory nutraceuticals, new and efficient substances still need to be developed. Soroseris hirsuta (J. Anthony) C. Shih is a plant of the Asteraceae family found in Vietnam, southeastern China, and the Himalayas.
In this study, we screened 100 botanical extracts and demonstrated that Soroseris hirsuta extract (SHE) displayed a significant inhibitory effect on NO produced when LPS was stimulated in RAW 264.7 cells. We also found that SHE suppressed LPS-induced iNOS and IL-1β expression by inhibiting the NF-κB signaling cascade and p65 nuclear translocation, in addition to the phosphorylation of mitogen-activated protein kinases (MAPKs). SHE displayed a potent antioxidant role by inhibiting ROS production and increasing HO-1 expression in RAW 264.7 cells.
2. Materials and Methods
2.1. Procurement of Materials and Reagents
Fetal bovine serum (FBS), Dulbecco’s modified Eagle’s medium (DMEM), and penicillin/streptomycin solution were purchased from Thermo Fisher Scientific Inc. (Logan, UT, USA). LPS from Escherichia coli O127:B8 and 2′,7′-dichlorofluorescein diacetate (DCFH-DA) were purchased from Sigma-Aldrich Co. (St. Louis, MO, USA). Antibodies against iNOS, COX-2, p65, phosphorylated p65 (Ser536), IκBα, phosphorylated IκBα (Ser32), IKKα, phosphorylated IKKα/β (Ser176/180), extracellular signal-regulated kinase (ERK)1/2, p38, c-JUN N-terminal kinase (JNK), phosphorylated ERK1/2, phosphorylated p38, phosphorylated JNK, Heme oxygenase (HO)-1, α-tubulin, and Kelch-like ECH-associated protein 1 (KEAP1) were acquired from Cell Signaling Technologies (Danvers, MA, USA). The nuclear factor erythroid 2-related factor 2 (NRF2) antibody was purchased from Novus Biological (Centennial, CO, USA). The Lamin B1 antibody was obtained from Abcam (Cambridge, UK). The primary antibody against β-actin was obtained from Santa Cruz Biotechnology, Inc. (Santa Cruz, CA, USA).
2.2. Plant Collection and Extraction
Soroseris hirsuta was collected at Mt. Daxueshan, Sanggelilia, Yunnan in China and identified by Dr. Sangwoo Lee of the Korea Research Institute of Bioscience and Biotechnology in 2010. A voucher specimen (accession number KRIB 0061860) of the retained material is preserved at the herbarium of YAAS. The dried and refined aerial parts of Soroseris hirsuta (100 g) were extracted with 800 mL of 95% ethanol and resting (2 h) for 2 times at 40 °C. The resultant product was filtered with non-fluorescence cotton, and concentrated by rotary evaporator (R-215, BUCHI) under reduced pressure at 40 °C. Finally, a total 7.63 g of ethanol extract of Soroseris hirsuta was obtained by freeze-drying.
2.3. Cell Culture
Murine macrophage RAW 264.7 cell lines were procured in the Korean cell line bank (Korean Cell Line Research Foundation, Seoul, Republic of Korea). RAW 264.7 cells were maintained in DMEM, supplemented along with 10% FBS and 1% antibiotics in a 5% CO2 humidified atmosphere incubator at 37 °C. When the cell confluency reached 80–90%, a subculture was performed at 2 × 105 cells/mL, and the cycle was repeated for about 2 days.
2.4. Nitrite Assay
To investigate the production of nitric oxide, RAW 264.7 cells were cultured, and the seeding was 2 × 105 cells/mL density in a 96-well plate. After RAW 264.7 cells were exposed to SHE (25, 50, or 100 μg/mL) for 1 h, LPS (1 μg/mL) stimulated the cells. After 24 h, the amount of nitric oxide in the cell medium was measured at 100 μL volume, consisting of a 1:1 ratio mixture of A regent (1% 4-aminobenzenesulfonamide, 0.2% N1-(naphthalen-1-yl)ethane-1,2-diamine dihydrochloride) and B reagent (5% phosphoric acid), which was added with an equal volume of medium. After 15 min, the measurement of absorbance at 550 nm was performed using a microplate reader (Bio-Rad, Hercules, CA, USA).
2.5. Cell Viability Assays
The cytotoxic effect of SHE concentrations, from 0 to 200 μg/mL on RAW 264.7 cells, was measured by the thiazolyl blue (MTT) assay to reference the protocol. In short, RAW 264.7 cells (2 × 105 cells/mL) were cultured onto a 96-well plate. After 24 h, the wells were treated with SHE at different concentrations (0 to 200 μg/mL) and incubated under normal cell culture conditions for 24 h. Next, 10 µL of MTT solution was mixed to each cell and further incubated for 4 h at 37 °C. Then, 80 μL of the cell culture medium was discarded, and 100 μL dimethyl sulfoxide was mixed to the cells. After 30 min, the measurement of absorbance was calibrated using a microplate reader at 595 nm (Bio-Rad Inc., Hercules, CA, USA), and the value was analyzed using Microplate Manager 6 software (Bio-Rad Inc., Hercules, CA, USA).
2.6. Western Blotting
RAW 264.7 cells (5 × 105 cells/mL) on 6 cm dishes were cultured overnight. Cells were pretreated for 1 h with SHE. Cells were exposed to LPS (1 μg/mL) and incubated for several periods. The protein was obtained with a lysis buffer (Cell Signaling Technologies, Danvers, MA, USA), combined with a phosphatase inhibitor cocktail and protease (Thermo Fisher Scientific Inc., Waltham, UT, USA), and vortexed every 10 min while maintaining 4 °C temperature for 30 min. The whole lysates were measured using a detergent-compatible protein assay (Bio-Rad Laboratories, Inc., Hercules, CA, USA). The proteins were electrophoretically divided on SDS-PAGE gel. The transferred membranes (Immobilon®-P, Millipore, Burlington, MA, USA) were blocked in TBS-T buffer, which included 5% skim milk, and the membranes were kept at 4 °C with antibodies against iNOS (1:1000), COX-2 (1:1000), p65 (1:1000), p-p65 (1:1000), IκBα (1:1000), p-IκBα (1:1000), IKKα (1:1000), p-IKKα/β (1:1000), JNK (1:1000), p-JNK (1:1000), ERK1/2 (1:1000), p-ERK1/2 (1:1000), p38 (1:1000), p-p38 (1:1000), KEAP1 (1:1000), HO-1 (1:1000), NRF2 (1:1000), α-tubulin (1:1000), β-actin (1:1000), and Lamin B1(1:10,000) overnight. After the reaction with secondary antibodies, protein intensity was measured using GeneGnome XRQ NPC (Syngene, Cambridge, UK) and Ez West Lumi plus (ATTO, Tokyo, Japan).
2.7. Separation of Cytosol and Nuclear Protein
RAW 264.7 cells on 6 cm dishes were cultured, and the seeding was 5 × 105 cells/mL in density and grown overnight. SHE was pretreated to the cells for 1 h, and LPS (1 mg/mL) was added for 30 min. After washing the cells with PBS, cytosol and nuclear proteins were collected using Thermo Scientific™ NE-PER nuclear and cytoplasmic extraction kits (Thermo Fisher Scientific Inc., Logan, UT, USA) under the manufacturer’s manual. The extracts were analyzed with Western blotting.
2.8. Immunofluorescence
Seeding of RAW 264.7 cells was performed with a density of 1 × 105 cells/mL in a chambered coverslip with 8 wells for cell culture (Ibidi, Gräfelfing, Germany). When 60% confluency was reached, it was sequentially exchanged and cultured with medium containing SHE (50 and 100 μg/mL) and LPS (1 μg/mL) and incubated for 30 min. Cells were exposed to formaldehyde for fixation and then treated with MeOH to increase permeability. After being incubated with the p65 antibody at 4 °C overnight, goat anti-rabbit IgG H&L conjugated to Alexa Fluor® 488-conjugated antibodies were attached for visualization. Cells were stained with VECTASHIELD (Vector Laboratories, Burlingame, CA, USA) for nuclear staining. The translocation of p65 was determined using fluorescence microscopy (Leica-Microsystems, Wetzlar, Germany).
2.9. Measurement of ROS
DCFH-DA, a fluorescent probe, was used to determine the intracellular ROS generation. In brief, RAW 264.7 cells were seeded in 96-well plates at a concentration of 2 × 105 cells/mL. Cells were then treated with SHE at a concentration of 25, 50, or 100 μg/mL for 1 h before stimulation with LPS (1 μg/mL) for 24 h. The medium was shaken off, and cells were washed once with PBS and discarded. Afterward, the cells were treated with DCFH-DA diluted to a concentration of 20 μM in warm DMEM (no phenol red, no FBS) for 30 min. Next, the cells were washed twice with warm PBS. The fluorescence levels were assessed with a microplate fluorometer (Molecular Device, Danville, PA, USA), and an analysis was performed using Softmax Pro v5.4.1 (Molecular Device, Danville, PA, USA). The localization of DCFH-DA was determined using a fluorescence microscope (Leica-Microsystems, Wetzlar, Germany). Image analysis was performed using MetaMorph software (Molecular Devices, Danville, PA, USA).
2.10. ABTS and DPPH Assay
The radical scavenging ability of SHE was analyzed using 2,2-diphenyl-1-picryl-hydrazyl-hydrate (DPPH) and 2,2-azinobis-(3-ethylbenzothiazoline-sulfonic acid (ABTS) assay. For the ABTS scavenging assay, ABTS was diluted in distilled water to prepare a 7 mM solution. ABTS radical cations (ABTS• +) were generated by incubating the ABTS solution with 2.45 mM potassium peroxydisulfate in the shadowy room at RT. After 12–16 h, the ABTS• + solution was diluted with PBS (pH 7.4) to an absorbance at 750 nm of 0.7 ± 0.02. A SHE volume of 100 μL (25, 50, or 100 μg/mL) and ascorbic acid (4 or 8 μg/mL) diluted in PBS were added to ABTS• + in a dark room for 30 min at RT. Absorbance was measured with a microplate reader (Bio-Rad Inc., Hercules, CA, USA) at 750 nm. For the DPPH assay, 100 μL of DPPH (40 μg/mL) in methanol was mixed with equal volume of SHE (25, 50, or 100 μg/mL) and ascorbic acid (2 or 4 μg/mL) diluted in methanol for 30 min in a dark room at RT. The measurement of absorbance was performed with a microplate reader (Bio-Rad Inc., Hercules, CA, USA) at 595 nm, and the value was analyzed using Microplate Manager 6 (Bio-Rad Inc., Hercules, CA, USA).
2.11. Quantitative Real-Time Polymerase Chain Reaction (PCR)
The RAW 264.7 cells were loaded in 6 cm cell culture dishes, and the culturing density was 2 × 105 cells/mL. After one day, when the cells were approximately 50% full, the cells were treated with SHE, and after 1 h, the LPS was treated. After 24 h, when the cells covered approximately 90% of the dish, the RNA isolation buffer was treated to extract the total RNA. The use of the buffer was carried out following the manufacturer’s manual (TaKaRa, Kyoto, Japan). cDNA was manufactured by reverse transcription with the extracted RNA using the ReverTra Ace™ qPCR Rt kit (TOYOBO, Osaka, Japan). Specific oligonucleotide primers and a thermal cycler (TaKaRa, Kyoto, Japan) were used to amplify the target gene. Real-time PCR was performed using the SYBR Green Real-Time PCR Master Mix (TOYOBO, Osaka, Japan), and relative gene expression intensity was examined. Data were normalized using the comparative ΔΔCq method and the GAPDH gene.
2.12. Statistical Analysis
Results were calculated for the mean ± SD. Each experiment was performed at least three times. The two-sample equal variance and Student’s t-test were used for statistical analyses. p < 0.05 was used when there was statistical significance.
3. Results
3.1. SHE Inhibits NO Production and iNOS and COX-2 Expression in RAW 264.7 Cells by LPS Treatment
Because inflammation is associated with an abnormal release of NO from hyperactivated macrophages [19], we investigated the efficacy of SHE on NO produced by LPS treatment in RAW 264.7 cells. First, SHE had no cytotoxic affect at the given concentration in RAW 264.7 cells (Figure 1A). SHE dose-dependently decreased NO production by LPS significantly (Figure 1B). Because NO production is regulated by iNOS [20], we investigated the effect of SHE on increasing iNOS expression in RAW 264.7 cells due to LPS treatment. It can be seen from Figure 1C that the increased iNOS due to LPS treatment decreased as the concentration of SHE increased.
Figure 1.
Effects of Soroseris hirsuta extract (SHE) on lipopolysaccharide (LPS)-induced nitrite production, inducible nitric oxide synthase (iNOS) and cyclooxygenase-2 (COX-2) expressions, and cell viability in RAW 264.7 cells. (A) SHE does not incur toxicity to RAW 264.7 cells at the given concentration for 24 h. (B) SHE effectively inhibited the increased nitrite from LPS treatment in a concentration-dependent manner to RAW 264.7 cells. (C) LPS-induced iNOS expression was suppressed by SHE treatment, but COX-2 did not. Cells were treated with SHE 1 h before exposure to LPS for 24 h. # p < 0.05 between the LPS-only group and the control group; * p < 0.05 and *** p < 0.001 between the SHE and LPS co-treatment groups and the LPS-only group. Data are presented as the mean ± SD from n = 3.
3.2. SHE Suppressed the Phosphorylation of NF-kB Signaling Cascade and MAPK in LPS-Stimulated RAW 264.7 Cells
NF-κB is a signaling molecule, regulating the transcription of inflammatory genes, including COX-2 and iNOS [21]. We detected the efficacy of SHE on LPS-induced NF-κB signaling pathways. As demonstrated in Figure 2A, SHE inhibited LPS-induced phosphorylation of IKKα/β and p65 in RAW 264.7 cells. The hyper-activation of MAPK signaling pathways by LPS is also critical for inflammation [5,22]. SHE defended phosphorylation of LPS-induced JNK1/2 and p38; thus, the p-ERK1/2 was not decreased by SHE (Figure 2B).
Figure 2.
Effects of Soroseris hirsuta extract (SHE) on lipopolysaccharide (LPS)-induced nuclear factor kappa-light-chain-enhancer of activated B cells (NF-κB) and mitogen-activated protein kinase (MAPK) signaling pathways in RAW 264.7 cells. (A) SHE inhibited the LPS-induced phosphorylation of the inhibitor of nuclear factor κB kinase (IKK) and p65. SHE protected dose-dependent degradation of IκB by LPS treatment. Cells were treated with SHE 1 h before exposure to LPS (1 μg/mL) for 30 min. (B) SHE inhibited the LPS-induced phosphorylation of p38 and c-JUN N-terminal kinase (JNK) 1/2, but did not affect the phosphorylation of extracellular signal-regulated kinase 1/2 in RAW 264.7 cells. Cells were treated with SHE 1 h before exposure to LPS for 30 min. The phosphorylation and expression of each protein were detected by Western blotting using specific antibodies.
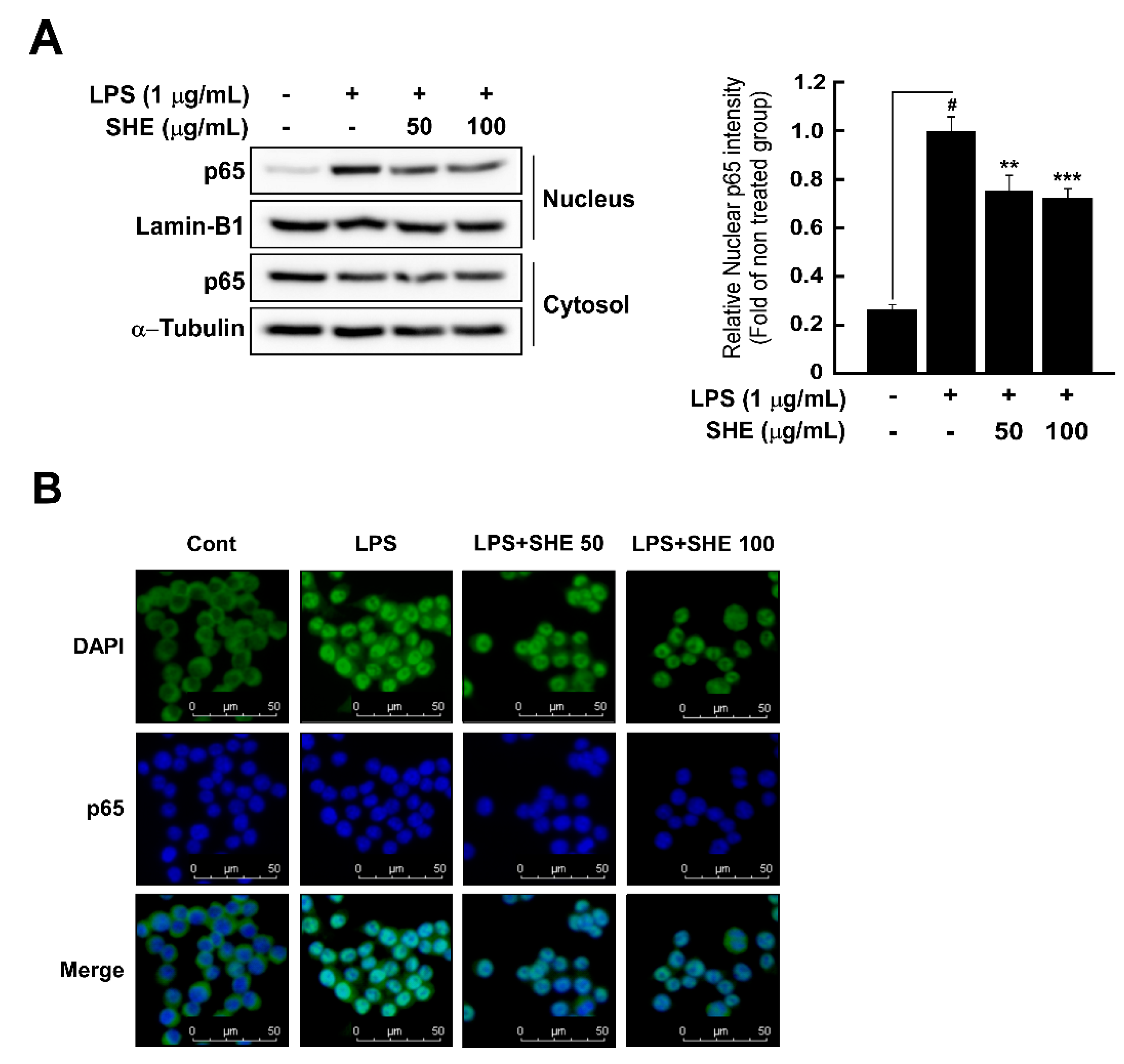
3.3. In RAW 264.7 Cells, Cytosol to Nuclear Translocation of p65 Due to LPS Treatment Is Inhibited by SHE
In order to regulate the expression of inflammatory genes, such as iNOS and COX-2, the p65 subunit of NF-κB translocates from the cytosol to the nuclear and binds to specific promoter sequences [23,24]. Here, we assessed the efficacy of SHE cytosol to nuclear translocation of p65 due to LPS treatment in RAW 264.7 cells. After separating the cytosolic and nuclear fractions, we performed Western blot and immunofluorescence assays and found that LPS-induced nucleus translocation of p65 was significantly suppressed by SHE (Figure 3A,B).
Figure 3.
Effects of Soroseris hirsuta extract (SHE) on lipopolysaccharide (LPS)-induced p65 nuclear translocation in RAW 264.7 cells. (A,B) The p65 nuclear translocation induced by LPS was inhibited by SHE. (A) Western blotting, and the value obtained by quantifying the intensity of p65 in the nucleus of the Western blotting result, using image J. (B) Immunofluorescence measurement of p65 was performed as reported in the Materials and Methods, and cells were treated with SHE 1 h before exposure to LPS for 30 min. Data represent the mean ± SD of three independent experiments. # p < 0.05 between the control and LPS-exposed cells (no SHE); ** p < 0.01 and *** p < 0.001 between the control and LPS-exposed cells with SHE. N, nucleus; C, cytosol.
3.4. SHE Has an Antioxidant Activity Characteristic by Regulating ROS Production, Radicals, and NRF2/HO-1 Signaling Pathway in RAW 264.7 Cells
ROS, which are chemically unstable, cause damage and inflammation in mammalian cells [25,26]. We examined whether SHE had an antioxidant capacity by using DCFH-DA as a ROS sensor. Fluorescence image analysis and quantification of ROS showed that SHE decreased on LPS-induced ROS production in RAW 264.7 cells (Figure 4A,B). Moreover, SHE significantly scavenged DPPH and ABTS radicals (Figure 4C,D). HO-1 plays a critical role in maintaining intracellular redox homeostasis [27]. Thus, we investigated the effect of SHE on the NRF2/HO-1 pathway in RAW 264.7 cells. SHE increased HO-1 induction regardless of whether LPS treatment was administered (Figure 5A). Nuclear translocation and accumulation of NRF2 has a relationship with HO-1 expression [28]. Dose-dependently, SHE promoted NRF2 translocation to nuclear in RAW 264.7 cells (Figure 5B).
Figure 4.
Radical scavenger effects and antioxidant of Soroseris hirsuta extract (SHE) after lipopolysaccharide (LPS) treatment in RAW 264.7 cells. (A) Reactive oxygen species (ROS) were induced in RAW 264.7 cells due to LPS treatment (1 μg/mL) for 24 h. The reduction of ROS production due to the SHE pretreatment was carried out by measuring the amount of fluorescence expression using 2′,7′-dichlorofluorescein diacetate (DCFH-DA) analysis. (B) The measurement of ROS inhibition was performed using a fluorescence microscope to verify the fluorescence emitted by DCFH-DA and was performed in the same experimental method as (A). (C,D) SHE scavenging activity of DPPH and ABTS radicals. A series of processes was carried out as described in the Materials and Methods section. # p < 0.001, ** p < 0.01 and *** p < 0.001.
Figure 5.
Effects of Soroseris hirsuta extract (SHE) on the nuclear factor erythroid 2-related factor 2 (NRF2) and heme oxygenase-1 (HO-1) pathway in RAW 264.7 cells. (A) SHE increased HO-1 dose-dependently with or without LPS. Before the cells were treated for 6 h with LPS, SHE was treated for 1 h. (B) Western blotting of nuclear and cytoplasmic fractions. Fractionation was performed as described in Materials and Methods section. LPS was treated for 4 h, and SHE was treated 1 h earlier. * p < 0.05 and *** p < 0.001. The data represent the mean ± SD of three separate experiments.
3.5. SHE Suppressed IL-1β mRNA Expression
When p65 plays as a transcription factor, it causes the transcription of genes encoding for cytokines, including IL-1β [29,30]. We determined the effect of SHE on LPS-induced mRNA expression. Quantitative RT-PCR clearly showed that LPS-induced IL-1β mRNA expression was suppressed significantly by SHE (Figure 6).
Figure 6.
Effects of Soroseris hirsuta extract (SHE) on lipopolysaccharide (LPS)-induced interleukin-1 beta (IL-1β) mRNA expression in RAW 264.7 cells. The cells were first treated with SHE 1 h, and then LPS and SHE were co-treated and left for 24 h. Subsequent procedures were carried out as described in the Materials and Methods section. # p < 0.001 and *** p < 0.001.
4. Discussion
Chronic inflammation and the overproduction of ROS are precursors of metabolic diseases, such as cancer, atherosclerosis, and diabetes [31]. Controlling ROS synthesis and inflammatory processes constitutes a promising strategy to prevent metabolic diseases. Therefore, extensive work has previously focused on the development of efficient and novel antioxidants and anti-inflammatory molecules. Various natural antioxidants have been characterized, and several anti-inflammatory agents, such as aspirin, are widely used [32]. However, the development of effective anti-inflammatory agents is still necessary.
Although appropriate amounts of ROS and NO play essential roles in signaling, cellular homeostasis, and cardioprotection [10,33], ROS overexpression causes inflammation and tissue damage [34]. We assessed the inflammatory and antioxidant effects of plant extracts by measuring the efficacy of LPS on the level of NO and ROS, markers of inflammation and oxidative stress, respectively [35,36]. Among the 100 plant extracts tested, Soroseris hirsuta had the greatest effect on the inhibition of NO levels (Supplemental Table S1). Soroseris hirsuta has not been studied well, and the anti-inflammatory and antioxidant effects of Soroseris hirsuta are unknown. Thus, we investigated the effect of several concentrations of SHE on LPS-induced NO levels and cell viability in RAW 264.7 cells. As expected, consistent with the normal dose of SHE, the other concentrations of SHE significantly inhibited NO levels without causing cell cytotoxicity in LPS-induced RAW 264.7 cells. The production of NO and prostaglandin E2 (PGE2) by iNOS and COX-2, respectively, contribute to inflammation [37]. Although SHE did not inhibit COX-2 expression in LPS-stimulated cells, it was shown to significantly inhibit iNOS expression. The results of specifically suppressing iNOS expression suggested that SHE exhibits anti-inflammatory properties. Cranberry is well known for its inhibitory action on NO production. Moore et al. suggested that cranberry polyphenol and volatile extracts induced a 46-fold decrease in NO production in LPS-activated RAW 264.7 macrophages [38]. In the present study, SHE caused 38% inhibition of NO production induced by LPS in RAW 264.7 cells. Therefore, SHE and cranberry have very similar inhibitory activities on NO production. Moreover, the inhibitory effect of SHE on the increase in IL-1β mRNA expressed by LPS treatment in RAW 264.7 cells was significantly different from that of the group not treated with SHE. This is of particular interest as inflammatory cytokines can cause systemic inflammation [39] and, particularly, IL-1β causes a fibrosis reaction and an acute inflammatory reaction in the lungs [40,41].
Macrophages recognize LPS through TLR4, a membrane receptor that activates an intracellular signaling cascade. Consequently, IKK phosphorylates the regulator of NF-κB, signaling IκB, that undergoes proteasome degradation. NF-κB then freely moves to the nucleus to stimulate transcription [42]. NF-κB plays a pivotal role in the development of inflammation by activating the transcription of inflammatory genes. Therefore, NF-κB signaling molecules constitute promising targets to prevent inflammation. Because iNOS and IL-1β are target genes of NF-κB [43], we assumed that the inhibitory effect of SHE on LPS-induced iNOS and IL-1β mRNA expressions may affect the NF-κB signaling pathway. Our results clearly displayed that SHE blocked the phosphorylation of IKK and p65 induced by LPS in RAW 264.7 cells. Moreover, SHE blocked the translocation of p65 from the cytosol to the nucleus. In addition to the NF-κB signaling cascade, MAPK pathways participate in LPS-mediated NO production in RAW 264.7 cells [44]. In our previous study, we determined that seaweed extracts suppressed LPS-induced NO production by regulating MAPKs without affecting NF-κB in RAW 264.7 cells. In the present study, we found that SHE suppressed LPS-induced phosphorylation of p38 and JNK, but not of ERK in RAW 264.7 cells. Therefore, the inhibitory effect of SHE on iNOS and IL-1β mRNA expression induced by LPS is due to the regulation of NF-κB, p38, and JNK signaling.
In patients with inflammation and/or tissue damage, an abnormal ROS upregulation and excessive amount of oxygen-derived free radicals are commonly observed [45]. Excessive accumulation of ROS causes iNOS and COX-2 expression [46]. Therefore, we investigated whether SHE has antioxidant effects in RAW 264.7 cells. SHE significantly suppressed LPS-induced ROS production and effectively scavenged free radicals, such as DPPH and ABTS. NRF2 is known to counteract the inflammatory response triggered by NF-κB [47]. NRF2 translocation from the cytoplasm to the nucleus, and the upregulation of HO-1 expression, are critical for the antioxidant effect [48]. Park et al. also reported that the translocation of NRF2 and overexpression of HO-1 increased the antioxidant effect in Taraxacum officinale [49]. Based on the results of immunofluorescence and Western blot analyses, we confirmed that SHE promotes nuclear translocation of NRF2 and induces HO-1 expression.
5. Conclusions
To discover anti-inflammatory materials, we have proven that SHE suppressed LPS-induced inflammatory NO/iNOS and IL-1β production by regulating NF-κB and MAPK signaling pathways in RAW 264.7 cells. Moreover, SHE scavenged the excessive accumulation of ROS by increasing NRF2 translocation to the nucleus and, subsequently, HO-1 expression. As far as we know, these findings have not been reported before, and SHE might constitute an effective nutraceutical with great anti-inflammatory and antioxidant effects.
Supplementary Materials
The following are available online at https://www.mdpi.com/article/10.3390/app11104711/s1, Table S1: The effects of 100 kinds of extracts delivered from KRIPP on LPS-induced nitrite in RAW 264.7 cells.
Author Contributions
Methodology, S.K.J.; validation, S.K.J.; formal analysis, W.J.L.; investigation, W.J.L.; resources, W.Y.L.; and S.W.L.; data curation, S.K.J.; writing—original draft preparation, W.J.L.; writing—review and editing, S.K.J.; supervision, S.K.J.; funding acquisition, S.K.J. All authors have read and agreed to the published version of the manuscript.
Funding
Basic Science Research Program supports this research through the National Research Foundation of Korea (NRF) funded by the Ministry of Science, ICT & Future Planning (NRF- 2017R1D1A1B03036312) and by the Ministry of Education (2018R1D1A07050031).
Institutional Review Board Statement
Not applicable.
Informed Consent Statement
Not applicable.
Data Availability Statement
Not applicable.
Conflicts of Interest
The authors declare no conflict of interest.
Abbreviations
| SHE | Soroseris hirsuta extract |
| NO | nitric oxide |
| ROS | reactive oxygen species |
| TLR4 | toll-like receptor4 |
| LPS | lipopolysaccharide |
| NF-κB | nuclear factor kappa-light-chain-enhancer of activated B cells |
| NRF2 | nuclear factor erythroid 2-related factor 2 |
| HO-1 | heme oxygenase-1 |
| IκB | inhibitor of nuclear factor kappa B |
| IKK | inhibitor of nuclear factor kappa B kinase |
| iNOS | inducible nitric oxide synthase |
| COX-2 | cyclooxygenase-2 |
| IL-1β | interleukin-1β |
| MAPK | mitogen-activated protein kinases |
| KEAP1 | Kelch-like ECH-associated protein |
| ERK | extracellular signal-regulated kinase |
| JNK | c-JUN N-terminal kinase |
| DPPH | 2,2-diphenyl-1-picryl-hydrazyl-hydrate |
| ABTS | 2,2-azinobis-(3-ethylbenzothiazoline-sulfonic acid |
References
- Pradhan, A. Obesity, Metabolic Syndrome, and Type 2 Diabetes: Inflammatory Basis of Glucose Metabolic Disorders. Nutr. Rev. 2007, 65, S152–S156. [Google Scholar] [CrossRef] [PubMed]
- Weiss, U. Inflammation. Nature 2008, 454, 427. [Google Scholar] [CrossRef] [PubMed]
- Dilshara, M.G.; Lee, K.T.; Choi, Y.H.; Moon, D.O.; Lee, H.J.; Yun, S.G.; Kim, G.Y. Potential Chemoprevention of Lps-Stimulated Nitric Oxide and Prostaglandin E(2) Production by Alpha-L-Rhamnopyranosyl-(1-->6)-Beta-D-Glucopyranosyl-3-Indolecarbonate in Bv2 Microglial Cells through Suppression of the Ros/Pi3k/Akt/Nf-Kappab Pathway. Neurochem. Int. 2014, 67, 39–45. [Google Scholar] [CrossRef]
- Di Gioia, M.; Spreafico, R.; Springstead, J.R.; Mendelson, M.M.; Joehanes, R.; Levy, D.; Zanoni, I. Endogenous Oxidized Phospholipids Reprogram Cellular Metabolism and Boost Hyperinflammation. Nat. Immunol. 2020, 21, 42–53. [Google Scholar] [CrossRef] [PubMed]
- Lai, J.L.; Liu, Y.H.; Liu, C.; Liu, R.N.; Zhu, X.F.; Zhou, Q.G.; Chen, Y.Y.; Guo, A.Z.; Hu, C.M. Indirubin Inhibits Lps-Induced Inflammation Via Tlr4 Abrogation Mediated by the Nf-Kb and Mapk Signaling Pathways. Inflammation 2017, 40, 1–12. [Google Scholar] [CrossRef]
- Yakovlev, V.A. Nitric Oxide: Genomic Instability and Synthetic Lethality. Redox Biol. 2015, 5, 414. [Google Scholar] [CrossRef]
- Wu, P.; Nielsen, T.E.; Clausen, M.H. Fda-Approved Small-Molecule Kinase Inhibitors. Trends Pharmacol. Sci. 2015, 36, 422–439. [Google Scholar] [CrossRef]
- Poprac, P.; Jomova, K.; Simunkova, M.; Kollar, V.; Rhodes, C.J.; Valko, M. Targeting Free Radicals in Oxidative Stress-Related Human Diseases. Trends Pharmacol. Sci. 2017, 38, 592–607. [Google Scholar] [CrossRef]
- Tejero, J.; Shiva, S.; Gladwin, M.T. Sources of Vascular Nitric Oxide and Reactive Oxygen Species and Their Regulation. Physiol. Rev. 2019, 99, 311–379. [Google Scholar] [CrossRef]
- Hussain, T.; Tan, B.; Yin, Y.; Blachier, F.; Tossou, M.C.; Rahu, N. Oxidative Stress and Inflammation: What Polyphenols Can Do for Us? Oxid. Med. Cell Longev. 2016, 2016, 7432797. [Google Scholar] [CrossRef]
- Morgan, M.J.; Liu, Z.G. Crosstalk of Reactive Oxygen Species and Nf-Kappab Signaling. Cell Res. 2011, 21, 103–115. [Google Scholar] [CrossRef] [PubMed]
- Deshmukh, P.; Unni, S.; Krishnappa, G.; Padmanabhan, B. The Keap1–Nrf2 pathway: Promising therapeutic target to counteract ROS-mediated damage in cancers and neurodegenerative diseases. Biophys. Rev. 2017, 9, 41–56. [Google Scholar] [CrossRef]
- Loboda, A.; Damulewicz, M.; Pyza, E.; Jozkowicz, A.; Dulak, J. Role of Nrf2/HO-1 system in development, oxidative stress response and diseases: An evolutionarily conserved mechanism. Cell. Mol. Life Sci. 2016, 73, 3221–3247. [Google Scholar] [CrossRef] [PubMed]
- Vallabhapurapu, S.; Karin, M. Regulation and Function of Nf-Kappab Transcription Factors in the Immune System. Annu. Rev. Immunol. 2009, 27, 693–733. [Google Scholar] [CrossRef] [PubMed]
- Karin, M.; Cao, Y.; Greten, F.R.; Li, Z.W. Nf-Kappab in Cancer: From Innocent Bystander to Major Culprit. Nat. Rev. Cancer 2002, 2, 301–310. [Google Scholar] [CrossRef]
- Liu, B.; Sun, L.; Liu, Q.; Gong, C.; Yao, Y.; Lv, X.; Lin, L.; Yao, H.; Su, F.; Li, D.; et al. A Cytoplasmic Nf-Kappab Interacting Long Noncoding Rna Blocks Ikappab Phosphorylation and Suppresses Breast Cancer Metastasis. Cancer Cell 2015, 27, 370–381. [Google Scholar] [CrossRef] [PubMed]
- Baeuerle, P.A.; Henkel, T. Function and Activation of Nf-Kappa B in the Immune System. Annu. Rev. Immunol. 1994, 12, 141–179. [Google Scholar] [CrossRef] [PubMed]
- Hayden, M.S.; Ghosh, S. Nf-Kappab, the First Quarter-Century: Remarkable Progress and Outstanding Questions. Genes Dev. 2012, 26, 203–234. [Google Scholar] [CrossRef] [PubMed]
- Yang, Y.; Wei, Z.; Teichmann, A.T.; Wieland, F.H.; Wang, A.; Lei, X.; Zhu, Y.; Yin, J.; Fan, T.; Zhou, L.; et al. Development of a Novel Nitric Oxide (No) Production Inhibitor with Potential Therapeutic Effect on Chronic Inflammation. Eur. J. Med. Chem. 2020, 193, 112216. [Google Scholar] [CrossRef]
- Anavi, S.; Tirosh, O. Inos as a Metabolic Enzyme under Stress Conditions. Free Radic. Biol. Med. 2020, 146, 16–35. [Google Scholar] [CrossRef]
- Lawrence, T. The Nuclear Factor Nf-Kappab Pathway in Inflammation. Cold Spring Harb. Perspect. Biol. 2009, 1, a001651. [Google Scholar] [CrossRef]
- Ren, Q.; Guo, F.; Tao, S.; Huang, R.; Ma, L.; Fu, P. Flavonoid Fisetin Alleviates Kidney Inflammation and Apoptosis Via Inhibiting Src-Mediated Nf-Kappab P65 and Mapk Signaling Pathways in Septic Aki Mice. Biomed. Pharmacother. 2020, 122, 109772. [Google Scholar] [CrossRef] [PubMed]
- Hayden, M.S.; Ghosh, S. Shared Principles in Nf-Kappab Signaling. Cell 2008, 132, 344–362. [Google Scholar] [CrossRef] [PubMed]
- Kim, J.G.; Kim, M.J.; Lee, J.S.; Sydara, K.; Lee, S.; Byun, S.; Jung, S.K. Smilax Guianensis Vitman Extract Prevents Lps-Induced Inflammation by Inhibiting the Nf-Kappab Pathway in Raw 264.7 Cells. J. Microbiol. Biotechnol. 2020, 30, 822–829. [Google Scholar] [CrossRef] [PubMed]
- El-Kenawi, A.; Ruffell, B. Inflammation, Ros, and Mutagenesis. Cancer Cell 2017, 32, 727–729. [Google Scholar] [CrossRef]
- Mittal, M.; Siddiqui, M.R.; Tran, K.; Reddy, S.P.; Malik, A.B. Reactive Oxygen Species in Inflammation and Tissue Injury. Antioxid. Redox Signal. 2014, 20, 1126–1167. [Google Scholar] [CrossRef]
- Yu, W.; Zhang, X.; Wu, H.; Zhou, Q.; Wang, Z.; Liu, R.; Liu, J.; Wang, X.; Hai, C. Ho-1 Is Essential for Tetrahydroxystilbene Glucoside Mediated Mitochondrial Biogenesis and Anti-Inflammation Process in Lps-Treated Raw264.7 Macrophages. Oxid. Med. Cell. Longev. 2017, 2017, 1818575. [Google Scholar] [CrossRef]
- Kim, N.H.; Oh, M.K.; Park, H.J.; Kim, I.S. Auranofin, a Gold(I)-Containing Antirheumatic Compound, Activates Keap1/Nrf2 Signaling Via Rac1/Inos Signal and Mitogen-Activated Protein Kinase Activation. J. Pharmacol. Sci. 2010, 113, 246–254. [Google Scholar] [CrossRef]
- Kim, M.J.; Kim, J.G.; Sydara, K.M.; Lee, S.W.; Jung, S.K. Croton Hirtus L’her Extract Prevents Inflammation in Raw264.7 Macrophages Via Inhibition of Nf-Kappab Signaling Pathway. J. Microbiol. Biotechnol. 2020, 30, 490–496. [Google Scholar] [CrossRef]
- Gabay, C.; Kushner, I. Acute-Phase Proteins and Other Systemic Responses to Inflammation. N. Engl. J. Med. 1999, 340, 448–454. [Google Scholar] [CrossRef]
- Chovatiya, R.; Medzhitov, R. Stress, Inflammation, and Defense of Homeostasis. Mol. Cell 2014, 54, 281–288. [Google Scholar] [CrossRef]
- Alshibl, H.M.; Al-Abdullah, E.S.; Haiba, M.E.; Alkahtani, H.M.; Awad, G.E.A.; Mahmoud, A.H.; Ibrahim, B.M.M.; Bari, A.; Villinger, A. Synthesis and Evaluation of New Coumarin Derivatives as Antioxidant, Antimicrobial, and Anti-Inflammatory Agents. Molecules 2020, 25, 3251. [Google Scholar] [CrossRef]
- Pechanova, O.; Simko, F. The Role of Nuclear Factor Kappa B and Nitric Oxide Interaction in Heart Remodelling. J. Hypertens. 2010, 28 (Suppl. S1), S39–S44. [Google Scholar] [CrossRef]
- Kvietys, P.R.; Granger, D.N. Role of Reactive Oxygen and Nitrogen Species in the Vascular Responses to Inflammation. Free Radic. Biol. Med. 2012, 52, 556–592. [Google Scholar] [PubMed]
- Perner, A.; Rask-Madsen, J. Review Article: The Potential Role of Nitric Oxide in Chronic Inflammatory Bowel Disorders. Aliment. Pharmacol. Ther. 1999, 13, 135–144. [Google Scholar] [CrossRef]
- Apel, K.; Hirt, H. Reactive Oxygen Species: Metabolism, Oxidative Stress, and Signal Transduction. Annu. Rev. Plant Biol. 2004, 55, 373–399. [Google Scholar] [CrossRef]
- Kumagai, Y.; Sobajima, J.; Higashi, M.; Ishiguro, T.; Fukuchi, M.; Ishibashi, K.; Mochiki, E.; Yakabi, K.; Kawano, T.; Tamaru, J.; et al. Coexpression of Cox-2 and Inos in Angiogenesis of Superficial Esophageal Squamous Cell Carcinoma. Int. Surg. 2015, 100, 733–743. [Google Scholar] [CrossRef]
- Moore, K.; Howard, L.; Brownmiller, C.; Gu, I.; Lee, S.O.; Mauromoustakos, A. Inhibitory Effects of Cranberry Polyphenol and Volatile Extracts on Nitric Oxide Production in Lps Activated Raw 264.7 Macrophages. Food Funct. 2019, 10, 7091–7102. [Google Scholar] [CrossRef]
- Borthwick, L.A. The Il-1 Cytokine Family and Its Role in Inflammation and Fibrosis in the Lung. Semin. Immunopathol. 2016, 38, 517–534. [Google Scholar] [CrossRef]
- Wilson, M.S.; Madala, S.K.; Ramalingam, T.R.; Gochuico, B.R.; Rosas, I.O.; Cheever, A.W.; Wynn, T.A. Bleomycin and Il-1beta-Mediated Pulmonary Fibrosis Is Il-17a Dependent. J. Exp. Med. 2010, 207, 535–552. [Google Scholar] [CrossRef]
- Gasse, P.; Mary, C.; Guenon, I.; Noulin, N.; Charron, S.; Schnyder-Candrian, S.; Schnyder, B.; Akira, S.; Quesniaux, V.F.; Lagente, V.; et al. Il-1r1/Myd88 Signaling and the Inflammasome Are Essential in Pulmonary Inflammation and Fibrosis in Mice. J. Clin. Investig. 2007, 117, 3786–3799. [Google Scholar] [CrossRef] [PubMed]
- Schmitz, M.L.; Bacher, S.; Kracht, M. I Kappa B-Independent Control of Nf-Kappa B Activity by Modulatory Phosphorylations. Trends Biochem. Sci. 2001, 26, 186–190. [Google Scholar] [CrossRef]
- Guijarro, C.; Egido, J. Transcription Factor-Kappa B (Nf-Kappa B) and Renal Disease. Kidney Int. 2001, 59, 415–424. [Google Scholar] [CrossRef]
- Gao, L.; Han, H.; Wang, H.; Cao, L.; Feng, W.H. Il-10 Knockdown with Sirna Enhances the Efficacy of Doxorubicin Chemotherapy in Ebv-Positive Tumors by Inducing Lytic Cycle Via Pi3k/P38 Mapk/Nf-Kb Pathway. Cancer Lett. 2019, 462, 12–22. [Google Scholar] [CrossRef]
- Magder, S. Reactive Oxygen Species: Toxic Molecules or Spark of Life? Crit. Care 2006, 10, 208. [Google Scholar] [CrossRef]
- Lin, Y.; Tang, G.; Jiao, Y.; Yuan, Y.; Zheng, Y.; Chen, Y.; Xiao, J.; Li, C.; Chen, Z.; Cao, P. Propionibacterium Acnes Induces Intervertebral Disc Degeneration by Promoting Inos/No and Cox-2/Pge2 Activation Via the Ros-Dependent Nf-Kappab Pathway. Oxid. Med. Cell. Longev. 2018, 2018, 3692752. [Google Scholar] [CrossRef]
- Bellezza, I.; Giambanco, I.; Minelli, A.; Donato, R. Nrf2-Keap1 Signaling in Oxidative and Reductive Stress. Biochim. Biophys. Acta Mol. Cell Res. 2018, 1865, 721–733. [Google Scholar] [CrossRef] [PubMed]
- Taguchi, K.; Fujikawa, N.; Komatsu, M.; Ishii, T.; Unno, M.; Akaike, T.; Motohashi, H.; Yamamoto, M. Keap1 Degradation by Autophagy for the Maintenance of Redox Homeostasis. Proc. Natl. Acad. Sci. USA 2012, 109, 13561–13566. [Google Scholar] [CrossRef]
- Park, C.M.; Cho, C.W.; Song, Y.S. Top 1 and 2, Polysaccharides from Taraxacum Officinale, Inhibit Nfkappab-Mediated Inflammation and Accelerate Nrf2-Induced Antioxidative Potential through the Modulation of Pi3k-Akt Signaling Pathway in Raw 264.7 Cells. Food Chem. Toxicol. 2014, 66, 56–64. [Google Scholar] [CrossRef]
Publisher’s Note: MDPI stays neutral with regard to jurisdictional claims in published maps and institutional affiliations. |
© 2021 by the authors. Licensee MDPI, Basel, Switzerland. This article is an open access article distributed under the terms and conditions of the Creative Commons Attribution (CC BY) license (https://creativecommons.org/licenses/by/4.0/).





