Reliability Analysis of C4ISR Systems Based on Goal-Oriented Methodology
Abstract
:1. Introduction
2. Methodology
- Select the corresponding operator according to the function of the system unit.
- Connect signal flow to operators selected. Specifically, the essence of the signal flow is the direction of the signal in the system.
- Number the operators and signal flow in the GO diagram.
- Checking the GO model until it complies with the drawing rules of the GO method, otherwise, modify the model (repeat the above steps).
3. Case Study
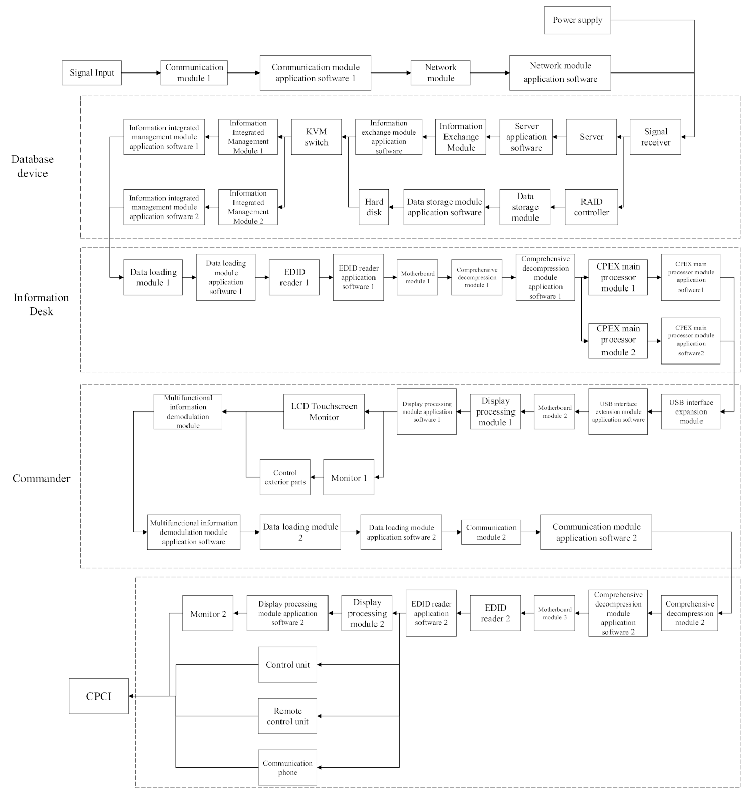
The C4ISR System
4. Results
5. Discussion
6. Conclusions
Author Contributions
Funding
Institutional Review Board Statement
Informed Consent Statement
Data Availability Statement
Acknowledgments
Conflicts of Interest
References
- Yang, L.; Yu, M.; Dong, Q. Autonomous process collaboration framework for C4ISR system interoperation. J. Syst. Eng. Electron. 2017, 28, 1098–1113. [Google Scholar]
- Shen, Z.P.; Dai, X.J.; Huang, X.R. A Supplemental Algorithm for the Repairable System in the GO Methodology. Reliab. Eng. Syst. Saf. 2006, 91, 940–944. [Google Scholar] [CrossRef]
- Zhu, W.; Wang, Z.; Hou, G.; Yu, M. Capability-based context ontology modeling and reasoning for C4ISR communication. J. Syst. Eng. Electron. 2016, 27, 845–857. [Google Scholar]
- Williams, R.L.; Gateley, W.Y. Use of the GO Methodology to Directly Generate Minimal Cut Sets. In Nuclear System Reliability Engineering and Risk Assessment; Society for Industrial and Applied Mathematics: Philadelphia, PN, USA, 1977; pp. 825–849. [Google Scholar]
- Wood, D.E.; Becar, N.J. Risk Analysis of a Spent Fuel Received and Storage Facility Using the GO Methodology; KSC-1006-1; Kaman Sciences Corporation: Santa Monica, CA, USA, 1979. [Google Scholar]
- Gong, J.B.; Huang, M.X.; Sun, F.F. Reliability assessment based on GO methodology for the distribution system including distributed generation. Power Syst. Prot. Control 2012, 40, 90–100. [Google Scholar]
- Zhou, L.G.; Dong, H.P.; Yi, X.J.; Li, Y.Y.; Lai, Y.H. Reliability Analysis of Retracting Actuator with Multi-State Based on Goal Oriented Methodology. Shanghai Jiaotong Univ. 2015, 20, 307–311. [Google Scholar] [CrossRef]
- He, S.; Yang, J. Research on the Reliability of Automobile Brake System Based on GO Method. Mech. Res. Appl. 2013, 2, 028. [Google Scholar]
- Liu, B.; Xia, L. Complex Power Supply and Distribution System Reliability Analysis of Civil Architecture Based on GO Methodology. Mod. Archit. Electr. 2013, 1, 004. [Google Scholar]
- Williams, R.L.; Gateley, W.Y. GO Methodology-Overview; EPRI NP-765; Kaman Sciences Corporation: Santa Monica, CA, USA, 1978. [Google Scholar]
- Williams, R.L.; Gateley, W.Y. GO Methodology-System Reliability Assessment and Computer Code Manual; EPRI NP-766; Kaman Sciences Corporation: Santa Monica, CA, USA, 1978. [Google Scholar]
- Chu, B.B. GO Methodology-Fault Sequence Identification and Computer Code Manual; EPRI NP-767; Kaman Sciences Corporation: Santa Monica, CA, USA, 1978. [Google Scholar]
- Chu, B.B. GO Methodology: Overview Manual; EPRI NP-3123; Electric Power Research Institute: Washington, DC, USA, 1983; Volume 1. [Google Scholar]
- Yi, X.J.; Jian, S.; Dong, H.P.; Lai, Y.-H. Reliability Analysis of Repairable System with Multiple Fault Modes Based on GO Methodology. ASCE-ASME J. Risk Uncertain. Eng. Syst. Part B Mech. Eng. 2015, 14, T08A011. [Google Scholar]
- Yin, Z.R.; Su, D.; Li, J.S. Reliability Assessment of Mechanical Equipment based on GO Methodology. Inf. Eng. Educ. Sci. 2015, 5, 399. [Google Scholar]
- Yang, J.; Zhao, C.; Zhu, A.; Yao, D.; Wu, H. Reliability Estimation for the Braking Systems of High-Speed Electric Multiple Units based on Bayes Inference and the GO Method. J. Comput. Theor. Nanosci. 2016, 13, 1314–1322. [Google Scholar]
- Jia, Z.K. Reliability Analysis of Emergency Management System based on GO Method. Syst Eng. 2011, 29, 123–126. [Google Scholar]
- Liu, Y.Y.; Gong, Q.W.; Liang, Z.Y. Reliability Analysis for Protection System with the Advanced GO Method. J. Electr. Power Sci Technol. 2016, 31, 121–135. [Google Scholar]
- Yi, X.; Shi, J.; Cheng, J. Reliability Technology using GO Methodology: A Review. Qual. Reliab. Eng. Int. 2019, 35, 2513–2539. [Google Scholar] [CrossRef]
- Jun, M.A.; Duan, F.H. Reliability Analysis of Aeroengine Control System Based on GO Methodology. Mech. Electr. Eng. Technol. 2019, 48, 147–150. [Google Scholar]
- Huang, H.Z.; Tong, X.; Zuo, M.J. Posbist fault tree analysis of coherent systems. Reliab. Eng. Syst. Saf. 2004, 84, 141–148. [Google Scholar] [CrossRef]
- Mi, J.; Li, Y.F.; Peng, W.; Huang, H.Z. Reliability analysis of complex multi-state system with common cause failure based on evidential networks. Reliab. Eng. Syst. Saf. 2018, 174, 71–81. [Google Scholar] [CrossRef]
- Li, H.; Teixeira, A.P.; Guedes Soares, C. A two-stage Failure Mode and Effect Analysis of offshore wind turbines. Renew. Energy 2020, 162, 1438–1461. [Google Scholar] [CrossRef]
- Li, H.; Diaz, H.; Guedes Soares, C. A developed failure mode and effect analysis for floating offshore wind turbine support structures. Renew. Energy 2021, 164, 133–145. [Google Scholar] [CrossRef]
- Li, X.Y.; Li, Y.F.; Huang, H.Z.; Zio, E. Reliability assessment of phased-mission systems under random shocks. Reliab. Eng. Syst. Saf. 2018, 180, 352–361. [Google Scholar] [CrossRef] [Green Version]
- Li, Y.F.; Huang, H.Z.; Mi, J.; Peng, W.; Han, X. Reliability analysis of multi-state systems with common cause failures based on Bayesian network and fuzzy probability. Ann. Oper. Res. 2019, 1–15. [Google Scholar] [CrossRef]
- Li, H.; Soares, C.G.; Huang, H.Z. Reliability analysis of a floating offshore wind turbine using Bayesian Networks. Ocean Eng. 2020, 217, 107827. [Google Scholar] [CrossRef]
- Wang, R.Z.; Zhang, J.G.; Li, G.Q.; Zhuang, D.J.; Yang, Y.P.; Feng, Z.Y.; Jia, L.S.; Wang, N.; Xu, X.X.; Wang, R.Z.; et al. New Algorithm for the System Reliability Analysis with the Common Cause Failures via the GO Methodology. J. Saf. Environ. 2019, 19, 737–742. [Google Scholar] [CrossRef]
- Du, H.B.; Hu, J.P.; Du, Y.L.; Mao, G.Z. Stated Analysis Technique of GO Methodology for Reliability of Fire Protection Systems. Adv. Mater. Res. 2011, 183–185, 1383–1388. [Google Scholar] [CrossRef]
- Li, L.; Feng, Z.; Wang, S. A Reliability Evaluation of High Speed Railway Traction Substation Based on the GO-FLOW Methodology. Telkomnika Indones. J. Electr. Eng. 2014, 12, 59–67. [Google Scholar]
- Ren, Y.; Fan, D.; Wang, Z.; Yang, D.; Feng, Q.; Sun, B.; Liu, L. System dynamic behavior modeling based on extended GO methodology. IEEE Access 2018, 6, 22513–22523. [Google Scholar] [CrossRef]
- Wang, H.; Duan, F. Reliability analysis method of the uncertain system based on fuzzy GO methodology and its application in electro-hydrostatic actuator. Int. J. Syst. Assur. Eng. Manag. 2019, 10, 1265–1275. [Google Scholar] [CrossRef]
- Gorji, M.; Sadeghian Maryan, A. Breathable-windproof membrane via simultaneous electrospinning of PU and P (AMPS-GO) hybrid nanofiber: Modeling and optimization with response surface methodology. J. Ind. Text. 2018, 47, 1645–1663. [Google Scholar] [CrossRef] [Green Version]
- Lakey, P.; Neufelder, A. System and Software Reliability Assurance Notebook; Rome Laboratory: Rome, Italy, 1997. [Google Scholar]



| Operators | Function | Category | Operators | Function | Category | 
|---|---|---|---|---|---|
|  | Simulate two-state units | Function |  | AND | Logical | 
|  | OR | Logical |  | K-out-of-M | Logical | 
|  | Simulate three state units | Function |  | Choose different output path by input signal | Function | 
|  | Multiple input Unit | Function |  | Multiple inputs and output signals | Function | 
|  | Single input Unit | Function |  | Linear relation of multiple (input) to one (output) | Logical | 
|  | Open after receiving signals | Function |  | Output signal depends on the probability of input signal | Logical | 
|  | Close after receiving signals | Function |  | The unit state resumed close by receiving the control signal | Function | 
|  | Delay state | Function |  | The unit state resumed open by receiving the control signal | Function | 
|  | Output signal depends on two input signals’ state | Logical | 
| Unit | Operator Number | Operator Type | Function Description | Unit | Operator Number | Operator Type | Function Description | 
|---|---|---|---|---|---|---|---|
| Input signal | 1 | 5 | Input unit | Monitor_2 | 77 | 1 | Two-state unit | 
| Communication module_1 | 2 | 1 | Two-state unit | Control unit | 78 | 1 | Two-state unit | 
| Communication module | 4 | 6 | Signal-on unit | Remote control | 79 | 1 | Two-state unit | 
| Communication module | 4 | 6 | Signal-on unit | Communication | 80 | 1 | Two-state unit | 
| Network module | 5 | 1 | Two-state unit | Signal receiver | 9 | 1 | Two-state unit | 
| power supply | 81 | 5 | Input unit | Server | 10 | 1 | Two-state unit | 
| AND gate | 8 | 10 | AND | Server software | 12 | 6 | Signal-on unit | 
| Network module software | 6 | 6 | Signal-on unit | Information Exchange Module | 13 | 1 | Two-state unit | 
| Information exchange module software | 15 | 6 | Signal-on unit | Information Management Module Application_1 | 25 | 6 | Signal-on unit | 
| Data storage module | 17 | 1 | Two-state unit | Data load module_1 | 30 | 1 | Two-state unit | 
| Data storage module software | 19 | 6 | Signal-on unit | OR gate | 21, 29, 46, 57, 81 | 2 | OR | 
| RAID Controller | 16 | 1 | Two-state unit | Hard disk | 20 | 1 | Two-state unit | 
| Information Management Module_1 | 23 | 1 | Two-state unit | Information Management Module_2 | 26 | 1 | Two-state unit | 
| Data loading module software | 32 | 6 | Signal-on unit | Comprehensive decompression module_1 | 37 | 1 | Two-state unit | 
| KVM switch | 22 | 1 | Two-state unit | EDID Reader 1 | 33 | 1 | Two-state unit | 
| EDID Reader software_1 | 35 | 6 | Signal-on unit | Motherboard module_1 | 36 | 1 | Two-state unit | 
| Information Management Module Application_2 | 28 | 6 | Signal-on unit | Comprehensive decompression module software_1 | 39 | 6 | Signal-on unit | 
| CPEX main processor module_1 | 40 | 1 | Two-state unit | CPEX main processor application_1 | 42 | 6 | Signal-on unit | 
| CPEX main processor module_2 | 43 | 1 | Two-state unit | CPEX main processor Application_2 | 45 | 6 | Signal-on unit | 
| USB interface module | 47 | 1 | Two-state unit | Motherboard module_2 | 50 | 1 | Two-state unit | 
| USB interface module application | 49 | 6 | Signal-on unit | Display processing module_1 | 51 | 1 | Two-state unit | 
| Display processing module software_1 | 53 | 6 | Signal-on unit | Multi-function demodulation module software | 60 | 6 | Signal-on unit | 
| Touch display | 54 | 1 | Two-state unit | Monitor_1 | 55 | 1 | Two-state unit | 
| Control exterior parts | 56 | 1 | Two-state unit | Data load module 2 | 61 | 1 | Two-state unit | 
| Multi-function demodulation module | 58 | 1 | Two-state unit | Data loading module software_2 | 63 | 6 | Signal-on unit | 
| Communication module_2 | 64 | 1 | Two-state unit | Communication module software_2 | 66 | 6 | Signal-on unit | 
| Comprehensive decompression module_2 | 67 | 1 | Two-state unit | Comprehensive decompression software 2 | 69 | 6 | Signal-on unit | 
| EDID reader software_2 | 73 | 6 | Signal-on unit | Display software_2 | 76 | 6 | Signal-on unit | 
| Display module_ 2 | 74 | 1 | Two-state unit | Motherboard module_3 | 70 | 1 | Two-state unit | 
| EDID reader 2 | 71 | 1 | Two-state unit | Signal instruction | A | 5 | Input unit | 
| A: 3, 7, 11, 14, 18, 24, 27, 31, 34, 38, 41, 44, 48, 52, 59, 62, 65, 68, 72, 75 | |||||||
| Unit | Failure Rate | Unit | Failure Rate | 
|---|---|---|---|
| Communication module | 0.0001477323 | Network module | 0.0002001001 | 
| Communication module application software | 0.0001716049 | Network module application software | 0.0002684325 | 
| Power supply | 0.0000079940 | Signal receiver | 0.0002394779 | 
| Server | 0.0001998801 | Server application software | 0.0002251758 | 
| Information exchange module application software | 0.0002967919 | Integrated Information Management Module | 0.0002389058 | 
| Information Exchange Module | 0.0001999200 | Data storage module | 0.0000800336 | 
| RAID controller | 0.0001331071 | Hard disk | 0.0000799472 | 
| Data storage module application software | 0.0001878982 | Data loading module application software | 0.0002208103 | 
| KVM switch | 0.0001598977 | Data load module | 0.0001596233 | 
| EDID reader | 0.0001999200 | Motherboard module | 0.0001335425 | 
| EDID reader application software | 0.0002357298 | Comprehensive decompression module | 0.0001595660 | 
| Comprehensive information management module application software | 0.0002722646 | Comprehensive decompression module application software | 0.0002160759 | 
| CPEX main processor module application software | 0.0002077888 | USB interface expansion module | 0.0001332711 | 
| CPEX main processor module | 0.0001999500 | Display processing module | 0.0001335425 | 
| USB interface extension module application software | 0.0002038553 | Display processing module application software | 0.0001601643 | 
| Touch display | 0.0000666867 | Monitor | 0.0000666867 | 
| Multifunctional information demodulation module | 0.0001353867 | Control exterior parts | 0.0001598977 | 
| Multifunctional information demodulation module application software | 0.0001771930 | Control keyboard, Remote control unit, Communication telephone | 0.0000266386 | 
| Unit | Reliability | Probability of Failure | Unit | Reliability | Probability of Failure | 
|---|---|---|---|---|---|
| Communication module | 0.985335 | 0.014665 | Network module application software | 0.973514 | 0.026486 | 
| Communication module application software | 0.982986 | 0.017014 | Information exchange module software | 0.970757 | 0.029243 | 
| Network module | 0.980189 | 0.019811 | Power supply | 0.999201 | 0.000799 | 
| Server | 0.98021 | 0.01979 | Signal receiver | 0.976337 | 0.023663 | 
| Server application software | 0.977734 | 0.022266 | Information Exchange Module | 0.980207 | 0.019793 | 
| RAID controller | 0.986777 | 0.013223 | Hard disk | 0.992037 | 0.007963 | 
| Data storage module | 0.992029 | 0.007971 | KVM switch | 0.984137 | 0.015863 | 
| Data load module | 0.984164 | 0.015836 | EDID reader | 0.980207 | 0.019793 | 
| Data storage module application software | 0.981386 | 0.018614 | Data loading module application software | 0.978161 | 0.021839 | 
| Integrated Information Management Module | 0.976393 | 0.023607 | Comprehensive information module software | 0.973141 | 0.026859 | 
| EDID reader application software | 0.976703 | 0.023297 | CPEX main processor module | 0.980204 | 0.019796 | 
| Motherboard module | 0.986735 | 0.013265 | Control exterior parts | 0.984137 | 0.015863 | 
| Comprehensive decompression module | 0.98417 | 0.01583 | Comprehensive decompression module software | 0.978624 | 0.021376 | 
| CPEX main processor module application software | 0.979436 | 0.020564 | USB interface extension module application software | 0.979821 | 0.020179 | 
| USB interface expansion module | 0.986761 | 0.013239 | Display processing module | 0.986735 | 0.013265 | 
| Display processing module application software | 0.984111 | 0.015889 | Control keyboard, Remote control unit, Communication telephone | 0.99734 | 0.00266 | 
| Multifunctional information demodulation module | 0.986553 | 0.013447 | Multifunctional information demodulation module software | 0.982437 | 0.017563 | 
| Touch display | 0.993354 | 0.006646 | Monitor | 0.993354 | 0.006646 | 
| Minimum Cut Set | Failure Mode | Corresponding Operator Number | Order | Minimum Cut Set | Failure Mode | Corresponding Operator Number | Order | 
|---|---|---|---|---|---|---|---|
| Power supply | F1 | 81 | 1 | Network module | F4 | 5 | 1 | 
| Communication module 1 | F2 | 2 | 1 | EDID reader software 1 | F11 | 35 | 1 | 
| Communication module application software 1 | F3 | 4 | 1 | Network module application software | F5 | 6 | 1 | 
| Signal receiver | F6 | 9 | 1 | KVM switch | F7 | 22 | 1 | 
| Data load module 1 | F8 | 30 | 1 | EDID reader 1 | F10 | 33 | 1 | 
| Data load module software 1 | F9 | 32 | 1 | Motherboard module 1 | F12 | 36 | 1 | 
| Comprehensive decompression module 1 | F13 | 37 | 1 | Comprehensive decompression module software 1 | F14 | 39 | 1 | 
| USB interface expansion module | F15 | 47 | 1 | Motherboard module 2 | F17 | 50 | 1 | 
| USB interface extension module software | F16 | 49 | 1 | Display processing module software1 | F19 | 53 | 1 | 
| Data load module 2 | F22 | 61 | 1 | EDID reader 2 | F29 | 71 | 1 | 
| Display processing module 1 | F18 | 51 | 1 | Communication module 2 | F24 | 64 | 1 | 
| The multifunctional information demodulation module | F20 | 58 | 1 | Multi-function demodulation module application software | F21 | 60 | 1 | 
| Data loading module application software 2 | F23 | 63 | 1 | Communication module application software 2 | F25 | 66 | 1 | 
| Comprehensive decompression module 2 | F26 | 67 | 1 | Comprehensive decompression module software 2 | F27 | 69 | 1 | 
| Motherboard module 3 | F28 | 70 | 1 | Server, RAID controller | F31 | 10, 16 | 2 | 
| EDID reader application software 2 | F30 | 73 | 1 | Server, data storage module software | F33 | 10, 19 | 2 | 
| Server, data storage module | F32 | 10, 17 | 2 | Server application software, hard disk | F38 | 12, 20 | 2 | 
| Server application software, RAID controller | F35 | 12, 16 | 2 | Server application software, data storage module | F36 | 12, 17 | 2 | 
| Server application software, data storage module software | F37 | 12, 19 | 2 | Information exchange module, data storage module | F40 | 13, 17 | 2 | 
| Information exchange module, RAID controller | F39 | 13, 16 | 2 | Information exchange module, hard disk | F42 | 13, 20 | 2 | 
| Information exchange module, data storage module software | F41 | 13, 19 | 2 | Information exchange module application software, RAID controller | F43 | 15, 16 | 2 | 
| Information exchange module application software, data storage module | F44 | 15, 17 | 2 | Information exchange module software, data storage module software | F45 | 15, 19 | 2 | 
| Information exchange module application software, hard disk | F46 | 15, 20 | 2 | Information integrated modules 1 and 2 | F47 | 23, 26 | 2 | 
| Information integrated management module 1 and software 2 | F48 | 23, 28 | 2 | Information integrated management module software 1 and module 2 | F49 | 25, 26 | 2 | 
| CPEX main processor modules 1 and 2 | F51 | 40, 43 | 2 | CPEX main processor module 1 and software 2 | F52 | 40, 45 | 2 | 
| Information integrated management software 1 and 2 | F50 | 25, 28 | 2 | CPEX main processor module software 1 and module 2 | F53 | 42, 43 | 2 | 
| Touch display, Monitor 1 | F55 | 54, 55 | 2 | Touch display, control exterior | F56 | 54, 56 | 2 | 
| CPEX main processor module application software 1 and software 2 | F54 | 42, 45 | 2 | Display processing module 2, Control unit, Remote control unit, Communication | F57 | 74, 78, 79, 80 | 4 | 
| Display processing module application software 2, Control unit, Remote control unit, Communication | F58 | 76, 78, 79, 80 | 4 | Monitor 2, Control unit, Remote control unit, Communication telephone | F59 | 77, 78, 79, 80 | 4 | 
| Server, Hard disk | F34 | 10, 20 | 2 | 
| Importance Order | Failure Mode | Probability of System Failure | Importance Order | Failure Mode | Probability of System Failure | Importance Order | Failure Mode | Probability of System Failure | 
|---|---|---|---|---|---|---|---|---|
| 1 | F50 | 0.419885 | 17 | F36 | 0.263031 | 33 | F10, F29 | 0.181204 | 
| 2 | F48, F49 | 0.400207 | 18 | F38 | 0.262967 | 34 | F21 | 0.162382 | 
| 3 | F45 | 0.384112 | 19 | F40 | 0.244182 | 35 | F3, F25 | 0.157688 | 
| 4 | F47 | 0.379861 | 20 | F32 | 0.244151 | 36 | F19 | 0.147996 | 
| 5 | F43 | 0.349425 | 21 | F42 | 0.244116 | 37 | F7 | 0.147769 | 
| 6 | F54 | 0.34004 | 22 | F34 | 0.244086 | 38 | F8, F22 | 0.147535 | 
| 7 | F37 | 0.338387 | 23 | F5 | 0.235423 | 39 | F13, F26 | 0.147486 | 
| 8 | F52, F53 | 0.334847 | 24 | F58 | 0.213435 | 40 | F2, F24 | 0.137338 | 
| 9 | F51 | 0.329612 | 25 | F6 | 0.212961 | 41 | F59 | 0.136363 | 
| 10 | F41 | 0.321465 | 26 | F11, F30 | 0.210006 | 42 | F20 | 0.126622 | 
| 11 | F33 | 0.321437 | 27 | F56 | 0.202748 | 43 | B | 0.12501 | 
| 12 | F44 | 0.313964 | 28 | F9, F23 | 0.198131 | 44 | F55 | 0.124862 | 
| 13 | F46 | 0.313905 | 29 | F14, F27 | 0.194326 | 45 | F15 | 0.124772 | 
| 14 | F35 | 0.301125 | 30 | F57 | 0.192215 | 46 | F1 | 0.007962 | 
| 15 | F39 | 0.28325 | 31 | F16 | 0.18442 | B: F12, F17, F18, F28 | ||
| 16 | F31 | 0.283221 | 32 | F4 | 0.181351 | |||
| Publisher’s Note: MDPI stays neutral with regard to jurisdictional claims in published maps and institutional affiliations. | 
© 2021 by the authors. Licensee MDPI, Basel, Switzerland. This article is an open access article distributed under the terms and conditions of the Creative Commons Attribution (CC BY) license (https://creativecommons.org/licenses/by/4.0/).
Share and Cite
Li, Y.; Huang, H.-Z.; Zhang, T. Reliability Analysis of C4ISR Systems Based on Goal-Oriented Methodology. Appl. Sci. 2021, 11, 6335. https://doi.org/10.3390/app11146335
Li Y, Huang H-Z, Zhang T. Reliability Analysis of C4ISR Systems Based on Goal-Oriented Methodology. Applied Sciences. 2021; 11(14):6335. https://doi.org/10.3390/app11146335
Chicago/Turabian StyleLi, Yifan, Hong-Zhong Huang, and Tingyu Zhang. 2021. "Reliability Analysis of C4ISR Systems Based on Goal-Oriented Methodology" Applied Sciences 11, no. 14: 6335. https://doi.org/10.3390/app11146335
APA StyleLi, Y., Huang, H.-Z., & Zhang, T. (2021). Reliability Analysis of C4ISR Systems Based on Goal-Oriented Methodology. Applied Sciences, 11(14), 6335. https://doi.org/10.3390/app11146335
 
         
                                                


 
       