HMD-Based VR Tool for Traffic Psychological Examination: Conceptualization and Design Proposition
Abstract
1. Introduction
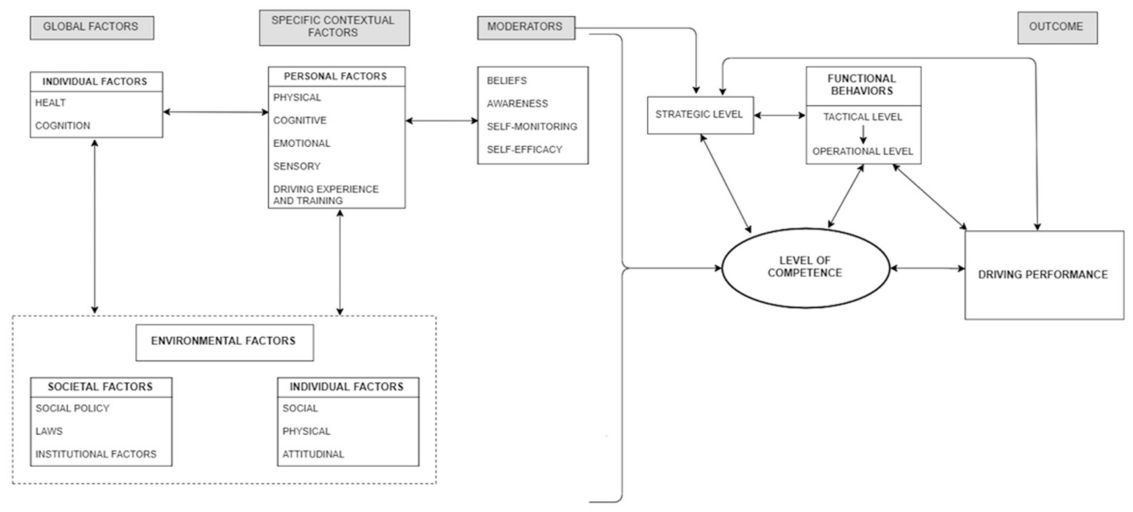
1.1. Traffic Psychological Examination of Drivers
1.2. Potential of VR Technologies for TPE
1.3. VR-Based Simulation Validity
2. Cognitive Measures Crucial for Driving
2.1. Drivers Measures Using Eye-Tracking
2.2. Virtual Reality HMD User Interface
3. TPE HMD-Based Tool Concept and Design
3.1. Measures in HMD-Based Tool
3.2. User Interface
4. Discussion
5. Conclusions
Author Contributions
Funding
Institutional Review Board Statement
Informed Consent Statement
Acknowledgments
Conflicts of Interest
References
- Linkov, V.; Zámečník, P.; Zaoral, A. The Use of Driving Simulators in Psychological Research. Sib. Psikhologicheskiy Zhurnal 2017, 64, 65–75. [Google Scholar] [CrossRef] [PubMed]
- Goedicke, D.; Li, J.; Evers, V.; Ju, W. VR-OOM. In Proceedings of the 2018 CHI Conference on Human Factors in Computing Systems, Montreal, QC, Canada, 21–26 April 2018; p. 165. [Google Scholar]
- Sportillo, D.; Paljic, A.; Ojeda, L. Get ready for automated driving using Virtual Reality. Accid. Anal. Prev. 2018, 118, 102–113. [Google Scholar] [CrossRef] [PubMed]
- Diaz, G.; Cooper, J.; Kit, D.; Hayhoe, M. Real-time recording and classification of eye movements in an immersive virtual environment. J. Vis. 2013, 13, 5. [Google Scholar] [CrossRef] [PubMed]
- Hua, H.; Hu, X.; Gao, C. A high-resolution optical see-through head-mounted display with eyetracking capability. Opt. Express 2013, 21, 30993–30998. [Google Scholar] [CrossRef]
- Lindstrom-Forneri, W.; Tuokko, H.A.; Garrett, D.; Molnar, F. Driving as an Everyday Competence: A Model of Driving Competence and Behavior. Clin. Gerontol. 2010, 33, 283–297. [Google Scholar] [CrossRef]
- Singh, H.; Kushwaha, V.; Agarwal, A.; Sandhu, S. Fatal Road Traffic Accidents: Causes and Factors Responsible. J. Indian Acad. Forensic Med. 2016, 38, 52. [Google Scholar] [CrossRef]
- Šucha, M. Principy psychologické diagnostiky v dopravněpsychologickém vyšetření. Psychol. Pro Praxi’s 2009, 47, 83–88. [Google Scholar]
- Schultheis, M.T.; Mourant, R.R. Virtual Reality and Driving: The Road to Better Assessment for Cognitively Impaired Populations. Presence Teleoperators Virtual Environ. 2001, 10, 431–439. [Google Scholar] [CrossRef]
- Chaloupka, C.; Risser, R. Don’t wait for accidents—Possibilities to assess risk in traffic by applying the ‘Wiener Fahrprobe’. Saf. Sci. 1995, 19, 137–147. [Google Scholar] [CrossRef]
- Redshaw, S. In the Company of Cars: Driving as a Social and Cultural Practice (Human Factors in Road and Rail Transport); CRC Press: London, UK, 2017. [Google Scholar]
- Kroj, G.; Pfeiffer, G. Der Kölner Fahrverhaltenstest (K-F-V-T); Bundesanstalt für Straßenwesen (BASt): Bergisch Gladbach, Germany, 1973. [Google Scholar]
- Lee, H.C. The Validity of Driving Simulator to Measure On-road Driving Performance of Older Drivers. Transp. Eng. Aust. 2003, 8, 89–100. [Google Scholar] [CrossRef]
- Sherman, W.; Craig, A. Understanding Virtual Reality: Interface, Application, and Design, 2nd ed.; Morgan Kaufmann Publishers: Burlington, MA, USA, 2008. [Google Scholar]
- Dawson, S. Procedural Simulation: A Primer. Radiology 2006, 241, 17–25. [Google Scholar] [CrossRef]
- Claessens, M.; Min, R.; Moonen, J. The use of virtual models for training procedural tasks. In Proceedings of the International Workshop on Advanced Learning Technologies (IWALT 2000), Advanced Learning Technology: Design and Development Issues, Palmerston North, New Zealand, 4–6 December 2000; pp. 229–230. [Google Scholar] [CrossRef]
- Juřík, V.; Herman, L.; Snopková, D.; Galang, A.J.; Stachoň, Z.; Chmelík, J.; Kubíček, P.; Šašinka, Č. The 3D hype: Evaluating the potential of real 3D visualization in geo-related applications. PLoS ONE 2020, 15, e0233353. [Google Scholar] [CrossRef]
- Snopková, D.; Ugwitz, P.; Stachoň, Z.; Hladík, J.; Juřík, V.; Kvarda, O.; Kubíček, P. Retracing evacuation strategy: A virtual reality game-based investigation into the influence of building’s spatial configuration in an emergency. Spat. Cogn. Comput. 2021, 1–21. [Google Scholar] [CrossRef]
- Richardson, A.E.; Montello, D.R.; Hegarty, M. Spatial knowledge acquisition from maps and from navigation in real and virtual environments. Mem. Cogn. 1999, 27, 741–750. [Google Scholar] [CrossRef]
- Wynne, R.A.; Beanland, V.; Salmon, P.M. Systematic review of driving simulator validation studies. Saf. Sci. 2019, 117, 138–151. [Google Scholar] [CrossRef]
- Zhao, X.; Sarasua, W.A. How to Use Driving Simulators Properly: Impacts of Human Sensory and Perceptual Capabilities on Visual Fidelity. Transp. Res. Part C Emerg. Technol. 2018, 93, 381–395. [Google Scholar] [CrossRef]
- Helland, A.; Jenssen, G.D.; Lervag, L.-E.; Westin, A.A.; Moen, T.; Sakshaug, K.; Lydersen, S.; Mørland, J.; Slørdal, L. Comparison of driving simulator performance with real driving after alcohol intake: A randomised, single blind, placebo-controlled, cross-over trial. Accid. Anal. Prev. 2013, 53, 9–16. [Google Scholar] [CrossRef]
- Hallvig, D.; Anund, A.; Fors, C.; Kecklund, G.; Karlsson, J.G.; Wahde, M.; Åkerstedt, T. Sleepy driving on the real road and in the simulator—A comparison. Accid. Anal. Prev. 2013, 50, 44–50. [Google Scholar] [CrossRef]
- Knapper, A.; Christoph, M.; Hagenzieker, M.; Brookhuis, K. Comparing a driving simulator to the real road regarding distracted driving speed. Eur. J. Transp. Infrastruct. Res. 2015, 15, 205–225. [Google Scholar]
- Giovengo, R.B. Assessing the Validity of Driver Response: Simulator vs. Real Vehicle. 2019. Available online: https://www.researchgate.net/publication/330764874_Assessing_the_Validity_of_Driver_Response_Simulator_vs_Real_Vehicle (accessed on 1 April 2021).
- Kaiser, M.K.; Schroeder, J.A. Flights of fancy: The art and science of flight simulation. In Principles and Practice of Aviation Psychology; Tsang, P.M., Vidulich, M.A., Eds.; Lawrence Erlbaum: Mahwah, NJ, USA, 2003; pp. 435–471. [Google Scholar]
- Rangaraju, N.; Terk, M. Framework for immersive visualization of building analysis data. In Proceedings of the Fifth International Conference on Information Visualisation, London, UK, 25–27 July 2001; pp. 37–42. [Google Scholar]
- Hochmitz, I.; Yuviler-Gavish, N. Physical fidelity versus cognitive fidelity training in procedural skills acquisition. Hum. Factors J. Hum. Factors Ergon. Soc. 2011, 53, 489–501. [Google Scholar] [CrossRef]
- Interrante, V.; Ries, B.; Lindquist, J.; Kaeding, M.; Anderson, L. Elucidating Factors that Can Facilitate Veridical Spatial Perception in Immersive Virtual Environments. Presence Teleoperators Virtual Environ. 2008, 17, 176–198. [Google Scholar] [CrossRef]
- Lathan, C.E.; Tracey, M.R.; Sebrechts, M.M.; Clawson, D.M.; Higgins, G. Using virtual environments as training simulators: Measuring transfer. In Handbook of Virtual Environments: Design, Implementation, and Applications; Stanney, K., Ed.; Lawrence Erlbaum Associates: Mahwah, NJ, USA, 2002; pp. 403–414. [Google Scholar]
- Mania, K.; Wooldridge, D.; Coxon, M.; Robinson, A. The effect of visual and interaction fidelity on spatial cognition in immersive virtual environments. IEEE Trans. Vis. Comput. Graph. 2006, 12, 396–404. [Google Scholar] [CrossRef]
- Borglund, F.; Young, M.; Eriksson, J.; Rasmussen, A. Feedback from HTC Vive Sensors Results in Transient Performance Enhancements on a Juggling Task in Virtual Reality. Sensors 2021, 21, 2966. [Google Scholar] [CrossRef] [PubMed]
- Coltekin, A.; Lokka, I.; Zahner, M. On the usability and usefulness of 3d (geo)visualizations—A focus on virtual reality environments. ISPRS-Int. Arch. Photogramm. Remote. Sens. Spat. Inf. Sci. 2016, XLI-B2, 387–392. [Google Scholar] [CrossRef]
- Deb, S.; Carruth, D.W.; Fuad, M.; Stanley, L.M.; Frey, D. Comparison of Child and Adult Pedestrian Perspectives of External Features on Autonomous Vehicles Using Virtual Reality Experiment. In Advances in Intelligent Systems and Computing; Springer Science and Business Media LLC: Cham, Switzerland, 2020; Volume 964, pp. 145–156. [Google Scholar] [CrossRef]
- Cox, D.J.; Brown, T.; Ross, V.; Moncrief, M.; Schmitt, R.; Gaffney, G.; Reeve, R. Can Youth with Autism Spectrum Disorder Use Virtual Reality Driving Simulation Training to Evaluate and Improve Driving Performance? An Exploratory Study. J. Autism Dev. Disord. 2017, 47, 2544–2555. [Google Scholar] [CrossRef]
- Kinateder, M.; Warren, W.H. Social Influence on Evacuation Behavior in Real and Virtual Environments. Front. Robot. AI 2016, 3, 3. [Google Scholar] [CrossRef]
- Godley, S.T.; Triggs, T.J.; Fildes, B.N. Driving simulator validation for speed research. Accid. Anal. Prev. 2002, 34, 589–600. [Google Scholar] [CrossRef]
- Mühlberger, A.; Bülthoff, H.H.; Wiedemann, G.; Pauli, P. Virtual reality for the psychophysiological assessment of phobic fear: Responses during virtual tunnel driving. Psychol. Assess. 2007, 19, 340–346. [Google Scholar] [CrossRef]
- Higuera-Trujillo, J.L.; Maldonado, J.L.-T.; Millán, C.L. Psychological and physiological human responses to simulated and real environments: A comparison between Photographs, 360° Panoramas, and Virtual Reality. Appl. Ergon. 2017, 65, 398–409. [Google Scholar] [CrossRef]
- Skorupka, A. Do you Know Your Way? A Mixed-Method Study on the Use of Virtual Environments in Wayfinding Research. Movement and Orientation in Built Environments: Evaluating Design Rationale and User Cognition; Haq, S., Holscher, C., Torgrude, S., Eds.; SFB/TR 8 Spatial Cognition: Bremen, Germany, 2008; pp. 21–33. [Google Scholar]
- Ruddle, R.A. The effect of trails on first-time and subsequent navigation in a virtual environment. In Proceedings of the IEEE Virtual Reality 2005, Washington, DC, USA, 12–16 March 2005; pp. 115–321. [Google Scholar]
- Baños, R.; Botella, C.; Alcaniz, M.; Liaño, V.; Guerrero, B.; Rey, B. Immersion and Emotion: Their Impact on the Sense of Presence. CyberPsychol. Behav. 2004, 7, 734–741. [Google Scholar] [CrossRef]
- Ruddle, R.A.; Payne, S.J.; Jones, D. Navigating Large-Scale Virtual Environments: What Differences Occur between Helmet-Mounted and Desk-Top Displays? Presence Teleoperators Virtual Environ. 1999, 8, 157–168. [Google Scholar] [CrossRef]
- Kwartler, M. Visualization in Support of Public Participation. In Visualization for Landscape and Environmental Planning: Technology and Applications; Bishop, I.D., Lange, E., Eds.; Taylor and Francis: Oxford, UK, 2005; pp. 251–260. [Google Scholar]
- Wilson, P.N. Use of virtual reality computing in spatial learning research. In A Handbook of Spatial Research Paradigms and Methodologies; Spatial Cognition in the Child and Adult; Foreman, N., Gillet, R., Eds.; Psychology Press/Erlbaum; Taylor & Francis: Abingdon, UK, 1997; Volume 1, pp. 181–206. [Google Scholar]
- Paradis, M.-A.; Nicolas, T.; Gaugne, R.; Barreau, J.-B.; Auger, R.; Gouranton, V. Making virtual archeology great again (without scientific compromise). ISPRS-Int. Arch. Photogramm. Remote. Sens. Spat. Inf. Sci. 2019, XLII-2/W15, 879–886. [Google Scholar] [CrossRef]
- Creswell, J.W. Research Design: Qualitative, Quantitative and Mixed Methods Approaches; SAGE: Thousand Oaks, CA, USA, 2009. [Google Scholar]
- Luong, T.; Martin, N.; Raison, A.; Argelaguet, F.; Diverrez, J.-M.; Lecuyer, A. Towards Real-Time Recognition of Users Mental Workload Using Integrated Physiological Sensors into a VR HMD. In Proceedings of the 2020 IEEE International Symposium on Mixed and Augmented Reality (ISMAR), Ipojuca, Brazil, 9–13 November 2020; pp. 425–437. [Google Scholar] [CrossRef]
- Wang, W.-E.; Ho, R.L.M.; Gatto, B.; Van Der Veen, S.M.; Underation, M.K.; Thomas, J.S.; Antony, A.B.; Coombes, S.A. A Novel Method to Understand Neural Oscillations during Full-Body Reaching: A Combined EEG and 3D Virtual Reality Study. IEEE Trans. Neural Syst. Rehabil. Eng. 2020, 28, 3074–3082. [Google Scholar] [CrossRef] [PubMed]
- Kapitaniak, B.; Walczak, M.; Kosobudzki, M.; Jóźwiak, Z.; Bortkiewicz, A. Application of eye-tracking in drivers testing: A review of research. Int. J. Occup. Med. Environ. Health 2015, 28, 941–954. [Google Scholar] [CrossRef] [PubMed]
- Schuhfried, G. Vienna Test System Psychological Assessment Catalog; Schuhfried: Mödling, Austria, 2012. [Google Scholar]
- Yang, Y.; Chen, M.; Wu, C.; Easa, S.M.; Zheng, X. Structural Equation Modeling of Drivers’ Situation Awareness Considering Road and Driver Factors. Front. Psychol. 2020, 11, 1601. [Google Scholar] [CrossRef]
- Endsley, M.R. Measurement of Situation Awareness in Dynamic Systems. Hum. Factors J. Hum. Factors Ergon. Soc. 1995, 37, 65–84. [Google Scholar] [CrossRef]
- Isaac, A.R. Situational awareness in air traffic control: Human cognition and advanced technology. In Engineering Psychology and Cognitive Ergonomics; Routledge: London, UK, 1997; pp. 185–191. [Google Scholar] [CrossRef]
- Riley, J.M.; Kaber, D.B.; Draper, J.V. Situation awareness and attention allocation measures for quantifying telepresence experiences in teleoperation. Hum. Factors Ergon. Manuf. 2003, 14, 51–67. [Google Scholar] [CrossRef]
- Kaber, D.B.; Riley, J.M.; Endsley, M.R.; Sheik-Nainar, M.; Zhang, T.; Lampton, D.R. Measuring Situation Awareness in Virtual Environment-Based Training. Mil. Psychol. 2013, 25, 330–344. [Google Scholar] [CrossRef]
- Chen, J.; Zhang, Q.; Qiu, X.; Hou, B. An Assessment Method of Pilot Situation Awareness in Manned/Unmanned-Aerial-Vehicles Team. In Lecture Notes of the Institute for Computer Sciences, Social Informatics and Telecommunications Engineering; Springer Science and Business Media LLC: Berlin, Germany, 2018; pp. 132–140. [Google Scholar] [CrossRef]
- Perello-March, J.R.; Burns, C.G.; Woodman, R.; Elliott, M.T.; Birrell, S.A. Driver State Monitoring: Manipulating Reliability Expectations in Simulated Automated Driving Scenarios. IEEE Trans. Intell. Transp. Syst. 2021, 1–11. [Google Scholar] [CrossRef]
- Ju, U.; Chuang, L.L.; Wallraven, C. Acoustic Cues Increase Situational Awareness in Accident Situations: A VR Car-Driving Study. IEEE Trans. Intell. Transp. Syst. 2021, 1–11. [Google Scholar] [CrossRef]
- Parasuraman, R.; Sheridan, T.B.; Wickens, C.D. Situation Awareness, Mental Workload, and Trust in Automation: Viable, Empirically Supported Cognitive Engineering Constructs. J. Cogn. Eng. Decis. Mak. 2008, 2, 140–160. [Google Scholar] [CrossRef]
- Wickens, C.D. Multiple Resources and Mental Workload. Hum. Factors J. Hum. Factors Ergon. Soc. 2008, 50, 449–455. [Google Scholar] [CrossRef]
- Moray, N. Ou’ sont les neiges d’ antan? In Proceedings of the 2th Human Performance, Situation Awareness and Automation Conference (HPSAAII), Daytona Beach, FL, USA, 22–25 March 2004. [Google Scholar]
- Bell, H.H.; Lyon, D.R. Using observer ratings to assess situation awareness. In Situation Awareness Analysis and Measurement; Endsley, M.R., Garland, D.J., Eds.; Lawrence Erlbaum: Mahwah, NJ, USA, 2000; pp. 129–146. [Google Scholar]
- Smith, K.; Hancock, P.A. Situation Awareness Is Adaptive, Externally Directed Consciousness. Hum. Factors J. Hum. Factors Ergon. Soc. 1995, 37, 137–148. [Google Scholar] [CrossRef]
- Machin, M.A.; Sankey, K.S. Relationships between young drivers’ personality characteristics, risk perceptions, and driving behaviour. Accid. Anal. Prev. 2008, 40, 541–547. [Google Scholar] [CrossRef]
- Durso, F.T.; Dattel, A.R. SPAM: The real-time assessment of SA. In A Cognitive Approach to Situation Awareness: Theory and Application; Banbury, S., Tremblay, S., Eds.; Ashgate Publishing Ltd.: Hampshire, UK, 2004; pp. 137–154. [Google Scholar]
- Duchowski, A.T. Eye Tracking Methodology: Theory and Practice; Springer: Berlin/Heidelberg, Germany, 2003; Volume 328, pp. 2–3. [Google Scholar]
- Scott-Parker, B.; De Regt, T.; Jones, C.; Caldwell, J. The situation awareness of young drivers, middle-aged drivers, and older drivers: Same but different? Case Stud. Transp. Policy 2020, 8, 206–214. [Google Scholar] [CrossRef]
- Xu, J.; Min, J.; Hu, J. Real-time eye tracking for the assessment of driver fatigue. Health Technol. Lett. 2018, 5, 54–58. [Google Scholar] [CrossRef]
- Argyle, E.M.; Gourley, J.J.; Kang, Z.; Shehab, R.L. Investigating the relationship between eye movements and situation awareness in weather forecasting. Appl. Ergon. 2020, 85, 103071. [Google Scholar] [CrossRef]
- Moore, K.; Gugerty, L. Development of a Novel Measure of Situation Awareness: The Case for Eye Movement Analysis. Proc. Hum. Factors Ergon. Soc. Annu. Meet. 2010, 54, 1650–1654. [Google Scholar] [CrossRef]
- Bueno, A.; Sato, J.; Hornberger, M. Eye tracking—The overlooked method to measure cognition in neurodegeneration? Neuropsychologia 2019, 133, 107191. [Google Scholar] [CrossRef]
- Chapman, P.R.; Underwood, G. Visual Search of Driving Situations: Danger and Experience. Perception 1998, 27, 951–964. [Google Scholar] [CrossRef]
- Nguyen, T.; Lim, C.P.; Nguyen, N.D.; Gordon-Brown, L.; Nahavandi, S. A Review of Situation Awareness Assessment Approaches in Aviation Environments. IEEE Syst. J. 2019, 13, 3590–3603. [Google Scholar] [CrossRef]
- Heikoop, D.D.; de Winter, J.C.; van Arem, B.; Stanton, N. Effects of mental demands on situation awareness during platooning: A driving simulator study. Transp. Res. Part F Traffic Psychol. Behav. 2018, 58, 193–209. [Google Scholar] [CrossRef]
- Cak, S.; Say, B.; Misirlisoy, M. Effects of working memory, attention, and expertise on pilots’ situation awareness. Cogn. Technol. Work 2019, 22, 85–94. [Google Scholar] [CrossRef]
- Chaparro, A.; Groff, L.; Tabor, K.; Sifrit, K.; Gugerty, L.J. Maintaining Situational Awareness: The Role of Visual Attention. Proc. Hum. Factors Ergon. Soc. Annu. Meet. 1999, 43, 1343–1347. [Google Scholar] [CrossRef]
- Jeon, M.; Walker, B.N.; Gable, T.M. Anger Effects on Driver Situation Awareness and Driving Performance. Presence Teleoperators Virtual Environ. 2014, 23, 71–89. [Google Scholar] [CrossRef]
- Blömacher, K.; Nöcker, G.; Huff, M. The role of system description for conditionally automated vehicles. Transp. Res. Part F Traffic Psychol. Behav. 2018, 54, 159–170. [Google Scholar] [CrossRef]
- Greenlee, E.T.; DeLucia, P.R.; Newton, D.C. Driver Vigilance in Automated Vehicles: Hazard Detection Failures Are a Matter of Time. Hum. Factors J. Hum. Factors Ergon. Soc. 2018, 60, 465–476. [Google Scholar] [CrossRef] [PubMed]
- Heenan, A.; Herdman, C.M.; Brown, M.S.; Robert, N. Effects of Conversation on Situation Awareness and Working Memory in Simulated Driving. Hum. Factors J. Hum. Factors Ergon. Soc. 2014, 56, 1077–1092. [Google Scholar] [CrossRef] [PubMed]
- Kass, S.J.; Cole, K.S.; Stanny, C. Effects of distraction and experience on situation awareness and simulated driving. Transp. Res. Part F Traffic Psychol. Behav. 2007, 10, 321–329. [Google Scholar] [CrossRef]
- Van Dam, J.; Kass, S.J.; VanWormer, L. The effects of passive mobile phone interaction on situation awareness and driving performance. J. Transp. Saf. Secur. 2019, 12, 1007–1024. [Google Scholar] [CrossRef]
- Riley, J.M.; Strater, L.D.; Sethumadhavan, A.; Davis, F.; Tharanathan, A.; Kokini, C. Performance and Situation Awareness Effects in Collaborative Robot Control with Automation. In Proceedings of the Human Factors and Ergonomics Society Annual Meeting; SAGE Publications: Los Angeles, CA, USA, 2008; Volume 52, pp. 242–246. [Google Scholar]
- Papadimitriou, E.; Schneider, C.; Tello, J.A.; Damen, W.; Vrouenraets, M.L.; Broeke, A.T. Transport safety and human factors in the era of automation: What can transport modes learn from each other? Accid. Anal. Prev. 2020, 144, 105656. [Google Scholar] [CrossRef]
- Kaber, D.B.; Wright, M.; Sheik-Nainar, M.A. Investigation of multi-modal interface features for adaptive automation of a human–robot system. Int. J. Hum.-Comput. Stud. 2006, 64, 527–540. [Google Scholar] [CrossRef]
- Pazuchanics, S.L.; Chadwick, R.A.; Sapp, M.V.; Gillan, D.J. Robots in space and time: The role of object, motion and spatial Perception in the Control and Monitoring of Uninhabitated Ground Vehicles. In Human-Robot Interactions in Future Military Operations; Jentsch, F., Ed.; CRC Press: London, UK, 2020; pp. 83–101. [Google Scholar]
- Kaber, D.; Jin, S.; Zahabi, M.; Pankok, C. The effect of driver cognitive abilities and distractions on situation awareness and performance under hazard conditions. Transp. Res. Part F Traffic Psychol. Behav. 2016, 42, 177–194. [Google Scholar] [CrossRef]
- Wheatcroft, J.M.; Jump, M.; Breckell, A.L.; Adams-White, J. Unmanned aerial systems (UAS) operators’ accuracy and confidence of decisions: Professional pilots or video game players? Cogent Psychol. 2017, 4, 1–23. [Google Scholar] [CrossRef]
- Cuevas, H.M.; Aguiar, M. Assessing Situation Awareness in Unmanned Aircraft Systems Operations. Int. J. Aviat. Aeronaut. Aerosp. 2017, 4, 3. [Google Scholar] [CrossRef][Green Version]
- Yanco, H.A.; Drury, J. “Where am I?” acquiring situation awareness using a remote robot platform. In Proceedings of the 2004 IEEE International Conference on Systems, Man and Cybernetics (IEEE Cat. No. 04CH37583), Hague, The Netherlands, 10–13 October 2004; pp. 2835–2840. [Google Scholar]
- Velagapudi, P.; Owens, S.; Scerri, P.; Lewis, M.; Sycara, K. Environmental Factors Affecting Situation Awareness in Unmanned Aerial Vehicles. In Proceedings of the AIAA Infotech@Aerospace Conference, Seattle, WA, USA, 6–9 April 2009. [Google Scholar] [CrossRef]
- Endsley, M.R. A Systematic Review and Meta-Analysis of Direct Objective Measures of Situation Awareness: A Comparison of SAGAT and SPAM. Hum. Factors J. Hum. Factors Ergon. Soc. 2021, 63, 124–150. [Google Scholar] [CrossRef]
- Underwood, G.; Ngai, A.; Underwood, J. Driving experience and situation awareness in hazard detection. Saf. Sci. 2013, 56, 29–35. [Google Scholar] [CrossRef]
- Blalock, L.D.; Sawyer, B.D.; Kiken, A.; Gutzwiller, R.S.; McGill, C.L.; Clegg, B.A. Cognitive load while driving impairs memory of moving but not stationary elements within the environment. J. Appl. Res. Mem. Cogn. 2014, 3, 95–100. [Google Scholar] [CrossRef]
- Murphy, G.; Greene, C.M. Load theory behind the wheel; perceptual and cognitive load effects. Can. J. Exp. Psychol. Rev. Can. Psychol. Expérimentale 2017, 71, 191–202. [Google Scholar] [CrossRef]
- Saxby, D.J.; Matthews, G.; Warm, J.S.; Hitchcock, E.M.; Neubauer, C. Active and passive fatigue in simulated driving: Discriminating styles of workload regulation and their safety impacts. J. Exp. Psychol. Appl. 2013, 19, 287–300. [Google Scholar] [CrossRef]
- Police Presidium of the Czech Republic. Informace o Nehodovosti na Pozemních Komunikacích v České Republice v Lednu; Police Presidium of the Czech Republic: Praha, Czech Republic, 2021. [Google Scholar]
- Zhang, Y.; Kaber, D.B.; Rogers, M.; Liang, Y.; Gangakhedkar, S. The effects of visual and cognitive distractions on operational and tactical driving behaviors. Hum. Factors J. Hum. Factors Ergon. Soc. 2013, 56, 592–604. [Google Scholar] [CrossRef] [PubMed]
- Garrison, T.M.; Williams, C.C. Impact of Relevance and Distraction on Driving Performance and Visual Attention in a Simulated Driving Environment. Appl. Cogn. Psychol. 2013, 27, 396–405. [Google Scholar] [CrossRef]
- Janssen, C.P.; Brumby, D.P.; Garnett, R. Natural break points: The influence of priorities and cognitive and motor cues on dual-task interleaving. J. Cogn. Eng. Decis. Mak. 2012, 6, 5–29. [Google Scholar] [CrossRef]
- Watson, J.M.; Memmott, M.G.; Moffitt, C.C.; Coleman, J.; Turrill, J.; Fernandez, A.; Strayer, D.L. On Working Memory and a Productivity Illusion in Distracted Driving. J. Appl. Res. Mem. Cogn. 2016, 5, 445–453. [Google Scholar] [CrossRef]
- Le, A.S.; Suzuki, T.; Aoki, H. Evaluating driver cognitive distraction by eye tracking: From simulator to driving. Transp. Res. Interdiscip. Perspect. 2020, 4, 100087. [Google Scholar] [CrossRef]
- Kenneally, M.E. Misappropriation and the Morality of Free-Riding. Stan. Technol. Law Rev. 2014, 18, 289. [Google Scholar]
- Elster, J. Weakness of Will and the Free-Rider Problem. Econ. Philos. 1985, 1, 231–265. [Google Scholar] [CrossRef]
- Gawrylowicz, J.; Fairlamb, S.; Tantot, E.; Qureshi, Z.; Redha, A.; Ridley, A.M. Does Practice Make the Perfect Liar? The Effect of Rehearsal and Increased Cognitive Load on Cues to Deception. Appl. Cogn. Psychol. 2015, 30, 250–259. [Google Scholar] [CrossRef]
- Burley, D. In the Eye of the Beholder: Psychopathy and Pupil Response to Emotion. Ph.D. Dissertation, Cardiff University, Cardiff, UK, 2016. [Google Scholar]
- Karch, J.M. Beyond Gaze Data: Pupillometry as an Additional Data Source in Eye Tracking. In ACS Symposium Series; American Chemical Society (ACS): Washington, DC, USA, 2018; pp. 145–163. [Google Scholar]
- Argelaguet, F.; Andújar, C. A survey of 3D object selection techniques for virtual environments. Comput. Graph. 2013, 37, 121–136. [Google Scholar] [CrossRef]
- Zhang, H. Head-mounted display-based intuitive virtual reality training system for the mining industry. Int. J. Min. Sci. Technol. 2017, 27, 717–722. [Google Scholar] [CrossRef]
- Birk, M.; Mandryk, L. Control your game-self: Effects of controller type on enjoyment, motivation, and personality in game. In Proceedings of the SIGCHI Conference on Human Factors in Computing Systems, Paris, France, 27 April–2 May 2013; pp. 685–694. [Google Scholar]
- Robert-Lachaine, X.; Mecheri, H.; Muller, A.; LaRue, C.; Plamondon, A. Validation of a low-cost inertial motion capture system for whole-body motion analysis. J. Biomech. 2020, 99, 109520. [Google Scholar] [CrossRef]
- Minderer, M.; Harvey, C.D.; Donato, F.; Moser, E.I. Virtual reality explored. Nat. Cell Biol. 2016, 533, 324–325. [Google Scholar] [CrossRef]
- Cruz-Neira, C.; Sandin, D.J.; Defanti, T.A.; Kenyon, R.V.; Hart, J.C. The CAVE: Audio visual experience automatic virtual environment. Commun. ACM 1992, 35, 64–72. [Google Scholar] [CrossRef]
- Jerald, J. The VR Book; ACM Books: New York, NY, USA, 2015. [Google Scholar] [CrossRef]
- Clay, V.; König, P.; König, S.U. Eye tracking in virtual reality. J. Eye Mov. Res. 2019, 12, 3. [Google Scholar] [CrossRef]
- Unity Asset Store—The Best Assets for Game Making. Available online: https://assetstore.unity.com/ (accessed on 1 April 2021).
- Weibel, R.P.; Grübel, J.; Zhao, H.; Thrash, T.; Meloni, D.; Hölscher, C.; Schinazi, V.R. Virtual Reality Experiments with Physiological Measures. J. Vis. Exp. 2018, 138, e58318. [Google Scholar] [CrossRef]
- Merchant, Z.; Goetz, E.T.; Cifuentes, L.; Keeney-Kennicutt, W.; Davis, T.J. Effectiveness of virtual reality-based instruction on students’ learning outcomes in K-12 and higher education: A meta-analysis. Comput. Educ. 2014, 70, 29–40. [Google Scholar] [CrossRef]
- Zyda, M. From visual simulation to virtual reality to games. Computer 2005, 38, 25–32. [Google Scholar] [CrossRef]
- Ordaz, N.; Romero, D.; Gorecky, D.; Siller, H.R. Serious Games and Virtual Simulator for Automotive Manufacturing Education & Training. Procedia Comput. Sci. 2015, 75, 267–274. [Google Scholar] [CrossRef]
- De La Peña, N.; Weil, P.; Llobera, J.; Spanlang, B.; Friedman, D.; Sánchez-Vives, M.V.; Slater, M. Immersive Journalism: Immersive Virtual Reality for the First-Person Experience of News. Presence Teleoperators Virtual Environ. 2010, 19, 291–301. [Google Scholar] [CrossRef]
- Costa RT, D.; Carvalho MR, D.; Ribeiro, P.; Nardi, A.E. Virtual reality exposure therapy for fear of driving: Analysis of clinical characteristics, physiological response, and sense of presence. Braz. J. Psychiatry 2018, 40, 192–199. [Google Scholar] [CrossRef]
- Kaussner, Y.; Kuraszkiewicz, A.M.; Schoch, S.; Markel, P.; Hoffmann, S.; Baur-Streubel, R.; Kenntner-Mabiala, R.; Pauli, P. Treating patients with driving phobia by virtual reality exposure therapy—A pilot study. PLoS ONE 2020, 15, e0226937. [Google Scholar] [CrossRef] [PubMed]
- Agrawal, R.; Knödler, M.; Fisher, D.L.; Samuel, S. Virtual Reality Headset Training: Can It Be Used to Improve Young Drivers’ Latent Hazard Anticipation and Mitigation Skills. Transp. Res. Rec. J. Transp. Res. Board 2018, 2672, 20–30. [Google Scholar] [CrossRef]
- Chien, S.-Y.; Hwang, G.-J.; Jong, M.S.-Y. Effects of peer assessment within the context of spherical video-based virtual reality on EFL students’ English-Speaking performance and learning perceptions. Comput. Educ. 2020, 146, 103751. [Google Scholar] [CrossRef]
- Zahabi, M.; Razak, A.M.A. Adaptive virtual reality-based training: A systematic literature review and framework. Virtual Real. 2020, 24, 725–752. [Google Scholar] [CrossRef]
- Degen, R.; Ott, H.; Overath, F.; Klein, F.; Hennrich, M.; Leijon, E.M. Virtual urban traffic infrastructure for testing highly auto-mated mobility systems. Fachkongress Digit. Transform. Lebenszyklus Verk. 2021, 1, 317–330. [Google Scholar]
- De Blasiis, M.R.; Ferrante, C.; Veraldi, V. Driving Risk Assessment under the Effect of Alcohol through an Eye Tracking System in Virtual Reality. In Proceedings of the International Conference on Applied Human Factors and Ergonomics, Washington, DC, USA, 24–28 July 2019; Springer Science and Business Media LLC: Cham, Switzerland, 2019; pp. 329–341. [Google Scholar]
- Ipsita, A.; Li, H.; Duan, R.; Cao, Y.; Chidambaram, S.; Liu, M.; Ramani, K. VRFromX: From Scanned Reality to Interactive Virtual Experience with Human-in-the-Loop. In Proceedings of the Extended Abstracts of the 2021 CHI Conference on Human Factors in Computing Systems, Yokohama, Japan, 8–13 May 2021; Association for Computing Machinery: New York, NY, USA, 2021; pp. 1–7. [Google Scholar]
- Agić, A.; Murseli, E.; Mandić, L.; Kapov, L.S. The impact of different navigation speeds on cybersickness and stress level in VR. J. Graph. Eng. Des. 2020, 11, 5–11. [Google Scholar] [CrossRef]
- Walch, M.; Frommel, J.; Rogers, K.; Schüssel, F.; Hock, P.; Dobbelstein, D.; Weber, M. Evaluating VR Driving Simulation from a Player Experience Perspective. In Proceedings of the 2017 CHI Conference Extended Abstracts on Human Factors in Computing Systems, Denver, CO, USA, 6–11 May 2017; Association for Computing Machinery: New York, NY, USA, 2017; pp. 2982–2989. [Google Scholar] [CrossRef]
- Hjälmdahl, M.; Várhelyi, A. Validation of in-car observations, a method for driver assessment. Transp. Res. Part A Policy Pract. 2004, 38, 127–142. [Google Scholar] [CrossRef]





| Category | Type | Device |
|---|---|---|
| Manual operation | General | Keyboard, mouse, joysticks, etc. |
| Customized | Customized instruments, operational platforms, etc. | |
| Automatic tracking | Head | Accelerometer, gyroscope, etc. |
| Hands | Data gloves, gyroscope, etc. | |
| Eyes | Camera, IR sensor, etc. | |
| Body | IR sensor, depth camera, etc. | |
| Voice | Microphone, etc. | |
| Position | Magnetic/optical/mechanics sensors, etc. |
| Category | Type | Number of User |
|---|---|---|
| Screen | Normal screen | Single |
| 3D screen | Single | |
| Projector | Flat screen fabric | Single/multiple |
| Curved/multi-screen fabric | Single/multiple | |
| HMD | Small high-res screen | Single |
| Small optical projector | Single | |
| Holograms | Holographic emitter | Single/multiple |
| Driver factor | Characteristics | Age | Q | |
| Gender | Q | |||
| Driving experience | Q | |||
| Emotion | Fatigue | ET1 | ||
| Anxiousness/negative | ET1 | |||
| Deception factor | Traffic offences | Violations (De1) | logging | ET1, ET2 |
| Distraction factor | In-vehicle devices (GPS, Smartphone) (Di1) | ET2 | head tracking | |
| Condition outside the vehicle (Di2) | ET2 | head tracking | ||
| Absent-mindedness (Di3) | ET2 | |||
| Conversation (Di4) | logging | |||
| SA factor | Perception | Vehicles or pedestrians (SA1) | ET2 | |
| Traffic signs (SA2) | ET2 | |||
| Speeds (SA3) | ET2 | |||
| Perceived Hazards (SA4) | ET2 | |||
| Understanding | Location and speed of vehicles around (SA5) | logging | ET2 | |
| Sign Content (SA6) | logging | ET2 | ||
| Sign line meaning (SA7) | logging | ET2 | ||
| Speed limit value (SA8) | logging | ET2 | ||
| Prediction | Safe overtaking (SA9) | logging | ET2 | |
| Lane change ((SA10) | logging | ET2 | ||
| Acceleration (SA11) | logging |
Publisher’s Note: MDPI stays neutral with regard to jurisdictional claims in published maps and institutional affiliations. |
© 2021 by the authors. Licensee MDPI, Basel, Switzerland. This article is an open access article distributed under the terms and conditions of the Creative Commons Attribution (CC BY) license (https://creativecommons.org/licenses/by/4.0/).
Share and Cite
Juřík, V.; Linkov, V.; Děcký, P.; Klečková, S.; Chvojková, E. HMD-Based VR Tool for Traffic Psychological Examination: Conceptualization and Design Proposition. Appl. Sci. 2021, 11, 8832. https://doi.org/10.3390/app11198832
Juřík V, Linkov V, Děcký P, Klečková S, Chvojková E. HMD-Based VR Tool for Traffic Psychological Examination: Conceptualization and Design Proposition. Applied Sciences. 2021; 11(19):8832. https://doi.org/10.3390/app11198832
Chicago/Turabian StyleJuřík, Vojtěch, Václav Linkov, Petr Děcký, Sára Klečková, and Edita Chvojková. 2021. "HMD-Based VR Tool for Traffic Psychological Examination: Conceptualization and Design Proposition" Applied Sciences 11, no. 19: 8832. https://doi.org/10.3390/app11198832
APA StyleJuřík, V., Linkov, V., Děcký, P., Klečková, S., & Chvojková, E. (2021). HMD-Based VR Tool for Traffic Psychological Examination: Conceptualization and Design Proposition. Applied Sciences, 11(19), 8832. https://doi.org/10.3390/app11198832

