Abstract
Sustainable, green energy harvesting has gained a considerable amount of attention over the last few decades and within its vast field of resources, bio-energy harvesters have become promising. These bio-energy harvesters appear in a wide variety and function either by directly generating energy with mechanisms similar to living organisms or indirectly by extracting energy from living organisms. Presently this new generation of energy harvesters is fueling various low-power electronic devices while being extensively researched for large-scale applications. In this review we concentrate on recent progresses of the three promising bio-energy harvesters: microbial fuel cells, enzyme-based fuel cells and biomechanical energy harvesters. All three of these technologies are already extensively being used in small-scale applications. While microbial fuel cells hold immense potential in industrial-scale energy production, both enzyme-based fuel cells and biomechanical energy harvesters show promises of becoming independent and natural power sources for wearable and implantable devices for many living organisms including humans. Herein, we summarize the basic principles of these bio-energy harvesting technologies, outline their recent advancements and estimate the near future research trends.
1. Introduction
Development of sustainable and zero-carbon-emission energy resources is considered one of the most demanding goals for the current world [1]. Within the vast field of green energy harvesting, an important one is bio-energy harvesting [2,3]. Although such possibilities were proposed much earlier [4], this started to gain prominence in the early 2000s [5,6,7]. This relatively new research field is opening up opportunities for producing energy from the wide range of living creatures, including microorganisms [6] and macro-organisms [8], as well as from bio-hybrid organisms [9]. The application fields of these bio-energy harvesters are equally elaborated, ranging from industrial-scale energy production [10] to environmental monitoring [11,12] and biomedical applications [13,14].
The first bio-energy harvesters reported in this review are known as microbial fuel cells (MFCs) which offer the possibility to become one of the next big industrial energy solutions [15,16]. MFCs utilize catabolic metabolism of different microorganisms on a wide range of organic substrates [17] and turn them into micro bio-reactors generating electrical energy [18]. Extensive works have been performed on summarizing its various aspects like development in electrode configurations [19,20,21,22], dedicated power management systems [23,24], and cell separators [25,26,27]. With the prospects of becoming a next-generation large-scale power generation technology, they are already being used for powering up remote marine sensors [23], long-distance marine communications [28], simultaneous wastewater processing with auxiliary power supply [29], metal recovery processes [30] and in biosensors [31].
The next biochemical energy harvester that has gained a considerable amount of popularity are enzyme-based biofuel cells (EBFCs) where synthetically produced enzyme molecules are immobilized on the electrodes for performing glucose oxidation and in turn power generation [32]. This particular type falls under the bio-hybrid energy harvesters [33] and is considered the promising natural resource for powering up implants and prosthetic devices [34]. Research on these implantable fuel cells is still at the animal trial level [35]. Simultaneously, investigations have also been started on testing the applicability of such cells from external body-fluids [13].
The third and final bio-energy harvester discussed in this review is mechanical in nature. These biomechanical energy harvesters have a remarkable growing market for powering smart and wearable devices [36]. These harvesters are preferred for their non-invasive nature and easy-applicability in monitoring [37], diagnostic [38] and therapeutic [39] functions. They utilize mechanical energy produced from living animals and convert them into power solutions [40]. While their use for human application is eminent [41], they have also been used for powering other living bio-hybrid animals [42].
In this work, we aim to offer a concise, functional summary of these three promising bioenergy harvesters and their progress in the recent years.
2. Literature Search Method
A hierarchical survey was performed where “microbial fuel cell”, “enzymatic fuel cell” and “biomechanical fuel cell” were utilized as primary keywords. At the secondary level keywords “architecture”, “classification” and “applications” were used with all the three primary keywords. “Electrode” keyword was used for both MFCs and EBFCs. Keywords “exoelectrogens”, “photo-reactors”, “membranes”, “waste management” were used only for MFCs. Similarly, “enzyme immobilization” was used for EBFCs while “triboelectric nano generator”, “heap”, “ankle”, ”knee”, ”foot” and “upper limb” were used for biomechanical cells. A pictorial description on the use of the keywords’ hierarchy is given in Figure 1.
Figure 1.
Hierarchical keywords to summarize recent progresses in bio-energy solutions.
3. Research Progress in Energy Harvesting from Microorganisms
MFCs extract electrical energy from different microorganisms by utilizing their catabolic metabolism over various organic components [17,18]. Bacteria are the most used microbes for this purpose, whose activity can be boosted with the aid of other microorganisms like algae [43,44].
The following paragraphs depict research progress in MFCs, their structural development, a pragmatic classification of the MFCs, adaptations performed to optimize their operations in different scenarios and their diverse conjugated applications along with electricity generation.
3.1. Principles of Electricity Generation with Microbial Fuel Cell (MFC)
Structurally, an MFC is composed of a cathode, an anode, the microorganism and the oxidizing substrate, which in most cases, is composed of organic matter. The structure can be of single or dual chamber type depending on the absence or presence of a separator. In a classic configuration, the microorganisms decompose the organic substrate in the anaerobic anode chamber through catabolic processes to obtain energy and generate electrons and protons/cations as a by product. The generated protons flow to the cathode chamber through the cation (permeable) exchange membranes (CEMs) and thus create a potential difference between the electrodes. The excess electrons flow from the anode to cathode via external circuit and generate a current flow [18,45,46].
A classic dual cell MFC is depicted in Figure 2. Bio-electrochemical systems started to gain attention as a possible green energy source in the early years of the 21st century [29] since microorganisms possess the flexibility to generate energy from a very wide range of biomass varieties [47]. Bacterial electron transfer mechanisms and their dependence on mediators and biofilms are three major considerations of MFC performance.
Figure 2.
A classic dual chamber microbial fuel cell (MFC) with cathode, cation exchange membrane and anode (from left to right).
The intracellular electron transport (ET) mechanisms are of fundamental concern for MFC systems. The MFC compatible microorganisms can transfer the electrons to the anode either through direct contact or with the help of mobile electron shuttles or mediators [31,45]. These mediators are compounds that act as biocatalysts and shuttle electrons from the intracellular space to the extracellular environment within the MFC and could either be externally added or produced by the living cells [46]. The ability of microorganisms to utilize the soluble mediators as electron shuttles was highly beneficial in the early stages of MFCs. In these first-generation or mediator-dependent MFCs, presence of a suitable electron shuttle or mediator was mandatory [31]. In addition, efficient MFCs without requiring artificial mediators also started to emerge. However, not all bacteria are suitable for generating electricity in a mediator-less configuration MFC.
Microorganisms that can effectively generate electricity in MFCs without additional mediators include a few classes of Proteobacteria in addition to some microalgae, yeast, and fungi species [48]. These microorganisms, capable of extracellular electron transfer are often referred to as exoelectrogens as well as electrochemically active bacteria, anode-respiring bacteria and electricigens [47]. They are capable of generating proteins or molecules, followed by oxidizing procedures, for transferring the electrons exogenously [48,49,50]. A sub group of these bacteria are nanowire generators. Geobacter sulfurreducens was one of the first organisms shown to produce conductive nanowires. These nanowires were latter referred to conductive pilA [48] because of their composition with the pila protein. The bacterium Shewanella oneidensis can also generate electrical nanowires [51,52] under special condition and as extensions of their outer-membrane, allowing the transfer of electrons to the anode without requiring soluble electron shuttles.
The presence of bacterial biofilm can be highly advantageous for MFCs because of their electroactive nature aids to generate electricity more efficiently. This biofilm is a complex, organic, polymeric matrix, produced by the bacteria themselves at any biotic or abiotic surface and these organic films can be formed by a single bacterial (pure-culture) or multiple bacterial species (mixed-culture) [48]. It has been proven that bacteria capable of forming thick anodic biofilms generate higher current densities than those who can not [53]. A pictorial summary of bacterial electron transport processes is given in Figure 3.
Figure 3.
Electron transfer mechanisms, mediators and biofilm for MFC technology.
3.1.1. Electrodes
One of the major concerns in MFC developments has been developing efficient and economically viable electrodes [16,54]. Multiple review works have been reported with the intention of summarizing developments in MFC cathodes [19,55] as well as anodes [20,56] and in general electrode materials [21,22].
The anode accepts the electrons generated by the microbial community and hence promoting bacterial adhesion at MFC anodes is of utmost importance [57]. Additionally, ensuring an anoxic environment is required to ensure that anode is the only electron acceptor in the vicinity [58]. MFC anode materials should possess key physical features including biocompatibility [20], corrosion resistance [54], high electrical conductivity [54,59], wettability [58] and chemical strength to withstand the wastewater environment with diverse organic and inorganic contents [56], other wastes, electrolytes and soil contaminating components.
While multiple metallic anode configurations for MFCs have been tested, stainless steel was found to be a suitable one because of its capacity to withstanding corrosion [60]. Earlier works utilized different forms of carbon anodes that provided better microbial adhesion than metal ones including carbon paper, carbon cloth, activated carbon, carbon felt, graphite felt, tungsten carbide, graphite foil and others while still not being the optimal solution because of their intrinsic hydrophobic nature [20]. Facilitating biofilm growth at the anode [48,57] has been an important consideration. It has been found that high porosity and increased surface area facilitate biofilm growth and anode surface texture also plays an important role in promoting bio-catalytic activity [61]. While biofilm growth on anode is promoted, ensuring absence of other electron acceptors except anode material itself becomes an important issue in maintaining MFCs’ performance. This performance is often affected by dissolved oxygen in water that gains access to local anode spots caused by burrowing organisms [62].
Based on these research trends, we have updated the MFC anode classification based on materials by [60] into the following hierarchy as in Figure 4.
Figure 4.
Classification of MFC anodes according to their structural configuration.
The electrons generated at the anode of an MFC cell flows through the external circuit to the cathode and completes the oxygen reduction reaction (ORR) in the presence of electron acceptors and ORR catalysts [19]. Classically, it consists of a conductive base material core and an ORR catalyst layer. Ideally, the MFC cathode should be very reactive, capable of supporting ORR catalysts as well as remaining at low cost [63], although such an optimal MFC cathode configuration has not yet been achieved. In the first generation of MFCs, expensive ORR catalysts like platinum (Pt) and copper-oxide (CuO) were widely used [61] despite their biofouling tendency and reduced capacity due to bio-poisoning caused by microorganisms [16] even in the presence of membrane [64,65]. An effective cathode configuration also requires the continuous presence of electron acceptors like oxygen in the vicinity [31] and oxygen is still the primary choice for the terminal electron acceptor [66]. However, it has also been reported that in deep water column MFC configurations, there may appear to be an anoxic environment and in such cases, the ORR reaction is completed by other electron acceptors like nitrates, sulfates or iron oxides [67]. A classification of MFC cathode configurations is given in Figure 5.
Figure 5.
Classification of MFC cathodes according to their functionalities.
For sediment or benthic-type MFCs where submerged cathodes are used, the dissolved oxygen in water serves the purpose of electron acceptor. For such open water configurations like marine MFCs, supply of dissolved oxygen is not a big issue [6,58] and still floating marine MFCs [68] have also been implemented. For close water systems like waste-water processing plants ensuring of continuous oxygen supply becomes a common challenge [69]. Researchers have worked on providing additional air circulation at the cathodes, especially with innovative mechanical solutions. In many cases such additional units increase the production cost. While multiple examples of mechanical aeration procedures are reported, use of such units require additional cost [61,70,71,72]. Many works have been undertaken on improving the flexibility of such system including use of comb type [73], brush type [74] and rotating type [75] cathodes. Air cathodes [70] have emerged as a popular low-cost solution providing sustainable aeration at cathodes. In this configuration the cathode surface partially remains open to air and continuously receives oxygen supply. Janicek et al. [76] reported a generalized air cathode configuration which consists of a catalyst layer that faces the solution side of the cathode, a gas diffusion layer that faces air, and a conductive base material layer. The conductive layer also acts as a current collector as well as a mechanical support provider.
Biocathodes also became an efficient solution for continuous oxygenation requirement for MFCs. Biocathodes are defined as cathodes with attached microorganisms serving as ORR biocatalysts [77]. Biocathodes emerged as a solution where bio-fouling at cathodes was utilized as an advantage rather than a disadvantage where bacterial and micro-algae [78] were grown intentionally to aid ORR catalyst operations instead of using additional expensive catalysts. A second generation of these cathodes also include a natural oxygen generating mechanism by incorporating growth of photosynthetic bioreactors [79] on the same platform.
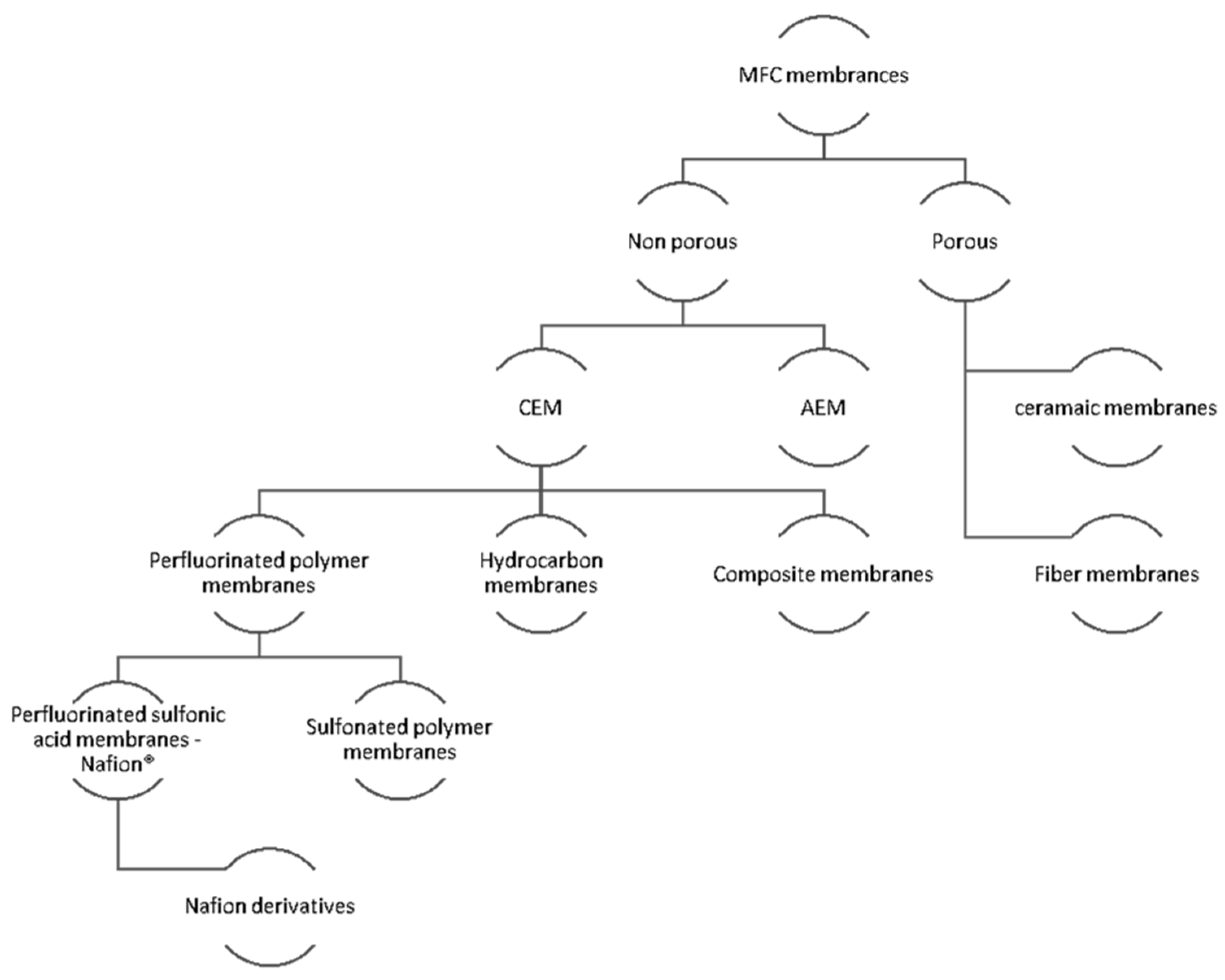
3.1.2. Membranes
In a classic dual-chamber configuration, the MFC anode and cathode are divided with a physical separator called membrane [26] where protons generated in the anode chamber travel across the membrane [80] towards the cathode chamber for the final reaction with oxygen and electrons. An optimal MFC membrane should:
- Provide high ion, especially cation, conductivity [81];
- Inhibit oxygen diffusion from the cathode side to the anode side for facilitating redox reaction at the cathode and maintaining anaerobic condition at the anode [82];
- Reduce the impacts of pH slitting [83];
- Reduce biofouling occurrence at cathode [84] and the membrane [85] by inhibiting substrate crossover [26];
- Provide chemical stability [26].
Proton exchange membranes (PEMs) are extensively [86] used as separators in MFCS and of them Nafion is the most popular one [21,26,86]. Nonetheless, due to the excessive cost of Nafion multiple alternatives, sulfonated polymer materials [16] have been exclusively tested. Here, we propose an integrated classification of all these MFC membranes from the concepts combined form [16,27,87].
Structurally the membranes can be classified into two major groups: (i) non-porous polymer membranes and (ii) porous membranes. Non-porous membranes can be further classified into cation (CEM) and anion (AEM) exchange membranes. The famous proton exchange membranes fall under the CEM group including Nafion [88], Hyflon [89] and Ultrex [90]. These CEMs are further classified into perfluorinated membranes, hydrocarbon membranes and composite membranes. Perfluorinated membranes are of special interest as Nafion and its derivatives fall under this group. Instead of cations, AEM membranes conduct hydroxide or carbonate anions from the cathode to the anode chamber while acting as proton carriers [91]. They are preferred over Nafion and similar ones where reducing the impact of pH splitting is of importance [92,93,94]. Porous membranes offer higher chemical, thermal and mechanical stability and lower cost over non-porous ones [27]. They can be further classified into ceramic [95,96,97] and fiber types [98]. A hierarchy of MFC membranes can be seen in Figure 6.
Figure 6.
Classification of actively used MFC membranes.
3.2. Classification of MFCs
An MFC cell consists of an anaerobic, biotic anode component and an aerobic biotic/abiotic cathode component. Depending on the external environment, MFCs can broadly be classified into lab-scale (inside lab) and in situ (outside lab) configurations. In situ lab configurations can be further classified into aquatic and terrestrial configurations. Aquatic MFCs consist of sediment docked and non-sediment docked configurations and sediment docked configuration can be further classified into open water configurations and closed water configurations. A hierarchy of this placement dependent MFC classification can be found in Figure 7.
Figure 7.
Classification of MFCs according to their placements.
3.2.1. Laboratory-Scale MFCs
Laboratory-scale or in-lab MFCs are smaller and are usually in the order of milliliters in volume [99,100,101]. These lab-scale MFCs are the most investigated ones and have been extensively utilized to identify fundamental conditions like anode-materials [102,103] and configurations [104,105], improved catalyst/cathode configurations [106,107] as well as for the study of microbial communities [101].
For scaling up operations, it is also conventional to implement a lab-scale MFC and achieve an optimal output, mimicking the desired outdoor conditions [108,109,110] and then transfer it to the external environment for pilot studies [99,111]. However, this methodology poses huge challenges since complex configurations for a large scale are difficult to implement [100] and increase expense. Bio-fouling and clogging become more severe in the case of in situ long-term MFC operations [99]. Thus, in multiple cases it has been found that volumetric power densities reduce with increasing MFC reactor size [112,113].
3.2.2. In Situ MFCs
A classic in situ MFC has a biotic anode and an abiotic cathode and is placed in an external environment outside the lab and hence requires a robust architecture. They can be further classified into aquatic and terrestrial MFCs.
3.2.3. Aquatic MFCs
In aquatic MFCs the anode is buried in the anaerobic soil facilitating bacterial growth and metabolism while at the aerobic cathode, either submerged in water or exposed to air, the cell redox action is completed.
Sediment docked MFCs
Benthic MFCs or sediment MFCs are possibly the most studied configuration where bacterial metabolic activity occur at anaerobic, buried anodes and therefore we refer to them in our classification as sediment-docked MFCs [114]. The resulting electrons from oxidation of organic components are received by the anode and then travel via an external circuit to an aerobic, submerged cathode [115]. The limiting factors in developing this in situ benthic MFC configuration include:
- Low output voltage and power [116];
- Depth dependent performance of both anode [104] and cathode [68];
- High resistance value of mass and electron transport in sediments [117];
- Degradation of electrode materials quality due to:
- electrochemical deposition,
- corrosion,
- impacts of water flow,
- fish grazing [118], and
- burrowing anodes [62].
A major section of benthic MFC based research works include development of benthic MFCs for distant marine environment [11,119,120] while others include power generation from environments like lakes [28,121], mangrove lands [122], rice paddy fields [123], aquatic ponds [124], and conjugate application of power generation and biodegradation from contaminated sediments of waste water treatments [29,125,126].
Based on the condition that the sediment for burial of the anodes could be manipulated or not, we propose to classify benthic MFCs into two more subcategories: open-water and close-water benthic MFCs.
The major feature of open-water in situ MFCs is that the anode burying underwater sediment can not be manipulated for ensuring the continuous operation of MFCs. Over the last decade this particular type of energy harvester has emerged as a viable solution for distant ocean monitoring by providing electricity to low power sensors [11] as well as communication devices with special concentration toward acoustic modems [119,120,127,128]. Additionally, they are also being used as biosensors for detecting organic carbon in sea water [129].
The selection of anode and cathode materials for marine benthic MFCs has been an important field of research so that they provide structural stability [109] as well as facilitate biofilm growth [130]. There are reports of using multiple engineered configuration of carbon materials like activated carbon fiber felt [131], granulated activated carbon [109,132], modified polyaniline-graphene nanosheets [116] and composite multi wall carbon nanotube [58,130,133] materials.
Benthic MFC electrodes can be of small [11,128] (within 4 m), medium [115,134], (between 5 to 8 m) and large (above 8 m) [127]. For the large-scale MFCs, development and deployment of large-scale graphene felt cathode/anode [108] has remained as another active research area. Different electrode configurations [132] and combinations as well as application-specific power management systems (PMSs) are also of great concern for these remote-powering MFCs. Distributed benthic MFCs are considered to be a practical solution for harsh marine environment. This is due to the fact that in case of the failure of one MFC anode/cathode, the other electrodes still remain operational and thus provide enhanced durability [62,100,105,119,132,135].
The sediment MFC is the first popular version of MFCs and in addition to open water configurations, they have also been used in closed water configurations where the anode burial segment is accessible. In many practical configurations the anode burial sediment is further treated with additional chemicals and we define this sub-branch as close water MFCs. This category includes examples of improving power generation by the addition of silica colloid in rice paddy fields [123], cellulose in aquatic ponds [124], biomass like Acorus calamus leaves and wheat straw [136], iron oxide [137] in anode burial sediments as well as an experimental test of adding biochars from coconut shells into a lab-scale sediment MFC [117]. This is due to the fact that inclusion of sediment ameliorations can reduce the usual high resistance values of mass and electron transport in soil [117].
Floating MFCs
Theoretically, aquatic MFC cathodes should be closer to an open water surface for the required oxygenation and the distance between the anode and the cathode should be small enough to keep the load resistance value small. Thus, for very deep configurations, sediment MFCs whose cathodes are submerged under water might not be optimal [138] and for such cases floating cathode MFCs or in short floating MFCs emerged as a viable solution.
Floating cathodes have been used for open water MFCs. For example, a floating cathode system was developed that could be attached with a buoy and does not require fine adjustments for changing water depths [138]. A similar study [68] was performed with a floating, distributed electrode configuration that was not dependent on water column depth but was very sensitive to temperature changes. They have also been used in closed water systems like domestic wastewater treatment systems [70]. A floating biocathode system was found to be efficient for removing toxicity related to scarlet RR dye, a disperse dye extensively used for dyeing polyester fibers in textile industry [139], while generating power [140]. There are also reports of long-term monitoring of anoxic wastewater [69], biosensing of floating heavy metals [141] and harvesting energy with floating cathodes from food waste [142].
A series of floating MFC configurations were reported by Schievano et al. [143,144]. Applicability of the first configuration [143] was tested both in wastewater as well as in a natural water body. Performance of the second configuration [144] was tested for powering remote sensors and wireless data transmission. A 3D floating biocathode for overcoming the effect of oxygen depletion was tested in a lab with the sediment collected from river [145]. Massaglia et al. [146] also reported a floating MFC with carbon felt-based anodes for facilitating anodic biofilm formation in uncontrolled environments and their system found to produce electricity efficiently by using seawater both as fuel and electrolyte.
3.2.4. Terrestrial MFCs
Efforts have also been given to develop MFCs that can operate outside waterbodies and are often referred to as terrestrial MFCs [147] where the cathode was air facing, and the anode burying soil acted as both electrolyte and proton exchange membrane. Huang et al. [148] reported their work where they used an insertion-type MFC for remediation of phenol in waterlogged soil and electricity generation. Pietrelli et al. [2] reported use of a terrestrial MFC to operate a wireless sensor network for land monitoring and precision agriculture where no water–soil interface was present and the anodes were buried at 8 cm depth. A similar application was reported by Adekunle et al. [141] reported the application of a terrestrial MFC into a transportable bio-battery where they used a solid anolyte soil in addition to a small water reservoir for keeping the anodes functional. Simeon et al. [149] reported a soil-based, single chamber MFC with carbon felt electrodes where performance of the substrate (soil) was improved after urine treatment.
Another promising and emerging concept is integration of terrestrial MFCs with green infrastructure for achieving a cleaner environment in urban landscapes [150,151]. Green roofs can be of particular interest [151,152,153] for this purpose since in addition to electricity generation, they also provide cooling impact and thus reduce additional energy demand. An additional smart agricultural application should also be noted where MFC integrated power generation systems are utilized for plant heath monitoring applications [154,155].
3.3. Impact of Other Micro and Macro Organisms in MFCs
MFCs utilize catalytic activities of microorganisms on organic substrates to generate electrical energy [18]. While use of electrogenic bacteria is the most common practice [156] for MFCs, examples of using other micro, like fungi [157], and macro organisms, like algae [72] and plants [158] are also reported.
Many works have attempted to classify microorganisms based on their use in MFCs. For example, [49] classified use of electro-active microorganisms on MFC electrodes into two major classes: bacteria, archaea, eukaryotes on anodes and bacteria, archaea on cathodes. Again, these two major classes are further divided into five classes. While Kumar et al. [48] classified microorganisms for external mediator-less configuration that included five classes of Proteobacteria, identified to date, in addition to some microalgae, yeast, and fungi. Here we have classified MFCs based on their anodic biocatalysts into the following three major classes (bacteria based, yeast-based and Archaea-based MFC) as depicted in Figure 8 and this has been abridged from the classification exoelectrogens in [49]. In the review we focused on bacteria-based MFCs and give a short overview of yeast-based MFCs.
Figure 8.
Classification of MFCs according to their catalytic activities.
Moreover, impacts of other microorganisms and the presence of other animals also impact in situ MFC performances. Erable et al. [159] hypothesized that population of electroactive bacteria attached on the marine biocathode surface had significant negative impact caused by the intervention of Protozoa, such as amoeba. Holmes et al. [160] performed multiple experiments to identify if protozoan grazing can reduce current output from sediment MFCs and identified as important the MFC current output limiting. A similar observation was also made by Al-Mamun et al. [77]. Suor et al. [161] reported their works on impact of aquatic worm predation on power generation from activated sludge with MFCs and found that it basically enhanced power output.
3.3.1. Bacteria-Based MFCs
Use of bacteria for MFCS is so evident that often MFC definitions are often defined as bio-electrochemical systems which utilize bacterial metabolism to generate electrical current from a variety of organic substrates [156]. The first generation of bacteria-based MFCs utilized artificial mediators and in the absence of suitable mediators their current production either plummeted or shut down entirely [31]. Therefore, research interest towards MFCs without artificial mediators significantly increased and still remains as an active research field often referred to as second-generation MFCs. However, only certain microorganisms are suitable for such an operation [48] and are referred to as exoelectrogens [47]. These electrochemically active bacteria are capable of extracellular electron transfer either by having conductive pili or by generating electroactive proteins or molecules that work as natural mediators [48,52] during their catabolic activity of energy extraction from biomass.
Two most studied exoelectrogen bacteria for MFCs are Geobacter sulfurreducens [49,162] and Shewanella oneidensis MR-1 [49,163,164]. Geobacter sulfurreducens only performs a direct electron transfer mechanism, either through the extracellular pilin can be by pili formed by PilA or appendages formed by the cytochrome OmcS [165]. The Shewanella species can perform both indirect electron transfer and direct electron transfer by outer membrane (OM) cytochromes mechanism within MFC. For indirect electron transfer they utilize self secreted electron mediators and direct electron transfer is performed via outer membrane cytochrome c and a nanowire [164]. It should be noted that nanowires in Shewanella are extensions of the membrane and, therefore, the direct electron transfer is also performed by OM cytochromes.
3.3.2. Yeast-Aided MFCs
Fungi are considered the second most commonly used microorganism for MFCs. Raghavulu et al. [157] reported his work where Saccharomyces cerevisiae was tested as MFC biocatalyst and their performance in the MFC setup was tested without any mediator and in three different pH conditions. The test results indicated that Saccharomyces cerevisiae can be used as an effective anodic biocatalyst for MFC setups. In a similar work [166] a cubic MFC reactor was fabricated with Saccharomyces cerevisiae PTCC 5269 as active biocatalyst with neutral red and potassium permanganate as mediators in anode and cathode compartments. Babanova et al. [46] concentrated their focus on the Candida melibiosica 2491 yeast strain and found that it could be used as anodic biocatalyst even without any artificial mediators. Rahimnejad et al. [167] reported that Saccharomyces cerevisiae can perform as an effective biocatalyst of MFC in the presence of thionine. Hubenova et al. [168] provided a review on extracellular based bio-matrices where it summarizes the top-notch yeast-based biofuel cell research and developments.
For more details on current state-of-the-art MFC systems that utilize fungi for biocatalysts please refer to the works of Sekrecka-Belniak and Toczyłowska-Mamińska [169]. Morant et al. [170] reported their primary experimental evidence that fungi isolated from the Caatinga region in Brazil can be used as efficient biocatalysts for MFCs. For their study they tested three Brazilian filamentous fungi Rhizopus sp. (SIS-31), Aspergillus sp. (SIS-18) and Penicillium sp. (SIS-21) and proved all three of them were compatible for MFC air-cathode configuration. Kaneshiro et al. [171] reported examining MFC power-generation performance for seven different kinds of yeast. Their performances were evaluated with a milliliter scale, dual-chamber MFC cell configuration where carbon fiber bundles were used as electrodes. They utilized a combination of glucose and xylose for substrate, which was extracted from wood biomass. They found Kluyveromyces marxianus to be a good candidate for biocatalytic activity and this finding can be particularly advantageous for power extraction from woody biomass. Mardiana et al. [172] reported use of yeast-based MFC system with mediator methylene blue and electron acceptor K3Fe(CN)6. Impact of two inorganic mediators, methylene blue and methyl red were tested on a fungi-MFC and was reported by Christwardana et al. [103]. The authors found that yeast Saccharomyces cerevisiae performs better with methylene blue. Pontié et al. [173] reported a fungus Scedosporium dehoogii in a MFC that can decompose acetaminophen, a widely used component in pharmaceutical industries whose degradation is quite difficult. Along with decomposing acetaminophen, the fungal MFC also provided a stable power output of 50 mW/m2.
In addition to only bacteria and only fungi-based configurations, it has been proven that catalytic activities of bacteria in MFC can be boosted with addition of fungi. For example, Dios et al. [174] reported developing a combined fungus–bacterium MFC. The authors grew fungus Trametes versicolor with Shewanella oneidensis in such a way that the bacterium could use the fungus network for efficient electron transport towards the anode. Work has also been undertaken on investigating the impacts of mutual interaction of bacteria and yeasts in MFCs and the results seem very promising. For example, Islam et al. [175] found that electron shuttle-generating bacteria Klebsiella pneumonia boosted the performance of yeast Lipomyces starkeyi based MFCs.
3.3.3. Photo-Reactor Aided MFCs
Biocathodes for MFCs emerged as an efficient solution to the limiting factor that cathodes require presence of expensive ORR catalysts and continuous supply electron acceptors [69]. Kaku et al. [176] proposed one of the first photo-reactor coupled MFCs for paddy fields where the air cathodes got abundant oxygen supply from the green rice plants and the system works as an ecological solar cell. In line with the development of plant based MFCs, emerged algae [71,72] and microalgae [177,178] supported cathodes that provide an oxygen supply as well as acting as ORR catalysts.
There are reports of air biocathodes [179] and even floating marine biocathodes [68,159]. Chronological improvement of plant based MFCs paved the way for a newer sub-group called photo-reactor coupled MFCs. Photo-reactor coupled MFCs are very promising since they focus on cohabitation of multiple organisms, especially phototrophic ones, for efficient bio-energy production. Such photosynthetic organisms act as in situ oxygenators and facilitate cathodic reactions [180]. In addition to oxygenation, such microorganisms can also act as a regular source of substrate [79]. Rashid et al. [181] showed that algae biomass, when used with activated sludge, can be used as an effective MFC substrate component. In line with this, Campo et al. [72] reported an algae-based MFC-biocathode configuration where cathode aeration was achieved by the oxygen generated from the photosynthetic activity of the cathode itself. Luimstra et al. [182] reported a similar work on a cost-effective, MFC configuration where photosynthetic activity of cyanobacteria was utilized to improve cathode oxygenation. A similar work was reported by Gouveia et al. [178] where a Photosynthetic Alga MFC was developed for bio-electricity generation using Chlorella vulgaris in the cathode.
Zhang et al. [183] reported their study on bio-cathodes with aerobic microorganisms as catalysts. El Mekawy et al. [180] summarized current photo-reactor coupled MFC configurations and limitations in their scale-up operations. Lee et al. [78] wrote a mini-review on the recent studies on microalgae processes, MFC process and their coupled systems. Kabutey et al. [184] concentrated on summarizing wide applications of photo-reactor coupled MFCs. These classes of MFC can be further classified into plant and algae/microalgae based MFCs.
Rosenbaum et al. [185] first summarized the use of plant-based biocathodes to be included with MFCs. These plant-based MFCs generate bio-electricity using both living plants and bacteria [184] and offer immense possibilities for powering wetlands on a large scale [186]. The reason is that wetland plants possess the unique ability to release oxygen as well as organic matter into the rhizosphere. This principle was successfully utilized to implement a biocathode, buried in the rice rhizosphere that successfully acquired electrons from root excreted oxygen [187]. Similar plant-based MFCs have also been reported by [184,188,189]. This method is extensively used in combined constructed wetland-MFC systems [137,186,190,191]. They are also found to be more efficient in energy generation than photovoltaic cells and are also capable of removing various pollutants as well as biosensing [184].
In addition to the finding that phototrophic organisms grown on cathodes can provide additional oxygen supply [180], the finding that bacteria can also be used as biocatalysts to accept electrons from the cathode electrode emphasized the development of bio-cathodes [192]. The closed loop of bio-mass with oxygen utilization and generation with microalgae have been intensively studied [78]. Works of Mohan et al. [193] and Gajda et al. [71] also prove this observation. Microalgae-based MFCs are capable of removing CO2 from air and nitrogen and phosphorus contaminants from waters [78,180]. Logroño et al. [194] utilized this principle for simultaneous biodegradation of textile dye waste and generation of bioelectricity and obtained promising results. Wu et al. [195] reported an MFC with a tubular photo-bioreactor configuration where Chlorella vulgaris was added to the cathode chamber to ensure continuous oxygen. Juang et al. [196] compared electricity generation dependency of different light power for algae-MFCs. Lobato el al. [44] tested the self-activation performance of an algae-MFC and achieved full independence.
Baicha et al. [197] reviewed the applications of microalgae based MFCs for bioenergy production. According to Saba et al. [198], a bacteria-algal MFC combination provides advantages in terms of power generation, wastewater treatment, biomass cultivation production, carbon dioxide assimilation, and oxygen production over regular MFC configuration.
3.4. Applications of MFCs
In the following sub-section we summarize the wide application field of MFCs. A distribution of MFC applications can be seen in Figure 9.
Figure 9.
A hierarchical presentation of MFC applications.
3.4.1. Electricity Generation
Lab-scale MFCs, which are in the order of milliliters in volume [99] generate electricity in the range of mW/m2 power density [11,102,136] and around mA/m2 in current density [199]. Up until now, most of the dedicated PMSs have been developed for marine remote sensors with low power requirements [200].
MFCs are widely used for powering marine sensors which mostly measure temperature [11,23,28], levels of the phreatic aquifers [154] or pH level [201]. These applications require low power and still providing power output of this order with MFC systems is challenging. This is related to the fact that voltage reversal occur while stacking MFC cells and every MFC-based system require customized power management units. Liu et al. [202] reported cascading 18 MFCs into an array into a new type of distributed benthic MFC with dedicated PMS for powering up 2 sub-sea temperature sensors. A similar task for powering up 2 temperature sensors was performed by Khaled et al. [203] where they used a power management unit (PMU) with a fly-back converter to ensure continuous power supply. Chailloux et al. [204] reported application of an economical off the shelf power management unit to generate micro-watt range power in both continuous and burst mode.
The popular choices for MFC PMSs are capacitors [205], charge pumps [23], boost [206] and flyback converters [207,208]. When using capacitors, there are two modes of operation: intermittent energy harvesting (IEH) [23] where energy is first stored and then released in bursts and continuous energy harvesting (CEH) mode [205] where a continuous output power is maintained at the load side. IEH mode has been proven to be more suitable for MFC-based power generation systems [112]. The most simple form of an MFC PMS is an IEH mode capacitor circuit that charges one or more capacitors until enough energy is accumulated for powering up the load. While its operation is simple and straightforward, the output voltage is limited by the open circuit potential of the capacitor used [200].
Structurally, charge pumps are slightly more complex than capacitors and yet found at low cost and are widely used in MFC PMS [23], which is basically an inductor-less direct current/direct current (DC/DC) converter with capacitors. The S-882Z series charge pump from Seiko Instruments are very popular for MFC applications [200]. A DC/DC boost converter is a customized electric circuit that converts direct current power from one voltage level to a higher level [200]. An example of popular ones for MFCs include L6920DB from STMicroelectronics [200] and LTC3108 from Texas Instruments [206,209]. Flyback converters [208] are more complex in the sense they use a coupled inductor instead. Theoretically their voltage gain can be infinite but are only applicable for below 100 W power options [210].
A recent addition to MFC PMS development is application of maximum power point tracking technology [211]. Many other components including voltage balancing circuits [122], super-capacitors [11,28,212] and semiconductor devices [109] have also been used.
For more information regarding a summarized version of recent progresses on MFC based energy harvesting systems and their dedicated PMSs, readers are referred to the reviews by Wang et al. [200]. For the recent progress on dedicated power management racking systems, please refer to the works of Abavisani et al. [211].
Many efforts have been made to customize MFC-provided electricity for remote communication purposes. In one work by Zhang et al. [28] the authors powered up a wireless temperature sensor for consistent data transmission to a PC from the sediment of Lake Michigan. Another wireless-sensor network powering by sediment-MFC was reported by Thomas et al. [209] where the implemented system provided a stable performance in sending high rate a signal from the source. Tommasi et al. [213] reported powering both a piezo-resistive pressure sensor as well as an ultra-wide-band transmitter with a 0.34 L MFC energy supply system. Schrader et al. [120] reported their works on use of marine benthic MFC that powers up sensors and acoustic modems for data transmission over a range of 0.5 km.
Even though an MFC is a promising green technology, its low voltage and power output is considered as its biggest limitation. Sediment MFCs are criticized for their rather impractical architecture for generating a reasonable amount of required energy [214].
3.4.2. Wastewater Treatment
To date, conjugated power generation and waste-removal has remained as one of the most popular applications of MFCs. One motivation behind this solution is that the combined system produces less sludge than conventional methods of waste treatment while generating additional power [29] that can either partially or completely meet the power requirements of the waste processing mechanism.
Jia et al. [125] reported their work on power generation with single chamber MFC with brush anodes and carbon cloth-based cathodes while processing food waste and found that a different order of organic waste loading affects the MFC performance. Tee et al. [126] reported an MFC-adsorption hybrid system with air-cathode and with granulated activated carbon based anodes. For a more detailed review of MFC application on wastewater processing, please see the review study by Gude [215] and for the impact of wastewater substrate composition, please see the works of Pandey et al. [216]. To go into more detail of how to integrate wastewater processing with MFC technologies, please see the works of He et al. [55]. Do et al. [29] classified conventional wastewater treatment-MFC power-generation systems into 5 major groups including sediment MFCs, constructed wetland MFCs, membrane bioreactor MFCs (MBR-MFCs), desalination MFCs (DS-MFCs) and others. The authors also performed comparison between the classes in terms of their substrate, power density, and chemical oxygen demand rate.
Logroño et al. [217] reported their work on simultaneous electricity production real dye textile wastewater processing. Further work on textile waste water processing with different MFC configurations has also been reported. For example, decolorization of azo dye with biocathode configuration [218,219,220]. Use of algae in MFC systems has been another promising trend, whether being used as biocathode material [217] or as substrate [10].
Constructed wetland is a man-made wetland used for organic degradation for the wide range of agricultural to industrial wastewater [221]. Various efforts can be found on integrating the organic process of constructed wetland with MFCs. Oon et al. [221] built an up-flow constructed wetland where anaerobic and aerobic regions were naturally developed in the lower and upper bed and the system obtained a 100% chemical oxygen demand removal efficiency. Yadav et al. [222] reported the use of another vertical flow constructed wetland system to remove different dye from synthetic wastewater and generate electricity as well. The configuration achieved the maximum value of 93.15% dye removal efficiency following 96 h of treatment from the wastewater with 500 mgl−1 initial dye concentration. Villaseñor et al. [223] tested the applicability of horizontal subsurface flow constructed wetland for performing simultaneous organic waste processing and power generation. This study offered two major observations: the photosynthetic activity of the macrophytes, Phragmites australis was dependent affected on the light/darkness changes, and this caused voltage fluctuations and affected stable performance of the system. Liu et al. [224] demonstrated that use of Ipomoea aquatica plant in their constructed wetland MFC system provided a higher power density and nitrogen removal in comparison to their contemporary systems. The authors also worked on optimizing the vertical constructed wetland with 3 different electrode materials (stainless steel mesh, carbon cloth, granular activated carbon) and found both stainless steel mesh and granular activated carbon’s suitability for such configurations. Fang et al. [219] reported another successful combination of Ipomoea aquatica plantation constructed wetland-MFC system for azo dye decolorization. The planted system achieved the decolorization rate of maximum 91.24% with a voltage output of about 610 mV. Additionally, the system promoted growth of Geobacter sulfurreducens and β-Proteobacteria while inhibited Archaea growth in anode. Srivastava et al. [225] found from their study that a coupled constructed wetland-β MFC system performs better in removing organic substances than normal constructed wetland systems. For a more detailed review of coupled constructed wetland and MFC system, please see the review by Doherty et al. [190,226]. In [190], the authors particularly stressed the importance of maintaining anaerobic anode and oxygenated cathode configuration separated. Corbella and Puigagut [226] indicated that constructed wetland systems naturally offer aerobic conditions in the upper layers and anaerobic in the deeper ones and results in a favorable environment for MFC power generation system implementation. Xu et al. [191] identified high internal resistance as one of the limiting factors of such coupled systems. The researchers tested a new strategy, called capacitator engaged duty cycling, with an open air bio-cathode constructed wetland MFC system and obtained 19.81% more electric charge than the conventional continuous loading system.
MFC integrated wastewater treatment processes have been used to remove sulfur [227], sulfide [106,199,228,229], nitrogen [230], chromium [10] and salt components [172]. While metal contaminated waste possess great health and environmental risks, it also provides possibilities of precious metal recovery [231]. Combination of MFCs and microbial electrosynthesis have emerged as a method of choice for such metal recovery systems [30]. Fradler et al. [232] reported that heavy metal ions (for example Zn2+, Ni2+, Cr2+, V5+ or Co2+) are often present in industrial wastewater and can be extracted using similar combined configurations. Li e al. [233] reported a self-sustained combination of MFC and microbial electrosynthesis capable of extracting three heavy metals including chromium (Cr), lead (Pb) and nickel (Ni).
3.4.3. Bioremediation
An additional application of MFC technology has been bioremediation and this is also one of the most investigated applications of sediment MFCs [234]. In this process microorganisms are utilized to treat polluted sites to break down environmental pollutants, to regain their original condition [235]. This has long remained as an alternative natural process of waste removal from land [236]. For more details on recent developments on bioremediation of sediments, please refer to the works of [67]. There have been particular examples of this in removing in removing organic [237] hydrocarbon [238] and metal [239] based pollutants. MFCs have been reported to recover Ag(I), Au(III), Co(II), Cd(II), Cr(VI), Cu(II), Hg(II), Pb(II), Se(IV), V(V), U(VI), and Zn(II) [30]. Yun-Hai et al. [240] reported their study on silver recovery from silver alkaline wastewater and simultaneous electricity production in a dual chamber bio-electrochemical cell.
In their review, Dominguez-Benetton et al. [241] summarized the latest mechanisms of metal recovery using MFCs. In another review, Wang et al. [231] classified mechanisms of metal recovery using MFCs in 4 different categories: direct metal recovery with abiotic cathodes; metal recovery with externally powered abiotic cathodes, metal conversion with bio-cathodes and metal conversion with externally powered bio-cathodes supplemented by external power sources.
3.4.4. Solid Waste Processing
Mohan et al. [242] reported a solid phase MFC system, developed to evaluate the potential of bioelectricity production by fermentation of food waste that gave promising results. The configuration utilized open air cathode sediment MFC configuration with graphite electrodes. They identified distance between the electrodes and PEM had a significant influence on power output, and the amendment of sodium carbonate improved system’s power buffering capacity. Lee et al. [243] reported another MFC-based system for handling solid wastes as a feedstock. The authors evaluated the system with two configurations: (1) a single chamber, combined membrane-electrode configuration; and (2) a dual chamber, proton-membrane-less configuration with brush-type anode and double air cathode. They have used cow manure for feedstock and the second configuration provided better results with higher power output. Wang et al. [244] also reported a solid state MFC for processing cow manure with a single-chamber, air-cathode MFC configuration. The authors reported that a moisture content higher than 80% was suitable for current generation. Moreover, an addition of small amount of platinum catalyst improved the power density by 10-fold and output voltage by twice as much. Damiano et al. [245] reported their study of feasibility analysis of two MFC-based electricity generation configurations that could simultaneously treat municipal solid waste landfill leachate. They identified that for such cases, smaller configurations perform better in power generation. Pendyala et al. [246] tested the practicality of using solid municipality waste as substrate for an MFC-based system where they categorized the organic waste components in 3 main groups including food waste, paper–cardboard waste and garden waste and concluded that the organic fraction of municipal solid waste is a promising feedstock for MFC-based waste processing. Detailed data analysis from their observations indicate that the microbial composition of the anodic biofilm became a function of the feed composition. Moreover, they also found that regulating the protein content and removing furfurals and phenolic compounds from feedstock could increase the percentage of chemical oxygen demand removal rate.
3.4.5. Biosensing
A biosensor can be defined as a system that utilizes specific biochemical reactions to identify the presence, absence or concentration change of chemical components by electrical, thermal or optical signals [31]. The MFC current output is directly related to the metabolic activity of the electroactive microbial community in the anode zone [247], thus making the system readily usable for multiple biosensing applications. Multiple review works also targeted summarizing biosensor applications of MFCs [31,192,247,248,249,250,251].
Two most common applications of this category are biochemical oxygen demand (BOD) sensing and various toxicity sensing [31,248,249]. Jiang et al. [252,253,254] reported a copper, i.e., Cu (II) toxicity sensor, a formaldehyde detection sensor and an overall water-quality monitoring system including organic matter, heavy metal (Cu2+), and acidic toxicity detection. Quek et al. [129] reported an intuitive MFC-based biosensor configuration for detection of biofouling occurring at reverse osmosis membranes of marine desalination systems. Zhou et al. [255] reported an MFC-based carbon monoxide detecting biosensor depending on the hypothesis that carbon monoxide inhibits bacterial activity in the anode would also decrease electricity.
4. Research Progress in Energy Harvesting from Enzyme-Based Biofuel Cells (EBFCs)
EBFCs have emerged as the most practical form of chemical energy harvesting technology [33,256] for living organisms in implantable form and are also referred to as glucose biofuel cells. These EBFCs are the second largest group within the bioenergy harvesters. Similar to MFCs, they also depend on the electro-catalytic activity of enzymes for energy generation [4]. However, by contrast with MFCs, these cells are not intended for industrial energy production and their focus is on powering up various micro-scale [7], biomedical devices [34] that are used for clinical purposes.
4.1. Principles of Electricity Generation from EBFCs
EBFCs are bio-electrochemical cells that can extract energy from glucose and alcohol based organic substances [257]. In a classic EBFC configuration, glucose oxidase or glucose dehydrogenase (GDH) are immobilized at the bio-anode for glucose oxidation while oxygen is reduced at the biocathode using immobilized laccase or bilirubin oxidase and generating power [33].
Although their principle of operation is similar to MFCs, both anode and cathode of such bio-fuel cells are prepared by embedding pure enzymes [257]. Thus, at a lower level, EBFC electrodes are inherently different from MFC electrodes since they require the presence of specific enzymes without the presence of the microorganisms that generate them. However, from a top view, EBFCs are equivalent to a classic two-electrode MFC configuration since they perform oxidation of glucose at the anode and oxygen reduction at the cathode to generate electrical power [32] and remain connected via an external load resistance. A conceptual implementation of an EBFC is shown in Figure 10.
Figure 10.
A futuristic concept of a biofuel cell for implementation within a blood vessel with enzyme immobilized electrodes, redrawn from the schematic shown in [258].
These enzyme-immobilized electrodes are an indispensable part of EBFCs where synthetically produced enzyme catalysts are assembled on electrode surfaces [259]. The development of enzyme immobilization techniques has remained as an active research area for the last 20 years [25]. Common enzyme immobilization techniques include enzyme covalent binding or “wiring”, sandwiching between a protective polymer layer and the electrode surface and entrapment inside the polymeric membrane coating of the electrode [260]. This technology offers an opportunity to miniaturize the cell structure since the configuration does not require separation of fuel and oxidant [259]. A pictorial summary of various immobilization techniques has been given in Figure 11.
Figure 11.
Various enzyme immobilization techniques for enzyme-based biofuel cells (EBFCs).
To obtain a summary of the progresses in the enzyme based biofuel cells over the last 30 years, the readers are referred to the works of Rasmussen et al. [261]. According to the authors, the biggest challenge in this field is the low stability and electrochemical performances of EBFCs. Babadi et al. [33] predicted that enzyme immobilization of EBFC electrodes can be greatly improved with novel nano carbon materials. For more details on EBFC-targeted carbon nano materials and functionalization, the readers are referred to their work [33]. Gonzalez-Solino et al. [262] summarized the most commonly used enzymes for EBFC anodes, wearable EBFC solutions, EBFC-based biosensors and provided a comparison of implantable EBFCs in terms of their output power. They hypothesize that these developments of cost-effective and safe EBFCs can power up key biomarker monitoring and help saving millions of lives. Gamella et al. [263] have focused on the interfacing technologies between EBFCs. They hypothesize that these cells, operating either internally or externally on a human body, could pave the way of bionic human-machine hybrid and this scope can extend to cyborg animals as well and can greatly contribute to environmental monitoring, homeland security and military applications. Jeerapan et al. [264] have summarized the key bottlenecks of wearable EBFC technology. They focus on the fact that the sustainable development of wearable EBFCs must be able to dynamically adjust with uncontrolled body changes that occur due to regular movements.
Carbon nanomaterials are extensively used in fabrication of enzyme-immobilized electrodes for EBFCs owing to the thin diameter, a feature that makes electrodes accessible to the enzyme active sites [33]. For example, Göbel et al. [265] reported their work where the anodes were fabricated with carbon nanotubes (CNTs) and modified with a polyaniline film and the cathode was made with PQQ (pyrroloquinoline quinone)-modified carbon nanotubes. Chung et al. [266] developed a carbon nano-flower structure which can be successfully utilized for immobilizing enzymes for EBFC application. Another study reported the use of spray coating for producing flexible biocathodes [267]. In this study, the target of effective enzyme wiring was achieved with flexible biocathodes. These cathodes were spray coated using a conductive ink composed of carbon nanotubes dispersion. Thin continuous layers of CNTs were successfully coated on to of a gas diffusion layer paper with a variable thickness 1 and 7.8 μm and were later with Laccase enzyme.
A very concerning feature for implantable components, and thus for EBFCs, is their host immune response. This is of utmost importance for any implants where living bodies react to unfamiliar materials through a series of reactions that would lead to the formation of a capsule of collagen around any external component. However, EBFCs require regular exchange of analytes through the cell and any protective collagen layer around the implantable device limits this mandatory transition of analytes [268]. Moreover, there are also possibilities of extracellular matrix infiltration inside the EBFC which can cause degradation of the immobilized enzymes [269]. A pictorial description of the concept is given in Figure 12.
Figure 12.
Common reasons for implanted EBFC failures.
4.2. Classification of EBFCs
The motivation for developing EBFCs was backed by the demand of electrical power requirements for monitoring [270] and maintaining [258] physiological parameters in living macro-organisms. So far, successful operations of EBFCs have been employed in plants [270,271,272,273], insects [9], mollusks [8], lobsters [34] and mammals [35]. We can classify EBFCs into four major groups: in vitro, plant-powered, animal-powered and human-powered. Animal-powered EBFCs can be further classified into externally and internally implantable sub-groups. Nearly all presently available human-powered EBFCs fall under the wearable sub-group. This classification is depicted in Figure 13.
Figure 13.
Classifying EBFCs according to their placement.
Studies on in vitro EBFCs, i.e., EBFCS which have been tested outside any living organism and in a lab environment, have been widely reported. One such experiment was presented by Castorena-Gonzalez et al. [274] where bucky paper electrodes were used. The anode was modified with PQQ-dependent glucose dehydrogenase, which is a quinoprotein enzyme with PQQ cofactor for facilitating glucose oxidation [275], and the cathode used laccase. The cell was initially tested in human serum solution and then on exposed rat cremaster tissue. Szczupak et al. [276] informed about an EBFC with a bienzymatic trehalose glucose oxidase trehalose anode and a bilirubin oxidase dioxygen cathode. Yin et al. [273] reported their study on a needle-type biofuel cell and tested it on artificial blood glucose and from the blood glucose in a mouse heart.
Initially and until now in the primary phase, the EBFCs have been tested in plant mediums. Flexer et al. [270] utilized cactus leaf and a light source to implement a biosensor for continuous monitoring of O2 and glucose generation rate. MacVittie et al. [271] reported their enzyme-based bioreactor for orange pulp and the generated power was used to power a wireless data transmission system. A similar experiment using orange pulp for powering a wireless transmitter was reported by Holade et al. [272]. The authors worked on an EBFC in which electrodes were modified with inorganic nanoparticles deposited and with carbon black. Yin et al. [273] reported a needle type biofuel cell whose performance was tested in various fruits and 55, 44, and 33 μW of power output was obtained from specimens of grape, kiwifruit, and apple, respectively.
There is an interesting bio-hybrid EBFC implanted animal group that includes experiments where the EBFC (main cell) is placed outside the energy-harvesting organism. It is inspired by the observation that placement of a complete cell inside the receiving living organism becomes difficult for small-sized organisms like snails [8]. A similar configuration has also been used in live American lobsters [34]. A cyborg insect, Blaberus discoidalis, was reported by Schwefel et al. [9] where the insect hemolymph was used for the substrate for a trehalose/oxygen biofuel cell. As a continuation, a similar system was implemented in a moth for powering up a wireless sensor for environmental monitoring [12].
There are also examples of internally implanted EBFCs in animals. Cinquin et al. [277] reported the first in vivo implantation employed in the retroperitoneal space of moving rats. Zebda et al. [32] reported a similar configuration in rats, capable of producing an average open-circuit voltage of 0.57 V. Nadeau et al. [278] reported a cell implanted in the gastrointestinal tract of pigs that could perform in vivo temperature sensing and wireless communication. Ichi-Ribault et al. [35] reported implantation of another abdominal implant in a rabbit that operated for 2 months.
A new group of EBFCs are now being investigated which can be implanted externally. For example, Toit et al. reported power generation from a transdermal extract of pig skin [279].
Scopes of utilization for such external or wearable EBFCs for human use are also being explored. For example, studies on the use of an enzymatic biofuel cell on a contact lens [280,281,282] and patches [283,284] have been reported. Generation of electrical power from human perspiration are also reported [13,285].
Because of the present limitations in invasive cell implantation, research scopes took a turn towards the possibilities of using EBFCs with physiological fluids as an alternative to blood [262].
5. Research Progress in Biomechanical Energy-Harvesting Technologies
There has been an increasing demand for biocompatible and environment friendly alternative energy sources for next generation of low-power, wearable electronic components [1] and biomechanical energy-harvesting technology has emerged as a promising solution. They offer an eco-friendly and non-invasive power solution for monitoring, diagnostic and therapeutic operations. These devices utilize mechanical energy produced from living animals and convert them into power solutions.
5.1. Biomechanical Energy-Harvesting Mechanisms
According to Dong et al. [286], the four major bio-mechanical energy harvesters are piezoelectric, electromagnetic, electrostatic, and triboelectric mechanisms. In most cases, these mechanisms fall either within the vibration-based energy-harvesting technologies or motion-based energy-harvesting technologies.
Piezoelectric materials with cantilever geometry have been the classic choice [287] for mechanical energy harvesting. These materials are a subset of ferroelectric materials and produce an electrical charge when being mechanically deformed [288]. Deterre et al. [14] reported a micro-spiral piezoelectric energy harvester for extracting energy from regular blood pressure variation, Shafer et al. [289] reported an energy-harvesting system from the wings of flying birds and bats that could be used to power environmental monitoring systems. Vibration-based piezoelectric energy-harvesting mechanism is more applicable for insects or animals with flapping wings than from human joint movements. Currently with piezoelectric technology, it is possible to generate around 20 watts from foot strikes as well as from movement of the body’s center of mass, 60 watts from ankle movements, 30 watts from both knee and heap movements, 2 watts from both elbow and shoulder movements [290]. A generalized piezoelectric-based energy-harvesting system is depicted in Figure 14.
Figure 14.
Piezoelectric based biomechanical electricity generation principle, redrawn from the schematic shown in [291].
An electromagnetic induction principle has also been utilized to extract biomechanical energy. Zurbuchen et al. [292] reported their prototype for harvesting energy from endocardial heart motion by electromagnetic coupling and the system has been tested in vivo in domestic pigs. The proposed energy-harvesting device consists of serially aligned copper coils, surrounded by a linear arrangement of permanent magnets are suspended between two spiral springs. The permanent magnet stack oscillates in the case of motion, which in this case is the heart’s endocardial motion. Nakada et al. [293] developed an electromagnetic generator, suitable for inserting in the abdominal cavity of the birds and tested their performance in chickens and pheasants and obtained a power average of 0.47 mW. The objective of this work was to power up a biosensor to test the antigen-antibody reaction of avian influenza. Powering up the sensor was performed by a tiny generator with an electromagnetic induction coil implanted in the bird’s abdominal cavity. The generator supplied power when chickens walk and pheasants flew. Almansouri et al. [294] efficiently used a magneto-acoustic resonator for tracking aquatic animals. The authors developed a system that converts low-frequency fish motion to excite high-frequency acoustic pulses. The prototype was able to generate an average acoustic sound of 55 dB sound pressure level at 1 m of distance with a resonant frequency of 15 kHz. Electrostatic energy harvesters transform energy from changing in capacitance according to Coulomb’s law for two parallel plate capacitors [295]. Although some examples can be found [296,297], these components did not gain much popularity for biomechanical energy harvesting.
Triboelectric nano generators (TENG) were first introduced by Fan et al. [298] and rely on the principle of electric charge separation at the friction of two surfaces, different in terms of nano-scale roughness and thus creating an electric charge layer, by imposing variation in the capacitance electric energy that can be obtained from such small, flexible systems. This tribo-electrification is the working principle creating the natural phenomena of amber effect and lightning [299]. Combining the principle of tribo-electrification and electrostatic induction, TENG were developed and have gained huge popularity for harvesting biomechanical energy. A generalized TENG energy-harvesting system is depicted in Figure 15.
Figure 15.
Triboelectric nano electricity generation (TENG) principle.
These nano generators, referred to as triboelectric nano generators (TENG) became very popular in a short time period, due to their flexibility [300] and cost-effectiveness. Zheng et al. [301] reported an in vivo biomechanical-energy harvesting using a TENG for the first time. Dong et al. [302] reported development of wearable, large-length, energy-harvesting textiles by incorporating TENG mechanism.
5.2. Energy Harvesting from Humans
Biomechanical energy-harvesting solutions gained much popularity thanks to their easily wearable features. Choi et al. [40] summarized the applicability of biomechanical energy harvesting from various form of human actions and motions including foot, knee, hip as well as upper limb motions and gave special focus to high power density, back-pack like wearable rotary energy harvesters. Similar wearable harvesters have also been reported by Xie et al. [303], Yuan et al. [304] and Martin et al. [41] which generate watt level power density. Gurusamy et al. [305] reported the identification of lower limb joints which would be better suitable for energy harvesting. Many research groups have concentrated on utilizing biomechanical energy from foot strikes through shoe soles [306,307,308]. Works are also found on biomechanical energy harvesting from ankle [309], knee [310,311,312,313] and hip [314] movements. A generalized wearable backpack based biomechanical energy-harvesting system is depicted in Figure 16.
Figure 16.
Rack-pinion gear based biomechanical electricity generation used in backpacks for utilizing up and down movements of the center of mass, redrawn from the schematic shown in [315].
Development of smart, energy-harvesting textiles with TENG components that would facilitate both electrical powering and wearable sensing applications has gained a considerable amount of interest over recent years. Example of such works include development of TENG-incorporated stainless steel/polyester fiber-blended yarns [302] and washable hybrid fibers with a piezoelectric-enhanced TENG mechanism [316]. Efforts have also been made to implement skin like transparent sheets that could harvest biomechanical energy. Relevant examples include, a textile-based TENG that can be actuated with skin touch [317]; a soft skin-like triboelectric nanogenerator that works both as an energy harvester and tactile sensor [318]; a transparent triboelectric, piezoelectric, pyroelectric combined hybrid nanogenerator with silver nanowires [319]; and an optically transparent, textile compatible TENG fiber with silk protein and silver nanowires [320].
5.3. Energy Harvesting from Non-Human Living Organisms
In addition to human-centered applications, biomechanical harvesters have also been tested for powering up cyborg-animal applications, targeted either toward environmental monitoring or observation of physiological parameters of the host animal. Aktakka et al. [42] reported a vibration energy scavenger for Cotinis nitida (Linnaeus) that could extract energy from the beetle’s wing vibrations without affecting its movement. Zheng et al. [301] implanted a TENG-based energy harvester in a living rat for powering up a pacemaker. Nakada et al. [293] reported developing an electromagnetic generator implantation in the subcutaneous area or abdominal cavity of chicken-like birds and obtained a maximum 7 V peak-to-peak signal at 560/min of flapping of wings. Li et al. [321] presented an energy-harvesting module containing a flexible piezoelectric beam for extracting energy from fish movement to power up an acoustic transducer. Similarly, Almansouri et al. [294] utilized a “magneto-acoustic” resonator that converts low-frequency motions, ranging from 0.15 to 100 Hz into high-frequency acoustic signals. Shearwood et al. [322] reported a mountable energy harvester for bees that extracts energy from wing vibrations and powers up a radio frequency bee tracker with minimal physical hindrance.
6. Promising Bio-Energy Solutions, Lessons Learned
Our review of bio-energy harvesters focuses on three promising green energy resources. Table 1, Table 2 and Table 3 depict summaries of the key research components in the fields of MFC, enzyme-based fuel cells and biomechanical energy harvesters, respectively, over the last decade.
Table 1.
Summary of reviewed works on MFCs.
Table 2.
Summary of reviewed works on enzyme-based fuel cells.
Table 3.
Summary of reviewed works on biomechanical energy harvesters.
6.1. MFCs
MFC technology is the most promising bio-reactor with the possibilities of becoming the next green industrial alternative to conventional high carbon-footprint solutions [15,16]. However, the bottleneck remains at the point of finding suitable technologies for bringing the MFCs from the lab environment to the chemically harsh external world. For the application in wastewater treatments, the anodes must be robust for withstanding the impacts of diverse organic and inorganic components [60]. Presently, carbon based anodes are preferred for their bio-compatibility, porosity, corrosion resistance and conductive features. We predict that this research trend will continue for a few more years until an optimal anodic configuration is achieved.
For cathodes, two major concerns were prevention of bio-fouling [65] and ensuring continuous supply of electron acceptors [31] at cathodic chamber. In the field of MFC membranes, new porous, ceramic membranes have emerged as a promising solution and our prediction indicates that we shall find more economically viable and mechanically robust solutions from this line of research.
Moreover, some research groups consider MFC as the most suitable technology for providing energy autonomy to robots since the process can convert organic waste directly into electrical energy and this concept was proven by the ‘Ecobot’s [382,383] and ‘Slugbot’ [381]. Ieropoulos et al. [425] and Mathuriya et al. [385] focused on this concept in their reviews. Thus, an interesting field is emerging where MFC will be utilized as a robotic gut to power next-generation, bio-inspired robots. Early generation of such robots were limited by their substrate extraction mechanism. At this point, the challenges are twofold: to design small-scale energy efficient MFC cells and to develop robotic systems for engulfing organic waste from their surrounding [384,426]. These examples indicate a next generation of MFC-powered energy autonomous robots, capable of sustaining by themselves without requiring additional intervention for power maintenance.
In order to bring this output to an applicable range, MFC-based fuel cells require efficient and dedicated power management systems. The reviews by Wang et al. [200] and Abavisani et al. [211] give a quick overview of the recent progress in the dedicated power management systems for MFCs where Wang et al. [200] elaborately summarizes MFC energy harvesting systems, methodologies and components Abavisani et al. [211] focuses more on the newly emerging maximum power point tracking (MPPT) systems. The major challenges in energy harvesting from MFCs for making them an alternative energy solution can be outlined as:
- MFCs provide much lower volumetric power densities for bigger applications compared to smaller ones [147].
- The power generation mechanism of MFC systems is not inherently self starting and usually require additional jumpstarting technology [200].
- They do not offer the flexibility of stacking cells for increasing voltage and current ratings since a slight voltage mismatch creates local voltage reversal circuits and reduce the total output [205].
- These electricity power cells are actually living organisms and their dedicated power management systems need to correspond and adapt to biological activities of the cells and adjust with their continuously changing power curve [209].
6.2. Enzymatic Bio Fuel Cells
Since biofuel cells with abiotic electrocatalysts like platinum [427] or microbial [428] catalysts should not be implanted in living organisms for high inflammation risks, enzyme-immobilized EBFCs remained as the only viable option and many research groups have focused on this specific field. However, host immune response is still an important bottleneck [262] because the collagen capsule, generated as a natural response to an external implant, can limit the access of analytes [268] and initiate degradation of immobilized electrons [269]. We have summarized recent EBFC works based on their concentrations in Table 2.
At this point the major challenges for implementing EBFCs in the real world are:
- Insufficient output voltage level [429].
- Limited performance due to incomplete oxidation by the dedicated enzymes [259].
- Demand for an operating range of pH and temperature [259].
- Selection (unavailability) of optimal substrates inside a living body which will provide fuel for the cell, without causing immune response in the host and can accommodate with the bio-fouling conditions caused by the host body [262,387].
- Durability is the other bottleneck factor since lithium batteries for implanted devices can operate on average for five years [430], while the longest in vivo operating time for EBFCs is about two months [35].
- In terms of EBFC fabrication, the major challenge lies in effective enzyme wiring for efficient direct electron transfer mechanism [267].
- An additional concern is low oxygen concentration at cathodes which limits the performance of such biofuel cells.
Micro-fluid structures for EBFCs have also been widely studied since they offer advantages in terms of easier fluid manipulation, faster chemical response and higher surface to volume ratio [401]. From Table 2, it can also been seen that interest has shifted towards partial [280] or completely external [283] EBFC configurations in order to overcome the major bottleneck of internal host body reaction. Studies on the use of an enzymatic biofuel cell on a contact lens [280,281,282] and skin patches [283,284] support this hypothesis. For such externally wearable configurations, more concentration will be made towards developing base component for EBFCs which would be compact, flexible, biocompatible as well as mechanically and chemically stable [262]. Another alternative approach towards the solution of reducing host body immune system could be merging biodegradable and edible electronics [431] and targeted drug-delivery [432] technology with EBFCs which would stay in the host body system only for a short while and could be taken as regular medication. Application of EBFC fueled bio-energy harvesters in cyborg animals [34,258,433] are also found which show the promise of a new generation of convenient and energy autonomous environmental and agricultural monitors.
6.3. Biomechanical Energy Harvesters
The biomechanical energy harvesters are good candidates for powering up environment friendly, low-power, wearable electronic gadgets [1]. They are widely investigated for powering up external implants [304,314]. Researchers are also interested in utilizing such harvesters for powering up internal implants. However, these mechanical energy harvesters are definitely not intended towards large-scale or industrial power applications.
Easy wearability is considered as one of the main reasons behind the prominence of biomechanical energy harvesters. The recent works on biomechanical energy harvesters have been summarized in Table 3 according to their functionalities.
The Table infers that TENG energy is immensely popular these days and we believe the trend shall continue for the next decade. The use of smart clothes is on the rise and our prediction is that most of these smart clothes will be powered by TENG energy. We assume that skin-like TENG components [318] will also be useful for immersive augmented reality applications. Portable and wearable energy harvesting modules like backpack energy harvesters [304] will be significantly helpful for powering up the next generation of implants as well as for exoskeletons for factory workers and army troops.
The major challenges for implementing efficient biomechanical energy harvesters can be summarized as:
- Tuning resonant frequencies for vibration-based energy harvesting depending on various environments and situations [286].
- Another key challenge for vibration-based energy harvesting is how to match frequency between the energy harvester and ambient environment to include a wider frequency bandwidth [286].
Variations of biomechanical energy harvesters, especially electromagnetic [292,293] and magneto acoustic types [294], have already been tested on animals. In this line of progress, we are hopeful that soon we will find a new generation of ethical, energetically autonomous and cyborg bio-hybrid animals, capable of eco-friendly monitoring of natural habitats at a large scale.
7. Conclusions
In our review, recent research progress on three promising bioenergy harvesters and their wide applicability is critically discussed. From these three technologies, MFCs show the promise of becoming a strong alternative to high carbon footprint solutions which is of utmost importance in today’s world [1]. The potential of MFCs are limited by low power density, lack of internal robustness, difficulties in scalability and lack of portability. Nonetheless, the recent developments in photo-reaction coupled MFCs, improved electrode configurations, availability of robust ceramic membranes and novel technologies for substrate extraction show the promise of overcoming the limitations mentioned above.
While MFCs are perfectly suitable for industrial applications, they are not favored for clinical and bio-hybrid applications. However, in such fields, EBFCs and biomechanical energy harvesters are more convenient. Although EBFCs were initially considered for long-term internal implantation inside living bodies, the present trend is to make them either wearable or designed for short-term internal implantation. Biomechanical energy harvesters are more of external type and offers advantages in terms of wearability. Recent development in TENG has allowed this principle to be widely utilized in smart clothes and smart shoes as well as offered possibilities of augmenting tactile sensory perception with wearable skin-like configuration.
In addition to powering up human prosthetics and implants, both EBFC and biomechanical energy harvesters are also being intuitively used to power bio-hybrid organisms, which show new possibilities in the field of sustainable and natural environmental monitoring.
Author Contributions
Conceptualization A.S.A. and D.R.; methodology, A.S.A. and D.R.; literature review, A.S.A., D.R., F.I. and C.S.; writing—original draft preparation, A.S.A.; writing—review and editing, A.S.A., D.R., F.I. and C.S.; supervision, D.R. and C.S.; All authors have read and agreed to the published version of the manuscript.
Funding
This work was funded by the H2020 FETOPEN Project ‘‘Robocoenosis—ROBOts in co-operation with a bioCOENOSIS’’ (899520). Funders had no role in the study design, data collection and analysis, decision to publish, or preparation of the manuscript.
Institutional Review Board Statement
Not applicable.
Informed Consent Statement
Not applicable.
Data Availability Statement
Not applicable.
Conflicts of Interest
The authors declare no conflict of interest.
Glossary of the Commonly Used Abbreviations
| MFC | Microbial Fuel Cell |
| PEM | Proton Exchange Membrane |
| CEM | Cation Exchange Membrane |
| AEM | Anion Exchange Membrane |
| ORR | Oxygen Reduction Reaction |
| PMS | Power Management System |
| EBFC | Enzyme based Bio Fuel Cells |
| TENG | Tribo Nano Electric Generator |
References
- Maiti, S.; Karan, S.K.; Kim, J.K.; Khatua, B.B. Nature driven bio-piezoelectric/triboelectric nanogenerator as next-generation green energy harvester for smart and pollution free society. Adv. Energy Mater. 2019, 9, 1–41. [Google Scholar] [CrossRef]
- Pietrelli, A.; Ferrara, V.; Micangeli, A.; Uribe, L. Efficient Energy Harvesting for Microbial Fuel Cell dedicated to Wireless Sensor Network. In Proceedings of the 2015 XVIII AISEM Annual Conference, Trento, Italy, 3–5 February 2015; pp. 1–4. [Google Scholar]
- Teng, H.C.; Kok, B.C.; Uttraphan, C.; Yee, M.H. A Review on energy harvesting potential from living plants: Future energy resource. Int. J. Renew. Energy Res. 2018, 8, 2598–2614. [Google Scholar]
- Yahiro, A.T.; Lee, S.M.; Kimble, D.O. Bioelectrochemistry: I. enzyme utilizing bio-fuel cell studies. Biochim. Biophys. Acta 1964, 88, 375–383. [Google Scholar]
- Armstrong, F.A.; Wilson, G.S. Recent developments in faradaic bioelectrochemistry. Electrochim. Acta 2000, 45, 2623–2645. [Google Scholar] [CrossRef]
- Reimers, C.E.; Tender, L.M.; Fertig, S.; Wang, W. Harvesting energy from the marine sediment—water interface. Environ. Sci. Technol. 2001, 35, 192–195. [Google Scholar] [CrossRef] [PubMed]
- Heller, A. Miniature biofuel cells. Phys. Chem. Chem. Phys. 2004, 19, 209–216. [Google Scholar] [CrossRef]
- Halámková, L.; Halámek, J.; Bocharova, V.; Szczupak, A.; Alfonta, L.; Katz, E. Implanted biofuel cell operating in a living snail. J. Am. Chem. Soc. 2012, 134, 5040–5043. [Google Scholar] [CrossRef] [PubMed]
- Schwefel, J.; Ritzmann, R.E.; Lee, I.N.; Pollack, A.; Weeman, W.; Garverick, S.; Willis, M.; Rasmussen, M.; Scherson, D. Wireless communication by an autonomous self-powered cyborg insect. J. Electrochem. Soc. 2014, 161, H3113–H3116. [Google Scholar] [CrossRef]
- Singhvi, P.; Chhabra, M. Simultaneous chromium removal and power generation using algal biomass in a dual chambered salt bridge microbial fuel cell. J. Bioremediation Biodegrad. 2013, 4. [Google Scholar] [CrossRef]
- Gong, Y.; Radachowsky, S.E.; Wolf, M.; Nielsen, M.E.; Girguis, P.R.; Reimers, C.E. Benthic microbial fuel cell as direct power source for an acoustic modem and seawater oxygen/temperature sensor system. Environ. Sci. Technol. 2011, 45, 5047–5053. [Google Scholar] [CrossRef]
- Shoji, K.; Akiyama, Y.; Nakamura, N.; Ohno, H.; Morishima, K. Self-powered environmental monitoring using insect-mountable biofuel cell. ECS Meet. Abstr. 2016. [Google Scholar] [CrossRef]
- Jia, W.; Valdés-Ramírez, G.; Bandodkar, A.J.; Windmiller, J.R.; Wang, J. Epidermal biofuel cells: Energy harvesting from human perspiration. Angew. Chem. Int. Ed. 2013, 52, 7233–7236. [Google Scholar] [CrossRef]
- Deterre, M.; Lefeuvre, E.; Zhu, Y.; Woytasik, M.; Boutaud, B.; Molin, R.D. Micro blood pressure energy harvester for intracardiac pacemaker. J. Microelectromech. Syst. 2014, 23, 651–660. [Google Scholar] [CrossRef]
- Logan, B.E.; Wallack, M.J.; Kim, K.-Y.; He, W.; Feng, Y.; Saikaly, P.E. Assessment of microbial fuel cell configurations and power densities. Environ. Sci. Technol. Lett. 2015, 2, 206–214. [Google Scholar] [CrossRef]
- Palanisamy, G.; Jung, H.-Y.; Sadhasivam, T.; Kurkuri, M.D.; Kim, S.C.; Roh, S.-H. A comprehensive review on microbial fuel cell technologies: Processes, utilization, and advanced developments in electrodes and membranes. J. Clean. Prod. 2019, 221, 598–621. [Google Scholar] [CrossRef]
- Franks, A.E.; Nevin, K.P. Microbial fuel cells, a current review. Energies 2010, 3, 899–919. [Google Scholar] [CrossRef]
- Rabaey, K.; Verstraete, W. Microbial fuel cells: Novel biotechnology for energy generation. Trends Biotechnol. 2005, 23, 291–298. [Google Scholar] [CrossRef]
- He, C.-S.; Mu, Z.-X.; Yang, H.-Y.; Wang, Y.-Z.; Mu, Y.; Hou-Yun, Y. Electron acceptors for energy generation in microbial fuel cells fed with wastewaters: A mini-review. Chemosphere 2015, 140, 12–17. [Google Scholar] [CrossRef]
- Hindatu, Y.; Annuar, M.; Gumel, A. Mini-review: Anode modification for improved performance of microbial fuel cell. Renew. Sustain. Energy Rev. 2017, 73, 236–248. [Google Scholar] [CrossRef]
- Ghasemi, M.; Daud, W.R.W.; Hassan, S.H.; Oh, S.-E.; Ismail, M.; Rahimnejad, M.; Jahim, J.M. Nano-structured carbon as electrode material in microbial fuel cells: A comprehensive review. J. Alloys Compd. 2013, 580, 245–255. [Google Scholar] [CrossRef]
- Choudhury, P.; Uday, U.S.P.; Bandyopadhyay, T.K.; Ray, R.N.; Bhunia, B. Performance improvement of microbial fuel cell (MFC) using suitable electrode and Bioengineered organisms: A review. Bioengineered 2017, 8, 471–487. [Google Scholar] [CrossRef] [PubMed]
- Donovan, C.; Dewan, A.; Peng, H.; Heo, D.; Beyenal, H. Power management system for a 2.5W remote sensor powered by a sediment microbial fuel cell. J. Power Source 2011, 196, 1171–1177. [Google Scholar] [CrossRef]
- Huang, G.; Umaz, R.; Karra, U.; Li, B.; Wang, L. A power management integrated system for biomass-based marine sediment energy harvesting. Int. J. High. Speed Electron. Syst. 2014, 23, 1450012. [Google Scholar] [CrossRef]
- Klotzbach, T.L.; Watt, M.; Ansari, Y.; Minteer, S.D. Improving the microenvironment for enzyme immobilization at electrodes by hydrophobically modifying chitosan and Nafion® polymers. J. Membr. Sci. 2008, 311, 81–88. [Google Scholar] [CrossRef]
- Koók, L.; Kaufer, B.; Bakonyi, P.; Rózsenberszki, T.; Rivera, I.; Buitrón, G.; Bélafi-Bakó, K.; Nemestóthy, N. Supported ionic liquid membrane based on [bmim][PF6] can be a promising separator to replace Nafion in microbial fuel cells and improve energy recovery: A comparative process evaluation. J. Membr. Sci. 2019, 570–571, 215–225. [Google Scholar] [CrossRef]
- Leong, J.X.; Daud, W.R.W.; Ghasemi, M.; Ben Liew, K.; Ismail, M. Ion exchange membranes as separators in microbial fuel cells for bioenergy conversion: A comprehensive review. Renew. Sustain. Energy Rev. 2013, 28, 575–587. [Google Scholar] [CrossRef]
- Zhang, F.; Tian, L.; He, Z. Powering a wireless temperature sensor using sediment microbial fuel cells with vertical arrangement of electrodes. J. Power Source 2011, 196, 9568–9573. [Google Scholar] [CrossRef]
- Do, M.; Ngo, H.; Guo, W.; Liu, Y.; Chang, S.; Nguyen, D.; Nghiem, L.; Ni, B. Challenges in the application of microbial fuel cells to wastewater treatment and energy production: A mini review. Sci. Total Environ. 2018, 639, 910–920. [Google Scholar] [CrossRef]
- Nancharaiah, Y.; Mohan, S.V.; Lens, P.N.L. Metals removal and recovery in bioelectrochemical systems: A review. Bioresour. Technol. 2015, 195, 102–114. [Google Scholar] [CrossRef]
- Abrevaya, X.C.; Sacco, N.J.; Bonetto, M.C.; Hilding-Ohlsson, A.; Cortón, E. Analytical applications of microbial fuel cells. Part I: Biochemical oxygen demand. Biosens. Bioelectron. 2015, 63, 580–590. [Google Scholar] [CrossRef]
- Zebda, A.; Cosnier, S.; Alcaraz, J.-P.; Holzinger, M.; Le Goff, A.; Gondran, C.; Boucher, F.; Giroud, F.; Gorgy, K.; Lamraoui, H.; et al. Single glucose biofuel cells implanted in rats power electronic devices. Sci. Rep. 2013, 3, 1516. [Google Scholar] [CrossRef] [PubMed]
- Babadi, A.A.; Bagheri, S.; Hamid, S.B.A. Progress on implantable biofuel cell: Nano-carbon functionalization for enzyme immobilization enhancement. Biosens. Bioelectron. 2016, 79, 850–860. [Google Scholar] [CrossRef] [PubMed]
- MacVittie, K.; Halámek, J.; Halámková, L.; Southcott, M.; Jemison, W.D.; Lobel, R.; Katz, E. From “cyborg” lobsters to a pacemaker powered by implantable biofuel cells. Energy Environ. Sci. 2013, 6, 81–86. [Google Scholar] [CrossRef]
- El Ichi-Ribault, S.; Alcaraz, J.-P.; Boucher, F.; Boutaud, B.; Dalmolin, R.; Boutonnat, J.; Cinquin, P.; Zebda, A.; Martin, D.K. Remote wireless control of an enzymatic biofuel cell implanted in a rabbit for 2 months. Electrochim. Acta 2018, 269, 360–366. [Google Scholar] [CrossRef]
- Chun, J.; Kim, J.W.; Jung, W.-S.; Kang, C.-Y.; Kim, S.-W.; Wang, Z.L.; Baik, J.M. Mesoporous pores impregnated with Au nanoparticles as effective dielectrics for enhancing triboelectric nanogenerator performance in harsh environments. Energy Environ. Sci. 2015, 8, 3006–3012. [Google Scholar] [CrossRef]
- Proto, A.; Fida, B.; Bernabucci, I.; Bibbo, D.; Conforto, S.; Schmid, M.; Vlach, K.; Kasik, V.; Penhaker, M. Wearable PVDF Transducer for Biomechanical Energy Harvesting and Gait Cycle Detection. In Proceedings of the 2016 IEEE EMBS Conference on Biomedical Engineering and Sciences (IECBES), Kuala Lumpur, Malaysia, 4–8 December 2016; pp. 62–66. [Google Scholar]
- Ghosh, S.K.; Mandal, D. Sustainable energy generation from piezoelectric biomaterial for noninvasive physiological signal monitoring. ACS Sustain. Chem. Eng. 2017, 5, 8836–8843. [Google Scholar] [CrossRef]
- Wu, C.; Jiang, P.; Li, W.; Guo, H.; Wang, J.; Chen, J.; Prausnitz, M.R.; Wang, Z.L. Self-powered iontophoretic transdermal drug delivery system driven and regulated by biomechanical motions. Adv. Funct. Mater. 2020, 30, 1–7. [Google Scholar] [CrossRef]
- Choi, Y.-M.; Lee, M.G.; Jeon, Y. Wearable biomechanical energy harvesting technologies. Energies 2017, 10, 1483. [Google Scholar] [CrossRef]
- Martin, J.-P.; Li, Q. Design, model, and performance evaluation of a biomechanical energy harvesting backpack. Mech. Syst. Signal. Process. 2019, 134, 106318. [Google Scholar] [CrossRef]
- Aktakka, E.E.; Kim, H.; Najafi, K. Energy scavenging from insect flight. J. Micromech. Microeng. 2011, 21. [Google Scholar] [CrossRef]
- Yuan, Y.; Chen, Q.; Zhou, S.; Zhuang, L.; Hu, P. Bioelectricity generation and microcystins removal in a blue-green algae powered microbial fuel cell. J. Hazard. Mater. 2011, 187, 591–595. [Google Scholar] [CrossRef] [PubMed]
- Lobato, J.; Del Campo, A.G.; Fernández, F.J.; Cañizares, P.; Rodrigo, M.A. Lagooning microbial fuel cells: A first approach by coupling electricity-producing microorganisms and algae. Appl. Energy 2013, 110, 220–226. [Google Scholar] [CrossRef]
- Logan, B.E.; Hamelers, B.; Rozendal, R.; Schröder, U.; Keller, J.; Freguia, S.; Aelterman, P.; Verstraete, W.; Rabaey, K. Microbial fuel cells: Methodology and technology. Environ. Sci. Technol. 2006, 40, 5181–5192. [Google Scholar] [CrossRef] [PubMed]
- Babanova, S.; Hubenova, Y.; Mitov, M. Influence of artificial mediators on yeast-based fuel cell performance. J. Biosci. Bioeng. 2011, 112, 379–387. [Google Scholar] [CrossRef] [PubMed]
- Logan, B.E. Exoelectrogenic bacteria that power microbial fuel cells. Nat. Rev. Genet. 2009, 7, 375–381. [Google Scholar] [CrossRef] [PubMed]
- Kumar, R.; Singh, L.; Wahid, Z.A.; Din, M.F.M. Exoelectrogens in microbial fuel cells toward bioelectricity generation: A review. Int. J. Energy Res. 2015, 39, 1048–1067. [Google Scholar] [CrossRef]
- Logan, B.E.; Rossi, R.; Ragab, A.; Saikaly, P.E. Electroactive microorganisms in bioelectrochemical systems. Nat. Rev. Genet. 2019, 17, 307–319. [Google Scholar] [CrossRef] [PubMed]
- Koch, C.; Harnisch, F. Is there a specific ecological niche for electroactive microorganisms? ChemElectroChem 2016, 3, 1282–1295. [Google Scholar] [CrossRef]
- Reguera, G.; McCarthy, K.D.; Mehta, T.; Nicoll, J.S.; Tuominen, M.T.; Lovley, D.R. Extracellular electron transfer via microbial nanowires. Nat. Cell Biol. 2005, 435, 1098–1101. [Google Scholar] [CrossRef] [PubMed]
- Gorby, Y.A.; Yanina, S.; McLean, J.S.; Rosso, K.M.; Moyles, D.; Dohnalkova, A.; Fredrickson, J.K. Electrically conductive bacterial nanowires produced by Shewanella oneidensis strain MR-1 and other microorganisms. Proc. Natl. Acad. Sci. USA 2006, 103, 11358–11363. [Google Scholar] [CrossRef] [PubMed]
- Choi, S.; Chae, J. Optimal biofilm formation and power generation in a micro-sized microbial fuel cell (MFC). Sens. Actuators A Phys. 2013, 195, 206–212. [Google Scholar] [CrossRef]
- Rahimnejad, M.; Adhami, A.; Darvari, S.; Zirepour, A.; Oh, S.-E. Microbial fuel cell as new technology for bioelectricity generation: A review. Alex. Eng. J. 2015, 54, 745–756. [Google Scholar] [CrossRef]
- He, L.; Du, P.; Chen, Y.; Lu, H.; Cheng, X.; Chang, B.; Wang, Z. Advances in microbial fuel cells for wastewater treatment. Renew. Sustain. Energy Rev. 2017, 71, 388–403. [Google Scholar] [CrossRef]
- Sonawane, J.M.; Gupta, A.; Ghosh, P.C. Multi-electrode microbial fuel cell (MEMFC): A close analysis towards large scale system architecture. Int. J. Hydrogen Energy 2013, 38, 5106–5114. [Google Scholar] [CrossRef]
- Jiang, D.; Li, B. Granular activated carbon single-chamber microbial fuel cells (GAC-SCMFCs): A design suitable for large-scale wastewater treatment processes. Biochem. Eng. J. 2009, 47, 31–37. [Google Scholar] [CrossRef]
- Fu, Y.; Yu, J.; Zhang, Y.; Meng, Y. Graphite coated with manganese oxide/multiwall carbon nanotubes composites as anodes in marine benthic microbial fuel cells. Appl. Surf. Sci. 2014, 317, 84–89. [Google Scholar] [CrossRef]
- Song, N.; Jiang, H.-L.; Cai, H.-Y.; Yan, Z.-S.; Zhou, Y.-L. Beyond enhancement of macrophyte litter decomposition in sediments from a terrestrializated shallow lake through bioanode employment. Chem. Eng. J. 2015, 279, 433–441. [Google Scholar] [CrossRef]
- Sonawane, J.M.; Yadav, A.; Ghosh, P.C.; Adeloju, S.B. Recent advances in the development and utilization of modern anode materials for high performance microbial fuel cells. Biosens. Bioelectron. 2017, 90, 558–576. [Google Scholar] [CrossRef]
- Cui, H.-F.; Du, L.; Guo, P.-B.; Zhu, B.; Luong, J.H. Controlled modification of carbon nanotubes and polyaniline on macroporous graphite felt for high-performance microbial fuel cell anode. J. Power Source 2015, 283, 46–53. [Google Scholar] [CrossRef]
- Umaz, R.; Garrett, C.; Qian, F.; Li, B.; Wang, L. A power management system for multianode benthic microbial fuel cells. IEEE Trans. Power Electron. 2016, 32, 3562–3570. [Google Scholar] [CrossRef]
- Pant, D.; Van Bogaert, G.; De Smet, M.; Diels, L.; Vanbroekhoven, K. Use of novel permeable membrane and air cathodes in acetate microbial fuel cells. Electrochim. Acta 2010, 55, 7710–7716. [Google Scholar] [CrossRef]
- Pinto, D. Electronic Transfer within a Microbial Fuel Cell. Better Understanding of Experimental and Structural Parameters at the Interface between Electro-Active Bacteria and Carbon-based Electrodes. Ph.D. Thesis, Université Pierre et Marie Curie, Paris, France, 2016. [Google Scholar]
- Gajda, I.; Greenman, J.; Santoro, C.; Serov, A.; Melhuish, C.; Atanassov, P.; Ieropoulos, I.A. Improved power and long term performance of microbial fuel cell with Fe-N-C catalyst in air-breathing cathode. Energy 2018, 144, 1073–1079. [Google Scholar] [CrossRef]
- Yuan, H.; Hou, Y.; Abu-Reesh, I.M.; Chen, J.; He, Z. Oxygen reduction reaction catalysts used in microbial fuel cells for energy-efficient wastewater treatment: A review. Mater. Horiz. 2016, 3, 382–401. [Google Scholar] [CrossRef]
- Li, W.-W.; Yu, H.-Q. Stimulating sediment bioremediation with benthic microbial fuel cells. Biotechnol. Adv. 2015, 33, 1–12. [Google Scholar] [CrossRef] [PubMed]
- Erable, B.; Lacroix, R.; Etcheverry, L.; Féron, D.; Délia, M.-L.; Bergel, A. Marine floating microbial fuel cell involving aerobic biofilm on stainless steel cathodes. Bioresour. Technol. 2013, 142, 510–516. [Google Scholar] [CrossRef]
- Cristiani, P.; Gajda, I.; Greenman, J.; Pizza, F.; Bonelli, P.; Ieropoulos, I. Long term feasibility study of in-field floating microbial fuel cells for monitoring anoxic wastewater and energy harvesting. Front. Energy Res. 2019, 7. [Google Scholar] [CrossRef]
- Tatinclaux, M.; Gregoire, K.; Leininger, A.; Biffinger, J.C.; Tender, L.; Ramirez, M.; Torrents, A.; Kjellerup, B.V. Electricity generation from wastewater using a floating air cathode microbial fuel cell. Water-Energy Nexus 2018, 1, 97–103. [Google Scholar] [CrossRef]
- Gajda, I.; Greenman, J.; Melhuish, C.; Ieropoulos, I. Self-sustainable electricity production from algae grown in a microbial fuel cell system. Biomass Bioenergy 2015, 82, 87–93. [Google Scholar] [CrossRef]
- Del Campo, A.G.; Cañizares, P.; Rodrigo, M.A.; Fernández, F.J.; Lobato, J. Microbial fuel cell with an algae-assisted cathode: A preliminary assessment. J. Power Source 2013, 242, 638–645. [Google Scholar] [CrossRef]
- Wang, C.-T.; Lee, Y.-C.; Ou, Y.-T.; Yang, Y.-C.; Chong, W.-T.; Sangeetha, T.; Yan, W.-M. Exposing effect of comb-type cathode electrode on the performance of sediment microbial fuel cells. Appl. Energy 2017, 204, 620–625. [Google Scholar] [CrossRef]
- Chen, S.; Patil, S.A.; Schröder, U. A high-performance rotating graphite fiber brush air-cathode for microbial fuel cells. Appl. Energy 2018, 211, 1089–1094. [Google Scholar] [CrossRef]
- Guo, F.; Shi, Z.; Yang, K.; Wu, Y.; Liu, H. Enhancing the power performance of sediment microbial fuel cells by novel strategies: Overlying water flow and hydraulic-driven cathode rotating. Sci. Total Environ. 2019, 678, 533–542. [Google Scholar] [CrossRef] [PubMed]
- Janicek, A.; Fan, Y.; Liu, H. Performance and stability of different cathode base materials for use in microbial fuel cells. J. Power Source 2015, 280, 159–165. [Google Scholar] [CrossRef]
- Al-Mamun, A.; Baawain, M.S.; Dhar, B.R.; Kim, I.S. Improved recovery of bioenergy and osmotic water in an osmotic microbial fuel cell using micro-diffuser assisted marine aerobic biofilm on cathode. Biochem. Eng. J. 2017, 128, 235–242. [Google Scholar] [CrossRef]
- Lee, D.J.; Chang, J.S.; Lai, J.Y. Microalgae-microbial fuel cell: A mini review. Bioresour. Technol. 2015, 198, 891–895. [Google Scholar] [CrossRef] [PubMed]
- Xiao, L.; He, Z. Applications and perspectives of phototrophic microorganisms for electricity generation from organic compounds in microbial fuel cells. Renew. Sustain. Energy Rev. 2014, 37, 550–559. [Google Scholar] [CrossRef]
- Rahimnejad, M.; Ghasemi, M.; Najafpour, G.; Ismail, M.; Mohammad, A.W.; Ghoreyshi, A.A.; Hassan, S.H. Synthesis, characterization and application studies of self-made Fe3O4/PES nanocomposite membranes in microbial fuel cell. Electrochim. Acta 2012, 85, 700–706. [Google Scholar] [CrossRef]
- Li, W.-W.; Sheng, G.-P.; Liu, X.-W.; Yu, H.-Q. Recent advances in the separators for microbial fuel cells. Bioresour. Technol. 2011, 102, 244–252. [Google Scholar] [CrossRef] [PubMed]
- Oliot, M.; Galier, S.; de Balmann, H.R.; Bergel, A. Ion transport in microbial fuel cells: Key roles, theory and critical review. Appl. Energy 2016, 183, 1682–1704. [Google Scholar] [CrossRef]
- Dhar, B.R.; Lee, H.-S. Membranes for bioelectrochemical systems: Challenges and research advances. Environ. Technol. 2013, 34, 1751–1764. [Google Scholar] [CrossRef] [PubMed]
- Kim, K.-Y.; Chae, K.-J.; Choi, M.-J.; Yang, E.-T.; Hwang, M.H.; Kim, I.S. High-quality effluent and electricity production from non-CEM based flow-through type microbial fuel cell. Chem. Eng. J. 2013, 218, 19–23. [Google Scholar] [CrossRef]
- Chae, K.J.; Choi, M.; Ajayi, F.F.; Park, W.; Chang, I.S.; Kim, I.S. Mass Transport through a proton exchange membrane (Nafion) in microbial fuel cells. Energy Fuels 2008, 22, 169–176. [Google Scholar] [CrossRef]
- Rahimnejad, M.; Bakeri, G.; Ghasemi, M.; Zirepour, A. A review on the role of proton exchange membrane on the performance of microbial fuel cell. Polym. Adv. Technol. 2014, 25, 1426–1432. [Google Scholar] [CrossRef]
- Yousefi, V.; Mohebbi-Kalhori, D.; Samimi, A. Ceramic-based microbial fuel cells (MFCs): A review. Int. J. Hydrogen Energy 2017, 42, 1672–1690. [Google Scholar] [CrossRef]
- Koók, L.; Nemestóthy, N.; Bakonyi, P.; Zhen, G.; Kumar, G.; Lu, X.; Su, L.; Saratale, G.D.; Kim, S.-H.; Gubicza, L.; et al. Performance evaluation of microbial electrochemical systems operated with Nafion and supported ionic liquid membranes. Chemosphere 2017, 175, 350–355. [Google Scholar] [CrossRef] [PubMed]
- Cao, J.; Pan, J.; Cui, Z.; Wang, Z.; Wang, X.; Drioli, E. Improving efficiency of PVDF membranes for recovering water from humidified gas streams through membrane condenser. Chem. Eng. Sci. 2019, 210, 115234. [Google Scholar] [CrossRef]
- Moreno-Cervera, R.; Aguilar-Vega, M.; Domínguez-Maldonado, J.; Cámara-Chale, G.; Alzate-Gaviria, L. Performance of a greywater cathode in a microbial fuel cell with three ion exchange membranes. J. Chem. Technol. Biotechnol. 2019, 94, 1601–1612. [Google Scholar] [CrossRef]
- Arges, C.G.; Ramani, V.K.; Pintauro, P.N. The chalkboard: Anion exchange membrane fuel cells. Electrochem. Soc. Interface 2010, 19, 31–35. [Google Scholar] [CrossRef]
- Pandit, S.; Ghosh, S.; Ghangrekar, M.; Das, D. Performance of an anion exchange membrane in association with cathodic parameters in a dual chamber microbial fuel cell. Int. J. Hydrogen Energy 2012, 37, 9383–9392. [Google Scholar] [CrossRef]
- Hernández-Flores, G.; Poggi-Varaldo, H.; Romero-Castañón, T.; Solorza-Feria, O.; Rinderknecht-Seijas, N. Harvesting energy from leachates in microbial fuel cells using an anion exchange membrane. Int. J. Hydrogen Energy 2017, 42, 30374–30382. [Google Scholar] [CrossRef]
- Sugioka, M.; Yoshida, N.; Iida, K. On site evaluation of a tubular microbial fuel cell using an anion exchange membrane for sewage water treatment. Front. Energy Res. 2019, 7, 1–9. [Google Scholar] [CrossRef]
- Daud, S.M.; Daud, W.R.W.; Kim, B.H.; Somalu, M.R.; Abu Bakar, M.H.; Muchtar, A.; Jahim, J.M.; Lim, S.S.; Chang, I.S. Comparison of performance and ionic concentration gradient of two-chamber microbial fuel cell using ceramic membrane (CM) and cation exchange membrane (CEM) as separators. Electrochim. Acta 2018, 259, 365–376. [Google Scholar] [CrossRef]
- Ahilan, V.; Bhowmick, G.D.; Ghangrekar, M.M.; Wilhelm, M.; Rezwan, K. Tailoring hydrophilic and porous nature of polysiloxane derived ceramer and ceramic membranes for enhanced bioelectricity generation in microbial fuel cell. Ionics 2019, 25, 5907–5918. [Google Scholar] [CrossRef]
- Raychaudhuri, A.; Behera, M. Ceramic membrane modified with rice husk ash for application in microbial fuel cells. Electrochim. Acta 2020, 363, 137261. [Google Scholar] [CrossRef]
- Li, Y.; Cheng, C.; Bai, S.; Jing, L.; Zhao, Z.; Liu, L. The performance of Pd-rGO electro-deposited PVDF/carbon fiber cloth composite membrane in MBR/MFC coupled system. Chem. Eng. J. 2019, 365, 317–324. [Google Scholar] [CrossRef]
- Jiang, D.; Curtis, M.; Troop, E.; Scheible, K.; McGrath, J.; Hu, B.; Suib, S.; Raymond, D.; Li, B. A pilot-scale study on utilizing multi-anode/cathode microbial fuel cells (MAC MFCs) to enhance the power production in wastewater treatment. Int. J. Hydrogen Energy 2011, 36, 876–884. [Google Scholar] [CrossRef]
- Karra, U.; Troop, E.; Curtis, M.; Scheible, K.; Tenaglier, C.; Patel, N.; Li, B. Performance of plug flow microbial fuel cell (PF-MFC) and complete mixing microbial fuel cell (CM-MFC) for wastewater treatment and power generation. Int. J. Hydrogen Energy 2013, 38, 5383–5388. [Google Scholar] [CrossRef]
- Hiegemann, H.; Lübken, M.; Schulte, P.; Schmelz, K.-G.; Gredigk-Hoffmann, S.; Wichern, M. Inhibition of microbial fuel cell operation for municipal wastewater treatment by impact loads of free ammonia in bench- and 45 L-scale. Sci. Total Environ. 2018, 624, 34–39. [Google Scholar] [CrossRef] [PubMed]
- Chen, Y.; Chen, L.; Li, P.; Xu, Y.; Fan, M.; Zhu, S.; Shen, S. Enhanced performance of microbial fuel cells by using MnO2 /Halloysite nanotubes to modify carbon cloth anodes. Energy 2016, 109, 620–628. [Google Scholar] [CrossRef]
- Christwardana, M.; Frattini, D.; Accardo, G.; Yoon, S.P.; Kwon, Y. Effects of methylene blue and methyl red mediators on performance of yeast based microbial fuel cells adopting polyethylenimine coated carbon felt as anode. J. Power Source 2018, 396, 1–11. [Google Scholar] [CrossRef]
- An, J.; Kim, B.; Nam, J.; Ng, H.Y.; Chang, I.S. Comparison in performance of sediment microbial fuel cells according to depth of embedded anode. Bioresour. Technol. 2013, 127, 138–142. [Google Scholar] [CrossRef]
- An, J.; Nam, J.; Kim, B.; Lee, H.-S.; Kim, B.H.; Chang, I.S. Performance variation according to anode-embedded orientation in a sediment microbial fuel cell employing a chessboard-like hundred-piece anode. Bioresour. Technol. 2015, 190, 175–181. [Google Scholar] [CrossRef]
- Zhang, X.; Xia, X.; Ivanov, I.; Huang, X.; Logan, B.E. Enhanced activated carbon cathode performance for microbial fuel cell by blending carbon black. Environ. Sci. Technol. 2014, 48, 2075–2081. [Google Scholar] [CrossRef] [PubMed]
- Zhang, P.; Liu, X.-H.; Li, K.-X.; Lu, Y.-R. Heteroatom-doped highly porous carbon derived from petroleum coke as efficient cathode catalyst for microbial fuel cells. Int. J. Hydrogen Energy 2015, 40, 13530–13537. [Google Scholar] [CrossRef]
- Song, T.-S.; Yan, Z.-S.; Zhao, Z.-W.; Jiang, H.-L. Construction and operation of freshwater sediment microbial fuel cell for electricity generation. Bioprocess. Biosyst. Eng. 2011, 34, 621–627. [Google Scholar] [CrossRef] [PubMed]
- Karra, U.; Muto, E.; Umaz, R.; Kölln, M.; Santoro, C.; Wang, L.; Li, B. Performance evaluation of activated carbon-based electrodes with novel power management system for long-term benthic microbial fuel cells. Int. J. Hydrogen Energy 2014, 39, 21847–21856. [Google Scholar] [CrossRef]
- Hassan, H.; Jin, B.; Donner, E.; Vasileiadis, S.; Saint, C.; Dai, S. Microbial community and bioelectrochemical activities in MFC for degrading phenol and producing electricity: Microbial consortia could make differences. Chem. Eng. J. 2018, 332, 647–657. [Google Scholar] [CrossRef]
- Corbella, C.; Hartl, M.; Fernandez-Gatell, M.; Puigagut, J. MFC-based biosensor for domestic wastewater COD assessment in constructed wetlands. Sci. Total Environ. 2019, 660, 218–226. [Google Scholar] [CrossRef] [PubMed]
- Dewan, A.; Beyenal, H.; Lewandowski, Z. Scaling up microbial fuel cells. Environ. Sci. Technol. 2008, 42, 7643–7648. [Google Scholar] [CrossRef]
- Fan, Y.; Han, S.-K.; Liu, H. Improved performance of CEA microbial fuel cells with increased reactor size. Energy Environ. Sci. 2012, 5, 8273–8280. [Google Scholar] [CrossRef]
- Samkov, A.; Volchenko, N.; Veselovskaya, M.; Kalashnikov, A.; Khudokormov, A. Benthic microbial fuel cell in freshwater bottom sediments. Appl. Technol. Innov. 2013, 9, 143–146. [Google Scholar] [CrossRef]
- Arias-Thode, Y.M.; Hsu, L.; Kagan, J.A.; Chadwick, D.B. Long-Term Performance of Segmented Benthic Microbial Fuel Cells. In Proceedings of the OCEANS 2015-Genova, Genova, Italy, 18–21 May 2015; pp. 1–5. [Google Scholar]
- Ren, Y.; Pan, D.; Li, X.; Fu, F.; Zhao, Y.; Wang, X. Effect of polyaniline-graphene nanosheets modified cathode on the performance of sediment microbial fuel cell. J. Chem. Technol. Biotechnol. 2013, 88, 1946–1950. [Google Scholar] [CrossRef]
- Chen, S.; Tang, J.; Fu, L.; Yuan, Y.; Zhou, S. Biochar improves sediment microbial fuel cell performance in low conductivity freshwater sediment. J. Soils Sediments 2016, 16, 2326–2334. [Google Scholar] [CrossRef]
- Zabihallahpoor, A.; Rahimnejad, M.; Talebnia, F. Sediment microbial fuel cells as a new source of renewable and sustainable energy: Present status and future prospects. RSC Adv. 2015, 5, 94171–94183. [Google Scholar] [CrossRef]
- Kagan, J.A.; Higier, A.; Hsu, L.; Chadwick, D.B. Undersea Electronics Powered by Large Surface Area Benthic Microbial Fuel Cells. In Proceedings of the 2013 OCEANS-San Diego, San Diego, CA, USA, 23–27 September 2013; pp. 1–7. [Google Scholar]
- Schrader, P.S.; Reimers, C.E.; Girguis, P.; Delaney, J.; Doolan, C.; Wolf, M.; Green, D. Independent Benthic Microbial Fuel Cells Powering Sensors and Acoustic Communications with the MARS Underwater Observatory. J. Atmos. Ocean. Technol. 2016, 33, 607–617. [Google Scholar] [CrossRef]
- Martins, G.; Peixoto, L.; Ribeiro, D.C.; Parpot, P.; Brito, A.G.; Nogueira, R. Towards implementation of a benthic microbial fuel cell in lake Furnas (Azores): Phylogenetic affiliation and electrochemical activity of sediment bacteria. Bioelectrochemistry 2010, 78, 67–71. [Google Scholar] [CrossRef]
- Bin, Z. Solid oxide fuel cell (SOFC) technical challenges and solutions from nano-aspects. Int. J. Energy Res. 2009, 31, 135–147. [Google Scholar] [CrossRef]
- Domínguez-Garay, A.; Berná, A.; Ortiz-Bernad, I.; Esteve-Núñez, A. Silica Colloid formation enhances performance of sediment microbial fuel cells in a low conductivity soil. Environ. Sci. Technol. 2013, 47, 2117–2122. [Google Scholar] [CrossRef]
- Sajana, T.; Ghangrekar, M.; Mitra, A. Effect of presence of cellulose in the freshwater sediment on the performance of sediment microbial fuel cell. Bioresour. Technol. 2014, 155, 84–90. [Google Scholar] [CrossRef]
- Jia, J.; Tang, Y.; Liu, B.; Wu, D.; Ren, N.; Xing, D. Electricity generation from food wastes and microbial community structure in microbial fuel cells. Bioresour. Technol. 2013, 144, 94–99. [Google Scholar] [CrossRef] [PubMed]
- Tee, P.-F.; Abdullah, M.O.; Tan, I.A.W.; Amin, M.A.M.; Nolasco-Hipolito, C.; Bujang, K. Performance evaluation of a hybrid system for efficient palm oil mill effluent treatment via an air-cathode, tubular upflow microbial fuel cell coupled with a granular activated carbon adsorption. Bioresour. Technol. 2016, 216, 478–485. [Google Scholar] [CrossRef] [PubMed]
- Bandyopadhyay, P.R.; Thivierge, D.P.; McNeilly, F.M.; Fredette, A. An electronic circuit for trickle charge harvesting from littoral microbial fuel cells. IEEE J. Ocean. Eng. 2012, 38, 32–42. [Google Scholar] [CrossRef]
- Schrader, P.S.; Doolan, C.; Reimers, C.E.; Girguis, P.R.; Wolf, M.; Green, D. Sensors and Acoustic Modems Powered by Benthic Microbial Fuel Cells at the MARS observatory. In Proceedings of the 2013 OCEANS-San Diego/IEEE, San Diego, CA, USA, 23–27 September 2013. [Google Scholar]
- Quek, S.B.; Cheng, L.; Cord-Ruwisch, R. Microbial fuel cell biosensor for rapid assessment of assimilable organic carbon under marine conditions. Water Res. 2015, 77, 64–71. [Google Scholar] [CrossRef] [PubMed]
- Fu, Y.B.; Liu, Z.H.; Su, G.; Zai, X.R.; Ying, M.; Yu, J. Modified carbon anode by MWCNTs/PANI used in marine sediment microbial fuel cell and its electrochemical performance. Fuel Cells 2016, 16, 377–383. [Google Scholar] [CrossRef]
- Song, T.-S.; Tan, W.-M.; Wu, X.-Y.; Zhou, C.C. Effect of graphite felt and activated carbon fiber felt on performance of freshwater sediment microbial fuel cell. J. Chem. Technol. Biotechnol. 2012, 87, 1436–1440. [Google Scholar] [CrossRef]
- Liu, B.; Williams, I.; Li, Y.; Wang, L.; Bagtzoglou, A.; McCutcheon, J.; Li, B. Towards high power output of scaled-up benthic microbial fuel cells (BMFCs) using multiple electron collectors. Biosens. Bioelectron. 2016, 79, 435–441. [Google Scholar] [CrossRef] [PubMed]
- Fu, Y.; Xu, Q.; Zai, X.; Liu, Y.; Lu, Z. Low electrical potential anode modified with Fe/ferric oxide and its application in marine benthic microbial fuel cell with higher voltage and power output. Appl. Surf. Sci. 2014, 289, 472–477. [Google Scholar] [CrossRef]
- Chadwick, D.; Kagan, J.; Wotawa-Bergen, A.; Davis, W. Sled for Benthic Microbial Fuel Cell Deployment with Carbon Fabric Anodes. In Proceedings of the Oceans’11 MTS/IEEE Kona, Waikoloa, HI, USA, 19–22 September 2011; pp. 1–7. [Google Scholar]
- Arias-Thode, Y.M.; Hsu, L.; Anderson, G.; Babauta, J.; Fransham, R.; Obraztsova, A.; Tukeman, G.; Chadwick, D.B. Demonstration of the SeptiStrand benthic microbial fuel cell powering a magnetometer for ship detection. J. Power Source 2017, 356, 419–429. [Google Scholar] [CrossRef]
- Song, T.-S.; Wang, D.-B.; Han, S.; Wu, X.-Y.; Zhou, C.C. Influence of biomass addition on electricity harvesting from solid phase microbial fuel cells. Int. J. Hydrogen Energy 2014, 39, 1056–1062. [Google Scholar] [CrossRef]
- Zhou, Y.-L.; Yang, Y.; Chen, M.; Zhao, Z.-W.; Jiang, H.-L. To improve the performance of sediment microbial fuel cell through amending colloidal iron oxyhydroxide into freshwater sediments. Bioresour. Technol. 2014, 159, 232–239. [Google Scholar] [CrossRef] [PubMed]
- Huang, Y.; He, Z.; Kan, J.; Manohar, A.K.; Nealson, K.H.; Mansfeld, F. Electricity generation from a floating microbial fuel cell. Bioresour. Technol. 2012, 114, 308–313. [Google Scholar] [CrossRef]
- Bankole, P.O.; Adekunle, A.A.; Obidi, O.F.; Chandanshive, V.V.; Govindwar, S.P. Biodegradation and detoxification of Scarlet RR dye by a newly isolated filamentous fungus, Peyronellaea prosopidis. Sustain. Environ. Res. 2018, 28, 214–222. [Google Scholar] [CrossRef]
- Kadam, S.K.; Watharkar, A.D.; Chandanshive, V.V.; Khandare, R.V.; Jeon, B.-H.; Jadhav, J.P.; Govindwar, S.P. Co-planted floating phyto-bed along with microbial fuel cell for enhanced textile effluent treatment. J. Clean. Prod. 2018, 203, 788–798. [Google Scholar] [CrossRef]
- Adekunle, A.; Raghavan, V.; Tartakovsky, B. Real-time performance optimization and diagnostics during long-term operation of a solid anolyte microbial fuel cell biobattery. Batteries 2019, 5, 9. [Google Scholar] [CrossRef]
- Martinez, S.M.; Di Lorenzo, M. Electricity generation from untreated fresh digestate with a cost-effective array of floating microbial fuel cells. Chem. Eng. Sci. 2019, 198, 108–116. [Google Scholar] [CrossRef]
- Martinucci, E.; Pizza, F.; Perrino, D.; Colombo, A.; Trasatti, S.; Barnabei, A.L.; Liberale, A.; Cristiani, P. Energy balance and microbial fuel cells experimentation at wastewater treatment plant Milano-Nosedo. Int. J. Hydrogen Energy 2015, 40, 14683–14689. [Google Scholar] [CrossRef]
- Schievano, A.; Colombo, A.; Grattieri, M.; Trasatti, S.P.; Liberale, A.; Tremolada, P.; Pino, C.; Cristiani, P. Floating microbial fuel cells as energy harvesters for signal transmission from natural water bodies. J. Power Source 2017, 340, 80–88. [Google Scholar] [CrossRef]
- Wang, A.; Cheng, H.; Ren, N.; Cui, D.; Lin, N.; Wu, W. Sediment microbial fuel cell with floating biocathode for organic removal and energy recovery. Front. Environ. Sci. Eng. 2012, 6, 569–574. [Google Scholar] [CrossRef]
- Massaglia, G.; Margaria, V.; Sacco, A.; Tommasi, T.; Pentassuglia, S.; Ahmed, D.; Mo, R.; Pirri, C.F.; Quaglio, M. In Situ continuous current production from marine floating microbial fuel cells. Appl. Energy 2018, 230, 78–85. [Google Scholar] [CrossRef]
- Zhang, L.; Li, J.; Zhu, X.; Ye, D.; Liao, Q. Anodic current distribution in a liter-scale microbial fuel cell with electrode arrays. Chem. Eng. J. 2013, 223, 623–631. [Google Scholar] [CrossRef]
- Huang, D.-Y.; Zhou, S.-G.; Chen, Q.; Zhao, B.; Yuan, Y.; Zhuang, L. Enhanced anaerobic degradation of organic pollutants in a soil microbial fuel cell. Chem. Eng. J. 2011, 172, 647–653. [Google Scholar] [CrossRef]
- Simeon, M.I.; Asoiro, F.U.; Aliyu, M.; Raji, O.A.; Freitag, R. Polarization and power density trends of a soil-based microbial fuel cell treated with human urine. Int. J. Energy Res. 2020, 44, 5968–5976. [Google Scholar] [CrossRef]
- Endreny, T.; Avignone-Rossa, C.; Nastro, R.A. Generating electricity with urban green infrastructure microbial fuel cells. J. Clean. Prod. 2020, 263, 121337. [Google Scholar] [CrossRef]
- Guan, C.-Y.; Yu, C.-P. Evaluation of plant microbial fuel cells for urban green roofs in a subtropical metropolis. Sci. Total Environ. 2021, 765, 142786. [Google Scholar] [CrossRef] [PubMed]
- Helder, M.; Chen, W.-S.; Van Der Harst, E.J.; Strik, D.P.; Hamelers, H.B.V.; Buisman, C.J.; Potting, J. Electricity production with living plants on a green roof: Environmental performance of the plant-microbial fuel cell. Biofuels Bioprod. Biorefin. 2013, 7, 52–64. [Google Scholar] [CrossRef]
- Tapia, N.F.; Rojas, C.; Bonilla, C.A.; Vargas, I.T. Evaluation of Sedum as driver for plant microbial fuel cells in a semi-arid green roof ecosystem. Ecol. Eng. 2017, 108, 203–210. [Google Scholar] [CrossRef]
- Sartori, D.; Brunelli, D. A Smart Sensor for Precision Agriculture Powered by Microbial Fuel Cells. In Proceedings of the 2016 IEEE Sensors Applications Symposium (SAS), Catania, Italy, 20–22 April 2016; pp. 1–6. [Google Scholar]
- Brunelli, D.; Tosato, P.; Rossi, M. Flora health wireless monitoring with plant-microbial fuel cell. Procedia Eng. 2016, 168, 1646–1650. [Google Scholar] [CrossRef]
- Pant, D.; Singh, A.; Van Bogaert, G.; Olsen, S.I.; Nigam, P.S.; Diels, L.; Vanbroekhoven, K. Bioelectrochemical systems (BES) for sustainable energy production and product recovery from organic wastes and industrial wastewaters. RSC Adv. 2011, 2, 1248–1263. [Google Scholar] [CrossRef]
- Raghavulu, S.V.; Goud, R.K.; Sarma, P.; Mohan, S.V. Saccharomyces cerevisiae as anodic biocatalyst for power generation in biofuel cell: Influence of redox condition and substrate load. Bioresour. Technol. 2011, 102, 2751–2757. [Google Scholar] [CrossRef] [PubMed]
- Goto, Y.; Yoshida, N.; Umeyama, Y.; Yamada, T.; Tero, R.; Hiraishi, A. Enhancement of electricity production by graphene oxide in soil microbial fuel cells and plant microbial fuel cells. Front. Bioeng. Biotechnol. 2015, 3, 1–8. [Google Scholar] [CrossRef] [PubMed]
- Erable, B.; Vandecandelaere, I.; Faimali, M.; Delia, M.-L.; Etcheverry, L.; Vandamme, P.; Bergel, A. Marine aerobic biofilm as biocathode catalyst. Bioelectrochemistry 2010, 78, 51–56. [Google Scholar] [CrossRef] [PubMed]
- Holmes, D.E.; Nevin, K.P.; Snoeyenbos-West, O.L.; Woodard, T.L.; Strickland, J.N.; Lovley, D.R. Protozoan grazing reduces the current output of microbial fuel cells. Bioresour. Technol. 2015, 193, 8–14. [Google Scholar] [CrossRef] [PubMed]
- Suor, D.; Ma, J.; Wang, Z.; Li, Y.; Tang, J.; Wu, Z. Enhanced power production from waste activated sludge in rotating-cathode microbial fuel cells: The effects of aquatic worm predation. Chem. Eng. J. 2014, 248, 415–421. [Google Scholar] [CrossRef]
- Jiang, X.; Hu, J.-S.; Petersen, E.R.; Fitzgerald, L.A.; Jackan, C.S.; Lieber, A.M.; Ringeisen, B.R.; Lieber, C.M.; Biffinger, J.C. Probing single- to multi-cell level charge transport in Geobacter sulfurreducens. DL-Nat. Commun. 2013, 4, 2751. [Google Scholar] [CrossRef]
- Bretschger, O.; Obraztsova, A.; Sturm, C.A.; Chang, I.S.; Gorby, Y.A.; Reed, S.B.; Culley, D.E.; Reardon, C.L.; Barua, S.; Romine, M.F.; et al. Current production and metal oxide reduction by Shewanella oneidensis MR-1 wild type and mutants. Appl. Environ. Microbiol. 2007, 73, 7003–7012. [Google Scholar] [CrossRef]
- Zhang, P.; Liu, J.; Qu, Y.; Feng, Y. Enhanced Shewanella oneidensis MR-1 anode performance by adding fumarate in microbial fuel cell. Chem. Eng. J. 2017, 328, 697–702. [Google Scholar] [CrossRef]
- Wang, F.; Gu, Y.; O’Brien, J.P.; Yi, S.M.; Yalcin, S.E.; Srikanth, V.; Shen, C.; Vu, D.; Ing, N.L.; Hochbaum, A.I.; et al. Structure of microbial nanowires reveals stacked hemes that transport electrons over micrometers. Cell 2019, 177, 361–369. [Google Scholar] [CrossRef] [PubMed]
- Rahimnejad, M.; Ghoreyshi, A.A.; Najafpour, G.; Jafary, T. Power generation from organic substrate in batch and continuous flow microbial fuel cell operations. Appl. Energy 2011, 88, 3999–4004. [Google Scholar] [CrossRef]
- Rahimnejad, M.; Najafpour, G.D.; Ghoreyshi, A.A.; Talebnia, F.; Premier, G.C.; Bakeri, G.; Kim, J.R.; Oh, S.-E. Thionine increases electricity generation from microbial fuel cell using Saccharomyces cerevisiae and exoelectrogenic mixed culture. J. Microbiol. 2012, 50, 575–580. [Google Scholar] [CrossRef]
- Hubenova, Y.; Mitov, M. Extracellular electron transfer in yeast-based biofuel cells: A review. Bioelectrochemistry 2015, 106, 177–185. [Google Scholar] [CrossRef] [PubMed]
- Sekrecka-Belniak, A.; Toczyłowska-Mamińska, R. Fungi-based microbial fuel cells. Energies 2018, 11, 2827. [Google Scholar] [CrossRef]
- Morant, K.V.; Da Silva, P.H.; De Campos-Takaki, G.M.; Hernández, C.E.L.R. Isolation and bioelectrochemical characterization of novel fungal sources with oxidasic activity applied In Situ for the cathodic oxygen reduction in microbial fuel cells. Enzym. Microb. Technol. 2014, 66, 20–27. [Google Scholar] [CrossRef] [PubMed]
- Kaneshiro, H.; Takano, K.; Takada, Y.; Wakisaka, T.; Tachibana, T.; Azuma, M. A milliliter-scale yeast-based fuel cell with high performance. Biochem. Eng. J. 2014, 83, 90–96. [Google Scholar] [CrossRef]
- Mardiana, U.; Innocent, C.; Cretin, M.; Buchari, B.; Gandasasmita, S. Yeast Fuel Cell: Application for Desalination. In Proceedings of the IOP Conference Series: Materials Science and Engineering, Solo, Indonesia, 8–9 September 2016. [Google Scholar]
- Pontié, M.; Jaspard, E.; Friant, C.; Kilani, J.; Fix-Tailler, A.; Innocent, C.; Chery, D.; Mbokou, S.; Somrani, A.; Cagnon, B.; et al. A sustainable fungal microbial fuel cell (FMFC) for the bioremediation of acetaminophen (APAP) and its main by-product (PAP) and energy production from biomass. Biocatal. Agric. Biotechnol. 2019, 22, 101376. [Google Scholar] [CrossRef]
- De Dios, M.; Ángeles, F.; del Campo, A.G.; Fernández, F.J.; Rodrigo, M.; Pazos, M.; Sanromán, M.Á. Bacterial—fungal interactions enhance power generation in microbial fuel cells and drive dye decolourisation by an Ex Situ and In Situ electro-fenton process. Bioresour. Technol. 2013, 148, 39–46. [Google Scholar] [CrossRef]
- Islam, M.A.; Ethiraj, B.; Cheng, C.K.; Yousuf, A.; Thiruvenkadam, S.; Prasad, R.; Khan, M.R. Enhanced current generation using mutualistic interaction of yeast-bacterial coculture in dual chamber microbial fuel cell. Ind. Eng. Chem. Res. 2018, 57, 813–821. [Google Scholar] [CrossRef]
- Kaku, N.; Yonezawa, N.; Kodama, Y.; Watanabe, K. Plant/microbe cooperation for electricity generation in a rice paddy field. Appl. Microbiol. Biotechnol. 2008, 79, 43–49. [Google Scholar] [CrossRef]
- Cui, Y.; Rashid, N.; Hu, N.; Rehman, M.S.U.; Han, J.-I. Electricity generation and microalgae cultivation in microbial fuel cell using microalgae-enriched anode and bio-cathode. Energy Convers. Manag. 2014, 79, 674–680. [Google Scholar] [CrossRef]
- Gouveia, L.; Neves, C.; Sebastião, D.; Nobre, B.P.; Matos, C.T. Effect of light on the production of bioelectricity and added-value microalgae biomass in a photosynthetic alga microbial fuel cell. Bioresour. Technol. 2014, 154, 171–177. [Google Scholar] [CrossRef] [PubMed]
- Clauwaert, P.; Van Der Ha, D.; Boon, N.; Verbeken, K.; Verhaege, M.; Rabaey, K.; Verstraete, W. Open air biocathode enables effective electricity generation with microbial fuel cells. Environ. Sci. Technol. 2007, 41, 7564–7569. [Google Scholar] [CrossRef] [PubMed]
- ElMekawy, A.; Hegab, H.M.; Vanbroekhoven, K.; Pant, D. Techno-productive potential of photosynthetic microbial fuel cells through different configurations. Renew. Sustain. Energy Rev. 2014, 39, 617–627. [Google Scholar] [CrossRef]
- Rashid, N.; Cui, Y.-F.; Rehman, M.S.U.; Han, J.-I. Enhanced electricity generation by using algae biomass and activated sludge in microbial fuel cell. Sci. Total Environ. 2013, 456–457, 91–94. [Google Scholar] [CrossRef]
- Luimstra, V.M.; Kennedy, S.-J.; Güttler, J.; Wood, S.A.; Williams, D.E.; Packer, M.A. A cost-effective microbial fuel cell to detect and select for photosynthetic electrogenic activity in algae and cyanobacteria. Environ. Boil. Fishes 2013, 26, 15–23. [Google Scholar] [CrossRef]
- Zhang, Y.; Sun, J.; Hu, Y.; Li, S.; Xu, Q. Bio-cathode materials evaluation in microbial fuel cells: A comparison of graphite felt, carbon paper and stainless steel mesh materials. Int. J. Hydrogen Energy 2012, 37, 16935–16942. [Google Scholar] [CrossRef]
- Kabutey, F.T.; Zhao, Q.; Wei, L.; Ding, J.; Antwi, P.; Quashie, F.K.; Wang, W. An overview of plant microbial fuel cells (PMFCs): Configurations and applications. Renew. Sustain. Energy Rev. 2019, 110, 402–414. [Google Scholar] [CrossRef]
- Rosenbaum, M.; He, Z.; Angenent, L.T. Light energy to bioelectricity: Photosynthetic microbial fuel cells. Curr. Opin. Biotechnol. 2010, 21, 259–264. [Google Scholar] [CrossRef]
- Wetser, K.; Liu, J.; Buisman, C.J.N.; Strik, D. Plant microbial fuel cell applied in wetlands: Spatial, temporal and potential electricity generation of Spartina anglica salt marshes and Phragmites australis peat soils. Biomass Bioenergy 2015, 83, 543–550. [Google Scholar] [CrossRef]
- Chen, Z.; Huang, Y.-C.; Liang, J.-H.; Zhao, F.; Zhu, Y.-G. A novel sediment microbial fuel cell with a biocathode in the rice rhizosphere. Bioresour. Technol. 2012, 108, 55–59. [Google Scholar] [CrossRef]
- Timmers, R.A.; Strik, D.P.; Hamelers, H.V.; Buisman, C.J. Long-term performance of a plant microbial fuel cell with Spartina anglica. Appl. Microbiol. Biotechnol. 2010, 86, 973–981. [Google Scholar] [CrossRef] [PubMed]
- Timmers, R.A.; Strik, D.P.; Hamelers, H.V.; Buisman, C.J. Increase of power output by change of ion transport direction in a plant microbial fuel cell. Int. J. Energy Res. 2012, 37, 1103–1111. [Google Scholar] [CrossRef]
- Doherty, L.; Zhao, Y.; Zhao, X.; Hu, Y.; Hao, X.; Xu, L.; Liu, R. A review of a recently emerged technology: Constructed wetland-microbial fuel cells. Water Res. 2015, 85, 38–45. [Google Scholar] [CrossRef] [PubMed]
- Xu, L.; Wang, B.; Liu, X.; Yu, W.; Zhao, Y. Maximizing the energy harvest from a microbial fuel cell embedded in a constructed wetland. Appl. Energy 2018, 214, 83–91. [Google Scholar] [CrossRef]
- Song, H.-L.; Zhu, Y.; Li, J. Electron transfer mechanisms, characteristics and applications of biological cathode microbial fuel cells-A mini review. Arab. J. Chem. 2019, 12, 2236–2243. [Google Scholar] [CrossRef]
- Mohan, S.V.; Srikanth, S.; Chiranjeevi, P.; Arora, S.; Chandra, R. Algal biocathode for in situ terminal electron acceptor (TEA) production: Synergetic association of bacteria–microalgae metabolism for the functioning of biofuel cell. Bioresour. Technol. 2014, 166, 566–574. [Google Scholar] [CrossRef] [PubMed]
- Logroño, W.; Guambo, A.; Pérez, M.; Kadier, A.; Recalde, C. A terrestrial single chamber microbial fuel cell-based biosensor for biochemical oxygen demand of synthetic rice washed wastewater. Sensors 2016, 16, 101. [Google Scholar] [CrossRef] [PubMed]
- Wu, X.-Y.; Song, T.-S.; Zhu, X.-J.; Wei, P.; Zhou, C.C. Construction and operation of microbial fuel cell with Chlorella vulgaris biocathode for electricity generation. Appl. Biochem. Biotechnol. 2013, 171, 2082–2092. [Google Scholar] [CrossRef] [PubMed]
- Juang, D.; Lee, C.; Hsueh, S. Comparison of electrogenic capabilities of microbial fuel cell with different light power on algae grown cathode. Bioresour. Technol. 2012, 123, 23–29. [Google Scholar] [CrossRef] [PubMed]
- Baicha, Z.; Salar-García, M.; Ortiz-Martínez, V.; Hernández-Fernández, F.; Ríos, A.D.L.; Labjar, N.; Lotfi, E.; Elmahi, M. A critical review on microalgae as an alternative source for bioenergy production: A promising low cost substrate for microbial fuel cells. Fuel Process. Technol. 2016, 154, 104–116. [Google Scholar] [CrossRef]
- Saba, B.; Christy, A.D.; Yu, Z.; Co, A.C. Sustainable power generation from bacterio-algal microbial fuel cells (MFCs): An overview. Renew. Sustain. Energy Rev. 2017, 73, 75–84. [Google Scholar] [CrossRef]
- Liu, H.; Zhang, B.; Liu, Y.; Wang, Z.; Hao, L. Continuous bioelectricity generation with simultaneous sulfide and organics removals in an anaerobic baffled stacking microbial fuel cell. Int. J. Hydrogen Energy 2015, 40, 8128–8136. [Google Scholar] [CrossRef]
- Wang, H.; Park, J.-D.; Ren, Z.J. Practical energy harvesting for microbial fuel cells: A review. Environ. Sci. Technol. 2015, 49, 3267–3277. [Google Scholar] [CrossRef] [PubMed]
- Brochu, N.; Gong, L.; Greener, J.; Miled, A. Ultra-low power pH sensor powered by microbial fuel cells. Microfluid. Biomems Med. Microsyst. XVIII 2020, 11235, 112350L. [Google Scholar]
- Liu, B.; Weinstein, A.; Kolln, M.; Garrett, C.; Wang, L.; Bagtzoglou, A.; Karra, U.; Li, Y.; Li, B. Distributed Multiple-Anodes Benthic Microbial Fuel Cell as Reliable Power Source for Subsea Sensors. J. Power Source 2015, 286, 210–216. [Google Scholar] [CrossRef]
- Khaled, F.; Ondel, O.; Allard, B. Microbial fuel cells as power supply of a low-power temperature sensor. J. Power Source 2016, 306, 354–360. [Google Scholar] [CrossRef]
- Chailloux, T.; Capitaine, A.; Erable, B.; Pillonnet, G. Autonomous sensor node powered by cm-scale benthic microbial fuel cell and low-cost and off-the-shelf components. Energy Harvest. Syst. 2016, 3. [Google Scholar] [CrossRef]
- Kim, Y.; Hatzell, M.C.; Hutchinson, A.J.; Logan, B.E. Capturing power at higher voltages from arrays of microbial fuel cells without voltage reversal. Energy Environ. Sci. 2011, 4, 4662–4667. [Google Scholar] [CrossRef]
- Song, Y.E.; Boghani, H.C.; Kim, H.S.; Kim, B.G.; Lee, T.; Jeon, B.-H.; Premier, G.C.; Kim, J.R. Electricity production by the application of a low voltage DC-DC boost converter to a continuously operating flat-plate microbial fuel cell. Energies 2017, 10, 596. [Google Scholar] [CrossRef]
- Wanderoild, Y.; Capitaine, A.; Morel, A.; Pillonnet, G. 100 μW Coreless Flyback Converter for Microbial Fuel Cells Energy Harvesting. In Proceedings of the 2017 New Generation of CAS (NGCAS), Genova, Italy, 6–9 September 2017; pp. 33–36. [Google Scholar]
- Babauta, J.T.; Kerber, M.; Hsu, L.; Phipps, A.; Chadwick, D.B.; Arias-Thode, Y.M. Scaling up benthic microbial fuel cells using flyback converters. J. Power Source 2018, 395, 98–105. [Google Scholar] [CrossRef]
- Thomas, Y.R.; Picot, M.; Carer, A.; Berder, O.; Sentieys, O.; Barrière, F. A single sediment-microbial fuel cell powering a wireless telecommunication system. J. Power Source 2013, 241, 703–708. [Google Scholar] [CrossRef]
- Siwakoti, Y.P.; Forouzesh, M.; Pham, N.H. Power electronics converters—An overview. Control Power Electron. Convert. Syst. 2018, 3–29. [Google Scholar]
- Abavisani, F.; Mahdavi, M.A.; Gheshlaghi, R. Energy Harvesting from Microbial Fuel Cell Using a Power Management System: A Review. In Proceedings of the International Conference on Innovation and Research in Engineering Science, Tbilisi, Georgia, 18 July 2019; pp. 1–5. [Google Scholar]
- Santoro, C.; Soavi, F.; Serov, A.; Arbizzani, C.; Atanassov, P. Self-powered supercapacitive microbial fuel cell: The ultimate way of boosting and harvesting power. Biosens. Bioelectron. 2016, 78, 229–235. [Google Scholar] [CrossRef] [PubMed]
- Tommasi, T.; Chiolerio, A.; Crepaldi, M.; Demarchi, D. A microbial fuel cell powering an all-digital piezoresistive wireless sensor system. Microsyst. Technol. 2014, 20, 1023–1033. [Google Scholar] [CrossRef]
- Slate, A.J.; Whitehead, K.A.; Brownson, D.A.; Banks, C.E. Microbial fuel cells: An overview of current technology. Renew. Sustain. Energy Rev. 2019, 101, 60–81. [Google Scholar] [CrossRef]
- Gude, V.G. Wastewater treatment in microbial fuel cells: An overview. J. Clean. Prod. 2016, 122, 287–307. [Google Scholar] [CrossRef]
- Pandey, P.; Shinde, V.N.; Deopurkar, R.L.; Kale, S.P.; Patil, S.A.; Pant, D. Recent advances in the use of different substrates in microbial fuel cells toward wastewater treatment and simultaneous energy recovery. Appl. Energy 2016, 168, 706–723. [Google Scholar] [CrossRef]
- Logroño, W.; Pérez, M.; Urquizo, G.; Kadier, A.; Echeverría, M.; Recalde, C.; Rákhely, G. Single chamber microbial fuel cell (SCMFC) with a cathodic microalgal biofilm: A preliminary assessment of the generation of bioelectricity and biodegradation of real dye textile wastewater. Chemosphere 2017, 176, 378–388. [Google Scholar] [CrossRef]
- Solanki, K.; Subramanian, S.; Basu, S. Microbial fuel cells for azo dye treatment with electricity generation: A review. Bioresour. Technol. 2013, 131, 564–571. [Google Scholar] [CrossRef] [PubMed]
- Fang, Z.; Song, H.-L.; Cang, N.; Li, X.-N. Performance of microbial fuel cell coupled constructed wetland system for decolorization of azo dye and bioelectricity generation. Bioresour. Technol. 2013, 144, 165–171. [Google Scholar] [CrossRef] [PubMed]
- Sun, J.; Bi, Z.; Hou, B.; Cao, Y.-Q.; Hu, Y.-Y. Further treatment of decolorization liquid of azo dye coupled with increased power production using microbial fuel cell equipped with an aerobic biocathode. Water Res. 2011, 45, 283–291. [Google Scholar] [CrossRef] [PubMed]
- Oon, Y.-L.; Ong, S.-A.; Ho, L.-N.; Wong, Y.-S.; Lehl, H.K.; Thung, W.-E. Hybrid system up-flow constructed wetland integrated with microbial fuel cell for simultaneous wastewater treatment and electricity generation. Bioresour. Technol. 2015, 186, 270–275. [Google Scholar] [CrossRef] [PubMed]
- Yadav, A.K.; Dash, P.; Mohanty, A.; Abbassi, R.; Mishra, B.K. Performance assessment of innovative constructed wetland-microbial fuel cell for electricity production and dye removal. Ecol. Eng. 2012, 47, 126–131. [Google Scholar] [CrossRef]
- Villaseñor, J.; Capilla, P.; Rodrigo, M.; Cañizares, P.; Fernández, F. Operation of a horizontal subsurface flow constructed wetland-microbial fuel cell treating wastewater under different organic loading rates. Water Res. 2013, 47, 6731–6738. [Google Scholar] [CrossRef] [PubMed]
- Liu, S.; Song, H.; Wei, S.; Yang, F.; Li, X. Bio-cathode materials evaluation and configuration optimization for power output of vertical subsurface flow constructed wetland-microbial fuel cell systems. Bioresour. Technol. 2014, 166, 575–583. [Google Scholar] [CrossRef]
- Srivastava, P.; Yadav, A.K.; Mishra, B.K. The effects of microbial fuel cell integration into constructed wetland on the performance of constructed wetland. Bioresour. Technol. 2015, 195, 223–230. [Google Scholar] [CrossRef]
- Corbella, C.; Puigagut, J. Microbial fuel cells implemented in constructed wetlands: Fundamentals, current research and future perspectives. Contrib. Sci. 2015, 11, 113–120. [Google Scholar] [CrossRef]
- Lee, D.-J.; Liu, X.; Weng, H.-L. Sulfate and organic carbon removal by microbial fuel cell with sulfate-reducing bacteria and sulfide-oxidising bacteria anodic biofilm. Bioresour. Technol. 2014, 156, 14–19. [Google Scholar] [CrossRef]
- Lee, D.-J.; Lee, C.-Y.; Chang, J.-S. Treatment and electricity harvesting from sulfate/sulfide-containing wastewaters using microbial fuel cell with enriched sulfate-reducing mixed culture. J. Hazard. Mater. 2012, 243, 67–72. [Google Scholar] [CrossRef] [PubMed]
- Chou, T.-Y.; Whiteley, C.G.; Lee, D.-J. Anodic potential on dual-chambered microbial fuel cell with sulphate reducing bacteria biofilm. Int. J. Hydrogen Energy 2014, 39, 19225–19231. [Google Scholar] [CrossRef]
- Li, Y.; Williams, I.; Xu, Z.; Li, B.; Li, B. Energy-positive nitrogen removal using the integrated short-cut nitrification and autotrophic denitrification microbial fuel cells (MFCs). Appl. Energy 2016, 163, 352–360. [Google Scholar] [CrossRef]
- Wang, H.; Ren, Z.J. Bioelectrochemical metal recovery from wastewater: A review. Water Res. 2014, 66, 219–232. [Google Scholar] [CrossRef] [PubMed]
- Fradler, K.R.; Michie, I.; Dinsdale, R.M.; Guwy, A.J.; Premier, G.C. Augmenting microbial fuel cell power by coupling with supported liquid membrane permeation for zinc recovery. Water Res. 2014, 55, 115–125. [Google Scholar] [CrossRef] [PubMed]
- Li, Y.; Wu, Y.; Liu, B.; Luan, H.; Vadas, T.; Guo, W.; Ding, J.; Li, B. Self-sustained reduction of multiple metals in a microbial fuel cell–microbial electrolysis cell hybrid system. Bioresour. Technol. 2015, 192, 238–246. [Google Scholar] [CrossRef] [PubMed]
- Sivasankar, P.; Poongodi, S.; Seedevi, P.; Sivakumar, M.; Murugan, T.; Loganathan, S. Bioremediation of wastewater through a quorum sensing triggered MFC: A sustainable measure for waste to energy concept. J. Environ. Manag. 2019, 237, 84–93. [Google Scholar] [CrossRef] [PubMed]
- Glazer, A.; Nikaido, H. Microbial Biotechnology: Fundamentals of Applied Microbiology, 2nd ed.; Cambridge University Press: Cambridge, UK, 2007. [Google Scholar]
- Anderson, T.A.; Coats, J.R. Bioremediation through Rhizosphere Technology. In ACS Symposium Series; American Chemical Society: Washington, DC, USA, 1994. [Google Scholar]
- Li, H.; Tian, Y.; Qu, Y.; Qiu, Y.; Liu, J.; Feng, Y. A Pilot-scale benthic microbial electrochemical system (BMES) for enhanced organic removal in sediment restoration. Sci. Rep. 2017, 7, 39802. [Google Scholar] [CrossRef] [PubMed]
- Nastro, R.A.; Gambino, E.; Toscanesi, M.; Arienzo, M.; Ferrara, L.; Trifuoggi, M. Microbial fuel cells (MFCs) remediation activity of marine sediments sampled at a dismissed industrial site: What opportunities? J. Clean. Prod. 2019, 235, 1559–1566. [Google Scholar] [CrossRef]
- Abbas, S.Z.; Rafatullah, M.; Ismail, N.; Nastro, R.A. Enhanced bioremediation of toxic metals and harvesting electricity through sediment microbial fuel cell. Int. J. Energy Res. 2017, 41, 2345–2355. [Google Scholar] [CrossRef]
- Yun-Hai, W.; Bai-Shi, W.; Bin, P.; Qing-Yun, C.; Wei, Y. Electricity production from a bio-electrochemical cell for silver recovery in alkaline media. Appl. Energy. 2013, 112, 1337–1341. [Google Scholar]
- Dominguez-Benetton, X.; Varia, J.C.; Pozo, G.; Modin, O.; Ter Heijne, A.; Fransaer, J.; Rabaey, K. Metal recovery by microbial electro-metallurgy. Prog. Mater. Sci. 2018, 94, 435–461. [Google Scholar] [CrossRef]
- Mohan, S.V.; Chandrasekhar, K. Solid phase microbial fuel cell (SMFC) for harnessing bioelectricity from composite food waste fermentation: Influence of electrode assembly and buffering capacity. Bioresour. Technol. 2011, 102, 7077–7085. [Google Scholar] [CrossRef] [PubMed]
- Lee, Y.; Nirmalakhandan, N. Electricity production in membrane-less microbial fuel cell fed with livestock organic solid waste. Bioresour. Technol. 2011, 102, 5831–5835. [Google Scholar] [CrossRef] [PubMed]
- Wang, X.; Tang, J.; Cui, J.; Liu, Q.; Giesy, J.P.; Hecker, M. Synergy of electricity generation and waste disposal in solid-state microbial fuel cell (MFC) of cow manure composting. Int. J. Electrochem. Sci. 2014, 9, 3144–3157. [Google Scholar]
- Damiano, L.; Jambeck, J.R.; Ringelberg, D.B. Municipal solid waste landfill leachate treatment and electricity production using microbial fuel cells. Appl. Biochem. Biotechnol. 2014, 173, 472–485. [Google Scholar] [CrossRef] [PubMed]
- Pendyala, B.; Chaganti, S.R.; Lalman, J.A.; Heath, D.D. Optimizing the performance of microbial fuel cells fed a combination of different synthetic organic fractions in municipal solid waste. Waste Manag. 2016, 49, 73–82. [Google Scholar] [CrossRef]
- Chouler, J.; Di Lorenzo, M. Water quality monitoring in developing countries: Can microbial fuel cells be the answer? Biosensors 2015, 5, 450–470. [Google Scholar] [CrossRef]
- Sun, J.-Z.; Kingori, G.P.; Si, R.-W.; Zhai, D.-D.; Liao, Z.-H.; Sun, D.-Z.; Zheng, T.; Yong, Y.-C. Microbial fuel cell-based biosensors for environmental monitoring: A review. Water Sci. Technol. 2015, 71, 801–809. [Google Scholar] [CrossRef] [PubMed]
- Yang, H.; Zhou, M.; Liu, M.; Yang, W.; Gu, T. Microbial fuel cells for biosensor applications. Biotechnol. Lett. 2015, 37, 2357–2364. [Google Scholar] [CrossRef]
- Elmekawy, A.; Hegab, H.; Pant, D.; Saint, C. Bio-analytical applications of microbial fuel cell-based biosensors for onsite water quality monitoring. J. Appl. Microbiol. 2017, 124, 302–313. [Google Scholar] [CrossRef]
- Ivars-Barceló, F.; Zuliani, A.; Fallah, M.; Mashkour, M.; Rahimnejad, M.; Luque, R. Novel applications of microbial fuel cells in sensors and biosensors. Appl. Sci. 2018, 8, 1184. [Google Scholar] [CrossRef]
- Jiang, Y.; Liang, P.; Zhang, C.; Bian, Y.; Yang, X.; Huang, X.; Girguis, P.R. Enhancing the response of microbial fuel cell based toxicity sensors to Cu(II) with the applying of flow-through electrodes and controlled anode potentials. Bioresour. Technol. 2015, 190, 367–372. [Google Scholar] [CrossRef]
- Jiang, Y.; Liang, P.; Liu, P.; Yan, X.; Bian, Y.; Huang, X. A cathode-shared microbial fuel cell sensor array for water alert system. Int. J. Hydrogen Energy 2017, 42, 4342–4348. [Google Scholar] [CrossRef]
- Jiang, Y.; Liang, P.; Liu, P.; Wang, D.; Miao, B.; Huang, X. A novel microbial fuel cell sensor with biocathode sensing element. Biosens. Bioelectron. 2017, 94, 344–350. [Google Scholar] [CrossRef]
- Zhou, S.; Huang, S.; Li, Y.; Zhao, N.; Li, H.; Angelidaki, I.; Zhang, Y. Microbial fuel cell-based biosensor for toxic carbon monoxide monitoring. Talanta 2018, 186, 368–371. [Google Scholar] [CrossRef] [PubMed]
- Huang, X.; Wang, L.; Wang, H.; Zhang, B.; Wang, X.; Stening, R.Y.Z.; Sheng, X.; Yin, L. Materials strategies and device architectures of emerging power supply devices for implantable bioelectronics. Small 2020, 16, e1902827. [Google Scholar] [CrossRef] [PubMed]
- Squadrito, G.; Cristiani, P. Microbial and enzymatic fuel cells. Compend. Hydrog. Energy 2016, 147–173. [Google Scholar] [CrossRef]
- Katz, E. Implantable biofuel cells operating In Vivo—potential power sources for bioelectronic devices. Bioelectron. Med. 2015, 2, 1–12. [Google Scholar] [CrossRef]
- Yang, X.-Y.; Tian, G.; Jiang, N.; Su, B.-L. Immobilization technology: A sustainable solution for biofuel cell design. Energy Environ. Sci. 2011, 5, 5540–5563. [Google Scholar] [CrossRef]
- Acres, G. Alcoholic Fuels; CRC Press: Boca Raton, FL, USA, 2007; Volume 51, pp. 34–35. [Google Scholar]
- Rasmussen, M.; Abdellaoui, S.; Minteer, S.D. Enzymatic biofuel cells: 30 years of critical advancements. Biosens. Bioelectron. 2016, 76, 91–102. [Google Scholar] [CrossRef]
- Gonzalez-Solino, C.; Di Lorenzo, M. Enzymatic fuel cells: Towards self-powered implantable and wearable diagnostics. Biosensors 2018, 8, 11. [Google Scholar] [CrossRef] [PubMed]
- Gamella, M.; Koushanpour, A.; Katz, E. Biofuel cells—Activation of micro- and macro-electronic devices. Bioelectrochemistry 2018, 119, 33–42. [Google Scholar] [CrossRef] [PubMed]
- Jeerapan, I.; Sempionatto, J.R.; Wang, J. On-body bioelectronics: Wearable biofuel cells for bioenergy harvesting and self-powered biosensing. Adv. Funct. Mater. 2020, 30, 1906243. [Google Scholar] [CrossRef]
- Göbel, G.; Beltran, M.L.; Mundhenk, J.; Heinlein, T.; Schneider, J.; Lisdat, F. Operation of a carbon nanotube-based glucose/oxygen biofuel cell in human body liquids—Performance factors and characteristics. Electrochim. Acta 2016, 218, 278–284. [Google Scholar] [CrossRef]
- Chung, M.; Nguyen, T.L.; Tran, T.Q.N.; Yoon, H.H.; Kim, I.T.; Kim, M.I. Ultrarapid sonochemical synthesis of enzyme-incorporated copper nanoflowers and their application to mediatorless glucose biofuel cell. Appl. Surf. Sci. 2018, 429, 203–209. [Google Scholar] [CrossRef]
- Ben Tahar, A.; Romdhane, A.; Lalaoui, N.; Reverdy-Bruas, N.; Le Goff, A.; Holzinger, M.; Cosnier, S.; Chaussy, D.; Belgacem, N. Carbon nanotube-based flexible biocathode for enzymatic biofuel cells by spray coating. J. Power Source 2018, 408, 1–6. [Google Scholar] [CrossRef]
- Onuki, Y.; Bhardwaj, U.; Papadimitrakopoulos, F.; Burgess, D.J. A review of the biocompatibility of implantable devices: Current challenges to overcome foreign body response. J. Diabetes Sci. Technol. 2008, 2, 1003–1015. [Google Scholar] [CrossRef] [PubMed]
- Kotanen, C.N.; Moussy, F.G.; Carrara, S.; Guiseppi-Elie, A. Implantable enzyme amperometric biosensors. Biosens. Bioelectron. 2012, 35, 14–26. [Google Scholar] [CrossRef] [PubMed]
- Flexer, V.; Mano, N. From dynamic measurements of photosynthesis in a living plant to sunlight transformation into electricity. Anal. Chem. 2010, 82, 1444–1449. [Google Scholar] [CrossRef] [PubMed]
- MacVittie, K.; Conlon, T.; Katz, E. A wireless transmission system powered by an enzyme biofuel cell implanted in an orange. Bioelectrochemistry 2015, 106, 28–33. [Google Scholar] [CrossRef] [PubMed]
- Holade, Y.; MacVittie, K.; Conlon, T.; Guz, N.; Servat, K.; Napporn, T.W.; Kokoh, K.B.; Katz, E. Wireless information transmission system powered by an abiotic biofuel cell implanted in an orange. Electroanalysis 2014, 27, 276–280. [Google Scholar] [CrossRef]
- Yin, S.; Liu, X.; Kobayashi, Y.; Nishina, Y.; Nakagawa, R.; Yanai, R.; Kimura, K.; Miyake, T. A needle-type biofuel cell using enzyme/mediator/carbon nanotube composite fibers for wearable electronics. Biosens. Bioelectron. 2020, 165, 112287. [Google Scholar] [CrossRef] [PubMed]
- Castorena-Gonzalez, J.A.; Foote, C.; MacVittie, K.; Halámek, J.; Halámková, L.; Martinez-Lemus, L.A.; Katz, E. Biofuel cell operating In Vivo in Rat. Electroanalysis 2013, 25, 1579–1584. [Google Scholar] [CrossRef]
- Xie, W.; Bülow, L.; Xie, B. Pyrroloquinoline quinone glucose dehydrogenase adopted in thermometric analysis for enhancement of glucose determination. J. Anal. Calorim. 2018, 134, 1913–1919. [Google Scholar] [CrossRef]
- Szczupak, A.; Halámek, J.; Halámková, L.; Bocharova, V.; Alfonta, L.; Katz, E. Living battery-biofuel cells operating In Vivo in clams. Energy Environ. Sci. 2012, 5, 8891–8895. [Google Scholar] [CrossRef]
- Cinquin, P.; Gondran, C.; Giroud, F.; Mazabrard, S.; Pellissier, A.; Boucher, F.; Alcaraz, J.-P.; Gorgy, K.; Lenouvel, F.; Mathé, S.; et al. A glucose biofuel cell implanted in rats. PLoS ONE 2010, 5, e10476. [Google Scholar] [CrossRef]
- Nadeau, P.; El-Damak, D.; Glettig, D.; Kong, J.L.; Mo, S.; Cleveland, C.; Booth, L.; Roxhed, N.; Langer, R.; Chandrakasan, A.P.; et al. Prolonged energy harvesting for ingestible devices. Nat. Biomed. Eng. 2017, 1, 1–9. [Google Scholar] [CrossRef] [PubMed]
- Falk, M.; Andoralov, V.; Blum, Z.; Sotres, J.; Suyatin, D.B.; Ruzgas, T.; Arnebrant, T.; Shleev, S. Biofuel cell as a power source for electronic contact lenses. Biosens. Bioelectron. 2012, 37, 38–45. [Google Scholar] [CrossRef] [PubMed]
- Falk, M.; Andoralov, V.; Silow, M.; Toscano, M.D.; Shleev, S. Miniature biofuel cell as a potential power source for glucose-sensing contact lenses. Anal. Chem. 2013, 85, 6342–6348. [Google Scholar] [CrossRef]
- Reid, R.C.; Minteer, S.D.; Gale, B.K. Contact lens biofuel cell tested in a synthetic tear solution. Biosens. Bioelectron. 2015, 68, 142–148. [Google Scholar] [CrossRef] [PubMed]
- Ogawa, Y.; Kato, K.; Miyake, T.; Nagamine, K.; Ofuji, T.; Yoshino, S.; Nishizawa, M. Organic transdermal iontophoresis patch with built-in biofuel cell. Adv. Health Mater. 2015, 4, 506–510. [Google Scholar] [CrossRef] [PubMed]
- Kai, H.; Yamauchi, T.; Ogawa, Y.; Tsubota, A.; Magome, T.; Miyake, T.; Yamasaki, K.; Nishizawa, M. Accelerated wound healing on skin by electrical stimulation with a bioelectric plaster. Adv. Healthc. Mater. 2017, 6, 1–5. [Google Scholar] [CrossRef]
- Lv, J.; Jeerapan, I.; Tehrani, F.; Yin, L.; Silva-Lopez, C.A.; Jang, J.-H.; Joshuia, D.; Shah, R.; Liang, Y.; Xie, L.; et al. Sweat-based wearable energy harvesting-storage hybrid textile devices. Energy Environ. Sci. 2018, 11, 3431–3442. [Google Scholar] [CrossRef]
- Du Toit, H.; Rashidi, R.; Ferdani, D.W.; Delgado-Charro, M.B.; Sangan, C.M.; Di Lorenzo, M. Generating power from transdermal extracts using a multi-electrode miniature enzymatic fuel cell. Biosens. Bioelectron. 2016, 78, 411–417. [Google Scholar] [CrossRef] [PubMed]
- Dong, L.; Closson, A.B.; Jin, C.; Trase, I.; Chen, Z.; Zhang, J.X.J. Vibration-energy-harvesting system: Transduction mechanisms, frequency tuning techniques, and biomechanical applications. Adv. Mater. Technol. 2019, 4, 1–28. [Google Scholar] [CrossRef]
- Toprak, A.; Tigli, O. Piezoelectric energy harvesting: State-of-the-art and challenges. Appl. Phys. Rev. 2014, 1, 031104. [Google Scholar] [CrossRef]
- Gautschi, G. Piezoelectric Sensors; Springer: Berlin/Heidelberg, Germany, 2002; pp. 73–91. [Google Scholar]
- Shafer, M.W.; MacCurdy, R.; Shipley, J.R.; Winkler, D.; Guglielmo, C.G.; Garcia, E. The case for energy harvesting on wildlife in flight. Smart Mater. Struct. 2015, 24, 25031. [Google Scholar] [CrossRef]
- Elahi, H.; Eugeni, M.; Gaudenzi, P. A review on mechanisms for piezoelectric-based energy harvesters. Energies 2018, 11, 1850. [Google Scholar] [CrossRef]
- Kang, M.-G.; Jung, W.-S.; Kang, C.-Y.; Yoon, S.-J. Recent progress on PZT based piezoelectric energy harvesting technologies. Actuators 2016, 5, 5. [Google Scholar] [CrossRef]
- Zurbuchen, A.; Haeberlin, A.; Bereuter, L.; Pfenniger, A.; Bosshard, S.; Kernen, M.; Heinisch, P.P.; Fuhrer, J.; Vogel, R. Endocardial energy harvesting by electromagnetic induction. IEEE Trans. Biomed. Eng. 2017, 65, 424–430. [Google Scholar] [CrossRef] [PubMed]
- Nakada, K.; Nakajima, I.; Hata, J.; Ta, M. Study on vibration energy harvesting with small coil for embedded avian multimedia application. J. Multimed. Inf. Syst. 2018, 5, 47–52. [Google Scholar]
- Almansouri, A.S.; Salama, K.N.; Kosel, J. Magneto-acoustic resonator for aquatic animal tracking. IEEE Trans. Magn. 2018, 55, 1–4. [Google Scholar] [CrossRef]
- Beeby, S.P.; Tudor, M.J.; White, N.M. Energy harvesting vibration sources for microsystems applications. Meas. Sci. Technol. 2006, 17, R175–R195. [Google Scholar] [CrossRef]
- Naruse, Y.; Matsubara, N.; Mabuchi, K.; Izumi, M.; Suzuki, S. Electrostatic micro power generation from low-frequency vibration such as human motion. J. Micromech. Microeng. 2009, 19, 094002. [Google Scholar] [CrossRef]
- Basset, P.; Galayko, D.; Cottone, F.; Guillemet, R.; Blokhina, E.; Marty, F.; Bourouina, T. Electrostatic vibration energy harvester with combined effect of electrical nonlinearities and mechanical impact. J. Micromech. Microeng. 2014, 24. [Google Scholar] [CrossRef]
- Fan, F.-R.; Tian, Z.-Q.; Wang, Z.L. Flexible triboelectric generator. Nano Energy 2012, 1, 328–334. [Google Scholar] [CrossRef]
- Liu, D.; Yin, X.; Guo, H.; Zhou, L.; Li, X.; Zhang, C.; Wang, J.; Wang, Z.L. A constant current triboelectric nanogenerator arising from electrostatic breakdown. Sci. Adv. 2019, 5. [Google Scholar] [CrossRef] [PubMed]
- Wang, Y.; Yang, Y.; Wang, Z.L. Triboelectric nanogenerators as flexible power sources. Npj Flex. Electron. 2017, 1, 1–9. [Google Scholar] [CrossRef]
- Zheng, Q.; Shi, B.; Fan, F.; Wang, X.; Yan, L.; Yuan, W.; Wang, S.; Liu, H.; Li, Z.; Wang, Z.L.; et al. In Vivo powering of pacemaker by breathing-driven implanted triboelectric nanogenerator. Adv. Mater. 2014, 26, 5851–5856. [Google Scholar] [CrossRef] [PubMed]
- Dong, K.; Deng, J.; Zi, Y.; Wang, Y.-C.; Xu, C.; Zou, H.; Ding, W.; Dai, Y.; Gu, B.; Sun, B.; et al. 3D orthogonal woven triboelectric nanogenerator for effective biomechanical energy harvesting and as self-powered active motion sensors. Adv. Mater. 2017, 29, 1–11. [Google Scholar] [CrossRef] [PubMed]
- Xie, L.; Cai, M. Development of a suspended backpack for harvesting biomechanical energy. J. Mech. Des. 2015, 137, 054503. [Google Scholar] [CrossRef]
- Yuan, Y.; Liu, M.; Tai, W.-C.; Zuo, L. Design and Experimental Studies of an Energy Harvesting Backpack with Mechanical Motion Rectification. In Sensors and Smart Structures Technologies for Civil, Mechanical, and Aerospace Systems; International Society for Optics and Photonics: Bellingham, WA, USA, 2017. [Google Scholar]
- Gurusamy, N.; Elamvazuthi, I.; Yahya, N.; Parasuraman, S.; Khan, M.A. Biomechanical Energy Harvesting from Human Lower Extremity Gait: A Comparative Analysis. In Proceedings of the 3rd International Symposium in Robotics and Manufacturing Automation (ROMA), Kuala Lumpur, Malaysia, 19–21 September 2017; pp. 1–5. [Google Scholar]
- Liu, L.; Tang, W.; Deng, C.; Chen, B.; Han, K.; Zhong, W.; Wang, Z.L. Self-powered versatile shoes based on hybrid nanogenerators. Nano Res. 2018, 11, 3972–3978. [Google Scholar] [CrossRef]
- Cui, X.; Cao, S.; Yuan, Z.; Xie, G.; Ding, J.; Sang, S.; Zhang, H. Electrode-free triboelectric nanogenerator for harvesting human biomechanical energy and as a versatile inartificial physiological monitor. Energy Technol. 2019, 7, 1–7. [Google Scholar] [CrossRef]
- Chaudhary, P.; Azad, P. Energy harvesting using shoe embedded with piezoelectric material. J. Electron. Mater. 2020, 49, 1–10. [Google Scholar] [CrossRef]
- Cai, M.; Liao, W.-H.; Cao, J. A smart harvester for capturing energy from human ankle dorsiflexion with reduced user effort. Smart Mater. Struct. 2018, 28, 015026. [Google Scholar] [CrossRef]
- Rubinshtein, Z.E.; Peretz, M.M.; Riemer, R. Biomechanical energy harvesting system with optimal cost-of-harvesting tracking algorithm. In IEEE Applied Power Electronics Conference and Exposition-APEC 2014; IEEE: New York, NY, USA, 2014; pp. 3105–3109. [Google Scholar]
- Apgar, C.; Schmidt, G.; Wild, J.; Patterson, Z.; Hieronymous, D.; Revesman, P.; Nagel, J. Biomechanical Energy Harvesting Using a Knee Mounted Generator. In Proceedings of the IEEE Systems and Information Engineering Design Symposium (SIEDS), Charlottesville, VA, USA, 29 April 2016; pp. 1–5. [Google Scholar]
- Chen, C.; Chau, L.Y.; Liao, W.-H. A knee-mounted biomechanical energy harvester with enhanced efficiency and safety. Smart Mater. Struct. 2017, 26, 065027. [Google Scholar] [CrossRef]
- Gao, F.; Liu, G.; Chung, B.L.-H.; Chan, H.H.-T.; Liao, W.-H. Macro fiber composite-based energy harvester for human knee. Appl. Phys. Lett. 2019, 115, 033901. [Google Scholar] [CrossRef]
- Dai, D.; Liu, J. Hip-mounted electromagnetic generator to harvest energy from human motion. Front. Energy 2014, 8, 173–181. [Google Scholar] [CrossRef]
- Mi, J.; Li, Q.; Liu, M.; Li, X.; Zuo, L. Design, modelling, and testing of a vibration energy harvester using a novel half-wave mechanical rectification. Appl. Energy 2020, 279, 115726. [Google Scholar] [CrossRef]
- Guo, Y.; Zhang, X.-S.; Wang, Y.; Gong, W.; Zhang, Q.; Wang, H.; Brugger, J. All-fiber hybrid piezoelectric-enhanced triboelectric nanogenerator for wearable gesture monitoring. Nano Energy 2018, 48, 152–160. [Google Scholar] [CrossRef]
- Xiong, J.; Cui, P.; Chen, X.; Wang, J.; Parida, K.; Lin, M.-F.; Lee, P.S. Skin-touch-actuated textile-based triboelectric nanogenerator with black phosphorus for durable biomechanical energy harvesting. Nat. Commun. 2018, 9, 1–9. [Google Scholar] [CrossRef] [PubMed]
- Pu, X.; Liu, M.; Chen, X.; Sun, J.; Du, C.; Zhang, Y.; Zhai, J.; Hu, W.; Wang, Z.L. Ultrastretchable, transparent triboelectric nanogenerator as electronic skin for biomechanical energy harvesting and tactile sensing. Sci. Adv. 2017, 3, e1700015. [Google Scholar] [CrossRef] [PubMed]
- Sun, J.-G.; Yang, T.-N.; Wang, C.-Y.; Chen, L.-J. A flexible transparent one-structure tribo-piezo-pyroelectric hybrid energy generator based on bio-inspired silver nanowires network for biomechanical energy harvesting and physiological monitoring. Nano Energy 2018, 48, 383–390. [Google Scholar] [CrossRef]
- Gogurla, N.; Roy, B.; Park, J.-Y.; Kim, S. Skin-contact actuated single-electrode protein triboelectric nanogenerator and strain sensor for biomechanical energy harvesting and motion sensing. Nano Energy 2019, 62, 674–681. [Google Scholar] [CrossRef]
- Li, H.; Tian, C.; Lu, J.; Myjak, M.J.; Martinez, J.J.; Brown, R.S.; Deng, Z.D. An energy harvesting underwater acoustic transmitter for aquatic animals. Sci. Rep. 2016, 6, 33804. [Google Scholar] [CrossRef] [PubMed]
- Shearwood, J.; Hung, D.M.Y.; Cross, P.; Preston, S.; Palego, C. Honey-Bee Localization Using an Energy Harvesting Device and Power Based Angle of Arrival Estimation. In Proceedings of the IEEE/MTT-S International Microwave Symposium-IMS, Philadelphia, PA, USA, 10–15 June 2018; pp. 957–960. [Google Scholar]
- Islam, M.A.; Woon, C.W.; Ethiraj, B.; Cheng, C.K.; Yousuf, A.; Khan, M.R. Correlation of power generation with time-course biofilm architecture using Klebsiella variicola in dual chamber microbial fuel cell. Int. J. Hydrogen Energy 2017, 42, 25933–25941. [Google Scholar] [CrossRef]
- Mei, X.; Xing, D.; Yang, Y.; Liu, Q.; Zhou, H.; Guo, C.; Ren, N. Adaptation of microbial community of the anode biofilm in microbial fuel cells to temperature. Bioelectrochemistry 2017, 117, 29–33. [Google Scholar] [CrossRef] [PubMed]
- Zhang, D.; Li, Z.; Zhang, C.; Zhou, X.; Xiao, Z.; Awata, T.; Katayama, A. Phenol-degrading anode biofilm with high coulombic efficiency in graphite electrodes microbial fuel cell. J. Biosci. Bioeng. 2017, 123, 364–369. [Google Scholar] [CrossRef]
- Ye, D.; Zhang, P.; Li, J.; Zhu, X.; Chen, R.; Liao, Q. In Situ visualization of biofilm formation in a microchannel for a microfluidic microbial fuel cell anode. Int. J. Hydrogen Energy 2020. [Google Scholar] [CrossRef]
- Zhao, X.; Deng, W.; Tan, Y.; Xie, Q. Promoting electricity generation of shewanella putrefaciens in a microbial fuel cell by modification of porous poly(3-aminophenylboronic acid) film on carbon anode. Electrochim. Acta 2020, 354, 136715. [Google Scholar] [CrossRef]
- Almatouq, A.; Babatunde, A. Identifying optimized conditions for concurrent electricity production and phosphorus recovery in a mediator-less dual chamber microbial fuel cell. Appl. Energy 2018, 230, 122–134. [Google Scholar] [CrossRef]
- Sathishkumar, K.; Narenkumar, J.; Selvi, A.; Murugan, K.; Babujanarthanam, R.; Rajasekar, A. Treatment of soak liquor and bioelectricity generation in dual chamber microbial fuel cell. Environ. Sci. Pollut. Res. 2018, 25, 11424–11430. [Google Scholar] [CrossRef]
- Almatouq, A.; Babatunde, A.O. Concurrent phosphorus recovery and energy generation in mediator-less dual chamber microbial fuel cells: Mechanisms and influencing factors. Int. J. Environ. Res. Public Health 2016, 13, 375. [Google Scholar] [CrossRef]
- Penteado, E.D.; Fernandez-Marchante, C.M.; Zaiat, M.; Cañizares, P.; Gonzalez, E.R.; Rodrigo, M.A. Energy recovery from winery wastewater using a dual chamber microbial fuel cell. J. Chem. Technol. Biotechnol. 2015, 91, 1802–1808. [Google Scholar] [CrossRef]
- Margaria, V.; Tommasi, T.; Pentassuglia, S.; Agostino, V.; Sacco, A.; Armato, C.; Chiodoni, A.; Schilirò, T.; Quaglio, M. Effects of pH variations on anodic marine consortia in a dual chamber microbial fuel cell. Int. J. Hydrogen Energy 2017, 42, 1820–1829. [Google Scholar] [CrossRef]
- Kumar, S.S.; Malyan, S.K.; Basu, S.; Bishnoi, N.R. Syntrophic association and performance of Clostridium, Desulfovibrio, Aeromonas and Tetrathiobacter as anodic biocatalysts for bioelectricity generation in dual chamber microbial fuel cell. Environ. Sci. Pollut. Res. 2017, 24, 16019–16030. [Google Scholar] [CrossRef] [PubMed]
- Miran, W.; Nawaz, M.; Jang, J.; Lee, D.S. Sustainable electricity generation by biodegradation of low-cost lemon peel biomass in a dual chamber microbial fuel cell. Int. Biodeterior. Biodegrad. 2016, 106, 75–79. [Google Scholar] [CrossRef]
- Nandy, A.; Kumar, V.; Kundu, P.P. Effect of electric impulse for improved energy generation in mediatorless dual chamber microbial fuel cell through electroevolution of Escherichia coli. Biosens. Bioelectron. 2016, 79, 796–801. [Google Scholar] [CrossRef]
- Rossi, R.; Wang, X.; Logan, B.E. High performance flow through microbial fuel cells with anion exchange membrane. J. Power Source 2020, 475, 228633. [Google Scholar] [CrossRef]
- Abu-Reesh, I.M. Single- and multi-objective optimization of a dual-chamber microbial fuel cell operating in continuous-flow mode at steady state. Processes 2020, 8, 839. [Google Scholar] [CrossRef]
- Vélez-Pérez, L.; Ramirez-Nava, J.; Hernández-Flores, G.; Talavera-Mendoza, O.; Escamilla-Alvarado, C.; Poggi-Varaldo, H.; Solorza-Feria, O.; López-Díaz, J. Industrial acid mine drainage and municipal wastewater co-treatment by dual-chamber microbial fuel cells. Int. J. Hydrogen Energy 2020, 45, 13757–13766. [Google Scholar] [CrossRef]
- Selvaraj, D.; Somanathan, A.; Jeyakumar, R.; Kumar, G. Generation of electricity by the degradation of electro-Fenton pretreated latex wastewater using double chamber microbial fuel cell. Int. J. Energy Res. 2020, 44, 12496–12505. [Google Scholar] [CrossRef]
- Li, M.; Zhou, S.; Xu, Y.; Liu, Z.; Ma, F.; Zhi, L.; Zhou, X. Simultaneous Cr(VI) reduction and bioelectricity generation in a dual chamber microbial fuel cell. Chem. Eng. J. 2018, 334, 1621–1629. [Google Scholar] [CrossRef]
- Ye, Y.; Ngo, H.H.; Guo, W.; Chang, S.W.; Nguyen, D.D.; Liu, Y.; Nghiem, L.D.; Zhang, X.; Wang, J. Effect of organic loading rate on the recovery of nutrients and energy in a dual-chamber microbial fuel cell. Bioresour. Technol. 2019, 281, 367–373. [Google Scholar] [CrossRef] [PubMed]
- Boas, J.V.; Oliveira, V.; Marcon, L.; Simões, M.; Pinto, A. Optimization of a single chamber microbial fuel cell using Lactobacillus pentosus: Influence of design and operating parameters. Sci. Total Environ. 2019, 648, 263–270. [Google Scholar] [CrossRef] [PubMed]
- Zhang, L.; Wang, J.; Fu, G.; Zhang, Z. Simultaneous electricity generation and nitrogen and carbon removal in single-chamber microbial fuel cell for high-salinity wastewater treatment. J. Clean. Prod. 2020, 276, 123203. [Google Scholar] [CrossRef]
- Al Lawati, M.J.; Jafary, T.; Baawain, M.S.; Al-Mamun, A. A mini review on biofouling on air cathode of single chamber microbial fuel cell; prevention and mitigation strategies. Biocatal. Agric. Biotechnol. 2019, 22, 101370. [Google Scholar] [CrossRef]
- Wu, Y.; Zhao, X.; Jin, M.; Li, Y.; Li, S.; Kong, F.; Nan, J.; Wang, A. Copper removal and microbial community analysis in single-chamber microbial fuel cell. Bioresour. Technol. 2018, 253, 372–377. [Google Scholar] [CrossRef] [PubMed]
- Mohanakrishna, G.; Abu-Reesh, I.M.; Kondaveeti, S.; Al-Raoush, R.I.; He, Z. Enhanced treatment of petroleum refinery wastewater by short-term applied voltage in single chamber microbial fuel cell. Bioresour. Technol. 2018, 253, 16–21. [Google Scholar] [CrossRef] [PubMed]
- Khater, D.Z.; El-Khatib, K.; Hassan, H.M. Microbial diversity structure in acetate single chamber microbial fuel cell for electricity generation. J. Genet. Eng. Biotechnol. 2017, 15, 127–137. [Google Scholar] [CrossRef] [PubMed]
- Modi, A.; Singh, S.; Verma, N. Improved performance of a single chamber microbial fuel cell using nitrogen-doped polymer-metal-carbon nanocomposite-based air-cathode. Int. J. Hydrogen Energy 2017, 42, 3271–3280. [Google Scholar] [CrossRef]
- Yu, B.; Feng, L.; He, Y.; Yang, L.; Xun, Y. Effects of anode materials on the performance and anode microbial community of soil microbial fuel cell. J. Hazard. Mater. 2021, 401, 123394. [Google Scholar] [CrossRef]
- Liu, Y.; Zhao, W.; Sun, R.; Yue, X. Optimal path planning for automated dimensional inspection of free-form surfaces. J. Manuf. Syst. 2020, 56, 84–92. [Google Scholar] [CrossRef]
- Liu, D.; Chang, Q.; Gao, Y.; Huang, W.; Sun, Z.; Yan, M.; Guo, C. High performance of microbial fuel cell afforded by metallic tungsten carbide decorated carbon cloth anode. Electrochim. Acta. 2020, 330, 135243. [Google Scholar] [CrossRef]
- Neethu, B.; Bhowmick, G.; Ghangrekar, M. Improving performance of microbial fuel cell by enhanced bacterial-anode interaction using sludge immobilized beads with activated carbon. Process. Saf. Environ. Prot. 2020, 143, 285–292. [Google Scholar] [CrossRef]
- Gajda, I.; Greenman, J.; Ieropoulos, I. Microbial fuel cell stack performance enhancement through carbon veil anode modification with activated carbon powder. Appl. Energy 2020, 262, 114475. [Google Scholar] [CrossRef] [PubMed]
- Yi, Y.; Xie, B.; Zhao, T.; Qian, Z.; Liu, H. The effect of anode hydrodynamics on the sensitivity of microbial fuel cell based biosensors and the biological mechanism. Bioelectrochemistry 2020, 132, 107351. [Google Scholar] [CrossRef] [PubMed]
- Rossi, R.; Evans, P.J.; Logan, B.E. Impact of flow recirculation and anode dimensions on performance of a large scale microbial fuel cell. J. Power Source 2019, 412, 294–300. [Google Scholar] [CrossRef]
- Caizán-Juanarena, L.; Servin-Balderas, I.; Chen, X.; Buisman, C.J.; Ter Heijne, A. Electrochemical and microbiological characterization of single carbon granules in a multi-anode microbial fuel cell. J. Power Source 2019, 435, 126514. [Google Scholar] [CrossRef]
- Zhao, N.; Ma, Z.; Song, H.; Xie, Y.; Zhang, M. Enhancement of bioelectricity generation by synergistic modification of vertical carbon nanotubes/polypyrrole for the carbon fibers anode in microbial fuel cell. Electrochim. Acta 2019, 296, 69–74. [Google Scholar] [CrossRef]
- Cao, Y.; Mu, H.; Liu, W.; Zhang, R.; Guo, J.; Xian, M.; Liu, H. Electricigens in the anode of microbial fuel cells: Pure cultures versus mixed communities. Microb. Cell Factories 2019, 18, 1–14. [Google Scholar] [CrossRef] [PubMed]
- Rani, R.; Sharma, D.; Kumar, S. Optimization of operating conditions of miniaturize single chambered microbial fuel cell using NiWO4/graphene oxide modified anode for performance improvement and microbial communities dynamics. Bioresour. Technol. 2019, 285, 121337. [Google Scholar] [CrossRef]
- Guan, Y.-F.; Zhang, F.; Huang, B.-C.; Yu, H.-Q. Enhancing electricity generation of microbial fuel cell for wastewater treatment using nitrogen-doped carbon dots-supported carbon paper anode. J. Clean. Prod. 2019, 229, 412–419. [Google Scholar] [CrossRef]
- Fu, B.; Xu, T.; Guo, X.; Liang, P.; Huang, X.; Zhang, X. Optimization and simulation of a carbon-based flow-through composite anode configuration to enhance power generation and improve effluent quality simultaneously for microbial fuel cells. J. Clean. Prod. 2019, 229, 542–551. [Google Scholar] [CrossRef]
- Li, Z.; Yang, S.; Song, Y.; Xu, H.; Wang, Z.; Wang, W.; Dang, Z.; Zhao, Y. In Situ modified titanium suboxides with polyaniline/graphene as anode to enhance biovoltage production of microbial fuel cell. Int. J. Hydrogen Energy 2019, 44, 6862–6870. [Google Scholar] [CrossRef]
- Wang, R.; Yan, M.; Li, H.; Zhang, L.; Peng, B.; Sun, J.; Liu, D.; Liu, S. FeS2Nanoparticles Decorated graphene as microbial-fuel-cell anode achieving high power density. Adv. Mater. 2018, 30, e1800618. [Google Scholar] [CrossRef]
- Bian, B.; Shi, D.; Cai, X.; Hu, M.; Guo, Q.; Zhang, C.; Wang, Q.; Sun, A.X.; Yang, J. 3D printed porous carbon anode for enhanced power generation in microbial fuel cell. Nano Energy 2018, 44, 174–180. [Google Scholar] [CrossRef]
- Yu, F.; Wang, C.; Ma, J. Capacitance-enhanced 3D graphene anode for microbial fuel cell with long-time electricity generation stability. Electrochim. Acta 2018, 259, 1059–1067. [Google Scholar] [CrossRef]
- Pu, K.-B.; Ma, Q.; Cai, W.-F.; Chen, Q.-Y.; Wang, Y.-H.; Li, F.-J. Polypyrrole modified stainless steel as high performance anode of microbial fuel cell. Biochem. Eng. J. 2018, 132, 255–261. [Google Scholar] [CrossRef]
- Ndayisenga, F.; Yu, Z.; Yu, Y.; Lay, C.-H.; Zhou, D. Bioelectricity generation using microalgal biomass as electron donor in a bio-anode microbial fuel cell. Bioresour. Technol. 2018, 270, 286–293. [Google Scholar] [CrossRef] [PubMed]
- Zhong, D.; Liao, X.; Liu, Y.; Zhong, N.; Xu, Y. Quick start-up and performance of microbial fuel cell enhanced with a polydiallyldimethylammonium chloride modified carbon felt anode. Biosens. Bioelectron. 2018, 119, 70–78. [Google Scholar] [CrossRef] [PubMed]
- Rikame, S.S.; Mungray, A.A.; Mungray, A.K. Modification of anode electrode in microbial fuel cell for electrochemical recovery of energy and copper metal. Electrochim. Acta 2018, 275, 8–17. [Google Scholar] [CrossRef]
- Liu, B.; Ji, M.; Zhai, H. Anodic potentials, electricity generation and bacterial community as affected by plant roots in sediment microbial fuel cell: Effects of anode locations. Chemosphere 2018, 209, 739–747. [Google Scholar] [CrossRef] [PubMed]
- Zhou, Y.; Tang, L.; Liu, Z.; Hou, J.; Chen, W.; Li, Y.; Sang, L. A novel anode fabricated by three-dimensional printing for use in urine-powered microbial fuel cell. Biochem. Eng. J. 2017, 124, 36–43. [Google Scholar] [CrossRef]
- Zhang, W.; Xie, B.; Yang, L.; Liang, D.; Zhu, Y.; Liu, H. Brush-like polyaniline nanoarray modified anode for improvement of power output in microbial fuel cell. Bioresour. Technol. 2017, 233, 291–295. [Google Scholar] [CrossRef] [PubMed]
- Kumar, K.; Manangath, S.P.; Manju, P.; Gajalakshmi, S. Resource recovery from paddy field using plant microbial fuel cell. Process. Biochem. 2020, 99, 270–281. [Google Scholar] [CrossRef]
- Lai, C.; Li, B.; Chen, M.; Zeng, G.; Huang, D.; Qin, L.; Liu, X.; Cheng, M.; Wan, J.; Du, C.; et al. Simultaneous degradation of P-nitroaniline and electricity generation by using a microfiltration membrane dual-chamber microbial fuel cell. Int. J. Hydrogen Energy 2018, 43, 1749–1757. [Google Scholar] [CrossRef]
- Li, X.; Liu, G.; Sun, S.; Ma, F.; Zhou, S.; Lee, J.K.; Yao, H. Power generation in dual chamber microbial fuel cells using dynamic membranes as separators. Energy Convers. Manag. 2018, 165, 488–494. [Google Scholar] [CrossRef]
- Das, I.; Das, S.; Sharma, S.; Ghangrekar, M. Ameliorated performance of a microbial fuel cell operated with an alkali pre-treated clayware ceramic membrane. Int. J. Hydrogen Energy 2020, 45, 16787–16798. [Google Scholar] [CrossRef]
- Salar-García, M.; Walter, X.; Gurauskis, J.; Fernández, A.D.R.; Ieropoulos, I. Effect of iron oxide content and microstructural porosity on the performance of ceramic membranes as microbial fuel cell separators. Electrochim. Acta 2021, 367, 137385. [Google Scholar] [CrossRef]
- Suransh, J.; Tiwari, A.K.; Mungray, A.K. Modification of clayware ceramic membrane for enhancing the performance of microbial fuel cell. Environ. Prog. Sustain. Energy 2020, 39, 1–13. [Google Scholar] [CrossRef]
- Frattini, D.; Accardo, G.; Kwon, Y. Perovskite ceramic membrane separator with improved biofouling resistance for yeast-based microbial fuel cells. J. Membr. Sci. 2020, 599, 117843. [Google Scholar] [CrossRef]
- Zhang, D.; Ge, Y.; Wang, W. Study of a terrestrial microbial fuel cell and the effects of its power generation performance by environmental factors. In Proceedings of the 2013 International Conference on Advanced Mechatronic Systems, Luoyang, China, 25–27 September 2013; IEEE: New York, NY, USA, 2013; pp. 445–448. [Google Scholar] [CrossRef]
- Kelly, I.; Melhuish, C. SlugBot: A robot predator. Comput. Vis. 2001, 2159, 519–528. [Google Scholar] [CrossRef]
- Ieropoulos, I.; Melhuish, C.; Greenman, J.; Horsfield, I. EcoBot-II: An artificial agent with a natural metabolism. Int. J. Adv. Robot. Syst. 2005, 2, 31. [Google Scholar] [CrossRef]
- Ieropoulos, I.; Greenman, J.; Melhuish, C.; Horsfield, I. EcoBot-III: A Robot with Guts. In Proceedings of the 12th International Conference on the Synthesis and Simulation of Living Systems, Alife, Italy, 19–23 August 2010; pp. 733–740. [Google Scholar]
- Philamore, H.; Ieropoulos, I.; Stinchcombe, A.; Rossiter, J. Toward energetically autonomous foraging soft robots. Soft Robot. 2016, 3, 186–197. [Google Scholar] [CrossRef]
- Mathuriya, A.S.; Yakhmi, J.V. Microbial fuel cells—Applications for generation of electrical power and beyond. Crit. Rev. Microbiol. 2014, 42, 127–143. [Google Scholar] [CrossRef] [PubMed]
- Nasar, A.; Perveen, R. Applications of enzymatic biofuel cells in bioelectronic devices—A review. Int. J. Hydrogen Energy 2019, 44, 15287–15312. [Google Scholar] [CrossRef]
- Zebda, A.; Alcaraz, J.-P.; Vadgama, P.; Shleev, S.; Minteer, S.D.; Boucher, F.; Cinquin, P.; Martin, D.K. Challenges for successful implantation of biofuel cells. Bioelectrochemistry 2018, 124, 57–72. [Google Scholar] [CrossRef]
- Cosnier, S.; Le Goff, A.; Holzinger, M. Towards glucose biofuel cells implanted in human body for powering artificial organs: Review. Electrochem. Commun. 2014, 38, 19–23. [Google Scholar] [CrossRef]
- Cosnier, S.; Gross, A.J.; Giroud, F.; Holzinger, M. Beyond the hype surrounding biofuel cells: What’s the future of enzymatic fuel cells? Curr. Opin. Electrochem. 2018, 12, 148–155. [Google Scholar] [CrossRef]
- Haque, S.U.; Nasar, A.; Rahman, M.M. Applications of chitosan (CHI)-reduced graphene oxide (rGO)-polyaniline (PAni) conducting composite electrode for energy generation in glucose biofuel cell. Sci. Rep. 2020, 10, 1–12. [Google Scholar] [CrossRef]
- Perveen, R.; Nasara, A.; Kanchic, S.; Kashmery, H.A. Development of a ternerry condunting composite (PPy/Au/CNT@Fe3O4) immobilized FRT/GOD bioanode for glucose/oxygen biofuel cell applications. Int. J. Hydrogen Energy 2021, 46, 3259–3269. [Google Scholar] [CrossRef]
- Shakeel, N.; Ahamed, M.I.; Kanchi, S.; Kashmery, H.A. Green synthesis of ZnO nanoparticles decorated on polyindole functionalized-MCNTs and used as anode material for enzymatic biofuel cell applications. Sci. Rep. 2020, 10, 1–10. [Google Scholar] [CrossRef]
- Kizling, M.; Dzwonek, M.; Nowak, A.; Tymecki, Ł.; Stolarczyk, K.; Więckowska, A.; Bilewicz, R. Multi-substrate biofuel cell utilizing glucose, fructose and sucrose as the anode fuels. Nanomaterials 2020, 10, 1534. [Google Scholar] [CrossRef]
- Holzinger, M.; Le Goff, A.; Cosnier, S. Carbon nanotube/enzyme biofuel cells. Electrochim. Acta 2012, 82, 179–190. [Google Scholar] [CrossRef]
- Ben Tahar, A.; Szymczyk, A.; Tingry, S.; Vadgama, P.; Zelsmanne, M.; Tsujumura, S.; Cinquin, P.; Martin, D.; Zebda, A. One-year stability of glucose dehydrogenase confined in a 3D carbon nanotube electrode with coated poly-methylene green: Application as bioanode for a glucose biofuel cell. J. Electroanal. Chem. 2019, 847, 113069. [Google Scholar] [CrossRef]
- Navaee, A.; Salimi, A. FAD-based glucose dehydrogenase immobilized on thionine/AuNPs frameworks grafted on amino-CNTs: Development of high power glucose biofuel cell and biosensor. J. Electroanal. Chem. 2018, 815, 105–113. [Google Scholar] [CrossRef]
- Yin, S.; Jin, Z.; Miyake, T. Wearable high-powered biofuel cells using enzyme/carbon nanotube composite fibers on textile cloth. Biosens. Bioelectron. 2019, 141, 111471. [Google Scholar] [CrossRef] [PubMed]
- Jayapiriya, U.S.; Rewatkar, P.; Goel, S. Miniaturized polymeric enzymatic biofuel cell with integrated microfluidic device and enhanced laser ablated bioelectrodes. Int. J. Hydrogen Energy 2021, 46, 3183–3192. [Google Scholar] [CrossRef]
- Torrinha, Á.; Montenegro, M.C.; Araújo, A.N. Conjugation of glucose oxidase and bilirubin oxidase bioelectrodes as biofuel cell in a finger-powered microfluidic platform. Electrochim. Acta 2019, 318, 922–930. [Google Scholar] [CrossRef]
- Rewatkar, P.; Bandapati, M.; Goel, S. Miniaturized additively manufactured co-laminar microfluidic glucose biofuel cell with optimized grade pencil bioelectrodes. Int. J. Hydrogen Energy 2019, 44, 31434–31444. [Google Scholar] [CrossRef]
- Rewatkar, P.; Hitaishi, V.P.; Lojou, E.; Goel, S. Enzymatic fuel cells in a microfluidic environment: Status and opportunities. A mini review. Electrochem. Commun. 2019, 107, 106533. [Google Scholar] [CrossRef]
- Rewatkar, P.; Goel, S. Paper-Based Membraneless Co-Laminar With MWCNT-Fed Bucky Paper Bioelectrodes. IEEE Trans. NanoBioscience 2018, 17, 374–379. [Google Scholar] [CrossRef]
- Gao, W.; Emaminejad, S.; Nyein, H.Y.Y.; Challa, S.; Chen, K.; Peck, A.; Fahad, H.M.; Ota, H.; Shiraki, H.; Kiriya, D.; et al. Fully integrated wearable sensor arrays for multiplexed In Situ perspiration analysis. Nat. Cell Biol. 2016, 529, 509–514. [Google Scholar] [CrossRef]
- Kim, J.; Campbell, A.S.; Wang, J. Wearable non-invasive epidermal glucose sensors: A review. Talanta 2018, 177, 163–170. [Google Scholar] [CrossRef] [PubMed]
- Imani, S.; Bandodkar, A.J.; Mohan, A.M.V.; Kumar, R.; Yu, S.; Wang, J.; Mercier, P.P. A wearable chemical–electrophysiological hybrid biosensing system for real-time health and fitness monitoring. Nat. Commun. 2016, 7, 11650. [Google Scholar] [CrossRef] [PubMed]
- Wang, C.; Shim, E.; Chang, H.-K.; Lee, N.; Kim, H.R.; Park, J. Sustainable and high-power wearable glucose biofuel cell using long-term and high-speed flow in sportswear fabrics. Biosens. Bioelectron. 2020, 169, 112652. [Google Scholar] [CrossRef] [PubMed]
- Jeon, W.-Y.; Lee, J.-H.; Dashnyam, K.; Choi, Y.-B.; Kim, T.-H.; Lee, H.-H.; Kim, H.-W.; Kim, H.-H. Performance of a glucose-reactive enzyme-based biofuel cell system for biomedical applications. Sci. Rep. 2019, 9, 1–9. [Google Scholar] [CrossRef] [PubMed]
- Zou, Y.; Raveendran, V.; Chen, J. Wearable triboelectric nanogenerators for biomechanical energy harvesting. Nano Energy 2020, 77, 105303. [Google Scholar] [CrossRef]
- Covaci, C.; Gontean, A. Piezoelectric energy harvesting solutions: A review. Sensors 2020, 20, 3512. [Google Scholar] [CrossRef] [PubMed]
- Karan, S.K.; Maiti, S.; Agrawal, A.K.; Das, A.K.; Maitra, A.; Paria, S.; Bera, A.; Bera, R.; Halder, L.; Mishra, A.K.; et al. Designing high energy conversion efficient bio-inspired vitamin assisted single-structured based self-powered piezoelectric/wind/acoustic multi-energy harvester with remarkable power density. Nano Energy 2019, 59, 169–183. [Google Scholar] [CrossRef]
- Camilloni, E.; DeMaso-Gentile, G.; Scavongelli, C.; Conti, M.; Madrid, N.M.; Seepold, R.; Orcioni, S. Piezoelectric Energy Harvesting on Running Shoes; Springer: Berlin/Heidelberg, Germany, 2016; Volume 392, pp. 91–107. [Google Scholar]
- Izadgoshasb, I.; Lim, Y.Y.; Lake, N.; Tang, L.; Padilla, R.V.; Kashiwao, T. Optimizing orientation of piezoelectric cantilever beam for harvesting energy from human walking. Energy Convers. Manag. 2018, 161, 66–73. [Google Scholar] [CrossRef]
- Dong, K.; Wu, Z.; Deng, J.; Wang, A.C.; Zou, H.; Chen, C.; Hu, D.; Gu, B.; Sun, B.; Wang, Z.L. A Stretchable yarn embedded triboelectric nanogenerator as electronic skin for biomechanical energy harvesting and multifunctional pressure sensing. Adv. Mater. 2018, 30, e1804944. [Google Scholar] [CrossRef] [PubMed]
- Cho, S.; Yun, Y.; Jang, S.; Ra, Y.; Choi, J.H.; Hwang, H.J.; Choi, D.; Choi, D. Universal biomechanical energy harvesting from joint movements using a direction-switchable triboelectric nanogenerator. Nano Energy 2020, 71, 104584. [Google Scholar] [CrossRef]
- Li, Z.; Shen, J.; Abdalla, I.; Yu, J.; Ding, B. Nanofibrous membrane constructed wearable triboelectric nanogenerator for high performance biomechanical energy harvesting. Nano Energy 2017, 36, 341–348. [Google Scholar] [CrossRef]
- Schlichting, A.D.; Garcia, E. A self-reliant avian bio-logger: Energy storage considerations. Smart Mater. Struct. 2013, 23, 015004. [Google Scholar] [CrossRef]
- He, J.; Qian, S.; Niu, X.; Zhang, N.; Qian, J.; Hou, X.; Mu, J.; Geng, W.; Chou, X. Piezoelectric-enhanced triboelectric nanogenerator fabric for biomechanical energy harvesting. Nano Energy 2019, 64, 103933. [Google Scholar] [CrossRef]
- Dong, K.; Deng, J.; Ding, W.; Wang, A.C.; Wang, P.; Cheng, C.; Wang, Y.-C.; Jin, L.; Gu, B.; Sun, B.; et al. Versatile core-sheath yarn for sustainable biomechanical energy harvesting and real-time human-interactive sensing. Adv. Energy Mater. 2018, 8, 1–12. [Google Scholar] [CrossRef]
- Guan, X.; Xu, B.; Wu, M.; Jing, T.; Yang, Y.; Gao, Y. Breathable, washable and wearable woven-structured triboelectric nanogenerators utilizing electrospun nanofibers for biomechanical energy harvesting and self-powered sensing. Nano Energy 2020, 80, 105549. [Google Scholar] [CrossRef]
- Lin, Z.; Wu, Y.; He, Q.; Sun, C.; Fan, E.; Zhou, Z.; Liu, M.; Wei, W.; Yang, J. An airtight-cavity-structural triboelectric nanogenerator-based insole for high performance biomechanical energy harvesting. Nanoscale 2019, 11, 6802–6809. [Google Scholar] [CrossRef]
- Dai, D.; Liu, J.; Zhou, Y. Harvesting biomechanical energy in the walking by shoe based on liquid metal magnetohydrodynamics. Front. Energy 2012, 6, 112–121. [Google Scholar] [CrossRef]
- Gatto, A.; Frontoni, E. Energy Harvesting System for Smart Shoes. In Proceedings of the 10th International Conference on Mechatronic and Embedded Systems and Applications (MESA), Senigallia, Italy, 10–12 September 2014; pp. 1–6. [Google Scholar]
- Bonisoli, E.; Repetto, M.; Manca, N.; Gasparini, A. Electromechanical and Electronic integrated harvester for shoes application. IEEE ASME Trans. Mechatron. 2017, 22, 1921–1932. [Google Scholar] [CrossRef]
- Xu, B.; Li, Y. Force analysis and energy harvesting for innovative multi-functional shoes. Front. Mater. 2019, 6, 1–8. [Google Scholar] [CrossRef]
- Ieropoulos, I.A.; Greenman, J.; Melhuish, C.; Horsfield, I. Microbial fuel cells for robotics: Energy autonomy through artificial symbiosis. ChemSusChem 2012, 5, 1020–1026. [Google Scholar] [CrossRef] [PubMed]
- Li, H.; Yao, J.; Liu, C.; Zhou, P.; Xu, Y.; Zhao, Y. A bioinspired soft swallowing robot based on compliant guiding structure. Soft Robot. 2020, 7, 491–499. [Google Scholar] [CrossRef] [PubMed]
- Kloke, A.; Köhler, C.; Zengerle, R.; Kerzenmacher, S. Porous platinum electrodes fabricated by cyclic electrodeposition of PtCu Alloy: Application to implantable glucose fuel cells. J. Phys. Chem. C 2012, 116, 19689. [Google Scholar] [CrossRef]
- Brouzgou, A.; Tsiakaras, P. Electrocatalysts for glucose electrooxidation reaction: A review. Top. Catal. 2015, 58, 1311–1327. [Google Scholar] [CrossRef]
- Shi, B.; Li, Z.; Fan, Y. Implantable energy-harvesting devices. Adv. Mater. 2018, 30, e1801511. [Google Scholar] [CrossRef]
- Barton, S.C.; Gallaway, J.; Atanassov, P. Enzymatic biofuel cells for implantable and microscale devices. Chem. Rev. 2004, 104, 4867–4886. [Google Scholar] [CrossRef]
- Kim, Y.J.; Chun, S.-E.; Whitacre, J.; Bettinger, C.J. Self-deployable current sources fabricated from edible materials. J. Mater. Chem. B 2013, 1, 3781–3788. [Google Scholar] [CrossRef] [PubMed]
- Hortelão, A.C.; Patiño, T.; Perez-Jiménez, A.; Blanco, À.; Sánchez, S. Enzyme-powered nanobots enhance anticancer drug delivery. Adv. Funct. Mater. 2018, 28, 1–10. [Google Scholar] [CrossRef]
- Romano, D.; Donati, E.; Benelli, G.; Stefanini, C. A review on animal-robot interaction: From bio-hybrid organisms to mixed societies. Biol. Cybern. 2018, 113, 201–225. [Google Scholar] [CrossRef] [PubMed]
Publisher’s Note: MDPI stays neutral with regard to jurisdictional claims in published maps and institutional affiliations. |
© 2021 by the authors. Licensee MDPI, Basel, Switzerland. This article is an open access article distributed under the terms and conditions of the Creative Commons Attribution (CC BY) license (http://creativecommons.org/licenses/by/4.0/).















