Next Article in Journal
Performance Evaluation of Heading-and-Winning Machines in the Conditions of Potash Mines
Next Article in Special Issue
Augmented Reality Maintenance Assistant Using YOLOv5
Previous Article in Journal
Efficacy of Red Glass in Protecting 1,4-Dihydropyridine Antihypertensive Drugs in Liquid Formulations
Previous Article in Special Issue
Increasing the Reliability of an Electrical Power System in a Big European Hospital through the Petri Nets and Fuzzy Inference System Mamdani Modelling
 
 
Font Type:
Arial Georgia Verdana
Font Size:
Aa Aa Aa
Line Spacing:
Column Width:
Background:
Article

The Role of Industry 4.0 and BPMN in the Arise of Condition-Based and Predictive Maintenance: A Case Study in the Automotive Industry

1
Department of Economics, Management, Industrial Engineering and Tourism, GOVCOPP, Campus Universitário de Santiago, Aveiro University, 3810-193 Aveiro, Portugal
2
Industrial Engineering and Management, EIGeS, Lusófona University, 1749-024 Lisbon, Portugal
3
Research Center in Digital Services, CISeD, Polytechnic Institute of Viseu, Campus Politécnico, 3504-510 Viseu, Portugal
4
Department of Economics, Management, Industrial Engineering and Tourism, IEETA, Campus Universitário de Santiago, Aveiro University, 3810-193 Aveiro, Portugal
*
Author to whom correspondence should be addressed.
Appl. Sci. 2021, 11(8), 3438; https://doi.org/10.3390/app11083438
Submission received: 3 February 2021 / Revised: 5 March 2021 / Accepted: 8 April 2021 / Published: 12 April 2021
(This article belongs to the Special Issue Smart Services: Artificial Intelligence in Service Systems)

Abstract

This article addresses the evolution of Industry 4.0 (I4.0) in the automotive industry, exploring its contribution to a shift in the maintenance paradigm. To this end, we firstly present the concepts of predictive maintenance (PdM), condition-based maintenance (CBM), and their applications to increase awareness of why and how these concepts are revolutionizing the automotive industry. Then, we introduce the business process management (BPM) and business process model and notation (BPMN) methodologies, as well as their relationship with maintenance. Finally, we present the case study of the Renault Cacia, which is developing and implementing the concepts mentioned above.

1. Introduction

With the continuous development of Industry 4.0 (I4.0) and its applications, business models have been adapted to keep up with the incorporation of new technologies. Since industrial companies are operating in an increasingly competitive environment, with very short cycles of technological innovation, where process optimization and automation are pivotal to the company’s survival [1], researchers and managers are called to contribute to the understanding and description of the phenomenon. While the concept of the intelligent factory has evolved over time, today it is highly digitalized and interconnected [2,3], supported by emerging information and communication technologies (ICT), and involves the operation of the so-called cyber-physical systems (CPS). In this environment, the main components are usually robotized and connected through complementary technologies, such as the Internet of Things (IoT), which enables measurement, sensing, control, and communication in all the manufacturing processes. As a result, it is expected that facilities can be managed in real-time and with the necessary flexibility to meet continuous changes.
The vision of an intelligent factory will only be possible if machines work properly, with the desired precision and efficiency. Herein lies the crucial role of maintenance, which must fulfill the delicate task of keeping machines and their components operational [4]. With the arrival of predictive maintenance (PdM) and condition-based maintenance (CBM) in the context of I4.0, the whole process changed, creating new challenges and opportunities. At the same time, it is expected that productivity will continue to grow through the prediction of failures and consequent maximization of the machines’ life cycle [5]. However, these new forms of maintenance represent a very complex process and involve an indeterminate number of variables. Here, the use of artificial intelligence (AI) techniques and advanced algorithms are crucial to gather and interpret the data acquired from the physical world, namely, from machines. The acquired knowledge, often resulting from the analysis of large volumes of data, is instrumental in supporting the decision-making process. In fact, the objective is that the machines reach a self-decision capacity [4] to directly identify which problems occur and when components need to be replaced. I4.0 can, thus, improve maintenance decision-making through the employment of industrial sensors and big data technology, which can lead to a more responsive information system [6]. However, we need viable solutions to assist the maintenance decision-making process. Its application to the automotive industry is of paramount importance, as this industry has to comply with key performance indicators [7] to control the overall manufacturing performance (e.g., IATF 16949:2016) [8]. Indeed, the automotive industry invests significant amounts in new technologies and automation to achieve short lead times, high-quality standards, and high levels of competitiveness [9].
Similar research has been carried out in the context of intelligent, condition-based, and predictive maintenance systems, mainly in the context of I4.0 [10,11,12] and in the automotive industry [13,14]. However, none of those articles used business process management (BPM) and business process model and notation (BPMN) to improve the maintenance systems. The literature shows that BPM and BPMN have gained greater significance, as they promote better communication and transparency in the decision-making process [15], especially with regard to the integration of new concepts that need to be understood and accepted by all the companies’ stakeholders. That said, we developed two research questions (RQ), as follows:
Research Questions 1 (RQ1).
How does BPMN contribute to predictive and condition-based maintenance?
Research Questions 2 (RQ2).
What contributions are identified from the use of predictive and condition-based maintenance in the automotive industry?
The next section focuses on the literature review, where the most relevant concepts are presented; following, we make some considerations about the methodological process and focus on the results of the case study; in the last section, we present the conclusions, where the practical and theoretical contributions of the work are evidenced.

2. Literature Review

This section presents the most relevant concepts, namely the I4.0 principles and technologies, as well as how these technologies trigger changes to the maintenance paradigm. It also discusses the theoretical framework, which includes the concepts of CBM, PdM, BPM, and BPMN.

2.1. Brief Considerations of I4.0

Industries are the part of the economy that produces typically highly mechanized and automated material goods [16]. However, the concept of an industry can be traced back to the end of the eighteenth century, with the first industrial revolution (Industry 1.0), characterized by the introduction of mechanical manufacturing systems utilizing water and steam power [17,18]. Almost one century later, in 1870, the electrification and labor division led to a second industrial revolution (Industry 2.0), evidenced by mass production and assembly lines that used electric power [17]. Following, the need to increase the efficiency of the production process led to the third industrial revolution (Industry 3.0) that was shaped by the introduction of electronic and ICT systems for automation [17], which represents the basis of all changes in the production paradigm. The continuous developments of ICT also led to the introduction of CPS, the core of the latest and current industrial revolution (Industry 4.0) (Figure 1).
Ultimately, I4.0 aims to achieve process automation, digitalization [3], and computerization using instantaneous data. I4.0 can then be identified as a new industrial vision [19] focused on increasing productivity, high product customization capabilities [20], real-time alerts and interventions [21], innovative service models [22], dynamic product improvement, and, ultimately, new business models [17]. The integration of all these factors translates into an intelligent factory, the central object of this new industrial age [23]. In general terms, I4.0 follows six principles, which help to identify potential uses and provide a guide for implementing this concept in, for example, facilities. Following Hermann et al. [18], we present the following principles: interoperability, which is the capacity of two systems to communicate reciprocally; virtualization identified as the dematerialization of physical procedures and processes (e.g., sensors); decentralization that aims to enable machines with decision-making capabilities based on the interpretation of the collected data; real-time capacity, which is the ability to solve production errors in real-time through the development of advanced technologies and new processes; service orientation, where software is directed to deliver solutions as services that meet the needs and expectations of the customer; and modularity stands by the ease of coupling and decoupling production modules, following current demand and orders. Not surprisingly, not all authors agree with such principles. However, the most crucial aspect to retain is that I4.0 is an integrative value creation system [24] that brings disruptive changes to supply chains, business models, and business processes [25,26]. The automotive industry, being one of the most critical industries globally, has also undergone a major transformation [27]. At the same time, the automotive industry integrates several automated, innovative, and technological systems (I4.0) [28], which contribute to cost reduction [29], as well as to increase quality, production, and customer satisfaction [30]. Therefore, the automotive industry influences a wide range of partner industries worldwide, as it plays a key role in the upstream and downstream supply chain [31], being itself a promoter of I4.0-oriented technologies.

2.2. Industry 4.0 Technologies That Changed the Maintenance Paradigm

As we mentioned earlier, the objective behind I4.0 is networking, as if it were a collaborative community, to collect, exchange and analyze data through embedded computer-controlled feedback circuits looking for optimal solutions and predict future behaviors. In that regard, ICT has allowed people, machines, and other objects to connect, and it has been possible to build a highly flexible production model, called the Cyber-Physical Production System (CPPS), which consists of transforming production supported in physical processes into production sustained by the use of CPS [19,23]. On the other hand, sensors play a fundamental role in collecting data from the physical world to cyberspace, functioning as actuators that transmit feedback information generated from the cyber level to the physical space again, the latter feedback being obtained through computational skills and data analysis and management [32]. Naturally, these systems are complemented with other features, such as IoT that enable data transmission or other short-range communication technologies, such as near field communication (NFC) or radio frequency identification (RFID). It is, therefore, possible for physical devices to be connected to each other (e.g., NCF) and/or by networks (e.g., IoT), so that it is feasible to obtain information from sensors or processes throughout the plant and store it in cloud-based data centers [33]. In addition, data production has reached unprecedented levels in many domains and has not been restricted to industry [34]. In the industry domain, though, the development of Big Data analysis techniques and technologies aims to promote the interpretation of data (i.e., that the data makes sense) that is usually collected from a wide variety of heterogeneous sources (e.g., sensors, temperature, voltages), increasing its complexity. The concept of the Internet of Services (IoS), sometimes identified as an extension of the IoT, is also involved in the exchange of information, adding a service-focused view to production [10]. Therefore, it is evident that the technologies mentioned are not only changing the paradigm of the production process but are also impacting the entire supply chain [35], from transportation to logistics, through health, and even maintenance and diagnosis [36].
After the 2nd industrial revolution, engineers and industrialists started working on developing methods to optimize production in the search for a balance between cost reduction and quality increase [37]. As a result of mass production, machines and their components began to experience greater wear and tear and, consequently, higher degradation, making its mitigation a growing concern in order to ensure continuous and flawless production [5]. Thereat, the concept of maintenance finds its centrality in the industrial world. Perhaps, the best-known typology is the run-to-failure (R2F) or, also known as, corrective maintenance (CM) [38]. This type of maintenance essentially consists of repairing a machine only when a particular failure is detected, which typically implies that this equipment will stop producing when it is being repaired. Its underlying advantage is that the machine or component will exceed the maximum period of use that the supplier has stipulated. However, there is no way to avoid the unplanned shutdown of the machine and the consequent interruption of production [4]. To avoid breakage due to maintenance stops, the time-based (TM) or preventive maintenance (PM) was introduced. In PM, time planning or process iterations are foreseen for carrying out inspections and maintenance according to a schedule [38]. PM is commonly identified as the best form of preventing failures [38], but there is no learning about the machine’s degradation profile for future actions [33], as well as a long suspension time and high operating costs [4]. Recently, with the emergence of I4.0, companies were able to start breaking the scenario of compensation between maintenance cost and performance with the use of condition-based maintenance (CBM) and predictive maintenance (PdM) [5].
Figure 2 summarizes the characterization of the three basic types of maintenance. As can be seen, the actions taken by the industrial engineer in the corrective maintenance take place after the failure occurrence; on the other hand, there are also preventive maintenance activities that can be applied in the pre- and post-failure periods; finally, predictive maintenance deals with errors in advance. Disruptive maintenance technologies are transforming all types of industries, in particular the automotive industry. Therefore, these technologies are changing traditional business models into more competitive models [30].

2.3. Condition-Based and Predictive Maintenance

Advances in the automation and integration of mechatronics in industrial machines have enabled real-time information about their status and functioning, namely through sensors [39]. CBM is a maintenance program that recommends maintenance decisions based on the information collected through condition monitoring. It consists of three main steps: data acquisition, data processing, and maintenance decision-making [40]. Thus, sensors have promoted predictive maintenance typologies, since CBM involves a prior assessment of the asset’s condition, monitoring significant parameters for its operation. According to the Portuguese standard NP EN 13306:2007—Maintenance terminology, this monitoring can be made according to a predefined calendar or according to a certain number of units of use of the equipment, serving as a reference for future actions.
In recent years, several techniques have been developed to monitor and control the desired parameters of the equipment, such as analysis of vibrations, temperatures, pressures, ultrasounds, currents, and voltages [41,42,43,44,45]. Predictive maintenance can be based on the continuous monitoring of certain parameters of a machine or the entire process so that its current condition is monitored in real-time and its future operational state can be predicted [4]. Ruiz-Sarmiento et al. [33] consider that PdM aims to monitor and analyze the evolution of the degradation state of a machine, being possible to identify, in advance, the need for maintenance interventions before the occurrence of malfunctions. Thus, maintenance actions are performed only when necessary in order to maintain the operational status of the equipment. Susto et al. [46] state that this process is aided by predictive tools based on historical data and integrity factors. Lee et al. [4] further point out that the introduction of this maintenance practice optimizes a compensation scenario, maximizing the life cycle of the machine’s components while maximizing its uptime (Figure 3a).
We also highlight the fact that there is no universal agreement for the definitions of CBM and PdM. In some cases, there are authors who identify the concepts as synonyms [47], although many others make a clear distinction between the two practices [39,48], and most of them observe CBM as a short-term measure, while PdM allows taking into account the future conditions of the asset, in order to maximize its life cycle and its components (Figure 3b). Lee et al. [4] also stress that a proper integration of predictive maintenance can lead to a significant reduction of operational costs, which is one of the main objectives of I4.0, including, for example: schedule of maintenance actions; reduction of unexpected stoppage; reduction of unavailability by stopping when it is really necessary (i.e., when the degradation state requires it); development of data history for each equipment; elimination of unnecessary replacement of components if the machine is operating satisfactorily, and so on. Although CBM and PdM have been studied in the context of I4.0 in recent years, few researchers have paid attention to this type of maintenance techniques in the automotive industry [49]. Nevertheless, a major issue in production planning of the automotive industry is related to the unexpected downtime, which is associated with aging equipment [50]. The adoption of CMB and PdM is fundamental in this industry because it allows detecting defects, to predict failures, thus increasing performance [51]. It is in this regard that the application of modeling and management tools, such as BPMN in the maintenance process becomes useful, as is its use in other industries [52].

2.4. BPM and BPMN Concepts and Their Role in Maintenance

BPM has become a reference in the last decade, bringing together various techniques and tools that combine information, management, and engineering technologies to improve business processes [53,54]. Therefore, BPM can be relevant to evaluate the strategic processes of organizations so that there is a continuous improvement in the effectiveness and efficiency of business processes [55], and, ultimately, an increase in the productivity and competitiveness of a company [56]. Inter-organizational sharing of business processes has also become a difficult task due to the lack of a single semantics and the use of various standards in the modeling and execution of business processes [57]. To overcome this problem, many organizations have chosen to model their processes using BPMN, a standard language that graphically represents business processes [58]. In automotive production, processes are often complex and difficult to describe and, therefore, are more susceptible to errors. Companies have tried to describe their processes through diagrams, which allow them to transmit the information associated with the processes more easily, as well as to discover inconsistencies and/or possible bad practices. By using BPMN notation, it is possible to represent a process, validating it and guaranteeing its consistency, with the same meaning as the textual/documentary description of the existing organizational processes [57]. As a result, BPMN can be an asset and an interesting practice for all employees to understand a particular business process [57,58].
In sum, the BPM can be a valuable approach to model processes in the I4.0 and, in particular, in condition-based predictive maintenance [17]. In this regard, it will be essential to standardize processes, enabling different parties to describe and communicate their needs, problems, and relationships [59,60], albeit it requires a communication effort between stakeholders. In the case of PdM, the raised issues are generally related to the lack of information (e.g., difficulty in collecting data) or excess of information (e.g., difficulties in data processing), conflict of existing evidence, the ambiguity of information, and measurement of certain parameters. The BPMN can then be a beneficial approach in the I4.0 domain, as well-defined processes will help to limit uncertainty in the decision-making process, eliminate redundant activities, and also manage resources in a rational way. In addition, the modularization of the process also facilitates communication and promotes transparency [61].

3. The Case Study of Renault Cacia Factory

This article follows qualitative, exploratory, and descriptive case study research. Specifically, it investigates the maintenance projects at a well-known Renault factory (also known as Renault Cacia) that has been operating in Portugal for over 40 years [62]. Given that case studies typically aim to understand and describe a particular real-life phenomenon [63], the choice of Renault Cacia as the unit of analysis seemed appropriate. First, it is a reference in the international segment of the automotive industry, producing large volumes of gearboxes and other mechanical engine components. Further, it carries out several successful maintenance projects that end up justifying the relevance of this research.
Through the use of several data collection techniques, ranging from semi-structured interviews to participant observation and analysis of organizational documents, we sought to understand how the latest maintenance projects were carried out at the factory. Thus, this study reports on the: (1) contributions of the project leaders, operators, maintenance group, and elements of the engineering department; (2) analysis of the operators’ behavior and reactions to the implementation of new maintenance projects at the factory; (3) analysis of the technical documents of the test bench, notably the component maintenance plan, the technical recommendations of the factory suppliers and the Failure Mode and Effect Analysis (FMEA) reports.
The group of interviewees included informants with high technical knowledge and who could observe the phenomenon from different angles. As such, they were chosen from different areas, i.e., project leader, maintenance group, and engineering department. We used an interview protocol that served to establish a consistent standard to compare participants’ responses, assisting in identifying and mitigating inconsistencies [64]. The interviews were transcribed and discussed with all informants so that there were no errors in interpretation and to understand all contextual details, a procedure that allowed to increase the research validity [65]. It is worth highlighting the valuable contribution of Renault engineers, who actively participated in the validation of the article results.
The participant observation and documental analysis were very relevant as secondary sources in that they allowed corroborating the information collected through the interviews [66]. The participant observation was useful because it allowed seeing the phenomenon first hand, but also because it allowed close interaction with operators. To corroborate the data collected from the interviews, we photographed a series of maintenance activities [67]. A diary was used [68] to record all observations in loco (i.e., description of the photographs) and informal conversations that occurred throughout the research. This data collection source allowed to clarify issues that were raised during the interview phase. Lastly, the official documents (e.g., FMEA reports) associated with the project enabled a better understanding of the overall process and associated technologies. The secondary sources allowed to increase the research’s reliability, as they contributed to triangulate and corroborate the data obtained during the interviews phase [66].
The studied process includes a part of the JT4 gearbox project, namely, one of its components—the JT4 mechanism crankcase (MC). This structure is a metallic container of a single reference that protects and fits into other gearbox components, as can be observed in Figure 4.
The initial step of the research was to understand the manufacturing process of the crankcase mechanism, whose line is called module 1 (M1). Renault Cacia buys the raw parts abroad, which logistics providers transport to the storage area of the production line using automated guided vehicles (AGV). The operator responsible for starting the M1 must order parts to supply the line through the Renault Order Management System (RSGP) and validate the containers’ arrival by zipping the accompanying label called GALIA. Then, the parts are sent to operation, where vertical and horizontal machining of the workpiece is performed. The parts pass through the washing machine to remove impurities and residues from machining operations. There are two control posts at the end of the line to check the product’s quality, measuring seal and quality. If it complies, the operator zips the finished product containers, which are then transported again via AGV to the corresponding finished product warehouse. Otherwise, the MC is sent to nonconforming products’ screening mat, where it is later analyzed. The process described above is relevant to contextualize and understand the sequence of module 1 and bridge with the next section (i.e., Results and Discussion).
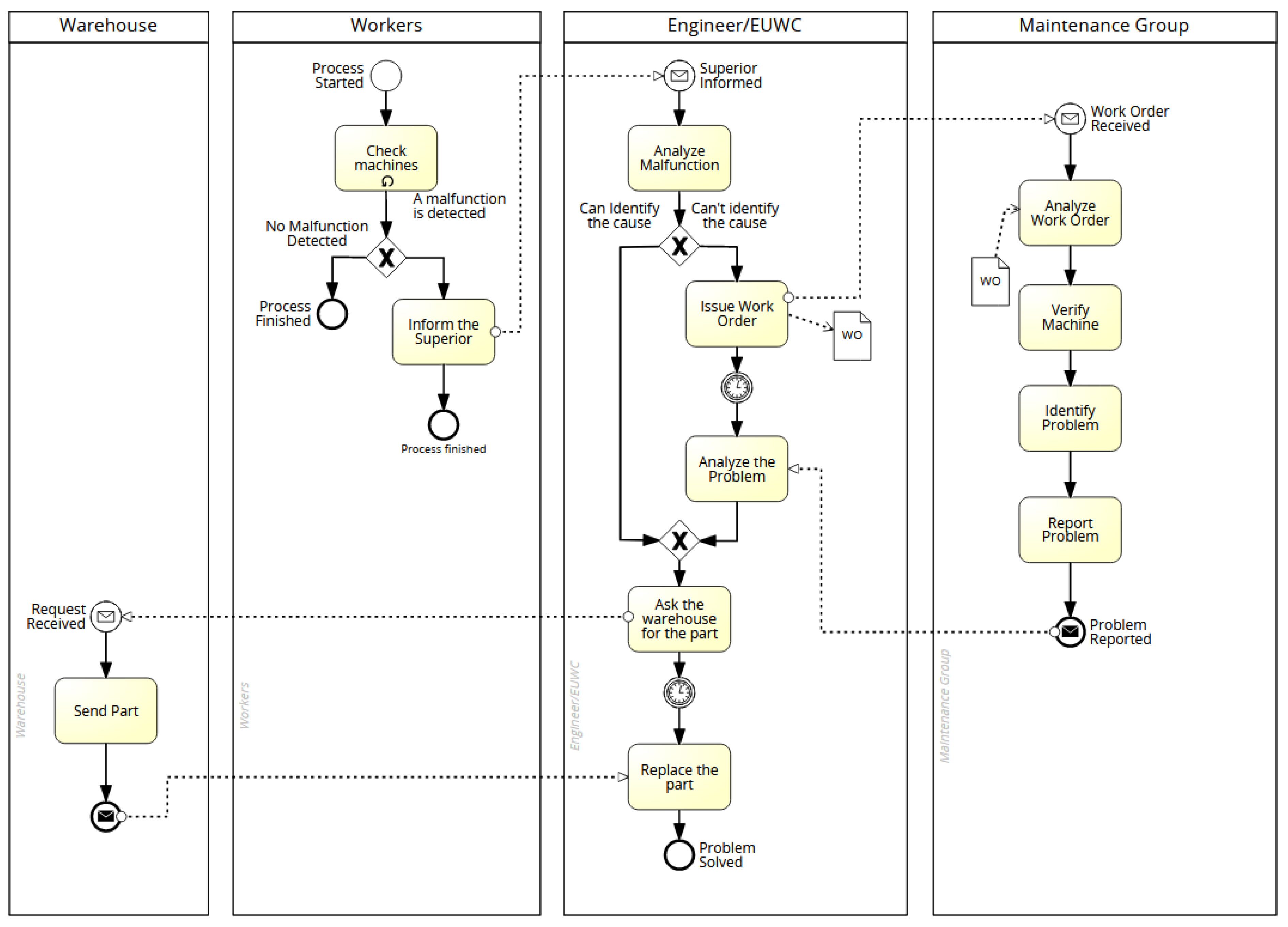
The data collected has a twofold purpose. First, it helped the researchers draw BPMN diagrams and, thus, gain a visual understanding of the process and compare different maintenance programs (Annex A). The diagrams also had a pedagogical purpose, as they permitted to define a standard of action for maintenance, which all operators should follow. Second, it enabled an understanding of maintenance projects at the factory. To structure data analysis, we used the content analysis technique, following three steps [69,70]: (1) reading all the data to identify key phrases and ideas; (2) codification of words and phrases; (3) identification of categories and patterns in the codes to find relevant topics; (4) generation of an overview of the phenomenon. Overall, the content analysis allowed us to integrate, code, and analyze a significant volume of data by building a hierarchy of categories and subcategories and identifying emerging patterns and ideas [34].

4. Results and Discussion

At the factory, there are 12 machining centers for the manufacture of crankcases, of which six are GROB equipment, and the remaining six are DMG 63H equipment (Figure 5) (see also Silva et al. [71]). They all perform the same vertical and horizontal machining of the MC.
These machines have an installed capacity of 500,000 MC per year. However, with the arrival of the JT4 gearbox project, production is expected to increase up to 650,000 MC per year. Such expansion is an essential and delicate step for Renault Cacia, as it is the only company in the Renault Group that produces this new gearbox.
Changing the maintenance paradigm to improve productivity and reduce costs
Renault has long known that achieving high productivity levels is crucial, and, thus, failures in product quality and delivery times cannot be tolerated. In this context, equipment maintenance plays an increasingly important role because if machines are optimized and working at approximately 100%, Renault is closer to meeting its manufacturing objectives and its commitment to customers and suppliers.
However, this is a challenging assignment to achieve, in particular, when using the concepts of corrective and preventive maintenance. Given the excessive number of periodic inspections, emergency stops, and equipment downtime, which compromise performance, Renault decided, with the help of technologies from I4.0, to introduce the concepts of PdM and CBM in its facilities.
To better understand the subject area, the first step was to carry out extensive scientific research with the help of an external company. It was easy to conclude that this new maintenance paradigm has unequivocal advantages, as long as it is well applied and integrated into the organization, which is in line with the arguments by Lee et al. [4]. Thus, Renault went on to an experimentation phase, using, among others, the MC JT4 line, namely the machines already mentioned previously, as a test pilot.
As this research was carried out in light of the maintenance concepts and practices used at Renault Cacia, the need to create a standard operating procedure was identified, referring to the activities inherent to each maintenance process. In this regard, we sought to develop a more intuitive comparison between preventive and conditioned/predictive maintenance and promote better communication of the maintenance process so that all stakeholders could have shared knowledge. Thus, the proposed challenge was to introduce the BPMN notation that mainly helped to visually compare the differences between the preventive and CBM/PhM maintenance process (see Appendix A). The changes were evident to the extent that it was possible to verify that the actors used practices of continuous verification of the production equipment, namely through systematic inspections, which involved long hours of work. Most of these actions were unnecessary and involved high operating costs. That is, while in preventive maintenance, industrial operators and engineers played a role in collecting and analyzing data on-site (and the consequent equipment shutdown), the predictive and condition-based maintenance automated the process through the action of a monitoring system and an information system called “Smart Observer”.
To illustrate the advantages of CBM/PhM, we will present two cases at the end of this section. In the first case, Module 1 required an initial financial investment in sensors and a corporate network, motivated by the incorporation of predictive technologies. The latter allowed for timely intervention in Module 1 and, therefore, prevented an unexpected stoppage of the machines for 24 h, which resulted in a return of approximately 70% of the initial investment. Thus, it was possible to recognize that the use of CBM/PhM practices in the automotive industry, in addition to reducing lead times, improving quality standards, and increasing competitiveness, as mentioned by Voisin et al. [9], also drastically reduces operating costs. The second case is very similar to the first one; however, the percentage of savings is much higher, which was about 200% of the initial investment.
Condition-Based Maintenance Techniques in Renault Cacia
In the CBM concept, several parameters can be controlled through monitoring. That is, CBM involves making decisions about maintenance or repair based on the actual deteriorating conditions of the components [72]. The most advanced and impactful predictive techniques in the industrial sector to date are vibration analysis [45], ultrasound [42], thermography [44], voltage [43], dynamic pressure, and visual inspection.
In the case of Renault Cacia, namely in M1, it started by implementing pressure and temperature measurement techniques. In particular, the pressure technique was implemented in the hydraulic system of all 12 manufacturing machines to detect irregular parameters in the exchanger, the oil pump, or the hydraulic material. As for the temperature analysis, it was implemented in three different areas: refrigeration, where malfunctions can be caused by leaks, poor ventilation, and low temperatures; hydraulic, where anomalies detected can be associated with several hydraulic materials; electrical panel, where the detected problems may be related to the door not being closed, poor ventilation, and inadequate power modules. The implementation of these techniques in Renault Cacia reinforces what has been described in the literature that CBM is practical to implement [57,58], notably in the automotive industry. Nevertheless, it increasingly requires greater use of various disciplines in the maintenance field, such as AI [73].
Condition-based maintenance and predictive maintenance practices in Renault Cacia
PdM essentially aims to complement the CBM purpose by assisting in decision-making regarding equipment repair actions. The monitoring of parameters above gives rise to a large set of data, which is then collected by the Renault server (i.e., Smart Observer). The monitoring system is composed of sensors, which continuously collects data of critical parameters of each machine. Subsequently, this data is sent via corporate networks to the central server. The Smart Observer then automatically collects the data in real-time, analyzing and presenting it via dashboards, which allow a graphical depiction of the values collected by the sensors. Thus, it is expected to eliminate most of the periodic inspections, a characteristic of the preventive practices, maximizing the life cycle of the machine components. With this system, it is also possible to promptly detect failures by early identifying anomalies in the equipment, resulting in financial and operational benefits. In short, it is possible to infer that this practice (i.e., monitoring systems and Smart Observer) automates and digitalizes maintenance activities, resulting in greater speed and operational efficiency with regard to maintenance actions. It also eliminated mentioned periodic inspections and manual troubleshooting operations of the machines in Module 1, as maintenance is now performed only when a particular component reaches a state that will lead to its failure.
The CBM consists of defining limits that the measured values must not exceed so that machines work in optimal operating conditions. This was Renault Cacia’s main challenge in the server operationalization process since each asset (machine) is particular and must operate within a specific range of values, which means that its functional limits will also be different. Indeed, this may be similarly true to most automotive industry companies, as they have machines with different production specifications, which increases the degree of complexity of the analysis.
Following Sakib and Wuest [5], the Renault Cacia team defined two upper limits, the alert, and the alarm. The first, when exceeded, will give rise to an alert notification, meaning that certain equipment started to operate at values higher than those allowed under normal conditions. If this anomaly is not resolved and continues to evolve, it triggers a more severe notification, an alarm. As soon as the first notification occurs, the maintenance group employees must begin to identify which problem has arisen and whether it can be solved without replacing a component of the machine, then acting on the conclusion that they reached. These limits, together with the values of the collected data, are represented using time-based graphs, which help to detect anomalies in the machines in an intuitive way and without the need for contact with the physical world.
Case 1: Problem-solving in Module 1
Bearing in mind that Renault machinery is subject to high wear and tear, machines will have to undergo several maintenance operations. An example of this case study is related to the occurrence of an anomaly in the electrical panel during the month of November of 2019. The maintenance group first received an alert notification on all six DMG machines of M1, where they could see that they had higher temperature values than those accepted, which should be below 40 °C. After an investigation in the shop floor, where the condition of one of the DMG machines was first analyzed, it was found that its ventilation was inadequate, resulting in higher temperature values (Figure 6). This problem was confirmed on the remaining machines, which led to the replacement of the external fans on all six DMG machines.
The previous graphs (Figure 6a,b) show the condition of machines before and after the maintenance operation. In Figure 6a, it can be observed that some of the lines, which represent the temperature, are above 40 °C. From this moment, the engineering team realized that something was wrong with the six DMG machines of M1. In Figure 6b, it is evident that the measures implemented allowed to make corrections on time (i.e., fan replacement) and before it caused significant damage to the Renault industrial machines (i.e., before reaching breaking temperatures).
Case 2: Problem-solving in the Differential Box Production Line
The second case that we present refers to an anomaly detected in the machining line of the differential box (Figure 7), which is also one of the components of the JT4 gearbox (Figure 7a). The production line where the JT4 gearbox is located comprises a total of six machines, of which four are from HESSAP, one MARPOSS, and the other LIEBHERSS brands. Renault Cacia decided to install vibration and temperature sensors on the 4th HESSAP asset, which had a long history of malfunctions.
After installing the sensors, an anomaly was detected in one of the HESSAP machines (Figure 7b), caused by unwanted collisions with the boxes produced. Initially, the maintenance group received an alert notification, and it was possible to observe that the equipment was operating at values above the established alert limit of 7.5 mm/s. After the alarm was activated, the maintenance team went to the site to analyze the vibration values. Based on similar cases previously solved at Renault Cacia, the team estimated that the probability of failure due to the machines’ breakage was unlikely, despite having reached vibration values above the alarm limit of 17.5 mm/s. According to the team’s estimation, the machine could operate for about six months until the end of its life cycle without compromising the quality of the equipment´s operation. The advantage of early identification of non-conformities allowed Renault to have the opportunity to purchase the replacement material on time and select the best day to carry out the intervention on the equipment. So, the mechanism was replaced during a period of reduced activity. The result is twofold, while there was no loss of productivity and the use of the mechanism was maximized, Renault reduced its operational costs. This maintenance action allowed a return of approximately 200% of the initial investment.
After these promising results, Renault Cacia projected a considerable expansion in the use of CBM/PhM practices in its equipment, taking into account the success evidenced to date. Additionally, Renault Cacia requested the selection of critical equipment that produced unsatisfactory results and high operational costs in the medium and long term. The selection of these assets was based on a proposal from the project leader, later approved by the maintenance committee. The approval of this project highlights the relevance that each asset has to Renault Cacia’s production system and that consequently may have for other similar industries.

5. Concluding Remarks

The conclusion section focuses on the contributions to practice and theory and perspectives for future research. Overall, with this article, it was possible to ascertain that the expenses incurred in the M1 monitoring system were profitable in a very short period of time. If errors were not previously detected, it would most likely cause the full failure of those industrial machines, which would lead to more extended downtime and, consequently, loss of production. Thus, the consequences of an unexpected failure were minimized.

5.1. Practical and Theoretical Contributions

To compare the differences between the preventive process and the CBM/PdM process, two diagrams were drawn in the BPMN format (Appendix A). When analyzing the two different approaches, it was possible to verify that their actors were different. Unlike preventive maintenance, where operators and industrial engineers play a role in collecting and analyzing data in the physical space, predictive and condition-based maintenance has replaced their actions with a monitoring system and an information system, the “Smart Observer”. These changes led to the automation of the data collection process. Thus, the question that arises is no longer “What has failed or what can fail?”, but “What will fail and when?”. Renault can now better anticipate the breakdown of its machines before failures occur and also schedule the replacement of components in the most convenient way. This, in turn, has allowed the company to minimize periodic inspections, emergency stops, and shutdowns. Ultimately, this led to the fulfillment of the company’s goal, which was to increase productivity and, at the same time, successfully test this concept in Renault facilities.
Although the integration of this concept has already been a success in M1 and other Renault Cacia manufacturing lines, the complexity of this new approach cannot be overlooked. Therefore, before thinking about moving towards a global application of this maintenance program, the entire team of the maintenance group and the other actors in the company’s production processes must follow the same path and contribute to the advancement of the project.
The elaborated BPMNs, as well as others that may arise in the process, can play an essential role in this journey, helping to integrate all employees without having to attend a large number of training and meetings. In addition, these diagrams are intended to assist in the definition of a standard of action for maintenance, which every worker related to the subject must know and follow. In the future, it is also expected that a process model cannot only illustrate the links between different activities but can also assist in the execution of experiments that cannot be performed on a real object, namely through long-term simulations and analyzes.

5.2. Future Research

It can be interesting to develop new dynamics in the automotive industry by applying AI technologies (i.e., machine learning) to enable machines to learn from the collected data and to predict what will happen next, instead of having actions fully programmed and controlled by humans. Another alternative may be the inclusion of a hybrid system, where AI-based machines perform analytical-cognitive tasks based on the collection of a large volume of data. While, in the first stage, industrial engineers can be in charge of the decision-making process, machines can develop the ability to learn and act in the subsequent phases.

Author Contributions

Conceptualization, J.F.; methodology, J.F. and J.R.; software, J.F.; validation, J.R.; formal analysis, J.F. and J.R.; investigation, J.F.; resources, J.F.; data curation, J.F.; writing—original draft preparation, J.F.; writing—review and editing, J.R.; visualization, J.F.; supervision, J.R.; project administration, J.F., J.R., N.M., L.T. and M.A.; funding acquisition, N.M. All authors have read and agreed to the published version of the manuscript.

Funding

This work is funded by National Funds through the FCT—Foundation for Science and Technology, I.P., within the scope of the project Ref. UIDB/05583/2020. We would like to thank the Research Center in Digital Services (CISeD) and the Polytechnic of Viseu for their support.

Institutional Review Board Statement

Not applicable.

Informed Consent Statement

The research was carried out under the cooperation protocol UA.RC/02/09/2019, which was established between the University of Aveiro (UA) and Renault Cacia.

Data Availability Statement

The data used in this study was collected by the authors, any questions or clarifications can be addressed to: reis.joao@ua.pt.

Conflicts of Interest

The authors declare no conflict of interest.

Appendix A

Figure A1. Preventive maintenance action plan.
Figure A1. Preventive maintenance action plan.
Applsci 11 03438 g0a1
Figure A2. Predictive and condition-based maintenance action plans.
Figure A2. Predictive and condition-based maintenance action plans.
Applsci 11 03438 g0a2

References

  1. Mrugalska, B.; Wyrwicka, M. Towards lean production in Industry 4.0. Procedia Eng. 2017, 182, 466–473. [Google Scholar] [CrossRef]
  2. Reis, J.; Amorim, M.; Melão, N.; Matos, P. Digital transformation: A literature review and guidelines for future research. In World Conference on Information Systems and Technologies; Springer: Cham, Switzerland, 2018; pp. 411–421. [Google Scholar]
  3. Reis, J.; Amorim, M.; Melão, N.; Cohen, Y.; Rodrigues, M. Digitalization: A literature review and research agenda. In International Joint Conference on Industrial Engineering and Operations Management; Springer: Cham, Switzerland, 2019; pp. 443–456. [Google Scholar]
  4. Lee, W.; Wu, H.; Yun, H.; Kim, H.; Jun, M.; Sutherland, J. Predictive maintenance of machine tool systems using artificial intelligence techniques applied to machine condition data. Procedia Cirp. 2019, 80, 506–511. [Google Scholar] [CrossRef]
  5. Sakib, N.; Wuest, T. Challenges and opportunities of condition-based predictive maintenance: A review. Procedia Cirp 2018, 78, 267–272. [Google Scholar] [CrossRef]
  6. Bousdekis, A.; Lepenioti, K.; Apostolou, D.; Mentzas, G. Decision Making in Predictive Maintenance: Literature Review and Research Agenda for Industry 4.0. IFAC-PapersOnLine 2019, 52, 607–612. [Google Scholar] [CrossRef]
  7. Laloix, T.; Iung, B.; Voisin, A.; Romagne, E. Towards the control of product quality from the process deviation monitoring: Overview and investigation in automotive sector. IFAC-PapersOnLine 2016, 49, 79–84. [Google Scholar] [CrossRef]
  8. Pinto, G.; Silva, F.; Campilho, R.; Casais, R.; Fernandes, A.; Baptista, A. Continuous improvement in maintenance: A case study in the automotive industry involving Lean tools. Procedia Manuf. 2019, 38, 1582–1591. [Google Scholar] [CrossRef]
  9. Voisin, A.; Laloix, T.; Iung, B.; Romagne, E. Predictive Maintenance and part quality control from joint product-process-machine requirements: Application to a machine tool. Procedia Manuf. 2018, 16, 147–154. [Google Scholar] [CrossRef]
  10. Cachada, A.; Barbosa, J.; Leitño, P.; Gcraldcs, C.; Deusdado, L.; Costa, J.; Teixeira, C.; Teixeira, J.; Moreira, A.; Moreira, P.; et al. Maintenance 4.0: Intelligent and predictive maintenance system architecture. In Proceedings of the 2018 IEEE 23rd International Conference on Emerging Technologies and Factory Automation (ETFA), Torino, Italy, 4–7 September 2018; pp. 139–146. [Google Scholar]
  11. Wang, K. Intelligent predictive maintenance (IPdM) system–Industry 4.0 scenario. Wit Trans. Eng. Sci. 2016, 113, 259–268. [Google Scholar]
  12. Souza, M.; da Costa, C.; de Oliveira Ramos, G.; da Rosa Righi, R. A survey on decision-making based on system reliability in the context of Industry 4.0. J. Manuf. Syst. 2020, 56, 133–156. [Google Scholar] [CrossRef]
  13. Bodensohn, A.; Haueis, M.; Mäckel, R.; Pulvermüller, M.; Schreiber, T. System monitoring for lifetime prediction in automotive industry. In Advanced Microsystems for Automotive Applications; Springer: Berlin, Heidelberg, 2005; pp. 149–158. [Google Scholar] [CrossRef]
  14. Ambani, S.; Li, L.; Ni, J. Condition-based maintenance decision-making for multiple machine systems. J. Manuf. Sci. Eng. 2009, 131, 031009. [Google Scholar] [CrossRef]
  15. Polančič, G.; Orban, B. A BPMN-based language for modeling corporate communications. Comput. Stand. Interfaces 2019, 65, 45–60. [Google Scholar] [CrossRef]
  16. Lasi, H.; Fettke, P.; Kemper, H.; Feld, T.; Hoffmann, M. Industry 4.0. Bus. Inf. Syst. Eng. 2014, 6, 239–242. [Google Scholar] [CrossRef]
  17. Xu, L.; Xu, E.; Li, L. Industry 4.0: State of the art and future trends. Int. J. Prod. Res. 2018, 56, 2941–2962. [Google Scholar] [CrossRef]
  18. Hermann, M.; Pentek, T.; Otto, B. Design principles for industry 4.0 scenarios. In Proceedings of the 2016 49th Hawaii International Conference on System Sciences (HICSS), Koloa, HI, USA, 5–8 January 2016; pp. 3928–3937. [Google Scholar]
  19. Wagner, T.; Herrmann, C.; Thiede, S. Industry 4.0 impacts on lean production systems. Procedia Cirp 2017, 63, 125–131. [Google Scholar] [CrossRef]
  20. Yin, Y.; Stecker, K.; Li, D. The evolution of production systems from Industry 2.0 through Industry 4.0. Int. J. Prod. Res. 2018, 56, 848–861. [Google Scholar] [CrossRef]
  21. Powell, D.; Romero, D.; Gaiardelli, P.; Cimini, C.; Cavalieri, S. Towards digital lean cyber-physical production systems: Industry 4.0 technologies as enablers of leaner production. In IFIP International Conference on Advances in Production Management Systems; Springer: Cham, Switzerland, 2018; pp. 353–362. [Google Scholar]
  22. Lee, J.; Kao, H.; Yang, S. Service innovation and smart analytics for Industry 4.0 and big data environment. Procedia Cirp 2014, 16, 3–8. [Google Scholar] [CrossRef]
  23. Pîrvu, B.; Zamfirescu, C. Smart factory in the context of 4th industrial revolution: Challenges and opportunities for Romania. IOP Conf. Ser. Mater. Sci. Eng. 2017, 227, 012094. [Google Scholar] [CrossRef]
  24. Ghobakhloo, M. The future of manufacturing industry: A strategic roadmap toward Industry 4.0. J. Manuf. Technol. Manag. 2018, 29, 910–936. [Google Scholar] [CrossRef]
  25. Schmidt, R.; Möhring, M.; Härting, R.; Reichstein, C.; Neumaier, P.; Jozinović, P. Industry 4.0-potentials for creating smart products: Empirical research results. In International Conference on Business Information Systems; Springer: Cham, Switzerland, 2015; pp. 16–27. [Google Scholar]
  26. Lu, Y. Industry 4.0: A survey on technologies, applications and open research issues. J. Ind. Inf. Integr. 2017, 6, 1–10. [Google Scholar] [CrossRef]
  27. Wagner, R. The Role of Projects in the Process of Transforming Automotive Industry. In Research on Project, Programme and Portfolio Management. Lecture Notes in Management and Industrial Engineering; Cuevas, R., Bodea, C.N., Torres-Lima, P., Eds.; Springer: Cham, Switzerland, 2021. [Google Scholar] [CrossRef]
  28. Sága, M.; Bulej, V.; Čuboňova, N.; Kuric, I.; Virgala, I.; Eberth, M. Case study: Performance analysis and development of robotized screwing application with integrated vision sensing system for automotive industry. Int. J. Adv. Robot. Syst. 2020, 17, 1729881420923997. [Google Scholar] [CrossRef]
  29. Neal, A.; Sharpe, R.; van Lopik, K.; Tribe, J.; Goodall, P.; Lugo, H.; Segura-Velandia, D.; Conway, P.; Jackson, L.; Jackson, T.; et al. The potential of industry 4.0 Cyber Physical System to improve quality assurance: An automotive case study for wash monitoring of returnable transit items. Cirp J. Manuf. Sci. Technol. 2021, 32, 461–475. [Google Scholar] [CrossRef]
  30. Llopis-Albert, C.; Rubio, F.; Valero, F. Impact of digital transformation on the automotive industry. Technol. Forecast. Soc. Chang. 2021, 162, 120343. [Google Scholar] [CrossRef]
  31. Lin, D.; Lee, C.K.M.; Lau, H.; Yang, Y. Strategic response to Industry 4.0: An empirical investigation on the Chinese automotive industry. Ind. Manag. Data Syst. 2018, 118, 589–605. [Google Scholar] [CrossRef]
  32. Tsvetkova, R. What does Industry 4.0 mean for sustainable development? Industry 4.0 2017, 2, 294–297. [Google Scholar]
  33. Ruiz-Sarmiento, J.; Monroy, J.; Moreno, F.; Galindo, C.; Bonelo, J.; Gonzalez-Jimenez, J. A predictive model for the maintenance of industrial machinery in the context of industry 4.0. Eng. Appl. Artif. Intell. 2020, 87, 103289. [Google Scholar] [CrossRef]
  34. Reis, J.; Santo, P.; Melão, N. Impact of Artificial Intelligence Research on Politics of the European Union Member States: The Case Study of Portugal. Sustainability 2020, 12, 6708. [Google Scholar] [CrossRef]
  35. Tjahjono, B.; Esplugues, C.; Ares, E.; Pelaez, G. What does industry 4.0 mean to supply chain. Procedia Manuf. 2017, 13, 1175–1182. [Google Scholar] [CrossRef]
  36. Masoni, R.; Ferrise, F.; Bordegoni, M.; Gattullo, M.; Uva, A.; Fiorentino, M.; Carrabba, E.; Di Donato, M. Supporting remote maintenance in industry 4.0 through augmented reality. Procedia Manuf. 2017, 11, 1296–1302. [Google Scholar] [CrossRef]
  37. Sommer, L. Industrial revolution-industry 4.0: Are German manufacturing SMEs the first victims of this revolution? J. Ind. Eng. Manag. 2015, 8, 1512–1532. [Google Scholar] [CrossRef]
  38. Carvalho, T.; Soares, F.; Vita, R.; Francisco, R.; Basto, J.; Alcalá, S. A systematic literature review of machine learning methods applied to predictive maintenance. Comput. Ind. Eng. 2019, 137, 106024. [Google Scholar] [CrossRef]
  39. Chebel-Morello, B.; Nicod, J.; Varnier, C. From Prognostics and Health Systems Management to Predictive Maintenance 2: Knowledge, Reliability and Decision; John Wiley & Sons: Hoboken, NJ, USA, 2017. [Google Scholar]
  40. Jardine, A.; Lin, D.; Banjevic, D. A review on machinery diagnostics and prognostics implementing condition-based maintenance. Mech. Syst. Signal Process. 2006, 20, 1483–1510. [Google Scholar] [CrossRef]
  41. Edwards, D.; Holt, G.; Harris, F. Predictive maintenance techniques and their relevance to construction plant. J. Qual. Maint. Eng. 1998, 4, 25–37. [Google Scholar] [CrossRef]
  42. Coandă, P.; Avram, M.; Constantin, V. A state of the art of predictive maintenance techniques. In IOP Conference Series: Materials Science and Engineering; IOP Publishing: Bristol, UK, 2020; Volume 997, p. 012039. [Google Scholar]
  43. Hoffmann, M.; Wildermuth, S.; Gitzel, R.; Boyaci, A.; Gebhardt, J.; Kaul, H.; Amihai, I.; Frog, B.; Suriyah, M.; Leibfried, T.; et al. Integration of novel sensors and machine learning for predictive maintenance in medium voltage switchgear to enable the energy and mobility revolutions. Sensors 2020, 20, 2099. [Google Scholar] [CrossRef]
  44. Soliman, M. Industrial Applications of Infrared Thermography: How Infrared Analysis Can Be Used to Improve Equipment Inspection; Lulu Press: Morrisville, NC, USA, 2020. ISBN-13: 979-8696181073/ISBN: 9781393551355. Available online: https://ssrn.com/abstract=3743671 (accessed on 23 February 2021).
  45. Schwendemann, S.; Amjad, Z.; Sikora, A. A survey of machine-learning techniques for condition monitoring and predictive maintenance of bearings in grinding machines. Comput. Ind. 2021, 125, 103380. [Google Scholar] [CrossRef]
  46. Susto, G.; Schirru, A.; Pampuri, S.; McLoone, S.; Beghi, A. Machine learning for predictive maintenance: A multiple classifier approach. IEEE Trans. Ind. Inform. 2014, 11, 812–820. [Google Scholar] [CrossRef]
  47. Duffuaa, S.; Raouf, A.; Campbell, J. Planning and Control of Maintenance Systems; Springer: Cham, Switzerland, 2000. [Google Scholar] [CrossRef]
  48. Levitt, J. Complete Guide to Preventive and Predictive Maintenance; Industrial Press Inc.: New York, NY, USA, 2003. [Google Scholar]
  49. Ciancio, V.; Homri, L.; Dantan, J.; Siadat, A. Towards prediction of machine failures: Overview and first attempt on specific automotive industry application. IFAC-PapersOnLine 2020, 53, 289–294. [Google Scholar] [CrossRef]
  50. Ramere, M.; Laseinde, O. Optimization of condition-based maintenance strategy prediction for aging automotive industrial equipment using FMEA. Procedia Comput. Sci. 2021, 180, 229–238. [Google Scholar] [CrossRef]
  51. Aksa, K.; Aitouche, S.; Bentoumi, H.; Sersa, I. Developing a Web Platform for the Management of the Predictive Maintenance in Smart Factories. Wirel. Pers. Commun. 2021, 1–29. [Google Scholar] [CrossRef]
  52. Jasiulewicz-Kaczmarek, M.; Waszkowski, R.; Piechowski, M.; Wyczółkowski, R. Implementing BPMN in Maintenance Process Modeling. In Information Systems Architecture and Technology: Proceedings of 38th International Conference on Information Systems Architecture and Technology-ISAT 2017. ISAT 2017. Advances in Intelligent Systems and Computing, 656; Świątek, J., Borzemski, L., Wilimowska, Z., Eds.; Springer: Cham, Switzerland, 2018. [Google Scholar] [CrossRef]
  53. Van Der Aalst, W.; Ter Hofstede, A.; Weske, M. Business process management: A survey. In International Conference on Business Process Management; Springer: Berlin/Heidelberg, Germany, 2003; pp. 1–12. [Google Scholar]
  54. Hammer, M. What is business process management? In Handbook on Business Process Management; Springer: Berlin/Heidelberg, Germany, 2015; pp. 3–16. [Google Scholar]
  55. Melão, N.; Pidd, M. A Conceptual Framework for Understanding Business Processes and Business Process Modelling. Inf. Syst. J. 2000, 10, 105–129. [Google Scholar] [CrossRef]
  56. Meidan, A.; García-García, J.; Escalona, M.; Ramos, I. A survey on business processes management suites. Comput. Stand. Interfaces 2017, 51, 71–86. [Google Scholar] [CrossRef]
  57. Chinosi, M.; Trombetta, A. BPMN: An introduction to the standard. Comput. Stand. Interfaces 2012, 34, 124–134. [Google Scholar] [CrossRef]
  58. Van Der Aalst, W.; La Rosa, M.; Santoro, F. Don’t forget to improve the process! Bus. Process Manag. 2016, 58, 1–6. [Google Scholar]
  59. Suri, K.; Cadavid, J.; Alferez, M.; Dhouib, S.; Tucci-Piergiovanni, S. Modeling business motivation and underlying processes for RAMI 4.0-aligned cyber-physical production systems. In Proceedings of the 2017 22nd IEEE International Conference on Emerging Technologies and Factory Automation (ETFA), Limassol, Cyprus, 12–15 September 2017; pp. 1–6. [Google Scholar]
  60. Kannengiesser, U.; Müller, H. Industry 4.0 Standardisation: Where Does S-BPM Fit? In Proceedings of the 10th International Conference on Subject-Oriented Business Process Management, Linz, Austria, 5–6 April 2018; pp. 1–8. [Google Scholar] [CrossRef]
  61. Jasiulewicz-Kaczmarek, M.; Waszkowski, R.; Piechowski, M.; Wyczółkowski, R. Implementing BPMN in maintenance process modeling. In International Conference on Information Systems Architecture and Technology; Springer: Cham, Switzerland, 2017; pp. 300–309. [Google Scholar]
  62. Savary, J. Competitive Strategies in the World Market: The Case of Renault and the Emergence of a European Group? In Towards a New Map of Automobile Manufacturing in Europe? Springer: Berlin/Heidelberg, Germany, 1995; pp. 147–172. [Google Scholar]
  63. Yin, R. Case Study Research and Applications: Design and Methods; Sage Publications: Los Angeles, CA, USA, 2017. [Google Scholar]
  64. Mills, A.; Durepos, G.; Wiebe, E. Encyclopedia of Case Study Research; Sage Publications: London, UK, 2010. [Google Scholar]
  65. Blaxter, L. How to Research; McGraw-Hill Education: New York, NY, USA, 2010. [Google Scholar]
  66. Given, L. The SAGE Encyclopedia of Qualitative Research Methods; Sage Publications: London, UK, 2008. [Google Scholar]
  67. Savin-Baden, M.; Major, C. New Approaches to Qualitative Research: Wisdom and Uncertainty; Routledge, Taylor & Francis Group: New York, NY, USA, 2010. [Google Scholar]
  68. Taylor, S.; Bogdan, R.; DeVault, M. Introduction to Qualitative Research Methods: A Guidebook and Resources; Wiley & Sons: Hoboken, NJ, USA, 2016. [Google Scholar]
  69. Hsieh, F.; Shannon, S. Three approaches to qualitative content analysis. Qual. Health Res. 2005, 15, 1277–1288. [Google Scholar] [CrossRef]
  70. Neuendorf, K. The Content Analysis Guidebook; Sage Publications: Los Angeles, CA, USA, 2017. [Google Scholar]
  71. Silva, A.; Mateus, C.; Węgrzyn, T.; Miros, M. High speed machining of aluminium gear box without temperature stabilization. Transp. Probl. 2010, 5, 57–66. [Google Scholar]
  72. Adsule, A.; Kulkarni, M.; Tewari, A. Reinforcement learning for optimal policy learning in condition-based maintenance. IET Collab. Intell. Manuf. 2020, 2, 182–188. [Google Scholar] [CrossRef]
  73. Prajapati, A.; Bechtel, J.; Ganesan, S. Condition based maintenance: A survey. J. Qual. Maint. Eng. 2012, 18, 384–400. [Google Scholar] [CrossRef]
Figure 1. From Industry 1.0 to Industry 4.0 (Adapted from Xu et al. [17]).
Figure 1. From Industry 1.0 to Industry 4.0 (Adapted from Xu et al. [17]).
Applsci 11 03438 g001
Figure 2. Types of maintenance.
Figure 2. Types of maintenance.
Applsci 11 03438 g002
Figure 3. Factory maintenance: (a) Predictive maintenance (example); (b) Condition-based maintenance (example).
Figure 3. Factory maintenance: (a) Predictive maintenance (example); (b) Condition-based maintenance (example).
Applsci 11 03438 g003
Figure 4. Crankcase mechanism.
Figure 4. Crankcase mechanism.
Applsci 11 03438 g004
Figure 5. Module 1—Manufacturing machines.
Figure 5. Module 1—Manufacturing machines.
Applsci 11 03438 g005
Figure 6. Machine state: (a) before maintenance; (b) after maintenance.
Figure 6. Machine state: (a) before maintenance; (b) after maintenance.
Applsci 11 03438 g006
Figure 7. Renault Cacia differential box asset: (a) Differential box; (b) HESSAP machine status before the intervention.
Figure 7. Renault Cacia differential box asset: (a) Differential box; (b) HESSAP machine status before the intervention.
Applsci 11 03438 g007
Publisher’s Note: MDPI stays neutral with regard to jurisdictional claims in published maps and institutional affiliations.

Share and Cite

MDPI and ACS Style

Fernandes, J.; Reis, J.; Melão, N.; Teixeira, L.; Amorim, M. The Role of Industry 4.0 and BPMN in the Arise of Condition-Based and Predictive Maintenance: A Case Study in the Automotive Industry. Appl. Sci. 2021, 11, 3438. https://doi.org/10.3390/app11083438

AMA Style

Fernandes J, Reis J, Melão N, Teixeira L, Amorim M. The Role of Industry 4.0 and BPMN in the Arise of Condition-Based and Predictive Maintenance: A Case Study in the Automotive Industry. Applied Sciences. 2021; 11(8):3438. https://doi.org/10.3390/app11083438

Chicago/Turabian Style

Fernandes, Jorge, João Reis, Nuno Melão, Leonor Teixeira, and Marlene Amorim. 2021. "The Role of Industry 4.0 and BPMN in the Arise of Condition-Based and Predictive Maintenance: A Case Study in the Automotive Industry" Applied Sciences 11, no. 8: 3438. https://doi.org/10.3390/app11083438

APA Style

Fernandes, J., Reis, J., Melão, N., Teixeira, L., & Amorim, M. (2021). The Role of Industry 4.0 and BPMN in the Arise of Condition-Based and Predictive Maintenance: A Case Study in the Automotive Industry. Applied Sciences, 11(8), 3438. https://doi.org/10.3390/app11083438

Note that from the first issue of 2016, this journal uses article numbers instead of page numbers. See further details here.

Article Metrics

Back to TopTop