Machine-Learning-Based Coefficient of Performance Prediction Model for Heat Pump Systems
Abstract
:1. Introduction
2. Data and Preliminary Process
2.1. Data Collection
2.2. Input Value Selection
3. Methodology
3.1. Prediction Model Selection
3.2. Accuracy Metrics
3.3. Prediction Model Development
4. Results and Discussion
4.1. Preformance of Prediction Model
4.2. Prediction Model Appilcation
5. Conclusions
- (1)
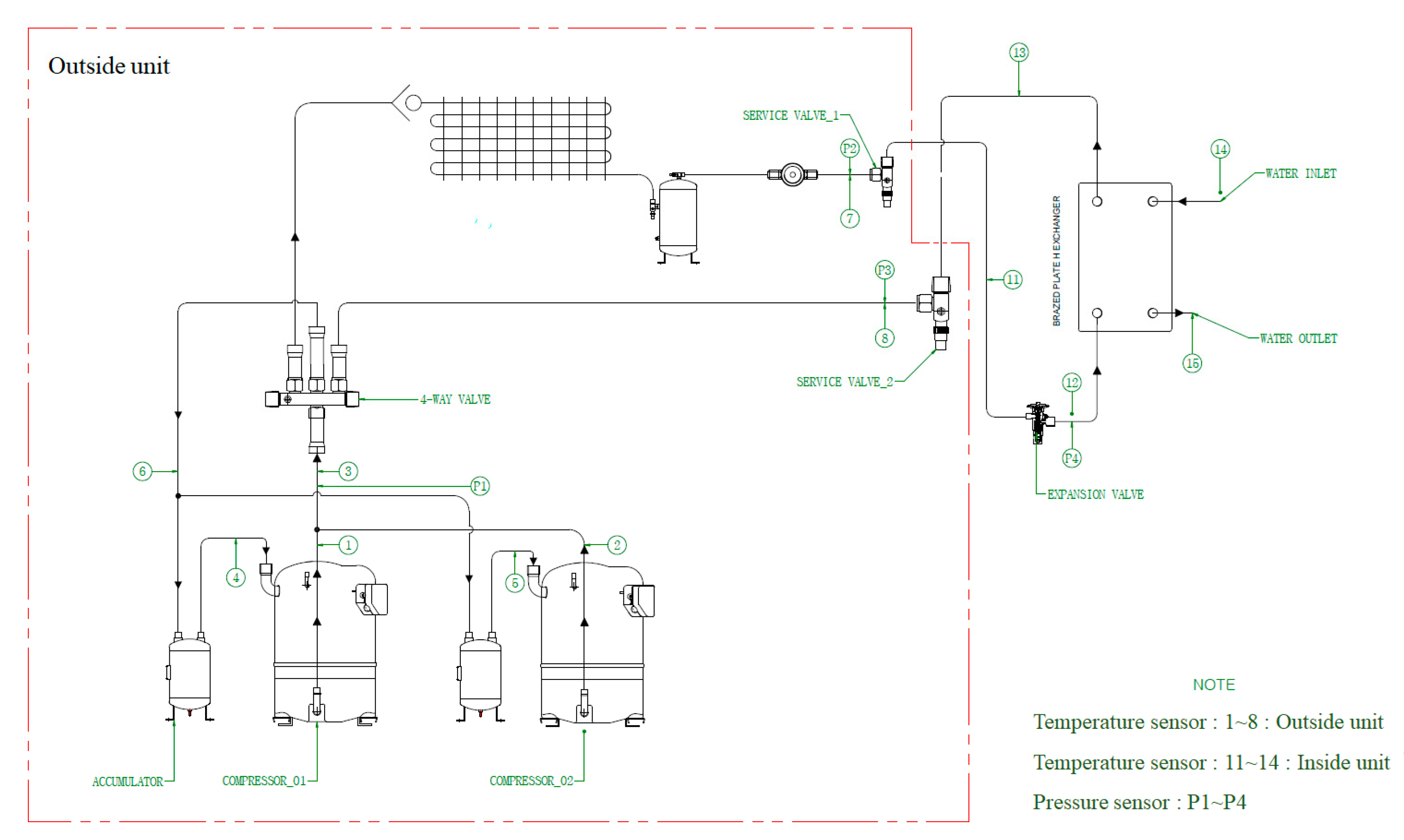
- To develop a predictive model, a university laboratory equipped with an air-cooled heat pump system was selected as a target building and operational data were measured. A statistical analysis was performed between the data and performance collected through the mathematical model and BAS, and through this, the inlet/outlet temperature of the heat source side and the inlet/outlet temperature of the load side were selected as input values.
- (2)
- The training data constructed while developing a predictive model using artificial neural network, support vector machine, random forest, and K-nearest neighbor was subjected to data preprocessing to improve the accuracy of the predictive model. A total of 5124 pieces of data corresponding to 70% of the collected data were used as training data for predictive model development, and 30% of the data (2196 pieces) not used as training data are testing data to verify the performance of the developed model. A predictive model was developed using R studio.
- (3)
- As a result of evaluating the accuracy of the developed performance prediction model, MBE of ANN was −3.6, MBE of SVM was −5, MBE of RF was −7.7, and MBE of KNN was −8.3. This satisfies the verification criteria of ASHRAE Guideline 14 and confirmed that the developed predictive model has excellent performance. ANN with the best accuracy and short computation time among the developed prediction models was applied to the BAS of the laboratory. Real-time performance monitoring is possible through BAS, and the field applicability of the development model was confirmed.
Author Contributions
Funding
Institutional Review Board Statement
Informed Consent Statement
Data Availability Statement
Conflicts of Interest
References
- Solomatine, D.P.; Ostfeld, A. Data-driven modeling: Some past experiences and new approaches. J. Hydroinform. 2008, 10, 3–22. [Google Scholar] [CrossRef] [Green Version]
- Wang, G.; Wang, H.; Kang, Z.; Feng, G. Data-Driven Optimization for Capacity Control of Multiple Ground Source Heat Pump System in Heating Mode. Energies 2020, 13, 3595. [Google Scholar] [CrossRef]
- Zhao, Y.; Li, T.; Zhang, X.; Zhang, C. Artificial intelligence-based fault detection and diagnosis methods for building energy systems: Advantages, challenges and the future. Renew. Sustain. Energy Rev. 2019, 109, 85–101. [Google Scholar] [CrossRef]
- Goodfellow, I.; Bengio, Y.; Courville, A. Deep Learning; MIT Press: Cambridge, MA, USA, 2016; ISBN 0262035618. [Google Scholar]
- Zhang, L.; Wen, J.; Li, Y.; Chen, J.; Ye, Y.; Fu, Y.; Livingood, W. A Review of Machine Learning in Building Load Prediction. Appl. Energy 2021, 285, 116452. [Google Scholar] [CrossRef]
- Mariano-Hernández, D.; Hernández-Callejo, L.; Solís, M.; Zorita-Lamadrid, A.; Duque-Perez, O.; Gonzalez-Morales, L.; Santos-García, F. A Data-Driven Forecasting Strategy to Predict Continuous Hourly Energy Demand in Smart Buildings. Appl. Sci. 2021, 11, 7886. [Google Scholar] [CrossRef]
- Consumption Forecasting in Smart Buildings: Methods, Input Variables, Forecasting Horizon and Metrics. Appl. Sci. 2020, 10, 8323. [CrossRef]
- Bourhnane, S.; Abid, M.R.; Lghoul, R.; Zine-Dine, K.; Elkamoun, N.; Benhaddou, D. Machine Learning for Energy Consumption Prediction and Scheduling in Smart Buildings. SN Appl. Sci. 2020, 2, 297. [Google Scholar] [CrossRef] [Green Version]
- Lopez-Martin, M.; Sanchez-Esguevillas, A.; Hernandez-Callejo, L.; Arribas, J.I.; Carro, B. Novel Data-Driven Models Applied to Short-Term Electric Load Forecasting. Appl. Sci. 2021, 11, 5708. [Google Scholar] [CrossRef]
- Scarpa, M.; Emmi, G.; Carli, M.D. Validation of a numerical model aimed at the estimation of performance of vapor compression based heat pumps. Energy Build. 2012, 47, 411–420. [Google Scholar] [CrossRef]
- Esen, H.; Inalli, M.; Sengur, A.; Esen, M. Performance prediction of a ground-coupled heat pump system using artificial neural networks. Expert Syst. Appl. 2008, 35, 1940–1948. [Google Scholar] [CrossRef]
- Yan, L.; Hu, P.; Li, C.; Yao, Y.; Xing, L.; Lei, F.; Zhu, N. The performance prediction of ground source heat pump system based on monitoring data and data mining technology. Energy Build. 2016, 127, 1085–1095. [Google Scholar] [CrossRef]
- Lu, S.; Li, Q.; Bai, L.; Wang, R. Performance predictions of ground source heat pump system based on random forest and back propagation neural network models. Energy Convers. Manag. 2019, 197, 111864. [Google Scholar] [CrossRef]
- Puttige, A.R.; Andersson, S.; Ostin, R.; Olofsson, T. Application of Regression and ANN Models for Heat Pumps with Field Measurements. Energies 2021, 14, 1750. [Google Scholar] [CrossRef]
- Zendehboudi, A.; Zhao, J.; Li, X. Data-driven modeling of residential air source heat pump system for space heating. J. Therm. Anal. Calorim. 2021, 145, 1863–1876. [Google Scholar] [CrossRef]
- Sun, X.; Wang, Z.; Li, X.; Xu, Z.; Yang, Q.; Yang, Y. Seasonal heating performance prediction of air-to-water heat pumps based on short-term dynamic monitoring. Renew. Energy 2021, 180, 829–837. [Google Scholar] [CrossRef]
- Liu, Q.; Li, N.; Duan, J.; Yan, W. The Evaluation of the Corrosion Rates of Alloys Applied to the Heating Tower Heat Pump (HTHP) by Machine Learning. Energies 2021, 14, 1972. [Google Scholar] [CrossRef]
- Deb, C.; Zhang, F.; Yang, J.; Lee, S.E.; Shah, K.W. A Review on Time Series Forecasting Techniques for Building Energy Consumption. Renew. Sustain. Energy Rev. 2017, 74, 902–924. [Google Scholar] [CrossRef]
- Runge, J.; Zmeureanu, R. A Review of Deep Learning Techniques for Forecasting Energy Use in Buildings. Energy 2021, 14, 608. [Google Scholar] [CrossRef]
- Ruschenburg, J.; Cutic, T.; Herkel, S. Validation of a black-box heat pump simulation model by means of field test results from five installations. Energy Build. 2014, 84, 506–515. [Google Scholar] [CrossRef]
- Amasyali, K.; El-Gohary, N.M. A Review of Data-Driven Building Energy Consumption Prediction Studies. Renew. Sustain. Energy Rev. 2018, 81, 1192–1205. [Google Scholar] [CrossRef]
- ASHRAE. ASHRAE Guideline 14-2014 for Measurement of Energy and Demand Savings; American Society of Heating, Refrigeration and Air Conditioning Engineers: Atlanta, GA, USA, 2014. [Google Scholar]
- ASHRAE. ASHRAE Handbook-Systems and Equipment, Chapter 36; American Society of Heating, Refrigerating and Air-Conditioning Engineers, Inc.: Atlanta, AP, USA, 1996. [Google Scholar]
- ASHRAE. Commercial/Institutional Ground-Source Heat Pumps Engineering Manual; American Society of Heating, Refrigerating and Air-Conditioning Engineers, Inc.: Atlanta, AP, USA, 1995. [Google Scholar]











| Category | System | Number of System |
|---|---|---|
| HVAC system | AHU | 1 |
| VAV terminal unit with reheat coil | 2 | |
| Heat source system | Air-cooled heat pump systems | 2 |
| Category | Rated Capacity (kW) | Power Consumption (kW) | |||
|---|---|---|---|---|---|
| Cooling | Heating | Cooling | Heating | ||
| Heat source system | Indoor unit | 4.64 | 5.2.0 | 0.01 | 0.01 |
| Outdoor unit | 4.64 | 5.12 | 30.5 | 29.0 | |
| Input Variable | Non-Standardization Factor | p | ANOVA | |||
|---|---|---|---|---|---|---|
| B | Std. Err | R2 | F | Sig | ||
| Source side input temperature | 8.34 | 1.52 × 10−16 | <0.05 | 0.9023 | 8.44 | <0.001 |
| Source side output temperature | 8.50 | 0.0448 | <0.05 | 0.556 | 104.27 | <0.001 |
| Load side input temperature | 2.96 | 0.0822 | <0.05 | 0.3316 | 167.16 | <0.001 |
| Load side output temperature | 3.62 | 0.1242 | <0.05 | 0.1661 | 8.71 | <0.001 |
| Category | Contents | ||
|---|---|---|---|
| Structure | Input layer | Number of layers | 1 |
| Number of neurons | 4 | ||
| Hidden layer | Number of layers | 5 | |
| Number of neurons | 2 | ||
| Output layer | Number of layers | 1 | |
| Number of neurons | 1 | ||
| Function | Activation | Sigmoid | |
| Optimization algorithm | Adam | ||
| Category | Contents |
|---|---|
| Kernel function | Gaussian |
| Kernel scale | 1.2 |
| Box constraint level | 1 |
| Standardize data | True |
| Category | Contents |
|---|---|
| Number of trees | 400 |
| Number of samples at each decision split | 6 |
| Minimum number of samples at leaf | 10 |
| Category | Contents |
|---|---|
| Number of neighbors | 3 |
| Distance metric | Euclidean |
| Output | Prediction Model | Accuracy [%] | ||
|---|---|---|---|---|
| MBE | CvRMSE | Error | ||
| Coefficient of Performance | ANN | −3.6 | 5.4 | −7.8~9 |
| SVM | −5.0 | 6.0 | −11~11 | |
| RF | −7.7 | 6.9 | −14~16 | |
| KNN | −8.3 | 8.1 | −12~12 | |
| Category | ANN | SVM | RF | KNN |
|---|---|---|---|---|
| Computation time | 31 s | 1 min 20 s | 2 min 8 s | 2 min 22 s |
Publisher’s Note: MDPI stays neutral with regard to jurisdictional claims in published maps and institutional affiliations. |
© 2021 by the authors. Licensee MDPI, Basel, Switzerland. This article is an open access article distributed under the terms and conditions of the Creative Commons Attribution (CC BY) license (https://creativecommons.org/licenses/by/4.0/).
Share and Cite
Shin, J.-H.; Cho, Y.-H. Machine-Learning-Based Coefficient of Performance Prediction Model for Heat Pump Systems. Appl. Sci. 2022, 12, 362. https://doi.org/10.3390/app12010362
Shin J-H, Cho Y-H. Machine-Learning-Based Coefficient of Performance Prediction Model for Heat Pump Systems. Applied Sciences. 2022; 12(1):362. https://doi.org/10.3390/app12010362
Chicago/Turabian StyleShin, Ji-Hyun, and Young-Hum Cho. 2022. "Machine-Learning-Based Coefficient of Performance Prediction Model for Heat Pump Systems" Applied Sciences 12, no. 1: 362. https://doi.org/10.3390/app12010362
APA StyleShin, J.-H., & Cho, Y.-H. (2022). Machine-Learning-Based Coefficient of Performance Prediction Model for Heat Pump Systems. Applied Sciences, 12(1), 362. https://doi.org/10.3390/app12010362
