Signals of Surface Deformation Areas in Central Chile, Related to Seismic Activity—Using the Persistent Scatterer Method and GIS
Abstract
1. Introduction
2. Materials and Methods
2.1. Study Area
2.2. Classification of Seismic Activity
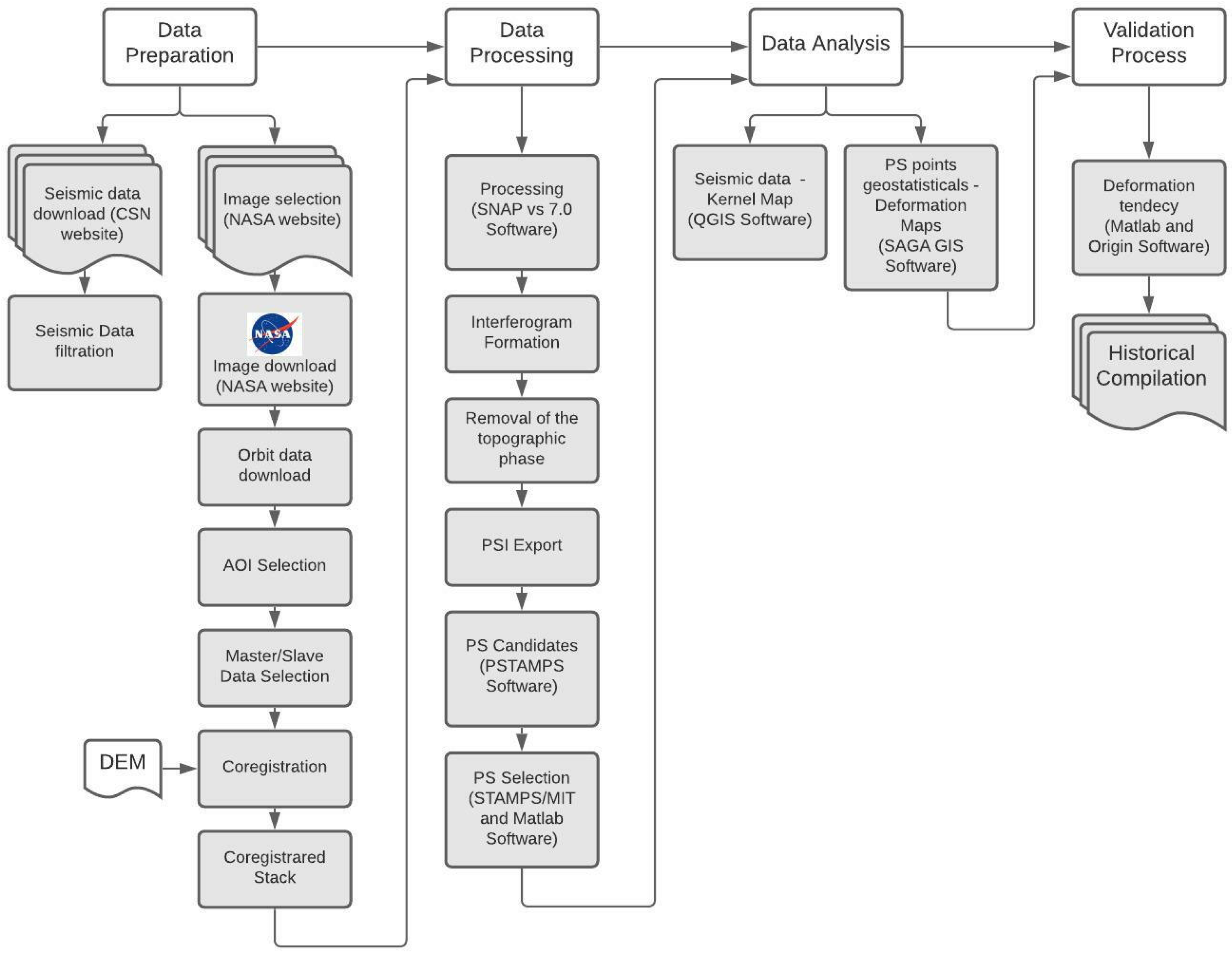
2.3. Data Processing Flow Chart
2.4. Data Preparation and Processing
2.5. Data Analysis
2.6. Validation Process
3. Results and Discussion
3.1. Low/Medium Intensity Seismic Range
3.2. Deformation Maps
3.3. Trend Deformation Maps
4. Conclusions
Author Contributions
Funding
Institutional Review Board Statement
Informed Consent Statement
Data Availability Statement
Acknowledgments
Conflicts of Interest
References
- Spieker, K.; Rondenay, S.; Sawade, L. Long-range Receiver Function Profile of Crustal and Mantle Discontinuities from the Aleutian Arc to Tierra del Fuego. Geophys. Res. Abstr. 2016, 18, 9120. [Google Scholar]
- Berz, G.; Kron, W.; Loster, T.; Rauch, E.; Schimetschek, J.; Schmieder, J.; Siebert, A.; Smolka, A.; Wirtz, A. World map of natural hazards—a global view of the distribution and intensity of significant exposures. Nat. Hazards 2001, 23, 443–465. [Google Scholar] [CrossRef]
- Sidorin, A.Y. A Look at the 1988 Spitak Earthquake in the Light of Lessons Learned from the 1948 Ashgabat Catastrophe. Izv.-Atmos. Ocean Phys. 2019, 55, 1774–1786. [Google Scholar] [CrossRef]
- Sepúlveda, M.E.P.-B. La gestión de una catástrofe a principios del siglo XX: El terremoto de 1906 en Valparaíso (Chile). Antíteses 2021, 14, 344. [Google Scholar] [CrossRef]
- Lemenkova, P. Visualization of the geophysical settingsin the Philippine Sea margins by means of GMT and ISC data. Cent. Eur. J. Geogr. Sustain. Dev. 2020, 2, 5–15. [Google Scholar] [CrossRef]
- Lin, X. Risk awareness and adverse selection in catastrophe insurance: Evidence from California’s residential earthquake insurance market. J. Risk Uncertain. 2020, 61, 43–65. [Google Scholar] [CrossRef]
- Eslamian, S.; Eslamian, F.; Frameworks, N.; Resilience, B. Handbook of Disaster Risk Reduction for Resilience; Springer: Cham, Switzerland, 2021; ISBN 9783030612771. [Google Scholar]
- De la Llera, J.C.; Rivera, F.; Mitrani-Reiser, J.; Jünemann, R.; Fortuño, C.; Ríos, M.; Hube, M.; Santa María, H.; Cienfuegos, R. Data Collection after the 2010 Maule Earthquake in Chile; Springer: Cham, Switzerland, 2017; Volume 15, ISBN 1051801699183. [Google Scholar]
- Castilla, J.C.; Manríquez, P.H.; Camaño, A. Effects of rocky shore coseismic uplift and the 2010 Chilean mega-earthquake on intertidal biomarker species. Mar. Ecol. Prog. Ser. 2010, 418, 17–23. [Google Scholar] [CrossRef][Green Version]
- Jiménez Martínez, M.; Jiménez Martínez, M.; Romero-Jarén, R. How Resilient is the Labour Market against Natural Disaster? Evaluating the Effects from the 2010 Earthquake in Chile; Springer: Cham, Switzerland, 2020; Volume 104, ISBN 0123456789. [Google Scholar]
- Lagos López, M.; Cisternas Vega, M. El nuevo riesgo de tsunami: Considerando el peor escenario. Scr. Nova Rev. Electron. Geogr. y Ciencias Soc. 2008, 12, 25. [Google Scholar] [CrossRef]
- Vargas, G.; Farías, M.; Carretier, S.; Tassara, A.; Baize, S.; Melnick, D. Coastal uplift and tsunami effects associated to the 2010 Mw8.8 Maule earthquake in central Chile. Andean Geol. 2011, 38, 219–238. [Google Scholar] [CrossRef]
- Flores, M.; Hern, J.R. Procesos de remoción en masa inducidos por el terremoto del 27F de 2010 en la franja costera de la Región del Biobío, Chile. Rev. Geogr. Norte Gd. 2012, 74, 57–74. [Google Scholar] [CrossRef]
- Wesson, R.L.; Melnick, D.; Cisternas, M.; Moreno, M.; Ely, L.L. Vertical deformation through a complete seismic cycle at Isla Santa María, Chile. Nat. Geosci. 2015, 8, 547–551. [Google Scholar] [CrossRef]
- Lapere, R.; Mailler, S.; Menut, L. The 2017 mega-fires in central chile: Impacts on regional atmospheric composition and meteorology assessed from satellite data and chemistry-transport modeling. Atmosphere 2021, 12, 344. [Google Scholar] [CrossRef]
- Van Eaton, A.R.; Amigo, Á.; Bertin, D.; Mastin, L.G.; Giacosa, R.E.; González, J.; Valderrama, O.; Fontijn, K.; Behnke, S.A. Volcanic lightning and plume behavior reveal evolving hazards during the April 2015 eruption of Calbuco volcano, Chile. Geophys. Res. Lett. 2016, 43, 3563–3571. [Google Scholar] [CrossRef]
- Gironás, J.; Bunster, T.; Chadwick, C.; Fernández, B. Floods. In Water Resources of Chile; Fernández, B., Gironás, J., Eds.; Springer: Berna, Switzerland, 2021; Volume 8, ISBN 978-3-030-56901-3. [Google Scholar]
- Ruiz, S.; Madariaga, R. Historical and recent large megathrust earthquakes in Chile. Tectonophysics 2018, 733, 37–56. [Google Scholar] [CrossRef]
- Daniell, J.E.; Schaefer, A.M.; Wenzel, F. Losses associated with secondary effects in earthquakes. Front. Built Environ. 2017, 3, 30. [Google Scholar] [CrossRef]
- Wang, T.; DeGrandpre, K.; Lu, Z.; Freymueller, J.T. Complex surface deformation of Akutan volcano, Alaska revealed from InSAR time series. Int. J. Appl. Earth Obs. Geoinf. 2018, 64, 171–180. [Google Scholar] [CrossRef]
- Khan, G.; Qureshi, J.A.; Khan, A.; Shah, A.; Ali, S.; Bano, I.; Alam, M. The role of sense of place, risk perception, and level of disaster preparedness in disaster vulnerable mountainous areas of Gilgit-Baltistan, Pakistan. Environ. Sci. Pollut. Res. 2020, 27, 44342–44354. [Google Scholar] [CrossRef] [PubMed]
- Bresciani Lecannelier, L.E. De la Emergencia a la Política de Gestión de Desastres: La Urgencia de Institucionalidad Pública para la Reconstrucción; C.I.P.–Pontificia Universidad Católica de Chile, Centro de Politicas Publicas: Santiago, Chile, 2012; ISBN 9789561413115. [Google Scholar]
- Piersanti, A.; Spada, G.; Sabadini, R.; Bonafede, M. Global post-seismic deformation. Geophys. J. Int. 1995, 120, 544–566. [Google Scholar] [CrossRef]
- Valerio, E.; Tizzani, P.; Carminati, E.; Doglioni, C.; Pepe, S.; Petricca, P.; De Luca, C.; Bignami, C.; Solaro, G.; Castaldo, R.; et al. Ground deformation and source geometry of the 30 October 2016M w 6.5 norcia earthquake (Central Italy) investigated through seismological data, DInSAR measurements, and numerical modelling. Remote Sens. 2018, 10, 1901. [Google Scholar] [CrossRef]
- Kovacs, P. Reducing the Risk of Earthquake Damage in Canada: Lessons from Haiti and Chile; The Institute for Catastrophic Loss Reduction: Toronto, ON, Canada, 2010; ISBN 9780978484163. [Google Scholar]
- Tamkuan, N.; Nagai, M. Sentinel-1a Analysis for Damage Assessment: A Case Study of Kumamoto Earthquake in 2016. MATTER Int. J. Sci. Technol. 2019, 5, 23–35. [Google Scholar] [CrossRef][Green Version]
- Suresh, D.; Yarrakula, K. InSAR based deformation mapping of earthquake using Sentinel 1A imagery. Geocarto Int. 2020, 35, 559–568. [Google Scholar] [CrossRef]
- Ferretti, A.; Prati, C.; Rocca, F. Permanent scatterers in SAR interferometry. IEEE Trans. Geosci. Remote Sens. 2001, 39, 8–20. [Google Scholar] [CrossRef]
- Gatto, M.P.A.; Montrasio, L.; Zavatto, L. Experimental Analysis and Theoretical Modelling of Polyurethane Effects on 1D Wave Propagation through Sand-Polyurethane Specimens. J. Earthq. Eng. 2021, 25, 1–25. [Google Scholar] [CrossRef]
- Gatto, M.P.A.; Montrasio, L.; Berardengo, M.; Vanali, M. Experimental Analysis of the Effects of a Polyurethane Foam on Geotechnical Seismic Isolation. J. Earthq. Eng. 2020, 24, 1–22. [Google Scholar] [CrossRef]
- Gatto, M.P.A.; Lentini, V.; Castelli, F.; Montrasio, L.; Grassi, D. The use of polyurethane injection as a geotechnical seismic isolation method in large-scale applications: A numerical study. Geosciences 2021, 11, 201. [Google Scholar] [CrossRef]
- Pamukçu, O.; Gönenç, T.; Çirmik, A.; Sindırgi, P.; Kaftan, İ.; Akdemir, Ö. Investigation of vertical mass changes in the south of Izmir (Turkey) by monitoring microgravity and GPS/GNSS methods. J. Earth Syst. Sci. 2015, 124, 137–148. [Google Scholar] [CrossRef]
- Gatsios, T.; Cigna, F.; Tapete, D.; Sakkas, V.; Pavlou, K.; Parcharidis, I. Copernicus sentinel-1 MT-InSAR, GNSS and seismic monitoring of deformation patterns and trends at the methana volcano, Greece. Appl. Sci. 2020, 10, 6445. [Google Scholar] [CrossRef]
- Pritchard, M.E. InSAR, a tool for measuring Earth’s surface deformation. Phys. Today 2006, 59, 68–69. [Google Scholar] [CrossRef]
- Dwivedi, R.; Narayan, A.B.; Tiwari, A.; Dikshit, O.; Singh, A.K. Multi-temporal SAR Interferometry for landslide monitoring. Int. Arch. Photogramm. Remote Sens. Spat. Inf. Sci.-ISPRS Arch. 2016, 41, 55–58. [Google Scholar] [CrossRef]
- Jo, M.J.; Jung, H.S.; Yun, S.H. Retrieving Precise Three-Dimensional Deformation on the 2014 M6.0 South Napa Earthquake by Joint Inversion of Multi-Sensor SAR. Sci. Rep. 2017, 7, 5485. [Google Scholar] [CrossRef]
- Yang, C.; Han, B.; Zhao, C.; Du, J.; Zhang, D.; Zhu, S. Co- and post-seismic deformation mechanisms of the MW 7.3 Iran earthquake (2017) revealed by Sentinel-1 InSAR observations. Remote Sens. 2019, 11, 418. [Google Scholar] [CrossRef]
- Peng, M.; Lu, Z.; Zhao, C.; Motagh, M.; Bai, L.; Conway, B.D.; Chen, H. Mapping land subsidence and aquifer system properties of the Willcox Basin, Arizona, from InSAR observations and independent component analysis. Remote Sens. Environ. 2022, 271, 112894. [Google Scholar] [CrossRef]
- Alves, N.L.; Galo, M.; Galo, M.L.B.T. Fundamentos do processamento interferométrico de dados de radar de abertura sintética. In Proceedings of the Anais XIV Simpósio Brasileiro de Sensoriamento Remoto, Natal, Brazil, 25–30 April 2009; pp. 7227–7234. [Google Scholar]
- Ferretti, A.; Prati, C.; Rocca, F. Nonlinear subsidence rate estimation using permanent scatterers in differential SAR interferometry. IEEE Trans. Geosci. Remote Sens. 2000, 38, 2202–2212. [Google Scholar] [CrossRef]
- Huang, Q.-H.; He, X.-F. Surface deformation investigated with SBAS-DInSAR approach based on prior knowledge. Remote Sens. Spat. Inf. Sci. 2008, 37, 99–104. [Google Scholar]
- Bianchini, S.; Ciampalini, A.; Raspini, F.; Bardi, F.; Di Traglia, F.; Moretti, S.; Casagli, N. Multi-Temporal Evaluation of Landslide Movements and Impacts on Buildings in San Fratello (Italy) By Means of C-Band and X-Band PSI Data. Pure Appl. Geophys. 2015, 172, 3043–3065. [Google Scholar] [CrossRef]
- Orellana, F.; Blasco, J.M.D.; Foumelis, M.; D’aranno, P.J.V.; Marsella, M.A.; Mascio, P. Di Dinsar for road infrastructure monitoring: Case study highway network of Rome metropolitan (Italy). Remote Sens. 2020, 12, 3697. [Google Scholar] [CrossRef]
- Ferretti, A.; Fumagalli, A.; Novali, F.; Prati, C.; Rocca, F.; Rucci, A. A new algorithm for processing interferometric data-stacks: SqueeSAR. IEEE Trans. Geosci. Remote Sens. 2011, 49, 3460–3470. [Google Scholar] [CrossRef]
- Cavur, M.; Moraga, J.; Sebnem Duzgun, H.; Soydan, H.; Jin, G. Displacement analysis of geothermal field based on psinsar and som clustering algorithms: A case study of Brady field, Nevada—USA. Remote Sens. 2021, 13, 349. [Google Scholar] [CrossRef]
- Hooper, A.; Zebker, H.; Segall, P.; Kampes, B. A new method for measuring deformation on volcanoes and other natural terrains using InSAR persistent scatterers. Geophys. Res. Lett. 2004, 31, 1–5. [Google Scholar] [CrossRef]
- Cuenca, M. Improving Radar Interferometry for Monitoring Fault-Related Surface Deformation; NCG, Nederlandse Commissie voor Geodesie, Netherlands Geodetic Commission: Delft, the Netherlands, 2013; pp. 1–141.
- Oktar, O.; Erdoğan, H.; Poyraz, F.; Tiryakioğlu, İ. Investigation of deformations with the GNSS and PSInSAR methods. Arab. J. Geosci. 2021, 14, 2586. [Google Scholar] [CrossRef]
- Martinez, C.; Rojas, O.; Castillo, E.; Quezada, J.; Vasquez, D.; Belmonte, A.; Región, D.E.L.A. Efectos Territoriales Del Tsunami Del 27 De Febrero De 2010 En La Costa De La Región Del Bio-Bío, Chile. Rev. Geogr. Am. Cent. 2011, 2, 1–16. [Google Scholar]
- Centro Sismológico Nacional|Universidad de Chile. Red Sismológica Nacional. Available online: http://www.csn.uchile.cl/red-sismologica-nacional/introduccion/ (accessed on 14 January 2022).
- Catita, C.; Teves-Costa, M.P.; Matias, L.; Batlló, J. Spatial distribution of felt intensities for Portugal earthquakes. Int. Arch. Photogramm. Remote Sens. Spat. Inf. Sci. 2019, 42, 87–92. [Google Scholar] [CrossRef]
- Hooper, A.; Spaans, K.; Bekaert, D.; Cuenca, M.C.; Arıkan, M. StaMPS/MTI Manual Version 4.1b; School of Earth and Environment, University of Leeds: Leeds, UK, 2018; p. 44. [Google Scholar]
- Braun, A.; Höser, T.; Delgado Blasco, J.M. Elevation change of Bhasan Char measured by persistent scatterer interferometry using Sentinel-1 data in a humanitarian context. Eur. J. Remote Sens. 2020, 54, 109–126. [Google Scholar] [CrossRef]
- Hooper, A. A multi-temporal InSAR method incorporating both persistent scatterer and small baseline approaches. Geophys. Res. Lett. 2008, 35, 1–5. [Google Scholar] [CrossRef]
- Ferretti, A.; Monti-guarnieri, A.; Prati, C.; Rocca, F.; Massonnet, D. InSAR Principles: Guidelines for SAR Interferometry Processing and Interpretation; ESA Publications: Paris, France, 2007; pp. 1–48. [Google Scholar]
- Vaka, D.S.; Rao, Y.S.; Bhattacharya, A. Surface displacements of the 12 November 2017 Iran–Iraq earthquake derived using SAR interferometry. Geocarto Int. 2021, 36, 660–675. [Google Scholar] [CrossRef]
- Crosetto, M.; Monserrat, O.; Cuevas-González, M.; Devanthéry, N.; Crippa, B. Persistent Scatterer Interferometry: A review. ISPRS J. Photogramm. Remote Sens. 2016, 115, 78–89. [Google Scholar] [CrossRef]
- Osmanoğlu, B.; Sunar, F.; Wdowinski, S.; Cabral-Cano, E. Time series analysis of InSAR data: Methods and trends. ISPRS J. Photogramm. Remote Sens. 2016, 115, 90–102. [Google Scholar] [CrossRef]
- Wdowinski, S. Measuring Earthquake and Volcano Activity from Space. 2006, pp. 1–6. Available online: https://d32ogoqmya1dw8.cloudfront.net/files/NAGTWorkshops/geophysics/geodesy/activities/measuring_earthquake_volcano_a.v3.pdf (accessed on 14 January 2022).
- Son, P.W.; Rhee, J.H.; Hwang, J.; Seo, J. Universal kriging for loran ASF map generation. IEEE Trans. Aerosp. Electron. Syst. 2019, 55, 1828–1842. [Google Scholar] [CrossRef]
- Armstrong, M. Problems with universal kriging. J. Int. Assoc. Math. Geol. 1984, 16, 101–108. [Google Scholar] [CrossRef]
- Conrad, O.; Bechtel, B.; Bock, M.; Dietrich, H.; Fischer, E.; Gerlitz, L.; Wehberg, J.; Wichmann, V.; Böhner, J. System for Automated Geoscientific Analyses (SAGA) v. 2.1.4. Geosci. Model Dev. 2015, 8, 1991–2007. [Google Scholar] [CrossRef]
- Quezada, J.; Jaque, E.; Fernández, A.; Vásquez, D. Cambios en el relieve generados como consecuencia del terremoto Mw=8.8 del 27 de febrero de 2010 en el centro-sur de Chile. Rev. Geogr. Norte Gd. 2012, 55, 35–55. [Google Scholar] [CrossRef]
- Lagos, N.A.; Labra, F.A.; Jaramillo, E.; Marín, A.; Fariña, J.M.; Camaño, A. Ecosystem processes, management and human dimension of tectonically-influenced wetlands along the coast of central and southern Chile. Gayana 2019, 83, 57–62. [Google Scholar] [CrossRef]
- Riveros, F.B. Comunas prioritarias para la gestión del riesgo de desastres: Un aporte a la toma de decisiones. Rev. Geogr. Am. Cent. 2016, 2, 17–42. [Google Scholar]
- Fernando, B.; Leng, K.; Nissen-Meyer, T. Oceanic high-frequency global seismic wave propagation with realistic bathymetry. Geophys. J. Int. 2020, 222, 1178–1194. [Google Scholar] [CrossRef]
- Roubíček Seismic waves and earthquakes in a global monolithic model. Contin. Mech. Thermodyn 2018, 30, 709–729. [CrossRef]
- Rosi, A.; Tofani, V.; Tanteri, L.; Tacconi Stefanelli, C.; Agostini, A.; Catani, F.; Casagli, N. The new landslide inventory of Tuscany (Italy) updated with PS-InSAR: Geomorphological features and landslide distribution. Landslides 2018, 15, 5–19. [Google Scholar] [CrossRef]
- Sandobal Nova, N.E. Modificaciones Causadas por el Terremoto 8,8 mw del 2010 Sobre el Humedal Costero Tubul Raqui: Una Propuesta Emergética para Lograr una Evaluación Ambiental Holística. 2020. Available online: http://repositorio.udec.cl/jspui/handle/11594/6279 (accessed on 8 January 2022).
- Huang, J.; Zhao, M.; Xu, C.; Du, X.; Jin, L.; Zhao, X. Seismic stability of jointed rock slopes under obliquely incident earthquake waves. Earthq. Eng. Eng. Vib. 2018, 17, 527–539. [Google Scholar] [CrossRef]








| Richter Magnitude | Description | Earthquake Effect |
|---|---|---|
| <2.0 | Micro | Not noticeable |
| 2.0–3.9 | Minor | Perceptible with little movement and no damage. |
| 4.0–4.9 | Slight | Perceptible with movement of objects and rarely produces damage. |
| 5.0–5.9 | Moderate | May cause major damage to weak or poorly constructed buildings. |
| 6.0–6.9 | Strong | Can be destructive in areas up to about 160 km across in populated areas. |
| 7.0–7.9 | Major | They can be destructive in large areas. |
| 8.0–9.9 | Great | Catastrophic, causing destruction in areas near the epicenter. Can cause serious damage in areas several hundred miles across. |
| 10 o + | Epic | Never recorded, it can generate a local extinction |
| Source: Adapted from USGS website (https://www.usgs.gov/, accessed on 17 January 2022) | ||
| Number | Image ID | Satellite Sensor | Resolution | Acquisition Date |
|---|---|---|---|---|
| 1 | S1B_IW_SLC__1SSV_20170115 | Sentinel 1-B | 5 | 15 January 2017 |
| 2 | S1B_IW_SLC__1SDV_20170208 | Sentinel 1-B | 5 | 8 February 2017 |
| 3 | S1B_IW_SLC__1SDV_20170304a | Sentinel 1-B | 5 | 4 March 2017 |
| 4 | S1B_IW_SLC__1SDV_20170409 | Sentinel 1-B | 5 | 9 April 2017 |
| 5 | S1B_IW_SLC__1SDV_20170503 | Sentinel 1-B | 5 | 3 May 2017 |
| 6 | S1B_IW_SLC__1SDV_20170608a | Sentinel 1-B | 5 | 8 June 2017 |
| 7 | S1B_IW_SLC__1SDV_20170702A. | Sentinel 1-B | 5 | 2 July 2017 |
| 8 | S1B_IW_SLC__1SDV_20170807 | Sentinel 1-B | 5 | 7 August 2017 |
| 9 | S1B_IW_SLC__1SDV_20170912 | Sentinel 1-B | 5 | 12 September 2017 |
| 10 | S1B_IW_SLC__1SDV_20171006 | Sentinel 1-B | 5 | 6 October 2017 |
| 11 | S1B_IW_SLC__1SDV_20171111 | Sentinel 1-B | 5 | 11 November 2017 |
| 12 | S1B_IW_SLC__1SDV_20171205 | Sentinel 1-B | 5 | 5 December 2017 |
Publisher’s Note: MDPI stays neutral with regard to jurisdictional claims in published maps and institutional affiliations. |
© 2022 by the authors. Licensee MDPI, Basel, Switzerland. This article is an open access article distributed under the terms and conditions of the Creative Commons Attribution (CC BY) license (https://creativecommons.org/licenses/by/4.0/).
Share and Cite
da Silva, L.d.D.d.J.; Montecino Castro, H.; Aguayo Arias, M.I.; González-Rodríguez, L.; Rodríguez-López, L.; Cotias Simões, L.M. Signals of Surface Deformation Areas in Central Chile, Related to Seismic Activity—Using the Persistent Scatterer Method and GIS. Appl. Sci. 2022, 12, 2575. https://doi.org/10.3390/app12052575
da Silva LdDdJ, Montecino Castro H, Aguayo Arias MI, González-Rodríguez L, Rodríguez-López L, Cotias Simões LM. Signals of Surface Deformation Areas in Central Chile, Related to Seismic Activity—Using the Persistent Scatterer Method and GIS. Applied Sciences. 2022; 12(5):2575. https://doi.org/10.3390/app12052575
Chicago/Turabian Styleda Silva, Luciana das Dores de Jesus, Henry Montecino Castro, Mauricio Ivan Aguayo Arias, Lisdelys González-Rodríguez, Lien Rodríguez-López, and Luiz Mateus Cotias Simões. 2022. "Signals of Surface Deformation Areas in Central Chile, Related to Seismic Activity—Using the Persistent Scatterer Method and GIS" Applied Sciences 12, no. 5: 2575. https://doi.org/10.3390/app12052575
APA Styleda Silva, L. d. D. d. J., Montecino Castro, H., Aguayo Arias, M. I., González-Rodríguez, L., Rodríguez-López, L., & Cotias Simões, L. M. (2022). Signals of Surface Deformation Areas in Central Chile, Related to Seismic Activity—Using the Persistent Scatterer Method and GIS. Applied Sciences, 12(5), 2575. https://doi.org/10.3390/app12052575

