A Study of the Factors Influencing the Thermal Radiation Received by Pedestrians from the Electric Vehicle Fire in Roadside Parking Based on PHRR
Abstract
1. Introduction
2. Literature Review
3. Analysis of the EV Thermal Runaway Fire Scenarios
3.1. Description of the EV Fire Scenario
- (a)
- The environment scenario referred to the O–x–y coordinate system and the pedestrian motion referred to the O′–x′–y′ coordinate system.
- (b)
- The combustion flame was located at the head of the vehicle and driver cabin.
- (c)
- The initial position of the pedestrian was at the side of the middle sidewalk on the left side of the vehicle.
- (d)
- The movement space was the sidewalk and distribution zone of the environmental combustible.
- (e)
- In the fire scenario, it was assumed that pedestrians would instinctively move away from the flame in a straight line to avoid danger.
- (f)
- The speed v was composed of the lateral (x′ direction) and the longitudinal (y′ direction). The range of speed variation was [0–5] and [0–5].
3.2. EV Fire Parameters in Terms of the Physical Dimension of the Scene
3.3. Analysis of the Combustion Process of an EV Fire
- (1)
- Analysis of the thermal runaway process of the power battery
- (2)
- Analysis of the combustion process of EVs
3.4. Analysis of Thermal Radiation from an EV Fire and the Damage Caused
- (1)
- Calculation of the flame radiation intensity based on the HRR
- (2)
- Calculation of the view factor based on the SFM
- (i)
- The flame of the EV fire was replaced by a hot surface with a stable geometry and constant emission power.
- (ii)
- The emissivity of the flame-emitting surface of the SFM was wavelength-independent and radiated uniformly.
- (iii)
- The flame in the vehicle combustion stage exited from the head and body of the vehicle.
- (i)
- Flame surface # 1—Pedestrian view factor is given by
- (ii)
- Flame surface # 2—Pedestrian view factor is given by
- (3)
- Scenarios for the roadside parking lots.
- (4)
- Analysis of the pedestrian thermal radiation damage.
4. Results and Analysis
4.1. Influence of Airflow on the Thermal Radiation from an EV Fire
4.1.1. Distribution of the Thermal Radiation Field from an EV Fire without Airflow
- (1)
- The thermal runaway combustion stage.
- (2)
- Vehicle combustion stage.
4.1.2. Distribution of the Thermal Radiation Field of an EV Fire with Airflow
4.2. Analysis of the Pedestrian Evacuation Strategy with the Thermal Radiation Field of the EV Fire
4.2.1. Analysis Based on the Influence of the Height of the Thermal Radiation Field of the EV Fire
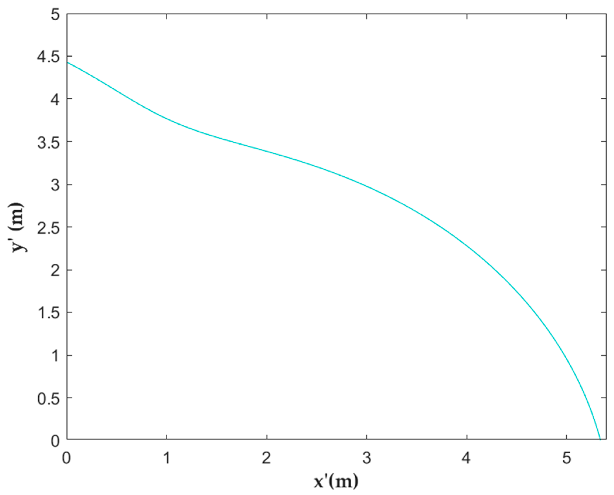
4.2.2. Analysis of the Influence of the Direction of the Pedestrians Fleeing the EV Fire
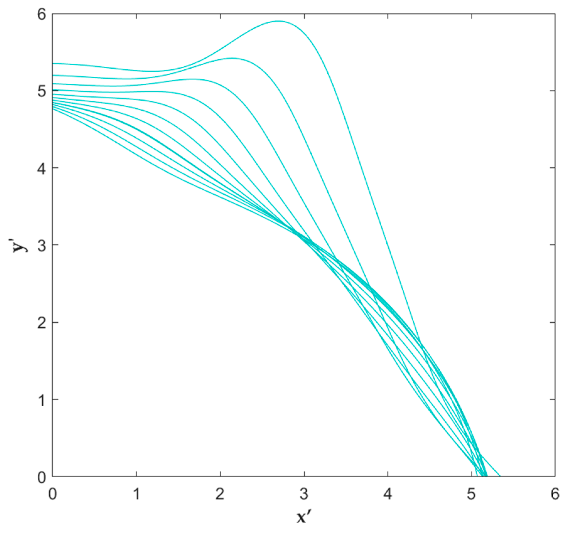
4.2.3. Analysis of the Pedestrian Evacuation Scenario Considering the Fixed Initiation Position and the Free-Fleeing Direction
- (1)
- Scenario without airflow
- (2)
- Scenario with airflow
5. Conclusions
- (1)
- The research built an incident thermal radiation model of EV fire risk factors based on roadside parking scenarios and calculated the safe distance of the adjacent vehicles to guide the management to design and build a safer roadside parking lot.
- (2)
- Based on the gridded thermal radiation field by the SFM of an EV fire, the relationship between the direction and speed of a pedestrian fleeing from a fire and the accumulated thermal radiation of the pedestrians was analyzed. The accumulated thermal radiation decreased faster at the unit speed when moving along the direction parallel to the flame surface than in the direction perpendicular to the flame surface.
- (3)
- Based on the established model and scenario, the correlation of the pedestrian evacuation speed parameters with the cumulative thermal radiation received by the pedestrians under the different evacuation strategies was compared. When the flame tilt angle increased under the airflow conditions, the minimum value of the accumulative thermal radiation received by the pedestrian first increased and then decreased.
Author Contributions
Funding
Institutional Review Board Statement
Informed Consent Statement
Data Availability Statement
Conflicts of Interest
Nomenclature
| pedestrian evacuation speed () | |
| pedestrian evacuation speed in x′ direction () | |
| pedestrian evacuation speed in y′ direction () | |
| heat release rate of fire source () | |
| fire development coefficient () | |
| fire development time (s) | |
| peak heat release rate of power batteries () | |
| power battery capacity () | |
| peak heat release rate of other combustibles in EVs () | |
| combustion efficiency | |
| combustion projected area (m2) | |
| peak heat release rate of other combustibles in EVs per unit (k) | |
| peak heat release rate of thermal runaway combustion stage () | |
| peak heat release rate of the vehicle combustion stage () | |
| incident thermal radiation flux () | |
| air transmissivity | |
| view factor | |
| flame radiation emission capacity ( | |
| radiant emissivity of the flame surface | |
| Stephen Boltzmann constant () | |
| T | absolute temperature of the blackbody (K) |
| heat transfer ratio | |
| sum of all the luminous flame surfaces ( | |
| luminous flame surfaces ( | |
| flame tilt angle (degree) | |
| vapor pressure of water | |
| distance from the target to the flame surface (m) | |
| absorption rate | |
| airflow speed () | |
| pedestrian’s surface towards the flame (m) | |
| pedestrian received the thermal radiation rate () | |
| distance between the target and the flame center points (m) |
References
- Feng, X.; Ouyang, M.; Liu, X.; Lu, L.; Xia, Y.; He, X. Thermal runaway mechanism of lithium ion battery for electric vehicles: A review. Energy Storage Mater. 2018, 10, 246–267. [Google Scholar] [CrossRef]
- Brzezinska, D.; Bryant, P. Performance-Based Analysis in Evaluation of Safety in Car Parks under Electric Vehicle Fire Conditions. Energies 2022, 15, 649. [Google Scholar] [CrossRef]
- Dorsz, A.; Lewandowski, M. Analysis of Fire Hazards Associated with the Operation of Electric Vehicles in Enclosed Structures. Energies 2021, 15, 11. [Google Scholar] [CrossRef]
- Sun, J.; Zhang, H.; Xiang, F. Challenges of New Energy Vehicles in Tunnel Fire and Discussion on Emergency Rescue Technology. In Proceedings of the 7th International Conference on Informatics, Environment, Energy and Applications, IEEA ’18, Beijing, China, 28–31 March 2018; pp. 88–92. [Google Scholar]
- Pu, J.; Zhang, W. Electric Vehicle Fire Trace Recognition Based on Multi-Task Semantic Segmentation. Electronics 2022, 11, 1738. [Google Scholar] [CrossRef]
- Luo, W.; Zhu, S.; Gong, J.; Zhou, Z. Research and Development of Fire Extinguishing Technology for Power Lithium Batteries, Procedia Engineering. Procedia Eng. 2018, 211, 531–537. [Google Scholar] [CrossRef]
- Liu, X.; Huang, G.; Gao, X.; Li, H.; Ou, S.; Hezam, I.M. Large-Scale 3D Multi-Story Enterprise Layout Design in a New Type of Industrial Park in China. Appl. Sci. 2022, 12, 8110. [Google Scholar] [CrossRef]
- Chen, X.; Huang, G.; Gao, X.; Ou, S.; Li, Y.; Hezam, I.M. BN-RA: A Hybrid Model for Risk Analysis of Overload-Induced Early Cable Fires. Appl. Sci. 2021, 11, 8922. [Google Scholar] [CrossRef]
- Sun, P.; Bisschop, R.; Niu, H.; Huang, X. A Review of Battery Fires in Electric Vehicles. Fire Technol. 2020, 56, 1361–1410. [Google Scholar] [CrossRef]
- Li, H.; Peng, W.; Yang, X.; Chen, H.; Sun, J.; Wang, Q. Full-Scale Experimental Study on the Combustion Behavior of Lithium Ion Battery Pack Used for Electric Vehicle. Fire Technol. 2020, 56, 2545–2564. [Google Scholar] [CrossRef]
- Cui, Y.; Liu, J.; Han, X.; Sun, S.; Cong, B. Full-scale experimental study on suppressing lithium-ion battery pack fires from electric vehicles. Fire Saf. J. 2022, 129, 103562. [Google Scholar] [CrossRef]
- Gu, X.; Zhang, J.; Pan, Y.; Ni, Y.; Ma, C.; Zhou, W.; Wang, Y. Hazard analysis on tunnel hydrogen jet fire based on CFD simulation of temperature field and concentration field. Saf. Sci. 2020, 122, 104532. [Google Scholar] [CrossRef]
- Hu, L. A review of physics and correlations of pool fire behaviour in wind and future challenges. Fire Saf. J. 2017, 91, 41–55. [Google Scholar] [CrossRef]
- Mohd Tohir, M.Z.; Spearpoint, M.; Fleischmann, C. Probabilistic design fires for passenger vehicle scenarios. Fire Saf. J. 2021, 120, 103039. [Google Scholar] [CrossRef]
- Boehmer, H.R.; Klassen, M.S.; Olenick, S.M. Fire Hazard Analysis of Modern Vehicles in Parking Facilities. Fire Technol. 2021, 57, 2097–2127. [Google Scholar] [CrossRef]
- Tohir, M.Z.M.; Spearpoint, M.; Fleischmann, C. Prediction of time to ignition in multiple vehicle fire spread experiments. Fire Mater. 2018, 42, 69–80. [Google Scholar] [CrossRef]
- Hu, Y.; Zhou, X.; Cao, J.; Zhang, L.; Wu, G.; Yang, L. Interpretation of Fire Safety Distances of a Minivan Passenger Car by Burning Behaviors Analysis. Fire Technol. 2020, 56, 1527–1553. [Google Scholar] [CrossRef]
- Anguelova, Z.; Stow, D.A.; Kaiser, J.; Dennison, P.E.; Cova, T. Integrating Fire Behavior and Pedestrian Mobility Models to Assess Potential Risk to Humans from Wildfires Within the U.S.–Mexico Border Zone. Prof. Geogr. 2010, 62, 230–247. [Google Scholar] [CrossRef]
- Rossi, J.-L.; Chetehouna, K.; Collin, A.; Moretti, B.; Balbi, J.-H. Simplified Flame Models and Prediction of the Thermal Radiation Emitted by a Flame Front in an Outdoor Fire. Combust. Sci. Technol. 2010, 182, 1457–1477. [Google Scholar] [CrossRef]
- Zheng, Y.; Jia, B.; Li, X.-G.; Jiang, R. Evacuation dynamics considering pedestrians’ movement behavior change with fire and smoke spreading. Saf. Sci. 2017, 92, 180–189. [Google Scholar] [CrossRef]
- Li, C.; Li, Y.; Huo, F.; Zhang, Q. Fire evacuation model based on dynamic coupling of FDS and cellular automata. Appl. Res. Comput. 2022, 39, 1–6. [Google Scholar] [CrossRef]
- Yuan, Y.; Wang, D. W Route Selection Model in Emergency Evacuation under Real Time Effect of Disaster Extension. J. Syst. Simul. 2008, 20, 1563–1566. [Google Scholar]
- Minegishi, Y.; Ohmiya, Y.; Sano, T.; Tange, M. Analysis and Modeling of Pedestrian Flow in a Confined Corridor Focusing on the Headway Distance and Velocity of Pedestrians. Fire Technol. 2021, 58, 709–735. [Google Scholar] [CrossRef]
- He, Q.; Tang, F.; Zhao, Y.; Hu, P.; Gu, M. An experimental study on the intermittent flame ejecting behavior and critical excess heat release rate of carriage fires in tunnels with longitudinal ventilation. Int. J. Therm. Sci. 2022, 176, 107483. [Google Scholar] [CrossRef]
- Negreanu, G.P.; Terziev, A.; Vlăduţ, N.V. Study of the fire dynamics in a burning car and analysis of the possibilities for transfer of fire to a nearby vehicle. E3S Web Conf. 2019, 112, 01015. [Google Scholar] [CrossRef]
- Manco, M.R.; Vaz, M.A.; Cyrino, J.C.R.; Landesmann, A. Ellipsoidal Solid Flame Model for Structures Under Localized Fire. Fire Technol. 2018, 54, 1505–1532. [Google Scholar] [CrossRef]
- Fang, X.; Wang, H.; Tao, J.; Sheng, C. Analysis on Radiation Heat Transfer and the AssociatedIgnition during Forest Fire Spread. Sci. Silvae Sin. 2019, 55, 97–105. [Google Scholar]
- Cui, Y.; Liu, J.; Cong, B.; Han, X.; Yin, S. Characterization and assessment of fire evolution process of electric vehicles placed in parallel. Process Saf. Environ. Prot. 2022, 166, 524–534. [Google Scholar] [CrossRef]
- Victor Chombo, P.; Laoonual, Y.; Wongwises, S. Lessons from the Electric Vehicle Crashworthiness Leading to Battery Fire. Energies 2021, 14, 4802. [Google Scholar] [CrossRef]
- Zhu, H.; Gao, Y.; Guo, H. Experimental investigation of burning behavior of a running vehicle. Case Stud. Therm. Eng. 2020, 22, 100795. [Google Scholar] [CrossRef]
- Zhou, K.; Wang, X. Thermal radiation modelling of pool fire with consideration on the nonuniform temperature in flame volume. Int. J. Therm. Sci. 2019, 138, 12–23. [Google Scholar] [CrossRef]
- Feng, X.; Lu, L.; Ouyang, M.; Li, J.; He, X. A 3D thermal runaway propagation model for a large format lithium ion battery module. Energy 2016, 115, 194–208. [Google Scholar] [CrossRef]
- Vendra, C.M.R.; Shelke, A.V.; Buston, J.E.H.; Gill, J.; Howard, D.; Read, E.; Abaza, A.; Cooper, B.; Wen, J.X. Numerical and experimental characterisation of high energy density 21700 lithium-ion battery fires. Process Saf. Environ. Prot. 2022, 160, 153–165. [Google Scholar] [CrossRef]
- Hansen, R. Fire behavior of mining vehicles in underground hard rock mines. Int. J. Min. Sci. Technol. 2017, 27, 627–634. [Google Scholar] [CrossRef]
- Peng, Y.; Zhou, X.; Hu, Y.; Ju, X.; Liao, B.; Yang, L. A new exploration of the fire behaviors of large format lithium ion battery. J. Therm. Anal. Calorim. 2019, 139, 1243–1254. [Google Scholar] [CrossRef]
- Xia, J. Discussion on fire characteristics and heat release rate of blade electric vehicles. J. Saf. Environ. 2021, 21, 1028–1032. [Google Scholar] [CrossRef]
- Zárate, L.; Arnaldos, J.; Casal, J. Establishing safety distances for wildland fires. Fire Saf. J. 2008, 43, 565–575. [Google Scholar] [CrossRef]
- Zhu, J.H.; Chu, J.C. Calculation of Characteristic Parameters of Pool Fire andAssessment of Its Thermal Radiation Hazard. China Saf. Sci. J. 2003, 13, 28–31+84. [Google Scholar] [CrossRef]
- Shi, G.; Li, M.; Hu, S. Effects of Cross Wind on Kerosene Pool Fire Test. Equip. Environ. Eng. 2010, 7, 86–90. [Google Scholar]
- Foster, J.A.; Roberts, G.V. Measurements of the Firefighting Environment; Home Office Fire Research and Development Group: London, UK, 1994. [Google Scholar]























| Article | Main Problem | Object | Fire Propagation | Impact on People | Scene | Flame Model | Method |
|---|---|---|---|---|---|---|---|
| He [24] | Flame spraying behavior varies with ventilation | Jet flame | No | No | Tunnel | - | Experiment and dynamic model |
| Brzezinska [2] | Influence of heat and smoke flow | Flame and smoke | Yes | Yes | Underground parking lot | - | CFD simulation |
| Hu [17] | Influence range of thermal radiation | Flame | Yes | Yes | In–building | SFM | Numerical model |
| Terziev [25] | Possibility of fire propagation | Temperature | Yes | No | In–building | - | Experiment |
| Manco [26] | Thermal radiation and convection of local fire | Flame | Yes | No | Semi open space with roof | SFM | CFD simulation |
| Fang [27] | Safety distance | Flame | Yes | No | Wild forest fire | SFM | Numerical model |
| Cui [28] | Fire spread between parallel EVs | Flame and smoke | Yes | Yes | Parking lot | - | Experiment |
| Dorsz [3] | Fire characteristics | Heat and smoke | Yes | No | Underground parking lot | - | CFD simulation |
| Chombo [29] | Fire in crash | Fire incidents | No | No | Crashing | - | - |
| Tohir [16] | Multiple-vehicle fire spread | Fire spread | Yes | No | Parking lot | PSM | Numerical model |
| Zhu [30] | Burning behavior | Fire spread | Yes | Yes | Parking lot | - | Experiment |
| Zhou [31] | Improved SFM | Pool flame | Yes | No | - | SFM | Numerical model |
| This study | Fire radiation to pedestrians | Flame | Yes | Yes | Roadside parking lot | SFM | Numerical model |
| Parameters | Value | |
|---|---|---|
| Vehicle size | Length | 4694 (mm) |
| Width | 1850 (mm) | |
| Height | 1443 (mm) | |
| Minimum ground clearance | 138 (mm) | |
| Battery energy | 78.4 (kWh) | |
| Scenario size | Simulation environment box width (x-axis direction) | 15 (m) |
| Simulation environment box length (y-axis direction) | 20 (m) | |
| Simulation environment box height (z-axis direction) | 8 (m) | |
| Road width | 7 (m) | |
| Sidewalk width | 2 (m) | |
| Combustible distribution zone | 2.5 (m) | |
| Vehicle position | middle of the environment box | |
| Distance between the vehicle and the sidewalk | L0/0.2 (m) | |
| Distance between the vehicle and the pedestrian | L (m) | |
| Distance between the #1 flame and the center line of the vehicle | S0 (m) | |
| Distance between the center line of vehicle and the pedestrian | S (m) | |
| Height of the pedestrian | H(m) |
| Flame Surface | Size Parameters | m |
|---|---|---|
| #tr (flame surface in the thermal runaway stage) | Flame length (y direction) | 1 |
| Flame width (x direction) | 2 | |
| #1 | Flame height (z direction) Hf | 2.8 |
| Flame length (y direction) Wf | 1 | |
| Flame width (x direction) Df | 1.85 | |
| #2 | Height from the bottom of the flame to the ground H0 | 0.681 |
| Flame height (z direction) Hf2 | 0.941 | |
| Flame length (y direction) Wf2 | 3.047 | |
| Flame width (x direction) Df | - | |
| #3 | Height from the bottom of the flame to the ground H03 | 1.622 |
| Flame height (z direction) Hf3 | 1.178 | |
| Flame length (y direction) Wf2 | - | |
| Flame width (x direction) Df | - | |
| #4 | Height from the bottom of the flame to the ground H04 | 1.04 |
| Flame height (z direction) Hf4 | 0.528 | |
| Flame length (y direction) Wf2 | - | |
| Flame width (x direction) Df | - | |
| #5 | Height from the bottom of the flame to the ground H05 | 1.622 |
| Flame height (z direction) Hf5 | - | |
| Flame length (y direction) Wf2 | - | |
| #f (flame surface at the front of the vehicle) | Flame width (x direction) Df | - |
| Flame height (z direction) Hf | 2.8 | |
| Flame width (x direction) Df | 1.85 |
Disclaimer/Publisher’s Note: The statements, opinions and data contained in all publications are solely those of the individual author(s) and contributor(s) and not of MDPI and/or the editor(s). MDPI and/or the editor(s) disclaim responsibility for any injury to people or property resulting from any ideas, methods, instructions or products referred to in the content. |
© 2023 by the authors. Licensee MDPI, Basel, Switzerland. This article is an open access article distributed under the terms and conditions of the Creative Commons Attribution (CC BY) license (https://creativecommons.org/licenses/by/4.0/).
Share and Cite
Zhang, D.; Huang, G.; Li, H.; Deng, Q.; Gao, X. A Study of the Factors Influencing the Thermal Radiation Received by Pedestrians from the Electric Vehicle Fire in Roadside Parking Based on PHRR. Appl. Sci. 2023, 13, 609. https://doi.org/10.3390/app13010609
Zhang D, Huang G, Li H, Deng Q, Gao X. A Study of the Factors Influencing the Thermal Radiation Received by Pedestrians from the Electric Vehicle Fire in Roadside Parking Based on PHRR. Applied Sciences. 2023; 13(1):609. https://doi.org/10.3390/app13010609
Chicago/Turabian StyleZhang, Dingli, Guozhong Huang, Haoxuan Li, Qing Deng, and Xuehong Gao. 2023. "A Study of the Factors Influencing the Thermal Radiation Received by Pedestrians from the Electric Vehicle Fire in Roadside Parking Based on PHRR" Applied Sciences 13, no. 1: 609. https://doi.org/10.3390/app13010609
APA StyleZhang, D., Huang, G., Li, H., Deng, Q., & Gao, X. (2023). A Study of the Factors Influencing the Thermal Radiation Received by Pedestrians from the Electric Vehicle Fire in Roadside Parking Based on PHRR. Applied Sciences, 13(1), 609. https://doi.org/10.3390/app13010609

