Capacity-Operation Collaborative Optimization for Wind-Solar-Hydrogen Multi-Energy Supply System
Abstract
:1. Introduction
- (1)
- A novel WSH-MES system combining electricity, hydrogen, heating, and storage is constructed, which is fully driven with renewable energy and optimizes its capacity in the face of source load uncertainty.
- (2)
- A bi-level capacity-operation collaborative optimization model considering the uncertainty of source and load that integrates reliability, environmental protection, and economy is established. The model is solved using non-dominated sorting genetic algorithm-II (NSGA-II) and linear programming (LP).
- (3)
- A comprehensive analysis is conducted to reveal the effects of capacity parameters on the performance of the WSH-MES system.
2. System Description
2.1. WSH-MES System
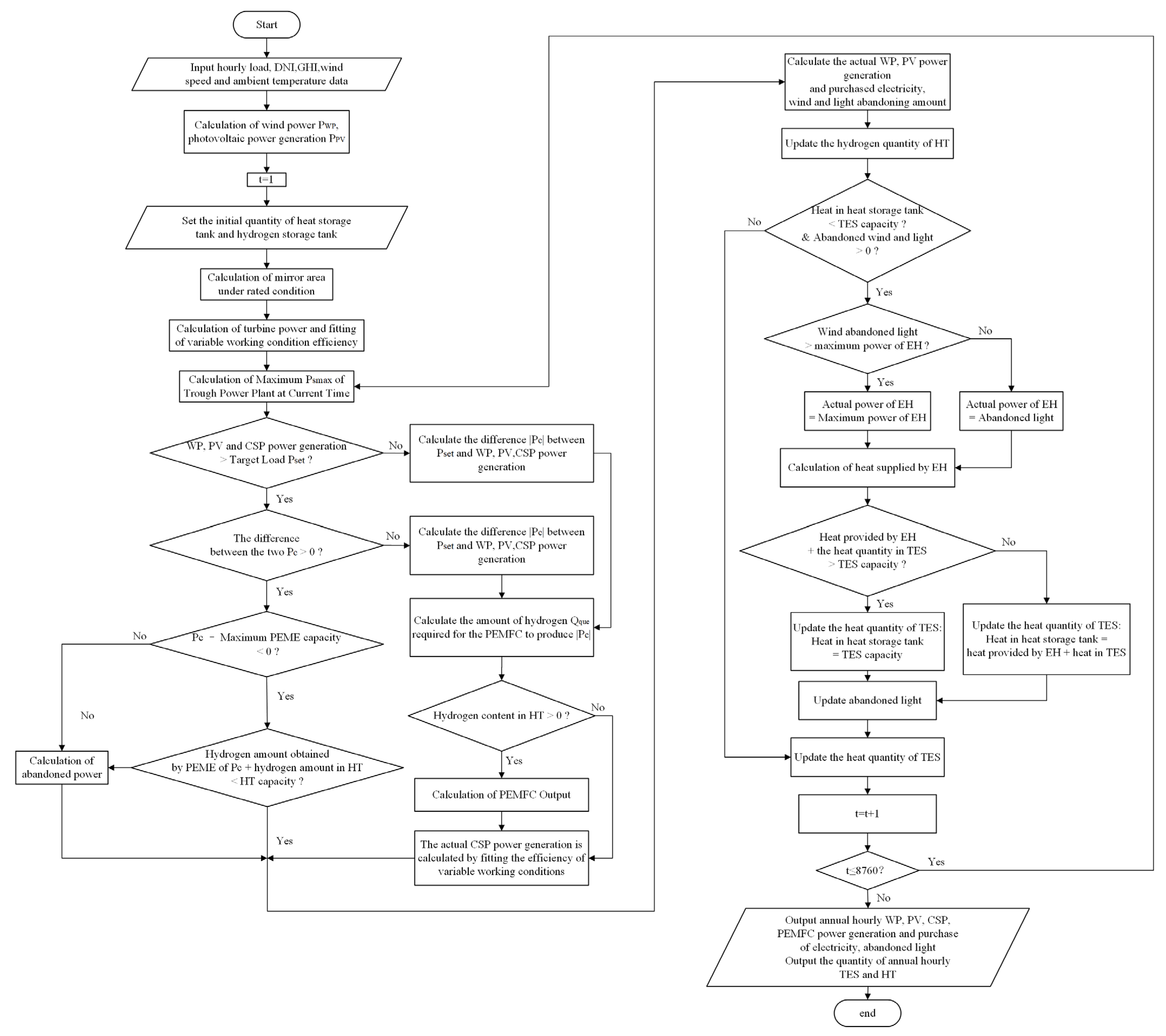
2.2. Operation Strategy
2.3. Model Construction and Validation
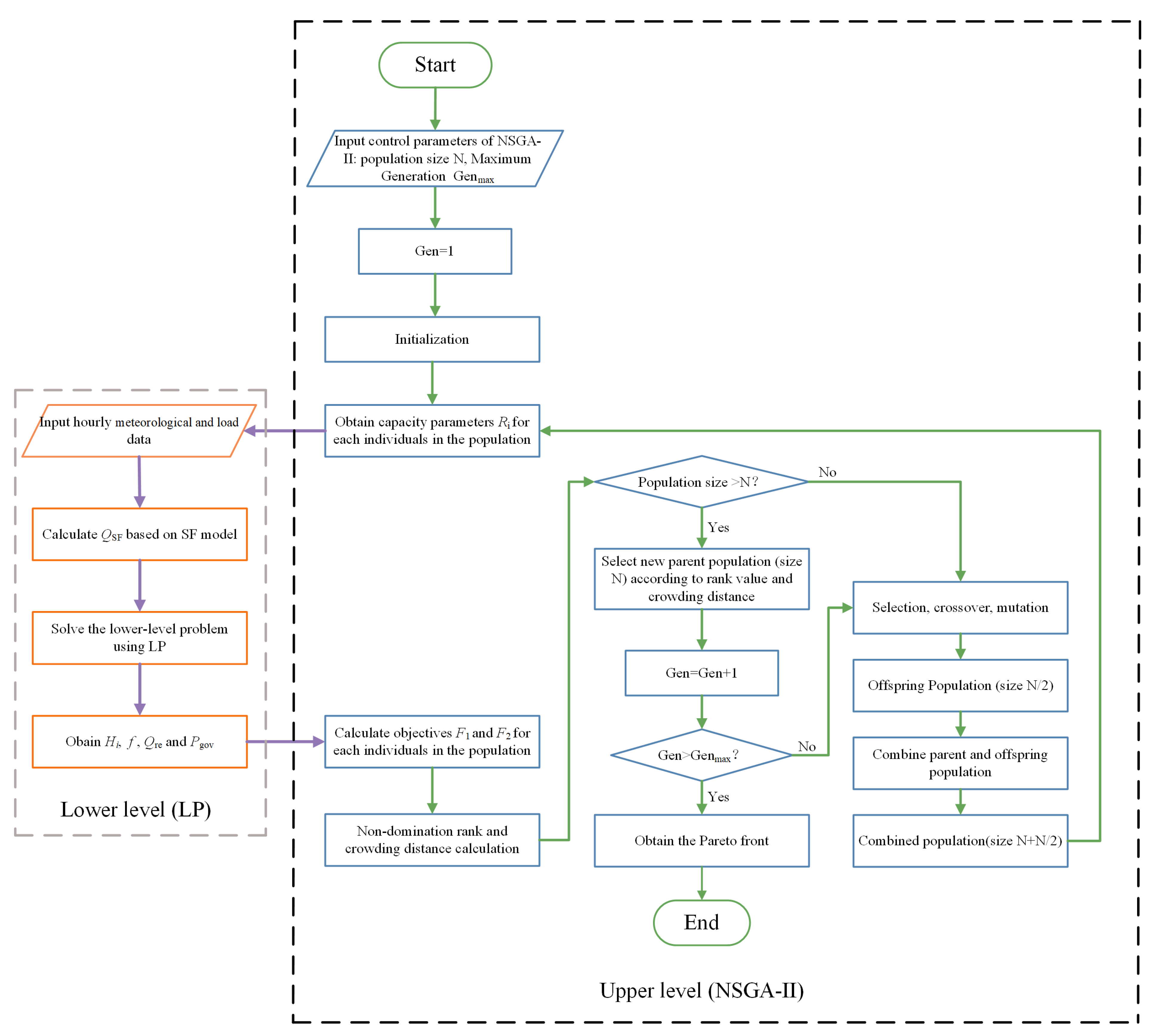
3. Bi-Level Capacity-Operation Collaborative Optimization Method
3.1. Source-Load Uncertainty Treatment
3.2. Objective Function
3.2.1. Lower-Level Objectives
3.2.2. Upper-Level Objectives
- (1)
- LCOE
- (2)
- CO2 emissions
3.3. Solving Algorithm
4. Case Study
4.1. Basic Parameters
4.2. Pareto Front
4.3. Best Compromise Solution Selection
4.4. Analysis of Annual Operation Performance
5. Sensitivity Analysis
6. Conclusions
Author Contributions
Funding
Institutional Review Board Statement
Informed Consent Statement
Data Availability Statement
Conflicts of Interest
Nomenclature
| Nomenclature | Superscript | ||
| capacity | t | t-th hour | |
| operation and maintenance costs (USD) | Abbreviations | ||
| hot water heating produced with the PEMFC (MWth) | CSP | concentrated solar thermal power | |
| number | DNI | direct normal irradiance | |
| electric power generated from concentrated solar thermal power (MWe) | EH | electric heater | |
| the electric power that enters the proton exchange membrane electrolyzer (MWe) | GHI | global horizontal irradiance | |
| electric power generated from PEMFC (MWe) | LSTM | Long Short-Term Memory Network | |
| purchased power (MWe) | HST | hydrogen storage and transportation | |
| power load of consumers (MWe) | HT | hydrogen tank | |
| electric power generated from photovoltaics (MWe) | IC | initial investment | |
| abandoned wind power (MWe) | MES | multi-energy system | |
| electric power generated from wind power (MWe) | PEME | proton exchange membrane electrolyzer | |
| thermal power abandoned by solar collector field (MWth) | PEMFC | proton exchange membrane fuel cell | |
| heating power of heat conducting oil in solar collector (MWth) | PV | photovoltaic | |
| the solar thermal power output with the heat storage system (MWth) | SF | solar field | |
| the thermal power of heat storage system (MWth) | TES | thermal energy storage | |
| the energy of hydrogen stored in the hydrogen storage and transportation (MW) | WF | wind farm | |
| ambient temperature (°C) | WP | wind power | |
| volume (m3) | WSH-MES | wind-solar-hydrogen multi-energy supply | |
| proton exchange membrane electrolyzer efficiency | 4E | energy, exergy, economy, and environmental | |
| storage efficiency | |||
| fuel cell efficiency | |||
Appendix A
| Parameter | Value |
|---|---|
| Average computation time of NSGA-II | 5.5 h |
| Total computation time of NSGA-II | 250 h |
| Computation time for reference case of NSGA-II | 4.8 h |
| CPU and memory resources | Intel® I7-4790 4 Cores @3.60 GHz, 16 GB RAM |
| Operating system | Microsoft Windows 11 Enterprise |
| MATLAB® version | MATLAB® R2021a |
References
- Arent, D.J.; Green, P.; Abdullah, Z.; Barnes, T.; Bauer, S.; Bernstein, A.; Berry, D.; Berry, J.; Burrell, T.; Carpenter, B. Challenges and opportunities in decarbonizing the US energy system. Renew. Sustain. Energy Rev. 2022, 169, 112939. [Google Scholar] [CrossRef]
- Malhan, P.; Mittal, M. A novel ensemble model for long-term forecasting of wind and hydro power generation. Energy Convers. Manag. 2022, 251, 114983. [Google Scholar] [CrossRef]
- Notton, G.; Nivet, M.-L.; Voyant, C.; Paoli, C.; Darras, C.; Motte, F.; Fouilloy, A. Intermittent and stochastic character of renewable energy sources: Consequences, cost of intermittence and benefit of forecasting. Renew. Sustain. Energy Rev. 2018, 87, 96–105. [Google Scholar] [CrossRef]
- Pater, S. Increasing Energy Self-Consumption in Residential Photovoltaic Systems with Heat Pumps in Poland. Energies 2023, 16, 4003. [Google Scholar] [CrossRef]
- Pater, S. Field measurements and energy performance analysis of renewable energy source devices in a heating and cooling system in a residential building in southern Poland. Energy Build. 2019, 199, 115–125. [Google Scholar] [CrossRef]
- Pousinho, H.M.I.; Esteves, J.; Mendes, V.M.F.; Collares-Pereira, M.; Cabrita, C.P. Bilevel approach to wind-CSP day-ahead scheduling with spinning reserve under controllable degree of trust. Renew. Energy 2016, 85, 917–927. [Google Scholar] [CrossRef]
- Chennaif, M.; Zahboune, H.; Elhafyani, M.; Zouggar, S. Electric System Cascade Extended Analysis for optimal sizing of an autonomous hybrid CSP/PV/wind system with Battery Energy Storage System and thermal energy storage. Energy 2021, 227, 120444. [Google Scholar] [CrossRef]
- Wahbah, M.; Mohandes, B.; EL-Fouly, T.H.M.; El Moursi, M.S. Unbiased cross-validation kernel density estimation for wind and PV probabilistic modelling. Energy Convers. Manag. 2022, 266, 115811. [Google Scholar] [CrossRef]
- Yang, J.; Yang, Z.; Duan, Y. Load matching and techno-economic analysis of CSP plant with S-CO2 Brayton cycle in CSP-PV-wind hybrid system. Energy 2021, 223, 120016. [Google Scholar] [CrossRef]
- Ding, Z.; Hou, H.; Duan, L.; Huang, C.; Hu, E.; Yu, G.; Zhang, Y.; Zhang, N. Simulation study on a novel solar aided combined heat and power system for heat-power decoupling. Energy 2021, 220, 119689. [Google Scholar] [CrossRef]
- Wang, Z.; Zhang, X.; Rezazadeh, A. Hydrogen fuel and electricity generation from a new hybrid energy system based on wind and solar energies and alkaline fuel cell. Energy Rep. 2021, 7, 2594–2604. [Google Scholar] [CrossRef]
- Li, Z.; Hou, S.; Cao, X.; Qin, Y.; Wang, P.; Che, S.; Sun, H. Modeling and analysis of hydrogen storage wind and gas complementary power generation system. Energy Explor. Exploit. 2021, 39, 1306–1323. [Google Scholar] [CrossRef]
- Al-Ghussain, L.; Ahmad, A.D.; Abubaker, A.M.; Hassan, M.A. Exploring the feasibility of green hydrogen production using excess energy from a country-scale 100% solar-wind renewable energy system. Int. J. Hydrogen Energy 2022, 47, 21613–21633. [Google Scholar] [CrossRef]
- Xu, C.; Ke, Y.; Li, Y.; Chu, H. Data-driven configuration optimization of an off-grid wind/PV/hydrogen system based on modified NSGA-II and CRITIC-TOPSIS. Energy Convers. Manag. 2020, 215, 112892. [Google Scholar] [CrossRef]
- Shahverdian, M.H.; Sohani, A.; Pedram, M.Z.; Sayyaadi, H. An optimal strategy for application of photovoltaic-wind turbine with PEMEC-PEMFC hydrogen storage system based on techno-economic, environmental, and availability indicators. J. Clean. Prod. 2022, 384, 135499. [Google Scholar] [CrossRef]
- Hai, T.; Zoghi, M.; Abed, H.; Chauhan, B.S.; Ahmed, A.N. Exergy-economic study and multi-objective optimization of a geothermal-based combined organic flash cycle and PEMFC for poly-generation purpose. Energy 2023, 268, 126607. [Google Scholar] [CrossRef]
- Zhao, P.; Gou, F.; Xu, W.; Shi, H.; Wang, J. Energy, exergy, economic and environmental (4E) analyses of an integrated system based on CH-CAES and electrical boiler for wind power penetration and CHP unit heat-power decoupling in wind enrichment region. Energy 2023, 263, 125917. [Google Scholar] [CrossRef]
- Nasser, M.; Megahed, T.F.; Ookawara, S.; Hassan, H. Performance evaluation of PV panels/WT hybrid system for green hydrogen generation and storage: Energy, exergy, economic, and enviroeconomic. Energy Convers. Manag. 2022, 267, 115870. [Google Scholar] [CrossRef]
- Hassan, H.; Yousef, M.S. An assessment of energy, exergy and CO2 emissions of a solar desalination system under hot climate conditions. Process Saf. Environ. Prot. 2021, 145, 157–171. [Google Scholar] [CrossRef]
- Manesh, M.H.K.; Rabeti, S.A.M.; Nourpour, M.; Said, Z. Energy, exergy, exergoeconomic, and exergoenvironmental analysis of an innovative solar-geothermal-gas driven polygeneration system for combined power, hydrogen, hot water, and freshwater production. Sustain. Energy Technol. Assess. 2022, 51, 101861. [Google Scholar]
- Kalinci, Y.; Dincer, I.; Hepbasli, A. Energy and exergy analyses of a hybrid hydrogen energy system: A case study for Bozcaada. Int. J. Hydrogen Energy 2017, 42, 2492–2503. [Google Scholar] [CrossRef]
- Kocer, A.A.; Ozturk, M. Thermodynamic analysis of power and hydrogen production from renewable energy-based integrated system. Int. J. Exergy 2016, 19, 519–543. [Google Scholar] [CrossRef]
- Ahmadi, M.H.; Hosseini Dehshiri, S.S.; Hosseini Dehshiri, S.J.; Mostafaeipour, A.; Almutairi, K.; Ao, H.X.; Rezaei, M.; Techato, K. A thorough economic evaluation by implementing solar/wind energies for hydrogen production: A case study. Sustainability 2022, 14, 1177. [Google Scholar] [CrossRef]
- Wang, J.; Dong, F.; Ma, Z.; Chen, H.; Yan, R. Multi-objective optimization with thermodynamic analysis of an integrated energy system based on biomass and solar energies. J. Clean. Prod. 2021, 324, 129257. [Google Scholar] [CrossRef]
- Lu, C.; Wang, J.; Yan, R. Multi-objective optimization of combined cooling, heating and power system considering the collaboration of thermal energy storage with load uncertainties. J. Energy Storage 2021, 40, 102819. [Google Scholar] [CrossRef]
- Heydari, A.; Nezhad, M.M.; Keynia, F.; Fekih, A.; Shahsavari-Pour, N.; Garcia, D.A.; Piras, G. A combined multi-objective intelligent optimization approach considering techno-economic and reliability factors for hybrid-renewable microgrid systems. J. Clean. Prod. 2022, 383, 135249. [Google Scholar] [CrossRef]
- Bukar, A.L.; Tan, C.W. A review on stand-alone photovoltaic-wind energy system with fuel cell: System optimization and energy management strategy. J. Clean. Prod. 2019, 221, 73–88. [Google Scholar] [CrossRef]
- Han, Z.; Wang, J.; Cui, Z.; Lu, C.; Qi, X. Multi-objective optimization and exergoeconomic analysis for a novel full-spectrum solar-assisted methanol combined cooling, heating, and power system. Energy 2021, 237, 121537. [Google Scholar] [CrossRef]
- Liu, H.; Zhai, R.; Fu, J.; Wang, Y.; Yang, Y. Optimization study of thermal-storage PV-CSP integrated system based on GA-PSO algorithm. Sol. Energy 2019, 184, 391–409. [Google Scholar] [CrossRef]
- Ruiming, F. Multi-objective optimized operation of integrated energy system with hydrogen storage. Int. J. Hydrogen Energy 2019, 44, 29409–29417. [Google Scholar] [CrossRef]
- Pathak, D.P.; Khatod, D.K. Development of integrated renewable energy system based on optimal operational strategy and sizing for an un-electrified remote area. IETE J. Res. 2023, 69, 4531–4550. [Google Scholar] [CrossRef]
- Zhang, T.; Wang, M.; Wang, P.; Gu, J.; Zheng, W.; Dong, Y. Bi-stage stochastic model for optimal capacity and electric cooling ratio of CCHPs-A case study for a hotel. Energy Build. 2019, 194, 113–122. [Google Scholar] [CrossRef]
- Ding, Z.; Hou, H.; Duan, L.; Frate, G.F.; Zhang, N.; Desideri, U. Study on the capacity-operation collaborative optimization for multi-source complementary cogeneration system. Energy Convers. Manag. 2021, 250, 114920. [Google Scholar] [CrossRef]
- Deymi-Dashtebayaz, M.; Baranov, I.V.; Nikitin, A.; Davoodi, V.; Sulin, A.; Norani, M.; Nikitina, V. An investigation of a hybrid wind-solar integrated energy system with heat and power energy storage system in a near-zero energy building—A dynamic study. Energy Convers. Manag. 2022, 269, 116085. [Google Scholar] [CrossRef]
- Liu, L.; Zhai, R.; Hu, Y. Performance evaluation of wind-solar-hydrogen system for renewable energy generation and green hydrogen generation and storage: Energy, exergy, economic, and enviroeconomic. Energy 2023, 276, 127386. [Google Scholar] [CrossRef]
- Liu, L.; Zhai, R.; Hu, Y.; Liu, S. Operation performance analysis of a novel renewable energy driven multi-energy supply system based on wind, PV, CSP, PEME and PEMFC. Energy Technol. 2023, 11, 2300291. [Google Scholar] [CrossRef]
- Liu, L.; Zhai, R.; Hu, Y. Multi-objective optimization with advanced exergy analysis of a wind-solar-hydrogen multi-energy supply system. Appl. Energy 2023, 348, 121512. [Google Scholar] [CrossRef]
- Dudley, V.; Kolb, G.; Mahoney, A.; Mancini, T.R.; Matthews, C.W.; Sloan, M.; Kearney, D. Test Results SEGS LS-2 Solar Collector; Sandia National Laboratories: Livermore, CA, USA, 1994. [Google Scholar]
- Hochreiter, S.; Schmidhuber, J. Long short-term memory. Neural Comput. 1997, 9, 1735–1780. [Google Scholar] [CrossRef]
- Laib, O.; Khadir, M.T.; Mihaylova, L. Toward efficient energy systems based on natural gas consumption prediction with LSTM Recurrent Neural Networks. Energy 2019, 177, 530–542. [Google Scholar] [CrossRef]
- Wenya, L. Cooling, heating and electric load forecasting for integrated energy systems based on CNN-LSTM. In Proceedings of the 2021 6th International Conference on Power and Renewable Energy (ICPRE), Shanghai, China, 17–20 September 2021; pp. 808–812. [Google Scholar]
- Ma, Z.; Chen, H.; Wang, J.; Yang, X.; Yan, R.; Jia, J.; Xu, W. Application of hybrid model based on double decomposition, error correction and deep learning in short-term wind speed prediction. Energy Convers. Manag. 2020, 205, 112345. [Google Scholar] [CrossRef]
- EnergyPlus. Available online: https://www.energyplus.net/weatherlocation/asia_wmo_region_2/CHN/CHN_Hebei.Zhangbei.533990_CSWD (accessed on 15 April 2022).

















| Reference | System Composition | Optimization | |||||||
|---|---|---|---|---|---|---|---|---|---|
| Renewable Energy | Storage Units | Economy | Carbon Emissions | Source and Load Uncertainty | Operation Strategy | Collaborative Optimization | Multi- Objective | Multiple Solving Algorithms | |
| [24] | × | √ | √ | √ | × | × | × | √ | × |
| [25] | × | √ | √ | √ | √ | × | × | √ | √ |
| [26] | × | √ | √ | × | × | √ | × | √ | × |
| [28] | × | √ | √ | √ | × | × | × | √ | × |
| [29] | √ | √ | √ | × | × | √ | × | × | × |
| [30] | √ | × | √ | √ | × | √ | × | √ | × |
| [31] | √ | × | × | × | × | × | × | √ | √ |
| [32] | × | × | × | √ | √ | √ | × | √ | × |
| [33] | × | √ | √ | √ | × | √ | √ | √ | × |
| Proposed | √ | √ | √ | √ | √ | √ | √ | √ | √ |
| Subsystem | Main Equations | Auxiliary Notes |
|---|---|---|
| PV | Where effective area and the quantity of PV panels , the inverter’s efficiency , and the derating factor are specified. Where is the PV module’s actual operating temperature; is the surrounding air’s temperature; is the nominal operating cell temperature; is the assumed level of global irradiation; and are heat transfer coefficients at the nominal and actual conditions, respectively; is the temperature coefficient, and is the operating cell temperature under reference condition; is the actual PV efficiency; and is the transmittance–absorptance coefficient. | |
| WP | Where is the surface wind speed, m/s; is the wind speed at from ground height, m/s; and is the wind shear coefficient, . is the fan starting wind speed, m/s; is the rated wind speed of fan, m/s; and is the cut-off wind speed of fan, m/s. is the rated output power of fan, MW; is the actual output power of fan, MW. | |
| CSP | Where is the heat gain power of heat-conducting oil in the SF, MW; is the solar heat absorbed with the collector tube, W/m2; is the heat loss of collector tube, W/m2; is the pipe heat loss, W/m2; and is the area of SF, m2. is the mass flow of HTF; and are the specific enthalpies of the HTF inlet and outlet of the receiver, respectively. is the actual mass flow of steam, is the reference mass flow of steam in design condition, is the deviation proportion of steam turbine efficiency compared to that in design condition, and is the reference steam turbine efficiency in design condition. More detailed data can be found in [33]. | |
| PEME | Where is the theoretical minimum electrolytic voltage at which the electrolysis of water occurs; is the open circuit voltage. is the equivalent overpotential due to diffusion, and is the ohmic overpotential due to the proton exchange membrane. More detailed data can be found in [33]. | |
| HST | Where is the transferred power from the hydrogen tank to the FC. is the storage efficiency, and this efficiency is assumed to be 95% due to the loss incurred in transportation or storage. Where the Higher Heating Value (HHV) of hydrogen is equal to 39.7 kWh/kg. | |
| PEMFC | Where is the Nernst voltage, is the ohmic overvoltage, is the activation overvoltage, and is the concentration overvoltage. More detailed data can be found in [33]. |
| Test Conditions | DNI | Wind Speed | Ambient Temperature | Flow | Inlet Oil Temperature | Experimentally Measured Outlet Oil Temperature | Calculation Results | Error |
|---|---|---|---|---|---|---|---|---|
| W/m2 | m/s | °C | L/min | °C | °C | °C | % | |
| 1 | 933.7 | 2.6 | 21.2 | 47.7 | 102.2 | 124.0 | 123.39 | 0.49 |
| 2 | 968.2 | 3.7 | 22.4 | 47.8 | 151.0 | 173.3 | 172.24 | 0.61 |
| 3 | 982.3 | 2.5 | 24.3 | 49.1 | 197.5 | 219.5 | 217.41 | 0.95 |
| 4 | 909.5 | 3.3 | 26.2 | 54.7 | 250.7 | 269.4 | 266.92 | 0.92 |
| 5 | 937.9 | 1.0 | 28.8 | 55.5 | 297.8 | 316.9 | 314.08 | 0.89 |
| 6 | 880.6 | 2.9 | 27.5 | 55.8 | 299.0 | 317.2 | 314.17 | 0.96 |
| Parameter | Unit | Range |
|---|---|---|
| x1 | - | [0–776] |
| x2 | MW | [0–150] |
| x3 | h | [0–20] |
| x4 | MW | [0–150] |
| x5 | - | [0–66] |
| x6 | MW | [0–50] |
| x7 | m3 | [0–10] |
| x8 | MW | [0–50] |
| Dataset | RMSE (Training Set) | RMSE (Validation Set) |
|---|---|---|
| DNI (W/m2) | 191.84 | 199.29 |
| GHI (W/m2) | 116.69 | 95.14 |
| Wind speed (m/s) | 1.55 | 1.38 |
| Temperature (°C) | 1.50 | 1.41 |
| Model | DNI (W/m2) | GHI (W/m2) | Wind Speed (m/s) | Temperature (°C) | ||||
|---|---|---|---|---|---|---|---|---|
| RMSE | MAE | RMSE | MAE | RMSE | MAE | RMSE | MAE | |
| LSTM | 178.22 | 82.78 | 97.07 | 49.39 | 1.39 | 0.98 | 0.88 | 0.61 |
| Persistence | 199.62 | 87.53 | 105.31 | 60.23 | 1.42 | 1.00 | 1.02 | 0.74 |
| Weight | (-) | (MW) | (h) | (MW) | NWT (-) | (MW) | (m3) | (MW) | LCOE (USD/kW) | CO2 Emission (×104 t/y) |
|---|---|---|---|---|---|---|---|---|---|---|
| [0.32, 0.68] | 424 | 44 | 20 | 88 | 36 | 5 | 2.914 | 2 | 0.251 | 0.245 |
| [0.24, 0.76] | 424 | 44 | 20 | 113 | 46 | 9 | 6.392 | 4 | 0.275 | 0.147 |
| [0.19, 0.81] | 424 | 45 | 20 | 122 | 45 | 9 | 6.016 | 4 | 0.2795 | 0.133 |
| [0.16, 0.84] | 456 | 48 | 20 | 121 | 48 | 11 | 7.05 | 5 | 0.2916 | 0.098 |
| [0.10, 0.90] | 456 | 55 | 20 | 133 | 51 | 10 | 7.144 | 5 | 0.3066 | 0.07 |
Disclaimer/Publisher’s Note: The statements, opinions and data contained in all publications are solely those of the individual author(s) and contributor(s) and not of MDPI and/or the editor(s). MDPI and/or the editor(s) disclaim responsibility for any injury to people or property resulting from any ideas, methods, instructions or products referred to in the content. |
© 2023 by the authors. Licensee MDPI, Basel, Switzerland. This article is an open access article distributed under the terms and conditions of the Creative Commons Attribution (CC BY) license (https://creativecommons.org/licenses/by/4.0/).
Share and Cite
Liu, L.; Zhai, R.; Hu, Y.; Yin, H.; Wang, Q.; Xu, Y.; Sun, C. Capacity-Operation Collaborative Optimization for Wind-Solar-Hydrogen Multi-Energy Supply System. Appl. Sci. 2023, 13, 11011. https://doi.org/10.3390/app131911011
Liu L, Zhai R, Hu Y, Yin H, Wang Q, Xu Y, Sun C. Capacity-Operation Collaborative Optimization for Wind-Solar-Hydrogen Multi-Energy Supply System. Applied Sciences. 2023; 13(19):11011. https://doi.org/10.3390/app131911011
Chicago/Turabian StyleLiu, Lintong, Rongrong Zhai, Yangdi Hu, Hang Yin, Qiang Wang, Yu Xu, and Chongbao Sun. 2023. "Capacity-Operation Collaborative Optimization for Wind-Solar-Hydrogen Multi-Energy Supply System" Applied Sciences 13, no. 19: 11011. https://doi.org/10.3390/app131911011
APA StyleLiu, L., Zhai, R., Hu, Y., Yin, H., Wang, Q., Xu, Y., & Sun, C. (2023). Capacity-Operation Collaborative Optimization for Wind-Solar-Hydrogen Multi-Energy Supply System. Applied Sciences, 13(19), 11011. https://doi.org/10.3390/app131911011

