Abstract
In coal mining, solid backfilling technology is widely used. However, its efficiency is seriously hindered by the following two factors. Firstly, the process flow of the solid backfilling operation is more complicated in the back, and the spatiotemporal linkage (SPL) between actions of the cylinders powering each support and between hydraulic supports in the whole face lacks continuity. Secondly, the coal mining process in the front has a higher level of intelligence and technical maturity than the backfilling operation in the back, the latter permanently staying behind the former. To this end, the present study investigates the SPL of the mining and backfilling operations for single supports in the working and whole faces. The SPL of cylinder actions is analyzed for intelligent backfilling using hydraulic supports. We also investigate the SPL of the positions of each piece of key equipment involved in different steps of intelligent backfilling in the whole face. Formulas are derived for calculating the time required to complete the cyclic hydraulic support movement–discharge–filling operation for single supports and the whole face. The key factors influencing the time required to complete a hydraulic support movement–discharge–filling cycle are analyzed. On this basis, a backfilling efficiency optimization scheme is proposed. It envisages reducing the number of tampings and time gaps in actions of single supports and cylinders, increasing the number of hydraulic supports in parallel operation, and intelligent upgrading of the backfilling operation. These findings help synchronize coal mining and backfilling operations.
1. Introduction
Due to the tendency to minimize heaps on the surface, solutions are being sought to manage waste rocks in mining technologies [1,2,3] both in preparatory excavations and exploitation systems; studies on the automation of mining and backfilling operations mainly focus on paste transport and backfilling and cemented backfilling [4]. Solid backfilling still needs to be fully automated. The research progress in automated backfilling is reviewed below. For automated paste backfilling, Chang et al. [5] introduced the technology principles and technological process of paste backfilling mining in coal mines and discussed the components and features of backfill materials, the constitution of the backfilling system, and the backfilling process. Qing et al. [6] optimized the transport process in high-efficiency automated paste filling with double pumps working in parallel by reasonably laying backfill pipelines. For automated cemented backfilling, Dong et al. [7] utilized a signal transmission network, intelligent instrumentation, and a control software algorithm to realize fault self-diagnosis and processing for long-distance, large diameter backfill pipelines and a fast and precise preparation and control technique for non-cemented slurry. Shi et al. [8] employed automatic control technology and intelligent recognition and processing technology for the automated control of cemented backfilling, improving the tailings backfill quality. Zhang et al. [9] systematically elaborated on an overall framework for underground intelligent sorting and an in situ backfill for deep coal mines for solid backfilling and mining–selection–filling processes. They built an overall research framework and equipment system for underground intelligent sorting and in situ backfill for deep coal mines. A novel solid backfilling mining technology that integrated mining, sorting, and backfilling and achieved the original underground gangue’s sorting and an in situ backfill was proposed in works [10,11] Yao et al. [12] installed support pressure, angle, stroke, and blanking height sensors to transmit data to the central controller. A control program was used for conditional judgment of the gangue filling rate and compaction degree, thereby realizing the process flow of gangue backfilling control automation. Gao et al. [13] studied machine-following automation for fully mechanized mining hydraulic supports that consisted of three stages: automation of center following, automation of head following, and automation of tail following. Then, based on the action flow for hydraulic supports and the motion trajectory of the shearer, the automated process flow of the machine head and tail following was subdivided into six stages. Liu et al. [14] proposed a collaborative control technology for the shearer and hydraulic supports in a fully mechanized working face based on memory cutting performed by the shearer and automated following control technology for hydraulic supports. Shi et al. [15] analyzed the process of following automation for hydraulic supports in the middle of the working face and presented a mathematical model for following automated control in the middle of the fully mechanized working face.
Despite significant progress achieved in the above studies, the mechanism of spatiotemporal linkages (SPL) of mining and backfilling operations in the solid backfilling working face in fully mechanized mining remains unclear. A method to quantify the time required to complete parallel mining and backfilling operations and reduce the time gap between the two operations to improve the backfilling efficiency is very topical.
To this end, the current study analyzes the SPL of different cylinders involved in sequential actions for intelligent backfilling using single supports in parallel mining and backfilling operations in fully mechanized mining. We also investigate the SPL of the positions of each piece of key equipment involved in different steps of intelligent backfilling in the whole face. Formulas for calculating the time of a complete hydraulic support movement–discharge–filling cycle for single supports and the whole face are derived. The influencing factors of the time required to complete a hydraulic support movement–discharge–filling cycle are identified. On this basis, we propose an optimization scheme to improve the backfilling efficiency, which consists in reducing the number of tampings, reducing the time gaps in the actions of single supports and cylinders, increasing the number of hydraulic supports in parallel operation, and intelligent upgrading.
2. Evolution of Intelligent Mining and Backfilling Operations in Fully Mechanized Mining and the Connotation of the Mechanism of SPL
2.1. Evolution of Intelligent Mining and Backfilling Operations in Fully Mechanized Mining
Early mining and backfilling operations have been carried out by manually operating a hydraulic valve control lever. Along with the applications of electrohydraulic control technology, there has been an evolution toward automatic filling based on electrohydraulic control [16,17]. In recent years, intelligent backfilling has emerged due to advances in intelligent perception and control technology [18,19,20].
In teams of mining workers involved in mechanized backfilling, each worker usually operates a filling hydraulic support and observes the field environment with the naked eye [21]. The workers manually operate the valve lever based on their experiences in controlling hydraulic valve reversion, stretching out, and drawing back the cylinders. Common deficiencies of mechanized backfilling technology include the disordered actions of cylinders powering single supports and frame supports, prolonged time gap between cylinder actions (sum of human response time and actuating time), heavy reliance of the backfilling effect upon subjective experiences, and high labor intensity.
Compared with mechanized solid backfilling, automated solid backfilling involves an electrohydraulic control system, greatly simplifying manual operations. Processes that were once accomplished by workers manually operating different valve levers are now carried out by pushing buttons, which means a higher level of automation. However, there is still a need for manual observation, decision-making, and manipulation, apart from the long-standing problems of disordered actions of cylinders powering single hydraulic supports and frame supports and prolonged time gaps in cylinder actions.
In intelligent solid backfilling mining [22,23,24], to intelligently control the backfilling process, travel sensors are often installed on the hydraulic cylinders of backfilling hydraulic supports to monitor their real-time stroke values. Tilt sensors are installed on the base and front and rear beams to monitor the tilt angles. Pressure sensors are installed inside the hydraulic cylinder cavities or at the outlet of the oil supply pipelines to monitor the loads on the hydraulic cylinders. In addition, to monitor other abnormal conditions in the backfilling space, computer vision technology can also be used to assist [25]. Furthermore, for intelligent control of the coal mining process, the relatively mature LASC (Longwall Automation Steering Committee) [26,27] automated coal mining technology is usually adopted, and image recognition and other technologies are utilized to assist in improving the intelligibility of the coal mining process. Various sensors are installed to acquire the status and position information of hydraulic supports, and the host computer optimizes the execution sequences for cylinders. The electrohydraulic control system powered by the host computer executes the cylinder actions. There is no need to stop the shearer or for human involvement during the operations. Intelligent backfilling optimizes the sequences of cylinder actions and reduces the time gaps between cylinder actions.
2.2. Connotation of the SPL of Sequential Processes of Intelligent Mining and Backfilling Operations
The basic principle of SPL of sequential processes of intelligent mining and backfilling operations is that the mining and backfilling operations are carried out simultaneously between different frames, whereas either mining or backfilling is carried out within the same frame at a time [28]. The SPL is defined to determine the spatial sequence of processes executed by mining and backfilling equipment at different frame positions in the working face at different nodes of the process flow for a complete cycle that consists of end coal cutting, central coal cutting, opposite coal cutting, and backfilling operations within a mining and backfilling footage. The time frame for executing different steps of the mining and backfilling processes should be determined for a specific frame position, including coal cutting, push-pull, support moving, dumping, tamping, operation of the perforated bottom discharge scraper conveyor, and operation of the self-moving redoming conveyor. The time sequence of steps of a specific process executed by an actuator should be established. Based on the above, one can define the mechanism of SPL for the automated organization of the mining and backfilling operations. Then, by incorporating the automated coal mining process, one can design the automated process flow of the whole mining and backfilling operations. Finally, intelligent upgrading of solid backfilling mining is carried out to improve the backfilling efficiency, which can resolve the difficulty in parallel operations in conventional mechanized solid backfilling mining technology.
3. Spatiotemporal Linkage between Different Steps of Intelligent Backfilling Operation Using Single Hydraulic Supports
3.1. Division of Sequential Actions of Filling Using Single Hydraulic Supports
In the solid backfilling working face, the roof is supported by the solid backfilling mining hydraulic support (SBMHS). The front space is used for coal mining, and the rear space is used for backfilling. The gangue materials used for filling are transported by the belt conveyor for transporting gangue from the tail gate to the backfilling scraped conveyor, and then dumped to the gob area and then compacted densely by the tamping mechanism of the SBMHS [29], as shown in Figure 1.
Figure 1.
Schematic diagram of solid backfilling material transportation in working face.
The mining and filling actions executed by the SBMHS are realized by stretching out and drawing back each hydraulic cylinder. A typical cylinder configuration of the hydraulic support is shown in Figure 2, where the front and rear columns, cylinders, and various types of jacks are all hydraulic jacks.
Figure 2.
Schematic diagram of the cylinder configuration of the backfilling mining hydraulic support.
The names of the hydraulic cylinders No.1–15 in Figure 2 are 1. front column; 2. rear column; 3. bottom-lifting jack; 4. bottom-adjustment jack; 5. push jack; 6. equilibrium jack; 7. first-level protection jack; 8. secondary protection jack; 9. hydraulic support telescopic beam jack; 10. front roof beam-side push jack; 11. rear roof beam-side push jack; 12. expansion jack of the backfilling scraped conveyor; 13. discharge jack of the backfilling scraped conveyor; 14. swing beam jack; 15. compaction jack.
To analyze the SPL of the backfilling operation, the backfilling operation is first subdivided into the following four processes: (i) hydraulic support motion process, (ii) hydraulic support adjusting process, (iii) dumping process, and (iv) tamping process. The cylinders involved in each process and their functions are listed in Table 1.
Table 1.
Functionality list of cylinders of the four-column, four-bar linkage backfilling mining hydraulic support.
The hydraulic support motion process refers to a series of actions moving the hydraulic support forward. After the shearer has finished coal cutting, the support is moved forward to cover the exposed roof seam to ensure mining space safety. The front and rear columns are intended to lift the support canopy up and down. The columns lift the support canopy to cover the coal seam roof to ensure mining space safety. The bottom-lifting jack reaches out to lift the bottom during support movement, thereby reducing the contact area between the support bottom and the coal seam floor. This further reduces the frictional resistance to support movement and facilitates movement. The bottom-lifting jack is intended to maintain a proper distance between the supports. During support movement, the bottom spacing should be adjusted as appropriate. The push jack is used for pulling the support so that the support slides forward. The support movement process consists of the following steps: push jack (push-pull) → lift the front and rear columns by hydraulic operation → bottom-lifting jack → the bottom-lifting jack makes adjustments → push jack (pull the support) → the bottom-lifting jack makes adjustments → bottom-lifting jack→front and back columns rise. A flowchart of the cylinder actions for the hydraulic support motion process is depicted in Figure 3.
Figure 3.
Flowchart of cylinder actions for the hydraulic support motion process.
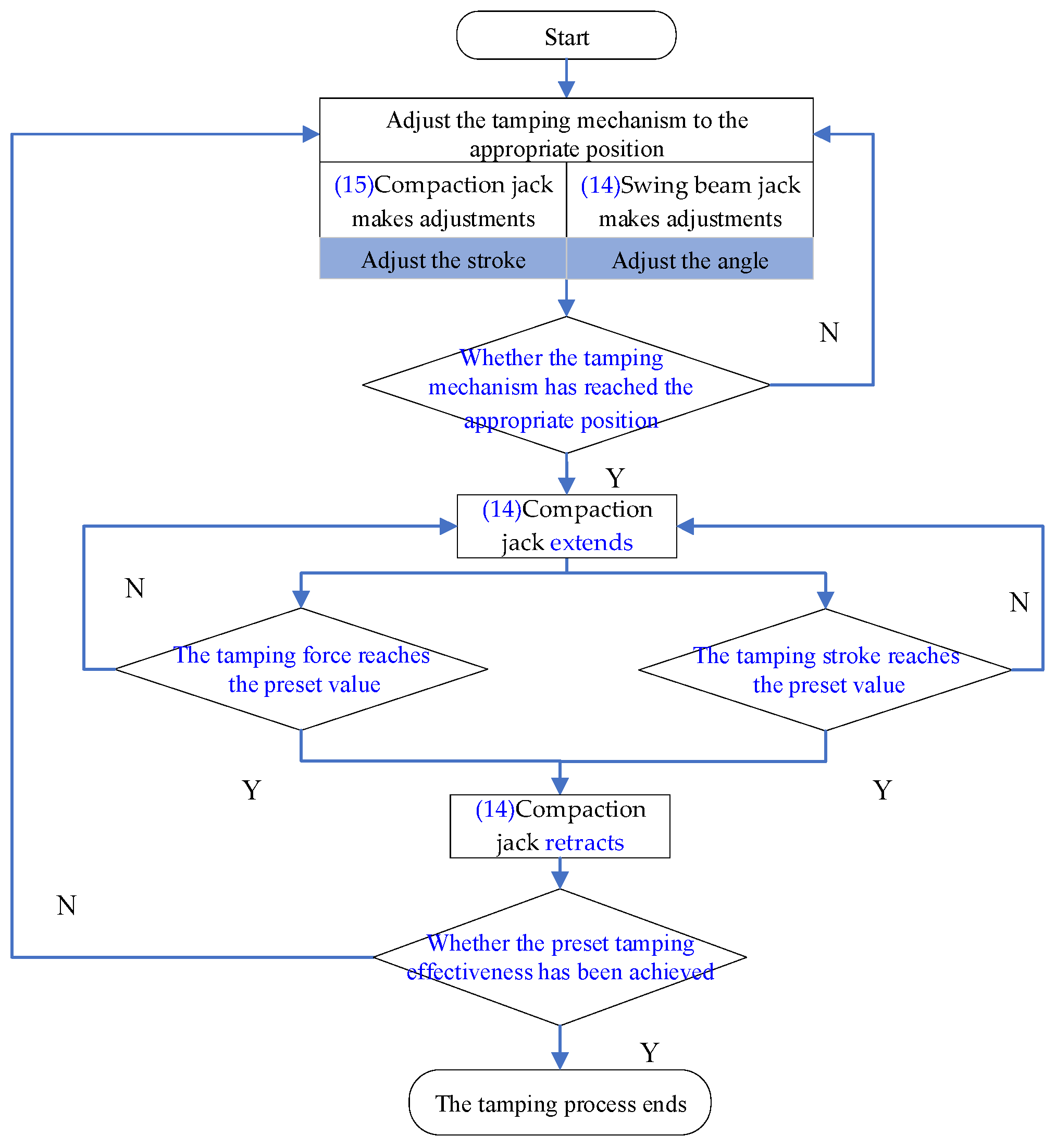
It needs to be noted that the numbers in Figure 3 and Figure 4 correspond to the serial numbers (Serial No.) in Table 1, representing the columns or jacks participating in the current process action. In addition, the text in blue font within the rectangular boxes is used to emphasize the movement direction of the columns or jacks, while the text in blue font within the diamond-shaped boxes represents the judgment logic of whether the process can enter the next step.
Figure 4.
Flowchart of cylinder actions for the tamping process.
Adjustment refers to adjusting support positions, once before and once after the hydraulic support motion process. The equilibrium jack adjusts support positions so that the canopy is better connected to the roof. The first-level and secondary face guards are intended to protect the coal walls and prevent rib spalling. They are retrieved before the shearer passes through and stretched out again to protect the coal walls after the shearer passes through. The hydraulic support telescopic beam jack drives the telescopic beam to stretch out and temporarily support the roof after coal cutting and before support pulling; it retrieves the telescopic beam during support pulling. The front and rear roof beam-side push jacks are used to stretch out and retrieve the mobile side guards. The hydraulic support adjusting process involves the sequential actions of the following jacks: equilibrium jack → first level protection jack → secondary projection jack → front and rear roof beam-side push jacks → telescopic beam jack.
Dumping refers to the orderly discharge of solid backfill material from the backfilling scraped conveyor. The expansion jack of the backfilling scraped conveyor is used to pull the filling conveyor in the back before the support moves to enter the support-moving state. After the support is made straight in the working face, the expansion jack pushes the filling support to the back to enter the dumping state. The discharge jack of the backfilling scraped conveyor is used to open the discharge port and dump the backfill material. The dumping process consists of the following steps: the rear roof beam-side push jack pushes backward, the discharge jack of the backfilling scraped conveyor starts working, the discharge jack of the backfilling scraped conveyor stops working, and the rear roof beam-side push jack pulls forward.
The tamping process refers to the push and compaction of the solid backfill material so that the backfill material is tightly connected to the roof and becomes compacted [25,26]. The swing beam jack is used to adjust the angle of the tamping mechanism. The compaction jack is used to compact the backfill material. Cyclic compaction is carried out to have the solid backfill material in full and tight connection to the roof and become compacted, thereby achieving a satisfactory backfilling effect. The tamping process involves the sequential actions of the following jacks: compaction jack → swing beam jack → compaction jack → swing beam jack. A flowchart of the cylinder actions for the tamping process is shown in Figure 4.
3.2. Theoretical Analysis of the Actuation Time of Sequential Actions of the Backfilling Operation Using Single Hydraulic Supports
The complete support movement–discharge–filling cycle for a single hydraulic support consists of the following: adjusting process, motion process, adjusting process, dumping process, and tamping process. The time needed to complete the cyclic operation is derived as follows:
where is the time required for a single support to complete the entire cycle; is the time required to complete the adjusting process; is the time required to complete the motion process; is the time required to complete the dumping process; is the time required to complete the tamping process; is the total actuating time of cylinders to complete the adjusting process; is the total actuating time of cylinders to complete the motion process; is the total actuating time of cylinders to complete the dumping process; is the actuating time of cylinders to complete tamping once; is the time gap in the actions of the cylinders to complete mechanized processes, that is, the human response time; n is the number of tampings completed by the tamping mechanism in one cycle; , , , and are numbers of connections between cylinder actions to complete the adjusting, moving, dumping, and tamping processes, respectively; and is the intelligence index; the higher the index is, the higher the intelligence level.
For the entire working face, the complete work cycle time of the working face is affected by many factors such as the working face length, coal seam mining height, shearer cutting depth, and the number of supports for parallel operations. For a single hydraulic support, different mining parameters of the working face will lead to changes in the time for the hydraulic support to execute the step actions. The larger the shearer cutting depth, the longer the moving support step takes. The greater the mining thickness, the longer the unloading and tamping steps take. For the entire working face, the longer the working face length, the more hydraulic supports there are, and the longer the complete work cycle time. In addition, given the complexity of underground mining conditions, the actuating time of cylinders in any single hydraulic support varies in the same working face. The speed of cylinder action is related to the oil pump pressure and the number of cylinders operating simultaneously in unit time. Therefore, when using the above formulas for calculation, the mining parameters of the working face and the structural parameters of the hydraulic supports need to be considered.
During the field measurement at the Xingdong Mine, the actuating time of a four-column, four-bar linkage backfilling mining hydraulic support was averaged. The results were used for a quantitative analysis of the actuating time of the cylinders and the time gaps between cylinder actions. The action sequence of the cylinders is optimized. The time sequence of the actions of all cylinders in a complete process cycle for a single support is designed, as shown in Figure 5.
Figure 5.
Time sequence of all actions of the cylinders involved in a complete hydraulic support movement–discharge–filling cycle for a single support.
In Figure 5, the different colors of rectangles in the same row represent that the movement directions of the corresponding columns or jacks are different.
It can be seen from Figure 5 that the total actuation time of the cylinders involved in the support motion process is 60 s; the number of connections between cylinder actions is 8. The total actuation time of the cylinders involved in the support adjustment process is 40 s; the number of connections between cylinder actions is 12. The total actuating time of the cylinders in the dumping process is 35 s, and the number of connections between cylinder actions is 3. For the dumping process, the tamping mechanism should execute the tamping actions n times to achieve a satisfactory effect. The actuation time of the cylinder for each tamping is 45 s. For this process, the number of connections between cylinder actions is 3, the total time of the tamping process is 45 times n s, and the number of connections between cylinder actions is 3 times n.
From the system of Equation (1), the time required to complete a mining and backfilling cycle for a single solid filling support in mechanized operation is derived as follows:
The time required to complete a mining and backfilling cycle for a single solid filling support in automated operation is given by Formula (3):
In theory, the intelligent solid backfilling process does not require human participation. That is, at λ = +∞, the time gap between cylinder actions approaches 0 s. Hence, the time required to complete a mining and backfilling cycle for intelligent operation is given by Formula (4):
It can be deduced from Formulas (2)–(4) that the time required to complete an intelligent operation cycle for single support is only directly proportional to the number of tampings. However, for mechanized and automated operations, the time to complete an operation cycle for single support is directly proportional to the time gaps between cylinder actions and the number of tampings. We then optimize the time sequence of cylinder actions so that the cylinders can operate in parallel, reducing the number of tampings and improving the intelligence level of the supports. This way, one can reduce the time required to complete a mining and backfilling cycle.
4. SPL between Different Steps of Intelligent Mining and Backfilling Operations for the Whole Face
4.1. Division of Sequential Actions of the Intelligent Backfilling Operation for the Whole Face
The overall cycling operation time of the backfilling working face includes the cycling time of coal mining and backfilling operations. The coal mining by the coal shearer can be considered as a continuous operation. The time it takes is relatively short compared with the hydraulic support motion process, hydraulic support adjusting process, dumping process, and tamping process. Therefore, the cutting depth and mining height of the coal shearer have little impact on the sequential operation time of the solid backfilling working face. However, the length of the working face is the main factor affecting the cycling operation time. It determines the advance length that can be achieved daily. According to the working face length and the cycling operation time of the backfilling process, three shifts of production (18 h) are usually arranged per day with one shift for maintenance (6 h) or two shifts for production (16 h), with one shift for maintenance (8 h). Therefore, the maximum shutdown time, i.e., maintenance time, of the backfilling working face per day is 6–8 h. The daily advance length that can be achieved is mainly determined by the cycling time of the backfilling process.
For the whole backfilling working face, the optimal operation implies achieving parallel, autonomous execution of the mining and filling processes through the shearer, scraper conveyor, hydraulic supports, and perforated bottom discharge scraper conveyor. For this purpose, one should ensure that the equipment and mechanisms executing different mining and filling processes do not interfere with each other and fulfill specified functions in a spatially and temporally organized manner. The spatial sequence refers to an appropriate spatial alternation of processes executed by different equipment at different frame positions in the working face. Temporal sequence refers to the chronological order of specific processes involving different mechanisms within a specific frame, which are organized temporally to complete the mining and backfilling operations. Based on the above principles, this study designed the cyclic parallel mining and backfilling operations in the fully mechanized mining face, as shown in Figure 6.
Figure 6.
Illustration of the cyclic parallel mining and backfilling operations in the intelligent backfilling face.
It is easy to see that the operation cycle is divided into distinct stages. Representative time points demarcating different stages are chosen as the benchmarks for analysis: 23:52 (end-oblique cutting knife stage), 00:14 (cutting triangular coal stage), 00:32 (end-brake bottom coal-cleaning stage), and 01:13 (central coal-cutting stage). Over the longitudinal section of the working face, we can divide the mining and intelligent solid backfilling operation cycle into four distinct stages. Thus, we obtain the relationship between the spatial positions of the equipment executing the corresponding processes at different stages, as shown in Figure 7.

Figure 7.
Relationship between spatial positions of the mining and backfilling equipment executing corresponding processes at different stages in the working face, (a) end-oblique cutting knife stage, (b) cutting triangular coal stage, (c) cutting residual triangular coal at the bottom, (d) central coal-cutting.
- (1)
- End-oblique cutting knife stage: When the shearer moves to the end of the working face, the hydraulic support behind it follows the shearer and moves to the position of the rear drum. The scraper conveyor follows accordingly, and a curved segment for oblique knife-cutting is formed at the end. The shearer moves reversely, obliquely cutting the coal bodies ahead via the curved segment. As the end-oblique cutting knife stage is completed, the backfilling operation is orderly. The perforated bottom discharge scraper conveyor dumps the backfill material in groups, followed by tamping by the tamping mechanism.
- (2)
- Cutting triangular coal stage: Following the end-oblique cutting knife stage, the supports, located from the end of the working face to the position of oblique knife cutting, push the scraper conveyor forward to form a straight line. The shearer moves in the reverse direction, cutting the triangular coal left by oblique knife cutting. The backfilling operation is conducted in an orderly manner. The perforated bottom discharge scraper conveyor dumps the backfill material in groups, followed by tamping by the tamping mechanism.
- (3)
- End-brake bottom coal cleaning: After the shearer returns to cut triangular coals, the front drum drops down, cutting the triangular residual coal equal in length and height to the shearer’s body. The backfilling operation is conducted in an orderly manner. The perforated bottom discharge scraper conveyor dumps the backfill material in groups, followed by tamping by the tamping mechanism.
- (4)
- Central coal-cutting stage: The front drum of the shearer is lifted to cut the coal bodies in the reverse direction. The hydraulic supports behind the shearer follow, and the scraper conveyor is pushed accordingly. The backfilling operation is conducted in an orderly manner. The perforated bottom discharge scraper conveyor dumps the backfill material in groups, followed by tamping by the tamping mechanism.
4.2. Theoretical Analysis of the Time of Cyclic Backfilling Operation for the Whole Face
The total time of cyclic operation in the whole face is the sum of the time required to complete the cycle for all supports. Since several supports can operate in parallel, the total time for the cyclic operation in the working face can be estimated as follows:
where is the total time of cyclic operation in the whole face; L is the length of the working face; N is the number of supports in parallel operation; A is the distance between support centers; and is the time gap between supports.
The time required for a complete operation cycle for mechanized solid backfilling can be assessed from Formulas (2) and (5), yielding Equation (6), while that for automated solid backfilling is obtained from Equations (3) and (5), yielding Equation (7):
For intelligent solid backfilling, the time gap in cylinder actions approaches zero, and the time gap for supports also approaches 0 s. Combining Formulas (4) and (5), we estimate the time required for a complete operation cycle for intelligent solid backfilling, as given by Formula (8):
If the length of the working face and the distance between support centers are fixed, the time required for a complete cycle of automated solid backfilling is directly proportional to the time gap in cylinder actions and the number of tampings. It is inversely proportional to the number of parallel operations and intelligence level supports. For intelligent solid backfilling, the time required to complete an operation cycle is irrelevant to the time gap in cylinder actions but directly proportional to the number of tampings and inversely proportional to the number of supports in parallel operation.
5. Analysis of Key Factors Influencing the Cyclic Operation Time
For the time for cyclic operation for intelligent solid backfilling, the influencing factors include geological conditions, working face layout, filling equipment and processes used, backfill material, and intelligence level.
When the integrity of the roof strata in the working face is poor or causes the rear beam of the SBMHS to rotate and sink, and the caving of roof rocks into the goaf reduces the space available for backfilling operations, it will lead to increased interference between the tamping mechanism and the backfilling scraper conveyor, resulting in an increased number of connections for the tamping cylinder. In addition, an uneven roof will increase the time for the hydraulic support adjusting process [30].
With the constant geological conditions, working face layout, and filling equipment, we can shorten the time of the operation cycle by upgrading the intelligence level and optimizing the processes. We change the parameters of the filling technology to analyze the influence of upgrading the intelligence level and optimizing the processes on the backfilling efficiency. The filling process parameters include the following: time gap in cylinder actions, number of tampings, number of supports in parallel operation, and intelligence index.
Univariate analysis was performed, and the values of the parameters were preset as follows: length of the working face of 58 m, distance between support centers of 1.5 m, number of supports of 39, and time gap in cylinder actions of 5.0 s; the number of tampings required to achieve a satisfactory filling effect was 10; the number of supports in parallel operation was 3; and the intelligence indices of the mechanized, automated, and intelligent operations were 1, 2, and ∞, respectively.
5.1. Time Gaps in Cylinder Actions
The actuation time of the cylinder is related to the pump pressure. The greater the pressure, the faster the cylinder expansion and the shorter the actuation time of the cylinder. Under a given pressure, the time required for a complete operation cycle can be reduced by minimizing the time gap in cylinder actions. The relationship between the two is plotted in Figure 8.
Figure 8.
Relationship between the time of cyclic operation and time gap in cylinder actions.
It can be seen in Figure 8 that for mechanized and automated solid backfilling operations, the time of cyclic operation is directly proportional to the time gap in cylinder actions. However, for intelligent operation, the time gap in cylinder actions approaches zero. When the time gap in cylinder actions is 5 s, the times of cyclic operation for mechanized, automated, and intelligent solid backfilling technologies are 3.13, 2.52, and 1.92 h, respectively. Compared with mechanized backfilling, the backfilling efficiency of automated and intelligent operations is improved by 19% and 39%, respectively.
5.2. Number of Tampings
The number of tampings has a significant impact on the backfilling efficiency. However, if the number of tampings is low and the total time required for completing one intelligent operation cycle is short, one has to improve the cohesiveness of the backfill material to meet the requirements for the compaction ratio. The relationship between the time of cyclic operation and the number of tampings is plotted in Figure 9.
Figure 9.
Relationship between the time of cyclic operation and the number of tamping.
As shown in Figure 8, the time of cyclic operation was directly proportional to the number of tampings for all three backfilling operations. When the number of tampings is 5, the times of cyclic operation for mechanized, automated, and intelligent solid backfilling technologies are 2.15 h, 1.67 h, and 1.20 h, respectively. Compared with mechanized filling, the backfilling efficiency of automated and intelligent operations is improved by 22% and 44%, respectively.
5.3. Number of Supports in Parallel Operation
The higher the number of supports in parallel operation per unit time and the higher the number of cylinders in simultaneous operation, the shorter the time of cyclic operation. Intelligent solid backfilling technology can optimize the action sequences of cylinders and single supports and increase the number of supports in parallel operation. The relationship between the time of the cyclic backfilling operation and the number of supports in parallel operation is plotted in Figure 10.
Figure 10.
Relationship between the time of the cyclic backfilling operation and the number of supports in parallel operation.
It can be seen in Figure 9 that the time of cyclic operation in the three backfilling techniques is hyperbolically related to the number of supports in parallel operation. When the number of supports in parallel operation is 4, the times of cyclic operation in the three backfilling techniques are 2.35, 1.89, and 1.43 h, respectively. Compared with mechanized filling, the backfilling efficiency of automated and intelligent operations is improved by 20% and 39%, respectively.
5.4. Degree of Intelligence
The higher the intelligence level, the less human participation in observation, decision-making, and manipulation; therefore, the shorter the time gaps in actions of cylinders and supports. In addition, all actions are regulated by the intelligent control of the master computer throughout the operations. The execution of actions is controlled by the hydraulic support electrohydraulic control system, thereby reducing the number of workers required at the working face and improving the overall efficiency. For the above reasons, the time of cyclic operation is the shortest for intelligent solid backfilling. The relationship between the time of cyclic operation and the intelligence index is plotted in Figure 11.
Figure 11.
Relationship between the time of cyclic operation and the intelligence index.
It can be deduced from Figure 11 that the time of cyclic operation in mechanized and intelligent solid backfilling technologies is irrelevant to the intelligence index. However, the time of cyclic operation in automated solid backfilling technology is inversely proportional to the intelligence index. At an intelligence index of 4, the times of cyclic operation for mechanized, automated, and intelligent solid backfilling technologies are 3.13, 2.22, and 1.92 h, respectively. Compared with mechanized filling, the backfilling efficiency of automated and intelligent operations is improved by 32% and 39%, respectively.
6. Efficiency Analysis of Intelligent Solid Backfilling Mining
6.1. An Overview of the Case Study’s Filling Working Face
A case study was performed for the #11233 filling working face of Xingdong Mine, China, operated by Jizhong Energy Resources Co., Ltd. In the case study, the average dip angle of the #2 coal seam under exploitation in the #11233 filling working face was 8° and the bulk density was 14.8 KN/m3. The old roof was composed of fine sandstone with an average thickness of 6.8 m. The direct roof comprised sandy mudstone with an average thickness of 3.9 m. The direct floor was siltstone with an average thickness of 0.6 m. The working face was 58 m long, with a mining height of 4.4 m. The distance between support centers was 1.5 m. A total of 39 hydraulic supports were involved, and the step length of advance was 0.7 m. The time gap in cylinder actions was 5.0 s. A satisfactory filling effect was achieved with ten tampings, three supports used in parallel operation, and the intelligence index of 1.
6.2. Backfilling Efficiency Analysis and Optimization Plan
6.2.1. Efficiency Analysis
In Figure 12, the time of cyclic operation with ten tampings for mechanized solid backfilling was treated as the benchmark. Next, we studied the variations in backfilling efficiency for this working face under different numbers of tampings for different mining technologies. As the number of tampings increased, the backfilling efficiency dropped linearly for all three backfilling techniques.
Figure 12.
Variation of backfilling efficiency in the three mining technologies under different numbers of tamping.
Compared with mechanized solid backfilling, the backfilling efficiency of the intelligent and automated solid backfilling technologies with ten tampings increased by 39% and 19%, respectively, while those with three tampings increased by 71% and 57%, respectively. As seen in Figure 10, when the number of tampings was reduced from ten to three, the backfilling efficiency of mechanized solid backfilling increased by 44%.
The number of underground workers, time of cyclic operation for single support, time of cyclic operation for the whole face, and backfilling efficiency of the three solid backfilling technologies are compared and summarized in Table 2.
Table 2.
Comparison of different parameters of the three technologies under study.
6.2.2. Recommended Actions for Optimizing the Backfilling Efficiency
According to the performed analysis of Figure 11 and Table 2, reducing the number of tampings drastically improves the backfilling efficiency. The backfilling material used in working face #11233 is underground sorted gangue, which sources from various coal mining working faces. After sorting, its particle size becomes below 200 mm. The particle size gradation still needs to be optimized. We recommend the following measures to improve the backfilling efficiency: change the mix ratio of the backfill material, improve the material’s cohesiveness, increase the natural angle of repose, and reduce the number of tampings.
The second direction is intelligent upgrade and transformation, which is underway in the case study site. Before the intelligence upgrade, workers were involved in many operation steps in the #11233 filling working face. The backfilling efficiency was greatly improved through intelligence upgrading and by increasing the number of supports in parallel while reducing the time gaps in the actions of cylinders and supports.
7. Conclusions
The results obtained in this study made it possible to draw the following conclusions:
- (1)
- Based on the spatiotemporal linkage (SPL) of the mining and backfilling operations for single supports, the operations were divided into four processes involving cylinder actions for single support: support motion, support adjusting, dumping, and tamping. Theoretical formulas for calculating the actuation time of single support in the three solid backfilling technologies were derived and further validated via a case study.
- (2)
- The SPL of different mining and backfilling processes in the whole face for intelligent parallel operations was studied. The intelligent solid backfilling operation for the whole face was subdivided into four distinct stages. We further presented the theoretical formula for estimating the time of cyclic operation for the whole face in the three mining technologies.
- (3)
- The influence of key factors on the time of cyclic operation of three backfilling techniques was analyzed. It is concluded that the time of cyclic operation is positively correlated with the time gap between hydraulic cylinder actions and the number of tampings; it is hyperbolically correlated with the number of supports in parallel operation and the intelligence index. Moreover, reducing the number of tampings, increasing the number of supports in parallel operation, and the intelligence index can significantly improve the backfilling efficiency.
- (4)
- A case study was performed for the #11233 filling working face of Xingdong Mine, China, operated by Jizhong Energy Resources Co., Ltd. Keeping other parameters unchanged, by adopting the optimized method of grain diameter grading of backfilling materials to reduce the number of tampings to 3 times and increasing the number of parallel supports to 4, with the intelligence index being 1, the backfilling efficiency can be increased by 39%. The improvement of backfilling efficiency is the most significant. It has great significance for improving production capacity, reducing staff, and improving efficiency and safety of the backfilling working face.
Author Contributions
Conceptualization and methodology, T.Z., G.Z. and Q.Z.; software and validation, Y.H., H.L. and J.C.; resources and data curation, K.Y., H.L. and Y.W.; writing—original draft preparation, T.Z.; writing review and editing, Q.Z., G.Z. and K.Y.; supervision and funding acquisition, Q.Z. All authors have read and agreed to the published version of the manuscript.
Funding
This work was supported by the National Natural Science Foundation of China (Grant No.52174134), the Fundamental Research Funds for the Central Universities (Project No. 2021GJZPY12), Funded by the Graduate Innovation Program of China University of Mining and Technology (Project No.2023WLJCRCZL036), Funded by the Postgraduate Research and Practice Innovation Program of Jiangsu Province (Project No. KYCX23_2807).
Institutional Review Board Statement
Not applicable.
Informed Consent Statement
Not applicable.
Data Availability Statement
The data presented in this study are available upon request from the corresponding author. The data are not publicly available. The key data used in this study represent field measurement statistics of a ZC5160/30/50-type solid backfilling mining hydraulic support from the Xingdong Coal Mine, and the related data are displayed in the text in Figure 5. The data contain detailed technical parameters of this type of support, and obtaining them again would infringe upon the rights and interests of Xingdong Mine and the factory that manufactures the hydraulic supports. In addition, the other data are all derived from the previously mentioned statistics and theoretical formulas.
Acknowledgments
Thanks to Henan Guoxing Technology Co., Ltd., and the Xingdong coal mine for the parameters of the backfilling hydraulic support.
Conflicts of Interest
Gaolei Zhu was employed by the Anhui RONDS Technology Co., Ltd. The remaining authors declare that the research was conducted in the absence of any commercial or financial relationships that could be construed as a potential conflict of interest.
References
- Skrzypkowski, K. Comparative Analysis of the Mining Cribs Models Filled with Gangue. Energies 2020, 13, 5290. [Google Scholar] [CrossRef]
- Skrzypkowski, K. Decreasing Mining Losses for the Room and Pillar Method by Replacing the Inter-Room Pillars by the Construction of Wooden Cribs Filled with Waste Rocks. Energies 2020, 13, 3564. [Google Scholar] [CrossRef]
- Bo, L.; Yang, S.; Liu, Y.; Zhang, Z.; Wang, Y.; Wang, Y. Coal Mine Solid Waste Backfill Process in China: Current Status and Challenges. Sustainability 2023, 15, 13489. [Google Scholar] [CrossRef]
- Hu, B.; Liu, P.; Cui, F.; Wang, H. Review and development status of backfill coal mining technology in China. Coal Sci. Technol. 2020, 48, 39–47. [Google Scholar] [CrossRef]
- Chang, Q.; Chen, J.; Zhou, H.; Bai, J. Implementation of Paste Backfill Mining Technology in Chinese Coal Mines. Sci. World J. 2014, 8, 2014. [Google Scholar] [CrossRef]
- Qing, D.; Wang, X. Study on rapid filling material and key technology of paste in coal mine. Coal Chem. Ind. 2015, 38, 6–8. [Google Scholar] [CrossRef]
- Dong, P.; Kou, X.; Li, X.; Zhang, Y. Modification of Filling Automation System Based on PLC Control. Min. Technol. 2021, 21, 187–190. [Google Scholar] [CrossRef]
- Shi, Y. Design of a Filling Automation System Based on DCS Control Technology. Min. Technol. 2021, 21, 150–154. [Google Scholar] [CrossRef]
- Zhang, J.; Tu, S.; Cao, Y. Theory and technique of greening mining integrating mining, separating and backfilling in deep coal resources. J. China Coal Soc. 2018, 43, 377–389. [Google Scholar] [CrossRef]
- Tu, S.; Hao, D.; Miao, K.; Liu, X.; Li, W. Research of synergetic mining for mining, dressing and backfilling integrated deep mines with complicated systems. J. China Univ. Min. Technol. 2021, 50, 431–441. [Google Scholar] [CrossRef]
- Zhang, J.; Li, J.; An, T.; Huang, Y. Deformation characteristic of key stratum overburden by raw waste backfilling with fully-mechanized coal mining technology. J. China Coal Soc. 2010, 35, 357–360. [Google Scholar] [CrossRef]
- Yao, B. Application of gangue filling process and the study of surface rock shift deformation. Coal Chem. Ind. 2021, 44, 31–33. [Google Scholar] [CrossRef]
- Gao, W.; Zhang, M. Research on following automation technology of hydraulic support on fully-mechanized coal mining face. J. Mine Autom. 2018, 44, 14–17. [Google Scholar] [CrossRef]
- Liu, Q.; Han, X.; Xu, L.; Qing, W. Cooperative control technology of shear and hydraulic support on fully-mechanized coal mining face. J. Mine Autom. 2020, 46, 43–48. [Google Scholar] [CrossRef]
- Shi, Y.; Jiang, L.; Cui, Z.; Yan, X. Mathematical model of automatic following control in the middle of fully-mechanized mining face. J. Mine Autom. 2016, 42, 14–19. [Google Scholar] [CrossRef]
- Liu, F.; Cao, W.; Zhang, J.M. Progress of scientific and technological innovation in my country’s coal industry and the development direction of the “14th Five-Year Plan”. Coal J. 2021, 46, 1–15. [Google Scholar] [CrossRef]
- Liu, J.; Zhao, L.; Bi, J.; Xie, G. Research and application on automatic control of comprehensive mechanized solid backfill coal mining. Coal Sci. Technol. 2016, 44, 149–156. [Google Scholar] [CrossRef]
- Wang, G.; Ren, H.; Peng, Y. Research and engineering progress of coal mine intelligent (primary stage) technology system. Coal Sci. Technol. 2020, 48, 1–27. [Google Scholar] [CrossRef]
- Wang, G.; Du, Y.; Ren, H. Research and practice of top-level design of intelligent coal mines. Chin. J. Coal 2020, 45, 1909–1924. [Google Scholar] [CrossRef]
- Huang, Z.; Wang, F.; Zhang, S. Research on the architecture and key technologies of intelligent coal mining system. Chin. J. Coal 2020, 45, 1959–1972. [Google Scholar] [CrossRef]
- Present situation and prospect of coal gangue treatment technology. J. Min. Saf. Eng. 2020, 37, 136–146. [CrossRef]
- Wang, Y.; Shi, Y.; Wang, Y.Y.; Qi, M.; Wang, H. Full pose measurement and virtual simulation of solid filling hydraulic support. J. Mine Autom. 2022, 48, 81–89. [Google Scholar] [CrossRef]
- Zuo, X. Solid Intelligent Filling Method and Engineering Case Analysis in Coal Mine. Master’s Thesis, China University of Mining & Technology, Xuzhou, China, 2021. [Google Scholar] [CrossRef]
- Ren, H.; Li, S.; Zhao, G.; Zhang, K.; Du, M.; Zhou, J. Measurement method of support height and roof beam posture angles for working face hydraulic support based on depth vision. J. Min. Saf. Eng. 2022, 39, 72–81. [Google Scholar] [CrossRef]
- Zhang, H. Autonomous Identification of Working Conditions and Forms of Key Equipment for Solid Intelligent Filling and Control Methods. Master’s Thesis, China University of Mining & Technology, Xuzhou, China, 2022. [Google Scholar] [CrossRef]
- Ralston, J.C.; Hargrave, C.O.; Dunn, M.T. Longwall automation: Trends, challenges and opportunities. Int. J. Min. Sci. Technol. 2017, 27, 733–739. [Google Scholar] [CrossRef]
- Ralston, J.C.; Reid, D.C.; Dunn, M.T.; Hainsworth, D.W. Longwall automation: Delivering enabling technology to achieve safer and more productive underground mining. Int. J. Min. Sci. Technol. 2015, 25, 865–876. [Google Scholar] [CrossRef]
- Guo, G.; Feng, W.; Zha, J.; Liu, Y.X.; Wang, Q. Subsidence control and farmland conservation by solid backfilling mining technology. Trans. Nonferrous Met. Soc. China 2011, 21, 665–669. [Google Scholar] [CrossRef]
- Zhang, Q.; Zhang, J.; Guo, S.; Gao, R.; Li, W. Design and application of solid, dense backfill advanced mining technology with two pre-driving entries. Int. J. Min. Sci. Technol. 2015, 1, 127–132. [Google Scholar] [CrossRef]
- Zong, T.; Zhang, Q.; Shi, P.; Wang, Y.; Li, F.; Chang, T. Critical characterization of solid-filled hydraulic support mechanism interference and autonomous demodulation method. Coal Sci. Technol. 2023, 2051, 260–270. [Google Scholar] [CrossRef]
Disclaimer/Publisher’s Note: The statements, opinions and data contained in all publications are solely those of the individual author(s) and contributor(s) and not of MDPI and/or the editor(s). MDPI and/or the editor(s) disclaim responsibility for any injury to people or property resulting from any ideas, methods, instructions or products referred to in the content. |
© 2023 by the authors. Licensee MDPI, Basel, Switzerland. This article is an open access article distributed under the terms and conditions of the Creative Commons Attribution (CC BY) license (https://creativecommons.org/licenses/by/4.0/).












