A Comprehensive Review of Mechanisms, Predictive Techniques, and Control Strategies of Rockburst
Abstract
1. Introduction
2. Rockburst Definition and Classification
2.1. Rockburst Description
2.2. Classification of Rockbursts
- Inherent burst occurs when the in-situ stresses are high enough to cause initial excavation failure.
- Induced burst occurs when the remaining stresses after excavation impact the pillar.
- Fault-slip burst occurs when there is an existing major geological structure.
3. Technologies and Methods for Rockburst Research
3.1. Theoretical Research

3.2. In-Situ Monitoring
3.3. Physical Model Tests
- A cylinder core is pre-inserted and removed once the specimen dries, it is important to note that this method does not fully represent tunnel excavation and the stress related characteristics.
- After drying and beginning stress, multiple tiny pieces are pre-inserted and pushed out in sequence, simulating sectional excavation, but matching small pieces with the test specimen is difficult.
- Manual excavation of dried, loaded specimens is performed with a drilling rig or equipment, but difficulty arises with hidden excavations in restricted areas.
- High efficiency is desirable, but a gap between the basic rock-breaking mechanism and the in-situ machine leads to low test accuracy. Keys to accuracy include TBM excavation rate, cutter head thrust, torque, shoe pressure, shield pressure, explosive selection, and similarity index of blasting impact.
3.4. Numerical Simulation Techniques
3.4.1. Continuum Approaches
3.4.2. Hybrid Approaches
4. Rockburst Mechanisms
4.1. Rockburst Instability Mechanisms
4.2. Factors Influencing Rockburst Instability
Influence of Rock Materials
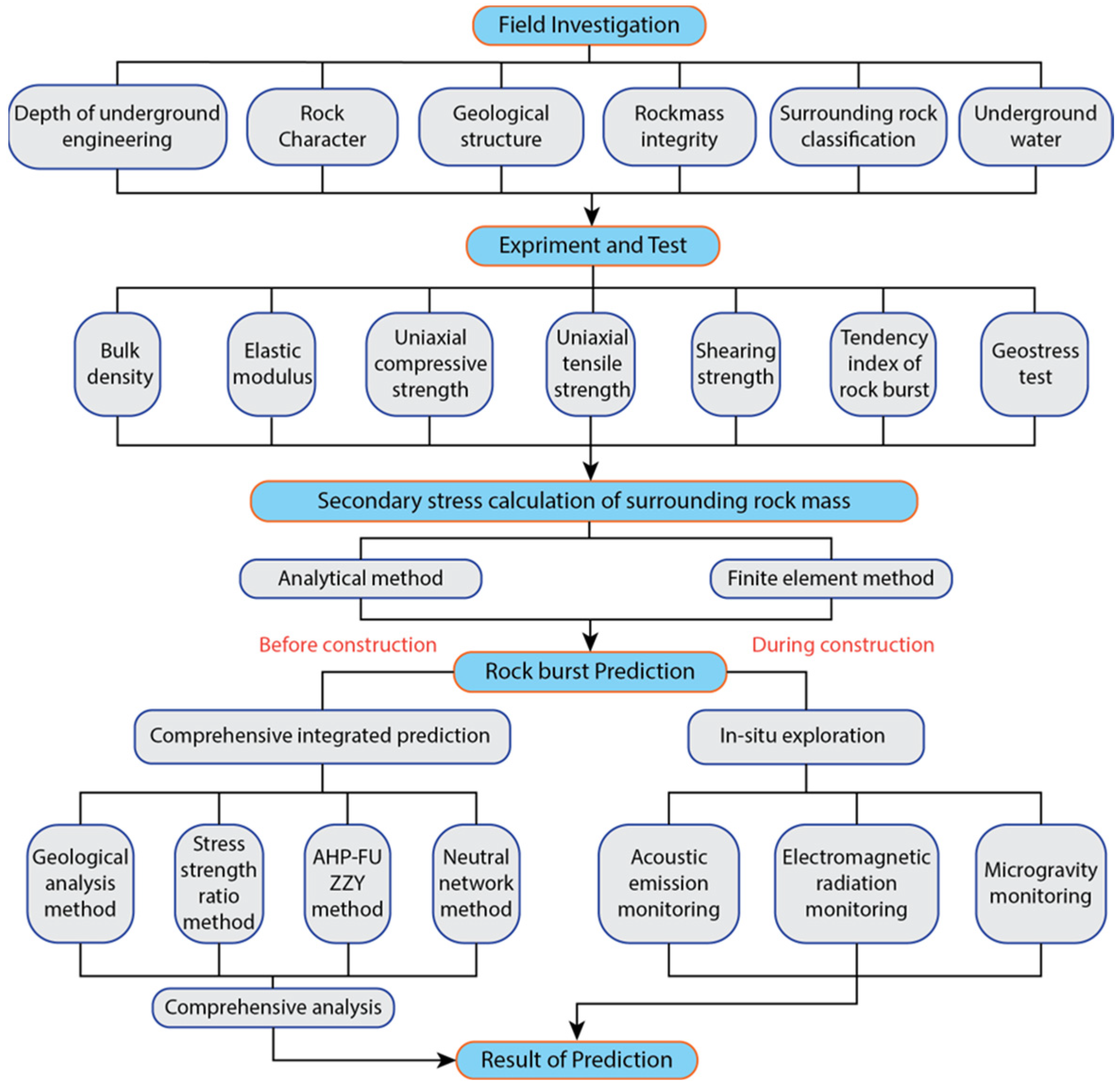
5. Rockburst Prediction Methods
5.1. Stress Methods
5.2. Energy Methods
5.3. Empirical Methods
5.4. Simulation Methods
5.5. Mathematical Model Approaches
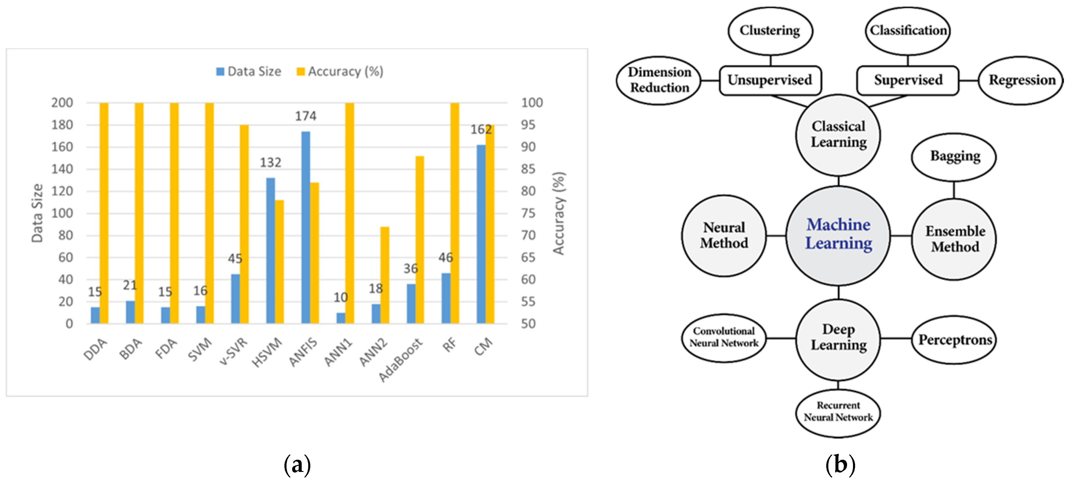
5.6. Machine Learning Methods
5.7. Microseismic Monitoring Techniques
6. Rockburst Prevention and Control
6.1. Rock Support in Burst-Prone Ground
- To control the bulking process and prevent crack spreading, reinforce the marginally stable rock mass to strengthen it.
- To prevent critical block failure and unraveling, maintain damaged and fractured rock.
- By using deformation-compliant support components, return the reinforced rock and retaining system to a stable state.
- To ensure system stability, connect holding and retaining components.
6.2. Rockburst Support Design Principles
6.3. Performance of Rockbolts in High-Stress Ground Conditions
7. Conclusions
- The quest to accurately predict rockbursts is ongoing, with many techniques developed to determine rockburst intensity and location. However, the elusive challenge remains—predicting the occurrence time of rockburst. Further investigation and exploration are needed, and the microseismic monitoring method may hold the key to unraveling the regularities of rock rupture signals over time.
- Despite numerous efforts to predict and prevent rockbursts, the prediction accuracy remains wanting and rockburst accidents persist. The complexity of anisotropic and inhomogeneous rock masses and the unpredictable external environment call for more focused research into rockburst prediction and prevention methods in uncertain situations.
- Current rockburst stress and energy methods rely heavily on curve interpolation, lacking adequate validation from actual data. To establish more accurate predictions, a comprehensive database of rockburst events from all sources should be created, and empirical methods should be applied for verification against real-life rockburst occurrences.
- Experiments and numerical models, such as virtual hybrid simulations, hold great potential to enhance our understanding of rockbursts. The need of the hour is to develop a multi-parameter evaluation model that is effective, reliable, robust, and efficient to make accurate predictions and provide effective mitigation strategies.
Author Contributions
Funding
Institutional Review Board Statement
Informed Consent Statement
Data Availability Statement
Conflicts of Interest
References
- Li, T.B.; Meng, L.B.; Zheng, J.G.; Xiao, X.P. The Features of Rockburst and Its Geomechanical Patterns in a Hydroelectric Power Station in West China. In Proceedings of the Geologically Active: 11th IAEG Congress, Auckland, New Zealand, 5–10 September 2010; pp. 3203–3211. [Google Scholar]
- Kaiser, P.K.; Cai, M. Design of Rock Support System under Rockburst Condition. J. Rock Mech. Geotech. Eng. 2012, 4, 215–227. [Google Scholar] [CrossRef]
- Leger, J.-P. Trends and Causes of Fatalities in South African Mines. Saf. Sci. 1991, 14, 169–185. [Google Scholar] [CrossRef]
- Zhou, J.; Li, X.; Shi, X. Long-Term Prediction Model of Rockburst in Underground Openings Using Heuristic Algorithms and Support Vector Machines. Saf. Sci. 2012, 50, 629–644. [Google Scholar] [CrossRef]
- Ortlepp, W.D. RaSiM Comes of Age—A Review of the Contribution to the Understanding and Control of Mine Rockbursts. In Proceedings of the RaSiM6: Sixth International Symposium on Rockburst and Seismicity in Mines Proceedings, Perth, Australia, 9–11 March 2005; Australian Centre for Geomechanics: Perth, Australia, 2005. [Google Scholar]
- Blake, W.; Hedley, D.G.F. Rockbursts: Case Studies from North American Hard-Rock Mines; SME: Littleton, CO, USA, 2003; ISBN 0873352327. [Google Scholar]
- Kaiser, P.K.; McCreath, D.R.; Tannant, D.D. Canadian Rockburst Support Handbook; Geomechanics Research Center: Sudbury, ON, Canada, 1996. [Google Scholar]
- Heal, D.; Hudyma, M.; Potvin, Y. Evaluating Rockburst Damage Potential in Underground Mining. In Proceedings of the Golden Rocks 2006, the 41st US Symposium on Rock Mechanics (USRMS), Golden, CO, USA, 17 June 2006; OnePetro: Richardson, TX, USA, 2006. [Google Scholar]
- Suorineni, F.T.; Hebblewhite, B.; Saydam, S. Geomechanics Challenges of Contemporary Deep Mining: A Suggested Model for Increasing Future Mining Safety and Productivity. J. S. Afr. Inst. Min. Metall. 2014, 114, 1023–1032. [Google Scholar]
- Xiao, Y.X.; Feng, X.T.; Li, S.J.; Feng, G.L.; Yu, Y. Rock Mass Failure Mechanisms during the Evolution Process of Rockbursts in Tunnels. Int. J. Rock Mech. Min. Sci. 2016, 83, 174–181. [Google Scholar] [CrossRef]
- Wu, M.; Ye, Y.; Wang, Q.; Hu, N. Development of Rockburst Research: A Comprehensive Review. Appl. Sci. 2022, 12, 974. [Google Scholar] [CrossRef]
- Ma, C.-C.; Li, T.-B.; Xing, H.-L.; Zhang, H.; Wang, M.-J.; Liu, T.-Y.; Chen, G.-Q.; Chen, Z.-Q. Brittle Rock Modeling Approach and Its Validation Using Excavation-Induced Micro-Seismicity. Rock Mech. Rock Eng. 2016, 49, 3175–3188. [Google Scholar] [CrossRef]
- Ma, C.C.; Li, T.B.; Chen, G.Q.; Chen, Z.Q. A Micro Particle Model for Hard Brittle Rock and the Effect of Unloading Rock Burst. Chin. J. Rock Mech. Eng. 2015, 34, 1–11. [Google Scholar]
- Brown, E.T. Underground Excavations in Rock; CRC Press: Boca Raton, FL, USA, 1980; ISBN 0429178123. [Google Scholar]
- Russenes, B.F. Analyses of Rockburst in Tunnels in Valley Sides; Norwegian Institute of Technology: Trondheim, Norway, 1974. [Google Scholar]
- Zhou, J.; Li, X.; Mitri, H.S. Evaluation Method of Rockburst: State-of-the-Art Literature Review. Tunn. Undergr. Sp. Technol. 2018, 81, 632–659. [Google Scholar] [CrossRef]
- Ortlepp, W.D.; Stacey, T.R. Rockburst Mechanisms in Tunnels and Shafts. Tunn. Undergr. Sp. Technol. 1994, 9, 59–65. [Google Scholar] [CrossRef]
- Camiro Mining Division. Rockburst Research Handbook; CAMIRO Mining Division: Sudbury, ON, Canada, 1995. [Google Scholar]
- Castro, L.A.M.; Bewick, R.P.; Carter, T.G. An Overview of Numerical Modelling Applied to Deep Mining. Innov. Numer. Model. Geomech. 2012, 393–414. [Google Scholar]
- He, M.C.; Sousa, L.R.; Farmarzi, L. Rockburst Process Evaluation Using Experimental and Artificial Intelligence Techniques. In Proceedings of the 1st Iranian Congress of Mining, Yazd, Iran, 5 September 2012; p. 24. [Google Scholar]
- Jolfaei, S.; Lakirouhani, A. Sensitivity Analysis of Effective Parameters in Borehole Failure, Using Neural Network. Adv. Civ. Eng. 2022, 2022, 4958004. [Google Scholar] [CrossRef]
- Martin, C.D.; Kaiser, P.K.; Tannant, D.D.; Yazici, S. Stress Path and Instability around Mine Openings. In Proceedings of the 9th ISRM Congress, Paris, France, 25–28 August 1999; OnePetro: Richardson, TX, USA, 1999. [Google Scholar]
- Ortlepp, W.D. Rock Fracture and Rockbursts: An Illustrative Study. S. Afr. Inst. Min. Metall. 1997, 9. [Google Scholar]
- Cook, N.G.W. A Note on Rockbursts Considered as a Problem of Stability. J. S. Afr. Inst. Min. Metall. 1965, 65, 437–446. [Google Scholar]
- Obert, L.; Duvall, W.I. Rock Mechanics and the Design of Structures in Rock; Wiley: New York, NY, USA, 1967; Volume 650. [Google Scholar]
- Thrush, P.W. A Dictionary of Mining, Mineral, and Related Terms; US Bureau of Mines: Washington, DC, USA, 1968.
- Blake, W. Rock-Burst Mechanics. Q. Colo. Sch. Mines 1972, 67. [Google Scholar]
- Larocque, G. Review of Rockburst Phenomena. Canada Cent. Miner. Energy Technol. Canmet. Min. Res. Lab. Rep. ERP-MRL 1980, 80–94. [Google Scholar]
- Labour, O.M. Occupational Health and Safety Act and Regulations for Mines and Mining Plants. Hearing on Proposed Standards for Ground Control Metal/Nonmetal Mines 1984, 694, 48. [Google Scholar]
- Mine Safety and Health Administration. Hearing on Proposed Standards for Ground Control Metal/Nonmetal Mines; Mine Safety and Health Administration: Spokane, WA, USA, 1984.
- Tan, Y.A. Mechanism Research and Comprehensive Evaluation of Rockburst. Ph.D. Thesis, Xi’an College of Geology, Xi’an, China, 1988. [Google Scholar]
- Zhen-Yu, T. Support Design of Tunnels Subjected to Rockbursting. In Proceedings of the ISRM International Symposium, Madrid, Spain, 12 September 1988; OnePetro: Richardson, TX, USA, 1988. [Google Scholar]
- Zhang, J. Some Rock Mechanics Problems in Construction of Hydro-Power Station. Chin. J. Rock. Mech. Eng. 1991, 2, 169–177. [Google Scholar]
- Hedley, D.G.F. Rockburst Handbook for Ontario Hardrock Mines; Canmet: Hamilton, ON, Canada, 1992; Volume 92, ISBN 0660145499. [Google Scholar]
- Gill, D.E.; Aubertin, M.; Simon, R. A Practical Engineering Approach to the Evaluation of Rockburst Potential. Rockburst Seism. Mines. Balkema Rotterdam 1993, 63–68. [Google Scholar]
- Singh, B.; Goel, R.K. Rock Mass Classification: A Practical Approach in Civil Engineering; Elsevier: Amsterdam, The Netherlands, 1999; Volume 46, ISBN 0080540651. [Google Scholar]
- Guo, R.; Yu, R. Design of Support Work in Drift Having Rockburst Danger. China Min. Mag. 2002, 11, 23–26. [Google Scholar]
- He, M.; Miao, J.; Li, D.; Wang, C. Experimental Study on Rockburst Processes of Granite Specimen at Great Depth. Chin. J. Rock Mech. Eng. 2007, 26, 865–876. [Google Scholar]
- Solak, T. Ground Behavior Evaluation for Tunnels in Blocky Rock Masses. Tunn. Undergr. Sp. Technol. 2009, 24, 323–330. [Google Scholar] [CrossRef]
- Li, X.B. Rock Dynamics: Fundamentals and Applications; Science Press: Beijing, China, 2014. [Google Scholar]
- Zhou, J.; Li, X.B.; Mitri, H.S. A Critical Survey of Empirical Methods for Evaluating Rockburst Potential. In Proceedings of the 15th IACMAG, Wuhan, China, 18–22 October 2017; pp. 19–23. [Google Scholar]
- Dietz, M.; Oremek, G.M.; Groneberg, D.A.; Bendels, M.H.K. What Is a Rock Burst? Zentralblatt. Arb. Arb. 2018, 68, 45–49. [Google Scholar]
- Feng, X.-T.; Xiao, Y.-X.; Feng, G.-L.; Yao, Z.B.; Chen, B.R.; Yang, C.X.; Su, G.S. Study on the Development Process of Rockbursts. Chin. J. Rock Mech. Eng. 2019, 38, 649–673. [Google Scholar]
- Zhao, X.; Zhang, S.; Zhu, Q.; Li, H.; Chen, G.; Zhang, P. Dynamic and Static Analysis of a Kind of Novel J Energy-Releasing Bolts. Geomat. Nat. Hazards Risk 2020, 11, 2486–2508. [Google Scholar] [CrossRef]
- Farhadian, H. A New Empirical Chart for Rockburst Analysis in Tunnelling: Tunnel Rockburst Classification (TRC). Int. J. Min. Sci. Technol. 2021, 31, 603–610. [Google Scholar] [CrossRef]
- Fanjie, Y.; Hui, Z.; Haibin, X.; Azhar, M.U.; Yong, Z.; Fudong, C. Numerical Simulation Method for the Process of Rockburst. Eng. Geol. 2022, 306, 106760. [Google Scholar] [CrossRef]
- Liu, X.; Wang, G.; Song, L.; Han, G.; Chen, W.; Chen, H. A New Rockburst Criterion of Stress–Strength Ratio Considering Stress Distribution of Surrounding Rock. Bull. Eng. Geol. Environ. 2023, 82, 29. [Google Scholar] [CrossRef]
- Colson, C.M. Rockbursts. Master’s Thesis, University of Missouri, Columbia, MO, USA, 1950. [Google Scholar]
- Ryder, J.A. Excess Shear Stress in the Assessment of Geologically Hazardous Situations. J. S. Afr. Inst. Min. Metall. 1988, 88, 27–39. [Google Scholar]
- Tan, Y.A. Types and Treatments of Rockburst. Geoscience 1991, 5, 450–456. [Google Scholar]
- Kaiser, P.K.; Tannant, D.D.; McCreath, D.R.; Jesenak, P. Rockburst Damage Assessment Procedure. In Proceedings of the International Symposium on Rock Support, Chester, UK, 14–17 September 1992; pp. 639–647. [Google Scholar]
- Tang, B. Rockburst Control Using Destress Blasting. Master’s Thesis, McGill University, Montreal, QC, Canada, 2000. [Google Scholar]
- Misich, I.; Lang, A. Examples of Rockburst Damage in Western Australia. In Proceedings of the Fifth International Symposium on Rockburst and Seismicity in Mines (RaSiM5), Johannesburg, South Africa, 17–19 September 2001; South African Institute of Mining and Metallurgy: Johannesburg, South African, 2001; pp. 59–68. [Google Scholar]
- He, M.; Xia, H.; Jia, X.; Gong, W.; Zhao, F.; Liang, K. Studies on Classification, Criteria and Control of Rockbursts. J. Rock Mech. Geotech. Eng. 2012, 4, 97–114. [Google Scholar] [CrossRef]
- Feng, X.T.; Chen, B.R.; Ming, H.J.; Wu, S.Y.; Xiao, Y.X.; Feng, G.L.; Zhou, H.; Qiu, S.L. Evolution Law and Mechanism of Rockbursts in Deep Tunnels: Immediate Rockburst. Chin. J. Rock Mech. Eng. 2012, 31, 433–444. [Google Scholar]
- Wu, W.P.; Feng, X.T.; Zhang, C.Q.; Qiu, S.L. Classification of Failure Modes and Controlling Measures for Surrounding Rock of Deep Tunnel in Hard Rock. Chin. J. Rock Mech. Eng. 2011, 30, 1782–1801. [Google Scholar]
- Qian, Q.H. Definition, Mechanism, Classification and Quantitative Forecast Model for Rockburst and Pressure Bump. Rock Soil Mech. 2014, 35, 1–6. [Google Scholar]
- Li, T.; Ma, C.; Zhu, M.; Meng, L.; Chen, G. Geomechanical Types and Mechanical Analyses of Rockbursts. Eng. Geol. 2017, 222, 72–83. [Google Scholar] [CrossRef]
- Deng, J.; Gu, D.S. Buckling Mechanism of Pillar Rockbursts in Underground Hard Rock Mining. Geomech. Geoengin. 2018, 13, 168–183. [Google Scholar] [CrossRef]
- Palmstrom, A.; Stille, H. Ground Behaviour and Rock Engineering Tools for Underground Excavations. Tunn. Undergr. Sp. Technol. 2007, 22, 363–376. [Google Scholar] [CrossRef]
- Sharifzadeh, M.Z.; Feng, X.T.; Zhang, X.; Qiao, L.; Zhang, Y. Challenges in Multi-Scale Hard Rock Behaviour Evaluation at Deep Underground Excavations. In Proceedings of the 12th Iranian and 3rd Regional Tunneling Conference: Tunnelling and Climate Change, Tehran, Iran, 27 November 2017. [Google Scholar]
- Stacey, T.R. Addressing the Consequences of Dynamic Rock Failure in Underground Excavations. Rock Mech. Rock Eng. 2016, 49, 4091–4101. [Google Scholar] [CrossRef]
- Song, D.; Wang, E.; Li, N.; Jin, M.; Xue, S. Rock Burst Prevention Based on Dissipative Structure Theory. Int. J. Min. Sci. Technol. 2012, 22, 159–163. [Google Scholar] [CrossRef]
- Tang, X.Y.; Xu, X.H. Cusp Catastrophic Model of Lost Stabilization of Rock Fracture Process. Chin. J. Rock Mech. Eng. 1990, 9, 100–107. [Google Scholar]
- Vardoulakis, I. Rock Bursting as a Surface Instability Phenomenon. Int. J. Rock Mech. Min. Sci. Geomech. Abstr. 1984, 21, 137–144. [Google Scholar] [CrossRef]
- Wang, W.; Pan, C.; Feng, T. Fountain Rockburst and Inductive Rockburst. J. Cent. South Univ. Technol. 2000, 7, 129–132. [Google Scholar] [CrossRef]
- Turchaninov, I.A.; Markov, G.A.; Gzovsky, M.V.; Kazikayev, D.M.; Frenze, U.K.; Batugin, S.A.; Chabdarova, U.I. State of Stress in the Upper Part of the Earth’s Crust Based on Direct Measurements in Mines and on Tectonophysical and Seismological Studies. Phys. Earth Planet. Inter. 1972, 6, 229–234. [Google Scholar] [CrossRef]
- Russenes, B.F. Analysis of Rock Spalling for Tunnels in Steep Valley Sides; Norwegian Institute of Technology: Trondheim, Norway, 1974. [Google Scholar]
- Barton, N.; Lien, R.; Lunde, J. Engineering Classification of Rock Masses for the Design of Tunnel Support. Rock Mech. 1974, 6, 189–236. [Google Scholar] [CrossRef]
- Ma, T.-H.; Tang, C.-A.; Tang, S.-B.; Kuang, L.; Yu, Q.; Kong, D.-Q.; Zhu, X. Rockburst Mechanism and Prediction Based on Microseismic Monitoring. Int. J. Rock Mech. Min. Sci. 2018, 110, 177–188. [Google Scholar] [CrossRef]
- He, M.; Cheng, T.; Qiao, Y.; Li, H. A Review of Rockburst: Experiments, Theories, and Simulations. J. Rock Mech. Geotech. Eng. 2022; in press. [Google Scholar] [CrossRef]
- 50487 G; Specifications for Geological Survey of Water Conservancy and Hydropower Engineering. National Standard of the People’s Republic of China: Beijing, China, 1999.
- Hosseini, Z.; Beruar, O.; Sampson-Forsythe, A.; Yao, M. Mining Strategies of Multi-Sill Pillars in Burst Prone Ground Conditions at Vale Inco’s Coleman Mine. In Proceedings of the 44th US Rock Mechanics Symposium and 5th US-Canada Rock Mechanics Symposium, Salt Lake City, UT, USA, 27–30 June; OnePetro: Richardson, TX, USA, 2010. [Google Scholar]
- Jia, Y.; Lu, Q.S.Y. Rockburst Prediction Using Particle Swarm Optimization Algorithm and General Regression Neural Network. Chin. J. Rock Mech. Eng. 2013, 2, 343–348. [Google Scholar]
- He, M.; e Sousa, L.R.; Miranda, T.; Zhu, G. Rockburst Laboratory Tests Database—Application of Data Mining Techniques. Eng. Geol. 2015, 185, 116–130. [Google Scholar] [CrossRef]
- Cook, N.G.W. The Basic Mechanics of Rockbursts. J. S. Afr. Inst. Min. Metall. 1963, 64, 71–81. [Google Scholar]
- Salamon, M.D.G. Stability, Instability and Design of Pillar Workings. Int. J. Rock Mech. Min. Sci. Geomech. Abstr. 1970, 7, 613–631. [Google Scholar] [CrossRef]
- Salamon, M.D.G. Energy Considerations in Rock Mechanics: Fundamental Results. J. S. Afr. Inst. Min. Metall. 1984, 84, 233–246. [Google Scholar]
- Walsh, J.B. Energy Changes Due to Mining. Int. J. Rock Mech. Min. Sci. Geomech. Abstr. 1977, 14, 25–33. [Google Scholar] [CrossRef]
- Cook, N.G.W. Seismicity Associated with Mining. Eng. Geol. 1976, 10, 99–122. [Google Scholar] [CrossRef]
- Zhang, M.T. Instability Theory and Mathematical Model for Coal/Rock Bursts. Chin. J. Rock Mech. Eng. 1987, 6, 197–204. [Google Scholar]
- Linkov, A.M. Dynamic Phenomena in Mines and the Problem of Stability; MTS System Corporation: Eden Prairie, MN, USA, 1994. [Google Scholar]
- Linkov, A.M. Rockbursts and the Instability of Rock Masses. Int. J. Rock Mech. Min. Sci. Geomech. 1996, 33, 727–732. [Google Scholar] [CrossRef]
- Wang, X.; Guan, K.; Yang, T.; Liu, X. Instability Mechanism of Pillar Burst in Asymmetric Mining Based on Cusp Catastrophe Model. Rock Mech. Rock Eng. 2021, 54, 1463–1479. [Google Scholar] [CrossRef]
- Shan, X.Y.; Xu, D.Q.; Zhang, Y.B. Prediction of Possibility of Rock Burst in Roadway by Catastrophe Theory. Mine Surv. 2000, 4, 36–37. [Google Scholar]
- Alcott, J.M.; Kaiser, P.K.; Simser, B.P. Use of Microseismic Source Parameters for Rockburst Hazard Assessment. In Seismicity Caused by Mines, Fluid Injections, Reservoirs, and Oil Extraction; Springer: Berlin/Heidelberg, Germany, 1998; pp. 41–65. [Google Scholar]
- Fajklewicz, Z. Rock-burst Forecasting and Genetic Research in Coal-mines by Microgravity Method. Geophys. Prospect. 1983, 31, 748–765. [Google Scholar] [CrossRef]
- Zhao, Y.; Jiang, Y. Acoustic Emission and Thermal Infrared Precursors Associated with Bump-Prone Coal Failure. Int. J. Coal Geol. 2010, 83, 11–20. [Google Scholar] [CrossRef]
- Qiu, L.; Liu, Z.; Wang, E.; He, X.; Feng, J.; Li, B. Early-Warning of Rock Burst in Coal Mine by Low-Frequency Electromagnetic Radiation. Eng. Geol. 2020, 279, 105755. [Google Scholar] [CrossRef]
- Cai, M.; Kaiser, P.K.; Morioka, H.; Minami, M.; Maejima, T.; Tasaka, Y.; Kurose, H. FLAC/PFC Coupled Numerical Simulation of AE in Large-Scale Underground Excavations. Int. J. Rock Mech. Min. Sci. 2007, 44, 550–564. [Google Scholar] [CrossRef]
- Wang, M.; Zhu, Z.M.; Liu, J.H. The Photoelastic Analysis of Stress Intensity Factor for Cracks around a Tunnel. Appl. Mech. Mater. 2012, 142, 197–200. [Google Scholar] [CrossRef]
- Ma, T.H.; Tang, C.A.; Tang, L.X.; Zhang, W.D.; Wang, L. Rockburst Characteristics and Microseismic Monitoring of Deep-Buried Tunnels for Jinping II Hydropower Station. Tunn. Undergr. Sp. Technol. 2015, 49, 345–368. [Google Scholar] [CrossRef]
- Cheng, J.; Song, G.; Sun, X.; Wen, L.; Li, F. Research Developments and Prospects on Microseismic Source Location in Mines. Engineering 2018, 4, 653–660. [Google Scholar] [CrossRef]
- Gu, R. Distinct Element Model Analyses of Unstable Failures in Underground Coal Mines; Colorado School of Mines: Golden, CO, USA, 2013; ISBN 1303015730. [Google Scholar]
- Vacek, J.; Chocholoušová, J. Rock Burst Mechanics: Insight from Physical and Mathematical Modelling. Acta Polytech. 2008, 48. [Google Scholar] [CrossRef]
- Yang, S.Q. An Experimental Study on Rockburst Mechanism around Tunnels by Physical Simulation. J. Wuhan Univ. Hydraul. Electr. Eng. 1993, 26, 160–166. [Google Scholar]
- Pan, Y.S.; Zhang, M.T.; Wang, L.G.; Li, G.Z. Study on Rockburst by Equivalent Material Simulation Tests. Chin. J. Geotech. Eng. 1997, 19, 49–56. [Google Scholar]
- Liangui, L.; Wensheng, X.; Yingnian, X.; Yuanhan, W. Experimental Study on Simulation Materials of Rockburst. J.-Huazhong Univ. Sci. Technol. Chin. Ed. 2001, 29, 80–82. [Google Scholar]
- Xu, Y.; Xu, W.; Wang, Y.; Tham, L.G.; Tsui, Y.; Lee, P.K.K. Simulation Testing and Mechanism Studies on Rockburst. Yanshilixue Yu Gongcheng Xuebao 2002, 21, 1462–1466. [Google Scholar]
- Lu-Wang, C.; Shi-Wei, B. Research on Plane Strain Model Test of Rockburst of Circular Cavern in Hard Brittle Rockmass. Chin. J. Rock Mech. Eng. 2007, 26, 2504–2509. [Google Scholar]
- Li, T.; Wang, X.; Meng, L. A Physical Simulation Test for the Rockburst in Tunnels. J. Mt. Sci. 2011, 8, 278–285. [Google Scholar] [CrossRef]
- Jing, L.; Hudson, J.A. Numerical Methods in Rock Mechanics. Int. J. Rock Mech. Min. Sci. 2002, 39, 409–427. [Google Scholar] [CrossRef]
- Jing, L. A Review of Techniques, Advances and Outstanding Issues in Numerical Modelling for Rock Mechanics and Rock Engineering. Int. J. Rock Mech. Min. Sci. 2003, 40, 283–353. [Google Scholar] [CrossRef]
- Hart, R.D. Geothechnical Modeling of a Cut-and-Fill Mining Operation; University of Minnesota: Minneapolis, MN, USA, 1980. [Google Scholar]
- Zubelewicz, A.; Mroz, Z. Numerical Simulation of Rock Burst Processes Treated as Problems of Dynamic Instability. Rock Mech. Rock Eng. 1983, 16, 253–274. [Google Scholar] [CrossRef]
- Guo, S.; Qi, S. Numerical Study on Progressive Failure of Hard Rock Samples with an Unfilled Undulate Joint. Eng. Geol. 2015, 193, 173–182. [Google Scholar] [CrossRef]
- Guo, S.; Qi, S.; Zou, Y.; Zheng, B. Numerical Studies on the Failure Process of Heterogeneous Brittle Rocks or Rock-like Materials under Uniaxial Compression. Materials 2017, 10, 378. [Google Scholar] [CrossRef]
- Guo, S.; Qi, S.; Zhan, Z.; Zheng, B. Plastic-Strain-Dependent Strength Model to Simulate the Cracking Process of Brittle Rocks with an Existing Non-Persistent Joint. Eng. Geol. 2017, 231, 114–125. [Google Scholar] [CrossRef]
- Guo, S.; Qi, S.; Zhan, Z.; Ma, L.; Gure, E.G.; Zhang, S. Numerical Study on the Progressive Failure of Heterogeneous Geomaterials under Varied Confining Stresses. Eng. Geol. 2020, 269, 105556. [Google Scholar] [CrossRef]
- Wang, X.; Cai, M. Coupled Numerical Analysis of Ground Motion near Excavation Boundaries in Underground Mines. Rock Soil Mech. 2017, 38, 3347–3354. [Google Scholar]
- Müller, W. Numerical Simulation of Rock Bursts. Min. Sci. Technol. 1991, 12, 27–42. [Google Scholar] [CrossRef]
- Cai, M. Influence of Stress Path on Tunnel Excavation Response–Numerical Tool Selection and Modeling Strategy. Tunn. Undergr. Sp. Technol. 2008, 23, 618–628. [Google Scholar] [CrossRef]
- Keneti, A.; Sainsbury, B.-A. Review of Published Rockburst Events and Their Contributing Factors. Eng. Geol. 2018, 246, 361–373. [Google Scholar] [CrossRef]
- Ma, C.C.; Chen, K.Z.; Li, T.B.; Zeng, J.; Ma, J.J. Numerical Simulation of Stress Structure Rockburst Based on GDEM. Tunn. Undergr. Eng. Disaster Prev. 2020, 2, 85–94. [Google Scholar]
- Brown, E.T. Rockbursts: Prediction and Control. Tunn. Tunn. 1984, 17–19. [Google Scholar]
- Brauner, G. Ground Pressure and Coal Bumps; Li, Y., Translator; China Coal Industry Publishing House: Beijing, China, 1985; pp. 17–53. [Google Scholar]
- Yao BK, Z.C. Rockbursts and Its Fracture Mechanisms in Rockmass of Dam Tunnels under High In-Situ Condition. Undergr Eng. 1985, 2, 20–27. (In Chinese) [Google Scholar]
- Jia, Y.R.; Fan, Z.Q. Rockburst Mechanism and Criteria in Hydraulic Tunnuls. Water Power 1990, 6, 30–35. (In Chinese) [Google Scholar]
- Romashov, A.N.; Tsygankov, S.S. Generalized Model of Rock Bursts. J. Min. Sci. 1993, 28, 420–423. [Google Scholar] [CrossRef]
- Brauner, G. Rockburst in Coal Mines and Their Prevention, 1st ed.; Routledge: London, UK, 1994. [Google Scholar]
- Yu, L.; Su, H.; Jing, H.; Zhang, Q.; Yang, E. Experimental Study of the Mechanical Behavior of Sandstone Affected by Blasting. Int. J. Rock Mech. Min. Sci. 2017, 93, 234–241. [Google Scholar] [CrossRef]
- Wang, C. Mechanism and Predicting Theory-Based of Rockburst Evolution. In Evolution, Monitoring and Predicting Models of Rockburst; Springer: Berlin/Heidelberg, Germany, 2018; pp. 23–33. [Google Scholar]
- Kidybiński, A. Bursting Liability Indices of Coal. Int. J. Rock Mech. Min. Sci. Geomech. Abstr. 1981, 18, 295–304. [Google Scholar] [CrossRef]
- Tang, C.; Hudson, J.A. Rock Failure Instability and Related Aspects of Earthquake Mechanisms; China Coal Industry Publishing House: Beijing, China, 1993; ISBN 7502008365. [Google Scholar]
- Ca, T. Research on the Test of Rock Fracture Process; Norwegian Institute of Technology: Trondheim, Norway, 1988. (In Chinese) [Google Scholar]
- Durrheim, R.J.; Roberts, M.K.C.; Haile, A.T.; Hagan, T.O.; Jager, A.J.; Handley, M.F.; Spottiswoode, S.M.; Ortlepp, W. Factors Influencing the Severity of Rockburst Damage in South African Gold Mines. J. S. Afr. Inst. Min. Metall. 1998, 98, 53–57. [Google Scholar]
- Cai, M.; Champaigne, D. The Art of Rock Support in Burst-Prone Ground. Proc. RaSiM 2009, 7, 33–46. [Google Scholar]
- Meng, F.; Zhou, H.; Wang, Z.; Zhang, L.; Kong, L.; Li, S.; Zhang, C.; Hu, S. Experimental Study of Factors Affecting Fault Slip Rockbursts in Deeply Buried Hard Rock Tunnels. Bull. Eng. Geol. Environ. 2017, 76, 1167–1182. [Google Scholar] [CrossRef]
- Lu, C.-P.; Liu, Y.; Zhang, N.; Zhao, T.-B.; Wang, H.-Y. In-Situ and Experimental Investigations of Rockburst Precursor and Prevention Induced by Fault Slip. Int. J. Rock Mech. Min. Sci. 2018, 108, 86–95. [Google Scholar] [CrossRef]
- Sousa, R.L. Risk Analysis for Tunneling Projects. Ph.D. Thesis, MIT, Cambridge, UK, 2010; p. 589. [Google Scholar]
- Pan, J.-N.; Meng, Z.-P.; Liu, B.-M. Relationship between Rock Composition and Texture of Coal-Bearing Formation and Its Burst Potential. Chin. J. Rock Mech. Eng. 2005, 24, 4422–4427. [Google Scholar]
- Zhai, S.; Su, G.; Yin, S.; Zhao, B.; Yan, L. Rockburst Characteristics of Several Hard Brittle Rocks: A True Triaxial Experimental Study. J. Rock Mech. Geotech. Eng. 2020, 12, 279–296. [Google Scholar] [CrossRef]
- Sainoki, A.; Mitri, H.S. Dynamic Behaviour of Mining-Induced Fault Slip. Int. J. Rock Mech. Min. Sci. 2014, 66, 19–29. [Google Scholar] [CrossRef]
- Zhou, H.; Meng, F.; Zhang, C.; Hu, D.; Yang, F.; Lu, J. Analysis of Rockburst Mechanisms Induced by Structural Planes in Deep Tunnels. Bull. Eng. Geol. Environ. 2015, 74, 1435–1451. [Google Scholar] [CrossRef]
- Li, Y.; Su, G.; Pang, J.; Liu, C.; Zhang, Q.; Yang, X. Mechanism of Structural–Slip Rockbursts in Civil Tunnels: An Experimental Investigation. Rock Mech. Rock Eng. 2021, 54, 2763–2790. [Google Scholar] [CrossRef]
- Lu, Z.G.; Ju, W.J.; Wang, H.; Zheng, J.W.; Yi, K.; Feng, Y.L.; Sun, L.W. Experimental Study on Anisotropic Characteristics of Impact Tendency and Failure Model of Hard Coal. Chin. J. Rock Mech. Eng. 2019, 38, 757–768. [Google Scholar]
- He, M.; Ren, F.; Cheng, C. Experimental and Numerical Analyses on the Effect of Stiffness on Bedded Sandstone Strain Burst with Varying Dip Angle. Bull. Eng. Geol. Environ. 2019, 78, 3593–3610. [Google Scholar] [CrossRef]
- He, M.C.; Li, J.Y.; Ren, F.Q.; Liu, D.Q. Experimental Investigation on Rockburst Ejection Velocity of Unidirectional Double-Face Unloading of Sandstone with Different Bedding Angles. Chin. J. Rock Mech. Eng. 2021, 40, 433–447. [Google Scholar]
- Li, N.; Feng, X.; Jimenez, R. Predicting Rock Burst Hazard with Incomplete Data Using Bayesian Networks. Tunn. Undergr. Sp. Technol. 2017, 61, 61–70. [Google Scholar] [CrossRef]
- Zhang, J.J.; Fu, B.J. Rockburst and Its Criteria and Control. Chin. J. Rock Mech. Eng. 2008, 27, 2034–2042. [Google Scholar]
- Butt, S.D.; Apel, D.B.; Calder, P.N. Analysis of High Frequency Microseismicity Recorded at an Underground Hardrock Mine. Pure Appl. Geophys. 1997, 150, 693–704. [Google Scholar] [CrossRef]
- Wang, J.; Zhang, J. Preliminary Engineering Application of Microseismic Monitoring Technique to Rockburst Prediction in Tunneling of Jinping II Project. J. Rock Mech. Geotech. Eng. 2010, 2, 193–208. [Google Scholar]
- Petukhov, I.M.; Linkov, A.M. Mechanics of Rock Bursts and Outbursts; Nedra: Moscow, Russia, 1983. [Google Scholar]
- Wattimena, R.K.; Sirait, B.; Widodo, N.P.; Matsui, K. Evaluation of Rockburst Potential in a Cut-and-Fill Mine Using Energy Balance. Int. J. JCRM 2012, 8, 19–23. [Google Scholar]
- Li, T.B.; Xiao, X.P.; Shi, Y. Comprehensive Integrated Methods of Rockburst Prediction in Underground Engineering. Adv. Earth Sci. 2008, 23, 533–540. [Google Scholar]
- Askaripour, M.; Saeidi, A.; Rouleau, A.; Mercier-Langevin, P. Rockburst in Underground Excavations: A Review of Mechanism, Classification, and Prediction Methods. Undergr. Sp. 2022, 7, 577–607. [Google Scholar] [CrossRef]
- Fairhurst, C. Stress Estimation in Rock: A Brief History and Review. Int. J. Rock Mech. Min. Sci. 2003, 40, 957–973. [Google Scholar] [CrossRef]
- Grimstad, E. Experiences from Excavation under High Rock Stress in the 24, 5 Km Long Laerdal Tunnel. In Proceedings of the International Conference on Rock Engineering Techniques for Site Characterisation, Budapest, Hungary, 7–11 September 1999; pp. 135–146. [Google Scholar]
- Qiao, C.S.; Tian, Z.Y. Study of the Possibility of Rockburst in Donggua-Shan Copper Mine. Chin. J. Rock Mech. Eng. Žexp. 1998, 17, 917–921. [Google Scholar]
- Martin, C.D. Seventeenth Canadian Geotechnical Colloquium: The Effect of Cohesion Loss and Stress Path on Brittle Rock Strength. Can. Geotech. J. 1997, 34, 698–725. [Google Scholar] [CrossRef]
- Hajiabdolmajid, V.; Martin, C.D.; Kaiser, P.K. Modelling Brittle Failure. In Proceedings of the 4th North American Rock Mechanics Symposium, Seattle, WA, USA, 31 July–3 August 2000; American Rock Mechanics Association: Seattle, WA, USA, 2000; pp. 991–998. [Google Scholar]
- Diederichs, M.S. The 2003 Canadian Geotechnical Colloquium: Mechanistic Interpretation and Practical Application of Damage and Spalling Prediction Criteria for Deep Tunnelling. Can. Geotech. J. 2007, 44, 1082–1116. [Google Scholar] [CrossRef]
- Read, R.S. 20 Years of Excavation Response Studies at AECL’s Underground Research Laboratory. Int. J. Rock Mech. Min. Sci. 2004, 2, 1251–1275. [Google Scholar] [CrossRef]
- Guo, S.; Qi, S.; Cai, M. Influence of Tunnel Wall Roughness and Localized Stress Concentrations on the Initiation of Brittle Spalling. Bull. Eng. Geol. Environ. 2016, 75, 1597–1607. [Google Scholar] [CrossRef]
- Aubertin, M.; Gill, D.E.; Simon, R. On the Use of the Brittleness Index Modified (BIM) to Estimate the Post-Peak Behavior of Rocks. In Proceedings of the 1st North American Rock Mechanics Symposium, Austin, TX, USA, 1–3 June 1994; OnePetro: Richardson, TX, USA, 1994. [Google Scholar]
- Spottiswoode, S.M.; McGarr, A. Source Parameters of Tremors in a Deep-Level Gold Mine. Bull. Seismol. Soc. Am. 1975, 65, 93–112. [Google Scholar]
- Chen, B.-R.; Feng, X.-T.; Li, Q.-P.; Luo, R.-Z.; Li, S. Rock Burst Intensity Classification Based on the Radiated Energy with Damage Intensity at Jinping II Hydropower Station, China. Rock Mech. Rock Eng. 2015, 48, 289–303. [Google Scholar] [CrossRef]
- Gill, D.E.; Leite, M.H.; Labrie, D. Designing Mine Pillars with the Convergence—Confinement Method. Int. J. Rock Mech. Min. Sci. Geomech. Abstr. 1994, 31, 687–698. [Google Scholar] [CrossRef]
- Stille, H.; Palmström, A. Classification as a Tool in Rock Engineering. Tunn. Undergr. Sp. Technol. 2003, 18, 331–345. [Google Scholar] [CrossRef]
- Vatcher, J.L. Architecture of a Classification System to Evaluate Fault Slip Risk in a Mining Environment; Queen’s University: Kingston, ON, Canada, 2012; ISBN 0499261445. [Google Scholar]
- Lee, P.K.K.; Tsui, Y.; Tham, L.G.; Wang, Y.H.; Li, W.D. Method of Fuzzy Comprehensive Evaluations for Rockburst Prediction. Chin. J. Rock Mech. Eng. 1998, 17, 493–501. (In Chinese) [Google Scholar]
- Singh, S.P. Burst Energy Release Index. Rock Mech. Rock Eng. 1988, 21, 149–155. [Google Scholar] [CrossRef]
- Mitri, H.S.; Tang, B.; Simon, R. FE Modelling of Mining-Induced Energy Release and Storage Rates. J. S. Afr. Inst. Min. Metall. 1999, 99, 103–110. [Google Scholar]
- Lafont, G.; Gunzburger, Y.; Mitri, H.S.; Al Heib, M.; Didier, C.; Piguet, J.-P. Influence of Mining Excavation on Energy Redistribution and Rockburst Potential. In Proceedings of the 23 World Mining Congress, Montreal, QC, Canada, 11–15 August 2013. [Google Scholar]
- Zhang, C.Q.; Zhou, H.; Feng, X.-T. An Index for Estimating the Stability of Brittle Surrounding Rock Mass: FAI and Its Engineering Application. Rock Mech. Rock Eng. 2011, 44, 401–414. [Google Scholar] [CrossRef]
- Jiang, Q.; Feng, X.-T.; Xiang, T.-B.; Su, G.-S. Rockburst Characteristics and Numerical Simulation Based on a New Energy Index: A Case Study of a Tunnel at 2500 m Depth. Bull. Eng. Geol. Environ. 2010, 69, 381–388. [Google Scholar] [CrossRef]
- Wiles, T.D. Rockburst Prediction Using Numerical Modelling: Realistic Limits for Failure Prediction Accuracy. In Proceedings of the 6th International Symposium on Rockbursts and Seismicity in Mines (RaSiM 6), Perth, Australia, 9–11 March 2005; pp. 57–63. [Google Scholar]
- Simon, R. Analysis of Fault-Slip Mechanisms in Hard Rock Mining. Ph.D. Thesis, McGill University, Montreal, QC, Canada, 1999. [Google Scholar]
- Tang, C. Numerical Simulation of Progressive Rock Failure and Associated Seismicity. Int. J. Rock Mech. Min. Sci. 1997, 34, 249–261. [Google Scholar] [CrossRef]
- Wiles, T. Loading System Stiffness-a Parameter to Evaluate Rockburst Potential. In Proceedings of the First International Seminar on Deep and High Stress Mining, Australian Centre for Geomechanics, Perth, Australia, 6–8 November 2002. [Google Scholar]
- Zhou, K.; Gu, D. Application of GIS-Based Neural Network with Fuzzy Self-Organization to Assessment of Rockburst Tendency. Chin. J. Rock Mech. Eng. 2004, 23, 3093–3097. [Google Scholar]
- Jian, S.; Lian-Guo, W.; Hua-Lei, Z.; Yi-Feng, S. Application of Fuzzy Neural Network in Predicting the Risk of Rock Burst. Procedia Earth Planet. Sci. 2009, 1, 536–543. [Google Scholar] [CrossRef]
- Zhang, L.; Zhang, D.; Li, S.C.; Qiu, D.H. Application of RBF Neural Network to Rockburst Prediction Based on Rough Set Theory. Rock Soil Mech. 2012, 33, 270–276. [Google Scholar]
- Cai, W.; Dou, L.; Si, G.; Cao, A.; He, J.; Liu, S. A Principal Component Analysis/Fuzzy Comprehensive Evaluation Model for Coal Burst Liability Assessment. Int. J. Rock Mech. Min. Sci. 2016, 81, 62–69. [Google Scholar] [CrossRef]
- Zhou, J.; Li, X.; Mitri, H.S. Classification of Rockburst in Underground Projects: Comparison of Ten Supervised Learning Methods. J. Comput. Civ. Eng. 2016, 30, 4016003. [Google Scholar] [CrossRef]
- LeCun, Y.; Bengio, Y.; Hinton, G. Deep Learning. Nature 2015, 521, 436–444. [Google Scholar] [CrossRef]
- Gibowicz, S.J.; Kijko, A. An Introduction to Mining Seismology; Academic Press, Inc.: San Diego, CA, USA, 1994. [Google Scholar]
- Li, T.; Cai, M.F.; Cai, M. A Review of Mining-Induced Seismicity in China. Int. J. Rock Mech. Min. Sci. 2007, 44, 1149–1171. [Google Scholar] [CrossRef]
- Yan, P.; Zhao, Z.; Lu, W.; Fan, Y.; Chen, X.; Shan, Z. Mitigation of Rock Burst Events by Blasting Techniques during Deep-Tunnel Excavation. Eng. Geol. 2015, 188, 126–136. [Google Scholar] [CrossRef]
- Heal, D. Observations and Analysis of Incidences of Rockburst Damage in Underground Mines. Doctoral Thesis, The University of Western Australia, Perth, Australia, 2010. [Google Scholar]
- Barrett, D.; Player, J. Big Bell, High Stress at Shallow Depth. In Proceedings of the International Seminar on Deep and High Stress Mining, Perth, Australia, 7–9 November 2002. [Google Scholar]
- Turner, M.H.; Player, J.R. Seismicity at Big Bell Mine. Proc. Massmin. 2000, 7, 791–797. [Google Scholar]
- Sweby, G. Kambalda Nickel Operations-Mining in High Stress, Seismically Active Conditions. In Challenges Deep High Stress Mining; Potvin, Y., Hadjigeorgiou, J., Stacey, D., Eds.; Australian Centre for Geomechanics: Perth, Australia, 2007; pp. 171–180. [Google Scholar]
- Yang, Z.; Liu, C.; Zhu, H.; Xie, F.; Dou, L.; Chen, J. Mechanism of Rock Burst Caused by Fracture of Key Strata during Irregular Working Face Mining and Its Prevention Methods. Int. J. Min. Sci. Technol. 2019, 29, 889–897. [Google Scholar] [CrossRef]
- Simser, B.P. Rockburst Management in Canadian Hard Rock Mines. J. Rock Mech. Geotech. Eng. 2019, 11, 1036–1043. [Google Scholar] [CrossRef]
- Li, C.C.; Mikula, P.; Simser, B.; Hebblewhite, B.; Joughin, W.; Feng, X.; Xu, N. Discussions on Rockburst and Dynamic Ground Support in Deep Mines. J. Rock Mech. Geotech. Eng. 2019, 11, 1110–1118. [Google Scholar] [CrossRef]
- Cai, M.; Champaigne, D.; Coulombe, J.G.; Challagulla, K. Development of Two New Rockbolts for Safe and Rapid Tunneling in Burst-Prone Ground. Tunn. Undergr. Sp. Technol. 2019, 91, 103010. [Google Scholar] [CrossRef]
- Moganedi, K.A.; Stacey, T.R. Value Creation as an Approach to the Management and Control of Rockburst Damage in Tunnels. Tunn. Undergr. Sp. Technol. 2019, 83, 545–551. [Google Scholar] [CrossRef]
- Dunn, M.J. Dynamic Ground Support—Design Methodologies and Uncertainties. In Proceedings of the Deep Mining 2017: Eighth International Conference on Deep and High Stress Mining, Perth, Australia, 28–30 March 2017; Australian Centre for Geomechanics: Perth, Australia, 2017; pp. 637–650. [Google Scholar]
- Wagner, H. Support Requirements for Rockburst Conditions. Rockbursts Seism. Mines 1984, 6, 209–218. [Google Scholar]
- Roberts, R.K.; Brummer, R. Support Requirements in Rockburst Conditions. J. S. Afr. Inst. Min. Metall. 1988, 88, 97–104. [Google Scholar]
- Brummer, R.K.; Gay, N.C.; Jager, A.J.; McKinnon, S.D.; Piper, P.S.; Roberts, M.K.S.; Ryder, J.A.; Spottiswoode, S.M.; Wojno, L.J. An Industry Guide to Methods of Ameliorating the Hazards of Rockfalls and Outbursts; Chamber of Mines of South Africa: Johannesburg, South Africa, 1988. [Google Scholar]
- Tang, L.; Xia, K.W. Seismological Method for Prediction of Areal Rockbursts in Deep Mine with Seismic Source Mechanism and Unstable Failure Theory. J. Cent. South Univ. Technol. 2010, 17, 947–953. [Google Scholar] [CrossRef]
- Gong, Z.; Xu, W.; Li, Q.; Ren, G.; Tian, F.; Yao, X.; Guo, S. Preliminary Study on the Relationship between Mining Method and Deep Shaft Rock Burst. Gold 2010, 31, 23–27. [Google Scholar]
- Weng, L.; Huang, L.; Taheri, A.; Li, X. Rockburst Characteristics and Numerical Simulation Based on a Strain Energy Density Index: A Case Study of a Roadway in Linglong Gold Mine, China. Tunn. Undergr. Sp. Technol. 2017, 69, 223–232. [Google Scholar] [CrossRef]
- Xu, L.S.; Wang, L.S. Research of Rockburst Character and Prevention Measure in Erlang Mountain Highway Tunnel. China Civ. Eng. J. 2004, 37, 61–64. [Google Scholar]
- Suorineni, F.T.; Kaiser, P.K.; Mgumbwa, J.J.; Thibodeau, D. Mining of Orebodies under Shear Loading Part 1—Case Histories. Min. Technol. 2011, 120, 137–147. [Google Scholar] [CrossRef]
- Poplawski, R.F. Seismic Parameters and Rockburst Hazard at Mt Charlotte Mine. Int. J. Rock Mech. Min. Sci. 1997, 34, 1213–1228. [Google Scholar] [CrossRef]
- Orlecka-Sikora, B.; Papadimitriou, E.E.; Kwiatek, G. A Study of the Interaction among Mining-Induced Seismic Events in the Legnica-Głogów Copper District, Poland. Acta Geophys. 2009, 57, 413–434. [Google Scholar] [CrossRef]
- Tao, Z.Y. Rock Burst in Underground Engineering Construction of Some Power Stations. Hydroelectr. Power 1988, 7, 42–47. [Google Scholar]
- Manouchehrian, A.; Cai, M. Analysis of Rockburst in Tunnels Subjected to Static and Dynamic Loads. J. Rock Mech. Geotech. Eng. 2017, 9, 1031–1040. [Google Scholar] [CrossRef]
- Cai, M. Principles of Rock Support in Burst-Prone Ground. Tunn. Undergr. Sp. Technol. 2013, 36, 46–56. [Google Scholar] [CrossRef]
- Kaiser, P.K.; Cai, M. Critical Review of Design Principles for Rock Support in Burst-Prone Ground–Time to Rethink! In Proceedings of the Ground Support 2013: Seventh International Symposium on Ground Support in Mining and Underground Construction, Perth, Australia, 13–15 May 2013; Australian Centre for Geomechanics: Perth, Australia, 2013; pp. 3–37. [Google Scholar]
- Ghorbani, M.; Shahriar, K.; Sharifzadeh, M.; Masoudi, R. A Critical Review on the Developments of Rock Support Systems in High Stress Ground Conditions. Int. J. Min. Sci. Technol. 2020, 30, 555–572. [Google Scholar] [CrossRef]
- Wang, G.-F.; Li, G.; Dou, L.-M.; Mu, Z.-L.; Gong, S.-Y.; Cai, W. Applicability of Energy-Absorbing Support System for Rockburst Prevention in Underground Roadways. Int. J. Rock Mech. Min. Sci. 2020, 132, 104396. [Google Scholar] [CrossRef]
- Li, C.L. Rockburst Conditions and Rockburst Support. Chin. J. Rock Mech. Eng. 2019, 38, 674–682. [Google Scholar]
- Masoudi, R.; Sharifzadeh, M. Reinforcement Selection for Deep and High-Stress Tunnels at Preliminary Design Stages Using Ground Demand and Support Capacity Approach. Int. J. Min. Sci. Technol. 2018, 28, 573–582. [Google Scholar] [CrossRef]
- He, M.; Ren, F.; Liu, D. Rockburst Mechanism Research and Its Control. Int. J. Min. Sci. Technol. 2018, 28, 829–837. [Google Scholar] [CrossRef]
- Jager, A.J. Two New Support Units for the Control of Rockburst Damage. In Proceedings of the International Symposium on Rock Support, Sudbury, ON, Canada, 16–19 June 1992; pp. 621–631. [Google Scholar]
- Charette, F.; Plouffe, M. Roofex®–Results of Laboratory Testing of a New Concept of Yieldable Tendon. In Proceedings of the Deep Mining 2007: Fourth International Seminar on Deep and High Stress Mining, Perth, Australia, 7–9 November 2007; Australian Centre for Geomechanics: Perth, Australia, 2007; pp. 395–404. [Google Scholar]
- He, M.; Gong, W.; Wang, J.; Qi, P.; Tao, Z.; Du, S.; Peng, Y. Development of a Novel Energy-Absorbing Bolt with Extraordinarily Large Elongation and Constant Resistance. Int. J. Rock Mech. Min. Sci. 2014, 67, 29–42. [Google Scholar] [CrossRef]
- Li, C.C. A New Energy-Absorbing Bolt for Rock Support in High Stress Rock Masses. Int. J. Rock Mech. Min. Sci. 2010, 47, 396–404. [Google Scholar]
- Varden, R.; Lachenicht, R.; Player, J.; Thompson, A.; Villaescusa, E. Development and Implementation of the Garford Dynamic Bolt at the Kanowna Belle Mine. In Proceedings of the 10th Underground Operators’ Conference, Launceston, Australia, 14–16 April 2008; The Australian Institute of Mining and Metallurgy: Launceston, Australia, 2008; pp. 95–102. [Google Scholar]
- Wijk, G.; Skogberg, B. The Inflatable Rock Bolting System. In Proceedings of the 14th Canadian Rock Mechanics Symposium, Vancouver, British Columbia, 13–14 May 1982; Canadian Institute of Mining and Metallurgy: Montreal, QC, Canada, 1982; pp. 106–115. [Google Scholar]
- Wu, Y.K.; Oldsen, J. Development of a New Yielding Rock Bolt-Yield-Lok Bolt. In Proceedings of the 44th US Rock Mechanics Symposium and 5th US-Canada Rock Mechanics Symposium, Salt Lake City, UT, USA, 27–30 June 2010; OnePetro: Richardson, TX, USA, 2010. [Google Scholar]
















| Researchers (Year) | Rockburst Definition and Its Description |
|---|---|
| Cook (1965) [24] | Rockburst is an uncontrolled, energy-releasing rock disruption. |
| Obert and Duvall (1967) [25] | Rockburst is a sudden, violent explosion of rock from its surroundings caused by stresses exceeding the rock’s strength. |
| U.S. Bureau of Mines, 1968 [26] | When a rock volume is extended beyond its elastic limit, the failure instantly releases accumulated energy. |
| Blake (1972) [27] | Rockburst is a sudden rock failure characterized by the breaking up and expulsion of rock from its surroundings. |
| Larocque, 1980 [28] | Geologic failures in the excavation area that damage mines |
| Ontario Ministry of Labour, 1983 [29] | An instantaneous rock failure causing an opening to blurt material or a mine to seismic disturbance. |
| Mine Safety and Health Administration, 1984 [30] | A large volume of overstressed rock suddenly fails, releasing accumulated energy. |
| Tan (1988) [31] | Throwing spoilers can be called rockburst only with dynamic ejection phenomena; otherwise, it is a brittle fracture under static conditions. |
| Tao (1988) [32] | It occurs when a rock mass’s accumulated strain energy is suddenly released, causing violent fracturing. |
| Zhang (1991) [33] | Rockburst occurs when a hard, complete rock mass that has accumulated a lot of strain energy is excavated, the initial stress exceeds the rock mass’ elastic limit, and the accumulated strain energy is suddenly released, accompanied by loud noises and flying rock fragments. |
| Hedley (1992) [34] | An earthquake that injures people or damages underground structures. Rockbursts are violent and sudden. |
| Gill et al. (1993) [35] | A sudden rock failure characterized by the breaking up and expulsion of rock, accompanied by a violent energy release. |
| Ortlepp et al. (1994) [17] | Rockburst is the violent release of rock from a rock mass. |
| Kaiser et al. (1996) [7] | Rockburst causes mine opening damage. |
| Ortlepp (1997) [23] | Rockburst is a violent release of rock from a rock mass |
| Singh et al. (1999) [36] | When stressed, rockburst is a violent failure in hard (brittle) and massive Class II rocks. |
| Guo and Yu (2002) [37] | Rockburst is a dynamic mechanical phenomenon in which a rock mass or geological structure under high stress or equilibrium state is perturbed by excavation to instantly release stored strain energy, causing part of the surrounding rock to dramatically and fiercely extrude or eject. |
| Blake and Hedley (2003) [6] | Rockburst can be regarded as a large or small seismic event. |
| He et al. (2007) [38] | Rockburst is a nonlinear phenomenon with instantaneous energy release along rock excavation surfaces. |
| Solak (2009) [39] | Rockburst is the violent failure of highly stressed brittle rocks and the rapid release of accumulated strain energy. |
| Li (2014) [40] | Deep rock is under in-situ stress and remains elastic, with enough stored elastic energy to break it. If a certain degree of perturbation triggers the stored elastic energy to release and break the rock mass, and the energy required to break the rock mass is greater than the perturbation, then rockburst occurs. |
| Zhou et al. (2017) [41] | Deep engineering excavation causes local stress concentration and the storage of elastic strain energy in surrounding rock mass; thus, brittle rock failure may occur under external dynamic disturbance loading, releasing the rock mass’s internal storage energy. Most of the released energy destroys the rock, and the rest causes rockburst by ejecting broken rock blocks. |
| Dietz et al. (2018) [42] | Under high stress, rockburst is a violent movement and collapse of underground rock. |
| Feng et al. (2019) [43] | Rockburst is a dynamic phenomenon that occurs when elastic deformation potential energy accumulated in underground engineering rock mass suddenly releases under excavation or another external disturbance. |
| Zhao et al. (2020) [44] | Rockburst is sudden excavation damage. |
| Farhadian (2021) [45] | Rockburst is immediate dynamic instability in deep or high geostress areas during excavation unloading. |
| Yang et al. (2022) [46] | In a high-geostress hard rock setting, the surrounding rock suffers dynamic unloading of in-situ stress and external load crack propagation within a rock mass. |
| Liu et al. (2023) [47] | A common geological disaster during the deep rock mining process, and stress gradient is a significant element influencing rockburst. |
| Seismic Event | Postulated Source Mechanism | First Motion from Seismic Record | Richter Magnitude, M |
|---|---|---|---|
| Strain-bursting | Spalling rockburst with severe ejection of fragments | Usually undetected, could be implosive | −0.2–0 |
| Buckling | Outward expulsion of pre-existing larger slabs parallel to the opening | Implosive | 0–1.5 |
| Face crush | Violent expulsion of rock from the tunnel face | Implosive | 1.0–2.5 |
| Shear failure | Violent propagation of shear fracture through the intact rock mass | Double-couple shear | 2.0–3.5 |
| Fault-slip | Severe renewed movement on existing fault | Double-couple shear | 2.5–5.0 |
| Characteristic | Tensile Cracking and Spalling | Tensile Cracking and Toppling | Tensile Cracking and Sliding | Buckling and breaking | Tensile Cracking and Toppling | Tensile Cracking and Sliding |
|---|---|---|---|---|---|---|
| Structure of rock masses | Existing micro-fractures parallel to the free surface | Layered structure | Layered or massive with an existing fracture zone | Layer or layer-like | Intact or massive | Intact or massive |
| Cracking property | Tensile | Tensile | Tensile and shear | Tensile | Tensile, shear, and tensile–shear | Tensile and shear |
| Failure plane | Flat or conchoidal with step-like boundaries | Irregular or stepped | Stepped or curved | Stepped or conchoidal | Stepped or arc-like | Elliptical or dome-like |
| Energy release | Negligible | Little | Moderate | Moderate | Large | Large or very large |
| Researchers (Year) | Index and/or Equations | Grade of Rockburst Proneness | ||||
|---|---|---|---|---|---|---|
| None | Light | Medium | Heavy | Serious | ||
| Turchaninov et al. (1972) [67] | ≤0.3 | 0.3–0.5 | 0.5–0.8 | >0.8 | – | |
| Russenes (1974) [15] | ≤0.2 | 0.2–0.3 | 0.3–0.55 | >0.55 | – | |
| Barton et al. (1974) [69] | >10 | 10–5 | 5–2.5 | <2.5 | – | |
| Barton et al. (1974) | >0.66 | 0.66–0.33 | 0.33–0.16 | <0.16 | – | |
| Hoek and Brown (1980) | – | 0.34 | 0.42 | 0.56 | >0.7 | |
| Tao (1988) [32] | >14.5 | 14.5–5.5 | 5.5–2.5 | ≤2.5 | – | |
| Wang et al. (1999) | – | 0.3–0.5 | 0.5–0.7 | 0.7–0.9 | >0.9 | |
| GB 50487-2008 (2008) [72] | – | >7 | 7–4 | 4–2 | <2 | |
| Hosseini et al. (2010) [73] | <0.35 | 0.35–0.5 | 0.5–0.8 | 0.8–1 | >1 | |
| Castro et al. (2012) [19] | <0.45 | 0.45–0.6 | 0.6–0.7 | >0.7 | – | |
| Shang et al. (2013) [74] | <1.7 | 1.7–3.3 | 3.3–9.7 | >9.7 | – | |
| He et al. (2015) [75] | <0.6 | 0.6–1.2 | 1.2–2.0 | >2.0 | ||
| Zhou et al. (2017) [41] | <2.0 | 2.0–5.0 | 5.0–10.0 | >10.0 | – | |
| Ma et al. (2018) [70] | 7 | 4–7 | 2–4 | 1–2 | – | |
| Monitoring Method | Description |
|---|---|
| HSP | High-frequency camera captures failure |
| AE | Monitoring and converting rock damage-induced transient elastic waves into AE signals |
| IR | Radiant exitance is detected and converted to temperature |
| EMR | Rock fractures produce abnormal charges and EMR signals |
| Rock Brittleness Coefficient | Risk of Violent Rupture |
|---|---|
| Bi > 40 | No rockburst |
| 26.7 < Bi < 40 | Weak rockburst |
| 14.5 < Bi < 26.7 | Moderate rockburst |
| Bi < 14.5 | Strong rockburst |
| BIM | Elastic Strain Energy |
|---|---|
| Between 1.00 and 1.20 | High |
| Between 1.20 and 1.50 | Moderate |
| More than 1.50 | Low |
| Index | Formula | Method | The constitutive Model | Researchers (Year) |
|---|---|---|---|---|
| BPI | FEM, FLAC, ABAQUS | Elastic model | Mitri et al. (1999) [163]; Wattimena et al. (2012) [144]; Lafont et al. (2013) [164] | |
| ERR | FLAC, UDEC | Elastic model | Salamon, 1984 [78] | |
| ESS | FLAC | Elastic model; CY joint model and MC joint model | Ryder, 1988 [49]; Gu, 2013 [94] | |
| FAI | | FLAC | Elastic–Plastic, Elastic–brittle plastic model | Zhang et al. (2011) [165] |
| LERR | FLAC | Elastic–brittle plastic model | Jiang et al. (2010) [166] | |
| LERD | Map3D | Elastic | Wiles, 2005 [167] | |
| BPR | SATURN | Nonlinear | Simon, 1999 [168] | |
| OBI | SATURN | Nonlinear | Simon, 1999 [168] | |
| BSR | Map3D FLAC3D, 3DEC, PFC | Elastic | Castro et al., 2012 [19] |
| Rock Types | Location | Buried Depth/m | Main Prevention and Control Measures |
|---|---|---|---|
| Skarn | Dongguashan Copper Mine [193] | 800~1150 | Optimize mining method, sequence and parameters, monitoring, flexible support |
| Diorite | Erdaogou Gold Mine [194] | 1050 | Improve mining technology and methods, optimize mining sequence and support |
| Granite | Ling Long Gold Mine [195] | 650~1100 | Optimize mining sequence, filling mining, improve support, blasting methods, in-situ monitoring |
| Mudstone, Siltstone, Marlstone, Sandstone | Erlang mountain Tunnel of Sichuan-Tibet highway [196] | 770 | Surrounding rock monitoring, high-pressure watering, optimization of excavation scheme, combined support |
| Sandstone, Slate, Limestone, Marble | Jinping II Hydropower Station, Diversion Tunnel [140] | 2525 | Improve stress state of surrounding rock, combined support, construction methods |
| Granite, Gabbro Norite | Creighton Mine [34] | 700~2400 | Stress relief by blasting, optimize mining sequence, filling mining, improve support methods, strengthen rock mechanics research, microseismic monitoring |
| Quartzite, Pelitic siltstone | Sunshine Siderite Mine Kellogg, Idaho [113] | 2100 | Limit the number of stopes, single shift operation, microseismic monitoring, diversification of support methods |
| Breccia, Granite gneiss | Strathcona Mine Onaping, Ontario [113] | 2300~2500 | Microseismic system, shotcrete, support system |
| Diorite, Andesite | El Teniente Copper Mine [197] | Strengthen support, change mining methods | |
| Dolerite | Mount Charlotte Gold Mine [198] | 1200 | Improve and strengthen support, strengthen monitoring |
| Sandstone, Dolomite, Shale | Lubin Copper Mine [199] | 600~1000 | Stress relief by blasting, filling mining, control of structural parameters |
| Granite | Diversion Tunnel of Sima Hydropower Station [200] | 700 | Optimize support, adjust geometry of underground cavern section |
Disclaimer/Publisher’s Note: The statements, opinions and data contained in all publications are solely those of the individual author(s) and contributor(s) and not of MDPI and/or the editor(s). MDPI and/or the editor(s) disclaim responsibility for any injury to people or property resulting from any ideas, methods, instructions or products referred to in the content. |
© 2023 by the authors. Licensee MDPI, Basel, Switzerland. This article is an open access article distributed under the terms and conditions of the Creative Commons Attribution (CC BY) license (https://creativecommons.org/licenses/by/4.0/).
Share and Cite
Waqar, M.F.; Guo, S.; Qi, S. A Comprehensive Review of Mechanisms, Predictive Techniques, and Control Strategies of Rockburst. Appl. Sci. 2023, 13, 3950. https://doi.org/10.3390/app13063950
Waqar MF, Guo S, Qi S. A Comprehensive Review of Mechanisms, Predictive Techniques, and Control Strategies of Rockburst. Applied Sciences. 2023; 13(6):3950. https://doi.org/10.3390/app13063950
Chicago/Turabian StyleWaqar, Muhammad Faisal, Songfeng Guo, and Shengwen Qi. 2023. "A Comprehensive Review of Mechanisms, Predictive Techniques, and Control Strategies of Rockburst" Applied Sciences 13, no. 6: 3950. https://doi.org/10.3390/app13063950
APA StyleWaqar, M. F., Guo, S., & Qi, S. (2023). A Comprehensive Review of Mechanisms, Predictive Techniques, and Control Strategies of Rockburst. Applied Sciences, 13(6), 3950. https://doi.org/10.3390/app13063950

