Abstract
Properly designed and installed interior stairs provide safe and convenient access to all residents of the house, including children and elderly people. While safety considerations are paramount for stair design and placement decisions in a two-storey single-family house, sustainability becomes another important factor in these deliberations. Nevertheless, safety and sustainability of the interior stairs can be seen as conflicting objectives in decision-making processes (i.e., while a larger staircase area positively affect residents’ climbing ability, it also causes higher energy consumption and material usage). Therefore, increased awareness of stair-project selection processes is required when multi-objective tasks are involved. Seven criteria affecting stair safety and sustainability in a single-family house are identified in this paper. The integrated AHP-MEREC criteria-weighting approach is proposed, to determine their weights in decision-making processes. Four different multi-criteria decision-making (MCDM) approaches, ARAS, SAW, TOPSIS and PROMETHEE, were used to determine alternative evaluations. Since the selection of the most suitable MCDM method is full of uncertainties, the novel combined-decision-making approach formally called CORST (COmbining MCDM appRoaches using method STability coefficient) is proposed in this paper. The new method stability coefficient is used to determine the stability and reliability of the specific MCDM approach. Nine U-shaped inside-staircase projects dedicated to a single-family house were evaluated, to test the effectiveness of the CORST approach.
Keywords:
single-family house; interior stairs; safety; sustainability; MCDM; method stability coefficient; AHP; MEREC; CORST 1. Introduction
The construction industry is one of the largest consumers of natural resources, accounting for 36% of global energy consumption and 40% of CO2 emissions [1]. Therefore, the increased interest in the relationship between construction, sustainability and living environments has been observed recently [2,3,4].
Sustainability can be analysed from technological, environmental, and socioeconomic aspects [5]. Social sustainability refers to the public welfare, safety, life quality and social interaction among building residents. Technological sustainability evaluates whether tools and materials are reasonably used in construction processes to develop modern, energy-efficient, and comfortable living environments. The conformation to environmental standards, reduction in energy consumption and increased durability of materials used in construction can be related to environmental sustainability. Meanwhile, considerations of the material and transportation costs, as well as the life-long maintenance expenses, are important for economical sustainability.
Integration of sustainable living practices in small-scale building projects aids in ensuring that all house elements are designed and built taking into account the nature-friendly attitude [6,7]. However, Scherz et al. [8] highlighted the fact that sustainability awareness among construction professionals and homeowners is not sufficient, and should be increased. Functional space planning, safety-orientated design, responsible choice of materials, and proper maintenance are promising strategies for boosting social revitalisation, safety and sustainability of single-family houses, as well as the overall quality of construction projects [9,10].
1.1. Staircase Safety and Sustainability in Single-Family Houses
The interior staircase is an important structural element in a two-storey detached house. It plays a pivotal role in space planning, aesthetics, and vertical circulation between the lower and upper levels. It also fosters better communication among the residents. For instance, open staircases or those with transparent railings can make it easier for residents to see each other and talk, encouraging social interactions.
However, it is essential to ensure stair safety while stair-related injuries are one of the most common reasons for children’s visits to emergency departments [11,12,13]. Elderly people also experience higher risks related to staircase design, lighting and maintenance decisions [14,15,16]. For older residents, safety on stairs can be compromised not only by declining physical strength, but also by changes in balance caused by staircase geometry, step-edge visibility, and handrail existence [17]. A properly chosen staircase design can benefit from providing convenient access to people with mobility issues and contribute to the prevention of serious injuries caused by stairs falls [18].
Although safety considerations are paramount for stair design and placement decisions in a single-family house, sustainability becomes another pivotal aspect in these deliberations [19]. However, there are only a few studies analysing the connection between stairs and sustainability. Wen et al. [20] investigated how beam staircases affect the seismic response characteristics of the stairs and their structure. Pérez-Sánchez et al. [21] examined sustainability in the residential sector and stated that sustainable design, incorporating specific features like multi-dwelling buildings, smaller spaces, material choice or natural light usage, has a significant impact on energy efficiency in residential buildings.
Taking into account the aspects discussed above, safety and sustainability of the interior stairs can be seen as conflicting objectives in the decision-making processes. While safety considerations require a larger staircase area and better lighting (natural or artificial) [13], it might compromise sustainability principles, due to increased energy usage and material consumption. Therefore, careful planning and awareness of the specific parameters affecting safety and sustainability of internal staircases is required to achieve the balance between these two objectives. To the best of our knowledge, there are no scientific studies explaining how to select the most suitable staircase project, when multi-objective tasks involving stair safety and sustainability are considered.
1.2. MCDM Methods for the Assessment of Safety and Sustainability Tasks
Multi-criteria decision-making (MCDM) methods might be effective in addressing complex decision problems involving multiple objectives and multiple criteria. Various MCDM methods, such as AHP (Analytical Hierarchy Process) [22], COPRAS (COmplex PRoportional Assessment) [23], TOPSIS (Technique for Order of Preference by Similarity to Ideal Solution Elimination) [24], PROMETHEE (Preference Ranking Organization Method for Enrichment Evaluations) [25], ARAS (Additive Ratio ASsessment) [26] can be applied to sustainability and safety topics. For instance, Streimikiene et al. [27] employed interval TOPSIS to assess the sustainability of the insulation materials of the buildings. Klumbyte et al. [28] employed COPRAS and WASPAS [29] to assess sustainable decision making in the management of municipal residential building facilities. Fedorczak-Cisak et al. [30] applied WASPAS to identify the most sustainable solutions for the placement of 40 nearly-zero-energy buildings relative to each other. Sánchez-Garrido et al. [31] used SAW [32], COPRAS, TOPSIS, VIKOR [33], and MIVES to analyse the impact of different modern construction techniques on the sustainability of building structures in single-family houses. Velykorusova et al. [34] proposed an emotion recognition methodology for the evaluation of building renovation decisions by integrating BIM and the COPRAS multicriteria evaluation method.
Criteria identification is a fundamental task in any MCDM approach. However, it becomes particularly challenging in the context of multi-criteria tasks, where the identified criteria must be aligned with multiple objectives. Additionally, there is no particular MCDM method that can be used for all types of decision problems. Different MCDM approaches have different assumptions and requirements for the criteria structure, participation of decision makers, and the complexity of the calculations.
State-of-the-art analysis revealed that there is a lack of studies investigating safety and sustainability aspects of interior staircases installed in single-family houses. This multi-objective task requires careful consideration of the criteria affecting stair safety and sustainability, as well as the appropriately chosen multicriteria decision-making approaches. While selection of a single MCDM method is full of uncertainties, multiple MCDM methods can be applied to improve the accuracy and resilience of the decision-making results [35]. However, it is difficult to decide which of them is most suitable for the research task without additional calculations.
1.3. Assessment of the Suitability of MCDM Methods
The variability of available MCDM methods increases the complexity of their selection for specific tasks. Therefore, scientists recently presented different tools to assess the suitability of different MCDM methods for the specific tasks. For example, Guarini et al. [36] proposed a methodology that uses a suitability index to determine the most appropriate multi-criteria decision-making method for real estate and land management processes. Vasoney et al. [37] focused on measuring the level of agreement between different MCDM methods (AHP, TOPSIS, SAW, WPM, VIKOR, ELECTRE III, and SHARE MCA), employing nonparametric correlation tests (such as Kendall’s tau and Spearman’s rho). Baydaş and Pamucar [38] proposed a dual verification mechanism that involves the calculation of standard deviation (SD) and Spearman’s rho coefficient to compare the ranking results of different MCDM approaches.
In 2019, Vinogradova [39] proposed the MCDM stability index, determined by applying principles of sensitivity analysis. Sensitivity analysis is an important procedure that allows for the testing of the degree of change in the overall ranking of alternatives when the input data is slightly modified [40]. The stability index proposed by Vinogradova [39] was calculated based on the recurrence rate of the highest-ranking alternative (rank = 1). However, ignoring other ranks might increase uncertainties in decision making. It may not be precise in reflecting the preferences of the decision-maker, and it may not be effective for decision-making problems where the alternatives have similar rankings. Therefore, in this paper, the new method stability coefficient, which describes stability and reliability of the specific MCDM method by analysing the rank recurrence rate for all ranks of alternatives will be presented. Its implementation for the novel MCDM decision-making approach CORST (abbreviation for COmbining MCDM approaches using method stability coefficient) will also be presented.
The remainder of this paper is structured as follows. In Section 2, criteria affecting stair safety and sustainability in a single-family house will be identified and described. The new hybrid decision-making methodology CORST, employing the method stability coefficient to combine multiple MCDM approaches into a single value will be explained in Section 3. It application to the study case, presenting how to select both a safe and sustainable staircase project, will be presented in Section 4. Finally, discussion and conclusions will be presented in Section 5.
2. Criteria Affecting Stair Safety and Sustainability in a Single-Family House
Stair safety and sustainability in a single-family house might be affected by various criteria, including environmental factors, design guidelines, and maintenance. A well-designed, safe, and aesthetically pleasing staircase that blends harmoniously into the interior of the house and contributes to the overall comfort and functionality of the building, represents the general requirements frequently expressed by the house owners or residents. Homeowners’ involvement in the staircase-related decision making involves many different aspects: expressing preferences for staircase style, materials and finishes, setting a project budget, considering specific safety and accessibility features, and assessing how the staircase project fits into their daily lives. Consideration of environmentally friendly materials, natural lighting, effective space planning and the long-term maintenance may also be priorities of the homeowner. However, such important aspects as effective space planning, structural integrity, natural lighting, stair accessibility, aesthetics, and design, as well as the decision compliance with building safety regulations, are the responsibility of architects. Therefore, it is very important to ensure effective cooperation between architects and homeowners when making decisions about the installation or renovation of internal stairs. Raising awareness of inside-stair safety and criteria affecting sustainability may also help in achieving the best possible decision on the selection of staircase projects.
Based on state-of-the-art analyses and expert consultations, seven criteria have been identified as key factors contributing to safety and sustainability of inside stairs installed in a single-family house. These are staircase material, handrail construction, stair width, riser height and tread width, step coating, and natural lighting. Each of them can be described both from the safety and sustainability perspective.
Staircase material. The choice of material for the construction of a staircase can be linked to safety, aesthetics and environmental friendliness. Staircases installed in detached houses are usually made of wood, steel, or reinforced concrete. All these types of staircase can be robust and aesthetically pleasing, when designed and constructed using modern technologies. Wooden stairs are widely used in single-family houses to create a natural and warm atmosphere. They are appreciated for their aesthetics and comfort, harmony with the overall style of the house, safety, and compliance with space requirements. Since the production (and subsequent recycling) of a wooden staircase might be more sustainable compared to metal and reinforced concrete [41,42], its usage can be seen as an opportunity to reduce negative environmental impacts [43]. Steel staircases can be chosen to achieve a more modern, light, and minimalist staircase design. Reinforced concrete stairs are typically chosen where strength and durability are a priority, or where a distinctive design is required. However, this alternative is more expensive than others and may require more time and skill to construct.
Handrail construction. Handrails act as a physical barrier, helping prevent accidental slips, trips, or falls on stairs [14,15,44]. They promote safe movement and confidence in stair navigation. When talking about handrails, it is important to ensure that they should be chosen considering the height and width of the staircase, as well as the specific needs of the house residents. The fastening and infill of the handrails also affect the safety of the stairs. The top handrails are easier to grip; they also provide a continuous surface throughout the entire length of the staircase. The side handrails can be a good option where space is limited or the wall is not strong enough to support a top handrail. When analysing handrail fastening, it is important to consider the type of infill chosen. While horizontal fillers in balustrades can pose a climbing hazard for children and pets [45], it is recommended to choose vertical fillers (balusters).
Intermediate landings. These are an important safety feature in staircase construction, as they may help to minimise the consequences of falling from stairs. To reduce the staircase flight length, house owners or architects frequently decide to add additional treads to the intermediate landings. This decision transforms the U-shaped staircase into a spiral S-shaped staircase, with variable width. The consequences of falling from an S-shaped staircase are more severe compared to the pure U-shaped alternative; therefore, the number of treads installed on the intermediate landings might be associated with the stair safety aspect. The size of the intermediate landing can be determined, based on the geometric parameters of separate steps.
Stair width. The stair width has no straightforward impact on stair safety and sustainability, but it is well known that wider and more spacious stairs are more comfortable to climb. Staircase width also ensures faster evacuation in case of emergencies [13,44,46]. Narrow staircases make it difficult for several people to use stairs at the same time, but it is easier to grab the handrail in the event of a fall. From a sustainability point of view, narrow staircases also mean lower energy consumption. While it is not obvious whether narrower or wider staircases are safer and more sustainable, the recommended width of staircases in single-family houses is considered to be 90–100 cm. Therefore, the staircase with the smallest deviation from the most comfortable (ergonomic) width can be considered as the safest and most sustainable option among the alternatives.
Riser height and tread width. Many scientific studies [13,14,15,44,47] proved that the dimensions of stairs have a significant influence on the speed, style, and behaviour of pedestrian movement [48]. For example, the tread depth affects the occupant’s foot stability when stepping onto the stairs, while a narrow tread can lead to slipping off the edge [49]. Conversely, if the riser is too high, the foot may be overstretched when walking downstairs, and if the riser is too low, the foot may land too heavily on the step. Tread nosing that projects too far might cause individuals to catch their feet on the nosing and fall. However, artificial lightening or other contrast-enhancing decisions regarding tread nosing may benefit stair safety by increasing the visibility of steps. This allows conclusions to be drawn that a ratio of step width and height is crucial for stair safety [46]. This ratio helps to ensure comfortable stride, reduces fatigue, maintains stability and balance, and improves the overall safety on stairs. Blondel’s theorem checks the coherence between the step height and going, and states that the sum of the height of two steps (risers) plus one tread is equal to the variation of one step [50]. A study presented by the architect [51] specified that dwellings with no more than two floors have an affective step variation of 63 cm [52]. This ratio may vary according to local building codes, but many professionals use Blondel’s formula, expressed as 2C + 1H = 63 cm, where H is the riser height and C is the tread width. Thus, steps where the 2C+1H measure has the smallest deviation from 63 cm can be considered as the safest rise-to-tread ratio among the alternatives.
Step coating. The proper material and texture of the step surface may help reduce slippage and increase the safety and sustainability of stairs. The most popular step coatings are carpet, wood, and ceramic. Carpet has the advantage of softness and warmth, which is a comfort factor and a contributor to injury prevention. It is also a good sound insulator. However, carpets are prone to wear, tear, and peeling; they also collect dust and allergens. Therefore, they require more frequent maintenance than other floor coverings. The wooden coating is aesthetically pleasing and natural looking, non-slip, good at reducing noise when walking on stairs, and durable if maintained properly. Although relatively robust, this type of cover cannot withstand heavy loads. It can also become slippery and dangerous if the surface is wet or damp. Ceramics are resistant to abrasion and wear, making them stronger and more durable than other coatings. However, ceramic surfaces can be cold and slippery, especially in wet conditions.
Natural lighting. Both artificial and natural lighting are important factors affecting stair safety and sustainability [14,15,51,53]. Stair nosing with sufficient luminance using LED lights is a cost-effective, energy-efficient and safety-enhancing solution, which should be considered by homeowners when building a staircase. Although artificial lighting is a reasonable option for areas with insufficient natural light, natural lighting should be a priority wherever possible.
Incorporating natural light sources such as windows, skylights, or windowed doors into the design of the dwelling not only ensures that the staircase receives sufficient daylight, but also helps prevent smoke inhalation and improve the chances of safe escape during emergencies. In addition, by reducing the need for artificial lighting, energy consumption and environmental impact can be reduced. The orientation and position of the house must be taken into account to balance natural light in the stairwell area. For example, if a stairwell is illuminated from the east, south, or west, there is a lower chance of an accident happening at dusk, compared to situations where the stairwell is located on the north side of the house or lacks windows and natural light. Planning for efficient natural lighting is made easier by knowing which direction (north, south, east, or west) the windows illuminating the staircase will face.
Following the above analysis, seven criteria and their identifiers have been determined as impacting stair safety and sustainability in a two-storey single-family house. They are presented in Table 1 (c1–c7):
Table 1.
Criteria and their identifiers impacting stair safety and sustainability in a two-storey single-family house.
Table 1 also includes units for the evaluation of the identifiers and their min/max value for stair safety and sustainability. It should be noted that these criteria do not include an assessment of the area occupied by the staircase. In this article, we are going to assess and compare single-family house plans featuring U-shaped staircases, where this parameter is dependent on the value of the stair width.
3. Methodology
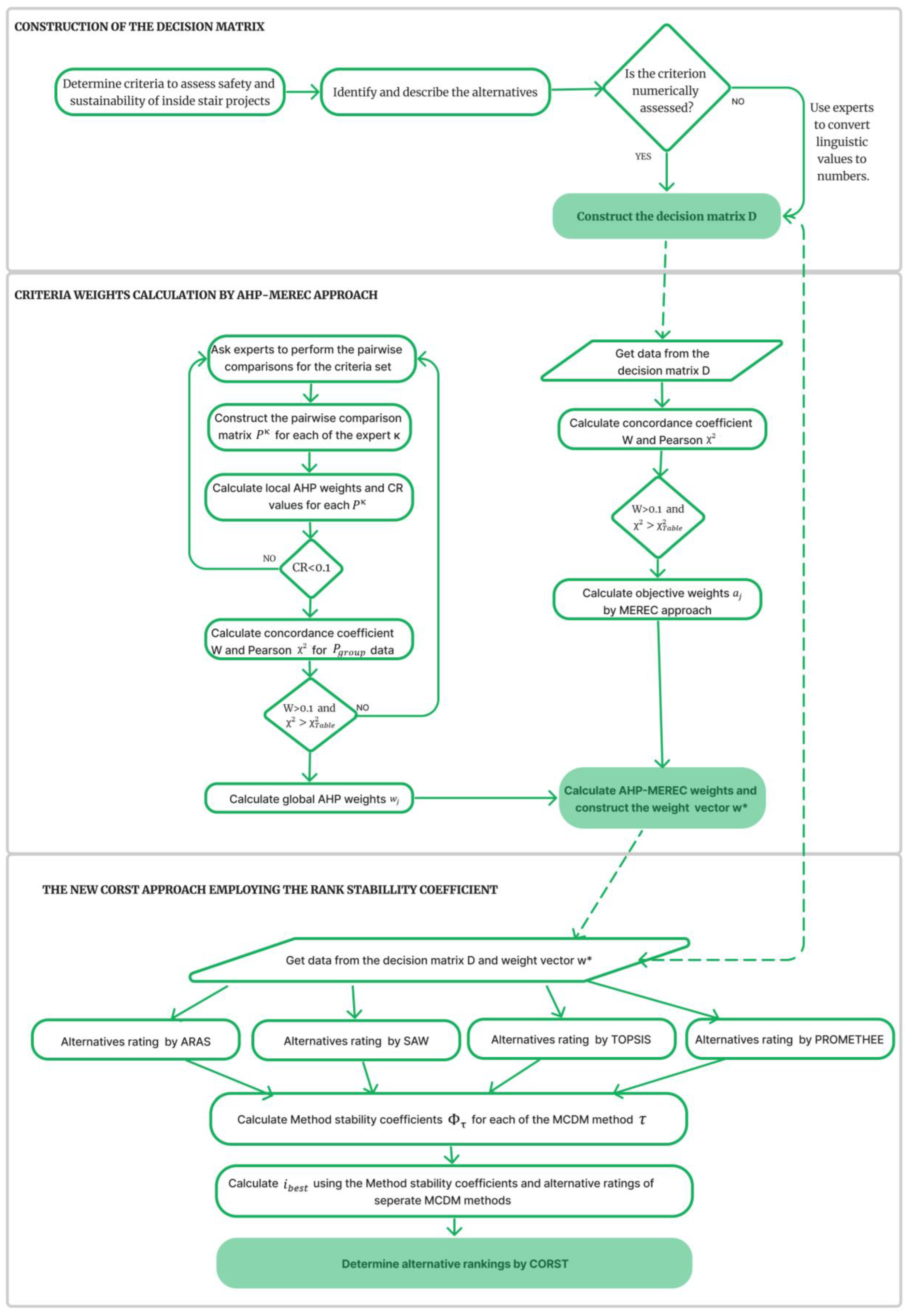
The overall structure of the methodology presented to assess safety and sustainability of several staircase projects (alternatives) can be described by the diagram presented in Figure 1.
Figure 1.
Structure of the proposed methodology.
3.1. Criteria Weight Determination Using AHP-MEREC Approach
Selecting an appropriate criteria-weighting method for a specific multi-criteria decision-making problem is a challenging task. Various subjective, objective, and integrated approaches can be used for this purpose. Avan et al. [54] conducted a comprehensive review of the criteria-weighting methods proposed in the last decade, including the FUCOM [55], SAPEVO-M [56] and MEREC [57] approaches. A significant increase in the number of publications related to MEREC (Method based on the Removal Effects of Criteria) was detected [58]. It is an objective criteria-weighting method, which analyses criteria removal effects to calculate objective weights. MEREC is also capable of minimising the influence of subjective preferences on the criteria weights. This is different from Entropy [59] which is another widely used criteria-weighting approach calculating criteria weights, based on the randomness of the analysed data.
Integrated criteria-weighting approaches are often proposed to reduce potential biases and inconsistencies that may arise from using single methods [24]. The Analytic Hierarchy Process (AHP) [22] is a widely used subjective criteria-weighting method that retains its popularity due to its effectiveness in analysing complex decisions. AHP also allows for the consideration of both qualitative and quantitative information, making it suitable for the decision-making problem presented in this paper.
The integration of the subjective AHP and objective MEREC approaches could be beneficial in providing a more holistic and comprehensive assessment of the criteria weights, taking into account both the preferences of decision-makers and the removal effects of criteria. However, to the best of our knowledge, there are no studies proposing AHP and MEREC integration. Thus in this paper, we present the novel AHP-MEREC integrated criteria-weighting approach, which aims to leverage the strengths of both methods, making it suitable for working with both objectively and subjectively gathered data.
3.1.1. Subjective Weight Calculation Using AHP Approach
The Analytic Hierarchy Process (AHP) [22] estimates criteria weights through pairwise comparisons, when decision makers compare each pair of criteria using a five-point scale (1-3-5-7-9). Here, 1 signifies equal importance between two criteria, and 9 represents the biggest difference between two criteria weights. All the judgments of a single expert are recorded in a pairwise comparison matrix , where the diagonal elements are equal to 1, and the non-diagonal elements are filled with the judgments of the experts. Before the final definition of the AHP weights, the consistency ratio CR and Kendall’s [60] coefficient of concordance should be calculated.
For each , the criteria weights wk and the consistency ratio (CR) should be calculated to check whether the expert has not contradicted himself (Equation (4)). The consistency index (CI) can be calculated by Equation (5), where is the maximum eigenvalue of the pairwise comparison matrix and m is the number of criteria. RI is the function of determining the expected level of consistency. It can be shown that () is equal to the sum of the products of the elements in each row of the pairwise comparison matrix. Here, RI is the random value of the consistency index [22]. When the CR value is 0.1 or less, it implies acceptable consistency in the AHP approach.
Since multiple experts are going to be involved in the criteria-weighting tasks, it is essential to verify the level of agreement among experts. The concordance coefficient , proposed by Kendall [60], will be computed for each of the pairwise decision matrix constructed from the expert κ. Kendall’s coefficient of concordance W is a non-parametric statistic varying between 0 and 1, where W > 0.7 indicates excellent compatibility of opinions, W > 0.5 is good, 0.2 < W < 0.4 is satisfactory, and W < 0.1 is unsatisfactory compatibility.
The Pearson chi-square test can be used to determine whether there is a statistically significant difference between the criteria that were ranked. The value shows the consistency of the expert assessment if it is higher than the critical value from the table of distributions. For example, when the significance level α = 0.05, based on the search results, and there are 7 degrees of freedom, the critical chi-squared value is 14.067.
If for each of the expert κ, and , local AHP weights for each of the experts can be calculated. The normalised sum of local weights calculated for criterion j can be determined as the final AHP weight value .
3.1.2. Objective Weight Calculation Using MEREC Approach
MEREC (Method Based on the Removal Effects of Criteria) is an objective criteria-weighting method that analyses the impact of each criterion on the overall performance of the alternatives [55]. It can be described by the following steps:
- 1.
- Identify the criteria to be used in the decision-making process. Create the decision matrix D consisting of the values in Equation (3). Here, denotes the number of alternatives, and denote the index of the criterion.
- 2.
- Calculate the concordance coefficient W and Pearson χ2 for the values presented in the decision matrix D.
- 3.
- If W > 0.1 and , normalise D by applying linear normalisation and calculate the overall performance of the alternatives (). This can be calculated by Equation (4).
Here, denotes the elements of the normalized matrix and m defines the number of the criteria.
- 4.
- Remove each criterion, one by one, and recalculate the overall performance of the ith alternative with respect to the removal of jth criterion ().
- 5.
- Determine the objective weights of the criterion j based on the removal effects (Equation (5)).
3.1.3. Calculation of Integrated AHP-MEREC Weights
Global AHP-MEREC weight for each of the criterion j is calculated from the objective MEREC weights and the subjective AHP weights , applying (Equation (6)) [24].
3.2. Alternatives Ranking Employing Different MCDM Approaches
In the present study, four MCDM methods were chosen for the assessment of alternatives: ARAS [29], SAW [37], TOPSIS [27], and PROMETHEE [28]. The same decision matrix D and AHP-MEREC weight vector () should be applied for these calculations. All the applied methods are described briefly in Table 2.
Table 2.
Review of MCDM methods used for the alternatives ranking.
3.3. The Method Stability Coefficient Calculation to Analyse Mcdm Robustness toward the Variation in the Parameters
The practical significance of mathematical models involves their robustness toward the chosen parameters. In this paper, the solution for aggregating the alternative ranking results produced by different MCDM methods is proposed. The method stability coefficients can be calculated to determine the complex final ranking of the alternatives. It can be interpreted as its sensitivity to the variation of the parameters provided for it.
Consider as the decision matrix where are the alternatives assessed against the criteria . The importance of separate criteria is denoted as the weight vector , where and the sum of the weights is equal to 1. The following steps can be used to describe the proposed solution:
Step 1. Primary data processing. The decision matrix D and the weight vector are used to assess alternatives , using different MCDM methods.
Step 2. For reach of the approaches, data matrices are created to store the results. In each of them, defines the alternatives assessed, and rows determine their numerical values gathered by applying the specific MCDM method to the original decision matrix D and its variations.
Step 3. Obtaining a modified decision matrix and weight vector with slight changes. Without knowing the distribution of the parameters, a uniform distribution is applied to generate random values of from the [, ] interval, where , ϵ [0, 1].
Step 4. The modified decision matrix D* and weight vector are saved and processed by different MCDM approaches. The calculated results are stored in the next empty row of the data matrices .
Step 5. Steps 3–4 are repeated 10,000 times.
Step 6. For each row in the data matrices , the alternative i ranks are determined, where 1 determines the best rank in a row.
Step 7. The difference of the first rank vector values and the rest of the 10,000 vectors in data matrices is compared separately, capturing the frequency of the original rank repetition for each of the alternatives. The frequency values are stored in a separate matrix , where .
Step 8. Steps 3–7 are repeated 10 times.
Step 9. Calculation of the stability value for each of the methods. value is determined as the median of the frequencies determined for each of the alternatives in data matrix . It represents the percentage stability of the method.
Step 10. The method stability coefficients (Equation (7)) [39] for the separate multicriteria decision-making method is determined by normalizing the stability values , determined for all the analysed MCDM approaches:
3.4. Alternatives Rating Applying the Novel CORST Methodology
The CORST methodology employs Method stability coefficient to combine different MCDM approaches into a single value:
Step 1. The alternatives evaluation results calculated using different MCDM methods are obtained on different measurement scales; thus, the first step in the methodology includes the normalisation of the values obtained by each of the MCDM methods (Equation (8)) [39]:
Here, i determines the index of the alternatives assessed, and —their numerical values gathered applying the MCDM method. The mean of the evaluation results obtained by the specific MCDM method is determined as , while σ is the standard deviation of alternative rating values, applying the τ approach.
Step 2. The best alternative can be determined by calculating the value by Equation (9) [39]:
where is the normalized value of the th decision-making method applied to the th alternative and is the method stability coefficient calculated for different MCDM methods.
4. Safety and Sustainability Assessments of U-Shaped Stair Projects: A Case Study
In preparation for the study case, the authors of this article analysed 53 standard home designs offered in Lithuania, and found that U-shaped staircases are the most common type of staircase in single-family houses. A total of 72% of the projects had U-shaped staircases, 17% had I-shaped staircases and 11% had L-shaped or alternative staircases. This study also revealed three general trends concerning the placement of the staircase: in the living room or lounge (when the functional purpose is adapted not only to communication between floors, but also as an interior ascent)—29%, in a separate room (with a window, possibly without a door to the corridor)—49%, and in the corridor (not adjoining an external wall, therefore requiring artificial lighting)—22%.
Based on the information collected, nine projects with a U-shaped staircase were selected for the study case analysis. Each of them represents a two-storey house (floor height approximately 3 m) for a working-class family of 3–5 people, with different plot orientations in relation to the countries of the world. Three trends relating to the placement of the staircase in a house were determined: stairs are located in the open living room; stairs are in a separate room, usually with a window; and stairs are in the corridor, mostly without windows.
However, many different choices of materials, stair geometries or step coatings are possible, even for the same staircase design project. Therefore, based on the recommendations of staircase constructors and manufacturers, nine alternatives have been determined for the study case presented in this paper: A1–A3—stairs are located in the open living room, A4–A6—stairs are in a separate room, usually with a window, and A7–A9—stairs are in the corridor, mostly without windows.
The schemes of the alternatives that will be analysed and compared are visualised in Figure 2.
Figure 2.
Staircase layout and geometric parameters according to nine schemes: (a) alternative A1, (b) alternative A2, (c) alternative A3, (d) alternative A4, (e) alternative A5, (f) alternative A6, (g) alternative A7, (h) alternative A8, (i) alternative A9.
The detailed depiction of the alternatives is given in Table 3. It refers to the criteria and their identifiers, determined as affecting stair safety and sustainability.
Table 3.
Description of alternatives representing U-shaped stair projects in single-family house.
4.1. Decision Makers
When choosing a staircase design for a single-family house, it is important to consider the opinions of architects and interior designers, to ensure that the structure, form, dimensions and aesthetic features of the staircase are in harmony with the existing spatial layout or interior-design decisions. For original and specific staircase projects that are going to be implemented in the open-plan living area, consultations with engineers are recommended, to ensure the appropriate selection of staircase-support elements. The expertise of staircase company specialists may complement the preceding expertise, as staircase sellers have a direct linkage with house owners and an extensive knowledge of customer needs, behavioural tendencies, usability, and safety and durability demands. Finally, experts in environmental protection and fire safety possess valuable knowledge regarding the sustainability of staircase materials, as well as fire safety features.
Considering the previous reasons, seven experts (DM 1–DM 7) were invited to participate in the study case. They are:
- DM 1 and DM 2. Architects who can assess the overall visual and aesthetic value of the building, and advise on the design, shape, and proportions of the staircase;
- DM 3. An engineer who can advise on the design of the staircase and the choice of materials, taking into account the strength, stability, and weight of the staircase;
- DM 4. The specialist of the staircase company who can assess staircase safety, design, choice, and other aspects;
- DM 5. An environmental specialist with expertise in sustainability for construction projects. The choice of stair materials and their environmental impact could be advised upon by this expert;
- DM 6. A fire safety expert who can advise on the type and materials of the staircase in relation to the building plan and other aspects related to preventing fire;
- DM 7. An interior designer who can advise on the choice of stair coverings in terms of style, functionality, and lighting solutions.
All these experts were asked to determine the final list of criteria related to the analysed topic, to conduct a pairwise comparison for the AHP-based calculation of the subjective weights, and to convert linguistic values to numerical values for some of the criteria describing the alternatives.
4.2. Construction of the Decision Matrix
The construction of the decision matrix requires assigning numerical values to the criteria determined earlier. Parameters c3, c4 and c5 can be objectively assessed, while criteria c1, c2, c6 and c7 values are presented linguistically (Table 3). The expert-based judgements are required to convert linguistic values to the numerical values, considering both safety and sustainability. For instance, criterion c1 (staircase material) can be described by one of the linguistic values: reinforced concrete, steel, or wood. In order to carry out the mathematical calculations, experts were asked to provide feedback on how each of these materials affect the safety and sustainability of a staircase, on a 7-point scale. (Here, 7 means the value having the strongest possible impact on stair safety and sustainability.)
However, such a subjective conversion includes many uncertainties. For instance, during the assessment of criterion c1, all experts agreed that wooden stairs should be rated higher than steel stairs, but their opinions on how strongly wooden stairs affect stair safety and sustainability differed. To account for inconsistencies, the arithmetic mean of the criteria scores provided by seven decision makers was calculated, and later used for the construction of the decision matrix D (Table 4).
Table 4.
Expert-based linguistic-to-numerical values conversion for the criteria c1, c2, c6 and c7.
While criteria c3, c4 and c5 can be calculated objectively, they did not require expert-based judgements. The final decision matrix D, constructed for the comparison of safety and sustainability of U-shaped interior-staircase projects (alternatives), is presented in Table 5.
Table 5.
Decision matrix D, constructed for the comparison of safety and sustainability of U-shaped interior-staircase projects A1–A9.
4.3. Criteria WEIGHTS Determination Using Integrated AHP-MEREC Approach
The calculation of criteria weights is a crucial part of any multi-criteria decision-making approach. The combination of subjective and objective weights helps to reduce the uncertainties of scenarios, when a group of experts with different backgrounds are involved in the decision-making process.
The AHP approach was applied to calculate subjective weights. Its theoretical basis was explained in Section 3.1.1. Firstly, pairwise comparison matrices were constructed for each of the seven experts. Later, the local AHP weights were calculated for each of the experts DM 1–DM 7. The normalised sum of local weights was determined as the final AHP weights. Their values are presented in Table 6.
Table 6.
Calculation of the AHP weights, based on the individual judgements from 7 experts.
During the AHP weight calculations, the consistency ratio (CR) was calculated for each pairwise comparison matrix Pκ, where κ is the expert identification number, applying the Equations (4) and (5). CR values ranged from 0.04–0.06, suggesting that experts did not contradict themselves during the evaluation process. The concordance coefficient W = 0.51 suggested that consistency of experts’ opinions is average. Furthermore, Pearson’s chi-square value of 21.38 was calculated. This result exceeds the critical score of 12.591 derived from the χ2 distribution table, with K = 6 and a significance level of α = 0.05. This provides evidence to support the validity of the criteria weights obtained.
The initial data for the MEREC approach are presented in the decision matrix, in Table 5. The MEREC weights were calculated using the algorithm presented in Section 3.2. Linear normalisation was applied to the initial decision matrix using the Equation (4), to calculate the overall performance of the alternatives (Table 7).
Table 7.
Overall performance of the alternatives, calculated using Equation (4).
Later, each criterion was removed, one by one, and the overall performance of the ith alternative with respect to the removal of the jth criterion was recalculated (). Finally, removal effects were determined (Equation (5)) and the objective weight for each criterion was determined by normalising the values (Table 8).
Table 8.
Calculations of the removal effects for the MEREC criteria-weighting approach.
Finally, normalized values were determined as MEREC weights. They are presented in Table 9, as well as the subjective AHP weights. The integrated AHP–MEREC weights for all criteria that impact stair safety and sustainability were calculated by applying Equation (6).
Table 9.
AHP, MEREC and the integrated AHP–MEREC weights for criteria impacting stair safety and sustainability.
Table 9 shows that safety and sustainability of the stair projects are mostly impacted by criteria c3 (intermediate landings) and c5 (rise height and tread width). The importance of natural lighting (c7) was rated as the lowest. According to experts, the importance of natural lighting is relatively low, since natural lighting is not always possible. In such cases, artificial lighting can be installed to maintain optimal lighting levels. However, the experts also agreed that natural lighting should be considered as a more sustainable option, compared to artificial lighting.
4.4. Safe and Sustainable Stair-Project Selection, Applying the Novel CORST Methodology
Using the same decision matrix presented in Table 5, and the criteria weight vector depicted in Table 9, alternatives A1–A9 were rated, using four different MCDM approaches: ARAS, SAW, TOPSIS and PROMETHEE. Alternative rating results for each of the alternative i are presented in Table 10.
Table 10.
Multicriteria decision-making results , calculated by applying ARAS, SAW, TOPSIS and PROMETHEE approaches.
The evaluation results for the alternatives, calculated using different MCDM methods, are obtained on different measurement scales; therefore, the normalisation of the values presented was carried out using Equation (8), to obtain values (Table 11).
Table 11.
ARAS, SAW, TOPSIS, and PROMETHEE normalized values .
According to the algorithm, the final stability values , for each of the analysed MCDM methods, are calculated as the median of 10 attempts. The method stability coefficients were determined by normalizing the stability values which were determined for the ARAS, SAW, TOPSIS, and PROMETHEE approaches (Equation (7)). Their values are presented in Table 12.
Table 12.
Calculation of the stability value and method stability coefficients for the chosen MCDM methods.
The analysis of the results presented in Table 12 shows that the ARAS and SAW approaches show similar method stability coefficients (namely, = 0.281, = 0.276, and TOPSIS = 0.262), while PROMETHEE shows the lowest robustness toward minor changes in criteria valuations ( = 0.181).
The novel CORST methodology presented in this paper was applied to make a final decision for the most suitable stair-project selection, considering stair safety and sustainability. According to Equation (9), values are multiplied by the method stability coefficient of the specific MCDM method. The products are summed from the alternatives to give the combined estimate , which is also used to identify the best alternative for the analysed problem, by applying the CORST methodology (Table 13).
Table 13.
values and CORST ranks calculated for each of the inside-stair projects.
Data presented in Table 13 show that the best inside-stair project with respect to safety and sustainability is A2, which represents U-shaped wooden stairs (width 120 cm) located in the open living room, with natural lightning from the southwest and southeast, and with carpet coating. The second best alternative is A5, which also represents wooden stairs (width 120 cm), located in a separate room with a window. Both of alternatives A2 and A5 have stairs with step height and tread width of 17 × 29, and zero additional steps on the intermediate landing.
Alternative A3, which has concrete steel stairs (width 100 cm) and four steps on the intermediate landing, was determined as the worst one, with regard to stair safety and sustainability. Experts explained that this type of stair can be understood as an S-shaped alternative, with narrow stairs. This combination of parameters might cause injury hazards for house residents, and, thus, it is neither safe nor sustainable.
To verify the effectiveness of the CORST methodology, alternative rankings gathered by ARAS, SAW, TOPSIS, and PROMETHEE and the combined CORST approach, are presented in Figure 3.
Figure 3.
Comparison of the alternative rankings gathered by ARAS, SAW, TOPSIS, and PROMETHEE and the novel combined CORST approach. The numbers 1–9 represent the alternative rank calculated by different MCDM approaches.
It can be seen from Figure 3 that the two approaches with the highest method stability coefficients ( = 0.281 and = 0.276) show equal alternative ranking results. They have the highest impact on the CORST results. Nonetheless, TOPSIS = 0.262 and PROMETHEE = 0.181 also influence alternative rankings, especially for the alternatives A6, A9, and A7.
5. Conclusions
An increasing number of people considering building, buying, or renovating a detached house are looking for sustainable solutions for the exterior and interior details of the house. Indoor stairs are one of the most important means of communication between floors, and a they are a major source of injuries. Safety considerations are paramount for stair design and placement decisions in a two-storey single-family house; however, sustainability becomes another important factor in these deliberations. Nevertheless, safety and sustainability of the interior stairs can be seen as conflicting objectives in decision-making processes (i.e., while a larger staircase area positively affects residents’ climbing ability, it also causes higher energy consumption and material usage).
Therefore, careful examination of various factors affecting the analysed multi-objective task were necessary. Seven criteria (staircase material, handrail construction, stair width, riser height and tread width, step coating, and natural lighting) were determined to affect stair safety and sustainability in a single-family house. Properly designed staircases should have strong, continuous, and stable handrails on both sides, with intermediate handrails where necessary. Their risers and treads should be properly proportioned, with close tolerances, slip-resistant treads, and step nosing. Regular maintenance checks are also crucial to ensure that the staircase remains clean, safe, and dry. Incorporating features such as natural lighting also promotes the safety and sustainability of stairs.
The assessment of safety and sustainability in indoor-staircase projects is a complex multi-objective task, which can be solved by applying multi-criteria decision-making theory. The integrated AHP-MEREC criteria-weighting methodology was proposed, and was applied to denote the importance of criteria. The study case showed that structure of intermediate landings (c3) together with riser-height and tread-width ratio (c5) were identified as the most important parameters for the analysed task.
In this article, a novel combined multi-criteria decision-making methodology called CORST was presented, to combine valuation from several MCDM (ARAS, SAW, TOPSIS and PROMETHEE) approaches into a single value, applying the method stability coefficient . The research revealed that the ARAS and SAW approaches have the highest method stability coefficients, which means the strongest robustness toward minor changes in the criteria estimation.
Nine U-shaped inside-staircase projects (alternatives) dedicated to a single-family house were evaluated in the study case, applying the CORST methodology. Alternative A2, representing U-shaped wooden stairs (staircase width 120 cm) located in the open living room, with carpet coating, a step-free intermediate landing, and natural lighting from the southwest and southeast, was determined to be the most sustainable and safe staircase project.
Combining several MCDM methods into a single numerical value allows researchers to overcome the drawbacks of individual MCDM approaches. However, it may also entail certain considerations. One of them is the loss of transparency and interpretability of the results. Another is the compatibility between different MCDM methods. This aspect should also be carefully considered, as some methods may be more suitable for certain types of problem or decision contexts than others. Further validation of the CORST methodology and its effectiveness in different datasets, scenarios and country-dependent regulations might be a valuable addition to this research.
From a practical point of view, determination of the criteria related to the safety and sustainability of inside-staircase projects is a valuable resource for staircase manufacturers, architects, and interior designers, when talking with sustainability orientated clients. However, it should be noted that the study case presented in this paper focuses only on U-shaped staircase projects. Different staircase structures and technological innovations may present new factors affecting staircase safety and sustainability. For instance, smart changing-colour lighting might elevate stair safety and sustainability in unexpected ways. It might be interesting to analyse such effects in further studies.
Finally, it is well known that the applicability of specific MCDM approaches depends on the decision makers’ ability to understand their usage algorithms. The development of user-friendly tools/frameworks could be particularly valuable in enabling the safety and sustainability analysis of staircase projects for practitioners without a strong background in decision-making theory.
Author Contributions
Conceptualization, E.K.Z., B.J., I.L., I.V.-Z. and A.K.; research methodology formation, B.J., E.K.Z., I.L. and I.V.-Z.; development of algorithms for MCDM stability check, performance of computational calculations, I.V.-Z.; results verification, E.K.Z., B.J., I.L., I.V.-Z. and A.K.; criteria model creation, B.J. and I.L.; data extraction, B.J.; data processing, B.J. and I.V.-Z.; writing—original draft preparation, B.J. and I.L.; writing—review and editing, E.K.Z., B.J., I.L., I.V.-Z. and A.K.; visualization, B.J., I.V.-Z. and I.L.; supervision, E.K.Z.; funding acquisition, E.K.Z. All authors have read and agreed to the published version of the manuscript.
Funding
This research received no external funding.
Institutional Review Board Statement
Not applicable.
Informed Consent Statement
Not applicable.
Data Availability Statement
Data is contained within the article.
Conflicts of Interest
The authors declare no conflicts of interest.
References
- Chen, L.; Zhao, Y.; Xie, R.; Su, B.; Liu, Y.; Renfei, X. Embodied Energy Intensity of Global High Energy Consumption Industries: A Case Study of the Construction Industry. Energy 2023, 277, 127628. [Google Scholar] [CrossRef]
- Song, M.; Cai, J.; Xue, Y. From Technological Sustainability to Social Sustainability: An Analysis of Hotspots and Trends in Residential Design Evaluation. Sustainability 2023, 15, 10088. [Google Scholar] [CrossRef]
- Liu, P.; Justo Alonso, M.; Mathisen, H.M.; Halfvardsson, A.; Simonson, C. Understanding the Role of Moisture Recovery in Indoor Humidity: An Analytical Study for a Norwegian Single-Family House during Heating Season. Build. Environ. 2023, 229, 109940. [Google Scholar] [CrossRef]
- Al Shdifat, M.; Jalón, M.L.; Puertas, E.; Chiachío, J. A Quantitative Group Decision-Making Methodology for Structural Eco-Materials Selection Based on Qualitative Sustainability Attributes. Appl. Sci. 2023, 13, 12310. [Google Scholar] [CrossRef]
- Falqi, I.I.; Ahmed, M.; Mallick, J. Siliceous Concrete Materials Management for Sustainability Using Fuzzy-TOPSIS Approach. Appl. Sci. 2019, 9, 3457. [Google Scholar] [CrossRef]
- Salehabadi, Z.M.; Ruparathna, R. User-Centric Sustainability Assessment of Single Family Detached Homes (SFDH): A BIM-Based Methodological Framework. J. Build. Eng. 2022, 50, 104139. [Google Scholar] [CrossRef]
- Frank, E.; Dahy, H.; Vibæk, K. Challenges in Creating a Sustainable Building Certificate for Single-Family Housing in Denmark through an Actor-Network Theory (ANT) Lens. Curr. Res. Environ. Sustain. 2022, 4, 100144. [Google Scholar] [CrossRef]
- Scherz, M.; Zunk, B.M.; Steinmann, C.; Kreiner, H. How to Assess Sustainable Planning Processes of Buildings? A Maturity Assessment Model Approach for Designers. Sustainability 2022, 14, 2879. [Google Scholar] [CrossRef]
- Tokazhanov, G.; Tleuken, A.; Guney, M.; Turkyilmaz, A.; Karaca, F. How Is Covid-19 Experience Transforming Sustainability Requirements of Residential Buildings? A Review. Sustainability 2020, 12, 8732. [Google Scholar] [CrossRef]
- Lucchi, E.; Delera, A.C. Enhancing the Historic Public Social Housing through a User-Centered Design-Driven Approach. Buildings 2020, 10, 159. [Google Scholar] [CrossRef]
- Zielinski, A.E.; Rochette, L.M.; Smith, G.A. Stair-Related Injuries to Young Children Treated in US Emergency Departments, 1999–2008. Pediatrics 2012, 129, 721–727. [Google Scholar] [CrossRef] [PubMed]
- Dorney, K.; Dodington, J.M.; Rees, C.A.; Farrell, C.A.; Hanson, H.R.; Lyons, T.W.; Lee, L.K. Preventing Injuries Must Be a Priority to Prevent Disease in the Twenty-First Century. Pediatr. Res. 2019, 87, 282–292. [Google Scholar] [CrossRef] [PubMed]
- Zavadskas, E.K.; Lescauskiene, I.; Juodagalviene, B.; Bausys, R.; Keizikas, A. Comparison of the Stair Safety Awareness in Different Target Groups by Applying the VASMA-C Methodology. Arch. Civ. Mech. Eng. 2022, 22, 167. [Google Scholar] [CrossRef]
- Vesela, L. Staircase—Dimensions of Stair Steps and Their Deviations of Geometrical Accuracy. IOP Conf. Ser. Mater. Sci. Eng. 2019, 471, 022012. [Google Scholar] [CrossRef]
- Francksen, N.C.; Ackermans, T.M.A.; Holzer, D.; Ebner, S.A.; Maganaris, C.N.; Hollands, M.A.; Karamanidis, K.; Roys, M.; O’Brien, T.D. Negotiating Stairs with an Inconsistent Riser: Implications for Stepping Safety. Appl. Ergon. 2020, 87, 103131. [Google Scholar] [CrossRef] [PubMed]
- Blazewick, D.H.; Chounthirath, T.; Hodges, N.L.; Collins, C.L.; Smith, G.A. Stair-Related Injuries Treated in United States Emergency Departments. Am. J. Emerg. Med. 2018, 36, 608–614. [Google Scholar] [CrossRef] [PubMed]
- Lee, H.; Byun, K. Postural Instability after Stepping on a Stair in Older Adults: A Pilot Study. Appl. Sci. 2021, 11, 11885. [Google Scholar] [CrossRef]
- Konbr, U.; Maher, E. Investigating the Impact of Staircases Rotation on the Evacuation Efficiency. Civ. Eng. Arch. 2022, 10, 2524–2540. [Google Scholar] [CrossRef]
- Tomioka, K.; Kurumatani, N.; Hosoi, H. Association between Stairs in the Home and Instrumental Activities of Daily Living among Community-Dwelling Older Adults. BMC Geriatr. 2018, 18, 132. [Google Scholar] [CrossRef]
- Wen, M.; Tian, H.; Wang, W.; Chen, B.; Fu, H. Research on Seismic Performance of Frame Structure with Beam Staircases. Buildings 2022, 12, 1106. [Google Scholar] [CrossRef]
- Pérez-Sánchez, L.; Velasco-Fernández, R.; Giampietro, M. Factors and Actions for the Sustainability of the Residential Sector. The Nexus of Energy, Materials, Space, and Time Use. Renew. Sustain. Energy Rev. 2022, 161, 112388. [Google Scholar] [CrossRef]
- Saaty, T.L. The Analytic Hierarchy Process; McGraw-Hill: New York, NY, USA, 1980. [Google Scholar]
- Zavadskas, E.K.; Kaklauskas, A.; Sarka, V. The new method of multi-criteria complex proportional assessment of projects. Technol. Econ. Dev. Econ. 1994, 3, 131–139. [Google Scholar]
- Hwang, C.L.; Yoon, K. Multiple Attribute Decision Making: Methods and Applications; Springer: New York, NY, USA, 1981. [Google Scholar]
- Brans, J.P.; Mareschal, B.; Vincke, P. PROMETHEE: A new family of outranking methods in multicriteria analysis. Oper. Res. 1984, 3, 477–490. [Google Scholar]
- Zavadskas, E.K.; Turskis, Z. A New Additive Ratio Assessment (ARAS) Method in Multicriteria Decision-making. Technol. Econ. Dev. Econ. 2010, 16, 159–172. [Google Scholar] [CrossRef]
- Streimikiene, D.; Skulskis, V.; Balezentis, T.; Agnusdei, G.P. Uncertain Multi-Criteria Sustainability Assessment of Green Building Insulation Materials. Energy Build. 2020, 219, 110021. [Google Scholar] [CrossRef]
- Klumbytė, E.; Bliūdžius, R.; Medineckienė, M.; Fokaides, P.A. An MCDM Model for Sustainable Decision-Making in Municipal Residential Buildings Facilities Management. Sustainability 2021, 13, 2820. [Google Scholar] [CrossRef]
- Zavadskas, E.K.; Antuchevicienė, J.; Hajiagha, S.H.; Hashemi, S.S. Extension of weighted aggregated sum product assessment with interval-valued intuitionistic fuzzy numbers (WASPAS-IVIF). Appl. Soft Comput. 2014, 24, 1013–1021. [Google Scholar] [CrossRef]
- Fedorczak-Cisak, M.; Kotowicz, A.; Radziszewska-Zielina, E.; Sroka, B.; Tatara, T.; Barnaś, K. Multi-Criteria Optimisation of an Experimental Complex of Single-Family Nearly Zero-Energy Buildings. Energies 2020, 13, 1541. [Google Scholar] [CrossRef]
- Sánchez-Garrido, A.J.; Navarro, I.J.; Yepes, V. Multi-Criteria Decision-Making Applied to the Sustainability of Building Structures Based on Modern Methods of Construction. J. Clean. Prod. 2022, 330, 129724. [Google Scholar] [CrossRef]
- Hwang, C.L.; Yoon, K. Methods for Multiple Attribute Decision Making. In Multiple Attribute Decision Making; Lecture Notes in Economics and Mathematical Systems; Springer: Berlin/Heidelberg, Germany, 1981; Volume 186. [Google Scholar] [CrossRef]
- Opricovic, S.; Tzeng, G. Compromise solution by MCDM methods: A comparative analysis of VIKOR and TOPSIS. Eur. J. Oper. Res. 2004, 156, 445–455. [Google Scholar] [CrossRef]
- Velykorusova, A.; Zavadskas, E.K.; Tupenaite, L.; Kanapeckiene, L.; Migilinskas, D.; Kutut, V.; Ubarte, I.; Abaravicius, Z.; Kaklauskas, A. Intelligent Multi-Criteria Decision Support for Renovation Solutions for a Building Based on Emotion Recognition by Applying the COPRAS Method and BIM Integration. Appl. Sci. 2023, 13, 5453. [Google Scholar] [CrossRef]
- Nila, B.; Roy, J.A. New Hybrid MCDM Framework for Third-Party Logistics Provider Selection under Sustainability Perspectives. Expert Syst. Appl. 2023, 234, 121009. [Google Scholar] [CrossRef]
- Guarini, M.; Battisti, F.; Chiovitti, A. A Methodology for the Selection of Multi-Criteria Decision Analysis Methods in Real Estate and Land Management Processes. Sustainability 2018, 10, 507. [Google Scholar] [CrossRef]
- Vassoney, E.; Mammoliti Mochet, A.; Desiderio, E.; Negro, G.; Pilloni, M.G.; Comoglio, C. Comparing Multi-Criteria Decision-Making Methods for the Assessment of Flow Release Scenarios from Small Hydropower Plants in the Alpine Area. Front. Environ. Sci. 2021, 9, 635100. [Google Scholar] [CrossRef]
- Baydaş, M.; Pamučar, D. Determining Objective Characteristics of MCDM Methods under Uncertainty: An Exploration Study with Financial Data. Mathematics 2022, 10, 1115. [Google Scholar] [CrossRef]
- Vinogradova, I. Multi-Attribute Decision-Making Methods as a Part of Mathematical Optimization. Mathematics 2019, 7, 915. [Google Scholar] [CrossRef]
- Steel, Z.; Chey, T.; Silove, D.; Marnane, C.; Bryant, R.A.; van Ommeren, M. Association of Torture and Other Potentially Traumatic Events with Mental Health Outcomes among Populations Exposed to Mass Conflict and Displacement. JAMA 2009, 302, 537. [Google Scholar] [CrossRef]
- Blanchet, P.; Breton, C. Wood Productions and Renewable Materials: The Future Is Now. Forests 2020, 11, 657. [Google Scholar] [CrossRef]
- Chen, B.; Leiste, U.H.; Fourney, W.L.; Liu, Y.; Chen, Q.; Li, T. Hardened Wood as a Renewable Alternative to Steel and Plastic. Matter 2021, 4, 3941–3952. [Google Scholar] [CrossRef]
- Soust-Verdaguer, B.; Llatas, C.; Moya, L. Comparative Bim-Based Life Cycle Assessment of Uruguayan Timber and Concrete-Masonry Single-Family Houses in Design Stage. J. Clean. Prod. 2020, 277, 121958. [Google Scholar] [CrossRef]
- Pauls, J. The Pathology of Everyday Things—Stairways—Revisted. Proc. Hum. Factors Ergon. Soc. Annu. Meet. 2013, 57, 580–584. [Google Scholar] [CrossRef]
- Maki, B.E.; Perry, S.D.; Mcllroy, W.E. Efficacy of Handrails in Preventing Stairway Falls: A New Experimental Approach. Saf. Sci. 1998, 28, 189–206. [Google Scholar] [CrossRef]
- Ackermans, T.M.A.; Francksen, N.C.; Casana-Eslava, R.V.; Lees, C.; Baltzopoulos, V.; Lisboa, P.J.G.; Hollands, M.A.; O’Brien, T.D.; Maganaris, C.N. Stair Negotiation Behaviour of Older Individuals: Do Step Dimensions Matter? J. Biomech. 2020, 101, 109616. [Google Scholar] [CrossRef]
- Sathre, R.; Gustavsson, L. Using Wood Products to Mitigate Climate Change: External Costs and Structural Change. Appl. Energy 2009, 86, 251–257. [Google Scholar] [CrossRef]
- Wang, J.; Ma, J.; Lin, P.; Sarvi, M.; Li, R. Pedestrian Single File Movement on Stairway: Investigating the Impact of Stair Configuration on Pedestrian Ascent and Descent Fundamental Diagram. Saf. Sci. 2021, 143, 105409. [Google Scholar] [CrossRef]
- Diker, F.; Arslan, M.; Erkan, İ. Estimating Tread Width Values for Stair Design Appropriated to People’s Comfort and Safety Needs with Adaptive Network-Based Fuzzy Inference System. Int. J. Arch. Comput. 2022, 21, 188–205. [Google Scholar] [CrossRef]
- Van de Perre, L.; Danschutter, S.; Janssens, K.; Hanselaer, P.; Dujardin, M.; Smet, K.A.G.; Ryckaert, W.R. Safety Perception of Stairs with Integrated Lighting. Build. Environ. 2019, 166, 106389. Available online: https://www.sciencedirect.com/science/article/abs/pii/S0360132319305992?via%3Dihub (accessed on 28 November 2023). [CrossRef]
- Neufert, E. Bau-Entwurfslehre: Grundlagen, Normen und Vorschriften über Anlage, Bau, Gestaltung, Raumbedarf, Raumbeziehungen. Masse für Gebäude, Räume, Einrichtungen und Geräte mit dem Menschen als Maß und Ziel; Bauwelt-Verlag: Berlin, Germany, 1936. [Google Scholar]
- Neufert, E.; Neufert, P. Architect‘s Data, 4th ed.; Wiley-Blackwell: Chichester, UK, 2019; pp. 120–124. [Google Scholar]
- Thomas, N.M.; Skervin, T.; Foster, R.J.; O’Brien, T.D.; Carpenter, M.G.; Maganaris, C.N.; Baltzopoulos, V.; Lees, C.; Hollands, M.A. Optimal Lighting Levels for Stair Safety: Influence of Lightbulb Type and Brightness on Confidence, Dynamic Balance and Stepping Characteristics. Exp. Gerontol. 2020, 132, 110839. [Google Scholar] [CrossRef]
- Ayan, B.; Abacıoğlu, S.; Basilio, M.P. A Comprehensive Review of the Novel Weighting Methods for Multi-Criteria Decision-Making. Information 2023, 14, 285. [Google Scholar] [CrossRef]
- Pamučar, D.; Stević, Ž.; Sremac, S. A New Model for Determining Weight Coefficients of Criteria in Mcdm Models: Full Consistency Method (Fucom). Symmetry 2018, 10, 393. [Google Scholar] [CrossRef]
- Gomes, C.F.S.; dos Santos, M.; Teixeira, L.F.H.d.S.d.B.; Sanseverino, A.M.; Barcelos, M.R.d.S. SAPEVO-M: A Group Multicriteria Ordinal Ranking Method. Pesqui. Oper. 2020, 40, e226524. [Google Scholar] [CrossRef]
- Keshavarz-Ghorabaee, M.; Amiri, M.; Zavadskas, E.K.; Turskis, Z.; Antucheviciene, J. Determination of Objective Weights Using a New Method Based on the Removal Effects of Criteria (MEREC). Symmetry 2021, 13, 525. [Google Scholar] [CrossRef]
- Keleş, N. Measuring performances through multiplicative functions by modifying the MEREC method: MEREC-G and MEREC-H. Int. J. Ind. Eng. Oper. Manag. 2023, 5, 181–199. [Google Scholar] [CrossRef]
- Safari, H.; Sadat Fagheyi, M.; Sadat Ahangari, S.; Reza Fathi, M. Applying PROMETHEE Method Based on Entropy Weight for Supplier Selection. Bus. Manag. Strategy 2012, 3, 97–106. [Google Scholar] [CrossRef]
- Kendall, M. Rank Correlation Methods; Griffin: London, UK, 1970. [Google Scholar]
Disclaimer/Publisher’s Note: The statements, opinions and data contained in all publications are solely those of the individual author(s) and contributor(s) and not of MDPI and/or the editor(s). MDPI and/or the editor(s) disclaim responsibility for any injury to people or property resulting from any ideas, methods, instructions or products referred to in the content. |
© 2023 by the authors. Licensee MDPI, Basel, Switzerland. This article is an open access article distributed under the terms and conditions of the Creative Commons Attribution (CC BY) license (https://creativecommons.org/licenses/by/4.0/).


