Next Article in Journal
Fuzzy-FMEA Theory Approach for Prioritizing Supply Chain Nervousness Factors
Previous Article in Journal
Accurate Identification of Partial Discharge Signals in Cable Terminations of High-Speed Electric Multiple Unit Using Wavelet Transform and Deep Belief Network
 
 
Font Type:
Arial Georgia Verdana
Font Size:
Aa Aa Aa
Line Spacing:
Column Width:
Background:
Article

Exploring Sustainable Learning Intentions of Employees Using Online Learning Modules of Office Apps Based on User Experience Factors: Using the Adapted UTAUT Model

1
International Design School for Advanced Studies, Hongik University, Seoul 04068, Republic of Korea
2
International Design Trend Center, Hongik University, Seoul 04068, Republic of Korea
*
Author to whom correspondence should be addressed.
Appl. Sci. 2024, 14(11), 4746; https://doi.org/10.3390/app14114746
Submission received: 24 April 2024 / Revised: 21 May 2024 / Accepted: 28 May 2024 / Published: 30 May 2024
(This article belongs to the Section Computing and Artificial Intelligence)

Abstract

Research on the information module has identified a range of factors in the adoption model that determine their intention to learn sustainably. This research investigates the determinants of employees’ intentions to use an online learning module within an office application, utilizing a modified Unified Theory of Acceptance and Use of Technology (UTAUT) model. Data were collected from 564 employees in different organizations and analyzed using structural equation modeling. The research examines correlations between four key determinants—performance expectancy, effort expectancy, social influence, and facilitating conditions—and eight user experience motivational factors, including career development, business needs, self-management, learning experience, company atmosphere, external pressure, company support, and course quality. The findings indicate that all four UTAUT determinants significantly support employees’ use of the online learning module for continuous learning. Performance expectancy is positively influenced by career development and business needs, effort expectancy by self-management, social influence by external pressure, and facilitating conditions by company support and course quality. The learning experience and company atmosphere showed no significant correlation. The study offers valuable insights for managers, investors, and developers to enhance the adoption of online learning modules, promoting sustainable learning and employee development.

1. Introduction

The accelerated evolution of mobile technology has created new opportunities for learning at work. With the advances in information technology, numerous companies have developed or subscribed to a full range of online office platforms from external organizations which offer a plethora of services that allow employees to receive learning and training. With well-designed online learning modules, companies could effortlessly provide their employees with high-quality learning content [1]. Thus, it is crucial to scrutinize employee perceptions of online learning since their acceptance of online learning modules can be shaped by their views on the design and management of learning [2]. Under certain circumstances, mandatory learning can cause employees to be rebellious.
The success of online learning depends on an understanding of how users embrace technology [3] and the impact of this technology on all aspects of learning and education. Considering the number of mobile users and the increasing opportunities offered by mobile technologies, exploring the determinants of employee adoption and utilization of technologies in the workplace can be seen as critical. The process of technology adoption represents a continuous interaction between individuals and organizations. Taherdoost suggests that decision-makers’ understanding of the issues affecting the use of a particular technology can enable them to consider these issues during the development phase [4]. Studies have delved into the intentions behind individuals’ acceptance and use of new technology [5]. Technology acceptance refers to whether and why an individual adopts technology, while technology adoption refers to the continued use of technology [6].
Within online learning, intention pertains to the willingness to adopt and embrace new technologies for future educational processes [7]. Users have the autonomy to select the technology they prefer to utilize. Consequently, grasping the motivators behind these choices can significantly contribute to crafting pragmatically applicable technologies [8]. Increased acceptance of technology-related issues indicates individuals’ readiness to adapt their lifestyles to incorporate innovations [9], serving as a critical factor in the success of technological advancements [10]. Relatively, lack of acceptance may lead to technological failure and loss [11].
Following the outbreak of COVID-19 in 2019, numerous companies have developed and utilized online learning and training modules based on the online office model to promote the further development of their employees [12]. Therefore, the primary goal of this research is to investigate the determinants influencing employees’ intentions to utilize online modules within office applications, aiming to foster sustainable learning within organizations. In this study, the online learning module is outlined as a training and education technology framework provided by the company and developed on an integrated office platform. In comparison to traditional online learning sites, it offers greater convenience, the ability to progress real-time associations, and multidevice support. The present study employs and modifies the Unified Theory of Acceptance and Use of Technology (UTAUT), consolidating various factors from technology acceptance models. The findings of this study will assist companies to conduct more development in sustainable learning for the sustainable development of their employees.
This study consists of four main parts. Firstly, user experience factors regarding employees’ online learning are summarized. Subsequently, the study analyzes the usability of the UTAUT and adapts it based on the factors and purposes of this study to present the research model and conjectures about exploring the sustainable learning intentions of employees who use office apps for online learning modules. This study collects data from 564 questionnaires and uses structural equation modelling to analyze the data. Finally, by analyzing and discussing the results of the data, analyses are discussed and recommendations are given.

2. User Experience Factors for Employees Using Online Learning Modules

Motivation drives human activity [13]. A review of online learning found that attitude, intention, ease of use, enjoyment, learner interest, prior experience, usefulness, ease of learning, anxiety, personal, technological, social, financial, pedagogical, readiness, and a number of other motivational factors have been included as influencing factors that affect the intention to continue learning online [14]. For a specific group of company employees, personal internal motivation, job content, and role identity in the environment all significantly impact an individual’s intention to learn online [15]. Therefore, these three dimensions are expanded into eight user experience motivational factors encountered in the workplace. They are also analyzed based on a study of employees’ sustainable online learning intentions.

2.1. Career Development

Career development is broadly defined as a series of work experiences designed to achieve self-driven personal and organizational goals and plans [16]. Employees need continuous professional development in order to maintain a high level of competitiveness and self-fulfillment in their career paths. Online learning can improve employees’ career development at work [17]. In online learning, employees’ considerations and expectations factors in their career development affect employees’ performance expectations. Career development indirectly influences employee performance, with perceived organizational support, work motivation, and affective commitment acting as moderating factors [17]. Employees seek to develop their careers by upgrading their skills and knowledge. If the eLearning content is closely related to performance goals for career development, this will greatly increase employee engagement and motivation.

2.2. Business Needs

The business needs factor refers to the process of completing a job task to match the competencies needed for the business to begin online learning, which is also tied to performance expectations after completing online learning. Increasing competition encourages employees to use online learning to fulfill business needs. Users’ acceptance of new technology is a significant challenge, with reluctance to use applications potentially leading to no benefit for the organization [18]. However, when a business need arises consistently, employees are under pressure of the need to start learning online, especially when faced with cross-departmental and cross-cultural collaboration [19]. Employees are more likely to engage in learning when online learning is aligned with current business goals and needs. This alignment ensures that learning activities are directly beneficial to improving job performance, thereby increasing the urgency and relevance of learning.

2.3. Self-Management

The self-management factor is when employees take control of their own behavior rather than being under the external control of their supervisors, including job requirements and work assignments [20], which is related to effort expectancy. Self-management turns online learning into a self-directed learning process [21]. A notable, moderate, and positive correlation exists between employees who possess robust self-management capabilities and online learning outcomes [22]. Manz and Sims [23] contended that self-management could potentially supplant the impact of leadership, given that individuals practicing self-management undertake numerous managerial roles, including performance monitoring, implementing corrective measures, and procuring resources. Online learning to provide self-management support (SMS) continuing education is a relatively new and growing field [20]. Employees with strong self-management skills can better organize their learning time and resources more effectively, thus finding time for learning amid their busy schedules. This factor depends on internal factors, including self-discipline and time management skills, which may affect employees in disparate ways.

2.4. Learning Experience

The motivational factor of the learning experience refers to the cumulative experience factor of employees through a period of online learning, which exists as a facilitator of effort expectations. Chuang [24] states that in constructivist learning theory practice, the learner is self-directed and constructs knowledge through personal experience, while the instructor serves as a guide. Research has noted that more online learning experiences increase self-efficacy for online learning, thereby increasing effort expectations [25]. Learning experiences in the workplace appear to be effective in filling the gap between societal and individual needs to develop vocational skills and competencies [26]. Cumulative learning experiences can significantly increase employee engagement, including an understanding and mastery of the platform and continued exploration and deeper dives into the learning material, all of which can promote motivation to learn.

2.5. Company Atmosphere

Bandura [27] identified the role of environmental reinforcement and cognition in explaining behavior. The concept of a learning process influenced by the corporate climate involves a person’s self-regulation and integration into the environment as a role or behavior. A learner might adapt their attitudes to align with a group, with the group further reinforcing these attitudes by serving as a role model [24]. A healthy and positive work climate enhances the social influences on sustainable learning and the mediating role of the work environment between employee motivation and training performance [28]. Online learning provides nontraditional and formal methods of work-based learning that can allow learning to take place through interaction with colleagues [29]. Employees are more likely to utilize online learning resources when leaders encourage continuous learning and personal growth. Colleagues encourage, interact with, and accompany each other, making a company a good atmosphere for constant learning.

2.6. External Pressure

Rogers et al. [30] posit that social systems are a series of interconnected units that collectively strive to resolve problems in order to achieve a common goal. Employee stress comes not only from the work environment, company organization, and business development, but also from outside the company, including the industry, social perceptions, and quality of life, which is positively correlated with social influences. Technology Acceptance Theory suggests that perceived social pressure influences the behavioral intentions of decision-makers [31]. The competitive and political strategy literature identifies and examines external pressures on the industry: capital intensity, industry growth, industry fragmentation, and industry concentration [32]. It is confirmed that employee quality of life has an influence on employee perceptions and behaviors [33]. Social support leads to more positive feedback for employees’ company behavioral intentions [34]. Pressure from industry standards, family expectations, or societal perceptions can prompt employees to stay competitive by learning new skills and knowledge. However, this pressure must be managed correctly to avoid the creation of excessive stress and a sense of burnout.

2.7. Company Support

It is important for employees to have organizational support, including obtaining resources and policies, receiving feedback, and having decision-making freedom [20]. Based on organizational support theory, employees’ perceptions of organizational support and psychological authorization create positive psychological dispositions toward company behavior [35]. Organizational support as an enabling condition is an inducement for employees to sustain online learning. Previous research has demonstrated that identifying the factors affecting learners’ acceptance of mobile learning is crucial for the judicious investment of time and resources [36]. In corporate environments, online learning typically saves both the company and the employee money compared to offline learning and training. The extent to which a company develops an online learning platform for its employees and the incentives it offers to encourage them to do so can make a difference in whether or not employees continue to invest their time and money in online learning. Company support, including providing learning resources, time, recognition, and incentives, is critical to motivating employees to use online learning modules. It can be reasonably assumed that the company supporting their learning journey will significantly increase employee engagement and motivation.

2.8. Course Quality

Three common challenges are faced by online instructors during the development of online learning instruction [37]: the time-consuming nature of course development, the technical skills to manage the course, and the social interaction with learners through the platform. Typically, online learning programs consist of both recorded courses that can be viewed at any time and online training. Workplace-based online learning content is usually company-provided, so the quality of courses varies widely and is somewhat biased. Online training is a collection of content, courses, and instructional designs that can be used to help participants or employees achieve learning objectives [33] so that they can translate the knowledge gained into competencies for the job. High-quality course content, including its relevance, interactivity, and usefulness, is critical to engaging employees in online learning. Quality courses ensure that the learning activity is not just an investment of time but a valuable investment.

3. Model Construction and Underlying Assumptions

Employee intentions toward online learning are influenced by their acceptance of technology modules, leading to the proposal of four main technology adoption models. Initially, the Theory of Reasoned Action (TRA) [38] and its subsequent extension, the Theory of Planned Behavior (TPB) [39], were introduced. These frameworks posit that an individual’s intention to engage in a behavior is the primary predictor of that behavior. TPB expands upon TRA by incorporating perceived behavioral control as an influential factor in behavior determination. The second model, the Technology Acceptance Model (TAM) [40], identifies perceived usefulness (PU) and perceived ease of use (PEU) as key drivers of the intention to use technology, subsequently affecting acceptance behaviors. The third model, TAM2, builds on TAM by including factors such as social influence (subjective norm) and cognitive instrumental processes [18]. Lastly, the Innovation Diffusion Theory (IDT) [30] outlines five key factors influencing innovation adoption: relative advantage, complexity, compatibility, trialability, and observability. These models collectively address the direct and indirect determinants of actual usage behavior.
Legris et al. [41] advocate for the usefulness of the TAM, recommending its integration into a more expansive framework encompassing elements related to human and social change processes and innovation adoption models. Venkatesh et al. [42] synthesized these elements along with other models (such as the motivation model and PC utilization) to develop a comprehensive theory known as the Unified Theory of Acceptance and Use of Technology (UTAUT). The UTAUT model facilitates the understanding of human acceptance behavior across various fields. As depicted in Figure 1, the model identifies performance expectancy, effort expectancy, and social influence as critical drivers of behavioral intentions, while facilitating conditions are linked to actual usage based on the intention to use. In additionally, the model specifies gender, age, experience, and voluntariness as moderating factors influencing behavioral intentions.
Inevitably, the use of UTAUT in research brings with it strengths and limitations. In terms of the merits of UTAUT, its comprehensive methodology stands out for elucidating the intricate interplay among various psychological and social determinants affecting IT adoption. Furthermore, the model is noted for its consistent validity and reliability in relation to the data gathered [43]. However, van Raaij and Schepers [44] contend that UTAUT lacks brevity, necessitating numerous variables to account for significant variance.
Existing studies have applied the model in the context of online learning. Tewari et al. [45] modified it by adding perceived security as a factor they considered significantly related to intention to use. Batucan et al. [46] used the extended UTAUT model to study online learning in developing countries. Handoko [47] investigated the impact of college students’ behavioral intention to study online through self-regulation and acceptance in conjunction with UTAUT and found that performance expectations and effort expectations had a significant direct effect on student’s intention to use online courses. Has [48] conducted a case study of a distance learning project using an adapted version of the UTAUT model to examine the factors influencing the adoption of webinars. Šumak et al. [49] verified that social influences and attitudes towards use are important determinants of intention to learn online and that intention strongly and significant influence actual use.
This research applied the UTAUT to investigate employees’ intentions towards sustainable learning through online modules. The determinants of acceptance behavior examined encompassed performance expectancy, effort expectancy, social influence, and facilitating conditions. Dwivedi et al. [50] noted that most investigations have utilized the UTAUT model in its entirety or only a subset thereof, frequently omitting the moderators. The reason for this is that previous studies on the use of UTAUT for online learning have not produced large differences in data with moderators compared to data without moderators. The objective of the current study is to examine the sustainable learning intention, and based on the generalization of the user experience factors in the previous section, the modified model is shown in Figure 2.
Based on the adapted research model, the following twelve hypotheses (H1–H12) were developed and tested:
Hypothesis 1 (H1): 
Career development factors positively influence employees’ performance expectancy for online learning.
Hypothesis 2 (H2): 
Business needs factors positively influence employees’ performance expectancy for online learning.
Hypothesis 3 (H3): 
Self-management factors positively influence employees’ effort expectancy for online learning.
Hypothesis 4 (H4): 
Learning experience positively influences employees’ effort expectancy for online learning.
Hypothesis 5 (H5): 
Company atmosphere factors are positively related to social influence on employees’ online learning.
Hypothesis 6 (H6): 
External pressure factors are positively related to social influence on employees’ online learning.
Hypothesis 7 (H7): 
Company support is positively related to facilitating conditions on employees’ online learning.
Hypothesis 8 (H8): 
Course quality is positively related to facilitating conditions on employees’ online learning.
Hypothesis 9 (H9): 
Employee performance expectancy is positively related to employees’ behavioral intention to learn sustainably.
Hypothesis 10 (H10): 
Employee effort expectancy is positively related to employees’ behavioral intention to learn sustainably.
Hypothesis 11 (H11): 
Employees’ perceived social influence is positively related to employees’ behavioral intention to learn sustainably.
Hypothesis 12 (H12): 
Facilitating conditions of the employee experience are positively related to employees’ behavioral intention to learn sustainably.

4. Methodology

4.1. Questionnaire Design

This research employed a quantitative pairwise methodology to construct a questionnaire to evaluate employees’ intentions toward sustainable learning through an office application’s online learning module, drawing upon insights from pertinent literature. The questionnaire was divided into three sections. The first section consisted of an informed consent form and confirmation that the respondents had all had at least one month of experience using office apps for online learning. Those who did not consent to anonymized data being collected for this study or did not meet the experience requirements were withdrawn from this research. The second section of the questionnaire gathers demographic details of the participants, while the third section solicits information regarding their user experiences. The participants were instructed to evaluate each aspect in question on a five-point Likert scale with the options ranging from 1 (strongly disagree) to 5 (strongly agree).
Every factor from the UTAUT and user experience factors was assessed through the items detailed in Table 1. These items were sourced from the original authors of the UTAUT model [51] and various reputable studies that have applied UTAUT within the context of mobile learning, as well as from scale studies evaluating user experience factors for employees. According to Johnson et al. [52], measuring actual system usage is difficult, and such information is often not available to researchers. Since it was not possible to capture actual usage of the system using users’ log files, actual usage was measured through the use of self-report questionnaires.
At the same time, the questionnaire was reviewed by five experts in online education and electronic information from various industries with more than three years of experience in using the online learning module of the office apps. To ensure consistency and language equivalence of the above items, the relevant measurement items were translated into English, Korean, and Chinese versions of the questionnaire. Additionally, representatives of 45 employees pretested the sample in different languages and adjusted the final variables based on the pretest results. The outcomes of the pretest were excluded from the overall sample size. Finally, the research instrument was endorsed by five experts in online education and electronic information.

4.2. Data Collection and General Demographics

The study used a convenience sampling method to collect the required data. Electronic questionnaires were distributed through public discussion platforms of office apps and industry forums. Out of the 650 responses received, 86 were omitted due to incomplete data, and the number of usable questionnaires was 564 with a validity rate of 86.8%. Based on the recommendation of Hair et al. [70], for generalization purposes, the sample size should be greater than 10 observations per variable. Considering the variables associated with the intention for sustainable online learning, this study’s total number of variables amounts to 39. Therefore, the sample size is considered adequate.
Table 2 shows the basic profile of the respondents for descriptive analysis. The sample consists of employees of different ages (33.2% 18–29 years, 28.0% 30–39 years, 19.9% 40–49 years, 19.0% 50 years and over) and is almost evenly distributed across different types of companies (20.0% SMEs, 21.1% nationalized enterprises, 16.0% joint ventures, 23.9% multinational enterprises, and 19.0% Fortune 500 enterprises). Meanwhile, 66.8% have more than 5 h per month of online learning experience using office apps. A total of 80.9% of respondents use office apps for online learning at least 4 times a month. The general statistics show a high level of acceptance of employees using office apps for online learning.

4.3. Research Methodology

This research employed structural equation modeling (SEM) techniques for data analysis and hypothesis testing through a two-step approach, as proposed by Anderson and Gerbing [71]. The initial step focused on evaluating the measurement model’s validity and reliability and then analyzing the structural model to assess the research hypotheses.
SEM is an advanced statistical tool for examining multivariate data that encapsulates intricate relationships among variables [72]. It extends beyond conventional regression analysis by incorporating multiple independent and dependent variables, facilitating hypothesis testing concerning the relationships between observed and latent variables [73]. SEM explains why the results are produced and simultaneously reduces the misrepresentation of results by measurement error or uncontrolled changes in measured variables for all variables in the model.
It is noteworthy that SEM provides a means of testing specific relationships between observed and latent variables in a holistic manner, thus allowing for theoretical testing even when experimentation is not possible [74]. As a result, these methodologies are frequently used in the social science research process. In recent years in studies about online learning, Sun and Rogers [75] proposed an online learning self-efficacy scale (OLSS) based on SEM; Wei and Chou [76] identified the importance of self-efficacy in online learning through SEM; and Baloran and Hernan [77] assessed the satisfaction of online learning using SEM.

5. Results

5.1. Measurement Model

Firstly, a validated factor analysis (CFA) was conducted. The findings led to the exclusion of certain candidate items, following guidelines related to modification indices (exceeding 10) and the standardized residual matrix (surpassing 3) as recommended by Black and Babin [78], and that the resulting model produced very suitable indices.
Table 3 indicates that the CMIN/DF (chi-square/DF ratio) stands at 1.445, a figure commonly utilized to determine the model’s overall compatibility, where a ratio under three indicates a good fit. The IFI (incremental fit index), TLI (Tucker–Lewis index), and CFI (comparative fit index) serve as measures of incremental fit, with values exceeding 0.9 typically signifying an acceptable fit. The findings suggest that the model competes with the collected data. The RMSEA (root mean square error of approximation) evaluates the model’s approximation error, with lower values suggesting minimal discrepancies between the model and the observed data. An RMSEA below 0.05 suggests an excellent fit, while values ranging from 0.05 to 0.08 represent an acceptable fit. The model is considered an excellent fit with an RMSEA of 0.028 in this study. These results affirm the model’s effective fit to the observed data.
Subsequently, a reliability analysis was conducted to assess the consistency of the questionnaire’s study variables across the measurement items, utilizing Cronbach’s alpha reliability coefficient. The evaluation of Cronbach’s alpha followed the criteria set forth by Alkabaa [79], where a score of >0.8 is considered good, >0.7 is acceptable, >0.6 is questionable, >0.5 is inadequate, and ≤0.5 is unacceptable. This analysis revealed that the model’s 13 variable combinations were highly reliable across all variables. These findings are presented in Table 4.
Then, both convergent and discriminant validity were estimated to evaluate the construct validity of the measurement model. For convergent validity, validated factor analyses were employed, with measurements taken via composite reliability (CR) and average variance extracted (AVE) [80]. An AVE value exceeding 0.5 and a CR value surpassing 0.7 for each factor signify strong convergent validity. The specific measurement items for each variable in this study are shown in Appendix C. Table 5 illustrates that all variables demonstrate robust convergent validity.
Furthermore, this study used correlational and discriminant validity analyses to assess validity, the results of which are shown in Appendix A. Distinguishing validity, in fact, is a form of structural validity. Discriminant validity ensures that measurement items intended to be distinct from each other are not grouped under the same factor. Distinctive validity is carried out by performing correlation analyses, as well as taking the AVE root mean square, and then combining the results and processing them for analytical description. The diagonal line is the AVE open root sign value of each configuration, and the lower triangles outside the other diagonals are the standardized correlation coefficients. As evidenced by the results and the AVE open root sign values for each variable, which are greater than the correlation coefficients with the other variables [81] the individual constructs studied in this paper have differential validity.
Finally, this research applied Harman’s single-factor test method to assess the issue of common method variance (CMV). Richardson et al. [82] describe CMV as the variance that is systematically shared among variables due to the data being collected through the same source or method. Evaluating CMV is vital when gathering data, mainly when independent and dependent variables derive from the same questionnaire [83]. According to the findings detailed in Appendix B, the first factor accounted for 23.5 percent of the variance, falling below the 40 percent threshold. This outcome suggests that CMV does not pose a significant concern in this study.

5.2. Structural Equation Modeling and Hypothesis Verification

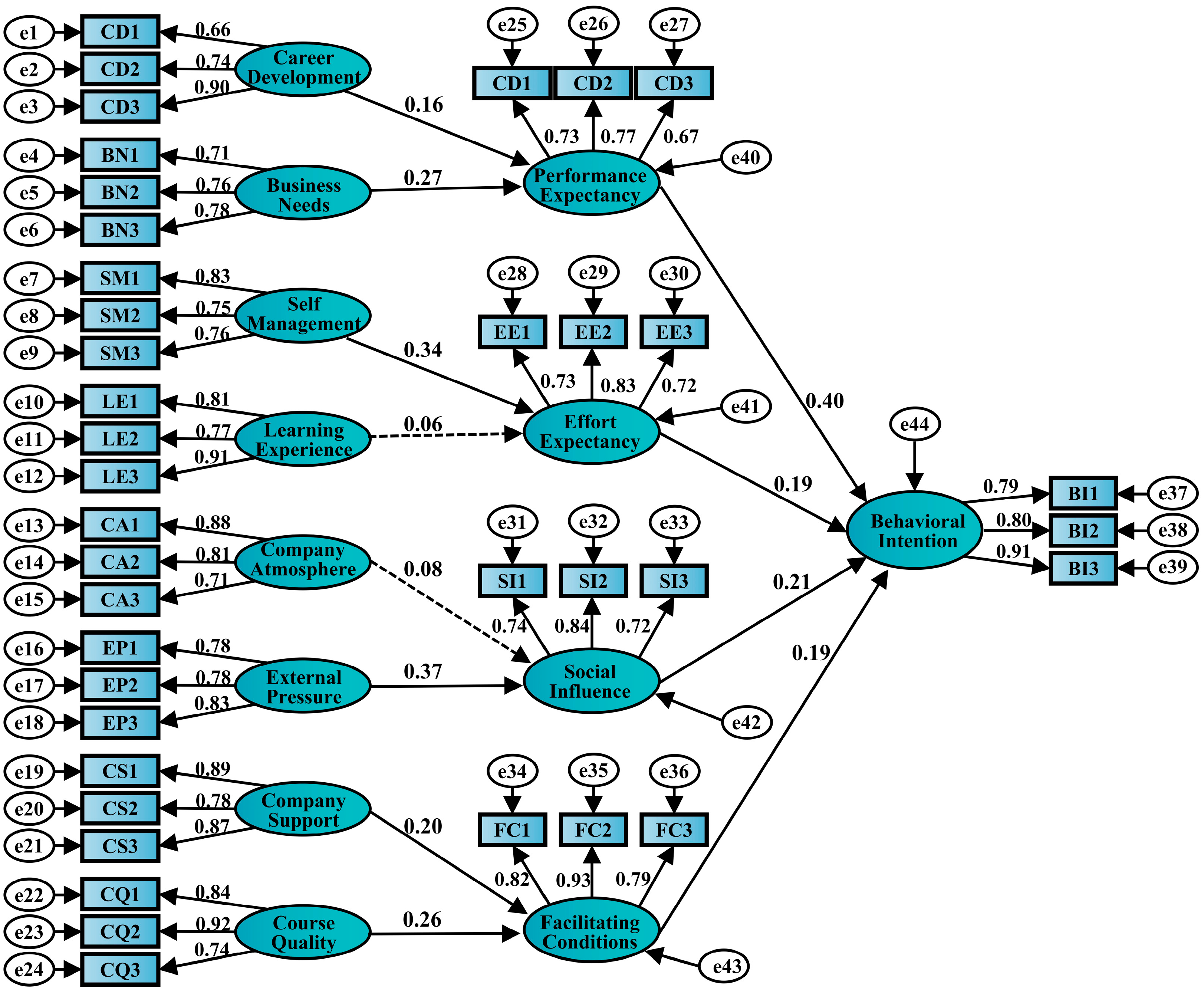
The structural model, depicted in Figure 3, requires evaluation. Structural equation modeling (SEM) serves as an extensive methodology for examining the proposed relationships among variables, which, within this study, involve the connections between UTAUT factors, user experience factors, and intentions for sustainable online learning. Figure 3 presents the ultimate structural model that emerged following the application of refinement standards mentioned in the Measurement Models section, which encompasses 39 items.
The entire model was subjected to an evaluation process. The structural model analysis, as indicated in Table 6, reveals values according to widely recognized model fit indicators, demonstrating an overall good fit. In particular, the measures of CMIN/DF, IFI, TLI, CFI, and RMSEA all suggest that the model adequately aligns with the data.
Table 7 enumerates the path coefficients, critical ratios (C.R.), and significance levels (p-values). Both H1–H3 and H6–H12 are significant since the C.R. is satisfied over 1.96 and the p-value is less than 0.05. Meanwhile, from the results of the routing test, it can be obtained that learning experience does not constitute a significant influence on effort expectancy (β = 0.0.058, p > 0.05), and company atmosphere is not a positive influence factor for social influence (β = 0.079, p > 0.05), and, therefore, H4 and H5 are not valid; all other paths have a significant positive influence and the rest of the hypotheses are valid.

6. Discussion

More organizations are beginning to invest significant effort into providing their employees with online learning opportunities for sustainable development. While many studies have provided constructive comments on specialized e-learning platforms and online training models, few studies have focused on the experience and effectiveness of applying e-learning modules in office applications. The use of such online learning modules offers significant advantages and greater employee spontaneity. To tackle this, the research centers on examining the connection between motivational factors of user experience and determinants, grounded in a modified version of the Unified Theory of Acceptance and Use of Technology (UTAUT) model, and employees’ intentions towards sustainable learning.
This study found that four determinants (performance expectancy, effort expectancy, social influence, facilitating conditions) based on an adaptation of the UTAUT model incorporated into the UTAUT model were meaningful in explaining employees’ willingness to use the online learning module of office apps for continuous learning.
Among them, performance expectancy (β = 0.400, p ≤ 0.05) possesses a strong correlation with employees’ sustainable intention to learn online, and effort expectancy (β = 0.191, p ≤ 0.05) also has some positive effects on employees’ sustainable intention to learn online. Performance expectancy and effort expectancy on the behavioral impact of online learning were confirmed in line with Handoko’s [47] study. Acceptance of online learning modules for office apps is also part of employees’ acceptance of the company’s digital transformation, and Osman and Yasin’s [84] findings indicate that performance expectancy and effort expectancy significantly influence employees’ acceptance of digital transformation, consistent with this paper. There is also consistency between the findings of this study and other studies on online learning concerning the effects of performance expectancy and effort expectancy on learning behavior [45].
Moreover, social influence (β = 0.211, p ≤ 0.05) and facilitating conditions (β = 0.185, p ≤ 0.05) were also positively correlated with the influence of employees’ behavioral intention to learn sustainably. This is in line with the findings [85] that the significant factors of behavioral intention to use an online learning system are social influence and learning facilitating conditions. Good social perceptions and encouraging policies have been identified as three key factors for the success of online learning systems. It is confirmed that existing studies have found that resource readiness, educational readiness, and environmental readiness indirectly influence employees’ lifelong learning intentions, consistent with this study’s proposal that facilitating conditions provided by the company promotes employees’ continuous online learning [55]. The positive salience of facilitating conditions on behavioral intentions in online learning is also proposed [46]. Positive factors emerge in organizational contexts that also influence the facilitating effects of others’ learning [86], and in particular learning, committed leaders can act as a powerful organizational contextual factor.
Furthermore, the correlations between the eight UX motivational factors and the determinants based on the UTAUT model adaptation were specifically explained. Among them, the correlation of career development, business needs, self-management, external pressure, company support, and course quality was confirmed. The relative influence of learning experience and company atmosphere is not significant.
Performance expectancy is positively influenced by career development and business needs, which implies that employees perceive the value of online learning and believe that this type of learning enhances their job performance and career prospects, which is consistent with the study [87]. Career development has a direct and positive impact on performance expectation motivation. Career development dominated by increased future career opportunities in the context of online learning positively affects increased performance expectations; conversely, the smaller the opportunities for career development, the lower the expectations of performance [88]. Career development and business needs not only increase the value employees place on investing in learning but also their confidence in learning to achieve their personal career goals and support organizational success, which empowers new employee competencies in relation to innovation.
The positive effect of effort expectancy on intention is attributed to self-management. This is consistent with Thongmak’s [55] study whereby self-management factors such as employees’ autonomy, relevance, and competence were positively correlated with effort expectancy, which is positively correlated with the sustainability of online learning. However, the motivational factors of the learning experience could not drive employees’ effort expectancy of online learning, which deviates from Ramlall’s [89] study. This may be due to the fact that even if the motivational factor of the learning experience is strong, it can lead to a decrease in motivation if employees feel that the course content is unsatisfying or greatly beyond their capabilities. Moreover, as times change and the pace of work increases, there may also be a problem with course content not being updated in a timely manner or not aligning with employees’ personal interests.
The positive effect of social influence on intention is attributed to external pressure. This is consistent with research showing that external dynamics and perceptions significantly influence employees’ attitudes toward new technologies, which in turn influences employee adoption behavior [90]. External pressure strengthens users’ control over learning [91], prompting employees to be socially influenced to learn online. On the contrary, the company atmosphere does not have a positive effect on social influence, which is inconsistent with Yoo et al.‘s [92] research suggesting that employees prefer to use online learning when they feel connected and supported by their colleagues. This may be related to the fact that in a highly competitive company climate, employees may prefer to retain knowledge rather than share it [93]. In this environment, employees may avoid convergence. In addition, there may be a problem of biased communication of company cultural values.
Facilitating conditions are driven by company support and course quality. Companies that provide the necessary learning resources such as time, money, and technological tools can significantly reduce the barriers to employee engagement in online learning. Joo et al. [94] similarly suggest that organizational support and learning processes directly influence learning migration and learner satisfaction. Lancaster and Di Milia [95] further emphasize that for organizations to positively influence employee learning, they should ensure that course content is aligned with organizational strategy and employees’ jobs. Course content that is relevant and of practical value to the employee’s job increases motivation and the likelihood that the employee will apply what they have learned. This relevance translates learning outcomes more directly into improved job performance. A high-quality program design should take into account the learning needs and preferences of different employees, providing flexible learning pathways and easily accessible materials to accommodate a wide range of learning styles and needs.

7. Conclusions

This study uses a modified version of the UTAUT to analyze employees’ intentions to use an online learning module in office apps and their actual usage. Correlations between four key determinants of behavioral intention and use and eight user experience motivational factors for sustainable learning were explored.
The results indicate that (1) All four determinants (performance expectancy, effort expectancy, social influence, facilitating conditions) based on an adaptation of the UTAUT model significantly support employees’ use of the office apps’ online learning module for continuous learning; (2) Furthermore, performance expectancy was significantly and positively influenced by career development and business needs; (3) Effort expectancy had a positive effect on intention, attributed to self-management, and was not correlated with learning experience; (4) The positive effect of social influence on intention was attributed to external pressure and was not correlated with company atmosphere; and (5) Facilitating conditions were driven by company support and course quality. The results support the proposed model with acceptable fit measures and strong explanatory power.
In response to the findings of this study, several recommendations are directed toward managers, investors, and developers of office information systems within the participating companies. Organizations increasingly seek methods to boost learner motivation and engagement in ongoing digital learning initiatives. A key tactic for accomplishing this goal is through the implementation of gamification. Notable applications of gamification in online learning include heuristic and informational games and facilitated dialogue [96]. These gaming elements maintain learner engagement over extended periods and serve as an additional incentive for effort expectancy, encouraging learners to identify patterns and connections within the training content and mitigating training-related anxieties.
Concurrently, there is a concerted effort to offer tailored learning content and customized learning modules, enhancing the relevance and appeal of the material for learners. This approach markedly influences employees’ employment of facilitating conditions in online modular learning. The roles of artificial intelligence (AI) and machine learning are becoming crucial in this context. For the effective deployment of organizational online learning for employees, it is essential to acknowledge the social and psychological dimensions of learning, thus allowing for the development of diverse learning experiences, including social, emotional, and personalized learning. Future investigations should focus on data that examine online learning solutions centered on employee needs and developmental goals, potentially shifting from generic, one-size-fits-all online learning approaches to more personalized and custom-tailored systems and methodologies.
This research is subject to a number of limitations. The initial conclusions are drawn from the perceptions of employees who opted to participate in the survey, potentially not reflecting the views of the entire workforce within the company. Additionally, the data acquisition relied on self-reported methods instead of direct observation, necessitating a cautious interpretation of the study’s findings. Future studies should aim to gather and examine longitudinal data to enhance understanding. A further constraint is the presence of stringent educational policies within some organizations, mandating employees to undertake a specific number of online learning courses based on their role. Consequently, forthcoming research should endeavor to assess the differential impacts between voluntary and mandatory online learning settings.

Author Contributions

Conceptualization, S.W.; data curation, S.W.; formal analysis, S.W.; funding acquisition, S.W. and K.N.; investigation, S.W.; methodology, S.W.; project administration, S.W. and K.N.; software, S.W.; validation, S.W.; visualization, S.W.; writing—original draft, S.W.; writing—review and editing, S.W. and K.N.; resources, K.N.; supervision, K.N. All authors have read and agreed to the published version of the manuscript.

Funding

This research received no external funding.

Institutional Review Board Statement

Not applicable.

Informed Consent Statement

Informed consent was obtained from all subjects involved in the study.

Data Availability Statement

The original contributions presented in the study are included in the article, further inquiries can be directed to the corresponding author.

Conflicts of Interest

The authors declare no conflicts of interest.

Appendix A. Results of Correlation and Differential Validity Analysis

VariableMeanSD12345678910111213141516171819
1. Gender1.45 0.50 --
2. Age2.25 1.11 0.002--
3. Education2.65 1.06 0.018−0.062--
4. Enterprise3.01 1.42 −0.035−0.027−0.049--
5. Time3.05 1.21 0.0190.0130.0150.025--
6. Frequency2.73 1.24 −0.023−0.0560.0080.084 *−0.048--
7. Career Development3.52 1.00 0.037−0.024−0.041−0.0230.0640.0030.773
8. Business Needs3.75 1.01 0.015−0.0440.029−0.0280.0580.0050.437 **0.754
9. Self-Management3.61 0.96 −0.002−0.032−0.0110.0080.031−0.0370.334 **0.369 **0.785
10. Learning Experience3.99 1.02 −0.0600.026−0.0230.0460.0120.0060.115 **0.0640.0380.831
11. Company Atmosphere3.77 0.88 −0.0030.000−0.0350.0640.013−0.0360.136 **0.0490.152 **0.0740.802
12. External Pressure3.80 1.03 −0.038−0.0180.026−0.0180.038−0.0260.280 **0.123 **0.249 **0.273 **0.190 **0.798
13. Company Support3.66 0.87 −0.009−0.047−0.020−0.0130.112 **−0.0080.179 **0.205 **0.248 **0.234 **0.093 *0.399 **0.847
14. Course Quality3.18 0.93 −0.097 *−0.0570.0300.0010.0700.0070.232 **0.271 **0.313 **0.100 *0.145 **0.253 **0.237 **0.837
15. Performance Expectancy3.38 0.80 0.008−0.0370.0460.021−0.0310.0020.218 **0.254 **0.242 **0.0710.171 **0.249 **0.249 **0.337 **0.726
16. Effort Expectancy3.50 0.89 −0.0080.017−0.036−0.0100.029−0.0650.342 **0.267 **0.244 **0.0310.140 **0.297 **0.230 **0.268 **0.414 **0.762
17. Social Influence3.65 0.81 −0.0410.0050.0660.0110.079−0.0050.256 **0.278 **0.257 **0.0820.120 **0.295 **0.252 **0.200 **0.322 **0.295 **0.766
18. Facilitating Conditions3.26 0.98 0.039−0.0340.020−0.0210.032−0.0240.257 **0.282 **0.287 **0.0740.133 **0.257 **0.237 **0.274 **0.368 **0.375 **0.410 **0.847
19. Behavioral Intention3.48 1.03 0.062−0.0220.022−0.0430.027−0.0300.328 **0.285 **0.300 **0.0760.125 **0.277 **0.278 **0.252 **0.474 **0.389 **0.377 **0.405 **0.853
Note: ***: p < 0.001; **: p < 0.01; *: p < 0.05.

Appendix B. Total Variance Explained

ComponentInitial EigenvaluesExtraction Sums of Squared LoadingsRotation Sums of Squared Loadings
Total% of VarianceCumulative %Total% of VarianceCumulative %Total% of VarianceCumulative %
19.16523.50023.5009.16523.50023.5002.4826.3656.365
22.9427.54331.0432.9427.54331.0432.4566.29812.664
32.3486.01937.0632.3486.01937.0632.4566.29818.962
42.2385.73942.8022.2385.73942.8022.4446.26625.228
51.9845.08647.8881.9845.08647.8882.4346.24231.469
61.8014.61952.5071.8014.61952.5072.3185.94437.414
71.7084.38056.8871.7084.38056.8872.2735.82943.243
81.5674.01760.9041.5674.01760.9042.2685.81649.058
91.4313.66964.5731.4313.66964.5732.2515.77354.831
101.3943.57468.1481.3943.57468.1482.2065.65760.488
111.2493.20271.3491.2493.20271.3492.1965.63166.119
121.1062.83574.1841.1062.83574.1842.1505.51271.631
131.0312.64276.8261.0312.64276.8262.0265.19576.826
140.5581.43178.257
150.5401.38479.641
160.5121.31380.954
170.4951.26982.223
180.4721.21083.432
190.4471.14784.579
200.4451.14285.721
210.4111.05386.774
220.4001.02687.800
230.3880.99488.794
240.3760.96489.757
250.3580.91890.676
260.3560.91291.588
270.3470.88992.477
280.3420.87793.354
290.3060.78594.139
300.2910.74694.884
310.2800.71795.601
320.2680.68896.289
330.2550.65396.943
340.2320.59697.538
350.2220.56898.107
360.2130.54698.653
370.1870.48099.132
380.1740.44799.579
390.1640.421100.000
Extraction method: principal component analysis.

Appendix C. Specific Measured Variables

Research VariableMeasurement Term
Career DevelopmentCD1To fulfill my personal plans, I study using the online learning module of office apps.
CD2I use the online learning modules of office apps to jump to a higher-paying company.
CD3I use the online learning modules of office apps to move up in the hierarchy faster.
Business NeedsBN1I use the online learning modules of office apps to fulfill my work tasks.
BN2I use the online learning modules of office apps to cope with cross-departmental cooperation.
BN3I use the online learning modules of office apps to cope with work pressure.
Self-ManagementSM1To improve my competence, I use the online learning modules of office apps.
SM2To be more self-disciplined, I use the online learning modules of office apps.
SM3I use the online learning modules of office apps to plan my time efficiently.
Learning ExperienceLE1Learning with office apps’ online learning modules has helped me to gain more experience.
LE2The more I use office apps’ online learning modules, the more engaged I become.
LE3The more I use office apps’ online learning modules, the more interested I am in learning.
Company AtmosphereCA1My colleagues are using office apps’ online learning modules to learn, which makes me want to know.
CA2My leadership encourages us to use office apps’ online learning modules.
CA3Our company has a corporate culture that uses office apps online learning modules.
External PressureEP1Industry pressures motivate me to study using online learning modules from office apps.
EP2I want to improve my quality of life using office apps’ online learning modules.
EP3I want to improve my social awareness using office apps’ online learning modules.
Company SupportCS1My company has developed a considerable learning resource encouraging me to use office apps’ online learning modules.
CS2The company encourages us to spend part of our working hours using the office apps online learning module.
CS3The company rewards employees with outstanding learning achievements using the online learning modules of office apps.
Course QualityCQ1The courses in the online learning modules of office apps are all that I need.
CQ2The training in the online learning module of office apps is of interest to me.
CQ3The courses in the office apps online learning modules are of a very high standard.
Performance ExpectancyPE1Learning with the online learning module of office apps helps improve my performance.
PE2Learning with online learning modules using office apps has helped me to be more productive.
PE3Learning with online learning modules using office apps is helpful in my work.
Effort ExpectancyEE1Learning with online learning modules using office apps has turned my efforts into profit.
EE2Learning with office apps’ online learning modules has made my efforts visible to my leaders and colleagues.
EE3Learning with the online learning modules of office apps makes my learning effortless.
Social InfluenceSI1People who influence my behavior think I should study using office apps’ online learning modules.
SI2People around me are using office apps’ online learning modules for learning.
SI3My environment influences me to use office apps’ online learning modules for learning.
Facilitating ConditionsFC1The company and the platform create favorable conditions for me to use office apps’ online learning modules for learning.
FC2I can learn anytime, anywhere, with office apps’ online learning modules.
FC3The online learning module of office apps meets all my learning needs at work.
Behavioral IntentionBI1I intend to use office apps’ online learning modules for continuous learning in the future.
BI2I regularly want to use office apps’ online learning modules for continuous learning.
BI3I recommend my colleagues and friends use office apps’ online learning modules for continuous learning.

References

  1. Gabriel, K.P.; Aguinis, H. How to prevent and combat employee burnout and create healthier workplaces during crises and beyond. Bus. Horizons 2021, 65, 183–192. [Google Scholar] [CrossRef]
  2. Lin, C.-Y.; Huang, C.-K.; Zhang, H. Enhancing employee job satisfaction via e-learning: The mediating role of an organizational learning culture. Int. J. Hum.-Computer Interact. 2018, 35, 584–595. [Google Scholar] [CrossRef]
  3. Aguilera-Hermida, A.P. College students’ use and acceptance of emergency online learning due to COVID-19. Int. J. Educ. Res. Open 2020, 1, 100011. [Google Scholar] [CrossRef] [PubMed]
  4. Taherdoost, H. A review of technology acceptance and adoption models and theories. Procedia Manuf. 2018, 22, 960–967. [Google Scholar] [CrossRef]
  5. Ye, J.; Zheng, J.; Yi, F. A study on users’ willingness to accept mobility as a service based on UTAUT model. Technol. Forecast. Soc. Chang. 2020, 157, 120066. [Google Scholar] [CrossRef]
  6. Kim, Y.; Crowston, K. Technology adoption and use theory review for studying scientists’ continued use of cyber-infrastructure. Proc. Am. Soc. Inf. Sci. Technol. 2011, 48, 1–10. [Google Scholar] [CrossRef]
  7. Al-Emran, M.; Arpaci, I.; Salloum, S.A. An empirical examination of continuous intention to use m-learning: An integrated model. Educ. Inf. Technol. 2020, 25, 2899–2918. [Google Scholar] [CrossRef]
  8. Wang, S.; Chen, S.; Nah, K. Exploring the Mechanisms Influencing Users’ Willingness to Pay for Green Real Estate Projects in Asia Based on Technology Acceptance Modeling Theory. Buildings 2024, 14, 349. [Google Scholar] [CrossRef]
  9. Brem, A.; Viardot, E.; Nylund, P.A. Implications of the coronavirus (COVID-19) outbreak for innovation: Which technologies will improve our lives? Technol. Forecast. Soc. Chang. 2021, 163, 120451. [Google Scholar] [CrossRef]
  10. Yi, M.Y.; Jackson, J.D.; Park, J.S.; Probst, J.C. Understanding information technology acceptance by individual professionals: Toward an integrative view. Inf. Manag. 2005, 43, 350–363. [Google Scholar] [CrossRef]
  11. Ciriello, R.F.; Loss, S. The yea-paradox: Cognitive bias in technology acceptance surveys. Inf. Softw. Technol. 2023, 161, 107253. [Google Scholar] [CrossRef]
  12. Bilsland, C.; Nagy, H.; Smith, P. Virtual Internships and Work-Integrated Learning in Hospitality and Tourism in a Post-COVID-19 World. Int. J. Work. Integr. Learn. 2020, 21, 425–437. [Google Scholar]
  13. Kant, I.; Schneewind, J.B. Groundwork for the Metaphysics of Morals; Yale University Press: New Haven, CT, USA, 2002. [Google Scholar]
  14. Kumar, B.A.; Chand, S.S. Mobile learning adoption: A systematic review. Educ. Inf. Technol. 2019, 24, 471–487. [Google Scholar] [CrossRef]
  15. Niati, D.R.; Siregar, Z.M.E.; Prayoga, Y. The effect of training on work performance and career development: The role of motivation as intervening variable. Bp. Int. Res. Critics Inst. (BIRCI-J.) Humanit. Soc. Sci. 2021, 4, 2385–2393. [Google Scholar] [CrossRef]
  16. Orpen, C. The Effects of Organizational and Individual Career Management on Career Success. Int. J. Manpow. 1994, 15, 27–37. [Google Scholar] [CrossRef]
  17. Napitupulu, S.; Haryono, T.; Riani, A.L.; Sawitri, H.S.R.; Harsono, M. The impact of career development on employee performance: An empirical study of the public sector in Indonesia. Int. Rev. Public Adm. 2017, 22, 276–299. [Google Scholar] [CrossRef]
  18. Venkatesh, V.; Davis, F.D. A Theoretical Extension of the Technology Acceptance Model: Four Longitudinal Field Studies. Manag. Sci. 2000, 46, 186–204. [Google Scholar] [CrossRef]
  19. Schweizer, H. E-learning in business. J. Manag. Educ. 2004, 28, 674–692. [Google Scholar] [CrossRef]
  20. Breevaart, K.; Bakker, A.B.; Demerouti, E. Daily self-management and employee work engagement. J. Vocat. Behav. 2014, 84, 31–38. [Google Scholar] [CrossRef]
  21. Zhu, M.; Bonk, C.J.; Doo, M.Y. Self-directed learning in MOOCs: Exploring the relationships among motivation, self-monitoring, and self-management. Educ. Technol. Res. Dev. 2020, 68, 2073–2093. [Google Scholar] [CrossRef]
  22. Thompson, L.F.; Lynch, B.J. Web-based instruction: Who is inclined to resist it and why? J. Educ. Comput. Res. 2003, 29, 375–385. [Google Scholar] [CrossRef]
  23. Manz, C.C.; Sims, H.P., Jr. Self-management as a substitute for leadership: A social learning theory perspective. Acad. Manag. Rev. 1980, 5, 361–367. [Google Scholar] [CrossRef]
  24. Chuang, S. The applications of constructivist learning theory and social learning theory on adult continuous development. Perform. Improv. 2021, 60, 6–14. [Google Scholar] [CrossRef]
  25. Shen, D.; Cho, M.-H.; Tsai, C.-L.; Marra, R. Unpacking online learning experiences: Online learning self-efficacy and learning satisfaction. Internet High. Educ. 2013, 19, 10–17. [Google Scholar] [CrossRef]
  26. Billett, S. Integrating learning experiences across tertiary education and practice settings: A socio-personal account. Educ. Res. Rev. 2014, 12, 1–13. [Google Scholar] [CrossRef]
  27. Bandura, A. Social Foundations of Thought and Action; Prentice Hall, Inc.: Englewood Cliffs, NJ, USA, 1986; pp. 23–28. [Google Scholar]
  28. Girdwichai, L.; Sriviboon, C. Employee motivation and performance: Do the work environment and the training matter? J. Secur. Sustain. Issues 2020, 9, 42–54. [Google Scholar] [CrossRef] [PubMed]
  29. Mlambo, M.; Silén, C.; McGrath, C. Lifelong learning and nurses’ continuing professional development, a metasynthesis of the literature. BMC Nurs. 2021, 20, 1–13. [Google Scholar] [CrossRef]
  30. Rogers, E.M.; Singhal, A.; Quinlan, M.M. Diffusion of innovations. In An Integrated Approach to Communication Theory and Research; Routledge: Abingdon, UK, 2014; pp. 432–448. [Google Scholar]
  31. Kwon, W.-S.; Woo, H.; Sadachar, A.; Huang, X. External pressure or internal culture? An innovation diffusion theory account of small retail businesses’ social media use. J. Retail. Consum. Serv. 2021, 62, 102616. [Google Scholar] [CrossRef]
  32. Griffin, J.J.; Bryant, A.; Koerber, C.P. Corporate responsibility and employee relations: From external pressure to action. Group Organ. Manag. 2015, 40, 378–404. [Google Scholar] [CrossRef]
  33. Hilton, M.L.; Pellegrino, J.W. (Eds.) Education for Life and Work: Developing Transferable Knowledge and Skills in the 21st Century; National Academies Press: Washington, DC, USA, 2012. [Google Scholar]
  34. Asante Boadi, E.; He, Z.; Bosompem, J.; Opata, C.N.; Boadi, E.K. Employees’ perception of corporate social responsibility (CSR) and its effects on internal outcomes. Serv. Ind. J. 2020, 40, 611–632. [Google Scholar] [CrossRef]
  35. Chiang, C.F.; Hsieh, T.S. The impacts of perceived organizational support and psychological empowerment on job performance: The mediating effects of organizational citizenship behavior. Int. J. Hosp. Manag. 2012, 31, 180–190. [Google Scholar] [CrossRef]
  36. Liu, Y.; Han, S.; Li, H. Understanding the factors driving m-learning adoption: A literature review. Campus-Wide Inf. Syst. 2010, 27, 210–226. [Google Scholar] [CrossRef]
  37. Nawrot, I.; Doucet, A. Building engagement for MOOC students: Introducing support for time management on online learning platforms. In Proceedings of the 23rd International Conference on World Wide Web, Seoul, Republic of Korea, 7–11 April 2014; pp. 1077–1082. [Google Scholar]
  38. Fishbein, M.; Ajzen, I. Belief, attitude, intention, and behavior: An introduction to theory and research. Philos. Rhetor. 1977, 6, 244–245. [Google Scholar]
  39. Ajzen, I. From intentions to actions: A theory of planned behavior. In Action Control: From Cognition to Behavior; Springer: Berlin/Heidelberg, Germany, 1985; pp. 11–39. [Google Scholar]
  40. Davis, F.D. A Technology Acceptance Model for Empirically Testing New End-User Information Systems: Theory and Results. Ph.D. Thesis, Massachusetts Institute of Technology, Cambridge, MA, USA, 1985. [Google Scholar]
  41. Legris, P.; Ingham, J.; Collerette, P. Why do people use information technology? A critical review of the technology acceptance model. Inf. Manag. 2003, 40, 191–204. [Google Scholar] [CrossRef]
  42. Venkatesh, V.; Morris, M.G.; Davis, G.B.; Davis, F.D. User acceptance of information technology: Toward a unified view. MIS Q. 2003, 27, 425–478. [Google Scholar] [CrossRef]
  43. Wang, Y.-S.; Wu, M.-C.; Wang, H.-Y. Investigating the determinants and age and gender differences in the acceptance of mobile learning. Br. J. Educ. Technol. 2009, 40, 92–118. [Google Scholar] [CrossRef]
  44. Van Raaij, E.M.; Schepers, J.J. The acceptance and use of a virtual learning environment in China. Comput. Educ. 2008, 50, 838–852. [Google Scholar] [CrossRef]
  45. Tewari, A.; Singh, R.; Mathur, S.; Pande, S. A modified UTAUT framework to predict students’ intention to adopt online learning: Moderating role of openness to change. Int. J. Inf. Learn. Technol. 2023, 40, 130–147. [Google Scholar] [CrossRef]
  46. Batucan, G.B.; Gonzales, G.G.; Balbuena, M.G.; Pasaol, K.R.B.; Seno, D.N.; Gonzales, R.R. An Extended UTAUT Model to Explain Factors Affecting Online Learning System Amidst COVID-19 Pandemic: The Case of a Developing Economy. Front. Artif. Intell. 2022, 5, 768831. [Google Scholar] [CrossRef]
  47. Handoko, B.L. Application of UTAUT theory in higher education online learning. In Proceedings of the 2019 10th International Conference on E-Business, Management and Economics, Beijing, China, 15–17 July 2019; pp. 259–264. [Google Scholar]
  48. Has, M.N. Examining factors influencing webinar adoption using UTAUT model (Case study at distance learning program, ABC University, Bandung-Indonesia 2016). In Proceedings of the 2016 IEEE Asia Pacific Conference on Wireless and Mobile (APWiMob), Bandung, Indonesia, 13–15 September 2016; pp. 52–58. [Google Scholar]
  49. Šumak, B.; Polancic, G.; Hericko, M. An empirical study of virtual learning environment adoption using UTAUT. In Proceedings of the 2010 Second International Conference on Mobile, Hybrid, and On-Line Learning, Saint Maarten, Netherlands Antilles, 10–16 February 2010; pp. 17–22. [Google Scholar]
  50. Dwivedi, Y.K.; Rana, N.P.; Jeyaraj, A.; Clement, M.; Williams, M.D. Re-examining the unified theory of acceptance and use of technology (UTAUT): Towards a revised theoretical model. Inf. Syst. Front. 2019, 21, 719–734. [Google Scholar] [CrossRef]
  51. Venkatesh, V.; Thong, J.Y.L.; Chan, F.K.Y.; Hu, P.J.-H.; Brown, S.A. Extending the two-stage information systems continuance model: Incorporating UTAUT predictors and the role of context. Inf. Syst. J. 2011, 21, 527–555. [Google Scholar] [CrossRef]
  52. Johnson, M.P.; Zheng, K.; Padman, R. Modeling the longitudinality of user acceptance of technology with an evidence-adaptive clinical decision support system. Decis. Support Syst. 2014, 57, 444–453. [Google Scholar] [CrossRef]
  53. Chen, T.; Chang, P.; Yeh, C. A study of career needs, career development programs, job satisfaction and the turnover intentions of R&D personnel. Career Dev. Int. 2004, 9, 424–437. [Google Scholar]
  54. Lai, J.-Y.; Ong, C.-S. Assessing and managing employees for embracing change: A multiple-item scale to measure employee readiness for e-business. Technovation 2010, 30, 76–85. [Google Scholar] [CrossRef]
  55. Thongmak, M. A model for enhancing employees’ lifelong learning intention online. Learn. Motiv. 2021, 75, 101733. [Google Scholar] [CrossRef]
  56. Malik, M.W. Factor effecting learner’s satisfaction towards e-learning: A conceptual framework. OIDA Int. J. Sustain. Dev. 2010, 2, 77–82. [Google Scholar]
  57. Reed, S.J. Debriefing experience scale: Development of a tool to evaluate the student learning experience in debriefing. Clin. Simul. Nurs. 2012, 8, e211–e217. [Google Scholar] [CrossRef]
  58. Patterson, M.; Warr, P.; West, M. Organizational climate and company productivity: The role of employee affect and employee level. J. Occup. Organ. Psychol. 2004, 77, 193–216. [Google Scholar] [CrossRef]
  59. Pradhan, R.K.; Hati, L. The measurement of employee well-being: Development and validation of a scale. Glob. Bus. Rev. 2019, 23, 385–407. [Google Scholar] [CrossRef]
  60. Oztekin, A.; Nikov, A.; Zaim, S. UWIS: An assessment methodology for usability of web-based information systems. J. Syst. Softw. 2009, 82, 2038–2050. [Google Scholar] [CrossRef]
  61. Roach, V.; Lemasters, L. Satisfaction with online learning: A comparative descriptive study. J. Interact. Online Learn. 2006, 5, 317–332. [Google Scholar]
  62. Igudia, P.O. Employee training and development, and organisational performance: A study of small-scale manufacturing firms in Nigeria. Am. J. Econ. Bus. Manag. 2022, 5, 38–54. [Google Scholar]
  63. Sharma, N.P.; Sharma, T.; Agarwal, M.N. Measuring employee perception of performance management system effectiveness: Conceptualization and scale development. Empl. Relat. 2016, 38, 224–247. [Google Scholar] [CrossRef]
  64. Bandyopadhyay, K.; Fraccastoro, K.A. The effect of culture on user acceptance of information technology. Commun. Assoc. Inf. Syst. 2007, 19, 23. [Google Scholar] [CrossRef]
  65. Latané, B. The psychology of social impact. Am. Psychol. 1981, 36, 343–356. [Google Scholar] [CrossRef]
  66. Al-Shahrani, H. Investigating the Determinants of Mobile Learning Acceptance in Higher Education in Saudi Arabia; Northern Illinois University: DeKalb, IL, USA, 2016. [Google Scholar]
  67. Arbaugh, J.B.; Duray, R. Technological and structural characteristics, student learning and satisfaction with web-based courses: An exploratory study of two on-line MBA programs. Manag. Learn. 2002, 33, 331–347. [Google Scholar] [CrossRef]
  68. Sørebø, Ø.; Halvari, H.; Gulli, V.F.; Kristiansen, R. The role of self-determination theory in explaining teachers’ motivation to continue to use e-learning technology. Comput. Educ. 2009, 53, 1177–1187. [Google Scholar] [CrossRef]
  69. Deshwal, P.; Trivedi, A.; Himanshi, H. Online learning experience scale validation and its impact on learners’ satisfaction. Procedia Comput. Sci. 2017, 112, 2455–2462. [Google Scholar] [CrossRef]
  70. Hair, J.F., Jr.; Hult, G.T.M.; Ringle, C.M.; Sarstedt, M.; Danks, N.P.; Ray, S. An introduction to structural equation modeling. In Partial Least Squares Structural Equation Modeling (PLS-SEM) Using R: A Workbook; Springer: Cham, Switzerland; pp. 1–29.
  71. Anderson, J.C.; Gerbing, D.W. Structural equation modeling in practice: A review and recommended two-step approach. Psychol. Bull. 1988, 103, 411. [Google Scholar] [CrossRef]
  72. Hoyle, R.H. (Ed.) Structural Equation Modeling: Concepts, Issues, and Applications; Sage: Thousand Oaks, CA, USA, 1995. [Google Scholar]
  73. Russell, D.W.; Kahn, J.H.; Spoth, R.; Altmaier, E.M. Analyzing data from experimental studies: A latent variable structural equation modeling approach. J. Couns. Psychol. 1998, 45, 18. [Google Scholar] [CrossRef]
  74. De Carvalho, J.; Chima, F.O. Applications of structural equation modeling in social sciences research. Am. Int. J. Contemp. Res. 2014, 4, 6–11. [Google Scholar]
  75. Sun, Y.; Rogers, R. Development and validation of the Online Learning Self-efficacy Scale (OLSS): A structural equation modeling approach. Am. J. Distance Educ. 2020, 35, 184–199. [Google Scholar] [CrossRef]
  76. Wei, H.C.; Chou, C. Online learning performance and satisfaction: Do perceptions and readiness matter? Distance Educ. 2020, 41, 48–69. [Google Scholar] [CrossRef]
  77. Baloran, E.T.; Hernan, J.T. Course satisfaction and student engagement in online learning amid COVID-19 pandemic: A structural equation model. Turk. Online J. Distance Educ. 2021, 22, 1–12. [Google Scholar] [CrossRef]
  78. Black, W.; Babin, B.J. Multivariate data analysis: Its approach, evolution, and impact. In The Great Facilitator: Reflections on the Contributions of Joseph F. Hair, Jr. to Marketing and Business Research; Springer International Publishing: Cham, Switzerland, 2019; pp. 121–130. [Google Scholar]
  79. Alkabaa, A.; Taylan, O. Designing an Effective Questionnaire Using Orthogonal Array for Improving Inventory Accuracy at Electricity Warehouse. Gazi Univ. J. Sci. Part A Eng. Innov. 2021, 8, 318–326. [Google Scholar]
  80. Black, W.C.; Babin, B.J.; Anderson, R.E. Multivariate Data Analysis: A Global Perspective; Pearson: London, UK, 2010. [Google Scholar]
  81. Linn, R.L. Single-group validity, differential validity, and differential prediction. J. Appl. Psychol. 1978, 63, 507. [Google Scholar] [CrossRef]
  82. Richardson, H.A.; Simmering, M.J.; Sturman, M.C. A tale of three perspectives: Examining post hoc statistical techniques for detection and correction of common method variance. Organ. Res. Methods 2009, 12, 762–800. [Google Scholar] [CrossRef]
  83. Podsakoff, P.M.; Podsakoff, N.P.; Williams, L.J.; Huang, C.; Yang, J. Common method bias: It’s bad, it’s complex, it’s widespread, and it’s not easy to fix. Annu. Rev. Organ. Psychol. Organ. Behav. 2024, 11, 17–61. [Google Scholar] [CrossRef]
  84. Osman, Z.; Yasin, N.M. Unveiling the Catalysts of Digital Transformation Acceptance: Insights from Employees in Online Distance Learning Higher Education Institutions. Int. J. Acad. Res. Bus. Soc. Sci. 2024, 14, 2047–2063. [Google Scholar] [CrossRef]
  85. Salloum, S.A.; Shaalan, K. Factors affecting students’ acceptance of e-learning system in higher education using UTAUT and structural equation modeling approaches. In Proceedings of the International Conference on Advanced Intelligent Systems and Informatics, Cairo, Egypt, 3–5 September 2018; pp. 469–480. [Google Scholar]
  86. Ellinger, A.D.; Cseh, M. Contextual factors influencing the facilitation of others’ learning through everyday work experiences. J. Work. Learn. 2007, 19, 435–452. [Google Scholar] [CrossRef]
  87. Karnouskos, S. Massive open online courses (MOOCs) as an enabler for competent employees and innovation in industry. Comput. Ind. 2017, 91, 1–10. [Google Scholar] [CrossRef]
  88. Weng, Q.; McElroy, J.C. Organizational career growth, affective occupational commitment and turnover intentions. J. Vocat. Behav. 2012, 80, 256–265. [Google Scholar] [CrossRef]
  89. Ramlall, S. A review of employee motivation theories and their implications for employee retention within organizations. J. Am. Acad. Bus. 2004, 5, 52–63. [Google Scholar]
  90. Talukder, M.; Quazi, A. The impact of social influence on individuals’ adoption of innovation. J. Organ. Comput. Electron. Commer. 2011, 21, 111–135. [Google Scholar] [CrossRef]
  91. Hong, J.C.; Lee, Y.F.; Ye, J.H. Procrastination predicts online self-regulated learning and online learning ineffectiveness during the coronavirus lockdown. Personal. Individ. Differ. 2021, 174, 110673. [Google Scholar] [CrossRef] [PubMed]
  92. Yoo, S.J.; Han, S.-H.; Huang, W. The roles of intrinsic motivators and extrinsic motivators in promoting e-learning in the workplace: A case from South Korea. Comput. Hum. Behav. 2012, 28, 942–950. [Google Scholar] [CrossRef]
  93. Lin, H.-F. Knowledge sharing and firm innovation capability: An empirical study. Int. J. Manpow. 2007, 28, 315–332. [Google Scholar] [CrossRef]
  94. Joo, Y.J.; Lim, K.Y.; Park, S.Y. Investigating the structural relationships among organisational support, learning flow, learners’ satisfaction and learning transfer in corporate e-learning. Br. J. Educ. Technol. 2010, 42, 973–984. [Google Scholar] [CrossRef]
  95. Lancaster, S.; Di Milia, L. Organisational support for employee learning: An employee perspective. Eur. J. Train. Dev. 2014, 38, 642–657. [Google Scholar] [CrossRef]
  96. Ravenscroft, A.; Matheson, M. Developing and evaluating dialogue games for collaborative e-learning. J. Comput. Assist. Learn. 2002, 18, 93–101. [Google Scholar] [CrossRef]
Figure 1. UTAUT model.
Figure 1. UTAUT model.
Applsci 14 04746 g001
Figure 2. Research model after adapting UTAUT.
Figure 2. Research model after adapting UTAUT.
Applsci 14 04746 g002
Figure 3. Structural equation modeling.
Figure 3. Structural equation modeling.
Applsci 14 04746 g003
Table 1. Definition of variables and sources of reference scales.
Table 1. Definition of variables and sources of reference scales.
Research VariableOperability DefinitionReference Scale
Career Development (CD)Individual and organizational goals and planning.Napitupulu et al. [17]
Chen et al. [53]
Business Needs (BN)Start learning online in order to match the competencies needed for your business.Lai & Ong [54]
Schweizer [19]
Self-Management (SM)Exercising control over one’s behavior.Thongmak [55]
Breevaart et al. [20]
Learning Experience (LE)Experience gained through continuous learning.Malik [56]
Reed [57]
Company Atmosphere (CA)Attitudes of company leaders and colleagues toward online learning.Girdwichai & Sriviboon [28]
Patterson et al. [58]
External Pressure (EP)Pressure from industry, life, and social perceptions.Griffin et al. [32]
Pradhan & Hati [59]
Company Support (CS)Access to resources and policies, feedback, and decision-making freedom.Thongmak [55]
Breevaart et al. [20]
Course Quality (CQ)Level, usefulness, and acceptability of courses offered by the company.Oztekin et al. [60]
Roach & Lemasters [61]
Performance Expectancy (PE)The degree to which an individual believes that using the system will help him or her to attain gains in job performance.Igudia [62]
Sharma et al. [63]
Effort Expectancy (EE)The degree of ease associated with the use of the system.Hilton & Pellegrino [33]
Asante Boadi et al. [34]
Social Influence (SI)The degree to which an individual perceives it important that others believe he or she should use the new system.Bandyopadhyay & Fraccastoro [64]
Latané [65]
Al-Shahrani [66]
Facilitating Conditions (FC)The degree to which an individual believes that an organizational and technical infrastructure exists to support the use of the system.Arbaugh & Duray [67]
Pradhan & Hati [59]
Behavioral Intention (BI)Employee’s sustainable learning intention to learn online on the platform provided by the company.Sørebø et al. [68]
Deshwal et al. [69]
Table 2. Basic data statistics.
Table 2. Basic data statistics.
Basic Data StatisticsFrequencyPercentage
GenderMale31155.1%
Female25344.9%
Age18–29 years18733.2%
30–39 years15828.0%
40–49 years11219.9%
50 years and over10719.0%
EducationHigh school diploma6812.1%
Bachelor’s degree21437.9%
Master’s degree16429.1%
Doctor’s degree8515.1%
Other335.9%
EnterpriseSmall or medium-sized enterprises (SMEs)11320.0%
Nationalized enterprises11921.1%
Joint ventures9016.0%
Multinational enterprises13523.9%
Fortune 500 enterprises10719.0%
TimeLess than 2 h6311.2%
2 h–4 h12422.0%
5 h–7 h19133.9%
8 h–10 h9617.0%
More than 10 h9016.0%
FrequencyFewer than 3 times10819.1%
4 times–7 times14625.9%
8 times–11 times16429.1%
12 times–15 times8414.9%
More than 15 times6211.0%
Table 3. Results of validated factor analysis.
Table 3. Results of validated factor analysis.
Measurement IndicatorsCMINDFCMIN/DFIFITLICFIRMSEA
Measured value901.8416241.4450.9750.970.9750.028
Reference standard————≤3.00≥0.90≥0.90≥0.90≤0.08
Table 4. Results of reliability analysis.
Table 4. Results of reliability analysis.
VariableCronbach’s Alpha
Career Development(CD)0.806
Business Needs(BN)0.797
Self-Management(SM)0.822
Learning Experience(LE)0.867
Company Atmosphere(CA)0.840
External Pressure(EP)0.839
Company Support(CS)0.881
Course Quality(CQ)0.867
Performance Expectancy(PE)0.771
Effort Expectancy(EE)0.804
Social Influence(SI)0.806
Facilitating Conditions(FC)0.878
Behavioral Intention(BI)0.884
Table 5. Results of validity analysis.
Table 5. Results of validity analysis.
VariableItemFactor LoadingCRAVE
Career DevelopmentCD10.6600.8140.597
CD20.739
CD30.900
Business NeedsBN10.7140.7970.568
BN20.765
BN30.780
Self-ManagementSM10.8490.8280.616
SM20.742
SM30.760
Learning ExperienceLE10.8090.870.691
LE20.769
LE30.909
Company AtmosphereCA10.8770.8430.644
CA20.808
CA30.713
External PressureEP10.7850.8400.637
EP20.780
EP30.828
Company SupportCS10.8860.8840.717
CS20.781
CS30.870
Course QualityCQ10.8370.8750.701
CQ20.925
CQ30.739
Performance ExpectancyPE10.7240.7690.527
PE20.788
PE30.661
Effort ExpectancyEE10.7550.8060.581
EE20.813
EE30.716
Social InfluenceSI10.7450.8100.587
SI20.834
SI30.715
Facilitating ConditionsFC10.8150.8840.718
FC20.928
FC30.792
Behavioral IntentionBI10.8170.8890.728
BI20.821
BI30.917
Table 6. Measurement model fit indices.
Table 6. Measurement model fit indices.
Measurement IndicatorsCMINDFCMIN/DFIFITLICFIRMSEA
Measured value1320.8466621.9950.9400.9330.940.042
Reference standard————≤3.00≥0.90≥0.90≥0.90≤0.08
Table 7. Results of path tests.
Table 7. Results of path tests.
Hypothesis and PathSTD. EstimateS.E.C.R.PR2Result
H1Performance ExpectancyCareer Development0.1580.0542.5030.0120.146Valid
H2Performance ExpectancyBusiness Needs0.2740.0564.133***Valid
H3Effort ExpectancySelf-Management0.3380.0436.481***0.12Valid
H4Effort ExpectancyLearning Experience0.0580.0381.2170.224Invalid
H5Social InfluenceCompany Atmosphere0.0790.0371.5990.1100.152Invalid
H6Social InfluenceExternal Pressure0.3650.0396.861***Valid
H7Facilitating ConditionsCompany Support0.2030.0564.339***0.136Valid
H8Facilitating ConditionsCourse Quality0.2570.0475.447***Valid
H9Behavioral IntentionPerformance Expectancy0.4000.0667.966***0.316Valid
H10Behavioral IntentionEffort Expectancy0.1910.0554.263***Valid
H11Behavioral IntentionSocial Influence0.2110.0614.710***Valid
H12Behavioral IntentionFacilitating Conditions0.1850.044.400***Valid
* p < 0.05, ** p < 0.01, *** p < 0.001.
Disclaimer/Publisher’s Note: The statements, opinions and data contained in all publications are solely those of the individual author(s) and contributor(s) and not of MDPI and/or the editor(s). MDPI and/or the editor(s) disclaim responsibility for any injury to people or property resulting from any ideas, methods, instructions or products referred to in the content.

Share and Cite

MDPI and ACS Style

Wang, S.; Nah, K. Exploring Sustainable Learning Intentions of Employees Using Online Learning Modules of Office Apps Based on User Experience Factors: Using the Adapted UTAUT Model. Appl. Sci. 2024, 14, 4746. https://doi.org/10.3390/app14114746

AMA Style

Wang S, Nah K. Exploring Sustainable Learning Intentions of Employees Using Online Learning Modules of Office Apps Based on User Experience Factors: Using the Adapted UTAUT Model. Applied Sciences. 2024; 14(11):4746. https://doi.org/10.3390/app14114746

Chicago/Turabian Style

Wang, Siqin, and Ken Nah. 2024. "Exploring Sustainable Learning Intentions of Employees Using Online Learning Modules of Office Apps Based on User Experience Factors: Using the Adapted UTAUT Model" Applied Sciences 14, no. 11: 4746. https://doi.org/10.3390/app14114746

APA Style

Wang, S., & Nah, K. (2024). Exploring Sustainable Learning Intentions of Employees Using Online Learning Modules of Office Apps Based on User Experience Factors: Using the Adapted UTAUT Model. Applied Sciences, 14(11), 4746. https://doi.org/10.3390/app14114746

Note that from the first issue of 2016, this journal uses article numbers instead of page numbers. See further details here.

Article Metrics

Back to TopTop