Abstract
The sourcing of raw materials is becoming an increasingly concerning issue for the European Union, which is adopting a series of strategies aimed at mitigating the dependence on third countries for procurement. The supply of feldspars, for instance, which is significant within the ceramic industry, raises concerns due to heavy reliance on third countries. Therefore, it is imperative to identify potential alternative sources for procurement, including the recycling of waste from the extraction of ornamental granite rocks enriched in such minerals. The Sardinia region in Italy, once a global leader in granite extraction, has now witnessed a significant reduction in production due to intense competition worldwide, resulting in severe economic repercussions. Additionally, traces of this period remain in the territory in the form of enormous quantities of extraction waste, defacing the landscape and posing potential environmental issues. This study is part of a broader research initiative aimed at identifying a physical process to concentrate rare earth element (REE) minerals from granite waste in a quarry located in Buddusò, Sardinia. The specific objective of this study is to analyze the whole rock composition, crushing powder, and the diamagnetic by-products generated by gravity and magnetic separations to identify potential applications for their use.
1. Introduction
The reliable and unimpeded access to certain raw materials is a growing concern worldwide, particularly within the European Union (EU). The EU, in the coming years, will require substantial quantities of raw materials to achieve the objectives set by the European Green Deal regarding ecological and digital transition to address climate change [1]. For these reasons, as early as 2011, the European Commission defined a list of raw materials labelled as “Critical” (CRM) essential for the European economy. These materials form a solid industrial base, producing a wide range of goods and applications used in daily life and modern technologies. This list has been periodically reviewed and updated based on its importance to the EU economy and the risk of supply [2,3,4,5,6]. The EU’s concerns on these matters culminated with UE 2024/1252 “Critical Raw Materials Act” aimed at creating secure and resilient supply chains, mitigating supply risks, improving sustainability and circularity of critical raw materials in the EU market, and diversifying EU raw material imports [6,7]. The CRMs Act introduced clear deadlines for the authorization procedures of extraction projects within the EU and required member states to develop national exploration plans to ensure the EU’s access to critical and strategic resources. Additionally, three key benchmarks for the consumption of critical raw materials in the EU were established: at least 10% of the materials used must be extracted within the EU; at least 40% of the raw materials used must be processed within the EU; and at least 25% of the raw materials used must come from recycling [7].
Since 2023, feldspars have been included in the list of CRMs due to the escalating supply risk, notably stemming from heightened dependence on imports and the doubling of imports from Turkey, which now accounts for 51% of the EU’s demand [6,8]. Feldspars are used widely in the glass and ceramics industries, and they are recovered from different geological sources: 37%—albitites, 24%—pegmatites and aplites, 16%—granitoids, 11%—feldspathic arenites, 6.5%—nepheline syenites, 2.5%—rhyolites and porphyries, and 3%—metamorphic and epithermal alterations [9]. In this context, the exploration of raw material sources from unconventional deposits could be of remarkable importance, as it would help diversify supply sources. For instance, ornamental granite extraction waste could be a favorable source of raw materials for the glass and ceramics industries [9].
In Italy, the region of Sardinia boasts a long-standing tradition in the extraction of granitoid rocks for ornamental purposes. Sardinia reached a leading position as a manufacturer of granite in Italy, increasing from 1.5% of Italian production of granite in 1961 to 50% in 1971. It reached its peak production in the 1990s, becoming the leading producer of granite in Italy, representing 90% of the national production [10]. However, the significant success of the granite extraction industry began to decline from the mid-2000s, primarily due to the entry of other international competitors into the global market, as well as significant infrastructural challenges on the island of Sardinia [10]. The production of granite in Sardinia has decreased from just over 1.0 Mg in 2001 to just under 0.2 Mg in 2012 [10]. Moreover, it is likely that the financial crisis of 2007–2008 and the COVID-19 pandemic have contributed to exacerbating the crisis in this sector. This has inevitably brought serious consequences for the economy of Sardinia, causing the closure of numerous companies and a significant loss of jobs. Just as granite extraction has had a significant positive impact on the economy of Sardinia and Italy during the best period of this sector, it has also had an equally strong negative impact on the Sardinian landscape, both due to the presence of quarries and the vast amount of waste materials derived from them. It is worth noting that in the ornamental stone sector, aesthetic standards are very high, and even the slightest imperfection can render a block unattractive to the market. Consequently, a percentage ranging from 20% to 50% of the extracted material ends up in landfills [11,12]. These percentages can rise to 75% when considering the entire value chain, from extraction to cutting to polishing [13]. Over the years, this has led to the creation of substantial piles of granite waste in landfill areas within quarries in various parts of Sardinia. These piles represent a significant factor in landscape degradation, as they are visible even at long distances and, in addition to the presence of quarries, they mar the natural landscape and contribute to soil depletion. Furthermore, these waste piles can pose a danger due to the presence of metallic minerals (e.g., rare earth metals) that can leach into the hydrosphere and biosphere and for the stability of such heaps [11,13]. Therefore, identifying solutions for the reuse or recycling of this large quantity of granite waste present in Sardinia could yield significant benefits in many aspects: it would allow for the recovery of land occupied by the waste, restore a better appearance to the landscape, reduce risks associated with potential pollutants leached from granite waste, create new job opportunities, and support the European Union’s objectives regarding raw material sourcing. Many studies have been conducted in the context of recycling granite waste, some of which are focused on reuse in cementitious and construction contexts, e.g., [13,14,15,16], while others were oriented towards reuse within the ceramic industry, e.g., [17,18,19,20,21].
This study is part of a broader research aiming to concentrate rare earth elements (REEs) minerals from granite extraction waste through physical methods. The aim is to analyze the initial granite waste from the quarry, the resulting crushing powder, and the quartz–feldspar fractions produced during the experimental phases. The goal is to highlight differences between the initial waste and the processed fractions, as well as among the obtained fractions. Additionally, this research seeks to identify possible solutions for the valorization of these materials within the context of raw material supply.
The study highlights the robustness of the proposed recycling approach, using established geological and petrological methods to ensure that the recycling processes are environmentally sustainable and economically viable.
2. Geology of the Study Area
The study area is a granite quarry located in the municipality of Buddusò, in the Sardinia Region, Italy (Figure 1). In this quarry, which has been in operation for more than 40 years, substantial quantities of granite waste have accumulated, forming clearly distinguishable heaps even from several km away.
Figure 1.
Satellite image of the Buddusò quarry area. Bottom left: a view of one of the granite waste heaps within the quarry.
From a geological perspective, the island of Sardinia, together with Corsica, constitute a 30 kilometer-thick crustal block within the Southern European Variscan belt in the western Mediterranean Sea [22]. The Variscan basement, which was produced during the collision between the northern Armorica and southern Gondwana, is composed of low- to high-grade metamorphic rocks deformed during the Early Carboniferous as well as of Permo–Carboniferous igneous bodies [23]. The large Corsica–Sardinia batholith (C-SB) [24], formed during the post-collisional stage, results from the superposition of several magmatic events spanning the 340–280 Ma age range [25,26]. Three magmatic suites have been distinguished within the C–SB [27,28]:
- Suite U1: an early Mg–K calc-alkaline suite, outcropping exclusively in Corsica, composed of monzodiorites, monzonites, and subordinate ultrapotassic mafic rocks. The U1 suite was emplaced in a compressional setting [29,30], from 345 to about 337 Ma [26];
- Suite U2: a composite, and peraluminous to slightly peraluminous high-K calc-alkaline suite composed of granodiorites and monzogranites with subordinate tholeiitic gabbros. This suite is widespread in both Corsica and Sardinia, where it covers an area of ~6000 km2, accounting for ~80% of the batholith’s exposure [31]. The U2 high-K calc-alkaline magmatism lasted from 322 to 285 Ma [26,32,33,34];
- Suite U3: a suite consisting of metaluminous calc-alkaline to calcic gabbros and alkaline volcanic complexes ranging in composition from basalt to rhyolite. This suite represents the end of the magmatic cycle, between 290 and 260 Ma [26,33].
With specific reference to the study area, in previous works the granite complex was attributed to the high-K calc-alkaline plutonic association U2. This area is characterized by the presence of the so-called Buddusò pluton [35]. This latter is a medium-size pluton, with an area of approximately 70 km2 [23], outcropping in the NE Sardinia, which consists of tonalites, granodiorites, and monzogranites containing widespread microgranular mafic enclaves [27,36]. As for the ages of the pluton emplacement, studies are fairly agreed in dating it between 286 and 281 Ma [34,37].
The Buddusò pluton has been described, by Bruneton and Orsini [35], as a pluton formed by three nested rock units:
- The Outer Unit (Ou) is characterized by banded, medium- to coarse-grained, porphyritic biotite granodiorites and tonalites, occasionally containing hornblende (Ou1), as well as porphyritic biotite monzogranites (Ou2). These lithologies frequently include abundant mafic enclaves, ranging in size from centimeters to decimeters, composed of dioritic to tonalitic material.
- The Middle Unit (Mu) comprises layered, medium-grained, porphyritic biotite monzogranites with sparse mafic enclaves that vary from decimeter to meter scale. Two subunits were identified within this unit, differentiated by biotite content: the external subunit (Mu1) has a higher biotite concentration than the internal subunit (Mu2). Near the boundary with the Inner Unit, large bodies of quartz diorites or tonalites are found in association with heterogeneous monzogranites.
- The Inner Unit (Iu) is composed of homogeneous, coarse-grained, leucocratic monzogranites that generally lack phenocrysts. Mafic enclaves are either scarce or completely absent in this unit.
3. Materials and Methods
3.1. Sampling and Waste Processing
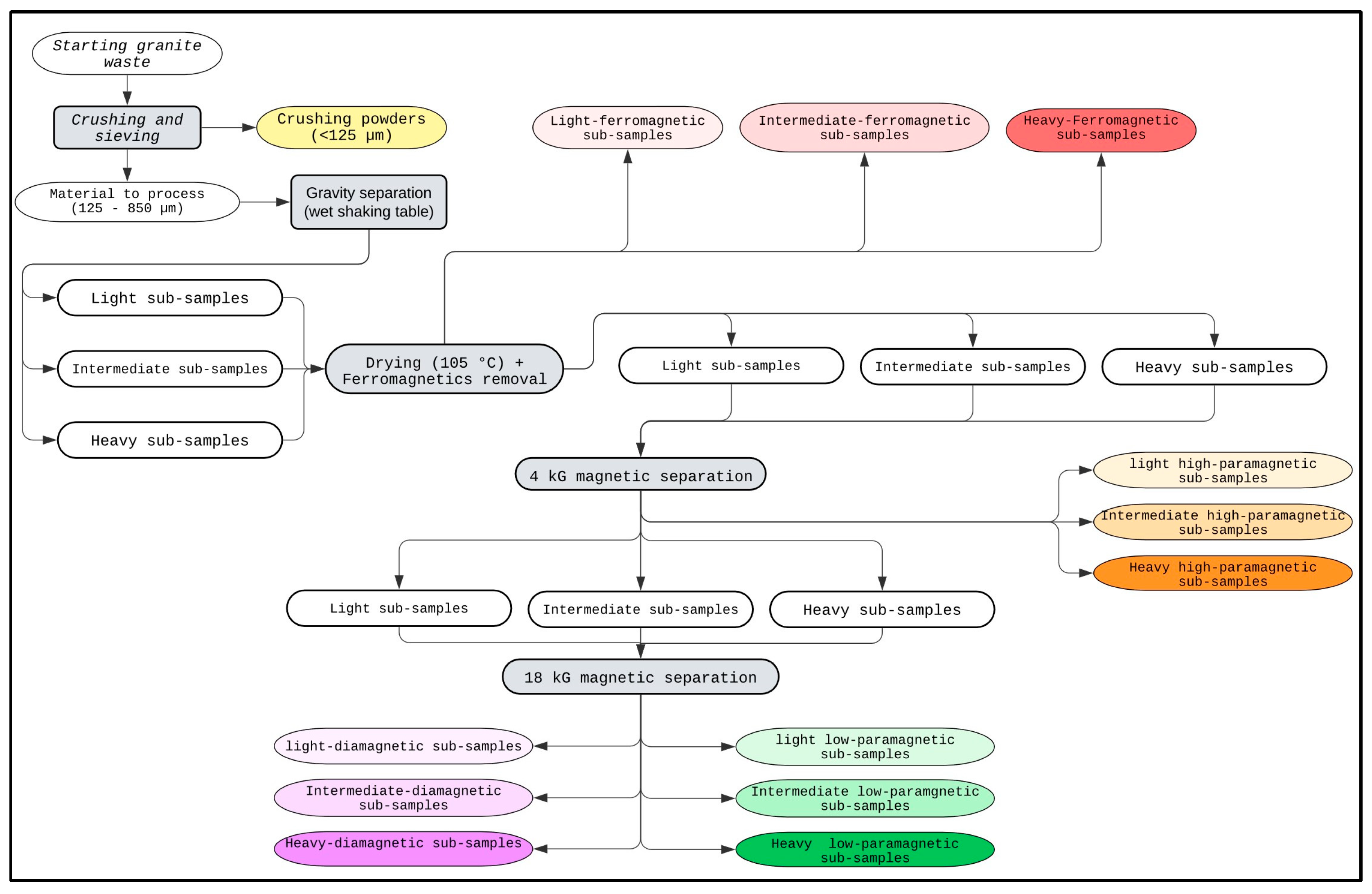
The sampling of granite extractive waste was carried out at 18 points within the quarry extraction area, aiming to collect material from different landfill locations. Material at the sampling points was initially reduced in size using a pneumatic percussion hammer to increase the volume of collected material and enhance the representativeness of the samples. At the end of the sampling campaign, 18 samples were obtained, each weighing between 3 and 7 kg. The samples were then processed at the laboratories of the University of Ferrara (Figure 2): samples were further reduced in size using a saw equipped by diamond cutting disc to facilitate the crushing operations in the laboratory. Crushing operations were then carried out for each sample using a jaw crusher. An aliquot was taken from each crushed sample, by quartering, to perform compositional analyses of the whole rock. The material was then sieved to retain the particle size range between 850 μm and 125 μm. Material below 125 μm was considered as crushing powder and was not subjected to further processing to extract the constituent minerals by gravity and magnetic methods, but was instead sampled, by quartering, for compositional analyses. Subsequently, 9 out of the 18 samples were used for the separation tests of the various phases constituting the granite waste: firstly, each sample underwent a gravity separation using a wet shaking table Gemini Masa G-150 (Onur Makina, Eskisehir, Turkey). This process was conducted to concentrate the higher specific gravity minerals. At this stage, a 1:1 weight ratio mixture of granite waste to water was prepared. The latter was introduced into the feed container, and the feed control tap was opened to 1/3 of its total opening. The shaking frequency was set to ~250 strokes per minute, while all the water dispensers on the table were left open. At the end of this phase, three sub-samples were obtained from each processed sample, representing the following fractions: low specific gravity (light), intermediate specific gravity (intermediate), and high specific gravity (heavy). The materials thus obtained were dried in an oven at 105 °C until completely dry and subsequently weighed by means of a scale. After this phase, ferromagnetic minerals were removed, using a magnet, from each sub-sample. This operation was carried out to facilitate the following magnetic separation phase and to prevent equipment clogging. For the latter phase, the sub-samples belonging to the light fraction were quartered due to a high amount of material, in order to perform magnetic separation operations on a representative fraction of each sub-sample. The instrument was set to have a side tilt of ~15° and a forward tilt of ~20°. The magnetic separation was conducted using an isodynamic magnetic separator L-1 (S.G. Frantz Co., Tullytown, PA, USA). The magnetic separation occurred in two phases: in the first phase, minerals with higher magnetic susceptibility were separated by applying a magnetic field of ~4 kG (~0.4 A); in the second phase, the remaining portion underwent subsequent separation applying a magnetic field of ~18 kG (~1.6 A) to separate phases with low magnetic susceptibility. At the end of the magnetic separation, 3 additional sub-samples were obtained for each representative sub-sample, representing the following phases: diamagnetic phase, high-susceptibility paramagnetic phase, and low-susceptibility paramagnetic phase. The sub-samples were then weighed to calculate the yield percentages relative to the initial sample.
Figure 2.
Schematic illustration of the working process.
3.2. Analysis of Samples and Sub-Samples
The materials, obtained through the sampling and the previously described work procedure, were quartered to extract a representative aliquot for the analytical phase. Each of them was then ground to a fine powder using an electronic mortar Laarmann LMMG 100 equipped with an agate jar and pestle (Laarmann Group B.V., Roermond, The Netherlands). The resulting powders were then dried in an oven at 105 °C to remove any trace of moisture. The samples and sub-samples were then subjected to loss on ignition (L.O.I.) analysis to determine the quantity of volatile phases: about 0.5 g of each powdered sample was weighed in ceramic crucibles. These were then placed in a muffle furnace and heated at a rate of 3 °C/min to 1000 °C, and this temperature was maintained for 6 h. The crucibles were allowed to cool in the muffle furnace and placed in a desiccator to complete the cooling process. Finally, the crucibles were weighed, and the percentage L.O.I. was calculated. Following that, analyses were conducted to determine the major oxides composition using the WD-XRF analytical technique: each powdered sample and sub-sample was pressed by means of a hydraulic press onto a boric acid support to obtain pressed powder tablets. These latter were then analyzed using a Thermo ARL AdvantXP+ Wavelength Dispersive X-ray Fluorescence Spectrometer (Thermo Scientific, Waltham, MA, USA). This technique allowed the determination of the major elements, expressed as a percentage by oxide weight (SiO2, TiO2, Al2O3, Fe2O3, MnO, MgO, CaO, Na2O, K2O, and P2O5) [38]. The accuracy of the instrument, estimated based on the results obtained for international standards of geological samples, and the precision, expressed as the standard deviation of replicated analyses, were between 2% and 5% with a detection limit of 0.01%. The processing of the acquired intensities and the correction of the matrix effect were performed according to the model proposed by Lachance and Trail [39].
The obtained results were subsequently processed on the R platform (Version 4.3.1; URL: https://cran.r-project.org/bin/windows/base/old/) using the GCDKit package [40], through which the following graphs were plotted for the classification and geochemical characterization of the granite waste samples: the R1–R2 diagram, by De la Roche et al. [41], for the classification of plutonic rocks; the ASI/SiO2 and MALI/SiO2 diagrams, by Frost and Frost [42], for the tectonic discrimination of granites. Additionally, the GCDKit package was utilized for calculating the CIPW norm on all samples and sub-samples examined in this study, aiming to obtain an indicative mineralogical composition, with a specific focus on quartz and feldspars. The results obtained from the CIPW calculation were then used to classify granite waste according to the QAP classification diagram for plutonic rocks proposed by Streckeisen [43].
Based on the results of the WD-XRF analyses, specific samples and sub-samples were chosen for analyses to determine the concentration of REEs, uranium, and thorium. Specifically, the following were selected: 12 initial granite waste samples, 3 crushing powder samples, and 9 diamagnetic phase sub-samples (3 for the light fraction, 3 for the intermediate fraction, and 3 for the heavy fraction). The analyses were conducted by OMAC Laboratories Ltd. (IDA Business Park, Dublin Road, Loughrea, Ireland), accredited by the Irish National Accreditation Board in accordance with ISO/IEC 17025:2017 [44]. The samples underwent the ME-MS81™ procedure, which involved analysis via ICP-MS following lithium metaborate fusion. The REEs composition obtained was subsequently used to calculate, in the unprocessed granite waste samples, the normalized distribution pattern of REEs relative to the average composition of chondrites, calculated by McDonough and Sun [45].
4. Results
4.1. Bulk Rock
Regarding bulk rock composition, the analytical results are shown in Table 1. Specifically, the samples were characterized by a content of SiO2 of 74.36 ± 2.15 wt.%, Al2O3 of 12.70 ± 0.84 wt.%, Fe2O3 of 1.91 ± 0.52 wt.%, Na2O of 3.35 ± 0.38 wt.%, and K2O of 4.47 ± 0.47 wt.%.
Table 1.
Mean composition of the granite waste samples from the Buddusò quarry (18 analyzed samples).
The analyzed samples, in accordance with the R1–R2 classification diagram [41], were predominantly classifiable as granites, with some samples falling within the field of granodiorites (Figure 3). According to the MALI/SiO2 diagram (Figure 4), the analyzed samples were generally classified as calc-alkaline, while according to the ASI/SiO2 diagram (Figure 4), they appeared to be slightly metaluminous.
Figure 3.
R1−R2 classification diagram in which the analyzed granite waste samples are plotted.
Figure 4.
MALI/SiO2 and ASI/SiO2 diagram plotting analyzed granite waste samples from the Buddusò quarry.
Regarding the results obtained through the calculation of the CIPW norm, the analyzed samples were composed as follows in terms of quartz, alkali feldspars, and plagioclase (Table 2): quartz ranged between 26.4 and 40.6 wt.%, with an average abundance of 33.8 ± 4.1 wt.%; orthoclase ranged between 21.3 and 31.9 wt.%, with an average abundance of 26.4 ± 2.8 wt.%; albite ranged between 25.6 and 40.2 wt.%, with an average abundance of 28.3 ± 3.2 wt.%; anorthite ranged between 2.8 and 10.1 wt.%, with an average abundance of 6.1 ± 2.3 wt.%. Based on these data and in accordance with the QAP classification diagram [43], these samples fell within the field of granites except for one sample falling within the field of granodiorites (Figure 5).
Table 2.
Mean quartz, orthoclase, albite, and anorthite abundance obtained by CIPW norm calculation in the granite waste samples from the Buddusò quarry (18 analyzed samples).
Figure 5.
QAP classification diagram in which the analyzed granite waste samples are plotted.
Regarding the average composition of granite waste in terms of REEs, thorium, and uranium, the results are reported in Table 3. These samples showed an average ΣREE of 146 ± 48 ppm and ranging between 70 and 223 ppm. Thorium concentration was on average 14 ± 2 ppm with values ranging between 10 and 18 ppm. Uranium concentration was on average 1.7 ± 0.3 ppm with values ranging between 1.2 and 2.5 ppm. The chondrite-normalized REEs patterns generally showed a moderate enrichment in light REEs (LREEs), a slight negative anomaly concerning europium, while the heavy REEs (HREEs) exhibited a generally flat trend (Figure 6).
Table 3.
Average composition in terms of REE, thorium, and uranium in granite waste samples from the Buddusò quarry (12 analyzed samples).
Figure 6.
Average chondrite-normalized REE patterns (black dots) in granite waste samples. The different grey lines represent standard deviation.
4.2. Crushing Powders
Regarding the major oxides composition in the crushing powders, the analytical results are shown in Table 4. Specifically, the samples were characterized by a content of SiO2 of 70.70 ± 0.57 wt.%, Al2O3 of 14.64 ± 0.38 wt.%, Fe2O3 of 2.21 ± 0.41 wt.%, Na2O of 3.42 ± 0.15 wt.%, and K2O of 5.04 ± 0.49 wt.%.
Table 4.
Mean composition of the crushing powders (9 analyzed samples).
The abundances of quartz, alkali feldspars, and plagioclase calculated by CIPW norm are shown in Table 5: quartz was on average 26.5 ± 0.9 wt.% with values ranging between 25.1 and 27.9 wt.%; orthoclase showed an average abundance of 29.8 ± 2.9 wt.% and ranging between 25.5 and 34.8 wt.%; albite was on average 28.9 ± 1.3 wt.% ranging between 27.2 and 30.8 wt.%; anorthite was on average 8.8 ± 1.0 wt.% ranging between 7.3 and 10.6 wt.%. Concerning the composition of crushing powders in terms of REEs, thorium, and uranium, the results are presented in Table 6. These samples exhibited an average ΣREE of 285 ± 36 ppm with values ranging from 248 to 333 ppm. The concentration of thorium averaged 29 ± 2 ppm and fell within the range of 27–32 ppm. The uranium concentration averaged 3.9 ± 0.7 ppm and was within the range of 3.3–5.0 ppm.
Table 5.
Mean quartz, orthoclase, albite, and anorthite abundance obtained by CIPW norm calculation in the crushing powder samples (9 sample).
Table 6.
Average composition in terms of REE, thorium, and uranium in crushing powders (3 analyzed samples).
4.3. Diamagnetic Sub-Samples
The mean composition of diamagnetic fractions is shown in Table 7. In the light diamagnetic sub-samples, the content of SiO2 was 78.09 ± 0.60 wt.%, Al2O3 was 11.99 ± 0.43 wt.%, Fe2O3 was 0.34 ± 0.02 wt.%, Na2O was 3.39 ± 0.22 wt.%, and K2O was 4.38 ± 0.42 wt.%. In the intermediate sub-samples, the content of SiO2 was 77.90 ± 0.62 wt.%, Al2O3 was 12.04 ± 0.42 wt.%, Fe2O3 was 0.33 ± 0.03 wt.%, Na2O was 3.44 ± 0.19 wt.%, and K2O was 4.34 ± 0.47 wt.%. Regarding the heavy sub-samples, the content of SiO2 was 78.17 ± 0.74 wt.%, Al2O3 was 11.989 ± 0.55 wt.%, Fe2O3 was 0.34 ± 0.03 wt.%, Na2O was 3.47 ± 0.2 wt.%, and K2O was 4.10 ± 0.48 wt.%.
Table 7.
Mean (±std. dev.) composition of the diamagnetic sub-samples (9 analyzed sub-samples per fraction); dashes indicate a value below the detection limit.
The average abundances of quartz, alkali feldspars, and plagioclase in diamagnetic fractions, calculated by CIPW norm, are shown in Table 8. Quartz was on average 39.0 ± 1.4 wt.% with values ranging between 37.4 and 41.4 wt.%; orthoclase showed an average abundance of 25.9 ± 2.5 wt.% and ranging between 22.3 and 31.0 wt.%% albite was on average 28.7 ± 1.9 wt.% ranging between 25.3 and 31.5 wt.%; anorthite was on average 4.6 ± 1.1 wt.% ranging between 3.1 and 6.6 wt.%. Concerning intermediate sub-samples, quartz was on average 39.0 ± 1.4 wt.% with values ranging between 37.4 and 41.4 wt.%; orthoclase showed an average abundance of 25.9 ± 2.5 wt.% and ranging between 22.3 and 31.0 wt.%% albite was on average 28.7 ± 1.9 wt.% ranging between 25.3 and 31.5 wt.%; anorthite was on average 4.6 ± 1.1 wt.% ranging between 3.1 and 6.6 wt.%. In the heavy sub-samples, quartz was on average 39.0 ± 1.4 wt.% with values ranging between 37.4 and 41.4 wt.%; orthoclase showed an average abundance of 25.9 ± 2.5 wt.% and ranging between 22.3 and 31.0 wt.%% albite was on average 28.7 ± 1.9 wt.% ranging between 25.3 and 31.5 wt.%; an-orthite was on average 4.6 ± 1.1 wt.% ranging between 3.1 and 6.6 wt.%.
Table 8.
Mean (±std. dev.) quartz, orthoclase, albite, and anorthite abundances obtained by CIPW norm calculation in diamagnetic fractions (9 analyzed sub-sample per fraction).
Regarding the REEs composition in these sub-samples, the analytical results are reported in Table 9. It was observed that the REEs content was lower in the light fractions (ΣREE = 29 ± 0 ppm) and increased in the intermediate fractions (ΣREE = 36 ± 5 ppm) up to reaching maximum values in the heavy fraction (ΣREE = 41 ± 7 ppm). As for the thorium concentration, the trend mirrored what was observed for the REEs: lower concentrations were observed in the light fractions (2.2 ± 0.3 ppm), increasing in the intermediate fractions (3.6 ± 1.2 ppm), and reaching the maximum in the heavy fractions (6.2 ± 2.2 ppm). Regarding uranium, in the light fractions averaged 1.1 ± 0.6 ppm, in the intermediate fractions was 1.1 ± 0.6 ppm, while slightly higher concentrations were observed in the heavy fractions (1.8 ± 0.7 ppm).
Table 9.
Mean (±std. dev.) REEs, thorium, and uranium composition in diamagnetic sub-samples (3 analyzed sub-samples per fraction).
In relation to the percentage yield of the different fractions obtained through the aforementioned process, it was found that the crushing powder, overall, constituted a significant portion of the total material, averaging 21.6 ± 7.7 wt.% (Table 10). The yield of the material obtained through the subsequent steps of the processing process was, on average, distributed as follows: 66.4 ± 6.5 wt.%—light diamagnetic fraction; 1.5 ± 0.5 wt.%—intermediate diamagnetic fraction; 2.1 ± 1.0 wt.%—heavy diamagnetic fraction (Table 10). Overall, the yield of the various diamagnetic fractions accounted for 70.0 ± 6.8 wt.%, which, when added to the percentage of crushing powder, represented 91.7 ± 1.7 wt.% of the initial material (Table 10). The remaining portion of the material was instead represented by the ferromagnetic and paramagnetic fractions.
Table 10.
Percentage yields of the different fractions obtained through the working process (9 processed samples).
5. Discussion
5.1. Bulk Rock
Regarding the composition of the main oxides present in the granite waste at the quarry, the analytical results have highlighted a certain compositional homogeneity, which was quite predictable considering the limited area under investigation. From a compositional standpoint, the analyzed granite samples in this study were consistent with previous research conducted in the area [36,46,47], thus reflecting the characteristics of the U2 magmatic suite within the Corsica–Sardinia batholith [48]. Specifically, the analyzed granites exhibited a SiO2 content (74.36 ± 2.15 wt.%) falling within the wide range of SiO2 values characterizing the U2 suite of the Corsica–Sardinia batholith, ranging from 53.56 to 77.14 wt.% [49]. The analyzed granites resulted in calc-alkaline, in accordance with the characteristics of the U2 magmatic suite [49]. The results presented in this paper, regarding the metalluminous character, align with those of Orsini et al. [50], who stated that the high-K calc-alkaline association includes both metalluminous and weakly peraluminous felsic rocks. This may seem to contrast with the findings of Farina et al. [23], who reported that the rocks from the three units of the Buddusò pluton exhibit a slightly peraluminous character. This discrepancy can be explained by considering that this study analyzed samples from a very limited area of the entire Buddusò pluton, specifically an area predominantly within the Middle Unit of the pluton. Regarding the REEs composition, the analyzed granites exhibited REE distribution patterns consistent with the characteristics of the U2 suite, characterized by moderate enrichment in LREEs, a slight negative europium anomaly, and a relatively flat trend of HREEs [49]. The Th/U ratio in the analyzed granite waste is ~8, about double the chondritic Th/U ratio (=4) and is preserved during partial melting processes. Generally, fractional crystallization preferentially depletes Th and other REEs relative to U due to the early crystallization of Th-containing phases [51]. The anomalous enrichment in Th compared to Uranium may be due to the leaching of uranium under oxidizing conditions and, therefore, to a complex genesis in which anatectic components of uranium-depleted protoliths are considerate.
5.2. Crushing Powders
Regarding the crushing powders, from the perspective of the major oxides’ composition, these appeared to be slightly different from the starting material. In general, almost all of the major oxides were weakly enriched, except for SiO2, which was approximately 5% lower compared to the starting material. As observable in Figure 7, the most notable anomaly was the positive deviation of P2O5, although it was generally rather limited. Considering the slight enrichments of MgO, Fe2O3, and K2O, this could be attributed to a higher content of biotite, which is characterized by the presence of apatite as inclusion [47]. Therefore, an enrichment in terms of biotite due to a greater tendency to concentrate in finer granulometries may have resulted in this increased enrichment in P2O5.
Figure 7.
Comparison of the composition of whole rock and crushing powder (on the top)—bars represent standard deviation; mean whole-rock-normalized composition (black dots) of crushing powder samples (on the bottom)—grey lines represent standard deviation.
Regarding the REEs composition, the crushing powders generally appeared slightly enriched in REEs compared to the starting material. The mean whole-rock-normalized REEs pattern, shown in Figure 8, reveals no apparent preferential enrichment for either LREEs or HREEs. The pattern appears rather flat, with the only slight negative anomaly of europium. Overall, ΣREE was on average higher compared to the starting samples by approximately 94%. Concerning thorium and uranium concentrations, their results were higher in the crushing powder samples, reaching values that were more than double compared to those of the unprocessed samples. These observations seem to indicate a greater affinity of REE-containing minerals to concentrate in the finer fractions. Specifically, this increase could be attributed to a higher concentration of allanite, a REE-enriched mineral belonging to the epidote group [52], and typically recognized as an accessory mineral in the granitoid rocks of this area [47].
Figure 8.
Comparison of whole rock and crushing powder REEs composition (on the top)—bars represent standard deviation; mean whole-rock-normalized REE pattern (black dots) of crushing powders. Grey lines represent standard deviation.
As emerged from the percentage yields of the processing operation, the crushing powders constituted on average 21.6 ± 7.7 wt.% of the processed material, representing a significant proportion of the total material. In a process aiming to identify a methodology for recycling the high quantity of granite extraction waste in Buddusò, and more broadly in Sardinia, considering this material as waste would effectively generate new waste that could potentially be a resource. Therefore, it is necessary to identify a methodology capable of valorizing this material fraction. For instance, Singh et al. [53] demonstrated the substitution of 25% of river sands with granite industry waste in concrete mix formulations, with compositions similar to those analyzed in this study (Figure 9), but with a wider particle size distribution. Ngayakamo et al. [54], on the other hand, showed the utilization of granite waste with compositions similar to those of the crushing powders in this study (Figure 9), in conjunction with eggshells and clay, for the production of fired clay bricks. Vieira et al. [19] demonstrated the incorporation of 40% of granite waste with compositions similar to those of the crushing powders in this study (Figure 9), and particle sizes smaller than 200 μm, into clay bodies for the manufacture of red ceramics.
Figure 9.
Comparison of the composition of granite waste used in the studies of Ngayakamo et al. [54], Vieira et al. [19], Singh et al. [53], and the crushing powders obtained in this study. Missing data were not provided in the consulted studies.
However, for a better industrial valorization of this material, the use of a magnetic separation process to separate ferromagnetic and paramagnetic fractions from diamagnetic ones could be taken into account. Such a process would lead to obtaining a diamagnetic fraction largely depleted of iron oxides, and this material could represent a potential source of quartz and, especially, feldspars for the specific ceramic materials and for glass production. Currently, due to the similar chemical–physical characteristics of quartz and feldspar, the most effective method for their separation is froth flotation [55,56,57,58,59]. This technique has negative implications for the environment [57,60]. In this context, Sun et al. [61] demonstrated the effectiveness of a flotation process in separating quartz and feldspar from granite waste, in a particle size range of 38–74 µm, without the use of acids and making this process environmentally and economically sustainable. Considering this, future studies on this material should be oriented towards verifying the possibility of separating quartz and feldspars through environmentally sustainable flotation techniques. With this in mind, a comprehensive life cycle assessment (LCA) of sustainable flotation techniques will need to include an assessment of the environmental impacts from raw material extraction to final disposal or recycling of ceramic products. It will be important to assess the environmental footprint of the use of sustainable flotation in the processing of granite waste, with the scope of the study covering all relevant processes, including waste collection, crushing, and flotation, within the Sardinian context. Data collection would include quantification of inputs such as energy, water, and flotation reagents, and outputs such as emissions, waste, and quartz and feldspar recovery. The impact assessment would analyze global warming potential, water use, resource depletion, and toxicity. The results would highlight critical stages in the process and determine whether flotation techniques reduce environmental impacts compared to traditional methods. The study would conclude with recommendations for process optimization, such as improving energy efficiency, recycling water, or using more environmentally friendly reagents to minimize the environmental footprint. The results would provide stakeholders in the ceramics industry with a detailed assessment of the sustainability of the flotation process.
5.3. Diamagnetic Sub-Samples
Concerning the diamagnetic fractions obtained through the two steps of gravity separation and magnetic separation, from the perspective of the major oxides’ composition, they exhibited strong differences compared to the starting material. These sub-samples were significantly depleted in TiO2 (approximately −92.7%), MgO (approximately −86.5%), and Fe2O3 (approximately −82.4%) because of magnetic separation (Figure 10). As expected, due to the similar physical properties of quartz and feldspar, gravity separation did not produced significantly impactful effects on the composition among these fractions. The only notable compositional differences among the three fractions related to P2O5, which, however, in this case, were related to a P2O5 abundance that was less than 0.05 wt.%.
Figure 10.
Comparison of major oxides composition of whole rock and light, intermediate, and heavy diamagnetic fractions (on the top)—bars represent standard deviation; mean whole-rock-normalized major oxides patterns of diamagnetic fractions.
Regarding REEs composition, the differences were also substantial compared to the starting material. Specifically, all fractions were depleted in REEs, effects attributable to magnetic separation. In this case, unlike the oxide composition, the effects of gravity separation were also identifiable. It was possible to observe (Figure 11) how the light sub-samples were the most depleted in REEs, while lesser depletions were observed in the heavy sub-samples. Furthermore, it was noticeable how the main differences between the sub-samples were more pronounced in HREEs compared to LREEs. In all fractions, moreover, a marked positive anomaly in europium was observable. This positive anomaly is probably due to the fact that part of calcium present in plagioclase is replaced by europium. In fact, europium is a multivalent element that is divalent under reducing conditions and trivalent under oxidizing conditions in geological systems. Since Eu2+ has an ionic radius similar to that of Ca2+, europium readily replaces the calcium site in the plagioclase structure under reducing conditions [62,63,64]. Overall, compared to the initial material, the light sub-samples exhibited an 80% decrease in ΣREE, the intermediate ones 75%, and the heavy ones 72%. These differences were also reflected in the concentrations of thorium (−84% in light fractions; −74% in intermediate fractions; −56% in heavy fractions). The effects of gravity separation in terms of uranium concentration were essentially negligible in all the fractions.
Figure 11.
Comparison of whole rock and light, intermediate, and heavy diamagnetic fractions REEs composition (on the top)—bars represent standard deviation; mean whole-rock-normalized REE pattern of diamagnetic fractions.
In relation to the quartz and feldspar content calculated through the CIPW norm, no substantial differences were observed in these sub-samples. All were found to be constituted by approximately 98.0 wt.% of these minerals, representing an increase of about 11% compared to the initial granite waste. Specifically, quartz ranged between 38.7 wt.% and 39.6 wt.%, while feldspar between 58.6 wt.% and 59.7 wt.%.
Based on the aforementioned, it can be stated that among the diamagnetic sub-samples obtained through the process of gravity separation and magnetic separation, there were no compositional differences significant enough to consider them as distinct materials. Therefore, within the context of research for potential reuse or recycling, it would be feasible to treat all such material uniformly.
As observed from the results, following the applied processing method, the diamagnetic fractions represented 70.0 ± 6.8 wt.% of the obtained material, making it the largest fraction. Considering the quartz–feldspar composition of this material and addressing concerns regarding raw material supply, it is necessary to investigate the possibilities of reusing or recycling such material. This is especially pertinent considering the substantial quantities of granite waste present throughout the island of Sardinia. In this regard, this material could be tested within the ceramic industry context. For instance, Nordala et al. [65] demonstrated the potential use of granite waste with a Fe2O3 content of 2.52 wt.% as fluxing agents in ceramic paste formulations consisting of 50 wt.% granite waste and 50 wt.% ball clays, yielding excellent results. El-Maghraby et al. [66], on the other hand, used natural granite to completely replace both aggregates and feldspars in ceramic body formulations. They utilized granite characterized by a Fe2O3 content of 2.5 wt.% in paste formulations ranging from 20 wt.% to 35 wt.%, achieving excellent results also in terms of color, as the product was compatible with white single-fired tiles. In light of this, the diamagnetic fractions obtained in this study differ from the materials used in the above studies (Figure 12), mainly because they are characterized by significantly lower iron contents (<0.35 wt.%). Therefore, these products could be promising for the production of white ceramics, including high-quality products.
Figure 12.
Comparison of the composition of granite waste used in the studies of Nordala et al. [65], El Maghraby et al. [66], and the diamagnetic fractions obtained in this study.
Alternatively, instead of direct utilization, this material could serve as a source of quartz and feldspar and, therefore, undergo separation processes, which, as seen previously, would likely involve flotation processes. In this context, Wei et al. [67] effectively separated quartz from a feldspar–quartz-associated ore using Poly (propylene glycol) bis (2-aminopropyl ether) (PEA) as a cationic green surfactant without the use of acids or alkalis, achieving good results in the particle size range of 150–270 μm. Therefore, the possibility of separating quartz and feldspars contained in the diamagnetic subsamples should be evaluated to obtain high-value-added products.
6. Conclusions
The granite waste analyzed in this study resulted is classified within the U2 magmatic suite of the Sardinian–Corsican batholith. The geochemical and petrographic results are generally consistent with those from other studies on granites in the adjacent study areas.
The processing method tested in this study highlighted the inevitable production of a significant amount of crushing powders (21.6 ± 7.7 wt.%). These powders exhibited slightly different compositions compared to the initial granite waste. In particular, an increased content of REEs was observed, generally twice that of the initial granite samples. From a recycling and reuse perspective, these cannot be considered waste, as they present a wide range of potential applications. It will, therefore, be necessary to investigate these potential applications in more detail, taking into account both the costs associated with recycling granite waste and the potential market value of the recycled products. In particular, in order to assess the economic viability of the proposed recycling processes, it will be crucial to consider both the costs of recycling granite waste and the potential market value of the resulting products. The primary costs will include material collection, processing, and compliance with environmental regulations. These include labor, equipment, energy consumption, detailed laboratory analysis and, finally, the management of any hazardous by-products and compliance with environmental standards. On the market value side, recycled materials, particularly quartz and feldspar, are valuable in the ceramics and glass industries, and rare earth elements (REEs), which are present in small quantities, have a high market value due to their use in high-tech industries, although their extraction is costly. Despite the significant costs, the potential market value of the recycled materials, combined with reduced environmental liabilities and regulatory incentives, suggests that the recycling processes could be economically viable.
The possibility of subjecting them to magnetic separation should be explored, as it could potentially generate paramagnetic phases enriched in REE minerals and low-iron quartz–feldspar phases, with high potential for use in the ceramic and glass industries. Subsequently, these diamagnetic phases should be studied to evaluate the feasibility of using flotation techniques to separate quartz from feldspar.
Regarding the diamagnetic phases obtained through the processing method tested in this study, it was observed that, as widely expected, they represent the main fraction obtained (70.0 ± 6.8 wt.%). Compared to the starting material, these fractions were significantly depleted in TiO2, MgO, and Fe2O3, as well as REEs. Considering the similar chemical and physical properties of quartz and feldspar, the effects of gravity separation were almost negligible, and it is thus possible to consider the light, intermediate, and heavy fractions as the same material. Given their composition, these materials could be tested for the formulation of ceramic industry mixes. However, these materials should be further studied to evaluate the possibility of applying flotation techniques for the separation of quartz and feldspar.
Considering the large availability of granite waste in the study area and more generally throughout Sardinia, these materials could represent a very important source for feldspar supply, which is currently considered as CRM by the European Union.
Finally, with regard to the environmental impacts and potential secondary effects of the proposed granite waste recycling processes, this study thoroughly considers both primary and secondary environmental impacts using established geological and petrological methods. This will ensure identification and mitigation of potential secondary impacts such as leaching of potentially harmful elements. The very low concentrations of REEs, Th, and U characterizing the diamagnetic fractions obtained demonstrate that the material is not hazardous and is likely environmentally safe. At the same time, it is plausible that the majority of heavy metals have been directed toward the ferromagnetic and paramagnetic fractions through magnetic separation.
The physical processes used are low energy and avoid chemical leaching, reducing the potential for secondary environmental impacts, including gravity separation and magnetic separation. These techniques prioritize the stability of the end products and ensure that no harmful by-products are released into the environment. In addition, the study also includes geochemical analyses, which are crucial for the assessment of the environmental stability of the processed materials.
Unlike traditional approaches that focus primarily on the use of granite waste in construction materials, this research aims to concentrate REEs and other valuable minerals from granite waste. This not only increases the potential economic value of the recycled materials but is also consistent with sustainable practices by minimizing environmental impact. The study also differs from previous methods by thoroughly analyzing the composition of the original granite waste, the crushed powder, and the diamagnetic by-products generated during the separation processes. This comprehensive approach allows for a more accurate identification of the potential applications for the recycled materials, particularly in the context of the ceramics and glass industries. References to previous work [12,13,14,15,16,17,18,19,20,21,53,54,65,66] that investigated the use of granite waste in concrete and clay bricks or ceramics in general highlight how this study extends the application of granite waste beyond these conventional uses, aiming to utilize the majority of granite waste for various industrial purposes.
In conclusion, the research presented in this study presents an approach to recycling granite waste from quarries in Sardinia, with the aim of reusing this material as a valuable resource for the ceramics and glass industries. This initiative not only addresses environmental concerns, but also offers economic benefits by turning what is typically considered waste into a viable raw material, in line with the European Union’s objectives of reducing dependence on raw material imports from third countries and increasing the sustainability of raw material supplies, which is crucial for the environmental and digital transition under the European Green Deal. The consideration of environmentally sustainable flotation techniques to separate quartz and feldspar further underlines the potential economic value that could be derived from these recycled materials. As well as contributing to the field of materials recycling, this research is in line with wider environmental and economic policies within the European Union.
The separation method used in this research showed great potential given the large amount of granite waste present throughout the island of Sardinia. Therefore, further studies will be carried out on the potential industrial applications of the materials obtained in order to identify effective recycling solutions. This could help sustain the mining sector in Sardinia, reducing the impact of waste on land use and rehabilitating the Sardinian landscape.
Author Contributions
Conceptualization: C.V., A.A. and E.M.; methodology: A.A., E.M. and C.V.; validation: A.A., E.M. and C.V.; formal analysis: A.A.; investigation: A.A. and E.M.; resources: C.V.; data curation: A.A., E.M. and C.V.; writing—original draft preparation: A.A. and E.M.; writing—review and editing: A.A. and E.M.; supervision: C.V., A.A. and E.M. All authors have read and agreed to the published version of the manuscript.
Funding
This research was funded by (a) NOP Research and Innovation 2014-2020, ESF REACT-EU–ACTION IV.5 PhD Programmes on green topics. Grant number F71B21005760007; (b) LIFE REGS II–LIFE19 ENV/IT/000373-CUP F79C20000330006.
Institutional Review Board Statement
Not applicable.
Informed Consent Statement
Not applicable.
Data Availability Statement
The raw data supporting the conclusions of this article will be made available by the authors on request.
Acknowledgments
The authors extend their gratitude to Renzo Tassinari of the Department of Physics and Earth Sciences at the University of Ferrara for his invaluable assistance with the WD-XRF analysis. We also thank Graniti Soro (https://www.granitisoro.com/) for providing the necessary materials.
Conflicts of Interest
The authors declare no conflicts of interest. The funders had no role in the design of the study; in the collection, analyses, or interpretation of data; in the writing of the manuscript; or in the decision to publish the results.
References
- European Commission. Communication from the Commission—The European Green Deal; European Commission: Bruxelles, Belgium, 2019. [Google Scholar]
- European Commission. Communication from the Commission to the European Parliament, the Council, the European Economic and Social Committee and the Committee of the Regions—Tackling the Challenges in Commodity Markets and on Raw Materials; COM (2011) 25 Final; European Commission: Bruxelles, Belgium, 2011. [Google Scholar]
- European Commission. Communication from the Commission to the European Parliament, the Council, the European Economic and Social Committee and the Committee of the Regions on the Review of the List of Critical Raw Materials for the EU and the Implementation of the Raw Materials Initiative; COM (2014) 0297 Final; European Commission: Bruxelles, Belgium, 2014. [Google Scholar]
- European Commission. Communication from the Commission to the European Parliament, the Council, the European Economic and Social Committee and the Committee of the Regions on the 2017 List of Critical Raw Materials for the EU; COM (2017) 490 Final; European Commission: Bruxelles, Belgium, 2017. [Google Scholar]
- European Commission. Communication from the Commission to the European Parliament, the Council, the European Economic and Social Committee and the Committee of the Regions—Critical Raw Materials Resilience: Charting a Path towards Greater Security and Sustainability; COM (2020) 474 Final; European Commission: Bruxelles, Belgium, 2020. [Google Scholar]
- European Commission. Proposal for a Regulation of the European Parliament and of the Council Establishing a Framework for Ensuring a Secure and Sustainable Supply of Critical Raw Materials and Amending Regulations (EU) 168/2013, (EU) 2018/858, 2018/1724 and (EU) 2019/1020; COM (2023) 160 Final; European Commission: Bruxelles, Belgium, 2023. [Google Scholar]
- The European Parliament and the Council of European Union. Regulation (EU) 2024/1252 of the European Parliament and of the Council of 11 April 2024—Establishing a Framework for Ensuring a Secure and Sustainable Supply of Critical Raw Materials and Amending Regulation; The European Parliament and the Council of European Union: Bruxelles, Belgium, 2024. [Google Scholar]
- Grohol, M.; Veeh, C. Study on the Critical Raw Materials for the EU 2023—Final Report; European Commission, Directorate-General for Internal Market, Entrepreneurship and SMEs, Publication Office of the European Union: Luxembourg, 2023. [Google Scholar]
- SCRREEN (Solutions for CRitical Raw Materials—A European Expert Network). Feldspars—Factsheet—CRMS. 2023. Available online: http://scrreen.eu/ (accessed on 16 August 2024).
- Careddu, N.; Siotto, G.; Marras, G. The Crisis of Granite and the Success of Marble: Errors and Market Strategies. The Sardinian case. Resour. Policy 2017, 52, 273–276. [Google Scholar] [CrossRef]
- Careddu, N.; Sanciu, G. Produzione e Commerciabilità Di Inerti Prodotti Dagli Sfridi Delle Cave Di Roccia Ornamentale Nel Polo Estrattivo Buddusò-Alà Dei Sardi e Raggio Economico. Quarry Constr. 2008, 549, 20–28. (In Italian) [Google Scholar]
- Rana, A.; Kalla, P.; Verma, H.K.; Mohnot, J.K. Recycling of Dimensional Stone Waste in Concrete: A Review. J. Clean. Prod. 2016, 135, 312–331. [Google Scholar] [CrossRef]
- Lokeshwari, M.; Jagadish, K.S. Eco-Friendly Use of Granite Fines Waste in Building Blocks. Procedia Environ. Sci. 2016, 35, 618–623. [Google Scholar] [CrossRef]
- Arel, H.Ş.; Shaikh, F.U.A. Semi-green Cementitious Materials from Waste Granite by Considering the Environmental, Economic, and Health Impacts: A Review. Struct. Concr. 2019, 20, 455–470. [Google Scholar] [CrossRef]
- Sharma, N.K.; Kumar, P.; Kumar, S.; Thomas, B.S.; Gupta, R.C. Properties of Concrete Containing Polished Granite Waste as Partial Substitution of Coarse Aggregate. Constr. Build. Mater. 2017, 151, 158–163. [Google Scholar] [CrossRef]
- Gautam, L.; Jain, J.K.; Kalla, P.; Danish, M. Sustainable Utilization of Granite Waste in the Production of Green Construction Products: A Review. Mater. Today Proc. 2021, 44, 4196–4203. [Google Scholar] [CrossRef]
- Rodrigues Menezes, R.; De Araújo Neves, G.; Carlos Ferreira, H.; De Lucena Lira, H. Recycling of Granite Industry Waste from the Northeast Region of Brazil. Environ. Manag. Health 2002, 13, 134–141. [Google Scholar] [CrossRef]
- Vasić, M.V.; Mijatović, N.; Radojević, Z. Aplitic Granite Waste as Raw Material for the Production of Outdoor Ceramic Floor Tiles. Materials 2022, 15, 3145. [Google Scholar] [CrossRef]
- Vieira, C.M.F.; Soares, T.M.; Sánchez, R.; Monteiro, S.N. Incorporation of Granite Waste in Red Ceramics. Mater. Sci. Eng. A 2004, 373, 115–121. [Google Scholar] [CrossRef]
- Hojamberdiev, M.; Eminov, A.; Xu, Y. Utilization of Muscovite Granite Waste in the Manufacture of Ceramic Tiles. Ceram. Int. 2011, 37, 871–876. [Google Scholar] [CrossRef]
- Torres, P.; Fernandes, H.R.; Olhero, S.; Ferreira, J.M.F. Incorporation of Wastes from Granite Rock Cutting and Polishing Industries to Produce Roof Tiles. J. Eur. Ceram. Soc. 2009, 29, 23–30. [Google Scholar] [CrossRef]
- Carmignani, L.; Oggiano, G.; Funedda, A.; Conti, P.; Pasci, S. The geological map of Sardinia (Italy) at 1:250,000 scale. J. Maps 2016, 12, 826–835. [Google Scholar] [CrossRef]
- Farina, F.; Mayne, M.J.; Stevens, G.; Soorajlal, R.; Frei, D.; Gerdes, A. Phase equilibria constraints on crystallization differentiation: Insights into the petrogenesis of the normally zoned Buddusò Pluton in north-central Sardinia. Geol. Soc. London Spéc. Publ. 2019, 491, 243–265. [Google Scholar] [CrossRef]
- Orsini, J.B. Le Batholite Corso–Sarde: Un Exemple de Batholite Hercynien (Structure, Composition, Organisation D’ensemble). Sa Place Dans la Chaîne Varisque de L’EUROPE Moyenne. Ph.D. Thesis, Université d’Aix-Marseille III, Aix en Provence, France, 1980; 370p. (In French). [Google Scholar]
- Beccaluva, L.; Civetta, L.; Macciotta, G.; Ricci, C.A. Geochronology in Sardinia: Results and problems. Rend. Soc. It. Min. Petrol. 1985, 40, 57–72. [Google Scholar]
- Paquette, J.L.; Ménot, R.P.; Pin, C.; Orsini, J.B. Episodic and short-lived granitic pulses in a post-collisional setting: Evidence from precise U-Pb zircon dating through a crustal cross-section in Corsica. Chem. Geol. 2003, 198, 1–20. [Google Scholar] [CrossRef]
- Rossi, P.; Cocherie, A. Genesis of a Variscan batholith: Field, petrological and mineralogical evidence from the Corsica–Sardinia batholith. Tectonophysics 1991, 195, 319–346. [Google Scholar] [CrossRef]
- Ferré, E.C.; Leake, B.E. Geodynamic significance of early orogenic high-K crustal and mantle melts: Example of the Corsica Batholith. Lithos 2001, 59, 47–67. [Google Scholar] [CrossRef]
- Laporte, D.; Fernandez, A.; Orsini, J.B. Le complexe d’Ile Rousse, Balagne, Corse du Nord-Ouest: Pétrologie et cadre de mise en place des granitoides magnésiopotassiques. Géol. Fr. 1991, 4, 15–30. (In French) [Google Scholar]
- Rossi, P.; Chavez, J.Y.; Cocherie, A. Age varisque précoce du plutonisme magnésiopotassique en Corse occidentale: Conséquences géodynamiques. C. R. Acad. Sci. 1998, 307, 1541–1547. (In French) [Google Scholar]
- Bonin, B. Do coeval mafic and felsic magmas in post-collisional to within-plate regimes necessarily imply two contrasting, mantle and crustal, sources? A review. Lithos 2004, 78, 1–24. [Google Scholar] [CrossRef]
- Casini, L. A MATLAB-derived software (geothermMOD1.2) for one-dimensional thermal modeling, and its application to the Corsica–Sardinia batholith. Comput. Geosci. 2012, 45, 82–86. [Google Scholar] [CrossRef]
- Gaggero, L.; Oggiano, G.; Buzzi, L.; Slejko, F.F.; Cortesogno, L. Post-variscan mafic dikes from the late orogenic collapse to the Tethyan rift: Evidence from Sardinia. Ofioliti 2007, 32, 15–37. [Google Scholar] [CrossRef]
- Oggiano, G.; Casini, L.; Mameli, P.; Rossi, P. Long lived dextral strike-slip tectonics in the southern Variscan Belt: Evidence from two syn-kynematic intrusions in north Sardinia. Géol. Fr. 2007, 2, 142. [Google Scholar]
- Bruneton, P.; Orsini, J.B. Le massif granitique de Buddusò (Sardaigne nord-orientale): Una seule intrusion de type zone concentrique. C. R. Acad. Sci. 1977, 84, 151–154. (In French) [Google Scholar]
- Barbey, B.; Gasquet, D.; Pin, C.; Bourgeix, A.L. Igneous banding, schlieren and mafic enclaves in calc-alkaline granites: The Buddusò Pluton (Sardinia). Lithos 2008, 104, 147–163. [Google Scholar] [CrossRef]
- Cocherie, A. Interaction Manteau-Croûte: Son Rôle Dans la Genèse D’associations Plutoniques Calco-Alcalines, Contraintes Géochimiques. Ph.D. Thesis, University of Rennes, Rennes, France, 1984. Document BRGM 90. [Google Scholar]
- Marrocchino, E.; Telloli, C.; Leis, M.; Vaccaro, C. Geochemical-Microscopical Characterization of the Deterioration of Stone Surfaces in the Cloister of Santa Maria in Vado (Ferrara, Italy). Heritage 2021, 4, 167. [Google Scholar] [CrossRef]
- Lachance, G.R.; Trail, R.J. Practical solution to the matrix problem in X-ray analysis. Can. Spectrosc. 1966, 11, 43–48. [Google Scholar]
- Janoušek, V.; Farrow, C.M.; Erban, V. Interpretation of Whole-Rock Geochemical Data in Igneous Geochemistry: Introducing Geochemical Data Toolkit (GCDkit). J. Petrol. 2006, 47, 1255–1259. [Google Scholar] [CrossRef]
- De La Roche, H.; Leterrier, J.; Grandclaude, P.; Marchal, M. A Classification of Volcanic and Plutonic Rocks Using R 1 R 2 -Diagram and Major-Element Analyses—Its Relationships with Current Nomenclature. Chem. Geol. 1980, 29, 183–210. [Google Scholar] [CrossRef]
- Frost, B.R.; Frost, C.D. A Geochemical Classification for Feldspathic Igneous Rocks. J. Petrol. 2008, 49, 1955–1969. [Google Scholar] [CrossRef]
- Streckeisen, A. Plutonic Rocks: Classification and Nomenclature Recommended by the I.U.G.S. Sub-Commission on the Systematic of Igneous Rocks. Geotimes 1973, 18, 26–30. [Google Scholar]
- ISO/IEC 17025:2017; General Requirements for the Competence of Testing and Calibration Laboratories. ISO: Geneva, Switzerland, 2017.
- McDonough, W.F.; Sun, S. The Composition of the Earth. Chem. Geol. 1995, 120, 223–253. [Google Scholar] [CrossRef]
- Bralia, A.; Ghezzo, C.; Guasparri, G.; Sabatini, G. Aspetti Genetici Del Batolite Sardo-Corso. Rend. Soc. It. Min. Petr. 1981, 38, 701–764. (In Italian) [Google Scholar]
- Soorajal, R. Phase Equilibria Constraints on Crystallization Differentiation: Insights into the Petrogenesis of the Normally Zoned Buddusò Pluton in North-Central Sardinia. Ph.D. Thesis, Stellenbosch University, Stellenbosch, South Africa, 2017. [Google Scholar]
- Cocherie, A.; Rossi, P.; Le Bel, L. The Variscan Calc-Alkalic Plutonism of Western Corsica: Mineralogy and Major and Trace Element Geochemistry. Phys. Earth Planet. Inter. 1984, 35, 145–178. [Google Scholar] [CrossRef]
- Casini, L.; Cuccuru, S.; Puccini, A.; Oggiano, G.; Rossi, P. Evolution of the Corsica–Sardinia Batholith and Late-Orogenic Shearing of the Variscides. Tectonophysics 2015, 646, 65–78. [Google Scholar] [CrossRef]
- Orsini, J.-B.; Bruneton, P.; Dupuy, C.; Marmottans, M. Les enclaves microgrenues du massif de Budduso (Sardaigne nord-orientale). Comptes Rendus L’académie Sci. Paris 1977, 284, 259–262. [Google Scholar]
- Fall, M.; Baratoux, D.; Ndiaye, P.M.; Jessell, M.; Baratoux, L. Multi-scale distribution of Potassium, Thorium and Uranium in Paleoproterozoic granites from eastern Senegal. J. Afr. Earth Sci. 2018, 148, 30–51. [Google Scholar] [CrossRef]
- Giere, R.; Sorensen, S.S. Allanite and Other REE-Rich Epidote-Group Minerals. Rev. Miner. Geochem. 2004, 56, 431–493. [Google Scholar] [CrossRef]
- Singh, S.; Nande, N.; Bansal, P.; Nagar, R. Experimental Investigation of Sustainable Concrete Made with Granite Industry By-Product. J. Mater. Civ. Eng. 2017, 29, 04017017. [Google Scholar] [CrossRef]
- Ngayakamo, B.H.; Bello, A.; Onwualu, A.P. Development of Eco-Friendly Fired Clay Bricks Incorporated with Granite and Eggshell Wastes. Environ. Chall. 2020, 1, 100006. [Google Scholar] [CrossRef]
- Wills, B.A.; Fynch, J.A. Wills’ Mineral Processing Technology: An Introduction to the Practical Aspects of Ore Treatment and Mineral Recovery; Butterworth-Heinemann: Oxford, UK, 2015; 498p. [Google Scholar] [CrossRef]
- Tarleton, E.S. Progress in Filtration and Separation; Academic Press: Cambridge, MA, USA, 2014; 698p. [Google Scholar]
- Larsen, E.; Kleiv, R.A. Flotation of Quartz from Quartz-Feldspar Mixtures by the HF Method. Miner. Eng. 2016, 98, 49–51. [Google Scholar] [CrossRef]
- Crundwell, F.K. On the Mechanism of the Flotation of Oxides and Silicates. Miner. Eng. 2016, 95, 185–196. [Google Scholar] [CrossRef]
- Von Rybinski, W.; Schwuger, J. Adsorption of Surfactant Mixtures in Froth Flotation. Langmuir 1986, 2, 639–643. [Google Scholar] [CrossRef]
- Vidyadhar, A.; Hanumantha Rao, K. Adsorption Mechanism of Mixed Cationic/Anionic Collectors in Feldspar-Quartz Flotation System. J. Colloid Interface Sci. 2007, 306, 195–204. [Google Scholar] [CrossRef]
- Sun, N.; Sun, W.; Guan, Q.; Wang, L. Green and Sustainable Recovery of Feldspar and Quartz from Granite Tailings. Miner. Eng. 2023, 203, 108351. [Google Scholar] [CrossRef]
- Dygert, N.; Draper, D.S.; Rapp, J.F.; Lapen, T.J.; Fagan, A.L.; Neal, C.R. Experimental determinations of trace element partitioning between plagioclase, pigeonite, olivine, and lunar basaltic melts and an fO2 dependent model for plagioclase-melt Eu partitioning. Geochim. Cosmochim. Acta 2020, 279, 258–280. [Google Scholar] [CrossRef]
- Blundy, J.; Wood, B. Prediction of crystal–melt partition coefficients from elastic moduli. Nature 1994, 372, 452–454. [Google Scholar] [CrossRef]
- Sun, C.; Graff, M.; Liang, Y. Trace element partitioning between plagioclase and silicate melt: The importance of temperature and plagioclase composition, with implications for terrestrial and lunar magmatism. Geochim. Cosmochim. Acta 2017, 206, 273–295. [Google Scholar] [CrossRef]
- Nordala, P.; Hasmaliza, M.; Hirajima, T.; Othman, R. Granite Waste as a Raw Material in Ceramic Body Formulations. Adv. Mater. Res. 2013, 858, 88–95. [Google Scholar] [CrossRef]
- El-Maghraby, H.F.; El-Omla, M.M.; Bondioli, F.; Naga, S.M. Granite as Flux in Stoneware Tile Manufacturing. J. Eur. Ceram. Soc. 2011, 31, 2057–2063. [Google Scholar] [CrossRef]
- Wei, M.; Ban, B.; Li, J.; Sun, J.; Li, F.; Jiang, X.; Chen, J. Flotation Behavior, Collector Adsorption Mechanism of Quartz and Feldspar-Quartz Systems Using PEA as a Novel Green Collector. Silicon 2020, 12, 327–338. [Google Scholar] [CrossRef]
Disclaimer/Publisher’s Note: The statements, opinions and data contained in all publications are solely those of the individual author(s) and contributor(s) and not of MDPI and/or the editor(s). MDPI and/or the editor(s) disclaim responsibility for any injury to people or property resulting from any ideas, methods, instructions or products referred to in the content. |
© 2024 by the authors. Licensee MDPI, Basel, Switzerland. This article is an open access article distributed under the terms and conditions of the Creative Commons Attribution (CC BY) license (https://creativecommons.org/licenses/by/4.0/).











