Abstract
Spain has one of Europe’s most extraordinary biodiverse environments and a significant risk of fires in its forests. At the same time, rural areas are affected by several challenges, such as desertification, population decrease, and loss of income. Fortunately, some green sparks arise on the horizon. Among them, we use critical enabling technologies for fire prevention and extinction, renewable energy, and resilience solutions by adopting a system of systems approach given by the systems engineering frameworks. We analyse recent Research and Development (R&D) projects focused on fire prevention to detect (1) the key enabling technologies used and (2) engineering practices. A motivational case is presented, which evaluates the potential interest of the mineral water industry sector in applied R&D with key enabling technologies, including the replicability potential and the replicability potential for using the R&D results. After that, the authors initialize an innovative R-ISSUES model to promote early interoperability between energy and environment systems engineering towards the shared mission of designing digital and rural jobs to preserve our biosphere. The model is used to answer specific research questions and detect gaps or potential improvements for the model itself by using the recent scientific literature.
1. Introduction
Although vulnerable, Spain has one of the most critical biodiverse environments because of the different climate conditions. In the Iberian Peninsula and other Mediterranean regions, the effects of forest fires are constant, and they are a significant risk to biodiversity. This partly motivates new regulations in the European Commission (EC) for restoration. Among other objectives, it aims to rehabilitate at least 20% of the terrestrial and marine areas of the European Union (EU) by 2030 and all degraded ecosystems by 2050 [1]. Conversely, solutions like reforestation are also helpful for adaptation and mitigation to climate change, alimentary security, and rural development.
The Spanish population is concentrated in cities and city suburbs. The rural areas are suffering from workforce scarcity, and, at the same time, their inhabitants are aging. To attract youth talent to rural areas, the labour offer should adapt to young people’s interests and skills as much as possible, and this can be the case for digital businesses for nature and biodiversity conservation, at least as long as digital technologies are demonstrated to be helpful, reliable, affordable, and challenging. Key enabling technologies (KETs) were introduced in 2018 and by the European Parliament in 2021 [2]. The EU’s strategic approach to industrial research and innovation defines key enabling technologies (KETs) complementing the European Research Area policy agenda (ERA) [3]. Regarding KETs, the European Commission has prioritized life science technologies, artificial intelligence, security and connectivity, and other categories. Regarding the ERA, Horizon Europe partnerships bring the EC and private and public partners together to address some of Europe’s most pressing challenges. This includes the green transition and the digital and industrial transition in general [4], renewable energy solutions, sustainable water and food systems, and leadership in key digital technologies. In the equator of the Horizon Europe Program (2021–2027), there should be several Research and Development (R&D) projects covering such challenges.
The main question follows. With the main objective of defining a pilot project to carry out, focusing on biodiversity and the use a specific set of key enabling technologies, what if we combine such challenges with industrial leadership regarding forest fire risk? First, we must focus on one industrial sector vulnerable to forest fire risk. This sector could be the mineral water industry. We also need a common challenge for energy and water/food systems and the selected industry, like resilience, and joint digitalization opportunities like Building Information Modelling (BIM). However, combining challenges involves combining disciplines and increasing complexity, so we must adopt a system of systems (SoS). Open literature works covering this topic are lacking to the authors’ knowledge. The aim of this study is to shed some light on this issue, covering it in Section 1.1, Section 1.2 and Section 1.3. Furthermore, Section 1.4 introduces forest fire risk for the selected industry, resilience engineering, BIM’s role, and the SoS approach. A graphical summary of this introduction is given in Section 1.5.
1.1. Forest Fire Risk for Mineral Water Sector
Multiple causes of wildfires exist, from human to natural ones [5]. Several starting and propagation mechanisms exist, such as easily burning trees, dry residues, hot metal particles [6,7], and many others studied by researchers for decades. Digital enablers like artificial intelligence (AI) are also being used to expand the governing physics to the real world, where complex geometries and multiple causes may coexist [8].
Mineral and spring water activities are typically conducted in wild forests. They have been officially regulated in Spain by the Real Order 1798/2010 and updated to fit the European regulations [9]. They establish the collection, handling, circulation, and marketing rules. This regulation considers the risk of contamination and the existence of a protection perimeter, where certain activities that may negatively influence the resource are prohibited or conditioned to safeguard it. Some companies in the sector collaborate with the regional forest management plans with the aim that the forests under which the aquifers are located continue to be the best natural protectors, preserving the native vegetation, in addition to collaborating with the cleaning of the diverse and multiple forests so that they are biodiverse [10].
According to the last decennial (2006–2015) report on forest fires in Spain [11], around 13,111 fire events affect 32,028 hectares (ha) of wood yearly on average and 100,796 ha of forest. The number of events with less than 1 ha was 8651 (4460 of >1 ha). In 1996, the Spanish inventory of the total forestalled surface of Spain was 50,596,014 ha, 10,625,698 ha of wood [12]. This measures the yearly probability of having a forest fire in woody and forest areas, which is 0.06% and 0.95%, respectively, and, of course, there are regions with more risk than others. There can be several consequences of having a fire in forest areas next to the watershed protection area. A known result is a potential reduction in rainwater infiltration because of the ground compaction. The absence of vegetation may increase the risk of flooding but also have other effects [13]. These consequences could last for years. The Alliance for Water Stewardship (AWS) developed the AWS Standard [14], a globally applicable framework engaging water-using sites to address a site’s water risks and opportunities. The AWS Standard certification requests a continuous dialogue with the site’s stakeholders to evaluate risks and demonstrate responsibility and resilience. Some digital enablers may help to achieve resilience to forest fire, from new Unmanned Aerial Vehicles (UAVs) equipped with specific sensors with a square meter resolution for risk assessment and rescue operations [15] to satellites providing fire alerts in minutes at the hectare resolution [16].
1.2. Resilience Engineering
Resilience is the ability to provide the required capability when facing adversity. Avoiding adversity is considered a way of achieving resilience but not the only one. To engineer other resilience solutions, it is possible to use some existing taxonomies covering fundamental objectives and different objectives, such as architecture, operational processes, and a set of type requirements [17]. In practice, the industrial resilience of a manufacturing system can be achieved using tools and techniques within the context of an operational resilience framework to ensure business continuity. Risk management helps organizations identify, assess, and mitigate the potential risks that could disrupt their business. Risks and opportunities can be managed together, too.
In the case of a mineral water plant, as in many other industrial plants, electricity curtailment is a risk that can be reduced, at least partially, by generating and storing electricity. The absence of an accessible water reservoir for fire fighting near the forest is a risk. This risk can be reduced by filling an artificial reservoir regularly. This requires access to an electric supply. Let us suppose this risk can be reduced by using other industrial risk reduction measures. In that case, this is an opportunity for industrial leadership in forest stewardship, which is to collaborate with public owners of the forest in early fire detection. Both are examples of resilience solutions that require specific engineering. A particular case of building resilience is forecasting fire propagation inside a crisis committee and defining strategies in almost real time. Conducting such simulations previously may define strategies for minimizing other long-term impacts on underground water resources. This is according to recent projects based on GIS to assist the civil protection authorities of Portugal and Spain at the national, regional, and local levels [18] or more recent ones using Big Data and advanced modelling tools shared with other environmental domains [19].
1.3. Building Information Modelling (BIM) and Geographic Information System (GIS)
Engineering solutions for resilience, like an on-ground fire detection station, a vigilance centre, a water pumping station, or a water pipeline, need digital solutions for defining materials, geometries, constructive elements, and collaboration. This is the aim of Building Information Modelling (BIM). It covers the whole lifecycle of such assets, from the idea to the end of life [20]. BIM is also being requested in the public contracting of civil works. BIM industrialization drives early to prefabricated solutions or shorter delivery times, too, which is interesting for attracting young people to rural areas.
BIM technology is used throughout the lifecycle of an asset, and different dimensions can be developed depending on the associated information, in addition to 3D, 4D time [21], 5D cost, 6D sustainability [22], or 8D health and safety [23]. This requires collaboration between different professional profiles and the management of increasingly diverse information. On the other hand, it is necessary to standardize collaboration processes according to regulations such as ISO 19650 [24] and the standardization of information exchange under the standard and open Industry Foundation Classes (IFC) data model. An example is the energy behaviour of buildings [25], although this is not covered by data interoperability throughout the entire asset lifecycle and facility management or the facility’s industrial processes.
Integrating richer information is possible by combining IFC with ontology, such as in [26,27], enabling the connection between the IFC data and other data. Jia et al. [27] pointed out the challenges and opportunities of IFC and ontology integration (IFCOI) by proposing a building lifecycle management model based on IFCOI. Thus, the IfcOWL data model appears to be a scheme between IFC and Web Ontology Language (OWL). Researchers such as Wang et al. [28] proposed the conversion and validation of the WHERE rules used to define data integrity constraints in the IFC scheme.
The integration of information from BIM models and Geographic Information Systems (GISs) is increasingly common, but this requires the integration of IFC mapping and the city geometry markup language (CityGML) standard, placing particular importance on ontology and semantic mapping [29].
1.4. System of Systems (SoS) Engineering
Systems engineering (SE) is a methodological, multi-disciplinary, integrative approach to engineering systems. The discipline is described in the International Council on Systems Engineering (INCOSE) handbook adapted to the ISO 15288 standard [30].
A system of systems (SoS) comprises systems with at least two conditions: operational independence, managerial independence, geographical distribution, emergent behaviour, or evolutionary development processes [31]. Each of the constituent systems of the SoS may have its lifecycle, which complicates the interoperability of the SoS’s engineering. Specific Information and Communication Technologies (ICT) offer interoperability and configuration management capabilities [32], which help solve this SoS engineering problem, generally in an iterative manner [33].
ISO 21839 [34] provides a definition of SoS and its constituent system as follows:
System of Systems (SoS)—A set of systems or system elements that interact to provide a unique capability that none of the constituent systems can accomplish independently. Note: Systems elements can be necessary to facilitate the interaction of the constituent systems in the system of systems.
Constituent Systems—Constituent systems can be part of one or more SoS. Note: Each constituent is a valuable system, with its development, management goals, and resources, but it interacts within the SoS to provide the SoS’s unique capability.
The definitions of SoS are diverse and depend on the particularity of an application area. The types of SoS can be directed, acknowledged, collaborative, or virtual. Each is based on the degree of independence of constituents, origin, and relationships. This is the Taxonomy of Systems of Systems presented in 15288 Annex G and ISO 21841 [35].
Systems of systems are generally characterized as complex [36,37,38,39,40,41], as noted in the system of systems (SoS) knowledge area of the SEBoK [42]. According to INCOSE, dealing with complexity needs system thinking principles, such as meta-cognition, encouraging variety, considering the relationships of the possible solution, and humility. A combination of courage and humility enables the complex systems engineer to risk genuine innovation and learn fast from iterative prototyping of solutions in context [42].
1.5. Summary and Research Questions
Figure 1 provides a graphical representation of a conceptual model for combining challenges in energy and environment for industrial leadership based on the related concepts described in Section 1.1, Section 1.2, Section 1.3 and Section 1.4, complemented with some assumptions (A) related to single or multiple relationships of the model.
Figure 1.
A conceptual model for combining challenges in energy and environment for industrial leadership. Red elements designate assumptions (A). The arrows represent relationships, and the rectangles represent concepts.
As can be observed in Figure 1, resilience is a common challenge that benefits from key digital technologies (like BIM) and SE practices. To do that, there is a need for digital and knowledge workers where the industrial leaders are, at least for demonstration but also for using and maintaining the systems that provide such resilience. An Energy, Environment, and Engineering Rural Action (3ERA) is required to build that capacity, and the rational starting point is to learn from demonstration or a build-up project.
As mentioned in Section 1, it shall be demonstrated that the selected digital technologies are useful in practice, reliable, affordable, and challenging. In the first demonstration approach, some generic research questions have been formulated to validate and improve the model. Table 1 shows the correspondence of the questions (Q) with the conceptual model relationships, the main assumptions, the strategy to answer the questions, and the high-level objectives.
Table 1.
Question correspondence to the model’s relationships, Assumptions and objectives.
Regarding assumption A4, apart from the intention of combining more than one system, it is necessary to justify more about the compliance to the definition of SoS given in Section 1.4. Table 2 shows this.
Table 2.
Systems providing resilience and SoS characteristics mapping.
The previous questions are expected to be solved with the Materials and Methods described in Section 2.
2. Materials and Methods
Demonstrating digital technologies can be useful but challenging, and to try to answer Q1 according to the strategy, it is necessary to investigate the EU CORDIS Research and Development (R&D) database to detect the use of some key enabling technologies (KETs) in energy, water, or food R&D projects. We need to see if such projects are using systems engineering (SE) practices like those described in the International Council on systems engineering (INCOSE) handbook [30]. Section 3 shows a classification based on ERA challenges and the authors’ criteria to provide results
Once KETs and SE have been assessed, it makes sense to explore a motivational example of the economics of a mineral water plant to be involved in R&D projects and the replicability potential for using R&D results in Spain. As a motivational case study, a simplified, integrated cost model is used to assess the feasibility of conducting such R&D by a theoretically leading mineral water plant in Spain. The model is calibrated with the AWS reports [9] and complemented with a Geographic Information System (GIS) analysis. This is shown in Section 4. This is necessary to demonstrate that digital technologies can be affordable and to try to answer Q3 according to the strategy.
With the previous research and motivational case, it is possible to introduce a model called R-ISSUES to promote early interoperability between energy and environment systems engineering towards the shared mission of designing digital and rural jobs and preserving our biosphere, corresponding to the motivational case. This is necessary to demonstrate that digital technologies can be reliable (in the sense of allowing engineering knowledge reusability) and to try to answer Q2 and Q4 according to the strategy. The model is described in terms of an ontology. The ontology can be expanded later to answer the research questions (Q) to detect gaps, trends, or improvements using the ScienceDirect™, Amsterdam, The Netherlands, database and recent Natural Language Processing methods described in [43] in Section 5 and Section 6.
3. KETs and Research and Development (R&D) Projects
3.1. R&D Project Search
The authors conducted a first search of European-Commission-funded Research and Development (R&D) projects to detect the current trends considering the use of Building Information Modelling (BIM) and Geographical Information System (GIS). The public CORDIS database was used to search for projects from Horizon 2020 and Horizon Europe programs using the following “Domain of Application”, covering the ERA topics presented in the Introduction:
- Food and Natural Resources
- Digital Society
- Energy
Table 3 shows the results.
Table 3.
R&D projects (with literal contents).
3.2. R&D Project Analysis
As mentioned in Section 1.5, the INCOSE guidelines describe a set of processes for designing, implementing, and maintaining better systems. Among them are the interoperability management processes that are key for the different stakeholders, systems, subsystems, and parts to understand the information exchange, which is necessary at any stage of the system’s lifecycle and with the system of systems to which the system may belong. Table 4 summarizes the evidence from the R&D projects of Table 3.
Table 4.
Evidence of interoperability and other systems engineering practices (with literal content).
In summary, there is clear evidence that recent R&D projects related to the selected ERA challenges pay attention to interoperability management and other systems engineering processes, answering the first research question (Q1). GIS, AR/VR, UAV, SCADA, and GPS are KETs used in the identified R&D projects. A similar assessment should be conducted with other project databases to reinforce this conclusion.
Since none of the projects consider resilience, the second research question (Q2) is still open, and research is still necessary, as expected, because building resilience is a relatively new topic.
4. An Integrated Cost Model for Private Investment and GIS
Using KETs to build resilience requires investment, which can be private or public. To get a return on their investment, it makes sense to model the economics from the perspective of the mineral water sector, but this has to be performed site by site to estimate risk, cost, and savings or opportunities. Similar sites with mineral water factories have been selected (Site 1, Site 2, and Site 3). Site 1 was chosen to start modelling economics.
4.1. Economic Model Description
The authors suggest an annual integrated cost model by adding the cost of the risk and the operational cost from the private perspective:
- The impact of the fire risk on the yearly water production is estimated in 10 years of the annual average sales for the fraction of the production affected by fires. This fraction is calculated as the “Woody Surface in the Watershed/Watershed Surface” ratio by the “Annual Production/Precipitation” ratio. The risk probability was estimated in Section 1.1. Multiplying the impact and the probability provides a cost of the risk. This risk can be reduced proportionally as long as the risk management solution covers the whole woody surface.
- The annual operational cost of the risk management solution is the sum of the “IoT or Satellite rent or use” to provide early detection of forest fires and the “Control central: staff, amortization, maintenance,” all for a certain covered woody surface. The first cost depends on the forest surface to protect, but the second cost does not. Considering the public administration’s involvement, reducing this cost by 50% is possible. The estimated lifespan of the assets is 20 years.
In summary, the dominant parameters of the basic economic model are the forest surface to protect, the probability of yearly forest fires, the water cycle balance, and the average annual plant production. The last two parameters are available in the AWS reports, but the first two need other data sources.
4.2. Economic Model Results
The first results of the integrated cost applied to a specific site (Site 1) show an integrated cost of 0.7% of the yearly average sales to minimize the risk cost of a 3.2% production loss with the current fire protection defined by the amount of forest fire vigilance stations and the IoT-Satellite solution. Of course, 0.7% is not far from the average yearly net private investment in R&D in Spain, assuming public subsidies of circa 50% and the correspondence between the Gross Domestic Product (GDP) and the annual average sales of the concerned firm. If the cost uncertainties are greater than expected, the mineral water sector may be receptive to such investments [52,53].
4.3. Replicability Basics with GIS and Interoperability Management
The European Commission publishes a list of natural mineral and spring waters in the Official Journal of the European Union according to Article 1 of Directive 2009/54/EC. In the case of Spain, 162 sites can be found, 2 of which have been certified by the AWS certification scheme. A sample of 27 mineral water plants next to forest areas was generated with Google Maps™, Mountain View, CA, USA. In 17 of them, 2 near water masses (river and reservoir) exist, showing an interesting connection for the industry to contribute to water movements to secure a certain reservoir level for forest fire fighting purposes. This reduces the sample size for early but wide-scoped exploratory purposes. This represents around 10% of the 162 listed sites.
MITECO offers free access to GIS layers to estimate the woody surface of a watershed and yearly precipitation estimated with meteorological data from AEMET’s public services [54].
To explore the possibility of conducting a rough but quick replicability analysis using GIS and verification techniques, the authors carried out a first similarity analysis of the mineral water plants in Southern Europe with three ratios to estimate the error of earth parameters for the minimum sample size of 17 sites. The data sources were two (2) AWS reports and Google Earth™ data (orthophotos and digital model terrain). Table 5 shows the results.
Table 5.
Replicability analysis using GIS.
A 20% estimated error (0.13/0.63) is acceptable for the integrated cost accuracy but defines a limit on the investment cost uncertainties. For this reason, it is worth introducing the energy storage cost and opportunities (for instance, based on water pumping and electric batteries) to secure a feasible economy at any of the 17 sites, answering the third research question (Q3).
It is worth noting that one of Site 1’s parameter values is inside the 95%/5% error band for the sample average, which makes this site interesting for further technology pilots parallel to GIS and verification techniques.
The need for resilience depends on the magnitude of the risk. Unless the market accepts being involved in reducing risk, the research question (Q4) is still open, and further research is still necessary.
4.4. Methods and Materials
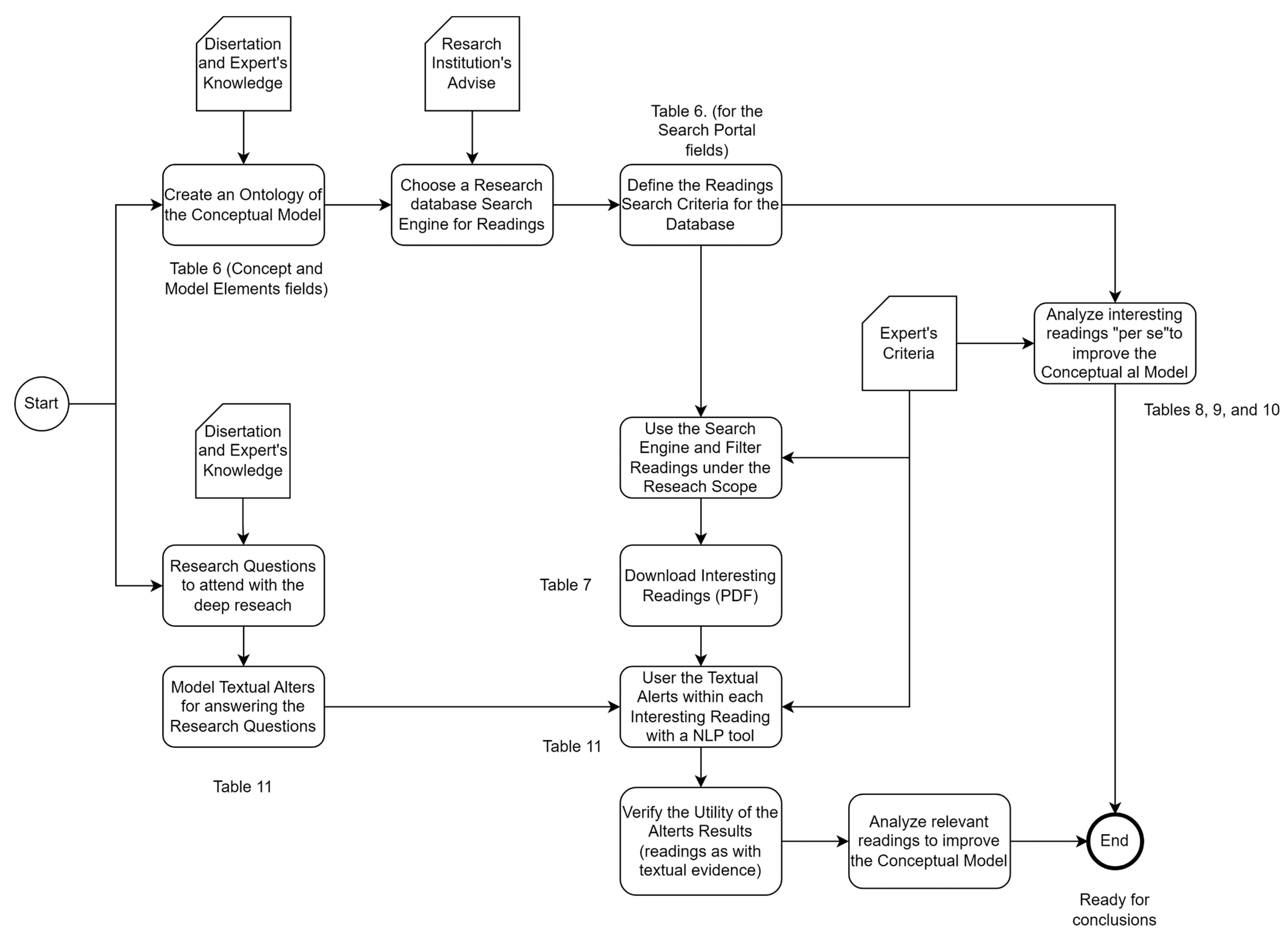
At this point, two questions are still open. Conducting profound research in an extensive scientific and technology database and using a methodology are necessary. ScienceDirect™, Amsterdam, The Netherlands (Search Portal) was chosen for this. Figure 2 summarizes the methodology followed in Section 5 and Section 6.
5. The R-ISSUES Model
At this point, the authors introduce a conceptual model: “Rural-Interoperable System of Systems for Unified Environmental Stewardship”. A concise explanation of the model is as follows:
- It is rural because it intends to support digital rural jobs in different sites and similar businesses related to biodiversity conservation.
- It is interoperable, as it uses the documented information model RSHP [62], which is compatible with formalization standards according to this reference, OWL2, and RDF, promoting semantic interoperability.
- It is for a system of systems (SoS), as the model provides a common understanding of the systems engineering (SE) discipline for different coexisting organizations.
Since the model aims to unify concepts along the lifecycle of environmental stewardship solutions (systems), it is represented in an ontology using a representation language for knowledge elements and relationships between those elements and attributes (such as assumptions or reasonings). This allows for semantic clusters and textual patterns (using semantic clusters) within the same knowledge base in RSHP [63]. This is remarkably interesting because the same ontology can be used for searching textual evidence within any research document, saving time, as demonstrated in [43], and, further, in the engineering lifecycle with specific systems-engineering-enabling tools [32]. It is possible to reuse this ontology by using tools compatible with the RSHP specification, with particular Application Programming Interfaces (APIs) or just by transferring the semantic relationships to own-made software or purchasing service menus because the ontology’s elements presented in Table 6 are pretty intuitive. This is because the first use of ontology is to provide some semantic interoperability (and common understanding) between the researchers and the scientific and technological community.
Table 6.
Ontology, bibliography search criteria, and Cluster extension for Textual Alerts.
A specific use case of the R-ISSUES model’s ontology is to detect research trends, providing a first set of readings for Q2 and Q4, which must be converted into textual alerts in documents obtained from search portals. Table 6 provides the terms (Concept), a short definition (Model Element), an attribute (Type of element), and a semantic cluster composed of the same keywords (for the bibliography Search Portal) and the list called Cluster extension (for Textual Alerts).
After searching for research papers in the ScienceDirect™ portal, 154 research works were found, 48 of them under the scope and covering at least one concept. Table 7 shows the results.
Table 7.
Results of the bibliography search using the ontology.
The authors consider the following readings as relevant “per se”, without the need to apply a textual search inside the documents. Table 8, Table 9 and Table 10 summarize these references and remark on potential improvements for the R-ISSUES model but not specifically the questions (Q).
Table 8.
Readings for the model improvement regarding forest fire.
Table 9.
Readings for the model improvement regarding resilience engineering and SoS.
Table 10.
Readings for the model improvement regarding BIM.
As can be seen in Table 7, BUSINESS, CERTIFICATION, W-STORAGE, and E-STORAGE are missing concepts but also BIM OPEN DATA; nevertheless, to answer the research questions, all the documents are analysed by making use of a Natural Language Processing method, as explained in [43], and the Cluster of Table 6 for extending the Filter Clusters. Table 11 provides the composition of the textual alerts.
Table 11.
Textual alert composition with extended clusters.
6. Results and Discussion
After applying the textual alerts and the expert criteria to the 48 readings, Table 12 provides the results.
Table 12.
Textual alert results and expert’s utility validation (R = Relevant, I = Interesting, IR = Irrelevant).
According to Table 12, several relevant or interesting readings demonstrate that the fundamental ontology can detect trends in more than 27% of cases. These results are included in Table 13.
Table 13.
Analysis of relevant and interesting readings after textual alert use.
Regarding the questions, Q2 has one relevant or interesting reading from five related to BIM readings (20%), and Q4 has three relevant or interesting readings of five corresponding to DETECTION SYSTEMS (60%), with those R-ISSUES model’s elements being the ones generating readings. In the first approach, the Q2 answer is NOT IDENTIFIED YET, and Q4 is YES.
Since scientific and technological production is constantly growing, it is not possible to ensure that the answers will remain true for a long time. Adding more readings to this research may also change the figures.
7. Conclusions and Further Steps
The first conclusion is that the R-ISSUES model demonstrated usefulness in providing relevant information to the authors (experts), with 27% effectiveness in helping them answer 50% of the research questions covered in this work. The model is ready to enrol more interested experts and stakeholders in continuous model construction, utility validation, and application to real projects, starting from an R&D and innovation perspective.
Regarding the research questions (Q), some conclusions can be added:
- (Q1)
- Is BIM interoperating with other KETs? The answer is YES, as several R&D projects combine GIS and BIM. Still, it is also necessary to conduct further research and define new interoperability schemes.
- (Q2)
- Is BIM being used for building resilience? This work has not yet provided a conclusive answer. Still, it is supposed that public–private collaboration would impose similar requirements as a public purchase for the use of BIM.
- (Q3)
- How can the replicability of a set of solutions for resilience be assessed in practice? The answer is YES: modelling economics, identifying the key parameters, and using GIS tools to assess the potential interest and representative of a demonstration site. It is necessary to evaluate other opportunities’ replicability, such as those related to energy and water storage, just to be more conclusive.
- (Q4)
- Is investing in resilience in the investment scope of private firms? The answer is YES; it is a trend, as demonstrated by recent research.
Our suggested next step is to activate collaborative vocabulary enrichment and control activities and to include quality assurance automation. After that, it would be possible to transfer the model to public ontology in RDFs SKOS or OWL2 formats. As mentioned in the Discussion, more studies from the Scopus™ database on interdisciplinary research for model construction should also be reviewed. This requires expanding the R-ISSSUES model and answering the generic research question before closing the KET selection. What if we combine other industrial businesses next to the mineral water plants to create more quality jobs in rural areas? For this, the authors can follow other bibliometric assessments for IoT providing specific metrics [69,70] and start using the Object-Process Methodology (OPM, ISO 19450) [71] and framework for promoting interoperability and collaboration for SoS in the presence of sources of risk [72].
Author Contributions
Conceptualization, R.P.; methodology, R.P.; investigation, R.P., A.F., J.P.C. and D.C.; writing—original draft preparation, R.P.; writing—review and editing, R.P., A.L., A.F. and J.P.C. All authors have read and agreed to the published version of the manuscript.
Funding
This research received no external funding.
Institutional Review Board Statement
Not applicable.
Informed Consent Statement
Not applicable.
Data Availability Statement
Not applicable.
Acknowledgments
The authors thank the REUSE Company for assisting us in using SES ENGINEERING Studio’s RISK&ALERTS and KM-KNOWLEDGE Manager capabilities. Also, to PESI (J. Javier Larrañeta, Luciano Azpiazu) and UNIVERSIDAD DE EXTREMADURA (Jesús Torrecilla and Pablo García) for validating R-ISSUES concepts for further work, and especially to Juan Manuel Romero for introducing us in the importance of quality jobs for rural regions.
Conflicts of Interest
The authors declare no conflicts of interest.
References
- EC. Nature Restoration Law. 2024. Available online: https://environment.ec.europa.eu/topics/nature-and-biodiversity/nature-restoration-law_en (accessed on 6 June 2024).
- EPRS. European Parliament. December 2021. Available online: https://www.europarl.europa.eu/RegData/etudes/STUD/2021/697184/EPRS_STU(2021)697184_EN.pdf (accessed on 19 August 2024).
- EC. Industrial Research and Innovation. 2024. Available online: https://research-and-innovation.ec.europa.eu/research-area/industrial-research-and-innovation_en (accessed on 6 June 2024).
- EC. European Partnerships in Horizon Europe Infographics. 2022. Available online: https://research-and-innovation.ec.europa.eu/knowledge-publications-tools-and-data/publications/all-publications/european-partnerships-horizon-europe-infographics_en (accessed on 6 June 2024).
- WFCA. What Causes Wildfires? 2024. Available online: https://wfca.com/wildfire-articles/what-causes-wildfires/ (accessed on 8 July 2024).
- Sardoy, N.; Consalvi, J.-L.; Porterie, B.; Fernandez-Pello, A.C. Modeling transport and combustion of firebrands from burning trees. Combust. Flame 2007, 150, 151–169. [Google Scholar] [CrossRef]
- Tse, S.D.; Fernandez-Pello, A. On the flight paths of metal particles and embers generated by power lines in high winds—A potential source of wildland fires. Fire Saf. J. 1998, 30, 333–356. [Google Scholar] [CrossRef]
- Gagnon, L.; Carey, V.P.; Fernandez-Pello, A.C. Using an Artificial Neural Network to Predict Flame Spread Across Electrical Wires. ASME. J. Energy Resour. Technol. 2021, 143, 092305. [Google Scholar] [CrossRef]
- BOE. Real Decreto 1798/2010, de 30 de Diciembre. 2011. Available online: https://www.boe.es/buscar/act.php?id=BOE-A-2011-971 (accessed on 8 June 2024).
- Minería Sostenible. 7 January 2021. Available online: https://minariasostible.gal/es/todo-lo-que-necesitas-saber-sobre-los-perimetros-de-proteccion-de-los-manantiales-de-agua/ (accessed on 8 June 2024).
- MITECO. ESTADÍSTICA GENERAL DE INCENDIOS FORESTALES (EGIF). 2019. Available online: https://www.miteco.gob.es/content/dam/miteco/es/biodiversidad/temas/incendios-forestales/incendios-decenio-2006-2015_tcm30-521617.pdf (accessed on 8 June 2024).
- MITECO. 1996. Available online: https://www.miteco.gob.es/es/biodiversidad/temas/inventarios-nacionales/inventario-forestal-nacional/superficie_por_uso.html (accessed on 8 June 2024).
- Cheng, J. Hydrologic Processes and Water. University of British Columbia. 2021. Available online: https://lfs-mlws-2020.sites.olt.ubc.ca/files/2021/10/Cheng-2021-A-Review-of-Wildfire-Effects-on-Soils-Hydrologic-Processes-and-Water.pdf (accessed on 7 September 2024).
- AWS. The AWS Standard 2.0. July 2023. Available online: https://a4ws.org/the-aws-standard-2-0/ (accessed on 23 June 2024).
- Rathinakumar, G.; Ntantis, L. Designing a Quadcopter for Fire and Temperature Detection with an Infrared Camera and PIR Sensor. Drones Auton. Veh. 2024, 1, 10003. [Google Scholar] [CrossRef]
- Smith, H. Can satellites combat wildfires? Inside the booming ‘space race’ to fight the flames. Los Angeles Times, 30 May 2024. [Google Scholar]
- Brtis, J.; Jackson, S.; Cureton, K. 2024. Available online: https://sebokwiki.org/wiki/System_Resilience (accessed on 8 June 2024).
- EC. VESPRA Project. 2020. Available online: https://civil-protection-humanitarian-aid.ec.europa.eu/funding-evaluations/financing-civil-protection/prevention-and-preparedness-projects-civil-protection/overview-past-track-i-and-track-ii-projects/vulnerable-elements-spain-and-portugal-and-risk-assessment-vespra_en (accessed on 21 July 2024).
- Hildalgo2. Use Cases. 2024. Available online: https://www.hidalgo2.eu/about/#usecases (accessed on 21 July 2024).
- ESBIM. QUÉ ES BIM. 2024. Available online: https://www.espaciobim.com/bim (accessed on 8 June 2024).
- Son, H.; Cho, Y.K. Automated Schedule Updates Using As-Built Data and a 4D Building Information Model. J. Manag. Eng. 2017, 33, 04017012. [Google Scholar] [CrossRef]
- Kaewunruen, S.; Sresakoolchai, J.; Zhou, Z. Sustainability-based lifecycle management for bridge infrastructure using 6D BIM. Sustainability 2020, 12, 2436. [Google Scholar] [CrossRef]
- Kamardeen, I. 8D BIM Modelling Tool for Accident Prevention through Design. In Proceedings 26th Annual ARCOM Conference; Association of Researchers in Construction Management: Leeds, UK, 2010. [Google Scholar]
- ISO 19650-1; Organization and Digitization of Information about Buildings and Civil Engineering Works, Including Building Information Modelling (BIM). ISO: Geneva, Switzerland, 2018.
- Andriamamonjy, A.; Saelens, A.; Klein, R. An automated IFC-based workflow for building energy performance simulation with Modelica. Autom. Constr. 2018, 91, 166–181. [Google Scholar] [CrossRef]
- Kim, K.; Kim, H.; Kim, W.; Kim, C.; Kim, J.; Yu, J. Integration of IFC objects and facility management work information using Semantic Web. Autom. Constr. 2018, 87, 173–187. [Google Scholar] [CrossRef]
- Jia, J.; Ma, H.; Zhang, Z. Integration of Industry Foundation Classes and Ontology: Data, Applications, Modes, Challenges, and Opportunities. Buildings 2024, 14, 911. [Google Scholar] [CrossRef]
- Wang, C.; Zhang, L.; Yan, W. Enhancement and validation of IFCOWL ontology based on Shapes Constraint Language (SHACL). Autom. Constr. 2024, 160, 105293. [Google Scholar] [CrossRef]
- Lam, P.-D.; Gu, B.-H.; Lam, H.-K.; Ok, S.-Y.; Lee, S.-H. Digital Twin Smart City: Integrating IFC and CityGML with Semantic Graph for Advances 3D City Model Visualization. Sensors 2024, 24, 3761. [Google Scholar] [CrossRef] [PubMed]
- INCOSE. Systems Engineering Handbook; John Wiley & Sons: Hoboken, NJ, USA, 2015; ISBN 978-1-118-99941-7. [Google Scholar]
- Henshaw, M.; Dahmann, J.; Lawson, B. Guide to the Systems Engineering Body of Knowledge (SEBoK). 6 May 2024. Available online: https://sebokwiki.org/wiki/Systems_of_Systems_(SoS) (accessed on 6 June 2024).
- CIMDATA. Systems Engineering Rigor Needs an Interoperability Framework. 7 December 2022. Available online: https://www.cimdata.com/en/resources/complimentary-reports-research/commentaries/item/20310-systems-engineering-rigor-needs-an-interoperability-framework-the-reuse-company-s-ses-engineering-studio-is-such-a-framework-commentary (accessed on 21 April 2024).
- Dahmann, J.S. NATO STO. 2014. Available online: https://www.sto.nato.int/publications/STO%20Educational%20Notes/STO-EN-SCI-276/EN-SCI-276-04.pdf (accessed on 9 June 2024).
- ISO. ISO/IEC/IEEE 21839:2019. 2019. Available online: https://www.iso.org/standard/71955.html (accessed on 16 July 2024).
- ISO 21841; Systems and Software Engineering—Taxonomy of Systems of Systems. ISO: Geneva, Switzerland, 2019.
- Sheard, S. Complexity in a Systems of Systems Context. In INCOSE International Symposium; INCOSE: Orlando, FL, USA, 2019. [Google Scholar]
- Luzeau, D.; Rualt, J.-R.; Wippler, J.-L. Complex Systems and Systems of Systems Engineering; John Wiley and Sons: London, UK; Hoboken, NJ, USA, 2011. [Google Scholar]
- Simpson, J.J.; Simpson, M.J. Systems of systems complexity identification and control. In International Conference on Systems of Systems Engineering (SoSE); IEEE: Albuquerque, NM, USA, 2009. [Google Scholar]
- De Laurentis, D. Role of Humans in Complexity of Systems of Systems; Duffy, V.G., Ed.; Springer: Berlin/Heidelberg, Germany, 2007; Volume LNCS 4561, pp. 363–371. [Google Scholar]
- Ireland, V. SoS Benefiting from Complex Systems Research; Missouri University of Science and Technology: Philadelphia, PA, USA, 2014. [Google Scholar]
- Magee, C.; de Weck, O. Complex Systems Classification. In INCOSE International Symposium; Wiley Online Library: Touluse, France, 2004. [Google Scholar]
- Dahmann, J. SEBoK. 6 May 2024. Available online: https://sebokwiki.org/wiki/System_of_Systems_and_Complexity (accessed on 16 July 2024).
- Pastor, R.; Fraga, A.; López-Cózar, L. Interoperable, Smart, and Sustainable Urban Energy Systems. Sustainability 2023, 15, 13491. [Google Scholar] [CrossRef]
- CORDIS. Visual and textual content re-purposing FOR (4) architecture, Design and video virtual reality games. 31 March 2021. Available online: https://cordis.europa.eu/project/id/779962 (accessed on 5 July 2024).
- CORDIS. New Easy to Install and Manufacture PRE-Fabricated Modules Supported by a BIM based Integrated Design ProceSS. 31 May 2019. Available online: https://cordis.europa.eu/project/id/636717 (accessed on 5 July 2024).
- CORDIS. Inclusive Cultural Heritage in Europe through 3D Semantic Modelling. 31 May 2019. Available online: https://cordis.europa.eu/project/id/665220 (accessed on 5 July 2024).
- CORDIS. Intuitive Self-Inspection Techniques Using Augmented Reality for Construction, Refurbishment and Maintenance of Energy-Efficient Buildings Made of Prefabricated Components. 30 December 2018. Available online: https://cordis.europa.eu/project/id/636063 (accessed on 5 July 2024).
- CORDIS. Industrial Cooling through Hybrid System Based on Solar Heat. 31 October 2022. Available online: https://cordis.europa.eu/project/id/792073 (accessed on 5 July 2024).
- CORDIS. Optimised Energy Efficient Design Platform for Refurbishment at District Level. 28 February 2019. Available online: https://cordis.europa.eu/project/id/680676 (accessed on 5 July 2024).
- CORDIS. Living in a Fringe Environment. 28 February 2023. Available online: https://cordis.europa.eu/project/id/681673 (accessed on 5 July 2024).
- CORDIS. Sustainable Mineral Resources by Utilizing New Exploration Technologies. 30 November 2020. Available online: https://cordis.europa.eu/project/id/775971 (accessed on 5 July 2024).
- INE. Estadística Sobre Actividades de I+D. Últimos Datos. 2022. Available online: https://www.ine.es/dyngs/INEbase/es/operacion.htm?c=Estadistica_C&cid=1254736176754&menu=ultiDatos&idp=1254735576669 (accessed on 2 July 2024).
- INE. Report. 9 February 2024. Available online: https://www.ine.es/prensa/imasd_2022.pdf (accessed on 2 July 2024).
- MAPA. Geoportal. 2024. Available online: https://sig.mapama.gob.es/geoportal/geoportal.html (accessed on 2 July 2024).
- Collins, R.D.; de Neufville, R.; Claro, J.; Oliveira, T.; Pacheco, A.P. Forest fire management to avoid unintended consequences: A case study of Portugal using system dynamics. J. Environ. Manag. 2013, 130, 1–9. [Google Scholar] [CrossRef] [PubMed]
- Miezïte, E.; Ameztegui, A.; Vega-García, C.; Rodrigues, M. Trajectories of wildfire behavior under climate change. Can forest management mitigate the increasing hazard? J. Environ. Manag. 2022, 322, 116134. [Google Scholar] [CrossRef] [PubMed]
- Sayarshad, H.R.; Ghorbanloo, R. Evaluating the resilience of electrical power line outages caused by wildfires. Reliab. Eng. Syst. Saf. 2023, 240, 109588. [Google Scholar] [CrossRef]
- England, R. Strategic Resilience for Through-life Engineering Services. Procedia CIRP 2015, 38, 187–196. [Google Scholar] [CrossRef][Green Version]
- Ordoukhanian, E.; Madni, A.M. Engineering Resilience into Multi-UAV Systems. Procedia Comput. Sci. 2019, 153, 9–16. [Google Scholar] [CrossRef]
- Bellalouna, F. The Augmented Reality Technology as Enabler for the Digitization of Industrial Business Processes: Case Studies. Procedia CIRP 2021, 98, 400–405. [Google Scholar] [CrossRef]
- Ransolin, N.; Saurin, T.A.; Formoso, C.T. Integrated modelling of built environment and functional requirements: Implications for resilience. Appl. Ergon. 2020, 88, 103154. [Google Scholar] [CrossRef]
- Llorens, J.; Morato, J.; Génova, G. RSHP: An information representation model based on relationships. In Studies in Fuzziness and Soft Computing; Springer: Cham, Switzerland, 2004. [Google Scholar]
- Fraga, A.; Llorens, J.; Génova, G. Towards a Methodology for Knowledge Reuse Based on Semantic Repositories. Inf. Syst. Front. 2019, 5, 25. [Google Scholar] [CrossRef]
- Ibrahim, M.A.; Butt, N.A.; Rejkjær, S.; Dahlin, T.; Madsen, D.; Flecknoe-Brown, K.W.; Günther, T. Early detection of deep-seated smouldering fires in wood waste storage using ERT. Waste Manag. 2024, 182, 215–224. [Google Scholar] [CrossRef] [PubMed]
- Petri, I.; Rezgui, Y.; Ghoroghi, A.; Alzahrani, A. Digital twins for performance management in the built environment. J. Ind. Inf. Integr. 2023, 33, 100445. [Google Scholar] [CrossRef]
- Hirose, T.; Sawaragi, T. Extended FRAM model based on cellular automaton to clarify complexity of socio-technical systems and improve their safety. Saf. Sci. 2020, 123, 104556. [Google Scholar] [CrossRef]
- Tran, H.T.; Domerçant, J.C.; Mavris, D.N. A Network-based Cost Comparison of Resilient and Robust System-of-Systems. Procedia Comput. Sci. 2016, 95, 126–133. [Google Scholar] [CrossRef]
- Nan, C.; Sansavini, G. A quantitative method for assessing resilience of interdependent infrastructures. Reliab. Risk Eng. Lab. 2017, 157, 35–53. [Google Scholar] [CrossRef]
- Mishra, D.; Gunasekaran, A.; Childe, S.; Papadopoulos, T.; Dubey, R.; Wamba, S. Vision, applications and future challenges of Internet of Things: A bibliometric study of the recent literature. Ind. Manag. Data Syst. 2016, 116, 1331–1355. [Google Scholar] [CrossRef]
- Garcés-Giraldo, L.; Patiño-Vanegas, J.; Espinosa, R.M.; Benjumea-Arias, M.; Valencia-Arias, A.; Lampen, M.C. Internet of Things—IoT research trends from a bibliometric analysis. J. Inf. Syst. Eng. Manag. 2023, 8, 1. [Google Scholar] [CrossRef]
- ISO 19450; Automation systems and integration—Object-Process Methodology. ISO: Geneva, Switzerland, 2024.
- Mordecai, Y.; Dori, D. I5: A Model-Based Framework for Architecting System-of-Systems Interoperability, Interconnectivity, Interfacing, Integration, and Interaction. In INCOSE International Symposium; Wiley Online Library: Philadelphia, PA, USA, 2013. [Google Scholar]
Disclaimer/Publisher’s Note: The statements, opinions and data contained in all publications are solely those of the individual author(s) and contributor(s) and not of MDPI and/or the editor(s). MDPI and/or the editor(s) disclaim responsibility for any injury to people or property resulting from any ideas, methods, instructions or products referred to in the content. |
© 2024 by the authors. Licensee MDPI, Basel, Switzerland. This article is an open access article distributed under the terms and conditions of the Creative Commons Attribution (CC BY) license (https://creativecommons.org/licenses/by/4.0/).

