Abstract
Faced with the challenges of global climate change, zero-carbon buildings (ZCB) serve as a crucial means to achieve carbon peak and carbon neutrality goals, particularly in the development of tropical island regions. This study aims to establish a ZCB technology system suitable for the unique climatic conditions of tropical islands. By employing methods such as energy flow boundaries, parametric design, and data-driven optimization algorithms, the research systematically analyzes the integrated mechanisms and optimization solutions for energy utilization, energy conservation, energy production, and intelligent systems. The study identifies and addresses key technical challenges faced by ZCB in tropical island regions, including the accurate identification of system design parameters, the precise quantification of the relationship between design parameters and building performance, and the comprehensive optimization of technical and economic goals for zero-carbon operational design solutions. The research results not only provide a comprehensive theoretical framework, promoting the development of architectural design theory, but also establish a practical framework for technology and methods, advancing the integration and application of ZCB technology. The study holds significant practical implications for the green transformation of the tropical island construction industry and the realization of national dual-carbon strategic goals. Future research should further explore the applicability of the technology system and the economic feasibility of optimized design solutions, promoting continuous innovation and development in ZCB technology.
1. Introduction
The increasing frequency of extreme weather events triggered by climate change poses significant risks to global society, economy, and the environment [1]. Rising sea levels and ecosystem destruction exacerbate the challenges faced by nations on a transboundary scale. In response to this global challenge, the international community has taken a series of actions [2]. The establishment of the United Nations Framework Convention on Climate Change (UNFCCC) in 1992 provides a legal basis and guidance for global climate action [3]. The Kyoto Protocol in 1997 further delineates emission reduction obligations for both developing and developed nations. The Paris Agreement, reached at the 21st United Nations Climate Change Conference (COP21) in 2015, marks a more ambitious phase in global climate action [4]. Key outcomes of the series of UNFCCC-led critical meetings are outlined in Table 1.
Table 1.
Outcomes of the key UNFCCC conference.
In the 2050 carbon neutrality strategic plan, the carbon reduction plan for the construction sector involves a series of medium- to long-term emission reduction paths, including enhancement of energy efficiency standards and promotion of green buildings. The plan also includes initiatives such as promoting energy-efficient and low-carbon transformations for old buildings and strengthening innovation in low-carbon building technologies [5]. The strategy aims to create low-carbon and ZCB, utilizing measures like financial subsidies and green finance to drive the development of the green building industry. According to data from the International Energy Agency (IEA) [6], the construction industry contributes significantly to global greenhouse gas emissions, accounting for approximately 39% of the total CO2 emissions over the building’s entire lifecycle. The carbon neutrality strategies and implementation pathways of developed countries such as the United States, the European Union, the United Kingdom, and Japan are outlined in Table 2 [7]. The plan addresses various aspects, including standard systems, technological innovations, and policy frameworks, highlighting the importance of the construction sector in mitigating global greenhouse gas contributions [8].
Table 2.
Developed countries’ carbon neutrality goals and policy paths.
China is at a crucial stage in the development of the “14th Five-Year Plan” and the urgency of responding to the dual carbon goals has propelled the advancement of energy-efficient and green buildings to higher standards [9]. National policies [10], such as the “Technology Support Carbon Peak and Carbon Neutrality Implementation Plan (2022–2030)” and the “14th Five-Year Plan for the Development of Energy Conservation and Green Buildings” consider decarbonization, emission reduction, and energy efficiency enhancement as core objectives, presenting an innovative technology path of “energy efficiency—energy production—carbon reduction”. Although there are still debates domestically and internationally regarding the definition of ZCB, and the field is currently in its early stages of policy promotion and demonstration application, the lack of mature technological systems and cases underscores the importance of the theoretical framework of systematic integrated design for disrupting traditional building design. This design approach, centered around the energy and material flow of buildings, emphasizes the comprehensive integration of dimensions such as energy utilization, energy conservation, energy production, and intelligent systems throughout the entire process of design, construction, and operation to optimize building functionality [11]. This method not only focuses on energy efficiency from the early stages, utilizing passive design strategies to reduce energy demand, but also emphasizes the use of efficient equipment and technology to lower consumption. Additionally, it incorporates renewable energy technologies and intelligent management in buildings to enhance overall energy efficiency. Establishing a foundation for the implementation of ZCB, this systematic integration design framework provides a critical reference for overturning traditional building design practices [12].
Hainan Island, with its tropical monsoon maritime climate, presents unique challenges for creating ZCB. To address the low-carbon transformation in the construction industry, Hainan Province has introduced a series of key initiatives, as outlined in policy documents refer to Table 3.
Table 3.
Relevant policy document excerpts.
Despite abundant solar radiation and renewable resources, challenges arise in achieving carbon neutrality in the construction sector and establishing high-level free trade ports in tropical islands due to characteristics like extended summers, minimal day-night temperature variations, and significant cooling demands [13]. The integrated design of ZCB provides a foundational methodology to address these challenges. However, in the context of Hainan’s rich solar resources, a lack of a zero-carbon technology system, and urgent development needs, effective integration of energy utilization, energy conservation, energy production, and intelligent systems, precise quantitative modeling, and optimization design become crucial for sustainable development of ZCB in tropical island regions [14].
This study addresses key issues and proposes solutions for the quantitative mechanism of TIZCB systems. Starting from the definition of ZCB concepts, it systematically reviews the technical systems for developing ZCB in major world economies, defining the scope of this study. Three critical scientific and technical issues are summarized and discussed, forming a systematic solution aimed at laying the foundation for the integration of ZCB technology systems and optimization of implementation plans in tropical islands.
The remainder of this paper is organized as follows: Section 2 reviews the conceptual definitions of ZCB in major world economies and summarizes current challenges in their development. Section 3 analyzes the key elements and core systems of energy utilization, energy conservation, energy production, and intelligent systems for ZCB in tropical islands, outlining the research scope and main content. Section 4 further refines key scientific and technical issues in response to common needs in the integration, accurate quantification, and comprehensive optimization of TIZCB systems. Section 5 constructs a solution system based on research methods to address key scientific and technical issues. Section 6 delves into the in-depth discussion of the development of TIZCB from the perspectives of research objectives, theoretical significance, and practical implications. Section 7 concludes the research findings of this paper.
2. Developmental Overview
Since the Paris Agreement, the world has entered a crucial transition from “energy-saving” to “carbon reduction”. Countries are driving the construction industry towards sustainability, low carbon, and zero carbon emissions by enacting and updating policies, standards, and guidelines [15]. Research and development of ZCB and their technological systems are pivotal for achieving carbon peak and carbon neutrality in the construction industry. The development policies and definitions of ZCB in major world economies are outlined in Table 4.
Table 4.
The definitions of ZCB in the world’s major economies.
Analyzing Table 4 reveals that the definitions of ZCB vary among major global economies, reflecting diverse focuses on energy efficiency, renewable energy utilization, and decarbonization. Overall, despite differing definitions, countries are actively promoting energy-saving and emission reduction in the construction industry to achieve their respective climate goals and commitments. However, the lack of standardized definitions poses significant obstacles in the development of ZCB, particularly regarding the fragmentation of technological integration, the lack of cross-regional sharing of design experiences, and the suboptimal nature of overall solutions. The non-uniformity of standards and incomplete system integration further restricts the optimization of design solutions, thereby reducing overall design efficiency and building performance.
In summary, ZCB, integrated with energy utilization, energy conservation, energy production, and intelligent, are considered a crucial initiative for the construction industry to implement carbon peak and carbon neutrality goals [16]. However, they face practical challenges such as non-uniform standard definitions, incomplete system integration, and suboptimal quantification methods. In tropical island regions like Hainan Island [17], leveraging abundant solar and thermal renewable resources, ZCB possess natural advantages and a vast market. Therefore, to address the real challenges in the development of ZCB and promote the integrated application in tropical island regions, a systematic review and comprehensive analysis of issues such as “energy-efficient technologies for buildings”, “parametric design and building energy consumption”, and “design schemes and multi-objective optimization” are necessary, accompanied by targeted solutions.
3. Research Scope
To establish a ZCB technology system tailored for the characteristics of tropical island regions. The research focuses on “energy flow boundaries, parametric design methods, and data-driven optimization algorithms”. Analyzing key elements and core systems of ZCB energy conservation and intelligent systems in tropical islands. Summarizing the research scope and its main contents. Defining the research scope, as illustrated in Figure 1. The main steps in delineating the research scope, as depicted in Figure 1.
Figure 1.
Main steps of defining the research scope.
The delineation of the research scope involves multiple dimensions, as evident from Figure 1. This paper explores the integrated development of TIZCB technology, focusing on energy boundaries and employing parametric design and optimization algorithms for key challenges. It segments the ZCB system into subsystems targeting energy and carbon savings, encompassing environmental control, passive structure energy reduction, efficient building envelope capacity, and intelligent system coupling carbon reduction.
The four key elements—Energy Utilization, Energy Conservation, Energy Production, and Intelligent—constitute the defined systems, Energy Utilization System, Energy Conservation System, Energy Production System, and Intelligent System:
- (1)
- Energy Utilization system: Focuses on the energy consumption in building environmental comfort, particularly emphasizing the energy planning of building Heating, Ventilation, Air Conditioning (HVAC) systems.
- (2)
- Energy Conservation system: Centrally addresses the parametric integrated design of building envelope components, with a specific focus on energy-efficient elements such as walls.
- (3)
- Energy Production system: Utilizes parametric integrated design for renewable energy sources like photovoltaic and solar thermal, concentrating on integrated components like energy-producing facades.
- (4)
- Intelligent System: Adhering to the criteria of advanced, feasible, and economically reasonable integrated design solutions, it concentrates on the intelligent integration algorithms for multi-objective parametric control of energy utilization, energy conservation, energy production, and intelligent systems.
4. Key Issues
Background analysis indicates that, in the absence of unified standards for ZCB, the systematic integration and innovation of technical systems are a feasible path for the development of TIZCB. The key issue in integrating the existing green building technical systems is how to achieve zero-carbon operation through technical integration. This involves addressing two aspects of a single problem: firstly, integrating the technical system for TIZCB based on their climate characteristics and resource endowments; secondly, optimizing the technical solutions for TIZCB to achieve zero-carbon operation. In other words, the systematic integration of ZCB technical systems in tropical islands must achieve “clear system boundaries, complete quantification models, and appropriate optimization strategies”. Therefore, within the defined scope of this study, focusing on the common requirements of systematic integration, accurate quantification, and comprehensive optimization for TIZCB, key scientific and technological issues are refined further. Through the implementation of systematic integration theory, parametric design methods, data-driven algorithms, and other technical means, specific solutions are proposed to address the challenging problem of accurately quantifying zero-carbon operation in TIZCB. This lays the foundation for the integration of technical systems and optimization of implementation plans for TIZCB. The main steps in refining key scientific and technological issues are shown in Figure 2.
Figure 2.
Key scientific and technological issues are refined in the main steps.
Analyzing Figure 2 reveals the crystallization of a scientific problem and three technical problems in the process of refining key scientific and technological issues. Scientific Problem: Quantification mechanism and optimization methods for energy-saving and energy-producing systems in ZCB on tropical islands. Technical Problems:
- (1)
- How to accurately identify intelligent systems for energy conservation and energy production, along with their design parameters;
- (2)
- How to finely quantify the relationship between system design parameters and building performance;
- (3)
- How to proactively optimize zero-carbon operational design schemes for technical, economic, and comprehensive goals.
In this study, technical problems are targeted methods proposed to address common needs, while scientific problems are further refined and summarized based on technical problems. Technical problems play a crucial supporting role for scientific problems. The logical relationship between the two can be expressed as follows: the establishment of scientific problems provides a theoretical foundation and goal direction for solving technical problems, while the solution to technical problems provides research tools and technical methods for exploring scientific problems. Therefore, the analysis of key scientific and technological problems in this paper is discussed in Section 4.1, Section 4.2 and Section 4.3.
4.1. How to Identify Energy-Efficient Production Capacity and Its Parameters Accurately?
Key Technical Issue 1: The core lies in defining the TIZCB technology system integration and systematically categorizing it. To address this key technical issue, three steps are crucial: firstly, considering the characteristics of the tropical island climate, referencing the green building technology system, and summarizing the applicable ZCB technology system for tropical island architecture. Then, applying theories such as systems theory, control theory, and synergy theory, scientifically decompose the TIZCB technology system into four systems: energy utilization, energy conservation, energy production, and intelligent systems. Finally, through parametric design methods, identify design parameters for the four systems, forming a systematized design based on EnergyPlus 22.1.0 simulation parameters.
4.2. How to Quantify the Relationship between Design Parameters and Performance Precisely?
Key Technical Issue 2: The core is to explore the relationship between system design parameters and building performance and establish a quantified model. To address this key technical issue, three steps are vital: firstly, establish a quantified model for the design parameters of the four systems, generate EergyPlus 22.1.0 simulation scripts using the Latin Hypercube Sampling (LHS) method, and batch simulate through the Jeplus plugin. Then, integrate various machine learning regression prediction algorithms to establish a data-driven multi-output regression prediction model, exploring the quantitative relationship between the four systems’ design parameters and building performance. Lastly, integrate multiple intelligent optimization algorithms, construct a multi-objective analysis model based on intelligent optimization algorithms, forming a multi-objective function relationship between the four systems’ design parameters and building performance.
4.3. How to Proactively Optimize Technical-Economic Objectives in Zero-Carbon Schemes?
Key Technical Issue 3: The core is to optimize zero-carbon operation design schemes from a technically advanced and economically reasonable perspective. To address this key technical issue, three steps are essential: firstly, analyze the numerical relationships of the four systems and select integrated design schemes with carbon emissions during building operation ≤ 0. Then, by analyzing the sensitivity and uncertainty of zero-carbon operation integrated design schemes, identify key technical parameters. Finally, using life cycle cost analysis, establish an economic decision evaluation model based on key technical design parameters, forming an optimized design scheme for ZCB systems in tropical islands that is both technically advanced and economically reasonable.
In summary, through an in-depth study of the three key technical issues mentioned above, we will centrally address the issues of technical system integration and its design parameter identification, the exploration of the relationship between design parameters and building performance, and the multi-objective optimization of zero-carbon operation parametric design schemes. Meanwhile, the logical analysis of scientific and technical issues indicates that the comprehensive solution to these three key technical issues will provide a complete response to the critical scientific problem of “quantitative mechanism and optimization methods for the energy conservation and energy production system of TIZCB”.
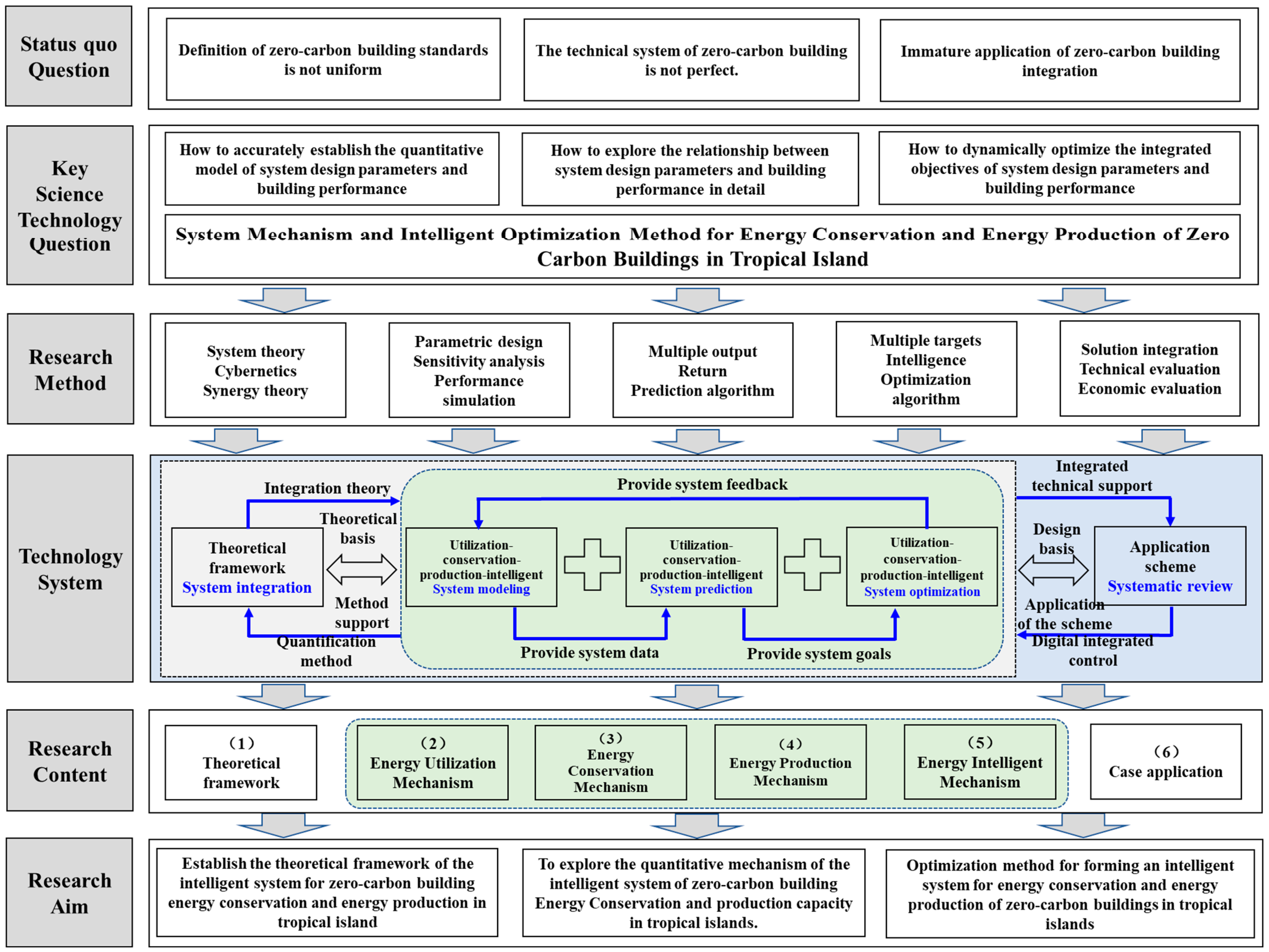
5. Key Solutions
For addressing key scientific and technological issues, this paper proposes a solution framework based on research methods, intending to establish six research components: (1) Theoretical framework for ZCB systems in tropical islands, (2) Mechanisms of energy utilization systems in TIZCB, (3) Mechanisms of energy conservation systems in TIZCB, (4) Mechanisms of energy production systems in TIZCB, (5) Mechanisms of intelligent systems in TIZCB, and (6) Case application and evaluation of TIZCB. The aim is to achieve three research objectives: (1) Establishing the theoretical framework for energy conservation, energy production, and intelligent systems in TIZCB, (2) Exploring the quantification mechanisms of energy conservation, energy production, and intelligent systems in TIZCB, and (3) Formulating optimization methods for energy conservation, energy production, and intelligent systems in TIZCB. The research approach is illustrated in Figure 3.
Figure 3.
Research approach.
5.1. Research Methodology
- (1)
- In response to the current status and trends of ZCB research both domestically and internationally, a combined approach of literature analysis, questionnaire surveys, and expert interviews is employed.
Given the absence of a unified definition for ZCB, the integration of questionnaire surveys and expert interviews aims to gain a profound understanding of the tropical climate characteristics and architectural functional needs on Hainan Island. Through this research, the specific requirements for TIZCB are identified. The main bottlenecks in the development of TIZCB are analyzed, highlighting challenges such as the lack of unified standard definitions, incomplete system integration, and suboptimal quantification methods. Simultaneously, a literature analysis systematically explores the current state of research in areas such as energy-efficient building systems, parametric design, and multi-objective optimization of design solutions, summarizing common issues to provide a directional foundation for the study of ZCB systems in tropical island regions.
- (2)
- Concerning the theoretical framework for the study of energy conservation, energy production, and intelligent systems in TIZCB, analytical methods from systems theory, control theory, and collaborative theory are introduced.
At the current stage of ZCB development, there is no universally accepted technical system reference. Constructing a scientific theoretical framework for ZCB research is a prerequisite for studying the mechanisms and intelligent optimization of ZCB systems. For the technical system of TIZCB, systems theory divides the technical system into several subsystems, providing a foundation for building system integration. Collaborative theory analyzes the functional relationships within ZCB systems on tropical islands, supporting the coupling of building systems. Control theory investigates the quantifiable laws of ZCB systems on tropical islands, offering data for building system regulation. The approaches of systems theory, collaborative theory, and control theory provide a fresh perspective for the integration of ZCB systems on tropical islands.
- (3)
- Regarding the system modeling issues in the study of energy conservation, energy production, and intelligent systems in TIZCB, a parametric design method guided by building performance simulation is proposed.
The key foundation for quantitative analysis of ZCB is the modeling of building systems. For the system modeling of TIZCB, the parametric design method allows designers to explore different design solutions by defining variable parameters, achieving carbon emissions ≤ 0 during the building operation process. In the quantification process of ZCB systems, the parametric design method can precisely control and adjust various factors influencing building performance. Performance simulation can predict key indicators of building performance during the design phase, while parametric design solutions enable batch simulation, providing a data foundation for large-scale data analysis and exploration of impact patterns on building performance.
- (4)
- Addressing the predictive issues in the study of energy conservation, energy production, and intelligent systems in TIZCB, a multi-output regression fusion algorithm based on machine learning is proposed.
The core task of quantitative analysis of ZCB is system prediction, and investigating the relationship between system design parameters and building performance is a key link in the analysis of the quantitative mechanism of TIZCB. For the prediction of TIZCB systems, model fusion significantly enhances prediction accuracy. On one hand, based on a multi-output regression prediction model, multiple models with outstanding performance are selected through evaluation indicators to form an integrated model. On the other hand, model fusion and improvement are carried out to enhance the accuracy of the multi-output regression fusion algorithm, thereby exploring the relationship between system design parameters and building performance.
- (5)
- Regarding the optimization issues in the study of energy conservation, energy production, and intelligent systems in TIZCB, a multi-objective intelligent optimization algorithm based on design parameter combinations is proposed.
The essential guarantee for quantitative analysis of ZCB is the optimization of building systems, and dynamically optimizing the comprehensive objectives of system design parameters and building performance is a key link in the analysis of the quantitative mechanism of TIZCB. For the optimization of TIZCB systems, the use of optimization algorithms can achieve parameter optimization for multiple objectives in the system. On one hand, by optimizing each system through optimization algorithms, parameter combinations that balance “single system—multiple objectives” are sought. On the other hand, coupling single systems and using optimization algorithms for the entire coupled system are carried out, achieving parameter combinations that balance “multiple systems—multiple objectives”.
- (6)
- Addressing the application issues in the study of energy conservation, energy production, and intelligent systems in TIZCB, a technical and economic evaluation method based on integrated design solutions is proposed.
The high economic cost poses a hindrance to the market application of ZCB technologies. Ensuring the advanced feasibility and reasonable economic costs of integrated ZCB systems is crucial for the sustainable development of TIZCB. For the application of ZCB system solutions on tropical islands, technical analysis evaluates the adaptability of the integrated design solutions to the tropical island climate, achieving the basic premise of carbon emissions ≤0 during building operation. This includes a comprehensive evaluation of energy utilization, energy conservation, energy production, and intelligent systems integration. Economic analysis employs a life-cycle cost analysis method to comprehensively evaluate the integrated zero-carbon operation design solutions, selecting the most economical solution for engineering applications.
5.2. Research Content
- (1)
- Theoretical Framework of TIZCB Systems
Beginning with the analysis and conceptual elucidation of characteristics, a theoretical framework for studying the mechanisms of zero carbon building systems on tropical islands is constructed. It dissects energy conservation and intelligent systems from a macro to micro perspective, synthesizing the analysis of energy utilization, energy conservation and intelligent systems. By summarizing key scientific and technological issues, the logical relationships in researching energy conservation and intelligent systems for zero carbon buildings on tropical islands are explored. Finally, aligning with research objectives, an implementation plan for studying the mechanisms of energy conservation and intelligent systems in TIZCB is formulated.
- (2)
- Study on Energy Utilization Mechanisms of TIZCB
Surveying and analyzing energy parameter distribution characteristics, a parameterized design reference model based on zero carbon objectives is established. Subsequently, a data-driven multiple-output regression prediction model for building performance is developed to reveal the impact of variations in energy system design parameters on building performance. Finally, a multi-objective optimization algorithm based on design parameter combinations is constructed to form an optimized scheme for energy system design parameters of TIZCB.
- (3)
- Study on Energy Conservation System Mechanisms of TIZCB
Researching and analyzing energy-saving parameter distribution characteristics, a parameterized design reference model based on zero carbon objectives is established. Similar to the approach in energy systems, a data-driven multiple-output regression prediction model is developed to unveil the relationship between variations in energy-saving system design parameters and building performance. The final step involves constructing a multi-objective optimization algorithm based on design parameter combinations to develop an optimized scheme for energy-saving system design parameters of TIZCB.
- (4)
- Study on Energy Production System Mechanisms of TIZCB
Investigating and analyzing production capacity parameter distribution characteristics, a parameterized design reference model based on zero carbon objectives is established. Similar to the approach in energy systems, a data-driven multiple-output regression prediction model is developed to reveal the relationship between variations in production capacity system design parameters and building performance. The final step involves constructing a multi-objective optimization algorithm based on design parameter combinations to develop an optimized scheme for production capacity system design parameters of TIZCB.
- (5)
- Study on Intelligent System Mechanisms of TIZCB
Interactively coupling energy conservation and productive capacity systems, a parameterized design reference model for intelligent systems based on zero carbon objectives is established. Similar to the previous studies, a data-driven multiple-output regression prediction model is developed to unveil the relationship between variations in intelligent system design parameters and building performance. The final step involves constructing a multi-objective optimization algorithm based on design parameter combinations to develop an optimized scheme for intelligent system design parameters of TIZCB.
- (6)
- Case Application and Evaluation of TIZCB
Based on the optimized design parameter combinations for intelligent systems, integrated design schemes with zero carbon emissions during building operation are selected. Utilizing sensitivity analysis methods based on technical feasibility criteria, critical parameters affecting zero carbon operation are identified. Finally, employing life-cycle cost analysis methods, an economic decision evaluation model is established to assess initial investment, operational maintenance, energy savings, and equipment replacement costs, forming a technologically feasible and economically reasonable integrated optimization scheme.
6. Discussion
6.1. Research Objectives
This research addresses the practical challenges faced by the development of TIZCB. Anchored in the climatic conditions of high temperature, humidity, and salinity prevalent in tropical islands, the study employs a comprehensive approach involving architectural parameter performance simulation, machine learning predictive techniques, and intelligent optimization methods. The theoretical framework of an intelligent energy-saving and capacity-enhancing system for TIZCB is established. The research aims to explore the quantification mechanisms of the system and formulate optimization methods. The specific objectives are discussed as follows:
- (1)
- Establish a theoretical framework for the quantitative study of energy utilization, energy conservation, energy production, and intelligent systems in TIZCB. By defining the intrinsic characteristics and technical systems of ZCB, theoretical models based on systems theory, synergy theory, and control theory are constructed. The research proposes a macro-meso-micro perspective for constructing a quantitative analytical framework for energy utilization, energy conservation, energy production, and intelligent systems. Technical methods such as energy consumption simulation, sensitivity analysis, integrated learning, and intelligent optimization are introduced to support the theoretical framework and technical solutions for the mechanism and optimization of ZCB energy utilization, energy conservation, energy production, and intelligent systems.
- (2)
- Analyze the impact of design parameters on the energy utilization, energy conservation, energy production, and intelligent systems of TIZCB. Building upon the correlation analysis of input parameters, uncertainty analysis tools such as frequency distribution, standard deviation, variance, and fitting are employed. Key parameters, including thermal environment simulation, energy flow analysis, and cost-benefit assessment, are calculated and simulated. The goal is to reveal the relationship between variations in design parameter combinations and building performance, providing real-time and accurate data support for the design and operation of ZCB.
- (3)
- Develop performance prediction and multi-objective optimization design methods for energy utilization, energy conservation, energy production, and intelligent systems in TIZCB. Integrating various machine learning regression prediction algorithms, a data-driven building performance prediction model is developed to explore the relationship between design parameters and building performance. Through intelligent optimization multi-objective analysis, optimal combinations of design parameters for energy systems are derived. Optimization design considerations include geographical location, structure, material selection, energy system design, and the application of intelligent management systems, ensuring high energy efficiency, low environmental impact, and high residential comfort in ZCB within the unique climate of tropical islands.
6.2. Theoretical Significance
The study on the quantification mechanism and optimization of energy utilization, energy conservation, energy production, and intelligent systems in TIZCBs not only provides a new theoretical framework, perspectives, and methods but also presents new challenges and directions for theoretical development and practical application in the fields of architecture and environmental engineering. The theoretical significance of this research can be discussed from three aspects:
- (1)
- Provide a new theoretical framework for the integration of energy utilization, energy conservation, energy production, and intelligent systems in TIZCB. Traditional building design methods often lack holistic considerations. A comprehensive perspective is crucial for understanding and optimizing the energy efficiency, environmental impact, and user experience of buildings, especially in regions with unique climatic conditions such as tropical islands. This research proposes an integrated theoretical framework for ZCB systems on tropical islands, considering the interaction and synergy effects of various systems. The introduction of this framework not only advances the development of architectural design theory but also provides new research directions for green and sustainable building.
- (2)
- Offer a new quantitative approach for modeling energy utilization, energy conservation, energy production, and intelligent systems in TIZCB. Traditional building energy efficiency models often focus on specific aspects, such as thermal efficiency or energy consumption, lacking a comprehensive quantification of the building as a whole system. The introduced systemic quantification mechanism considers not only traditional energy efficiency parameters but also quantifies renewable energy integration and the efficiency of intelligent systems. In the early design stage, a comprehensive quantitative analysis will more accurately assess and predict the building’s performance in actual operation, providing a scientific basis for subsequent optimization. This new quantitative approach holds significant value in advancing theoretical development in the fields of architecture and environmental engineering.
- (3)
- Provide a new method for optimizing the design of energy utilization, energy conservation, energy production, and intelligent systems in TIZCB. In the unique climatic conditions of tropical islands, where the concept and definition of ZCB and their technical systems are still evolving, traditional architectural design theories, technical methods, and engineering experience may no longer be applicable. Through single-system and multi-system data-driven analyses of energy utilization, energy conservation, energy production, and intelligent systems, the research proposes single-system-multi-objective and multi-system-multi-objective method strategies for optimal design. This optimization design considers building geographical location, structure, material selection, energy system design, and the application of intelligent management systems. It aims to propose building solutions more suitable for the tropical island climate, with important theoretical significance for improving building practicality and sustainability.
6.3. Practical Significance
The new theories, methods, and technologies developed in this research will provide foundational support for the design and optimization of zero-carbon architecture in tropical island settings in China. This study not only offers innovative solutions for engineering applications but also holds significant implications for driving the green transformation of the tropical island construction industry and achieving the national dual-carbon strategic goals. The research outcomes will foster technological advancements in the construction industry, promote the widespread adoption of green building practices, and contribute to achieving sustainability objectives. The practical significance of this research can be discussed from three perspectives:
- (1)
- Practical Significance in Engineering Applications of Research Findings: In the unique climatic conditions of tropical islands, zero-carbon architectural design faces challenges such as specific climate environments, a lack of technical systems, and insufficient integrated experiences. This study constructs a theoretical framework and optimization methods for the quantification of energy utilization, energy conservation, energy production, and intelligent systems. It not only improves the energy efficiency of buildings and reduces operational costs but also enhances residents’ comfort and health while minimizing negative environmental impacts. The engineering application of these research findings aids in promoting the concept of the zero-carbon architectural technology system and its systematic integration, fostering the application of green building technologies and providing sustainable building solutions for tropical island regions.
- (2)
- Practical Significance for the Transformation and Upgrading of the Tropical Island Construction Industry: With the increasing awareness of environmental protection and the widespread adoption of green sustainable development principles, the construction industry faces pressure to transition from traditional building systems to more environmentally friendly and energy conservation approaches. This research provides foundational theories and technical methods to support the transformation and upgrading of the tropical island construction industry. By applying the research outcomes, the construction industry can better adapt to the challenges of the tropical island climate, improve energy utilization efficiency, and reduce carbon emissions, thereby promoting sustainable development in the construction sector. Specifically, for tropical island regions like Hainan, the application of this research will contribute to advancing the modernization of the local construction industry, aligning with the construction goals of the Hainan Free Trade Port as a clean energy hub.
- (3)
- Practical Significance for Achieving the National Dual-Carbon Strategic Goals: China has committed to achieving the dual-carbon goals of peak carbon emissions and carbon neutrality. As a significant source of energy consumption and carbon emissions, the construction industry urgently needs a green transformation. The application of this research will facilitate progress in energy efficiency, renewable energy utilization, and intelligent energy management in the construction industry. Implementing the theory and practice of zero-carbon architecture in tropical island buildings can effectively reduce the carbon footprint in the construction sector, contributing to national-level environmental objectives. Particularly in vital tourism and economic regions such as Hainan, the promotion and application of zero-carbon architecture will become an integral part of achieving regional sustainable development, offering valuable experiences for the development of ZCB technologies in China’s solar-rich areas.
7. Conclusions
- (1)
- Since the signing of the Paris Agreement, the global construction industry is undergoing a crucial transition from “energy efficiency” to “carbon reduction”. Countries worldwide are actively promoting the development of the construction industry towards sustainability, low carbon, and zero carbon emissions through updated policies, standards, and guidelines. ZCB and their technological systems have become essential tools for achieving carbon peak and carbon neutrality. However, disparities exist among the world’s major economies regarding the definition of ZCB and the development of related policies. These differences pose significant barriers to the integration of technological systems, the adaptability of design methods, and the optimization of overall solutions. This study aims to address this issue by establishing a ZCB technology system tailored to the characteristics of tropical island regions. It analyzes key elements and core systems of TIZCB from perspectives such as energy flow boundaries, parametric design methods, and data-driven optimization algorithms, offering targeted research scopes and content for the systematic integration and application of ZCB technology in tropical island regions.
- (2)
- In the absence of unified standards for ZCB, innovative and systematic integration of technological systems becomes crucial for the development of ZCB in tropical island regions. This study identifies three key technical issues: accurately identifying energy conservation, energy production, and intelligent systems and their design parameters, quantifying the relationship between finely tuned system design parameters and building performance, and actively optimizing the technical and economic objectives of zero-carbon operational design schemes. Solving these issues forms the foundation for achieving systematic integration, accurate quantification, and comprehensive optimization of the ZCB technology system in tropical island regions. Key aspects include clear system boundaries, complete quantitative models, and appropriate optimization strategies. Through techniques such as systems integration theory, parametric design methods, and data-driven algorithms, this study aims to overcome challenges in fragmented technological applications and restricted optimization of design schemes, providing solutions for the accurate quantification of zero-carbon operation in tropical island buildings.
- (3)
- To address the key issues raised in this research, a series of solutions is proposed, encompassing research on the theoretical framework of ZCB systems in tropical islands, the mechanism of energy conservation, energy production, and intelligent systems, and case application evaluations, among others. By employing methods such as literature analysis, surveys, and expert interviews, the study gains in-depth insights into the needs and challenges of TIZCB. Combining systems theory, control theory, and synergy theory, the research constructs a comprehensive theoretical framework. Using parametric design methods and data-driven multiple-output regression prediction models, the study systematically models, predicts, and optimizes the four major systems of energy, conservation, capacity, and intelligence. The proposed solutions contribute not only to enhancing the energy efficiency and environmental performance of TIZCB but also offer a practical technological and methodological framework for the integration and application of ZCB technology in the region.
- (4)
- This study extensively explores the current state of development of TIZCB from both theoretical and practical perspectives. Considering the unique climatic environment of tropical islands, it proposes a specialized ZCB technology system and optimization solutions, introducing new perspectives and methods in TIZCB research and practice. However, another clarification should be pointed out regarding the diverse conditions and climatic differences of other tropical islands (different from Hainan). Therefore, it must be mentioned that the presented research considers the particular characteristics of Hainan and would not be utterly generalizable to all tropical islands in the world. Meanwhile, the outcomes of this study, under the premise of further verifying the applicability and universality of the technology system, can be extended to other economic and populous regions under the tropical monsoon climate (such as India, Thailand, the Philippines, Malaysia, and Indonesia in the Asian region), covering 40% of the global population. This extension will promote energy conservation and carbon reduction in the construction industry among nearly 3 billion people. Furthermore, future research should further refine and elucidate the quantitative models and optimization methods of ZCB, thereby facilitating continuous innovation and development of the ZCB technology system for tropical islands.
Author Contributions
Conceptualization, Q.W.; Methodology, Z.X., K.Z., P.G. and J.Z.; Software, Z.X., K.Z., P.G. and J.Z.; Validation, Z.X., K.Z., P.G. and J.Z.; Formal analysis, Z.X., K.Z., P.G. and J.Z.; Data curation, Z.X., K.Z., P.G. and J.Z.; Writing—original draft, Z.X., K.Z., P.G. and J.Z.; Writing—review & editing, Z.X., K.Z., P.G. and J.Z.; Supervision, Q.W.; Project administration, Q.W.; Funding acquisition, Q.W. All authors have read and agreed to the published version of the manuscript.
Funding
This research was funded by Hainan Province Major Science and Technology Plan Project, grant number ZDKJ2021024, the Project of Sanya Yazhou Bay Science and Technology City, grant number SKJC-2022-PTDX-021, the Wuhan Key R&D Plan, grant number 2023020402010590, Wuhan University of Technology Sanya Science and Education Innovation Park Open Fund Project, grant number 2022KF0030, the PhD Scientific Research and Innovation Foundation of Sanya Yazhou Bay Science and Technology City, grant number HSPHDSRF-2022-03-001, the PhD Scientific Research and Innovation Foundation of Sanya Yazhou Bay Science and Technology City, grant number HSPHDSRF-2022-03-002, the PhD Scientific Research and Innovation Foundation of Sanya Yazhou Bay Science and Technology City, grant number HSPHDSRF-2023-03-001.
Data Availability Statement
The sample data is derived from research interviews conducted by our research team, and due to confidentiality reasons, the data cannot be disclosed.
Conflicts of Interest
The authors declare no conflict of interest.
References
- Zhu, P.; Zhang, Z.; Lin, B. Understanding spatial evolution of global climate change risk: Insights from convergence analysis. J. Clean. Prod. 2023, 413, 137423. [Google Scholar] [CrossRef]
- Wang, C.; Geng, L.; Rodríguez-Casallas, J.D. How and when higher climate change risk perception promotes less climate change inaction. J. Clean. Prod. 2021, 321, 128952. [Google Scholar] [CrossRef]
- The United Nations Framework Convention on Climate Change. What Is the United Nations Framework Convention on Climate Change? 2022. Available online: https://unfccc.int/process-and-meetings/what-is-the-united-nations-framework-convention-on-climate-change (accessed on 7 October 2023).
- The United Nations Framework Convention on Climate Change. The Paris Agreement. Available online: https://unfccc.int/process-and-meetings/the-paris-agreement (accessed on 7 October 2023).
- Zhang, S.; Yang, X.; Xu, W.; Fu, Y. Contribution of nearly-zero energy buildings standards enforcement to achieve carbon neutral in urban area by 2060. Prog. Clim. Chang. Res. 2021, 12, 734–743. [Google Scholar] [CrossRef]
- International Energy Agency. Global CO2 Emissions by Sector, 2019–2022. 2022. Available online: https://www.iea.org/data-and-statistics/charts/global-co2-emissions-by-sector-2019-2022 (accessed on 7 October 2023).
- Björklund, M.; von Malmborg, F.; Nordensvärd, J. Lessons learnt from 20 + years of research on multilevel governance of energy-efficient and zero-carbon buildings in the European Union. Energy Effic. 2023, 16, 98. [Google Scholar] [CrossRef]
- Ohene, E.; Chan, A.P.; Darko, A.; Nani, G. Navigating toward net zero by 2050: Drivers, barriers, and strategies for net zero carbon buildings in an emerging market. Build. Environ. 2023, 242, 110472. [Google Scholar] [CrossRef]
- China Building Energy Conservation Association. 2022 China Urban and Rural Construction Carbon Emission Series Research Report. 2023. Available online: https://www.cabee.org/site/content/24420.html (accessed on 7 October 2023).
- Notice of the Central People’s Government of the People’s Republic of China. Ministry of Science and Technology and Nine Other Departments on Issuing the Implementation Plan for Science and Technology to Support Carbon Peaking and Carbon Neutrality (2022–2030). 2022. Available online: https://www.gov.cn/zhengce/zhengceku/2022-08/18/content_5705865.htm (accessed on 7 October 2023).
- Lizana, J.; Wheeler, S.; Azizi, E.; Halloran, C.; Wheeler, J.; Wallom, D.C.; McCulloch, M. Integrated post-occupancy evaluation and intervention that achieve real-world zero-carbon buildings. Energy Build. 2024, 303, 113766. [Google Scholar] [CrossRef]
- Abdelhady, S. Techno-economic study and the optimal hybrid renewable energy system design for a hotel building with net zero energy and net zero carbon emissions. Energy Convers. Manag. 2023, 289, 117195. [Google Scholar] [CrossRef]
- Kou, F.; Gong, Q.; Zou, Y.; Mo, J.; Wang, X. Solar application potential and thermal property optimization of a novel zero-carbon heating building. Energy Build. 2023, 279, 112688. [Google Scholar] [CrossRef]
- Galvin, R. Net-zero-energy buildings or zero-carbon energy systems? How best to decarbonize Germany’s thermally inefficient 1950s-1970s-era apartments. J. Build. Eng. 2022, 54, 104671. [Google Scholar] [CrossRef]
- Zhang, S.; Wang, K.; Xu, W.; Iyer-Raniga, U.; Athienitis, A.; Ge, H.; Cho, D.W.; Feng, W.; Okumiya, M.; Yoon, G.; et al. Policy recommendations for the zero energy building promotion towards carbon neutral in Asia-Pacific Region. Energy Policy 2021, 159, 112661. [Google Scholar] [CrossRef]
- Pan, M.; Pan, W. Knowledge, attitude and practice towards zero carbon buildings: Hong Kong case. J. Clean. Prod. 2020, 274, 122819. [Google Scholar] [CrossRef]
- Liu, C.; Zhang, S.; Chen, X.; Xu, W.; Wang, K. A comprehensive study of the potential and applicability of photovoltaic systems for zero carbon buildings in Hainan Province, China. Sol. Energy 2022, 238, 371–380. [Google Scholar] [CrossRef]
Disclaimer/Publisher’s Note: The statements, opinions and data contained in all publications are solely those of the individual author(s) and contributor(s) and not of MDPI and/or the editor(s). MDPI and/or the editor(s) disclaim responsibility for any injury to people or property resulting from any ideas, methods, instructions or products referred to in the content. |
© 2024 by the authors. Licensee MDPI, Basel, Switzerland. This article is an open access article distributed under the terms and conditions of the Creative Commons Attribution (CC BY) license (https://creativecommons.org/licenses/by/4.0/).


