Featured Application
The research results provide guidelines for the lighting of photographic scenes where accurate colour reproduction is important.
Abstract
In both commercial and scientific photography, achieving accurate colour reproduction is essential. This study investigates the influence of light-shaping attachments on colour rendering indices (CRIs) under various lighting conditions. Through 180 measurements of different lighting combinations, statistical analysis reveals significant interactions between light sources, modifiers, and CRI test colour samples (TCS). Snoots consistently produce superior CRIs, while interactions between light sources and other light modifiers vary, affecting CRIs differently based on spectral distributions and material properties of the modifiers. Combining light sources and modifiers from the same manufacturer is found to enhance colour accuracy. These findings offer valuable insights for photographers, highlighting the importance of understanding light properties and light-shaping attachment effects on colour rendition. By informing best practices, this research contributes to achieving high-quality photographs across commercial and scientific domains, ensuring both accurate data representation and visually appealing results.
1. Introduction
Colour is of great importance for the communicative value of a photograph, be it to accurately depict the observed scene or to enhance the impression of the depicted object. In the field of commercial photography, colour correction is often carried out in post-processing to improve the visual impression of the photograph [1]. If, on the other hand, photography is used to record scientific data, colour post-processing is often undesirable as it can impair the credibility of the results [2,3]. In both cases, a high-quality input photo is required to achieve the desired high-quality result.
Photographers use a variety of light sources to illuminate their scenes, which can affect colour reproduction [4]. Natural light, also known as available light, is commonly used and can be fully utilised or reshaped by different surfaces that differ either in their transparency properties to allow light to pass through or in their reflective properties to deflect the original light beam. Additional artificial light sources can also be used, either in combination with natural light or as independent light sources [5]. Their properties are usually described by the type, colour temperature (CCT), colour rendering index (CRI), and the power with which they emit light. However, the light from any source can be transformed using different materials.
When illuminating the scene, a variety of materials are used to transform the original light beam. Different manufacturers produce a variety of light-shaping attachments to easily attach to the light source. However, the user has no tool with which to accurately predict the influence of the light-shaping attachment on the colour changes of the original light source, and can only deduce the result from their subjective experience [6].
To achieve the desired high-quality photograph, the photographer, whether commercial or scientific, must understand the properties and interactions of the light used. In this study, we create a series of measurements under different lighting conditions that vary in the combination of light sources and a range of light-shaping attachments. These serve as a database to evaluate the influence of the most commonly used types of light modifiers on the colour-rendering quality of the observed scene in a closed environment.
The analysed results show the influence of the light properties on the colour rendering capabilities as well as the change in properties when the original light source is coupled with an additional light-shaping attachment. This research not only furthers our understanding of the behaviour of light and its properties but also deepens our understanding of how colour rendition is affected in various photographic contexts.
1.1. Colour Perception and Colour Constancy
Recent studies have explored how colour influences the perception of real objects, such as translucent materials [7,8], and have highlighted the nuanced interplay between light, material properties, and colour rendering. Research into the role of colour in the visual–tactile discrimination of materials [9] adds another layer and shows how sensory perception is closely linked to colour. In addition, studies on the effects of LED lighting on colour judgement, especially concerning printing materials [10], are crucial to understanding how artificial lighting, a common element in modern photography, alters colour perception in different environments.
Colour constancy continues to be a key research topic, especially to understand how human perception adapts to different lighting conditions [11,12,13]. This concept is particularly relevant for photographic applications where maintaining consistent colour perception is crucial, such as object recognition, scene understanding, and image reproduction [14,15].
1.2. Artificial Lighting and Its Effects on Photography
The role of artificial lighting in photography is a focal point, with significant emphasis on colour rendering indices (CRI) and gamut area index (GAI) playing an important role in ensuring accurate colour reproduction [16,17,18]. These studies emphasise the need for high-quality lighting solutions in photography, especially in controlled environments where artificial lighting is predominant.
Knowledge of light source correlated colour temperature (CCT) is crucial for determining the colour output of photographs [19]. The ability of a light source to accurately render the natural colour of an object is measured by the colour rendering index (CRI), which is presented as an arithmetical mean Ra of measured results for CRI test points. These are derived from CIE 1974 test colour samples and realistic colours [18]. In addition, the luminous efficacy of the radiation, the perceived quality of whiteness, the general impression of brightness in the illuminated space, and the perceived colour quality of the coloured objects are decisive factors in the evaluation of artificial lighting solutions [20].
In addition to photosynthetic and photopigmentation performances, the visual and colour performance of LEDs, such as the luminous efficacy of radiation (LER, K) and the CIE colour rendering index (CRI, Ra), are of crucial importance for interior lighting [21]. The biological effects of artificial light on humans are also the subject of numerous studies, emphasising the importance of circadian tuning with metameric white light in both visual and non-visual aspects [22].
The development and optimisation of artificial light sources have primarily focused on the energy performance and limited colour qualities of white light-emitting diodes (LEDs) [23]. Colour matching in indoor artificial lighting, especially in sectors such as healthcare and industry, is becoming increasingly important [24,25]. This is also reflected in the role of colour balance in the creation of virtual backgrounds, which illustrates the practical applications of colour rendering in artificial lighting [19,26].
There is growing evidence that the CIE colour rendering index Ra does not match the perceived colour quality of many light sources, particularly some light-emitting diodes (LEDs) [27]. The critical re-evaluation of the CIE colour rendering index (CRI) has driven the development of new methods and indices to better address its limitations [28,29,30]. The limitations of the CRI have led to the development of the CQS, which aims to solve the problems of the CRI, apply to all light source technologies, and evaluate aspects of colour quality beyond colour rendering. Additionally, the CQS has been proposed to replace the original CRI colour rendering performance figure. These efforts are essential, as the success of such efforts will ultimately be determined by the end users, especially with regard to their visual assessment of the colour quality of light sources. The introduction of alternative scales such as the Colour Quality Scale (CQS) represents a significant advance in addressing the challenges posed by narrowband emitters [31].
The importance of artificial lighting in photography, especially in controlled environments, cannot be overstated. The emphasis on colour rendering indices, colour matching in indoor artificial lighting, and the practical applications of colour rendering in artificial lighting underline the crucial role of high-quality lighting solutions in various fields.
1.3. The Role of Xenon and Halogen Lighting in Colour Rendering
The importance of xenon and halogen lighting in achieving true-to-life colour reproduction in photography cannot be overstated. These light sources are valued for their exceptional brightness and their ability to accurately illuminate a subject and are therefore popular with both amateurs and professional photographers. Studies such as that by Liu et al. [32] have looked at the intricacies of light emission from xenon and halogen lamps, particularly their ability to maintain colour consistency and fidelity, which is essential for true-to-life colour reproduction in images. In addition, the colour rendering index (CRI) is still regarded as a key measure for assessing the ability of these lamps to accurately reproduce colours compared to a natural light source. The influence of colour rendering goes beyond the boundaries of photography and touches on broader aspects of lighting applications. Research by Sefer et al. [33] highlights the potential of enhanced colour rendering to improve visibility in different environments and suggests that visual clarity can be achieved without the need to increase light intensity. This finding has profound implications for ensuring safety and optimising visual performance in a variety of practical scenarios.
1.4. Innovations in Light-Shaping Attachments
Innovations in light-shaping attachments for studio photography have significantly changed the field of photography, providing photographers with a variety of tools and techniques to enhance their creative vision. One notable innovation is the use of grid attachments, which allow photographers to control light distribution and achieve more focused and directional lighting effects [34]. Additionally, the introduction of barndoors as light-shaping attachments has given photographers the ability to shape and direct light more precisely, giving them greater control over the illumination of their subjects [34]. The development of snoot attachments has given photographers the ability to achieve highly focused and dramatic lighting effects by restricting the spread of light to a narrow beam, enabling the highlighting of specific areas within the image [35]. Another important innovation is the use of softboxes, which diffuse and soften the light, resulting in a flattering and soft illumination of the subject, making them a popular choice for portrait and fashion photographers [36]. Advances in reflector design have contributed to the versatility of light-shaping attachments, allowing photographers to bounce and redirect light to fill in shadows and create more balanced and even lighting [36]. Gels as light modifiers have allowed photographers to add creative and colourful effects to their images by altering the colour temperature of the light source [36].
Innovations in light-shaping attachments for studio photography have revolutionised the way photographers manipulate light, offering a wide range of tools and techniques to achieve the desired lighting effects and enhance the visual impact of their photographs. These innovations have not only expanded the creative possibilities of photographers but have also contributed to the standardisation and efficiency of studio photography practices and the way we define the surrounding space based on the lightning conditions in a photographic scene [37].
1.5. Computational Photography: A New Frontier
The field of computational photography, particularly structured light illumination, is revolutionising colour reproduction in photography [38,39]. Techniques that enable the capture and reproduction of surface reflectance fields under varying illumination are essential for accurate colour representation.
2. Materials and Methods
To evaluate the influence of light-shaping attachments on the colour rendering index of the original light source, we created a data set of 180 measurements of different lighting combinations. The measurements were analysed using statistical methods in Python and presented graphically to illustrate the influence of the light-shaping attachments, their materials, and other properties on the differences.
2.1. Light Sources
Previous research has shown [4] that not all light-shaping attachments in combination with different types of light sources lead to identical colour results. To draw conclusions and parallels with existing research, we included two types of light sources that differ in CCT values. The first type is xenon, which is often used as a flashing artificial light source in studio photography. We used the Elinchrom ELC Pro HD 500 flash unit with a mounted ELC Pro HD flash tube. As a second light source, we used a halogen lamp, an Osram 64575 bulb (23 V, 1000 W), which we installed in the Kaiser Studiolight H unit.
Three intensity levels were set for each light source to minimise the effects of the different properties of the light source when changing its intensity. We used the X-Rite i1 Pro 2 spectrophotometer and Argyll software (version 2.3.1) to measure the emission spectra, illuminance, and CCT values shown in Figure 1 and Table 1.
Figure 1.
Spectral power distributions of (a) all tested light sources and (b) normalised values.
Table 1.
Light source properties: illuminance and corelated colour temperature (CCT).
2.2. Light-Shaping Attachments
We have included 30 different combinations of light sources and light-shaping attachments in the study. We have selected three types of light modifiers: snoot, beauty dish, and softbox, which we differentiate according to their purpose, shape, and material surface properties. Figure 2 illustrates selected types of light modifiers, while Table 2 shows an overview of their component combinations.
Figure 2.
Three types of tested light-shaping attachments: (a) snoot, (b) beauty dish, and (c) softboxes (octabox, softbox, stripbox).
Table 2.
Light-shaping attachments and tested combinations.
The first modifier is an Elinchrom Snoot Reflector, which was tested in two combinations—with and without an additional grid with blades at 15°.
The second light-shaping attachment is a beauty dish in seven combinations. Each combination consisted of the main Elinchrom Softlite Silver Beauty Dish Reflector (70 cm diameter). A gold, a silver, and a white deflector from the Elinchrom Deflector Kit were attached individually and tested with or without an additional Elinchrom Softlite Beauty Dish Grid (70 cm diameter).
The third type of light-shaping attachment tested are softboxes, which differ in size, shape, and manufacturer. Most of them are manufactured by Elinchrom, which gives us the opportunity to exclude the influence of the variety of materials.
We tested the Elinchrom Indirect Litemotiv Octa Softbox (190 cm diameter), the only softbox with an indirect lighting mechanism. An octagonal shape can be found in the Elinchrom Portalite Octa Softbox (56 cm diameter), but with direct lighting. Both were tested in two combinations. The first was the reflective box, and the second was the box with the addition of a white cover.
We tested two square softboxes: Elinchrom Portalite Softbox (40 × 40 cm) and Rotalux Square Softbox (100 × 100 cm). Both were tested in the primary combination with only the reflective box and with the cover attached. We added further components to the 100 cm square softbox and tested combinations of box with inner liner, box with liner and cover, box with liner and grid, and box with liner, cover, and grid to cover the variety of this type of softbox.
An additional rectangular softbox was tested in two positions—horizontal and vertical. The Quadralite Softbox 30 × 120 was tested, which is often referred to as a stripbox due to its ratio of side dimensions (30 × 120 cm). Similar to the square softbox, we tested several combinations: reflective box only, box with liner, box with cover, and box with liner and cover. All four combinations were tested in the horizontal and vertical orientations of the entire attachment.
To gain a better understanding of the material properties, we measured the reflectance spectra of the materials that make up the main surfaces of the tested light-shaping attachments. The measurements are shown in Figure 3. Due to the limited area, we were not able to record surface properties for grids.
Figure 3.
Reflectance spectra of key material components of tested light-shaping attachments.
2.3. Generating the Dataset
The test scene was set up in a darkroom—a confined space with black walls to minimise the possible influence of the surrounding space on the recorded measurements [37]. The setup is shown in Figure 4.
Figure 4.
Scheme of the test setup, where the spectrophotometer is connected to the Argyll software and set to measure the light emitted from the light source in various tested combinations.
The tested light source was placed in the centre of the room with the lamp head facing forward. Each tested light-shaping attachment combination was attached to the head of the light source using a dedicated adapter, while the light source remained in place.
The measurements of colour rendering values (CRI) were performed with the X-Rite i1 Pro 2 spectrophotometer. The instrument was placed in front of the light source at a constant distance of 120 cm from the origin of the light, i.e., the light source. The instrument was adjusted to the height of the light origin and activated via the Argyll software, which returned an array of 14 CRI values, as shown in Equation (1):
where CRI is a set of results and Ri for i = 1, … , 14 is an individual CRI value corresponding to the sequential standardised test colour samples for the measurement of CRI.
2.4. Analysing the Results
First, we calculated the average values of the three corresponding sets of results, which only differ in light intensity. With this step, we eliminated the influence of possible variations in the characteristics of the light source when adjusting its intensity.
To determine the influence of a light-shaping attachment on the properties of the original light, we followed Equation (2):
where CRIL is the set of averaged CRI values for the light source, CRILM is the set of averaged CRI values for the corresponding light source and an attached light modifier, and CRIM is the resulting set of CRI values that apply to the influence of the light modifier. With this step, we ensured that the effects of the light-shaping attachments were isolated.
To determine the statistical significance of varying factors within the calculated results, we performed the multifactorial analysis of variance (ANOVA) at a significance level of 0.05 for three individual factors (light sources, light modifiers, and TCS) and their combinations. The open-source library statsmodel 0.14.1 was used in the Python environment to perform the ANOVA analysis via the integrated function statsmodels.formula.api.ols().
We calculated the average CRI value of each set of results, i.e., for all 14 test colour samples, and thus obtained the average difference in colour rendering index caused by the light-shaping attachment. To determine which TCS varied the most when light modifiers were applied, we used quartiles to statistically determine the differences between the results of each TCS, regardless of the light-shaping attachment.
3. Results and Discussion
To analyse the influence of a specific light-shaping attachment on the light emitted from the light source, we calculated the differences in colour rendering index (CRI) for 14 test colour samples (TCS)—between the measured CRI values per TCS for the original light source and its combination with a specific light modifier. Prior to analysing the results in detail, we determined the statistical significance of light sources, light modifiers, TCS, and their pairs on the obtained results. The outcomes of the ANOVA statistical analysis are shown in Table 3.
Table 3.
Effect of three factors and their pairings on the calculated CRI difference.
According to the p-value from Table 3, we can assess the light sources, light modifiers, and TCS as significant influencing factors on the calculated CRI differences, along with the interactions between light sources and light modifiers, as well as between light sources and TCS. The interaction between light modifiers and TCS was found to be statistically non-significant, indicating that these factors do not interact with each other in influencing the results and suggesting that the effects of light modifiers and TCS are independent of each other. However, we assume that the sample size is too small (two samples within a group, one per light source) to detect the interaction effects and therefore cannot confirm this thesis. Furthermore, an identical range of degrees of freedom is observed in the residual results, indicating an unexplained variance of a similar nature, as this range can only be achieved by chance or by combining light modifiers and TCS.
The F-ratio for light sources (68.43) highlights the significant influence of different light sources on CRI differences. However, the larger sum of squares associated with light modifiers (177.22) suggests that these modifiers contribute more to the overall variability in the CRI differences. This indicates that while light sources have a notable effect on the outcome, light modifiers play a more substantial role in explaining the observed differences in the results. When considering the combined effect of light sources and light modifiers, the impact on the variability in the CRI difference is even more pronounced. This is evidenced by the higher F-ratio of 14.12 and the larger sum of squares of 506.05 associated with the interaction between these two factors.
To further examine how these two individual factors influence the results, we averaged the CRI difference values of the 14 test colour samples for each tested combination of light sources and light modifiers. The averaged values of differences per light-shaping attachment are shown in Figure 5, where the results for the xenon light source are shown in subplot (a) and for halogen light in subplot (b).
Figure 5.
Influence of light-shaping attachment on average CRI for (a) xenon and (b) halogen.
Positive values in Figure 5 indicate that the use of the tested light-shaping attachment produces higher CRI values across the spectra than the original light itself, while negative values result in a lower quality of the reproduced colours. The red background in Figure 5a shows the difference value below −1.78, which indicates the threshold below which the averaged CRI data would be below 95 and the tested combination would be categorised as a non-professional light source. The threshold for halogen light sources would be −3.97, but none of the results show values below this threshold.
If we compare the results from Figure 5a with the results in Figure 5b, it becomes clear that not all light modifiers influence the colour properties of the original light in the same way. In general, we can observe an inverse relationship: any combination of a light-shaping attachment with a xenon light source will produce results with opposite values when coupled with a halogen light source. There are exceptions to this observation, such as the use of snoot and a Quadralite stripbox light-shaping attachment.
Despite the statistical analysis proving TCS as a significant factor, they contribute the least from the three individual factors to the CRI difference variance (with an F-ratio of 0.009 and a sum of squares of 36.54). To further analyse the influence of light modifiers on the colour rendering properties, we took a closer look at individual test colour samples (TCS). Figure 6 shows the averaged CRI differences per TCS, taking into account all light-shaping attachments for (a) xenon and (b) halogen light sources.
Figure 6.
Averaged CRI values per TCS with annotated median values and outliers for (a) xenon and (b) halogen.
In Figure 6, we can again see an inverse relationship when we compare the results for xenon and halogen. All medians in Figure 6a are positive except for sample R7 (−0.07), while in Figure 6b only the median of R7 is positive (0.07). The largest absolute median and the largest deviation between the first and third quartiles are found for xenon in TCS R9, which represents the strong red, and for halogen in TCS R12, which represents the strong blue. Interestingly, in both cases, the most problematic TCS corresponds to the opposite part of the visual spectrum when the light source emits its light. This becomes clear when comparing the results from Figure 1 with Figure 6. Xenon, which peaks in the blue part of the spectrum (~460 nm), interacts worst with TCS R9, which peaks in the red part of the spectrum (~650 nm). The emission spectra of the halogen light source predominate in the red part of the spectrum, while the blue TCS R12, which is shown as problematic in Figure 6, peaks in the blue part of the visible spectrum (~460 nm). This relationship shows the influence of the properties of the light source on the interaction of light and light-shaping attachment, leading to different results in colour rendering quality.
Still, the TCS R9 shows the largest deviations in both cases when the minimum and maximum values are taken into account, which corresponds to the widely observed problems with the reproduction of red colour tones. To further determine how light-shaping attachments influence the reproduction of certain colours, we analysed the results in terms of modifier type.
3.1. Snoot
The snoot is the only modifier used in the study, whose purpose is not to diffuse, recolour, or otherwise reshape the light source, but merely to restrict the light beam to the scene. As the purpose of the grid is to direct the light beam, it should not cause any noticeable differences in colour rendering.
The average CRI difference for snoot in combination with xenon is 0.55 and 0.36 when a grid is added, while for halogen it is 0.18 and 0.19 with an additional grid. Figure 7 shows the CRI results for each TCS when using snoot and snoot with a grid, with the largest differences at R9, ranging from −1.16 to 2.06. Positive values are observed for R8 and R9 (pinks and reds) when combined with xenon, while these values are negative when these modifiers are applied to halogen light sources. For all other TCS, the values show the same trend.
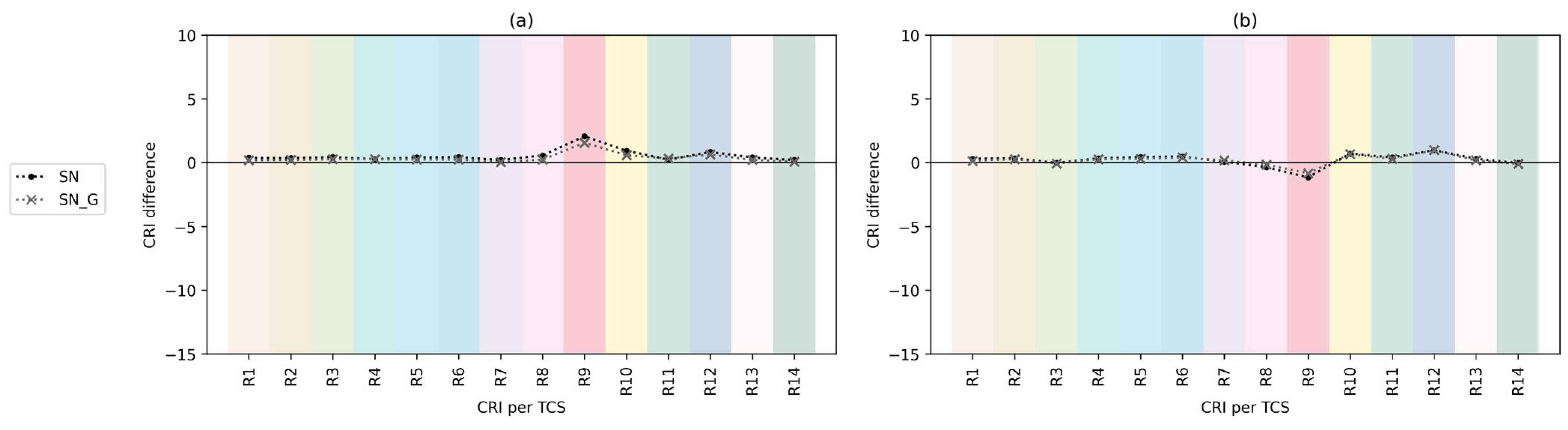
Figure 7.
Influence of snoot and snoot with grid on every CRI TCS for (a) xenon and (b) halogen.
Since only R9, which is known to be the most difficult to reproduce and shows the largest deviations in Figure 6, shows significant differences, and the average values from Figure 5 show a positive influence of snoot on the CRI regardless of the light source used, we can confirm that this light-shaping attachment provides high-quality colour rendering results with minimal influence on colour rendering, with or without the use of an additional grid.
3.2. Beauty Dish
The beauty dish consists of several parts. The trajectory of a light beam first hits the reflector dish positioned in front of the light source and is then reflected back to the main reflector surrounding the light source. The main reflector (BD_R) is a constant in this correlation of results. In combination with a xenon light source, the CRI value is on average 1.07 higher than for the light source itself, while it is 0.17 lower in combination with a halogen light source (Figure 5). In Figure 8, we show the CRI results for each TCS for all seven combinations tested.
Figure 8.
Influence of beauty dish, gold, silver, or white deflector dish, and added grid on every CRI TCS for (a) xenon and (b) halogen.
If a golden deflector dish is added to the xenon light source with the main reflector, all CRIs per TCS increase by an average of 0.2. The CRIs of R9 (red) and R10 (yellow) increase even more significantly by 2.5 and 0.77, respectively. When combined with a halogen light source, however, the difference is more pronounced and negative, with the CRI per TCS generally falling by 1.0. If a grid is added, no significant difference in the CRI per TCS can be observed with xenon, while the R9 value drops additionally with halogen.
If the main reflector is coupled with a silver deflector dish, less pronounced differences are observed. When coupled with xenon, only the R9 value increases by 0.8, while there is no major difference when coupled with halogen. The addition of a grid increases the difference for R9 with xenon by 2.46 in the positive range.
A completely different trend, or more precisely, no trend at all, is observed when a white deflector dish is used, which shows only minimal differences for all TCS for xenon and halogen. However, when a grid is added, the CRI decreases for xenon, especially for red TCS (R9).
In general, the reflection of xenon light through a silver or gold deflector dish leads to better CRI values, while the opposite is true for halogen light. The white deflector dish does not affect the original light to any significant extent. In any case, the addition of a grid emphasises the original differences, either in a positive or negative sense.
3.3. Softbox
We have tested a range of light-shaping attachments known as softboxes, which differ in size, shape, and material. Their main aim is to widen the light beam, with the reflections on the inner surface passing the reflected light through white material to soften the edges of the light beam.
Figure 5 shows that the results for softboxes vary not only from light source to light source, but also between them. Two samples cross the dashed line for the xenon light source, which marks the minimal acceptable difference value. Both results were obtained in combination with a xenon light source and a stripbox light-shaping attachment, with all three extensions (box, liner, and cover) attached. The samples differ only in the orientation of the light-shaping attachment. With horizontal orientation, the average CRI difference is 2.85 lower than the original light source itself, and 2.35 lower when vertical.
Negative differences can also be observed with other combinations of xenon light sources and this light-shaping attachment. When the cover or liner is used in combination with the box, the differences are between −1.53 and −0.88. However, when only the box is fitted, the differences are positive regardless of the orientation of the modifier, suggesting that the negative impact on the colour rendering index is due to the interaction of the original light with the liner and/or the cover of the light-shaping attachment. In combination with halogen, the results show more positive and negative deviations, but the negative differences are smaller and can even be neglected as they are between −0.17 and −0.12, similar to the differences observed with snoot.
These trends can also be observed in CRI differences for every TCS; Figure 9 shows the largest deviations in results so far. Again, R9 shows the largest differences when coupled with xenon; however, other samples, except R3, R7, and R14, show a distinctive decrease in CRI quality when liner and/or cover are applied to the stripbox. The results for halogen show the largest deviations for samples R10 and R12, which are the only reason for the higher average CRI differences.
Figure 9.
Influence of stripbox on every CRI TCS for (a) xenon and (b) halogen.
These differences indicate that the most likely reason is the interaction between the light source and the materials used for liner and cover, which are manufacturer specific. We analysed and compared the spectral power distributions of the tested light sources in Figure 1 and the reflectance spectra of the liner and cover of the Quadralite stripbox and other modifiers from Elinchrom, shown in Figure 3. A peak around 450 nm, i.e., in the blue part of the visible spectrum, is noticeable in the Quadralite fabric combinations. The peak values are above 100%/nm for both the liner and the cover, namely 109.9%/nm for the liner and 109.5%/nm for the cover, while together they reach 104.1%/nm. Values above 100%/nm in the blue part of the spectrum indicate the use of brighteners, resulting in a higher degree of whiteness of the materials. Whilst this is often a desirable feature of textiles, it leads to poorer results when combined with a xenon light source, whose spectral power distribution also peaks in this part of the spectrum, as shown in Figure 1. This overlap of spectral distributions increases the effect of the brighteners and lowers the average CRI values achieved. However, if this light-shaping attachment is coupled with a halogen light source, the spectra do not overlap and increase the difference, but regulate each other, resulting in smaller or even more favourable differences.
To further investigate the influence of softboxes on the CRI of the original light source, in Figure 10 we show the CRI results for each TCS for rectangular softboxes, where the samples differ by the combination of softbox additions (liner, cover, and grid). When only the reflective box is used, the differences are only apparent for the TCS R9 for xenon, while there are no notable differences at all for halogen. When combined with a liner or a cover, the differences increase and show the same trend as with the previously analysed strip box, but to a lesser extent and in a positive direction for the combination with xenon and as negative values with higher differences for the combination with halogen.
Figure 10.
Influence of rectangular softbox on every CRI TCS for (a) xenon and (b) halogen.
The differences are less pronounced with the combination of liner and cover, as if the thickness of the material and thus the absorption and reflection rates have the decisive influence on the differences in CRI. This applies to both stripboxes and rectangular softboxes, as well as to both light sources.
The effect of the grid on the CRI of TCS is less pronounced and more uniform than in previous samples with a grid (snoot and beauty dish). In general, however, a similar trend can be observed: the grid further enhances the effect of the underlined materials. This applies to all samples except SB_B_L_G for halogen and R9 for xenon light sources.
The research included additional samples for softboxes that differed in size and shape. However, we could not find any conclusions that would correlate the results for rectangular and octagonal softboxes or for the size of the softbox within the shape.
4. Conclusions
The results illustrate the far-reaching influence of the light-shaping attachments on the colour rendering indices of the light sources. The variety of combinations tested gave an overview of the limits of appropriate application of certain light modifiers, especially in combination with different light sources, while light modifiers statistically have no influence on the ability to render a particular colour.
The tested light-shaping attachments do not produce identical colour differences when applied to light sources with different emission spectra. The greatest influence on the colour rendering index of a modified light source is the interaction between the spectrum of the light source and the material properties of the light-shaping attachment, such as the spectral distribution of the surface, the surface reflectance, and the thickness of the material. In addition, we suggest that light sources combined with light-shaping attachments from the same manufacturer can achieve even better results in terms of CRI than when used individually. Coordination between the manufacturers of the light sources and light modifiers can lead to more accurate colour rendering.
In general, the application of snoot leads to high-quality colour rendering indices, followed by combinations of attachments for the beauty dish. The largest deviations from the original CRIs are achieved when using softboxes with white fabrics as attachments. However, some of them can produce higher and others lower CRI values than the original light source and should therefore be carefully analysed when used in colour-specific research. The use of grids with any light-shaping attachment will further enhance the original effect of the attachment, regardless of its influence on the original light.
Author Contributions
Conceptualization, V.Š. and J.A.; methodology, V.Š. and J.A.; software, V.Š.; validation, V.Š. and J.A.; formal analysis, V.Š.; investigation, V.Š. and J.A.; resources, J.A.; data curation, V.Š.; writing—original draft preparation, V.Š. and J.A.; writing—review and editing, V.Š. and J.A.; visualisation, V.Š.; supervision, J.A.; project administration, J.A.; funding acquisition, J.A. All authors have read and agreed to the published version of the manuscript.
Funding
The authors acknowledge the financial support from the Slovenian Research Agency (research core funding No. P2-0450).
Institutional Review Board Statement
Not applicable.
Informed Consent Statement
Not applicable.
Data Availability Statement
The data presented in this study are available upon reasonable request from the corresponding author. The data are not publicly available due to privacy.
Conflicts of Interest
The authors declare no conflicts of interest.
References
- Szulc, R.; Musielak, K. Product photography in product attractiveness perception and e-commerce customer purchase decisions. Sci. Pap. Silesian Univ. Technol. Organ. Manag. Ser. 2022, 166, 783–796. [Google Scholar] [CrossRef]
- Stevens, M.; Parraga, A.C.; Cuthill, I.C.; Partridge, J.C.; Troscianko, T.S. Using digital photography to study animal coloration. Biol. J. Linn. Soc. 2007, 90, 211–237. [Google Scholar] [CrossRef]
- Lester, J.C.; Clark, L.; Linos, E.; Daneshjou, R. Clinical photography in skin of colour: Tips and best practices. Br. J. Dermatol. 2021, 184, 1177–1179. [Google Scholar] [CrossRef]
- Štampfl, V.; Ahtik, J. Influence of photographic light-shaping attachments on colour properties of the original light source. In Proceedings of the 30th Session of the CIE, Ljubljana, Slovenia, 15–23 September 2023; pp. 1081–1090. [Google Scholar] [CrossRef]
- Marr, D. Available Light: Photographic Techniques for Using Existing Light Sources; Amherst Media: New York, NY, USA, 2009. [Google Scholar]
- Bavister, S. Lighting for Portrait Photography; RotoVision: Crans-Pres-Celigny, Switzerland, 2001. [Google Scholar]
- Liao, C.; Sawayama, M.; Xiao, B. Crystal or jelly? Effect of color on the perception of translucent materials with photographs of real-world objects. J. Vis. 2022, 22, 6. [Google Scholar] [CrossRef]
- Štampfl, V.; Možina, K.; Ahtik, J. Different Textile Materials as Light Shaping Attachments in Studio Photography and Their Influence on Colour Reproduction. Tekstilec 2021, 64, 4–15. [Google Scholar] [CrossRef]
- Xiao, B.; Bi, W.; Wei, H.; Adelson, E. Can you see what you feel? Color and folding properties affect visual–tactile material discrimination of fabrics. J. Vis. 2016, 16, 34. [Google Scholar] [CrossRef]
- Wu, C.; Wu, C.; Hung, C.; Huang, W.; Cheng, P. Effects of color temperature and luminance of leds on color judgments involving various printing materials. J. Soc. Inf. Disp. 2016, 24, 137–143. [Google Scholar] [CrossRef]
- Aston, S.; Hurlbert, A. What# theDress reveals about the role of illumination priors in color perception and color constancy. J. Vis. 2017, 17, 4. [Google Scholar] [CrossRef]
- Mahroo, O.; Williams, K.; Hossain, I.; Yonova-Doing, E.; Kozareva, D.; Yusuf, A.; Hammond, C. Do twins share the same dress code? Quantifying relative genetic and environmental contributions to subjective perceptions of “the dress” in a classical twin study. J. Vis. 2017, 17, 29. [Google Scholar] [CrossRef]
- Kawasaki, Y.; Reid, J.; Ikeda, K.; Mei-ling, L.; Karlsson, B. Color judgments of #The Dress and #The Jacket in a sample of different cultures. Perception 2021, 50, 216–230. [Google Scholar] [CrossRef]
- Li, B.; Xu, D.; Lee, M.; Feng, S. A multi-scale adaptive grey world algorithm. IEICE Trans. Inf. Syst. 2007, E90-D, 1121–1124. [Google Scholar] [CrossRef]
- Učakar, A.; Sterle, A.; Vuga, M.; Trček Pečak, T.; Trček, D.; Ahtik, J.; Košak, K.; Muck, D.; Gabrijelčič Tomc, H.; Kočevar, T.N. 3D Digital Preservation, Presentation, and Interpretation of Wooden Cultural Heritage on the Example of Sculptures of the FormaViva Kostanjevica Na Krki Collection. Appl. Sci. 2022, 12, 8445. [Google Scholar] [CrossRef]
- Davis, M.S. Color and light in nature. Sch. J. 1996, 84, 599. [Google Scholar] [CrossRef]
- Ohno, Y. Color rendering and luminous efficacy of white LED spectra. In Proceedings of the Fourth International Conference on Solid State Lighting, Denver, CO, USA, 2–6 August 2004; SPIE: Bellingham, WA, USA, 2004; pp. 88–98. [Google Scholar] [CrossRef]
- Ahn, Y.; Kim, K.; Anoop, G.; Kim, G.; Yoo, J. Design of highly efficient phosphor-converted white light-emitting diodes with color rendering indices (R1 − R15) ≥ 95 for artificial lighting. Sci. Rep. 2019, 9, 16848. [Google Scholar] [CrossRef]
- Kamath, V.; Kurian, C.; Padiyar, U. Development of bayesian neural network model to predict the correlated color temperature using digital camera and Macbeth ColorChecker chart. IEEE Access 2022, 10, 55499–55507. [Google Scholar] [CrossRef]
- Bodrogi, P.; Brückner, S.; Krause, N.; Khanh, T. Semantic interpretation of color differences and color-rendering indices. Color Res. Appl. 2013, 39, 252–262. [Google Scholar] [CrossRef]
- Zhuo, M.; Li, Q.; Lv, B.; Huang, M.; Xue, X.; Zheng, X.; Chen, Z. Enhance the photosynthetic and color performances of multi-primary white light-emitting diodes for the indoor farming. IEEE Photonics J. 2022, 14, 8263206. [Google Scholar] [CrossRef]
- Lee, S.; Yoon, H. LED lighting system for better color rendition space: The effect of color rendering index. J. Asian Archit. Build. Eng. 2020, 20, 556–565. [Google Scholar] [CrossRef]
- Oh, J.; Yang, S.; Do, Y. Healthy, natural, efficient and tunable lighting: Four-package white leds for optimizing the circadian effect, color quality and vision performance. Light Sci. Appl. 2014, 3, e141. [Google Scholar] [CrossRef]
- Lin, J.; Hong, C.; Pang, Y.; Chen, L.; Liu, Q.; Zhang, X.; Wang, X. Several biological benefits of the low color temperature light-emitting diodes based normal indoor lighting source. Sci. Rep. 2019, 9, 7560. [Google Scholar] [CrossRef]
- Neo, D.; Ong, M.; Lee, Y.; Teo, E.; Qunya, O.; Tanoto, H.; Ong, K. Shaping and tuning lighting conditions in controlled environment agriculture: A review. ACS Agric. Sci. Technol. 2022, 2, 3–16. [Google Scholar] [CrossRef]
- Yoo, J. 51.4: Design of highly efficient white led for the maximal CRI. SID Symp. Dig. Tech. Pap. 2021, 52 (Suppl. S1), 345–368. [Google Scholar] [CrossRef]
- Taylor, E.; Edwards, P.; Martin, R. Colorimetry and efficiency of white leds: Spectral width dependence. Phys. Status Solidi (A) 2012, 209, 461–464. [Google Scholar] [CrossRef]
- Aderneuer, T.; Stefani, O.; Fernández, O.; Cajochen, C.; Ferrini, R. Circadian Tuning with Metameric White Light: Visual and non-visual Aspects. Light. Res. Technol. 2021, 53, 543–554. [Google Scholar] [CrossRef]
- Smet, K.; Schanda, J.; Whitehead, L.; Luo, R. CRI2012: A proposal for updating the CIE colour rendering index. Light. Res. Technol. 2013, 45, 689–709. [Google Scholar] [CrossRef]
- Žukauskas, A.; Vaicekauskas, R.; Shur, M. Colour-rendition properties of solid-state lamps. J. Phys. D Appl. Phys. 2010, 43, 354006. [Google Scholar] [CrossRef]
- Sándor, N.; Schanda, J. Visual colour rendering based on colour difference evaluations. Light. Res. Technol. 2006, 38, 225–239. [Google Scholar] [CrossRef]
- Liu, R.; Zhu, H.; Li, K.; Yang, Z. Comparison on the aging of woods exposed to natural sunlight and artificial xenon light. Polymers 2019, 11, 709. [Google Scholar] [CrossRef]
- Sefer, T.; Ayaz, R.; Ajder, A.; Nakir, I. Performance investigation of different headlights used in vehicles under foggy conditions. Sci. Rep. 2023, 13, 4698. [Google Scholar] [CrossRef]
- Creasey, M. Light: Science and magic. an introduction to photographic lighting. J. Vis. Commun. Med. 2009, 32, 26. [Google Scholar] [CrossRef]
- Assen, J.; Wijntjes, M.; Pont, S. Highlight shapes and perception of gloss for real and photographed objects. J. Vis. 2016, 16, 6. [Google Scholar] [CrossRef]
- Persichetti, P.; Simone, P.; Langella, M.; Marangi, G.; Carusi, C. Digital photography in plastic surgery: How to achieve reasonable standardization outside a photographic studio. Aesthetic Plast. Surg. 2007, 31, 194–200. [Google Scholar] [CrossRef]
- Štampfl, V.; Ahtik, J. The influence of the surrounding space on the lighting conditions in a photographic scene. In Proceedings of the 11th International Symposium on Graphic Engineering and Design GRID, Novi Sad, Serbia, 3–5 November 2022; pp. 863–871. [Google Scholar] [CrossRef]
- Dong, S.; Nanda, P.; Guo, K.; Liao, J.; Zheng, G. Incoherent fourier ptychographic photography using structured light. Photonics Res. 2015, 3, 19. [Google Scholar] [CrossRef]
- Gildas, F.; Dan, Y. Review of nanostructure color filters. J. Nanophotonics 2019, 13, 020901. [Google Scholar] [CrossRef]
Disclaimer/Publisher’s Note: The statements, opinions and data contained in all publications are solely those of the individual author(s) and contributor(s) and not of MDPI and/or the editor(s). MDPI and/or the editor(s) disclaim responsibility for any injury to people or property resulting from any ideas, methods, instructions or products referred to in the content. |
© 2024 by the authors. Licensee MDPI, Basel, Switzerland. This article is an open access article distributed under the terms and conditions of the Creative Commons Attribution (CC BY) license (https://creativecommons.org/licenses/by/4.0/).









