Abstract
In recent years, optical imaging and efficient computational approaches have improved the ability to analyse and understand biological phenomena. Immunofluorescence (IF) is a widely used immunochemical technique that provides information about protein localisation and expression levels. However, the manual analysis of IF images can present important limitations, such as operator workload and interpretative bias. Thus, the development of automated tools for IF signal computation is crucial. Several software programs have been proposed to address this challenge, but there is still a need for more accurate and reliable systems. In this work, we present Q-IF, a software for automatically measuring cellular IF signals with an intuitive and easy-to-use interface. We describe the software and validate its results in different biological scenarios using SH-SY5Y neuroblastoma cells, human fibroblasts, and rat brain sections. The Q-IF system automatically carries out the entire process, from IF signal quantification to statistical analysis, thus evading operator biases and speeding up the analysis workflow. Our results demonstrate the accuracy and reliability of the Q-IF system, highlighting its potential as a valuable tool for IF analysis in biological research.
1. Introduction
In recent years, we have witnessed significant advances in optical imaging, which have led to important improvements in our ability to analyse and understand the relevance of biological phenomena. These advancements have been made possible by the introduction and development of efficient computational software in the fields of optics and microscopy. Indeed, modern computer technologies enable digital image acquisition and provide valuable and indispensable tools for visualising and interpreting biological data.
Among the various approaches for the detection and study of cellular proteins, immunofluorescence (IF) is one of the most widely used methods due to its sensitivity and high specificity. IF is an immunochemical technique that offers valuable insights into the localisation and expression levels of multiple markers within the same sample by utilising specific antibodies that recognise and bind to the proteins of interest. This advantage stems from the ability to analyse multiple fluorescence wavelengths, enabling the simultaneous detection of different proteins in a single image. Furthermore, continuous improvements in fluorescence microscopes and scanners have resulted in highly sensitive signal detection capabilities [1].
Recent advancements in microscopy ensure the acquisition of vast amounts of images. One of the challenges encountered by researchers lies in their ability to convert microscopic images into qualitative or quantitative data [2,3]. Among the various applications of the IF technique, quantifying the signal through digital pixel measurements is highly beneficial. The fluorescence intensity enables an indirect assessment of protein expression levels. Presently, the prevailing approach involves manual pixel analysis using software like ImageJ [4]. However, this method has significant limitations, as it frequently requires repetitive and tedious work from the operator, and it can be prone to interpretation bias. Therefore, a key challenge lies in developing automated tools that can accurately identify and quantify signals while minimising the need for user intervention [5]. By implementing automation, both productivity and statistical rigour can be ensured, as it allows for objective analysis, even with large datasets. Moreover, automated digital image analysis guarantees the accuracy, objectivity, and reproducibility of the obtained data. Many of the different methodologies capable of automatically or semi-automatically analysing images of biological samples are based on segmentation methods. Automatic cell segmentation involves the extrapolation of single cells (regions of interest, ROIs) from the background and the discrimination of multiple cells if they are closely attached [6]. Among the various tools available, a significant contribution to advancing the field of image segmentation is provided by Wen and collaborators’ software. Seg2Link relies on deep learning to make cell/non-cell predictions and then performs automatic instance segmentation using watershed 2D to divide the cell regions into separate cells. Furthermore, the user can manually correct the automatic segmentation results of each section, thus helping the software to improve the quality of subsequent operations and reducing the corrections required [7]. An important contribution to the progress of automated IF signal analysis is the work conducted by Barnett et al., resulting in software designed to automatically identify and quantify signals in multichannel IF images. This software allows for the analysis of the percentage of high-intensity signals and low-intensity signals by evaluating stained pixels associated with marker outcomes [8].
In the same domain, Kessel et al. released an open-source software called AQUISTO, which offers an automated approach for quantifying IF in different tissue sections [9]. Additionally, Rodríguez-Arribas et al. developed software named IFDOTMETER for quantifying various biological markers. This software enables measurements of cell area, autophagy markers like the number of LC3-puncta, nuclear condensation, and the assessment of mitochondrial morphology. Nonetheless, as the authors report, there are some cautions to consider before performing the analysis. For instance, in cases where multiple cells are captured in a single image, the cell area measurement may not perform optimally since the software may recognise neighbouring cells as a single entity. Similarly, in dealing with nuclear condensation measurement, the authors recommend using images where nuclei are well separated, as the software may interpret closely positioned nuclei as a single unit [10].
While different methodologies for image analysis have been developed recently, the translational application of automated software remains uncommon due to various obstacles. Firstly, many algorithms are tailored to specific systems and rely on predefined threshold values. This limitation is significant, as it fails to account for the extensive variability that signals can exhibit. Moreover, a significant constraint is the lack of accessibility to the underlying codes, which hinders transparent adjustments of the algorithms by users. Finally, some software is only available with a computer script, making it difficult to use for researchers who hardly handle programming codes. Indeed, having an intuitive and user-friendly graphical interface would allow greater use of automatic software in this field.
Taken together, these findings stimulated us to develop an automatic system capable of automatically measuring the cellular IF signals, named Q-IF: Quantifier of ImmunoFluorescence. The whole process, from the IF signal quantification to the statistical analysis, is carried out automatically, evading operator biases and speeding up the analysis workflow. Furthermore, we develop an intuitive graphical interface available for both Windows and MacOS operating systems. We provide an accurate description of the software and, subsequently, we validate the results obtained from the automatic analysis in different biological scenarios: SH-SY5Y neuroblastoma cell line, human fibroblasts and sagittal rat brain sections. Furthermore, the outcomes achieved through the Q-IF algorithm are compared with those obtained through Otsu’s thresholding, a widely employed technique in the analysis of data images [11].
The remainder of the paper is organised as follows. Section 2 provides a comprehensive overview of the experimental settings and procedures employed in our study to ensure the reproducibility and rigour of our findings. Section 3 exposes the results achieved with the developed tool, evaluated in different biological models, both in cell cultures and rat brain sections. Section 4 discusses the tasks facing researchers and the need for unbiased and efficient software to support their work, while also offering an overview of the limitations of the state of the art. Furthermore, it reflects on Q-IF tools considering the context of cell analysis. Section 5 concludes the paper, also posing future perspectives.
2. Materials and Methods
2.1. Cells Cultures
SH-SY5Y, a human neuroblastoma-derived cell line, and human skin fibroblasts were incubated at 37 °C in a humidified atmosphere at 5% CO2. SH-SY5Y cells were cultured in DMEM medium at high glucose (D6429, Merck Life Science, Milan, Italy), added with a penicillin/streptomycin solution (30-002-CI, Corning, Mediatech Inc., Manassas, VI, USA) and containing 10% (v/v) foetal bovine serum (FBS) (F7524, Merck Life Science, Milan, Italy). Fibroblasts were cultured in DMEM medium at high glucose, containing 15% (v/v) FBS and penicillin/streptomycin solution. For the experiments, 250,000 SH-SY5Y cells were seeded in DMEM with 10% FBS on coverslips. After five hours, cells were induced to differentiate in DMEM containing 1% FBS and 10 µM retinoic acid (R2625, Merck Life Science, Milan, Italy) for 72 h. Subsequently, to induce oxidative stress, differentiated cells were treated with H2O2 (008-003-00-9, Zeta Farmaceutici, Vicenza, Italy) at a concentration of 400 µM for 24 h. For the same aim, 80,000 fibroblasts were seeded in DMEM with 10% FBS and, after 24 h, treated with 500 µM H2O2 for 24 h.
2.2. Immunofluorescence and Images Acquisition
IF on cell samples was performed following the protocol previously reported [12]. Briefly, SH-SY5Y cells were fixed in paraformaldehyde (PFA) (252549, Merck Life Science, Milan, Italy) 4% in PBS and probed overnight at 4 °C with anti-Nrf2 (Santa Cruz Biotechnology, Dallas, TX, USA, sc-365949, dilution 1:100). Fibroblasts fixated in PFA were incubated in HCl 2 M for 20 min, then probed overnight with anti-8-OHdG (Santa Cruz Biotechnology, Dallas, TX, USA, sc-66036, dilution 1:100). Subsequently, cells were incubated for 1 h with goat anti-mouse secondary antibody Alexa Fluor 555 (ThermoFisher Scientific, Waltham, MA, USA, A28180). DAPI (D9542, Merck Life Science, Milan, Italy) staining was used to visualise nuclei. Hippocampal slices from male Wistar rats were derived from experiments obtained in our previous work [13]. Information regarding the maintenance, housing and treatment of animal colonies, as well as animal care are already reported in Segatto et al., 2014 [13]. Sections were deparaffinized using xylene and subsequently rehydrated at decreasing concentrations of ethanol. The slides were then boiled in 10 mM sodium citrate buffer (Carlo Erba Reagents S.r.l., Milan, Italy, 479487), pH 6.1, and processed for the antigen-retrieval procedure, using a microwave oven at 360 W for 6 min. After cooling, the blocking of non-specific bonds was performed for 1 h in PBS containing 3% BSA and 0.5% Triton-X 100 (Merck Life Science, Milan, Italy, X100). Subsequently, samples were incubated overnight with anti-P-CREB antibody (Santa Cruz Biotechnology, Dallas, TX, USA, sc-7978, 1:50 dilution) diluted in PBS containing 1.5% BSA and 0.25% Triton-X 100. After 24 h, samples were incubated for 1 h with goat anti-rabbit secondary antibody Alexa Fluor 546 (ThermoFisher Scientific, Waltham, MA, USA, A-11035). Finally, coverslips were mounted with Fluoroshield mounting medium (F6182, Merck Life Science, Milan, Italy).
The preparations were analysed using the Leica TCS SP8 confocal microscope at 40× magnification, and the images were acquired with LAS X software (version 3.5.5) (Leica Camera, Wetzlar, Germany) for Windows 10. All acquisition parameters, such as the laser intensity, the gain of the photomultiplier, and the image magnification, were always kept unchanged between the experimental groups considered in this study. Specifically, for 8-OHdG, a wavelength of 562–725 nm was selected, with a gain of 613 and laser excitation at 8%. The same wavelength and laser excitation were set for Nrf2 and P-CREB, with the gain set to 744 and 648, respectively.
2.3. Manual Signals Analysis
Signal quantification was obtained as the mean fluorescence intensity per cell area using ImageJ v1.54d software (National Institutes of Health, Bethesda, MD, USA) for Windows 10. The image in TIFF format is loaded, and each cell is countered using the “freehand selections” tool, which allows for delimiting the ROI. In detail, the user arbitrarily delimits the cell contour with the cursor and then, from the “Analyze” menu, selects the “Measure” option; the software will calculate various parameters, including the “area”, which represents the measurement of the ROI surface, and the “integrated density”, calculated by ImageJ as the sum of the pixel values in the selection. The last step is the calculation of the ratio between the integrated density and the area for each cell in the image. This ImageJ-based analysis is currently the standard to perform the quantification of IF signals; thus, we employed such a workflow as the ground truth to compare our automated approach. In this context, it is important to specify that the calculation of the parameters “area” and “integrated density” using this method implies the interpretative subjectivity of the user who arbitrarily performs the contouring, which therefore may differ between different users.
2.4. Analysis Program Requirements and Image Format
The algorithms devoted to image analysis and cellular IF signal quantification were developed in Python at version 3.11 https://www.python.org/downloads/release/python-3110/ (accessed on 12 December 2023). Packages involved in the analysis algorithms encompass PIL, numpy, opencv2, pyplot, scipy, and pandas.
Table 1 lists the employed libraries, also providing the link to the installation guide. All used libraries are Open-Source.
Table 1.
List of employed libraries.
Data and images concerning the analysis experiment were processed with a MacBook Pro powered by an Intel CoreTM i5 CPU, 16 GB RAM, running on a macOS Ventura operative system. Analysed images were in a fixed size of 1024 × 1024 in .tif format in 32-bit pixel colour format.
The source code of the Q-IF is available on GitLab by cloning the project repository https://gitlab.com/francesco.salzano/automaticcellularquantification (accessed on 12 December 2023). Sample images concerning the analysis at the ground of the results supplied in Section 3 are also available on https://drive.google.com/drive/folders/1LYFh0obo-X6Yti1y_vyb8SLpc5HkerCC?usp=sharing (accessed on 12 December 2023) https://drive.google.com/drive/folders/1LYFh0obo-X6Yti1y_vyb8SLpc5HkerCC?usp=sharing (accessed on 12 December 2023).
The project is compatible with PyCharm as well as other Python editors or IDEs, providing flexibility for code reading and customisation. The documentation can be accessed in the README.md file located in the repository. Moreover, within the project folder, there are executable files available in the “executables” directory, specifically designed for the different operating systems. Prebuilt applications with already-loaded images for replication of our results are also available in the “prebuild” folder.
2.5. Statistical Analysis
All the results obtained in this study were expressed as mean ± SD (standard deviation). Statistical analysis was conducted upon verification of the Normality assumption by using the Shapiro–Wilk test. The unpaired Student’s t-test was applied to compare the two experimental groups. Conversely, one-way analysis of variance (ANOVA) followed by Tukey’s post hoc test was used to compare the three experimental groups. Values of p and adjusted-p < 0.05 were considered statistically different for the t-test and the Tukey test, respectively. For the manual analysis, statistical analysis was carried out using GraphPad Prism 8 (GraphPad, La Jolla, CA, USA) for Windows 10. On the other hand, statistical analysis and the graphs obtained from the measurements performed by Q-IF were carried out automatically.
3. Results
3.1. Graphical User Interface Interaction
Figure 1 depicts the Q-IF Graphical User Interface, which is designed to enable users to interact with the tool in a user-friendly manner, and divided into intuitive sections. The currently selected images in both the control and experimental sets are listed on the top of the user interface, after which the tool asks for the name of the treatment, specifically, the molecule being tested on the experimental set. The “Low Signal Control Cells” and “Low Signal Treatment Cells” check boxes allow the analysis of images characterised by a low IF signal. In addition, the user can request the saving of the cropped ROIs, which will be saved in an automatically created directory under the path chosen by the user, along with the graph depicting the analysis results. Indeed, the users can choose the path in which the results are saved. Buttons enable the loading and deletion of the images in the two experimental sets. We have also developed a button called “Add Treatment Group” to allow more than two experimental groups to be handled; this allows the user to delete the selected treatment images and load a new set.
Figure 1.
Visualisation of the graphical user interface. The user is guided in loading or deleting the images, and entering the name of the experimental groups, which will then be displayed in the chart. Furthermore, it is possible to save the cropped ROIs and the chart obtained in a selected path. At the end of the analysis process, the graph automatically appears on the screen.
The “Analyze” button starts the analysis, at the end of which the plot resulting from the analysis is shown on the screen after being saved on the provided path.
3.2. Q-IF Software Flow Description
Figure 2 illustrates the steps followed by Q-IF; each step will be described in the following sections. The results of the last step are displayed in Section 3.3.1 and Section 3.3.2, where the charts obtained by the workflow in different validation systems are reported.
Figure 2.
Q-IF signal analysis flow: every step takes the outcome of the previous step as input. Steps are enumerated, and the bar plots about experimental sets comparison are the final output.
3.2.1. ROIs Calculation
As Figure 3 depicts, image analysis starts by obtaining an image containing numerous cells; the ROIs are isolated and, finally, the background is cropped out for each ROI.
Figure 3.
ROIs finding and cropping process. The process starts by analysing the confocal acquired image in .tif format. The subsequent step takes care of the ROIs calculation, then every ROI is cropped, thus removing the background. Notice that the grey background in the last image results from the cropping process.
Q-IF calculates the ROIs of an image containing cells by performing several image-processing operations. First, it reads the image using the OpenCV library, converts it to grayscale, and then applies a morphological opening operation to remove small points, i.e., dots due to non-specific antibody signals. Next, it applies a morphological closing operation to join larger points in the image. The resulting image is used to create a binary threshold image using a filter to separate the ROIs from the background. Finally, the algorithm finds the contours of the ROIs and saves each region as a separate image. The resulting ROIs are used for further analysis, such as pixel intensity quantification and area measurement, following the cropping step. In order to test the algorithm for calculating ROIs, in this study, we use the images provided in the data availability statement.
3.2.2. ROIs Cropping
ROIs are cropped to remove the background, as shown in Figure 4, where cropped ROIs derived from original images in both cellular experimental sets are illustrated. Q-IF achieves this operation by using a developed function that takes the path of the ROIs as input. The function starts by reading the image using the OpenCV imread() function and opening the same image using the Python Imaging Library (PIL).
Figure 4.
ROIs identification and cropping in IF images. (A) Representative image of SH-SY5Y H2O2-treated cells and subjected to confocal analysis for the Nrf2 protein. (B) Images obtained from the calculation and cropping of the ROIs present in Figure A. (C) Representative IF of 8-OHdG in skin fibroblasts after H2O2 stimulation. (D) Respective images are derived from the cropping process performed by the Q-IF tool. All cells are identified, cropped, and shown as examples.
The image is then converted to grayscale using the cv2.cvtColor() function. The function applies thresholding on the grayscale image using a custom threshsold function to create a binary image, which is formalised in the formula below:
where () indicates the mean of the pixel values and () stands as the standard deviation.
The use of this combination of mean and SD performs well, allowing the consideration of both central tendency (mean) and variability (SD), effectively classifying pixels with higher intensity as the cellular region and those with lower intensity as the background.
Next, the function splits the original image into its three colour channels (red, green, and blue) and the alpha channel, which contains the binary image created earlier. Please notice that images are encoded in RGB as the accepted standard. It creates a list of the four channels and merges them using the cv2.merge() function to obtain a new coloured/multi-channeled image.
Finally, the function saves the new image using the cv2.imwrite() function and returns the path of the saved image. The path includes a new directory called generatedandcropped, and the file name includes the string “crop” at the end.
Cropped ROIs are saved as .tiff files and subsequently targeted by the quantification algorithm, which has been computed by using the integrated density (ID) as the sum of all pixels within a region; indeed, a plethora of evidence has shown that ID is a reliable measure in this field [14,15].
3.2.3. Integrated Density Ratio to the Area Calculation
The trapezoid method was used to calculate ID, resulting from the following formula in the snippet below.
image = PIL.Image.open(image_path).convert(‘L’)
- # Convert the image to a numpy array
image_array = np.asarray(image)
- # Calculate the sampling interval value
dx = 1.0 / image_array.shape[1]
- # Calculate the integrated density of the image using the trapezoid method
integrated_density = dx ∗ (
0.5 ∗ image_array[:, 0] + np.sum(image_array[:, 1:-1], axis=1) +
0.5 ∗ image_array[:, -1]).sum()
According to our algorithm, to calculate the ROIs ID, once the image has been read and converted to grayscale as described above, we calculate the sampling interval (dx), which represents the sampling interval along the x-axis. Then the trapezoid integration method is applied, which consists of the sum of the areas of the trapezoids contained in the area underlying the function to be integrated, namely, the IF signals. Finally, the sum is multiplied by dx to approximate the integral under the curve formed by the image intensity values.
Then, the cellular area is calculated on the cropped ROIs; thus, no relevant pixels, such as the extracellular part of the ROI, are omitted. In detail, the abovementioned threshold is used for this goal, which adapts its value automatically according to the intensity of the pixels composing the image to analyse.
In summary, to obtain the ID/Area value, for each image, the software computes the ID of any single ROI with a cropped-out background. Subsequently, this value is divided by the ROI area. Then, for the next steps, it considers the overall ID/Area value of the image, calculated as the average of the ID/Area ratio per each ROI found.
3.2.4. Control IF Signal Mean Calculation
After calculating the ratio of ID to the area for each IF image, the mean of these ratios is calculated for the control cells set. Then, to evaluate the signal fold increase in the treated cells compared to the control cells, the ID/area ratio of each image is divided by the mean ID/area value of the controls for fibroblasts, for SH-SY5Y neuronal cells, and for tissue sections. Specifically, we show datasets of both control and H2O2-treated SH-SY5Y cells (Table 2). The tables below provide the structure of the datasets: the “image” column highlights the name of the image, while the “D/Area” column provides the ratio between the ID and the cellular area mean of the image, represented in number of pixels. In both tables, the IF signal of Nrf2 protein is measured.
Table 2.
Dataset obtained with ID/area ratios of control and H2O2-treated SH-SY5Y neuronal cells.
3.2.5. Statistical Computations
Subsequently, a bar plot is automatically generated with the mean of ID/Area (“Fluorescence intensity”) as the Y-component, also highlighting the SD. Furthermore, the Q-IF tool is able to automatically apply the statistical test and calculate the p-value, providing useful information to evaluate the statistical significance of the result obtained. A p-value is defined as the probability, under a given statistical model, of obtaining a result equal to or more extreme than what was observed, assuming that the null hypothesis is true. It is commonly used in hypothesis testing to determine the statistical significance of an experimental result [16].
To compute the p-value, the Student’s t-test is commonly employed to determine if there are significant differences between two sets of data. Differently, to compare more than two groups, Tukey’s post hoc is employed as described before, which is a statistical method used to determine if there are significant differences between the means of multiple groups in an experiment while controlling for the family-wise error rate.
A low p-value (typically < 0.05) suggests statistical significance, indicating a significant difference between the groups. Conversely, a high p-value suggests a lack of statistical significance, indicating that the observed disparity is not substantial [17]. In detail, after calculating the p-value using the t-test, the tool can automatically show the statistical significance through the conventional representation with asterisks, from 0 to 3 based on the numerical value obtained. Conversely, as depicted in Figure 5, given the undefined number of groups to be analysed with Tukey’s post hoc, the tool reports a table summarising the results, also providing several metrics related to the carried analysis, such as adjusted p-value and mean; furthermore it shows the rejection of the null hypothesis among every pair of the experimental group. A rejection of the null hypothesis indicates a statistically significant difference or effect in the data, contrary to what the null hypothesis suggests.
Figure 5.
Statistical analysis report comparing experimental groups with ANOVA and Tukey’s post hoc test. The table appears on the display at the end of the analysis and provides the information deriving from the mathematical analysis of the data: the name of the groups being compared, the mean difference between the average values of the groups, the adjusted p-value, the lower and upper limits of the confidence interval for the mean difference between two groups and the decision to reject the null hypothesis (“True” if the groups are significantly different, “False” if no statistically significant differences are detected by the comparison).
The graphs deriving from the automatic mathematical process of the Q-IF tool are shown in the following Section, where we propose the software validation.
3.3. Validation Systems
To evaluate whether the Q-IF tool can return consistent and trustworthy data, the Q-IF results outcomes are compared with the manual analysis results performed by operators on the same experimental sets. Specifically, the software is tested on different images derived from experiments on two different cell types: fibroblasts and neuronal cells. Following the induction of oxidative stress by hydrogen peroxide administration, we evaluate the signal intensity of a nucleic acids damage marker and a key transcription factor involved in the antioxidant response. Finally, the results obtained from the Q-IF algorithm are compared with those derived from Otsu thresholding, a commonly used method for the image analysis of immunofluorescence data [11].
3.3.1. 8-OHdG Quantification in Human Fibroblasts under Oxidative Stress
Control fibroblasts and fibroblasts stimulated with H2O2 for 24 h are subjected to IF for 8-OHdG as described in Section 2.1. 8-OHdG is a valid biological marker for evaluating the oxidative modifications on the nitrogenous bases of nucleic acids (DNA and RNA), which occur due to oxidative stress [18]. As expected, the acquisition of the images under the confocal microscope highlights a remarkable increase in the immunopositivity of 8-OHdG in H2O2-treated fibroblasts as shown in Figure 6. The images are analysed both manually by the operator using ImageJ software for Windows 10 (Figure 6A) as described in Section 2.3 and subjected to automatic analysis using the Q-IF tool (Figure 6B).
Figure 6.
Representative images (A) of 8-OHdG (red) performed on control and H2O2-treated fibroblasts. Quantification of fluorescence intensity by manual image analysis (B) and by Q-IF tool (C). n = 8. The black dots distributed around the SD represent individual values, each derived from the average fluorescence of the cells analysed in a single image (each image is from a different experiment). Statistical analysis is performed using the unpaired Student’s t-test. *** p < 0.001.
Considering the exceptionally low IF signal of the oxidative stress marker in the control group, the analysis is launched with the option designed for dealing with a low IF signal on this experimental set. This option allows a more precise calculation of the cell area in the context of low fluorescence intensity. We claim this due to the empirical result obtained in the experimental process. As shown in Figure 6, the analysis of the 8-OHdG signal intensity shows a statistically significant increase between the two experimental groups. In particular, both the manual analysis and the automatic quantification obtained via the Q-IF tool report a four-fold increase in fluorescence intensity between the control-and the H2O2-treated cells, indicating that the quantification obtained by the automatic image analysis provides reliable results. This finding is reinforced by the evidence that statistical indices, such as SD and p value (calculated by the same statistical test), also appear to be similar when comparing the manual analysis method and Q-IF.
3.3.2. Nrf2 Quantification in SH-SY5Y Neuronal Cells Subjected to Oxidative Stress
In order to evaluate the versatile functioning of Q-IF workflow in different biological scenarios, we also test its performance in a neuronal-derived cell line, having different morphology and phenotypic features compared to skin fibroblasts. Differentiated SH-SY5Y cells are treated with hydrogen peroxide for 24 h to induce rapid ROS accumulation and subsequent oxidative stress. Next, the IF for Nrf2 is performed. Nrf2 is highly unstable during normal conditions, as it undergoes continuous proteasomal degradation. Conversely, under oxidative conditions, Nrf2 stability is enhanced and protein levels increase, particularly at the nuclear level, where it binds to antioxidant response elements (ARE). This enhancer sequence is found in the promoter region of several genes encoding detoxification enzymes, ensuring an efficient antioxidant response [19,20]. Ten images are acquired and subjected to fluorescence intensity quantification. Figure 7 shows that also in this context, the tool effectively generates consistent and reliable results. Indeed, the manual analysis of the images (Figure 7A) and the automatic analysis (Figure 7B) provide similar results as reported in the graphs.
Figure 7.
Representative immunofluorescence (A) of Nrf2 (red) performed on control and H2O2-treated SH-SY5Y. Mean fluorescence intensity quantification protein by manual image analysis (B) and Q-IF tool (C). n = 10 different experiments. Data represent mean ± SD. The black dots around the SD represent the different analytical values. Statistical analysis is performed using the unpaired Student’s t-test. *** p < 0.001.
In detail, Q-IF reports a three-fold increase in Nrf2 fluorescence intensity between control- and H2O2-treated cells, a value perfectly comparable to that obtained by automatic analysis performed by the operator. The reliability of the automatic method is validated not only by calculating statistical position indexes such as the mean of the fluorescence intensity of the two experimental groups but also by applying the Student’s t-test, which reports, for both analyses, a value of p < 0.001. Furthermore, also the statistical dispersion index SD, which expresses the dispersion of the data around the mean, has an approximately identical value between the two methods of analysis, suggesting low signal variability in the 10 analysed photos, regardless of the method used.
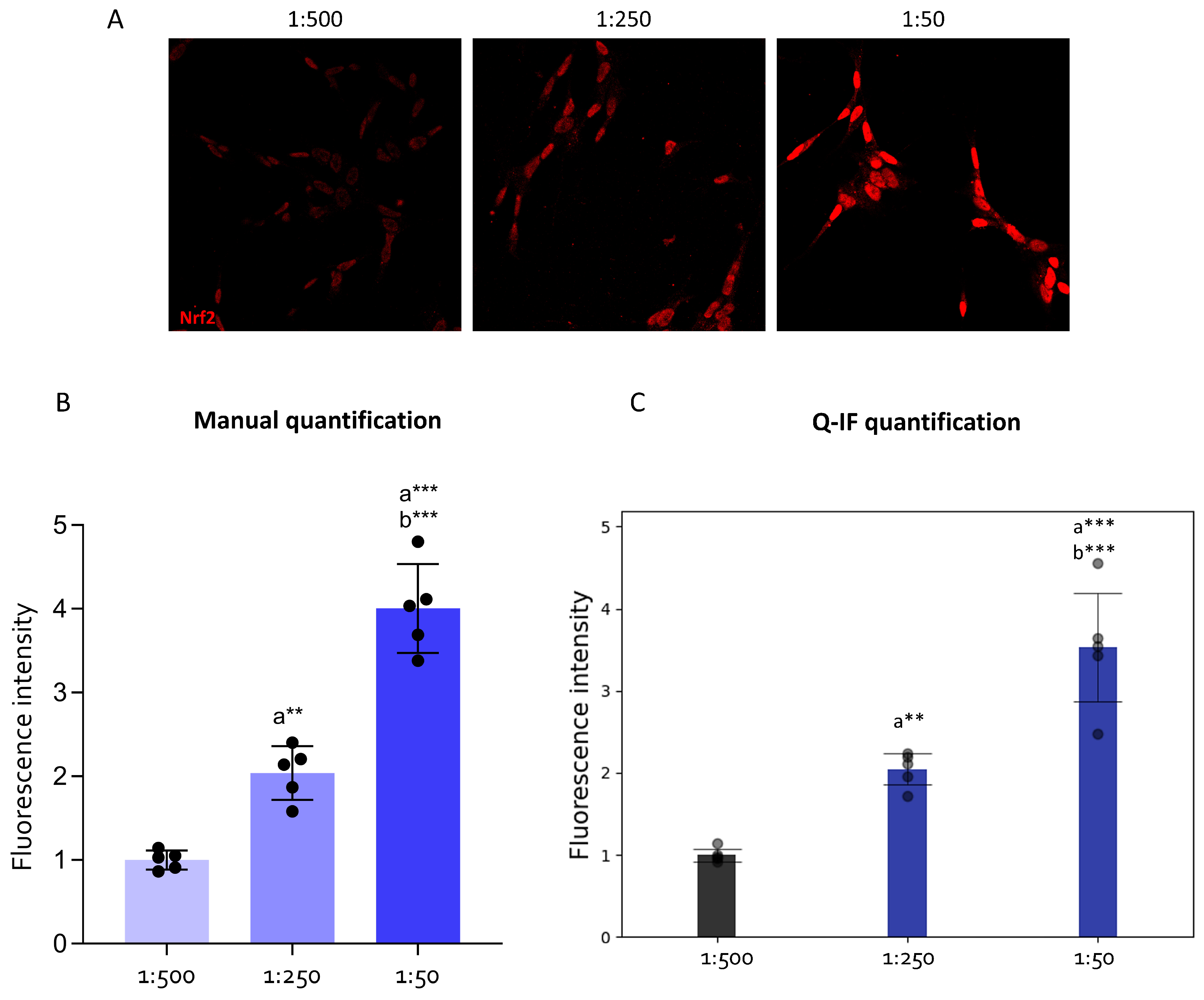
To test the sensitivity of the software to correctly measure differences in fluorescence intensity, we then perform an additional experiment using the neuronal cell line SH-SY5Y. The experiment is set up as previously described and oxidative stress is induced by the administration of hydrogen peroxide. To obtain experimental groups with different fluorescence intensities and to test the detection range of Q-IF, fixed cells are incubated with increasing dilutions of anti-Nrf2 antibody (1:500, 1:250, 1:50). As expected, confocal microscopy observation confirms an increasing fluorescence intensity in the three different groups, proportional to the antibody concentration (Figure 8A). In detail, both manual analysis and automated Q-IF quantification record a 2-fold increase in fluorescence between the 1:500 and 1:50 groups (Figure 8B,C). Concerning the comparison between the 1:500 and 1:50 groups, the manual analysis reports a 4-fold increase, compared to 3.5 for Q-IF. Despite the larger SD, especially in the group incubated with the antibody at the 1:500 dilution, Q-IF analysis efficiently discriminates among the different fluorescence signal intensities. Accordingly, statistical significance is comparable between the manual and automated analyses.
Figure 8.
Representative immunofluorescence images (A) of Nrf2 protein (red) in H2O2-treated SH-SY5Y cells incubated with increasing dilutions of anti-Nrf2 antibody (1:500, 1:250, 1:50). Mean fluorescence intensity quantification protein by manual image analysis (B) and Q-IF tool (C). n = 5 different experiments. Data represent mean ± SD. The black dots around the SD represent the different analytical values. Statistical analysis is assessed by using one-way ANOVA, followed by Tukey’s post hoc test, ** p < 0.01; *** p < 0.001. “a” indicates statistical significance versus the 1:500 group; “b” indicates statistical significance versus the 1:250 group.
3.3.3. P-CREB Quantification in Rat Hippocampus
A challenge in the automated analysis of IF images is detecting image features accurately, limiting user intervention, and setting adjustments. Being aware of this, we also test the Q-IF tool on tissue images, which are considerably more complex than those resulting from cell cultures. In our previous work, we found that CREB phosphorylation (P-CREB) is increased in the hippocampus of rats treated with simvastatin, a cholesterol biosynthesis inhibitor [13]. We perform IF for P-CREB on sagittal hippocampal sections of vehicle- and simvastatin-treated rats, and subject the images to manual (Figure 9B) and automated analysis (Figure 7C) for signal intensity quantification. As expected, P-CREB immunopositivity is increased in the hippocampal CA1 subregion from simvastatin-treated rats. Figure 9 shows the comparison between the quantification obtained manually and by Q-IF. In both cases, 5 images are analysed for each experimental group. A 3-fold increase is recorded in the simvastatin group with manual analysis and approximately 2.5 with Q-IF analysis. Furthermore, the distribution of the single values obtained by Q-IF is larger, resulting in a more prominent SD. Nevertheless, statistical analysis performed with the Student’s t-test confirms the robustness of the automatic image quantification, reporting a significant difference between the two experimental groups, with a p-value < 0.01. In particular, the p-value is <0.001 for the manual analysis versus the < 0.01 calculated through the automated analysis.
Figure 9.
Representative images (A) of P-CREB protein (red) in hippocampus of simvastatin- and vehicle-treated rats. Quantification of fluorescence intensity by manual image analysis (B) and by Q-IF tool (C). n = 5 different experiments. Data represent mean ± SD. Each single value is represented as a black dot around the SD. Statistical analysis is performed using the unpaired Student’s t-test. ** p < 0.01, *** p < 0.001.
3.3.4. Q-IF Threshold Comparison with Otsu Threshold
Among the classical threshold segmentation algorithms, the Otsu approach has obtained more attention [21]. Otsu’s thresholding is a technique used in image processing to automatically determine an optimal threshold value for separating an image into two classes, typically the foreground and background [11]. Such a thresholding approach finds the optimal point to distinguish between the object and background pixels in an image, enhancing the segmentation process. Thus, we compare our employed threshold with Otsu. The datasets of SH-SY5Y cell line IF images and available as reported in the Data Availability Statement section, are analysed using both thresholds. In detail, we leverage the OpenCv2 Library to gain access to the use of the Otsu threshold. The obtained results, depicted in Figure 10, illustrate comparable results when using our threshold and the Otsu thresholding technique, underscoring the reliability of the Q-IF threshold. In particular, both the fold increase in fluorescence intensity between the experimental groups and the dispersion of the data around the mean return utterly comparable values.
Figure 10.
Comparison between the Otsu and Q-IF thresholding methods. Fluorescence intensity is quantified in SH-SY5Y cell line pictures with Otsu’s (left panel) and the Q-IF thresholding methods (right panel). Ten pictures are selected and, after the two thresholding analysis, the graphs are obtained automatically by the Q-IF tool. Data represent mean ± SD. Statistical analysis is performed with the unpaired Student’s t-test. *** p < 0.001.
4. Discussion
Researchers face daily the task of highly complex and information-rich digital data that require computer tools to correctly visualise, analyse, and interpret large amounts of data. Therefore, the scientific community needs versatile and efficient software capable of handling massive amounts of information, thus avoiding a bottleneck between the image acquisition and obtaining results [10]. Various software for digital image processing are available [5,22], and the most widely used is ImageJ, an intensely robust open-source tool that allows the analysis of numerous parameters in a single image [23]. In this context, IF images represent highly informative systems, as they allow to obtain valuable information about the localisation and the expression levels of cellular proteins [24,25]. The development of automated computer systems capable of identifying and quantifying IF signals is a particularly daring challenge, as it could not only remove the interpretation bias introduced by the user but also ensure objective, standardised and reproducible analysis, even on large image sets.
Recently, several methodologies that automatically analyse cell images have been developed. They are based on automatic thresholding algorithms [26,27] and segmentation methods [28,29,30]. Among these, the NeuronCyto tool, based on watershed segmentation, provides quantitative measurements of several biologically relevant information, such as the length, the branching complexity, and the neurite number [31]. Regarding segmentation in IF images, classification consists of distinguishing pixels into different clusters. The current methods are based on threshold techniques [26], k-means clustering algorithms [32], mean shift clustering approaches [33], and methods based on geodesic active contours [34]. However, the translational application of automated software in cellular image analysis is rare, due to several obstacles. First, most methodologies employ an optimal threshold, previously set. Indeed, algorithms are often designed for a very specific hypothesis. This constitutes a considerable limit, as it does not accommodate the enormous variability that signals can present: some are low, others intense, others might manifest with unexpected shapes or sizes, etc. Therefore, basing the detection algorithm on generic or frequent characteristics may fail for some images, where the preset parameters may require user adjustments. Furthermore, most of the present methodologies have not been published with an open-source script that would allow not only to understand in detail how they work, but also to reproduce or adapt the algorithms.
Aware of these limitations, we develop a new open-source workflow that combines automatic IF image quantification with statistical data analysis, providing a simple and user-friendly graphical interface. The signal quantification is based on the automatic pixel analysis to extrapolate only those of interest. Indeed, the calculation of the ROIs is ensured by two successive steps: a first opening operation to eliminate spurious pixels and the second closing operation to join the largest points in the image and include only the specific pixels. Only after that, the algorithm extrapolates the individual ROIs from the initial image. These operations guarantee analytical specificity, as only the pixels of the cellular signals are detected and calculated.
Furthermore, the key to the performance of the Q-IF tool is the adaptive thresholds, which ensure that different experimental groups are analysed with an ad hoc sensitivity as already proposed in the work of Barnett and colleagues [8]. Indeed, the “cells with low signal” options allow the analysis of images with low signals. Based on our experimental evidence, this setting shows utility in the fibroblasts control set, where the 8-OHdG marker signal is particularly low. This has increased sensitivity and the ability to effectively analyse images with difficult detection by the human eye.
To investigate the performance of the Q-IF tool in correctly analysing images with different signal forms, we have tested our software on two morphologically distinct cell types, as well as on more complex images derived from tissues. Taken together, our evidence shows that the automated method can provide consistent and specific results, even in different biological contexts. Indeed, automated and manual analysis comparisons show similar values in the validation systems we propose. This consideration is also taken evaluating quantitative indexes, such as the fluorescence intensity and the p value. However, for some experiments, the SD value is higher than that of the manual analysis. This evidence indicates a greater dispersion of the values obtained from the Q-IF tool; automated analysis returns more variable values. For the fibroblasts images, we can assume that this evidence may be related to the morphological features of this cell type. Indeed, these cells present extremely diversified shapes: in some cases, they appear elongated and close together; in others, they take on an almost starry shape, with numerous extensions that branch off from a large cytoplasm. These characteristics are reflected in an image containing signals of totally different shapes from each other. Audaciously, we choose this cell typology to evaluate the applicability of the Q-IF tool even in a complex case. Despite the higher SD, the software successfully assesses the fluorescence intensity, reporting a four-fold increase in the marker and a comparable p-value with the manual analysis. Although Q-IF is able to detect a significant increase of P-CREB immunofluorescence in the hippocampus of simvastatin-treated rats, the SD is greater when compared to that one obtained by manual analysis. We believe that the more complex architecture of the tissue and the closeness of the cells residing in it require further software improvements to better analyse images obtained from tissue sections. Indeed, there are several features to consider in this scenario. First, the heterogeneous nature of tissues, consisting of different cell types in complex spatial patterns, together with extracellular matrix components. This biological complexity is reflected in a wide range of morphologically diverse and intricate images, which require further software customisation for accurate analysis, posing intriguing challenges for future advances. To test the sensitivity of Q-IF, we also set up an experiment with three groups with different fluorescence intensities. The results recorded by Q-IF analysis show a similar fluorescence mean value and a consistent trend between the experimental groups compared to the manual analysis, indicating a good detection range.
Furthermore, the comparative analysis between the Q-IF and Otsu thresholds returns comparable results, evaluating both the signal fold increase and the statistical analysis. This result can be considered significant, as Otsu’s technique is widely recognised as one of the best-performing image thresholding methods [21]. Taken together, our results suggested the tool’s effective performance, reliability, and versatility, suggesting its use even in biological contexts other than those we have shown. Notably, our evidence highlights the potential of Q-IF as a valuable tool with particular emphasis on cell culture studies.
In addition, we believe that one of the main advantages is the tool’s intuitive and easy-to-use interface, which makes it accessible even to researchers who do not have experience with programming and computer codes. Indeed, in the field of automated cellular image analysis, other software provides a graphical interface to users, avoiding the need to access the source code [10]. In summary, we provide a tool for the unbiased, accurate, and reproducible automated analysis of IF images. The application can be used for sensitive and specific analysis with a workflow of about 10 s/experimental sets in our case, including also statistical analysis and obtaining graphs. Notably, our software is not intended to meet all the many needs of the scientific community but rather to provide a simple and reliable tool for the automated analysis of multiple images, obtaining accurate and specific results. Furthermore, since Q-IF is an open-source tool, we hope to encourage researchers to modify and improve the source code and algorithms to suit their needs.
5. Conclusions
In this study, we introduced the Q-IF tool, a robust and versatile software designed to automate the analysis of IF images. Our results underscore the tool’s capability to deliver unbiased, accurate, and reproducible results, even in complex biological contexts. The adaptive thresholds and the unique two-step ROI calculation process ensure that the software can handle various signal intensities and morphologies. By providing open-source access to the Q-IF tool, we aim to foster a collaborative environment, where researchers can adapt and refine the tool to meet their needs.
Looking ahead, there is strong potential to further enhance the capabilities of the Q-IF tool by integrating machine learning (ML) algorithms. With its ability to learn patterns from large datasets, machine learning could automatically recognise and classify various cellular signals, even those that might be challenging for traditional algorithms. For instance, deep learning models, a subset of ML, could be trained on annotated IF images to identify subtle patterns or anomalies the human eye might overlook. Such models can be particularly useful in cases where the cellular signals exhibit high variability or when there is a need to analyse a vast number of images quickly.
Furthermore, integrating ML could pave the way for predictive analytics within the Q-IF tool. The tool could potentially predict future cellular behaviours or responses by analysing past and present data, providing invaluable insights for researchers.
In conclusion, while the Q-IF tool already offers a significant advancement in the automated analysis of IF images, the integration of machine learning promises to usher in a new era of precision, efficiency, and insight. As optics, microscopy, and computer science continue to converge, we remain committed to evolving and refining our tool to meet the ever-changing demands of the scientific community.
Author Contributions
Conceptualisation, F.S., M.S. and N.M.; methodology, F.S. and N.M.; software, F.S.; validation, F.S. and N.M.; resources, M.S.; data curation, F.S. and N.M.; writing—original draft preparation, F.S. and N.M.; writing—review and editing, all authors; visualisation, all authors; supervision, M.S. and R.P.; project administration, M.S.; funding acquisition, M.S. All authors have read and agreed to the published version of the manuscript.
Funding
This research was funded by Funds for Departmental Research 2021 (University of Molise) to M.S.; Fondation Jérôme Lejeune call for Grants session 2021a, #2043 to M.S.; and Ara Parseghian Medical Research Fund (APMRF) to M.S.
Institutional Review Board Statement
Not applicable.
Informed Consent Statement
Not applicable.
Data Availability Statement
Images used in the analysis are publicly accessible on Google Drive at https://drive.google.com/drive/folders/1LYFh0obo-X6Yti1y_vyb8SLpc5HkerCC?usp=sharing (accessed on 12 December 2023). In addition, Q-IF source code is open-source correlated with a ReadMe file available at https://gitlab.com/francesco.salzano/automaticcellularquantification (accessed on 12 December 2023).
Acknowledgments
We sincerely thank Giovanni Rosa for the critical discussions and precious opinions, and Michela Varone for her valuable support.
Conflicts of Interest
The authors declare no conflicts of interest.
References
- Carvajal-Hausdorf, D.E.; Schalper, K.A.; Neumeister, V.M.; Rimm, D.L. Quantitative measurement of cancer tissue biomarkers in the lab and in the clinic. Lab. Investig. 2015, 95, 385–396. [Google Scholar] [CrossRef] [PubMed]
- Glory, E.; Murphy, R.F. Automated subcellular location determination and high-throughput microscopy. Dev. Cell 2007, 12, 7–16. [Google Scholar] [CrossRef]
- Ljosa, V.; Carpenter, A.E. Introduction to the quantitative analysis of two-dimensional fluorescence microscopy images for cell-based screening. PLoS Comput. Biol. 2009, 5, e1000603. [Google Scholar] [CrossRef] [PubMed]
- Arena, E.T.; Rueden, C.T.; Hiner, M.C.; Wang, S.; Yuan, M.; Eliceiri, K.W. Quantitating the cell: Turning images into numbers with ImageJ. Wiley Interdiscip. Rev. Dev. Biol. 2017, 6, e260. [Google Scholar] [CrossRef] [PubMed]
- Eliceiri, K.W.; Berthold, M.R.; Goldberg, I.G.; Ibáñez, L.; Manjunath, B.S.; Martone, M.E.; Murphy, R.F.; Peng, H.; Plant, A.L.; Roysam, B.; et al. Biological imaging software tools. Nat. Methods 2012, 9, 697–710. [Google Scholar] [CrossRef] [PubMed]
- Minaee, S.; Boykov, Y.; Porikli, F.; Plaza, A.; Kehtarnavaz, N.; Terzopoulos, D. Image segmentation using deep learning: A survey. IEEE Trans. Pattern Anal. Mach. Intell. 2021, 44, 3523–3542. [Google Scholar] [CrossRef] [PubMed]
- Wen, C.; Matsumoto, M.; Sawada, M.; Sawamoto, K.; Kimura, K.D. Seg2Link: An efficient and versatile solution for semi-automatic cell segmentation in 3D image stacks. Sci. Rep. 2023, 13, 7109. [Google Scholar] [CrossRef] [PubMed]
- Barnett, D.; Hall, J.; Haab, B. Automated identification and quantification of signals in multichannel immunofluorescence images: The SignalFinder-IF platform. Am. J. Pathol. 2019, 189, 1402–1412. [Google Scholar] [CrossRef] [PubMed]
- Kessel, F.; Steglich, A.; Tschongov, T.; Gembardt, F.; Ruhnke, L.; Stumpf, J.; Behrendt, R.; Cohrs, C.; Kopaliani, I.; Todorov, V.; et al. New automatic quantification method of immunofluorescence and histochemistry in whole histological sections. Cell. Signal. 2019, 62, 109335. [Google Scholar] [CrossRef]
- Rodríguez-Arribas, M.; Pizarro-Estrella, E.; Gómez-Sánchez, R.; Yakhine-Diop, S.; Gragera-Hidalgo, A.; Cristo, A.; Bravo-San Pedro, J.M.; González-Polo, R.A.; Fuentes, J.M. IFDOTMETER: A new software application for automated immunofluorescence analysis. J. Lab. Autom. 2016, 21, 246–259. [Google Scholar] [CrossRef]
- Goh, T.Y.; Basah, S.N.; Yazid, H.; Safar, M.J.A.; Saad, F.S.A. Performance analysis of image thresholding: Otsu technique. Measurement 2018, 114, 298–307. [Google Scholar] [CrossRef]
- Segatto, M.; Fittipaldi, R.; Pin, F.; Sartori, R.; Dae Ko, K.; Zare, H.; Fenizia, C.; Zanchettin, G.; Pierobon, E.S.; Hatakeyama, S.; et al. Epigenetic targeting of bromodomain protein BRD4 counteracts cancer cachexia and prolongs survival. Nat. Commun. 2017, 8, 1707. [Google Scholar] [CrossRef] [PubMed]
- Segatto, M.; Manduca, A.; Lecis, C.; Rosso, P.; Jozwiak, A.; Swiezewska, E.; Moreno, S.; Trezza, V.; Pallottini, V. Simvastatin treatment highlights a new role for the isoprenoid/cholesterol biosynthetic pathway in the modulation of emotional reactivity and cognitive performance in rats. Neuropsychopharmacology 2014, 39, 841–854. [Google Scholar] [CrossRef] [PubMed]
- Vasanthi, V.; Divya, B.; Ramadoss, R.; Deena, P.; Annasamy, R.K.; Rajkumar, K. Quantification of inflammatory, angiogenic, and fibrous components of reactive oral lesions with an insight into the pathogenesis. J. Oral Maxillofac. Pathol. 2022, 26, 600. [Google Scholar] [PubMed]
- Rodríguez-Rodríguez, P.; Arribas, S.M.; de Pablo, A.L.L.; González, M.C.; Abderrahim, F.; Condezo-Hoyos, L. A simple dot-blot–Sirius red-based assay for collagen quantification. Anal. Bioanal. Chem. 2013, 405, 6863–6871. [Google Scholar] [CrossRef] [PubMed]
- Thiese, M.S.; Ronna, B.; Ott, U. P value interpretations and considerations. J. Thorac. Dis. 2016, 8, E928. [Google Scholar] [CrossRef]
- Thompson, H.W.; Mera, R.; Prasad, C. A description of the appropriate use of Student’s t-test. Nutr. Neurosci. 1998, 1, 165–172. [Google Scholar] [CrossRef] [PubMed]
- Abe, T.; Isobe, C.; Murata, T.; Sato, C.; Tohgi, H. Alteration of 8-hydroxyguanosine concentrations in the cerebrospinal fluid and serum from patients with Parkinson’s disease. Neurosci. Lett. 2003, 336, 105–108. [Google Scholar] [CrossRef] [PubMed]
- Jaiswal, A.K. Antioxidant response element. Biochem. Pharmacol. 1994, 48, 439–444. [Google Scholar] [CrossRef]
- Wasserman, W.W.; Fahl, W.E. Functional antioxidant responsive elements. Proc. Natl. Acad. Sci. USA 1997, 94, 5361–5366. [Google Scholar] [CrossRef]
- Xu, X.; Xu, S.; Jin, L.; Song, E. Characteristic analysis of Otsu threshold and its applications. Pattern Recognit. Lett. 2011, 32, 956–961. [Google Scholar] [CrossRef]
- Niederlein, A.; Meyenhofer, F.; White, D.; Bickle, M. Image analysis in high content screening. Comb. Chem. High Throughput Screen. 2009, 12, 899–907. [Google Scholar] [CrossRef] [PubMed]
- Abràmoff, M.D.; Magalhães, P.J.; Ram, S.J. Image processing with ImageJ. Biophotonics Int. 2004, 11, 36–42. [Google Scholar]
- Odell, I.D.; Cook, D. Immunofluorescence techniques. J. Investig. Dermatol. 2013, 133, e4. [Google Scholar] [CrossRef] [PubMed]
- Guirado, R.; Carceller, H.; Castillo-Gomez, E.; Castren, E.; Nacher, J. Automated analysis of images for molecular quantification in immunohistochemistry. Heliyon 2018, 4, e00669. [Google Scholar] [CrossRef] [PubMed]
- Sezgin, M.; Sankur, B.l. Survey over image thresholding techniques and quantitative performance evaluation. J. Electron. Imaging 2004, 13, 146–168. [Google Scholar]
- Xing, J.; Yang, P.; Qingge, L. Automatic thresholding using a modified valley emphasis. IET Image Process. 2020, 14, 536–544. [Google Scholar] [CrossRef]
- Haralick, R.M.; Shapiro, L.G. Image segmentation techniques. Comput. Vision, Graph. Image Process. 1985, 29, 100–132. [Google Scholar] [CrossRef]
- Deeley, M.; Chen, A.; Datteri, R.; Noble, J.; Cmelak, A.; Donnelly, E.; Malcolm, A.; Moretti, L.; Jaboin, J.; Niermann, K.; et al. Comparison of manual and automatic segmentation methods for brain structures in the presence of space-occupying lesions: A multi-expert study. Phys. Med. Biol. 2011, 56, 4557. [Google Scholar] [CrossRef]
- Qiu, B.; van der Wel, H.; Kraeima, J.; Glas, H.H.; Guo, J.; Borra, R.J.; Witjes, M.J.H.; van Ooijen, P.M. Automatic segmentation of mandible from conventional methods to deep learning—A review. J. Pers. Med. 2021, 11, 629. [Google Scholar] [CrossRef]
- Yu, W.; Lee, H.K.; Hariharan, S.; Bu, W.; Ahmed, S. Quantitative neurite outgrowth measurement based on image segmentation with topological dependence. Cytom. Part J. Int. Soc. Adv. Cytom. 2009, 75, 289–297. [Google Scholar] [CrossRef] [PubMed]
- Riordan, D.P.; Varma, S.; West, R.B.; Brown, P.O. Automated analysis and classification of histological tissue features by multi-dimensional microscopic molecular profiling. PLoS ONE 2015, 10, e0128975. [Google Scholar] [CrossRef] [PubMed]
- Wu, G.; Zhao, X.; Luo, S.; Shi, H. Histological image segmentation using fast mean shift clustering method. Biomed. Eng. Online 2015, 14, 1–12. [Google Scholar] [CrossRef] [PubMed]
- Xu, J.; Janowczyk, A.; Chandran, S.; Madabhushi, A. A high-throughput active contour scheme for segmentation of histopathological imagery. Med. Image Anal. 2011, 15, 851–862. [Google Scholar] [CrossRef] [PubMed]
Disclaimer/Publisher’s Note: The statements, opinions and data contained in all publications are solely those of the individual author(s) and contributor(s) and not of MDPI and/or the editor(s). MDPI and/or the editor(s) disclaim responsibility for any injury to people or property resulting from any ideas, methods, instructions or products referred to in the content. |
© 2024 by the authors. Licensee MDPI, Basel, Switzerland. This article is an open access article distributed under the terms and conditions of the Creative Commons Attribution (CC BY) license (https://creativecommons.org/licenses/by/4.0/).









