Abstract
In shield construction, the limit support pressure of the tunnel face has an important influence on ground settlement and construction safety. In this study, MIDAS GTS NX software was used to conduct a series of three-dimensional finite element simulations to investigate variations in excavation face support pressure under different layered ground conditions. By changing the shear strength parameters of the top or bottom layers, the influence of composite layers with different formation boundaries on the support pressure of the excavation face was studied. It was observed that when the formation boundary is placed above the axis, the support pressure of the excavation face is more sensitive to a change in the parameters in the lower part of the formation than in the upper part. Conversely, when the formation boundary lies below the axis, this sensitivity becomes reversed. Additionally, we derived a robust and accurate equation to estimate the limiting face support pressure in layered soft ground based on numerical modeling.
1. Introduction
With the rapid pace of urbanization both domestically and internationally, the frequency of underground space development is increasing significantly, making the 21st century an era dedicated to the utilization and advancement of underground spaces, which has become a widely accepted consensus [1]. Shield tunnel construction boasts remarkable benefits such as accelerated excavation speed and high automation levels, rendering it the primary method employed for constructing urban subterranean tunnels. A key aspect of this technique involves providing appropriate support pressure at the tunnel excavation face to ensure ground stability [2]. The support pressure exerted on the excavation face plays a critical role in minimizing ground settlement during tunnel construction. Insufficient supporting pressure can lead to active failure, while excessive supporting pressure can lead to passive failure [3,4,5].
Many researchers and engineers have conducted theoretical and analytical studies on the stability of the excavation face during shield construction, and the specific research methods can be roughly divided into theoretical analysis, model tests, and numerical analysis.
Among the theoretical analysis methods, the limit equilibrium method is extensively employed. In the early 1960s, M. Horn [6] proposed an initial limit equilibrium failure mechanism, assuming that instability failure of a shield excavation face occurs on a rigid plastic soil adhering to the Mohr–Coulomb failure criterion. The support pressure required on the front wedge surface is calculated through force-based limit equilibrium analysis. Due to its straightforward concept and simple calculation, many researchers [7,8] have widely embraced and continuously improved the wedge slider model to accommodate stability analysis of the shield excavation face and support pressure under varying geological conditions. Anagnost [7] used an enhanced wedge-shaped silo model to assess tunnel face stability for earth-pressure-balanced shields in water-free conditions. Broere [9] refined the wedge stability model by investigating how soil heterogeneity influences the minimum surface support pressure. Ding [10] proposed an improved 3D working face stability analysis model based on the limit equilibrium method, which took into account the advanced support effect of a small conduit.
Limit analysis represents a significant approach for addressing stability issues of excavation faces. Davis et al. [11] were pioneers in utilizing the upper-bound plastic limit analysis method to study the limiting support pressure of tunnel excavation faces and instability failure mechanisms while evaluating unlined tunnel face stability within pure cohesive soils under undrained water assumptions. Leca and Dormieux [12] proposed a three-dimensional mechanism based on the motion of two rigid conical blocks within the friction material, from which they derived the upper and lower limits of support pressure for maximum and minimum excavation faces in a shield roadway. Building upon this work, Tang et al. [13] presented an upper-bound solution to tunnel excavation face instability in layered soil. While most studies estimate the limiting surface support pressure when an upper layer (single or multiple layers) overlays the lower strata during tunnel excavation, it is important to re-evaluate this situation as multiple strata crossings prior to tunnel excavation are common in reality. Chang [14] established a simplified model of the three-dimensional failure mechanism of a roadway face in multi-layered surrounding rock, obtained a theoretical model for upper limit analysis of support pressure, and found that the stability of the tunnel face could be improved by improving its formation properties or optimizing the tunnel section design.
The second type of analysis method is the model test method. There are two types of model tests: the 1-g model test [15,16] and centrifuge tests under the n-g model test [17,18]. Kirsch [15] conducted a series of centrifugal tests to investigate the failure evolution mechanism and ultimate support pressure of excavation faces. Chambon [18] carried out a series of centrifugal tests to study sandy soil under different diameters and different soil diameter ratios. They found that the ratio of soil diameter had little effect on the support pressure when the working face was damaged, and the limiting support pressure had a linear relationship with the roadway diameter. Sun [19] studied the evolution mechanism of roadway face instability under different foundation conditions, and they defined three failure modes: front extrusion, front caving, and back caving. Lei [20] conducted a series of transparent clay model tests on the active stability of the shield face adjacent to the existing tunnel, based on the excavation process, failure mode, influence range, and support force. It was found that the failure mode of the shield tunnel working surface was the whole failure mode, which was approximately wedge-shaped and ladder-shaped along the longitudinal and transverse sections, respectively. However, due to its high cost and complex operation compared with other methods, the model test method is generally not employed for stability analysis of excavation faces.
The third method of analysis is numerical analysis, which is a viable and effective approach for simulating complex shield construction. Vermeer et al. [21] conducted a series of three-dimensional finite element simulations to assess tunnel surface stability under drainage conditions, taking into consideration factors such as friction angle and cohesion force. They derived a design equation for determining the limiting support pressure. Ukritchon et al. [22] utilized the three-dimensional finite element method to investigate the stability of undrained tunnel excavation faces when soil shear strength increases linearly with depth. Their study examined the influence of the cover diameter ratio, cover stress factor, and linear strength gradient ratio on undrained tunnel excavation surface stability, proposing a new design equation to calculate safety factors for homogeneous clay excavation surfaces in undrained tunnels where the shear strength increases linearly with depth. Zhang et al. [23] proposed a series of three-dimensional FDM models to analyze surface stability in shallow circular tunnels constructed in frictional/viscous frictional soils. They also introduced a simple approach for determining failure zone boundaries by considering different soil diameter ratios and shear strength parameters. Alagha et al. [24] used MIDAS for numerical simulation to study the influence of different soil strength parameters, covering diameter ratios, and tunnel diameters on tunnel excavation under uniform foundation conditions. At the same time, the collapse pressure required by the tunnel face during tunnel excavation in layered soil was preliminarily investigated. Li [25] used the FLAC-3D numerical simulation method to simulate the characteristics of a coal wall in a large mining face at different mining heights. Qing [26] used a combination of numerical simulation and theoretical analysis to study the ultimate support pressure and failure area, analyze the influence of various factors on the stability of the roadway face, and reveal the mechanism of the roadway face collapse. Li [27] carried out numerical simulation to study the velocity distribution characteristics of the tunnel working face and above the vault. Di [28], based on the 3D head distribution model and the upper bound theorem of limit analysis, established the calculation model of limit support pressure of the shield tunnel working face. The influence of water level, internal friction angle, buried depth, and water pressure on the stability of the roadway working face was analyzed.
It can be seen from the literature that the current research mainly considers the stability analysis of an excavation face for ground with homogeneous soil, and the applications to layered soft ground are relatively few. The influence of soil on the support force of the excavation face under different stratification conditions needs to be further studied.
Therefore, this paper mainly carried out two aspects of research: The first is to study the change law of the support pressure of the excavation face with different layered soft grounds. The second is to develop a robust and accurate equation to estimate the limiting face support pressure in layered soft ground based on numerical modeling. The results provide a reliable reference for evaluating face stability and safety control during tunnel excavation.
In this paper, Section 1 offers an introduction, which includes a brief literature review. Section 2 presents our numerical modeling of the TBM face support pressure, which introduces the established model, model parameter selection, and related research methods. Section 3 gives the numerical simulation results and discussion, which studies the change rule of the support pressure of the excavation face under different layered foundation conditions and the calculation formula of the tunnel face support pressure in layered soft ground. Section 4, finally, outlines the conclusion, which summarizes the related research results.
2. Numerical Modeling of the TBM Face Support Pressure
2.1. Simulation Program and Model Building
The finite element analysis software MIDAS GTS NX 2018 was used in this numerical simulation experiment. This is a finite element analysis software designed by Midas for the geotechnical field. It can perform a variety of coupling analyses while supporting a variety of analysis types such as construction phase analysis. It is very practical for modeling and analysis of subways, slopes, tunnels, pile foundations, and other practical projects. The software has been used by many researchers (e.g., Kim [29], Alagha [24], etc.) for various geotechnical problems related to tunnels and underground infrastructure.
The model constructed in this study is shown in Figure 1. Due to the symmetry of the geometry, only half of the tunnel is used to simulate the excavation face behavior in case of failure. The boundary of the model adopts a displacement boundary condition and assumes that the groundwater level is much lower than the invert of the tunnel, so the influence of the groundwater level is not included in the analysis. An eight-node (3D), first-order, solid-element model is used for both tunnel segments and strata. The excavation method is the simplified single-step excavation method. It is assumed that the tunnel is excavated simultaneously in one-dimensional length and the pipe segments are laid simultaneously. Two construction phases are used to simulate excavation in GTS NX, with the first step being to determine the anisotropic geostress conditions under the initial conditions. The second step is to remove the soil mass of the inner diameter of the tunnel, lay pipe segments at the same time, and apply uniform support pressure on the excavation face vertically to simulate the excavation of the tunnel. In addition, the layered ground is divided into five groups. The stratification scheme is shown in Figure 2.
Figure 1.
Typical 3D finite element mesh used in the analyses.
Figure 2.
Stratification scheme of layered ground.
2.2. Material Constitutive Model and Parameter Selection
Several authors [21,24,30] have shown that the elastic–plastic finite element method is well-suited to predicting the collapse loads of geotechnical structures. They studied the face stability of tunnels in soils and soft rocks by using the finite element method in combination with the elastic–plastic Mohr–Coulomb constitutive model and obtained good results. Therefore, the soft soil studied in this paper is assumed to conform to the Mohr–Coulomb failure criterion. This constitutive model requires determining five main parameters: the expansion angle ψ, elastic modulus E, friction angle , cohesion force c, and Poisson’s ratio ν. The elastic strain is determined by the elastic modulus E and Poisson’s ratio ν. For the ultimate load analysis, the deformation before failure is not very important, so the elastic modulus E and Poisson’s ratio ν do not affect the support pressure Pf. Meanwhile, different dilatancy angles will produce different load–displacement curves and different failure mechanisms but have little influence on failure loads [21]. In addition, K0 affects the magnitude of the displacement but does not affect the pressure at the time of failure [24]. Therefore, the effects of E, ν, K0, and ψ are not considered in this paper. Their values are determined to be 100 MPa, 0.3, 0.5, and 0.01°, respectively. The unit weight takes a constant (18 kN/m3) at all stages. The concrete tunnel lining is modeled as a linear elastic model, in which the elastic modulus of the lining is 20 GPa, Poisson’s ratio is 0.2, the thickness is 20 cm, and the unit weight is 24 kN/m3. Other parameters are shown in Table 1.
Table 1.
Setting the shear strength parameters.
2.3. The Definition of the Support Pressure of the Excavation Face in an Unstable Condition
In order to analyze the influence of different composite strata on ground settlement, the support pressure of the excavation face should be determined. In this study, the stress control method was used to determine the support pressure of the excavation face when failure occurs. The essence of the stress control method is to gradually reduce the applied pressure until the failure occurs, and the pressure applied before the failure point is the minimum excavation face support pressure. In this numerical simulation, the maximum displacement point in the excavation face is taken as the control point, as shown in Figure 3a. By recording the displacement of the control point at each pressure drop increment, the pressure–displacement curve is obtained, as shown in Figure 3b. When the applied support pressure decreases, the displacement of the control point increases. When the curve becomes horizontal, it means that damage has occurred. Therefore, before reaching this point of failure, the support pressure applied is the limiting support pressure required for the excavation face. When the soil is completely destroyed, the displacement of the characteristic part will change abruptly, and the finite element calculation may not converge. Therefore, we continue to reduce the support pressure until the model calculation does not converge, at which time the soil displacement is considered to be infinite. Until then, all numerical calculations are convergent.
Figure 3.
Determining the support pressure of the excavation face.
2.4. Validation of Numerical Models
This section verifies the modeling technique proposed in this paper. Three physical models were tested (Chambon and Corte [18]; Oblozinsky and Kuwano [31]; Idinger et al. [17]), and we carried out the analysis with the method of numerical simulation. The same dimensions, soil parameters, and boundary conditions in these physical models were used in numerical simulation. Table 2 compares the excavation face support pressures from these physical tests with those obtained based on the proposed numerical method. The excavation face support pressure is expressed in the standard form , which has often been used in previous studies. As can be seen from Table 2, the numerical values obtained based on the proposed numerical calculation method are largely consistent with the results of all physical model tests. Therefore, it can be considered that this numerical method can be used to analyze the stability of the tunnel with certainty.
Table 2.
Validation of Numerical Models.
3. Numerical Simulation Results and Discussion
3.1. Influence of Shear Strength Parameters on the Support Pressure
The objective of this section is to investigate the impact of variations in shear strength parameters (friction and cohesion) within the top and bottom layers on the support pressure exerted on the excavation face, considering different soil layers. The study is categorized into five sections, wherein each section explores and analyzes how changes in bottom-layer parameters affect the support pressure when keeping the shear strength parameter of the upper part constant. Subsequently, under unchanged lower-part parameters, we examine and analyze how variations in upper-part parameters influence the support pressure on the excavation face.
In the first case (Figure 4a), the strata boundary is at the top of the tunnel. For the change in friction angle, with the change in , the support pressure is reduced from 26.5 kPa to 6 kPa, a total reduction of 20.5 kPa. With the change in , the support pressure is reduced from 19.5 kPa to 15 kPa, a total reduction of 4.5 kPa. For the change in cohesion, with the change in , the support pressure is reduced from 25 kPa to 11.5 kPa, a total reduction of 13.5 kPa, and with the change in , the support pressure is reduced from 20 kPa to 16 kPa, a total reduction of 4 kPa. It can be seen that in the case of group a, the parameter change in the bottom layer is more sensitive than that of the top layer, that is, the change in the shear strength parameter of the bottom layer has a greater influence on the support pressure of the excavation face.

Figure 4.
Support pressure of the excavation face under a change in friction angle and cohesion force in different cases.
In the second case (Figure 4b), the strata boundary is D/4 from the top of the tunnel. Under the influence of and , the variation law of destructive force is similar to that of Group a. The parameter variation in the lower layer has a greater influence on the support pressure of the excavation face than that of the upper layer. However, the difference is that the influence of the upper-soil parameter change on the supporting force is increasing, while the influence of the lower-soil parameter change is decreasing.
In the third case (Figure 4c), the formation boundary intersects the tunnel axis. For the parameter changes studied, although the influence of changes in the upper stratum on the support pressure of the excavation face is slightly greater, the amplitude is small. Therefore, it can be considered that both the change in shear strength parameters in the lower stratum and the change in parameters in the upper stratum have roughly the same influence on the support pressure of the excavation face, that is, in this case, it is not important whether the shear strength parameter changes in the upper or lower strata.
In the fourth case (Figure 4d), the formation boundary is 3D/4 from the top of the tunnel. For the friction angle, the supporting pressure decreases by 7.5 kPa with the change in , while the supporting pressure decreases by 17 kPa with the change in . For cohesion, the supporting pressure decreases by 3.5 kPa with the change in , while the supporting pressure decreases by 13.5 kPa with the change in . It is not difficult to see that for the studied parameter changes, the parameter changes in the upper layer have a greater impact on the support pressure of the excavation face than those in the lower layer, which is just the opposite of the first two types of conditions.
In the fifth case (Figure 4e), the formation boundary is at the bottom of the tunnel. It can be seen that the supporting force is mainly affected by the parameters of the upper soil mass, and the change in the parameters of the lower soil mass has no effect on the supporting force.
Through the analysis of the above five types of conditions, it can be seen that, based on the tunnel axis, when the formation boundary is higher than the axis plane, the change in the underlying soil parameters has a greater impact on the support pressure of the excavation face, and the farther away from the axis, the greater the impact. When the formation boundary line is lower than the axis plane, the change in the upper-soil parameters has a greater influence on the support pressure of the excavation face, and the farther away from the axis, the greater the influence. This shows that the soil condition in front of the tunnel excavation plays a decisive role in the support pressure of the excavation face.
3.2. Influence of Different Layers on the Support Pressure
Figure 5 and Figure 6 were obtained by combining the curves related to the changes in the underlying soil mass in the above section.
Figure 5.
Influence of upper shear strength parameter variation on the support pressure of the excavation face in different cases. (a) The influence of friction Angle change; (b) The influence of cohesion change.
Figure 6.
Influence of lower shear strength parameter variation on the support pressure of the excavation face in different cases. (a) The influence of friction Angle change; (b) The influence of cohesion change.
As can be seen from Figure 5, when the formation boundary is at the bottom of the tunnel, the change in the parameters of the lower-layer soil has almost no influence on the support pressure of the excavation face. However, as the ground interface moves upward, the change in the parameters of the lower-layer soil has an increasing influence on the soil.
As can be seen from Figure 6, when the formation boundary is at the bottom of the tunnel, the change in the parameters of the upper soil mass has the greatest influence on the support pressure of the excavation face; however, as the ground interface moves upward, the change in the parameters of the upper soil mass has less and less influence on the soil mass; however, when the floor boundary is at the top of the tunnel, the change in the parameters of the upper soil mass has a certain influence rather than no change.
This indicates that the soil parameter change above the top of the tunnel will have an impact on the support pressure of the tunnel excavation face, but the effect is very weak, which may be due to the arch effect, so the soil above the top of the tunnel will only have a strong effect on the tunnel excavation face within a certain range, and other soil will have little impact on the excavation face due to the arch effect. It can be seen that the stability of the excavation face depends on the shear strength parameters of the soil directly in front of the tunnel excavation face and the soil above it when the boundary conditions are not affected.
3.3. Influence of Shear Strength Parameters on Formation Displacement
Figure 7 shows the influence of the change in the upper-soil parameters on the displacement when the formation boundary line is on the tunnel axis. It can be seen that with the increase in friction angle, the displacement of the square soil in front of the excavation decreases, the affected range of the upper soil becomes smaller, and the control point of the maximum displacement constantly moves down, while the change in the lower soil is small. Figure 8 shows the influence of the change in soil parameters on the displacement when the ground boundary line is on the tunnel axis. It can be seen that with the increase in friction angle, the displacement of the soil under the excavation decreases, and the maximum displacement point moves upward. This indicates that the instability failure is generally controlled by weaker soils.
Figure 7.
The influence of the change in upper friction angle on the displacement in group c.
Figure 8.
The influence of the change in lower friction angle on the displacement in group c.
Figure 9 shows the influence of the change in soil parameters on the displacement when the formation boundary line is at the bottom of the tunnel. It can be seen that with the increase in friction angle, the displacement of the soil before excavation decreases, and the affected range of the soil decreases. Figure 7 shows the influence of soil parameter change on displacement when the formation boundary line is at the bottom of the tunnel. It can be seen that the change in soil parameters in the lower part of the tunnel has no effect on the displacement, which indicates that the soil under the tunnel does not affect the support force of the excavation face, nor is it affected by the excavation face.
Figure 9.
The influence of the change in friction angle on the displacement in group e.
Through the relevant displacement changes, it can be seen that the influence of tunnel excavation on the strata is mainly concentrated in the soil directly in front of the excavation face and the soil above it. From another point of view, the parameters of this part of the soil also affect the stability of the excavation face support, which is consistent with the conclusion of the previous section.
3.4. Equivalent Friction Angle and Equivalent Cohesive Force of Composite Formation
Alagha et al. [24] studied the influence of different soil strength parameters, the covering diameter ratio, and tunnel diameter on tunnel excavation under a uniform soil layer. On the basis of 140 numerical analyses, a new design formula was derived to calculate the collapse pressure of the working face required for tunneling above the water table.
The limitations of this equation are as follows:
- When and ;
- When and .
This formula is only for use in a uniform formation. Although Alagha briefly discussed the situation in a composite formation, they did not give a specific formula. Based on the study of different composite strata, this section establishes a formula for correcting the support pressure of the excavation face according to the composite strata.
First, assuming that there is an equivalent friction angle of composite formation with constant cohesion, can be equivalent to the combined effect of the friction angle of the upper soil and the lower soil, so that it can be equivalent to a uniform formation. Based on the simulated composite formation data and support force, the equivalent friction angle of the composite formation under different conditions is obtained through the reverse calculation of Alagha’s formula.
When the upper soil changes, the five types of conditions are combined with the changes in the friction force of the upper soil, and the results are shown in Figure 10. It can be seen that when the cohesion and the friction force of the underlying soil are constant, the equivalent friction angle of different layering conditions changes linearly. Similarly, as can be seen from Figure 10, when the underlying soil mass changes, the equivalent friction angle of different layering conditions also presents a linear change. Therefore, the formula of the equivalent friction angle is given as follows:
where , , and are the equivalent coefficient of friction force of the lower soil mass, the equivalent coefficient of friction force of the upper soil mass, and the layered coefficient of friction force of the soil mass, respectively.
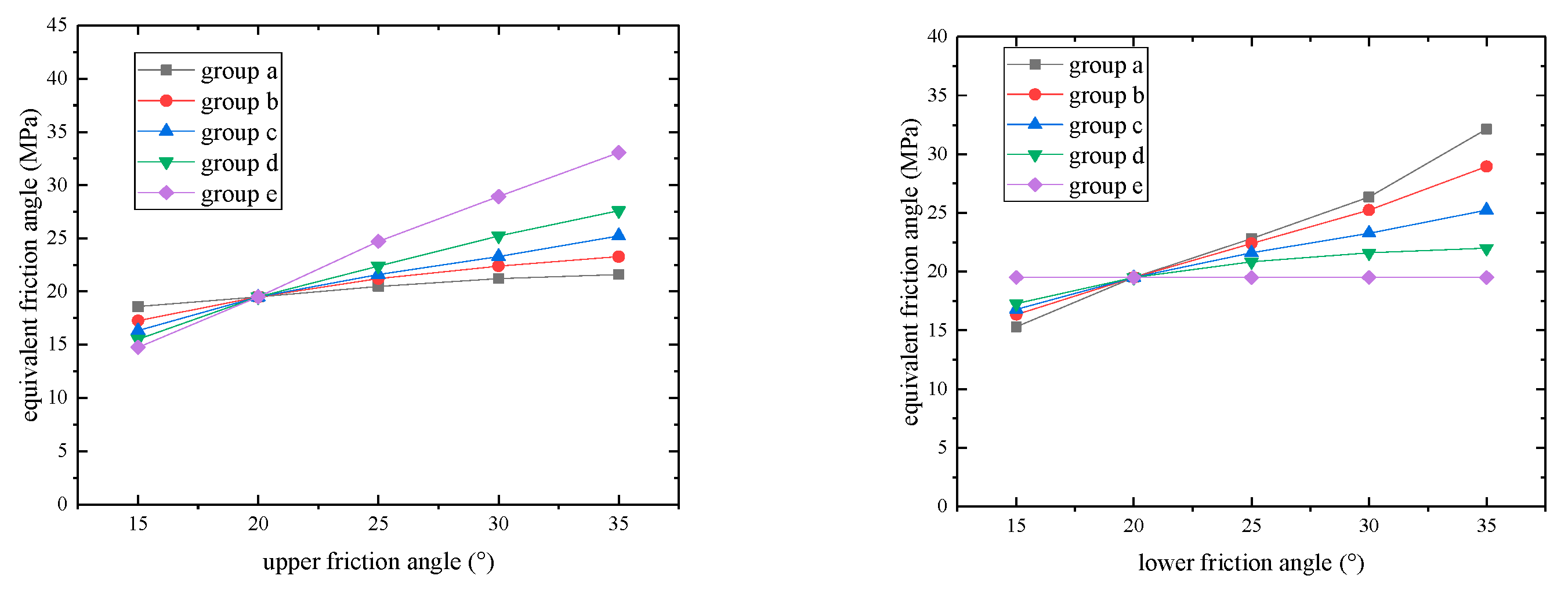
Figure 10.
The relationship between the upper and lower friction angles and equivalent friction angles.
In Figure 11, it can be seen that the values of and are the slope of each line, which varies with the stratification of the formation.
Figure 11.
The relationship between X/D and the equivalent coefficient of friction angle.
Assuming that the distance from the ground boundary line to the bottom of the tunnel is X and the tunnel diameter is D, the relationship between , , and X/D is as shown in Figure 11. It can be seen that they have linear relations. According to the fitting results, we can derive the calculation formulas of and :
The value of is related to the intercept in the figure above. After plugging in the values of and , respectively, the value of can be obtained:
Then, consider the change in the cohesion force. According to the above, the cohesion force has a similar change law to the friction force. Similarly, the formula can be obtained by operating in accordance with the flow of friction force change for the case of cohesion change:
where , , and are the equivalent coefficient of the cohesive force of the lower soil mass, the equivalent coefficient of the cohesive force of the upper soil mass, and the layered coefficient of the cohesive force of the soil mass, respectively.
Similar to the calculation of friction angle, the formulas can be obtained according to the fitting result:
Therefore, the modified formula for calculating the support pressure of the excavation face of the composite formation is integrated as follows:
The limitations of this equation are as follows:
- When and ;
- When and .
3.5. Verification of Derived Empirical Equations
In this section, the relevant empirical formulas are verified by other researchers’ existing studies. Figure 12 shows the relationship between the change in soil shear strength parameters and the ultimate support pressure. By comparing the numerical simulation results of Alagha et al. [24] (2019), Senent [32] (2015), and Tang [13] (2014), it is found that the formula presented in this paper has a high consistency with the simulation results of Alagha, while according to the analysis of Alagha, Senent and Tang overestimate the ultimate support pressure. Therefore, based on our comparison of the existing numerical, analytical, and experimental studies, we assert that the prediction provided by the composite formation calculation formula presented in this paper is consistent with many previous studies and superior to most studies.
Figure 12.
The relationship between the change in soil shear strength parameters and the ultimate support pressure ([13,24,32]): (a) the influence of lower friction angle change, (b) the influence of upper friction angle change, (c) the influence of lower cohesive change, (d) the influence of upper cohesive change.
4. Conclusions
This paper has presented a series of three-dimensional finite element simulations using MIDAS GTS NX software, which were conducted to investigate the excavation face support pressure in layered ground. This study has considered the influence of different shear strength parameters and formation boundaries on the support pressure of excavation faces in composite strata, resulting in a modified formula for calculating this pressure. Based on the numerical simulation results, we draw the following conclusions:
- (1)
- In layered ground, when the ground boundary line is higher than the axis plane, the lower soil layer has a greater influence on the support pressure of the excavation face, and the farther away from the axis, the greater the influence. When the formation boundary line is lower than the axis plane, the influence of the upper soil on the support pressure of the excavation face is greater, and the farther away from the axis, the greater the influence.
- (2)
- The soil in front of the tunnel excavation and above it plays a decisive role in setting the support pressure of the excavation face, while the soil at the bottom of the tunnel has no effect on it.
- (3)
- The influence of tunnel excavation on the strata is mainly concentrated on the soil directly in front of the excavation face and the soil above it. The larger the shear strength parameter, the smaller the displacement, and the maximum displacement point moves in the direction of the smaller shear strength parameter, while instability failure is generally controlled by weaker soil.
- (4)
- A modified formula for calculating the support pressure of an excavation face in layered ground has been given.
Author Contributions
Conceptualization, B.X. and X.L.; methodology, B.X. and X.L.; validation, B.X. and L.H.; investigation, B.X. and L.H.; resources, B.X.; data curation, B.X. and L.H.; writing—original draft, B.X.; writing—review and editing, X.L. and L.H.; visualization, L.H.; project administration, B.X. and X.L.; funding acquisition, B.X. All authors have read and agreed to the published version of the manuscript.
Funding
This research received no external funding.
Institutional Review Board Statement
Not applicable.
Informed Consent Statement
Not applicable.
Data Availability Statement
The original contributions presented in the study are included in the article, further inquiries can be directed to the corresponding author.
Acknowledgments
Thanks are due to Chenglu Hou for his help with resources and supervision of this article.
Conflicts of Interest
The authors declare no conflicts of interest.
References
- Xie, H.P.; Zhang, Y.H.; Chen, Y.Y.; Peng, Q.; Liao, Z.Y.; Zhu, J.B. A case study of development and utilization of urban underground space in Shenzhen and the Guangdong-Hong Kong-Macao Greater Bay Area. Tunn. Undergr. Space Technol. 2021, 107, 16. [Google Scholar] [CrossRef]
- Chapman, D.N.; Metje, N.; Stärk, A. Introduction to Tunnel Construction; Taylor and Francis: London, UK, 2010. [Google Scholar]
- Li, P.; Chen, K.; Wang, F.; Li, Z. An upper-bound analytical model of blow-out for a shallow tunnel in sand considering the partial failure within the face. Tunn. Undergr. Space Technol. 2019, 91, 102989. [Google Scholar] [CrossRef]
- Cai, W.Q.; Zhu, H.H.; Liang, W.H. Three-dimensional tunnel face extrusion and reinforcement effects of underground excavations in deep rock masses. Int. J. Rock Mech. Min. Sci. 2022, 150, 18. [Google Scholar] [CrossRef]
- Wang, S.; Li, X.L.; Qin, Q.Z. Study on Surrounding Rock Control and Support Stability of Ultra-Large Height Mining Face. Energies 2022, 15, 20. [Google Scholar] [CrossRef]
- Horn, N. Horizontal earth pressure on the vertical surfaces of the tunnel tubes. In Proceedings of the National Conference of the Hungarian Civil Engineering Industry, Budapest, Hungary, 7–16 November 1961. [Google Scholar]
- Anagnostou, S.T.G. The contribution of horizontal arching to tunnel face stability. Geotechnik 2012, 35, 34–44. [Google Scholar] [CrossRef]
- Qarmout, M.; König, D.; Gussmann, P.; Thewes, M.; Schanz, T. Tunnel face stability analysis using Kinematical Element Method. Tunn. Undergr. Space Technol. 2019, 85, 354–367. [Google Scholar] [CrossRef]
- Broere, W. Tunnel Face Stability and New CPT Applications; Delft University: Delft, The Netherlands, 2001. [Google Scholar]
- Ding, W.T.; Wang, H.; Liu, K.Q.; Hou, M.L.; Chen, R. Stability Evaluation Model of a Tunnel Face Excavated by the Benching Method in a Soft Silty Clay Layer. Int. J. Geomech. 2021, 21, 13. [Google Scholar] [CrossRef]
- Davis, E.H.; Gunn, M.J.; Mair, R.J. The stability of shallow tunnels and underground openings in cohesive material. Géotechnique 1980, 30, 397–416. [Google Scholar] [CrossRef]
- Leca, E.; Dormieux, L. Upper and lower bound solutions for the face stability of shallow circular tunnels in frictional material. Géotechnique 1990, 40, 581–606. [Google Scholar] [CrossRef]
- Tang, X.W.; Liu, W.; Albers, B.; Savidis, S.J.A.G. Upper bound analysis of tunnel face stability in layered soils. Acta Geotech. 2014, 9, 661–671. [Google Scholar] [CrossRef]
- Chang, Y.B.; Cao, P.; Zhang, J.; Fan, Z.; Xie, W.P.; Liu, Z.Z.; Deng, H.J.; Zhao, Q.X. Face Stability of Tunnel in Multi-stratum: Limit Analysis and Numerical Simulation. Geotech. Geol. Eng. 2023, 41, 3203–3215. [Google Scholar] [CrossRef]
- Kirsch, A. Experimental investigation of the face stability of shallow tunnels in sand. Acta Geotech. 2010, 5, 43–62. [Google Scholar] [CrossRef]
- Chen, R.P.; Li, J.; Kong, L.G.; Tang, L.J. Experimental study on face instability of shield tunnel in sand. Tunn. Undergr. Space Technol. 2013, 30, 12–21. [Google Scholar] [CrossRef]
- Idinger, G.; Aklik, P.; Wu, W.; Borja, R.I. Centrifuge model test on the face stability of shallow tunnel. Acta Geotech. 2011, 6, 105–117. [Google Scholar] [CrossRef]
- Chambon, P.; Corte, J.F. Shallow tunnels in cohesionless soil: Stability of tunnel face. J. Geotech. Eng. 1994, 120, 1148–1165. [Google Scholar] [CrossRef]
- Sun, Z.Y.; Zhang, D.L.; Li, A.; Lu, S.; Tai, Q.M.; Chu, Z.F. Model test and numerical analysis for the face failure mechanism of large cross-section tunnels under different ground conditions. Tunn. Undergr. Space Technol. 2022, 130, 26. [Google Scholar] [CrossRef]
- Lei, H.Y.; Liu, Y.N.; Hu, Y.; Jia, R.; Zhang, Y.J. Active stability of the shield tunneling face crossing an adjacent existing tunnel: Transparent clay model test and DEM simulation. Can. Geotech. J. 2023, 60, 864–884. [Google Scholar] [CrossRef]
- Vermeer, P.; Ruse, N.; Marcher, T. Tunnel heading stability in drained ground. Felsbau 2002, 20, 8–18. [Google Scholar]
- Ukritchon, B.; Yingchaloenkitkhajorn, K.; Keawsawasvong, S.J.C. Three-dimensional undrained tunnel face stability in clay with a linearly increasing shear strength with depth. Comput. Geotech. 2017, 88, 146–151. [Google Scholar] [CrossRef]
- Zhang, C.P.; Han, K.H.; Zhang, D.L. Face stability analysis of shallow circular tunnels in cohesive-frictional soils. Tunn. Undergr. Space Technol. 2015, 50, 345–357. [Google Scholar] [CrossRef]
- Alagha, A.S.N. Numerical modelling of tunnel face stability in homogeneous and layered soft ground. Tunn. Undergr. Space Technol. 2019, 94, 103096. [Google Scholar] [CrossRef]
- Li, X.L.; Zhang, X.Y.; Shen, W.L.; Zeng, Q.D.; Chen, P.; Qin, Q.Z.; Li, Z. Research on the Mechanism and Control Technology of Coal Wall Sloughing in the Ultra-Large Mining Height Working Face. Int. J. Environ. Res. Public Health 2023, 20, 17. [Google Scholar] [CrossRef] [PubMed]
- Qiang, S.H.; Zhao, L.Z.; Wang, X.H.; Li, X.M.; Wang, F.N. Analysis of face stability for shallow shield tunnels in sand. Front. Earth Sci. 2023, 11, 13. [Google Scholar] [CrossRef]
- Li, W.; Zhang, C.P.; Zhang, D.L.; Ye, Z.J.; Tan, Z.B. Face stability of shield tunnels considering a kinematically admissible velocity field of soil arching. J. Rock Mech. Geotech. Eng. 2022, 14, 505–526. [Google Scholar] [CrossRef]
- Di, Q.G.; Li, P.F.; Zhang, M.J.; Zhang, W.J.; Wang, X.Y. Analysis of face stability for tunnels under seepage flow in the saturated ground. Ocean Eng. 2022, 266, 12. [Google Scholar] [CrossRef]
- Kim, S.H.; Tonon, F. Face stability and required support pressure for TBM driven tunnels with ideal face membrane—Drained case. Tunn. Undergr. Space Technol. 2010, 25, 526–542. [Google Scholar] [CrossRef]
- Huang, M.S.; Li, Y.S.; Shi, Z.H.; Lu, X.L. Tunnel face stability model for layered ground with confined aquifers. Tunn. Undergr. Space Technol. 2023, 132, 16. [Google Scholar] [CrossRef]
- Oblozinsky, P.; Kuwano, J. Centrifuge experiment on stability of tunnel face in sandy ground. In Proceedings of the 5th International Conference on Geotechnical Aspects of Underground Construction in Soft Ground, Amsterdam, The Netherlands, 15–17 June 2006; pp. 271–275. Available online: https://search.worldcat.org/title/geotechnical-aspects-of-underground-construction-in-soft-ground-proceedings-of-the-5th-international-conference-of-tc28-of-the-issmge-the-netherlands-15-17-june-2005/oclc/62308095 (accessed on 24 March 2024).
- Senent, S.; Jimenez, R. A tunnel face failure mechanism for layered ground, considering the possibility of partial collapse. Tunn. Undergr. Space Technol. 2015, 47, 182–192. [Google Scholar] [CrossRef]
Disclaimer/Publisher’s Note: The statements, opinions and data contained in all publications are solely those of the individual author(s) and contributor(s) and not of MDPI and/or the editor(s). MDPI and/or the editor(s) disclaim responsibility for any injury to people or property resulting from any ideas, methods, instructions or products referred to in the content. |
© 2024 by the authors. Licensee MDPI, Basel, Switzerland. This article is an open access article distributed under the terms and conditions of the Creative Commons Attribution (CC BY) license (https://creativecommons.org/licenses/by/4.0/).












