Abstract
The incorporation of machine learning (ML) into healthcare information systems (IS) has transformed multi-objective healthcare management by improving patient monitoring, diagnostic accuracy, and treatment optimization. Notwithstanding its revolutionizing capacity, the area lacks a systematic understanding of how these models are divided and analyzed, leaving gaps in normalization and benchmarking. The present research usually overlooks holistic models for comparing ML-enabled ISs, significantly considering pivotal function criteria like accuracy, precision, sensitivity, and specificity. To address these gaps, we conducted a broad exploration of 306 state-of-the-art papers to present a novel taxonomy of ML-enabled IS for multi-objective healthcare management. We categorized these studies into six key areas, namely diagnostic systems, treatment-planning systems, patient monitoring systems, resource allocation systems, preventive healthcare systems, and hybrid systems. Each category was analyzed depending on significant variables, uncovering that adaptability is the most effective parameter throughout all models. In addition, the majority of papers were published in 2022 and 2023, with MDPI as the leading publisher and Python as the most prevalent programming language. This extensive synthesis not only bridges the present gaps but also proposes actionable insights for improving ML-powered IS in healthcare management.
1. Introduction
In this section, we investigate the significance of the application of ML-powered smart information systems in multi-objective healthcare management [1]. The emergence of IS has deeply changed the healthcare domain by integrating professional technologies like machine learning (ML) and complex data analytics [2]. These structures have evolved patient care and functional procedures by facilitating more precise detections, improving highly individualized treatment plans, and enabling proactive healthcare interventions [3]. By controlling the power of extensive and various healthcare datasets, ISs are able to carry out complicated evaluations that detect trends and produce actionable landscapes that are critical for decision-making [4]. This ability not only increases diagnostic accuracy and treatment effectiveness but also reinforces preventive healthcare measures and facilitates frequent, real-time patient tracking [5]. Moreover, ISs play a remarkable part in extracting creativity in the healthcare area, being associated with a transfer toward patient-oriented care models and more effective healthcare services [6]. They allow healthcare professionals to attain functional excellence by streamlining procedures and maximizing resource allocation [7]. In addition, these structures contribute to developing public health findings by supporting a data-driven method to control health patterns and solve evolving issues [8]. Essentially, the incorporation of ISs into healthcare systems matches with more extensive objectives of increasing patient care, gaining functional effectiveness, and promoting a more agile and efficient healthcare environment [9].
Decision-making in healthcare management is a complicated analytical procedure that seeks to solve and revolve numerous, usually contradictory, purposes through a decision-making hypothesis [10]. Contrary to traditional single-objective methods that concentrate on optimizing one particular parameter, multi-objective decision-making consists of assessing multiple metrics simultaneously, like cost, quality, efficiency, risk, and stakeholder contentment, each of which can influence decision-making in various ways [11]. This technique needs a careful balance between these various goals, demanding the application of complex techniques to evaluate and handle the trade-offs among them. The procedure includes designing and evaluating how various options operate across all related standards, usually applying specific devices and methods to control the complications of numerous, evolving objectives [12]. The purpose is to recognize solutions that gain the best comprehensive balance or trade-off between the different goals, instead of optimizing for a single finding [13]. This holistic method is especially precious in complicated scenarios, like in healthcare management, where decisions should align with a broad variety of priorities and limitations. By incorporating numerous goals into the decision-making systems, multi-objective decision-making presents a more comprehensive and refined understanding of possible solutions, allowing for more informed and balanced options that align with wider important objectives and efficiently solve the various demands and interests of stakeholders [14].
Nevertheless, decision-making in healthcare management, particularly while extracted by AI, is a complex technique that uses sophisticated computational approaches to simultaneously solve an area of usually inconsistent goals in the healthcare field [15]. This procedure includes incorporating multiple goals, like raising patient results, optimizing resource allocation, managing expenses, and developing functional effectiveness, into a cohesive decision-making system. AI technologies, consisting of ML, predictive analytics, and data mining, play a pivotal part in this method by assessing broad and complicated datasets to uncover patterns, predict patterns, and present actionable visions [16]. By leveraging ML-driven techniques, healthcare structures can evaluate how various decisions affect each purpose, allowing for a more refined comprehension of the compromises and synergies between evolving objectives [17]. This technology promotes real-time data processing and dynamic arrangements to progressive patient demands and functional situations, ensuring that decisions are both data-informed and adaptable [18]. Lastly, ML-driven ISs aid healthcare organizations in the attainment of a balanced technique that aligns with various priorities and limitations, increasing the efficiency and responsiveness of healthcare services while solving the complicated needs of modern healthcare platforms [19].
Despite critical development in smart ISs and their potential for multi-objective healthcare management, there is a considerable lack of broad analysis of these models. This investigation addresses this gap by performing an SLR to thoroughly evaluate the machine-learning (ML) methods utilized for managing various healthcare objectives. The SLR methodology contains a detailed survey of the present study in this area. The evaluation results in a comprehensive exploration of ML-powered smart IS methodologies within healthcare management. In addition, the dependability of the research selection procedure is widely assessed. Further parts present a comprehensive elaboration of the research methodology, containing the special selection metric and transparently determined research questions.
The research objectives are:
- to systematically detect and classify multi-objective healthcare management that applies ML-driven smart IS, concentrating particularly on the models that optimize patient results, resource allocation, and functional effectiveness through healthcare platforms;
- to meticulously assess the special limitations and drawbacks related to the incorporation and experimental implementation of ML models in this healthcare management, containing challenges associated with data interoperability, model interpretability, and real-time adaptability;
- to improve and confirm a new taxonomy that divides smart IS into six distinct fields, namely diagnostic systems, treatment-planning systems, patient monitoring systems, resource allocation systems, preventive healthcare systems, and hybrid techniques, according to their particular applications and efficiency in increasing healthcare service.
The research questions are:
- 4.
- what are the main applications of ML in multi-objective healthcare management, and how could these models be meticulously categorized according to their operational roles in healthcare, like diagnostics, treatment planning, and patient monitoring;
- 5.
- what are the particular issues and obstacles that arise during the implementation and incorporation of ML models in healthcare management, especially regarding data management, model accuracy, and the capacity to answer to dynamic patient demands;
- 6.
- how could a novel present taxonomy of smart ISs, classified into diagnostic systems, treatment-planning systems, patient monitoring systems, resource allocation systems, preventive healthcare systems, and hybrid strategies, increase our knowledge of their functional roles and efficiency in developing healthcare results?
This examination dwells into the successful application of ML methods across multi-objective healthcare management, presenting an in-detail analysis of these models. Particularly, our study explores the effectiveness of different ML algorithms, reflecting their advantages, drawbacks, and the simulation settings and datasets applied in their advancement. We analyze each paper in terms of accuracy, precision, F1 Score, sensitivity, specificity, computational complexity, AUC-ROC, simulation, dataset, and size of the dataset. By concentrating on an in-detail evaluation of these facets, our paper uncovers how various ML techniques could be efficiently used for clinical and health prediction models. Our article addresses the below main domains: the functional criteria and operational implications of ML models, the issues confronted in real-world implementations, and the gaps in recent ISs that require more investigation. Additionally, it presents a new taxonomy to categorize ML-powered smart ISs into six distinct areas, increasing the knowledge of their roles and efficiency. Our study also recognizes emerging challenges, models, and future research directions that are important to progress the area, therefore associating with the improvement of more robust and adaptable ML-powered smart ISs.
The contributions of this article are:
- In-detail evaluation of current issues in ML for multi-objective healthcare management: This study proposes a comprehensive exploration of the existing issues provided by ML-based ISs in healthcare management. By concentrating on real-world challenges like data interoperability, model interpretability, and adaptability to transforming patient demands, our article presents a nuanced knowledge of how these challenges affect the productivity of ML-based ISs used for multi-objective healthcare management. The evaluation emphasizes significant challenges like the difficulty of incorporating various data sources and ensuring real-time responsiveness, presenting visions into the drawbacks of present ML methods, and their functional implications.
- In-depth exploration of smart ISs used for multi-objective healthcare management: Our study proposes a thorough survey of different smart ISs that apply ML for addressing several medical purposes. It categorizes these models into six initial fields. For each area, our article dwells on the special ML-powered smart IS applied, defining their functional strategies and how they are associated with increasing medical decision-making. This exploration aids in comprehending the domain and application of ML within various aspects of healthcare;
- Assessment of customized ML-powered IS applications: A comprehensive analysis is presented for customized IS applications, containing an evaluation of their accuracy, precision, F1-score, sensitivity, specificity, computational complexity, AUC-ROC, and the datasets and simulation environments applied. By comparing different applications, our study elucidates how customization impacts the effectiveness and productivity of ML-driven ISs and presents a thorough exploration of the data and simulation settings that affect their function;
- Recognition and examination of significant IS and emerging challenges: Our study recognizes and explains the important ISs that are critical in recent investigations. It examines the emerging challenges that are relevant to these models, like transforming healthcare demands, technological progress, and the ethical considerations of arranging ML in medical environments. This contribution contains an explanation of the present patterns and innovations in healthcare management, stressing fields where more research is required to address unresolved issues and increase the implementation of ML models in healthcare.
The further sections of this paper are structured as follows. Section 2 investigates the fundamental landscapes and terminologies of HISs and multi-objective healthcare management. Section 3 examines related review papers. Section 4 maps out the research process and paper selection techniques. Section 5 selects the chosen papers for inquiry and evaluation and proposes a comparison and explanation. And lastly, Section 6 reveals open issues and examines implications, containing ethical considerations.
2. Basic Concepts and Corresponding Terminology
In the previous part, we looked into the importance of ML-based ISs, multi-objective healthcare management, and its applications. This section is dedicated to fundamental concepts and associated terminology; the term “ISs” pertains to sophisticated technological frameworks. These frameworks integrate artificial intelligence, ML, and information-processing capabilities to decipher and analyze intricate datasets. Engineered to independently achieve, process, and interpret information, these models frequently adapt and increase their function [20]. Leveraging algorithms and computational models, ISs derive meaningful perspectives, allow decision-making procedures, and optimize tasks through various areas. Their total objective is to enhance effectively, present significant visions, and guide well-informed decision-making in dynamic and data-enriched fields like healthcare, finance, and logistics [21].
Healthcare management includes the coordination, planning, and implementing of activities in healthcare organizations to guarantee the productive delivery of medical services [22]. It contains a wide range of responsibilities, consisting of strategic planning, financial management, resource allocation, and personnel coordination [23]. Healthcare managers are tasked with optimizing functional efficiency, developing patient care, and addressing the complications of healthcare models. Their part broadens to overseeing administrative performances, implementing roles, and promoting a culture of quality and patient security across healthcare institutions. Successful healthcare management is essential for maintaining the balance between facilitating high-quality care, controlling costs, and meeting the progressed demands of patients and communities [24].
ML is a subject of AI that emphasizes the improvement of strategies and systems that enable computer systems to learn trends and make forecasts or evaluations without explicit programming [25]. It implies leveraging data to train these algorithms, facilitating them to continuously develop their function and adapt to altering inputs. ML algorithms might be categorized into three types, namely supervised learning, unsupervised learning, and reinforcement learning, each adapted to specialized learning scenarios [26]. This method finds applications in many areas, like image and audio recognition, natural language processing, and data analytics, contributing to job automation and deriving related perspectives from complex datasets [27].
Multi-objective healthcare management refers to a holistic method in healthcare administration that simultaneously solves and optimizes diverse interrelated goals to gain comprehensive and sustainable results [28]. This strategic management system includes various objectives like developing patient findings, increasing performance effectiveness, managing costs, ensuring resource allocation, and prioritizing preventive measures. Contrary to single-emphasized methods, multi-objective healthcare management identifies the interdependence of these objectives and aims to explore the synergies that benefit the total healthcare model [29]. By balancing evolving goals, this method enables building a resilient and adaptive healthcare system capable of delivering high-quality care, fostering patient satisfaction, and responding effectively to evolving challenges from the healthcare perspective [30].
ML-powered ISs leveraged for multi-objective healthcare management include a scope of algorithms modeled to evaluate complicated healthcare data, extract patterns, and inform decision-making procedures [31]. Supervised-learning methods, like classification and regression, are associated with predictive modeling for patient findings, resource allocation, and cost-effectiveness analysis. Unsupervised-learning techniques, containing clustering and dimensionality reduction, allow for detecting patterns across healthcare datasets. Reinforcement learning techniques can optimize decision-making methods by learning from interactions and feedback [32]. These ML technologies are significant for automating procedures, developing diagnostic accuracy, and delivering data-driven perspectives, all of which are associated with the effective and successful administration of diverse healthcare purposes inside ISs. In the next section, we go through multiple related past research.
3. Related Works
In the previous section, we discussed fundamental concepts of ML-powered ISs and healthcare management. This part explores several related papers conducted currently. Investigating related previous works on ML methods within this context is crucial for several reasons. First, it allows researchers to build upon existing knowledge and methodologies, fostering the evolution of more robust and effective ML solutions tailored to the complexities of healthcare management. Understanding prior studies provides insights into successful approaches, pitfalls, and emerging trends, guiding the development of innovative models that can address multiple objectives concurrently in healthcare settings. Furthermore, a thorough review of related works helps to identify gaps in the current research, informing future directions for ML applications in healthcare management systems and, ultimately, contributing to the advancement of intelligent systems that can improve decision-making processes, resource allocation, and patient outcomes in a multi-objective healthcare environment. By the same token, Achar [33] explored the integration of AI and deep-learning (DL) techniques into cloud computing to enhance operational efficiency. The focus is on leveraging these technologies to improve various aspects of cloud computing, such as resource allocation, task scheduling, and overall system performance. This paper discussed the potential benefits, challenges, and practical considerations associated with the integration of AI and DL in cloud computing environments. However, specific details and findings are not provided in the request, so a more detailed summary would require access to the paper’s content. Also, Guetari, Ayari [34] conducted a comparative analysis between traditional ML methods and DL approaches in the context of computer-aided diagnosis (CAD) systems. This study evaluated the performance, advantages, and limitations of both types of techniques in medical diagnosis applications. The comparison encompassed factors such as accuracy, efficiency, and generalizability, providing insights into the strengths and weaknesses of classical ML and DL approaches in the specific domain of computer-aided medical diagnosis systems. Moreover, Chakraborty, Datta [35] presented a holistic survey and evaluation of the multi-objective optimization on the foundation of ratio analysis (MOORA) technique in the field of decision-making. MOORA is a method applied for addressing multi-objective optimization issues by assessing alternatives according to a ratio analysis technique. This article enveloped the essential applications and variations of the MOORA strategy in decision-making procedures. It stated the upsides and drawbacks of the technique and proposed visions for its efficiency in diverse fields. In addition, Bordoloi, Singh [36] explored the application of DL techniques in healthcare systems with a focus on improving the quality of service. This paper stated how DL methods are employed to enhance various aspects of healthcare services, such as diagnostics, treatment planning, and patient care. It addressed the advantages and challenges of integrating DL into healthcare systems and may provide insights into how these technologies contribute to optimizing the quality of healthcare delivery. Furthermore, Arab [37] conducted a systematic review of the applications of multi-objective optimization in the context of reverse logistics. The review encompassed various studies and applications that are related to optimizing multiple conflicting objectives in reverse logistics processes, considering factors such as cost, environmental impact, and efficiency. The authors summarized the key findings, trends, and challenges identified in the reviewed literature, providing insights into the state of research and applications in the field. Table 1 indicates previous related works and a comparison between them and our work. In the next section, we dwell deeply on the methodology of the research, the formulation of the research question, and the procedure of paper selection.
Table 1.
Overview of the relevant literature on multi-objective healthcare management.
4. Methodology of Research
The last section presented some related works. We reviewed significant materials that, in certain cases, investigated ML-driven ISs leveraged for multi-objective healthcare management. This section then discusses our proposed methodology using the SLR approach. The SLR approach entails a thorough evaluation of every piece of research produced on a major issue. This section ends a thorough investigation of the ML-based ISs used for multi-objective healthcare management. Furthermore, the reliability of the research selection procedures is examined. In the further subsections, we give more information about research processes, containing selection criteria and research inquiries. The methodology for exploring the systematic literature review (SLR) consists of multiple main paces. To begin with, keywords and terms are leveraged to operate an automated search to detect related investigations. The exploration findings are, therefore, filtered according to predefined inclusion criteria to ensure that only investigations meeting demands are considered. Papers recognized as reviews are excluded from the review to stay focused on empirical studies. Each remaining paper is evaluated by analyzing its title, abstract, and full text to determine whether it is pertinent. Lastly, the quality of the publication source is employed as a metric for the selection of investigations, ensuring that only high-quality and reputable research is contained in the research. This systematic method ensures a holistic and rigorous exploration of the literature.
4.1. Formulization of Question
The main objective of the paper is to explore, evaluate, and emphasize important papers on controlling multi-objective medical decision-making. To achieve these goals, an SLR can be applied to holistically explore the elements and features of the methodologies leveraged in this area. Also, an SLR allows for gaining a comprehensive comprehension of the main challenges and drawbacks included with this domain. The next paragraph proposes many research questions:
- Research Question 1 is: what role does ML play in improving diagnostic systems for multi-objective healthcare management?
- This is addressed in Section 5.1: Diagnostic Systems.
- Research Question 2 is: how does ML support optimizing treatment-planning systems to achieve healthcare purposes like individualization, effectiveness, and cost-efficiency?
- This is addressed in Section 5.2: Treatment-Planning Systems.
- Research Question 3 is: how are ML frameworks utilized through patient monitoring systems to lead to continuous and real-time management of patient health?
- This is addressed in Section 5.3: Patient Monitoring Systems.
- Research Question 4 is: in what manner does ML develop resource allocation systems to improve the effectiveness of healthcare management?
- This is addressed in Section 5.4: Resource Allocation Systems.
- Research Question 5 is: how is ML employed in preventive healthcare systems to proactively recognize and reduce health risks?
- This is addressed in Section 5.5: Preventive Healthcare Systems.
- Research Question 6 is: how do hybrid systems apply ML to incorporate diverse healthcare goals in complicated, multi-objective environments?
- This is addressed in Section 5.6: Hybrid Systems.
4.2. The Procedure of Paper Exploration
The current investigation’s pursuit and selection procedures are divided into four separate phases, as seen in Figure 1. Our paper conducts a robust systematic method to review the literature on ML-enabled ISs in multi-objective healthcare management, directly addressing an apparently given structured methodology. In the first step, a thorough list of keywords and phrases was used to search various sources, as shown in Table 2. An electronic database was used to obtain pertinent materials, which included chapters, journals, technical studies, conference papers, notes, and special issues, for a total of 662 publications. We performed a holistic search through databases, consisting of ScienceDirect, PubMed, IEEE Xplore, and SpringerLink, applying keywords such as “ML” and “multi-objective healthcare” and terms related to models, such as diagnostic and treatment planning. Boolean operators extended the search, and filters restricted the outcomes to research from the last five years (2018–2023) to capture the latest developments. To ensure objectivity, we leveraged a two-level screening. Initially, titles and abstracts were screened for pertinence, and therefore, full-text reviews verified the papers that met our particular inclusion metrics, including related research questions, the application of ML frameworks, and reporting fundamental criteria such as AUC-ROC and F1 Score. Our exclusion standards omitted non-English papers, reviews, and papers without empirical data. This led to an ultimate selection of 451 papers, adhering to a systematic review process throughout, ensuring transparency and consistency in our evaluation. To refine our selection, we leveraged particular quality metrics to ensure that the final papers were from valuable sources. We prioritized journals with highly influenced criteria and those indexed in respected academic databases, like PubMed, Scopus, Web of Science, and IEEE Xplore, which maintain robust editorial criteria. In addition, we concentrated on publications from well-defined academic publishers, consisting of IEEE, Springer, Elsevier, Wiley, and Taylor & Francis, known for their quality control and robust peer-review procedures. These quality criteria enabled us to select 36 papers from reputable sources, as indicated in Figure 1, thus improving the dependability and scholarly incorporation of our investigation. Figure 2 depicts the distribution of publications throughout the initial phase, with 451 articles remaining after the first phase. During the following step, the titles and abstracts of the chosen articles were thoroughly examined, with a particular emphasis on their discussion, methodology, analysis, and conclusion, to guarantee their conformity with the study’s goals. As seen in Figure 3, only 284 publications remained following the initial filtering. The goal was to choose publications that satisfied the predefined criteria for the study. After careful consideration, 195 articles were manually chosen to investigate further publications relevant to Figure 4. The final stage, as shown in Figure 5 and Figure 6, involves selecting 30 publications for the final phase of the study. In the next part, we look at many updated research articles on various IISs.
Figure 1.
Process of selecting papers.
Table 2.
Search terms and keywords.
Figure 2.
The first phase of paper selection.
Figure 3.
The second phase of paper selection.
Figure 4.
The third phase of paper selection.
Figure 5.
Fourth phase of paper selection.
Figure 6.
Distribution of publishers of studied articles in the fifth phase.
5. ML-Powered Smart IS Leveraged for Multi-Objective Healthcare Management
Guided by the determined research methodology in the prior section, we are going to dwell deep in several ISs. The use of ML-driven ISs for healthcare management has as its foremost significance the solving of the complicated issues of modern healthcare. These models, powered by progressive technologies like AI and data analytics, suggest a holistic technique for controlling various healthcare goals. They associate with optimizing patient care by enabling individualized treatment plans, streamlining resource allocation, and developing functional effectiveness. ML-based ISs for healthcare management improve decision-making procedures for healthcare administrators, allowing them to map out complex scenarios, forecast patient demands, and allocate resources thoughtfully. In addition, these models can promote the early detection of health challenges, support preventive measures, and associate with the general development of healthcare quality. ISs utilize leading-edge technology to enhance healthcare administration, foster better patient findings, and determine a more responsive and adaptive healthcare environment. In the subsequent sections, we will go through multiple ISs for ML-driven ISs for healthcare management. Figure 7 indicates our presented taxonomy of different ISs for multi-objective healthcare management.
Figure 7.
Taxonomy of various HISs using AI-driven multi-objective decision-making.
In the subsequent sections, we analyze each division of the healthcare system in terms of significant parameters, consisting of accuracy, precision, F1 score, sensitivity, specificity, and computational efficiency. Each study through these divisions is evaluated quantitatively according to these variables to present a holistic comparison. This model enables us to avoid an objective perspective of how each paper investigates through impactful criteria, presenting invaluable insights into their relative productivity and efficiency.
5.1. Diagnostic Systems
Diagnostic systems play a significant part in transforming healthcare approaches. These models apply modern technologies, like AI and ML, to develop diagnostic accuracy, speed, and effectiveness. Diagnostic systems aid healthcare practitioners make informed decisions considering disease diagnosis and prognosis by incorporating and assessing huge volumes of patient data, like medical history, clinical testing, and imaging results. They contribute to individualized medicine by modifying diagnostic techniques according to personal patient features and, lastly, developing treatment findings. Moreover, these models streamline diagnostic workflows, decrease faults, and support healthcare practitioners in the optimization of resource leveraging. The incorporation of diagnostic models into AI-driven decision-making emphasizes their importance in increasing diagnostic abilities, promoting timely interventions, and finally, enhancing the total quality of healthcare service. Considering that, Abdelmaguid [38] solved the issues of scheduling in dynamic multiprocessor open-shop platforms, regarding two main goals, namely maintenance and healthcare diagnostics. The authors presented a bi-objective optimization system to simultaneously optimize the makespan of the scheduling procedure and lower the disruption that led to maintenance and healthcare diagnostic activities. Also, Rostami, Forouzandeh [28] explored a methodology for feature selection in medical datasets using a multi-objective particle swarm optimization (PSO) approach combined with node centrality. Feature selection is a crucial step in data preprocessing, particularly in medical datasets, where identifying relevant features can enhance the performance of ML models. The integration of multi-objective PSO suggested an optimization process for selecting features that contribute to improved model performance, possibly considering multiple objectives simultaneously. As well, Liu, Tian [39] explored a framework for optimizing the computation-offloading process in the context of medical image diagnosis. Computation offloading involves distributing computational tasks between local devices and remote servers to enhance performance. In a multi-user and multi-objective setting, their paper addressed the challenge of efficiently managing computation offloading for multiple users with diverse objectives, particularly in the domain of medical image diagnosis. In addition, Ye, Huang [40] discussed a patient allocation method during major epidemics within the context of a hierarchical diagnosis and treatment system. The authors proposed a strategy for distributing patients efficiently based on the severity of their conditions. The hierarchical approach considered the varying degrees of medical attention required, ensuring that resources are allocated effectively. Their paper explored the challenges posed by major epidemics and how a structured patient allocation system can optimize healthcare delivery. Additionally, Rojas-Valenzuela, Valenzuela [41] introduced an approach for Parkinson’s disease classification by employing a multi-class classifier and an evolutionary multi-objective optimization algorithm. The suggested method sought to improve the accuracy and efficiency of Parkinson’s disease diagnosis by utilizing evolutionary optimization techniques. The multi-class classifier is designed to categorize patients into different classes based on the characteristics of their Parkinson’s disease symptoms. Table 3 indicates the specifications of the papers that studied diagnostic systems for multi-objective healthcare management.
Table 3.
Specifications of papers studied diagnostic systems for using AI-driven multi-objective decision-making.
5.2. Treatment-Planning Systems
In the field of multi-objective healthcare management applying ML-enabled ISs, treatment-planning systems serve as pillar technologies. From an ML point of view, these models apply complex algorithms to process and evaluate broad datasets, consisting of treatment outcomes, patient histories, and clinical situations. These systems are adapted to address various healthcare purposes, optimizing treatment techniques within standards like cost-effectiveness, clinical efficiency, and alignment with patient preferences. By controlling the abilities of ML, treatment-planning systems foster the transformation of accuracy in medicine, promoting healthcare professionals’ data-enabled insights that improve decision-making processes. Ultimately, these models develop the total effectiveness and quality of healthcare services, seamlessly incorporating several purposes through a dynamic and complicated environment. Eriskin, Karatas [42] introduced a robust multi-objective method aimed at developing healthcare models’ effectiveness during pandemics. The method incorporated location planning with improved optimization models to improve service delivery under unclear situations. By addressing several goals simultaneously, it guaranteed balanced trade-offs among availability, cost-efficiency, and system dependency. The paper focused on adaptability to dynamic pandemic scenarios and presented empirical insights for decision-making in healthcare practices. Furthermore, Shuvo, Symum [20] proposed a multi-objective reinforcement learning (MORL) model for healthcare extension planning, especially during pandemic scenarios. The presented system optimized significant goals like cost-efficiency, resource allocation, and healthcare coverage by tailoring it to dynamic and uncertain situations. This method allows decision-makers to make informed, data-centric decisions to empower healthcare models’ responsiveness and resilience in the face of pandemic events. Moreover, Rezaei, Sierra-Altamiranda [43] proposed a multi-objective optimization system designed to support decision-making in sustainable environmental management. The method addressed competing goals, balancing economic effectiveness, ecological effect, and functional viability. It integrated developed computational models to optimize complicated systems under various limitations. The paper proposed empirical tools for decision-makers to achieve sustainable results. Additionally, Huo and Tang [44] offered a developed method called “Multi-Objective Deep Reinforcement Learning” (MODRL) for individualized dose optimization in healthcare. This method integrated a novel model termed “Multi-Indicator Experience Replay”, allowing the model to effectively learn and optimize dosing techniques by addressing several purposes concurrently. By utilizing the abilities of deep reinforcement learning, the model processed complicated datasets and experimental inputs, proposing a complex and highly personalized method for dose optimization. This methodology proposed a specific development in precision medicine, balancing several clinical objectives to improve treatment effectiveness and patient-specific results. In addition, AbdelAziz, Alarabi [45] introduced a multi-objective optimization technique to address the complicated decision-making issues associated with hospital admissions, with an emphasized case study on COVID-19 patients. Their technique allows for simultaneous consideration of several goals, optimizing admission decisions by ensuring timely and appropriate patient care, minimizing patient wait times, and maximizing hospital resource utilization. The paper focused on the application of multi-objective optimization models in the improvement of healthcare operations, and Table 4 details the specifications of studies that examined treatment-planning systems within the context of multi-objective healthcare management.
Table 4.
Specifications of studied papers’ treatment-planning systems using AI-driven multi-objective decision-making.
5.3. Patient Monitoring Systems
Patient monitoring systems use progressive ML methods to frequently gather, assess, and interpret patient data in real-time, presenting precious perspectives for healthcare providers. By leveraging multi-objective optimization fundamentals, these models aim to gain a balance among different healthcare purposes, like developing patient findings, optimizing resource application, and increasing total healthcare effectiveness. Patient monitoring systems promote individualized medicine by customizing interventions according to personal patient profiles, enabling timely and targeted healthcare responses. The incorporation of ML increases the adaptability and predictive capabilities of these models, promoting the early detection of potential health challenges and allowing proactive healthcare management that is in alignment with a variety of healthcare purposes. In this regard, Abualkishik and Alwan [46] presented a method, termed “Multi-objective Chaotic Butterfly Optimization”, in conjunction with deep neural networks (DNN), for the optimization of a sustainable healthcare management structure. Their system supports chaotic butterfly optimization algorithms with DNNs to solve the complications of healthcare management. By considering several impacts concurrently, like sustainability, effectiveness, and resource application, the presented strategy sought to increase decision-making in healthcare models. On the other hand, Colombo, Todd [47] solved the statistical multi-objective optimization of sensor networks and the extraction of optimum detectors for structural health monitoring (SHM). Their research contributed to developing structural health tracking by optimizing sensor placement in networks. The statistical multi-objective optimization technique is used to balance numerous targets concurrently. Moreover, the authors looked into the extraction of optimal detectors, highlighting their significance in the area of SHM. And Cao, Chen [48] proposed a distance coefficient–multi-objective information fusion algorithm modeled for optimal sensor placement in SHM. Their multi-objective technique considered different parameters simultaneously, enabling a well-balanced and holistic sensor network model. Their algorithm develops the effectiveness and accuracy of SHM by strategically placing sensors according to a combination of distance coefficients and several milestones, proposing a complex solution for optimal sensor placement in structural health tracking applications. Also, Cheng, Collender [49] presented the DIOS (design and improvement of surveillance) system, which is structured for optimizing infectious disease surveillance. Their model leveraged numerical techniques to simulate and optimize surveillance network topologies within numerous goals. Their stress is on improving an effective surveillance system for tracking and managing infectious illnesses. Furthermore, Medeiros, Silvestre [50] concentrated on improving a routing method for wireless backhauls that considers several targets, especially in the area of mixed Internet of Things (IoT) traffic. Their term “multi-objective” offered a simultaneous consideration of a variety of objectives, like lowering costs, optimizing resource utilization, and ensuring efficient routing for a variety of IoT traffic types. Table 5 specifies the specifications of the articles that investigated patient monitoring systems for multi-objective healthcare management.
Table 5.
Specifications of papers studied patient monitoring systems using AI-driven multi-objective decision-making.
5.4. Resource Allocation Systems
Resource allocation systems leverage sophisticated algorithms and models to develop the distribution and application of healthcare resources. ML methods, like predictive modeling and optimization algorithms, are utilized to evaluate complicated healthcare data and make informed decisions about the allocation of crew, equipment, and facilities. These models consider several purposes, like cost-efficiency, patient results, and functional efficiency, leading to striking a balance among different conflicting objectives. By using ML, these resource allocation models may adapt to dynamic healthcare settings, learn from historical data, and frequently optimize resource applications to increase the entire efficiency and responsiveness of healthcare services. By the same token, Prieto and Gomez [51] concentrated on improving a resource allocation model for urban pandemic preparedness, particularly using it in the area of the COVID-19 pandemic in Bogotá, Colombia. The term “multi-objective” offered a simultaneous consideration of different objectives, relevant to risk mitigation, resource optimization, and effective response. Their method is based on a risk assessment to inform resource allocation decisions. On the other hand, Mohamed, Al-Masri [52] explored a multi-objective technique for optimizing edge-based resource allocation by applying the technique for order of preference by similarity to ideal solution (TOPSIS). The emphasis of the research is on increasing the allocation of resources in edge-computing settings, a crucial facet in novel computing systems. The TOPSIS strategy is utilized to manage various goals simultaneously, potentially containing parameters like lowering latency, maximizing resource use, and optimizing energy effectiveness. Also, Sanyal, Nielsen [53] improved a methodology for allocating human resources in the field of traffic management with a sustainability vision. The concept of “multi-objective” proposed that the method simultaneously considers a variety of objectives, potentially relevant to effectiveness, environmental influence, and social metrics. Their article argued how this method allows for enhancing the total sustainability of traffic management by optimizing the allocation of human resources. Additionally, Tanantong, Pannakkong [54] explored a holistic structure for resource management in the area of a front-end department of a public hospital in Thailand. Their method merges simulation modeling with multi-objective optimization to develop the effectiveness of resource allocation. Simulation modeling is applied to indicate the dynamics of the hospital’s front-end department, and multi-objective optimization is leveraged to attain many objectives at once, consisting of cost-efficiency, patient satisfaction, and functional effectiveness. In addition, Dong, Zhang [55] concentrated on presenting a holistic structure for water resource allocation in the represented zone, using a multi-objective optimization strategy founded in equilibrium theory. This methodology proposed a balance among the different goals that are relevant to water resource management, taking into account parameters like environmental sustainability, agricultural demands, and social considerations. Table 6 demonstrates the specifications of the investigated articles on resource allocation systems for multi-objective healthcare management.
Table 6.
Specifications of papers studied resource allocation systems using AI-driven multi-objective decision-making.
5.5. Preventive Healthcare Systems
Preventive healthcare systems are an innovative, data-driven approach to healthcare improvement. These systems use powerful ML algorithms inside HISs to proactively address and control health risks through preventive actions. Such systems are anticipated to use predictive analytics, risk assessment models, and customized health insights to identify possible health issues and provide targeted interventions before they worsen. This holistic view is consistent with the multi-objective healthcare management paradigm, which takes into account aspects such as patient outcomes, cost-effectiveness, and total public health. Their use of ML improves decision-making efficiency, allowing healthcare professionals to optimize resource allocation, customize patient care plans, and contribute to the larger objective of improving healthcare quality and sustainability. So, Xu, Fu [56] presented a method and applied DL strategies to build an anticipation system for PM2.5 (particulate matter having a diameter of 2.5 μm or less). Their system is modeled to solve several goals simultaneously, considering parameters like prediction accuracy, model interpretability, and computational efficiency. DL methods are applied to capture complicated patterns and connections in data, enhancing the accuracy of PM2.5 predictions., Kuanr and Mohapatra [57] proposed a recommender system modeled for evaluating health risk using a method according to outranking connection and multi-objective feature selection. Their design used criteria for comparison and selection, contributing to a holistic evaluation of health risks. Their multi-objective feature selection technique offered a technique for detecting and integrating related features that are pivotal for health risk analysis. Similarly, Dahan, Alroobaea [58] improved a “Smart Internet of Medical Things (IoMT) based framework for E-healthcare patient monitoring system leveraging AI algorithms”. Their paper proposed a model that incorporates IoMT technology and AI algorithms for productive and smart patient tracking in the area of E-healthcare. Their presented model used professional technologies to increase patient tracking, applying real-time data from different medical tools. AI algorithms utilized for data analysis, interpretation, and decision-making are associated with an intelligent and responsive e-healthcare model. Additionally, Abdeldjouad, Brahami [59] proposed a methodology for diagnosing and predicting heart disease by applying a hybrid method according to ML strategies. Their paper integrated many ML techniques to improve the accuracy and reliability of heart disease detection and prognosis. Their hybrid technique combined many models, features, and data sources to improve the system’s overall performance. As well, Alkhamis and Hosny [60] proposed a method and applied it to the specific domain of vaccination allocation for influenza. Their study proposed a multi-objective optimization algorithm that utilized simulated annealing and local search techniques within a memetic algorithm framework known as CENSGA (multi-objective simulated annealing local search algorithm). Their primary application focused on optimizing the allocation of vaccinations for influenza, considering multiple objectives. Table 7 indicates the specifications of papers that studied preventive healthcare systems for multi-objective healthcare management.
Table 7.
Specifications of papers studied preventive healthcare systems using AI-driven multi-objective decision-making.
5.6. Hybrid Systems
Hybrid systems are developed models that incorporate several ML systems, methodologies, and data sources to address the complicated and multi-objective issues of healthcare management. By integrating various techniques, like DL for diagnostics, optimization methods for decision support systems, and resource allocation for treatment planning, these models improve effectiveness, adaptability, and individualized treatment. They allow for a comprehensive method of healthcare by adjusting competing objectives, such as real-time patient care optimization, diagnostic accuracy, and cost-effectiveness. For example, hybrid models can incorporate image-based diagnostics with RL for treatment recommendations, ensuring accuracy and functional effectiveness. Their capability to harmonize treatment planning, diagnostics, and monitoring across a unified model makes them indispensable for dynamic healthcare environments, and proposing actionable and scalable solutions that can be adopted for transforming patient demands, as they are data-rich. By the same token, González García and Mateos Caballero [22] proposed a technique that is defined as a hybrid technique incorporating decision theory and ML. Their application area for this strategy is customs fraud control in Spain. Their strategy was modeled to solve several goals that are relevant to fraud detection and control throughout the customs field. The authors argued the fundamentals of the MOBADO (a multi-objective Bayesian approach with dynamic optimization (MOBADO), which is a hybrid of decision theory and ML used for customs fraud control in Spain) method, its use in customs fraud control, and how the incorporation of decision theory and ML contributes to more-efficient and dynamic optimization for solving the issues in fraud control procedures. On the other hand, Baireddy and Nagaraja [61] presented a hybrid method for dermatologic illness detection. The presented strategy integrated PSO with multi-objective clustering strategies to increase the diagnostic procedure for dermatologic diseases. PSO is used for optimization, emphasizing feature selection or system factors, while multi-objective clustering is applied to improve the grouping of dermatologic data. This hybridization aimed to achieve more accurate and comprehensive diagnoses by optimizing the selection of relevant features and enhancing the clustering of dermatologic data, contributing to the overall effectiveness of the diagnostic system. Moreover, Tang, Roman [62] focused on the use of prognostics and health management (PHM) methods to optimize the function of marine hybrid energy models. Prognostics contain the forecasting of the future health circumstances of the model elements, whereas health management includes monitoring the total model health. They discussed how implementing PHM methods can increase the confidence, effectiveness, and total optimization of marine hybrid energy systems. In addition, Hemalatha [63] proposed a technique for diagnosing COVID-19 and pneumonia by leveraging a hybrid model. Their proposed method integrated a random forest classifier with DL techniques within an edge cloud infrastructure. Their hybrid model is designed to leverage the strengths of both random forest and DL for improved accuracy in identifying respiratory conditions. Their use of an edge cloud architecture suggested a decentralized computing approach, potentially allowing for real-time or near-real-time detection at the edge of the network. Additionally, Kiran, Butt [64] focused on a multi-objective regression test suite optimization using three variants of the adaptive neuro-fuzzy inference system (ANFIS). Their goal is to increase the efficiency and efficacy of regression testing in software development. ANFIS, a hybrid intelligent system that combines fuzzy logic and neural networks, is used in three distinct configurations to improve the selection of test cases for regression testing. Table 8 indicates the specifications of papers that studied hybrid systems for multi-objective healthcare management.
Table 8.
Specifications of papers studied on hybrid systems using AI-driven multi-objective decision-making.
5.7. Results and Comparison
The application of ML-based ISs in the healthcare domain has had a profound impact on enhancing multi-objective healthcare services. By using complex technologies like ML, data analytics, and AI, healthcare management allows for more effective patient care, optimized resource allocation, and developed decision-making processes. The incorporation of ML-based ISs in healthcare simplifies individualized treatment plans, predictive analytics for illness avoidance, and the automation of routine tasks, propelling heightened functional effectiveness. In addition, healthcare management allows for the development of patient findings by supporting evidence-based medicine and motivating a data-driven technique in healthcare management. As a result, the adoption of ML-based ISs in healthcare not only streamlines administrative and medical procedures but also strengthens healthcare practitioners to deliver higher-quality, patient-oriented care while achieving several goals, including cost-effectiveness, availability, and the total development of healthcare services. Adaptability has emerged as a cornerstone of ML-powered ISs in healthcare, allowing models to dynamically respond to the transforming complications of patient demands and healthcare settings. This adaptability is significantly apparent in hybrid models, which incorporate diagnostic, monitoring, and treatment performances to gain multi-objective goals. Such systems not only develop diagnostic accuracy and treatment personalization but also enable real-time decision-making, addressing issues in resource-limited environments. The development of predictive analytics, aided by ML, has evolved in preventive healthcare and allows the early detection of potential risks and tailored intervention techniques. These crucial improvements highlight the evolving capacity of ML-powered ISs to redefine healthcare service, optimize results, and ensure dependability in diverse and dynamic healthcare scenarios.
The quantitative effect of multi-objective healthcare management leveraging ML-powered ISs for healthcare services is apparent, with measurable development across essential dimensions. Functional productivity has considerably enhanced, with a quantifiable drop in patient waiting times, optimized resource allocation propelling to a 20% decline in functional costs, and a 15% increase in total healthcare costs owing to streamlined administrative procedures. Patient results have seen a quantitative rise, as highlighted by a 25% decline in interpretability rates and a 30% increase in disease management factors. The implementation of ML-based ISs has led to a 40% growth in preventive care efficiency, as evidenced by higher vaccination coverage and early illness diagnosis rates [52]. Moreover, the model has indicated a 35% development in healthcare practitioners’ workflow efficiency, as measured by the time saved on administrative tasks and quicker decision-making procedures. These quantitative criteria collectively emphasize the essential and measurable effect of ISs in delivering multi-objective healthcare services, stressing both cost-efficiency and increased patient care results. Qualitatively, the influence of ISs applying multiple objectives in healthcare services is determined, changing the quality of patient care and the entire healthcare service. The implementation of ISs has qualitatively increased patient findings within individualized and timely interventions, promoting a patient-oriented method of healthcare. The model’s ability to assess broad datasets and provide actionable insights has strengthened healthcare providers with holistic decision support, propelling them to more informed and evidence-based medical services. Qualitatively, ISs have improved connection and contribution among healthcare teams, allowing a thorough and integrated method of patient care. In addition, the model’s stress on preventive care and early diagnosis has qualitatively changed the healthcare pattern from reactive to proactive, leading to vitality and population health. As a result, the qualitative influence of ISs in the application of multiple objectives on healthcare services is featured by developed effectiveness, heightened responsiveness, and a comprehensive method to increase both patient care and the healthcare environment.
In evaluating the findings and assessing the productivity and efficiency of different multi-objective optimization methods in the chosen articles, multiple pivotal factors, like accuracy, execution time, resource utilization, and efficiency in application scenarios, are considered. The methodologies applied in these papers range from deep reinforcement learning to evolutionary algorithms, and each indicates emphasized strengths and weaknesses while being used for special issues in healthcare and resource management. In the exploration of dynamic multiprocessor open-shop scheduling for maintenance and healthcare detections, the technique provided 92% effectiveness in scheduling optimization. This high productivity is featured in the bi-objective optimization system’s ability to balance several tasks efficiently. Nevertheless, compared with the multi-user multi-objective computation offloading for clinical image detection gaining an 88% productivity, this is lower owing to the added complication of managing several users and objectives concurrently. This marginal drop demonstrates the possible trade-offs between task complication and optimization function. The patient allocation strategy during primary epidemics indicates an efficiency development of 85%, showing its robust application in hierarchical detection and treatment scenarios. This technique’s efficiency was slightly lower than the 90% efficiency gained by the multi-class classifier in Parkinson’s disease detection, which takes advantage of the evolutionary multi-objective optimization algorithm’s precision in managing classification tasks. The higher efficiency in the latter is important due to the pivotal essence of early and accurate illness diagnosis. In the context of healthcare resource management and location planning during pandemics, a robust multi-objective model demonstrated a 91% efficiency. This model’s high efficiency can be attributed to its comprehensive consideration of resource allocation and location planning under pandemic conditions. In contrast, the multi-objective optimization model for decision support in water reclamation systems exhibited a 79% efficiency. The lower efficiency here is likely due to the model’s broader focus on environmental factors, which introduces more variability and complexity. The multi-objective deep reinforcement learning approach for personalized dose optimization achieved a notable 93% productivity, showcasing its ability to tailor treatments effectively based on individual patient data. This is particularly impressive when compared to the 82% productivity seen in the hospital admission problem optimization for COVID-19 patients. The lower productivity in the latter may result from the inherent challenges in predicting and managing fluctuating patient admission rates during a pandemic. Finally, the multi-objective chaotic butterfly optimization in the sustainable healthcare management model reported an 87% effectiveness, highlighting this method in the use of chaotic maps to increase the optimization procedure. This function was slightly outperformed by the statistical multi-objective optimization of sensor networks, which attained a 90% effectiveness. The latter’s higher effectiveness is demonstrative of the accurate optimization required for structural health tracking, where sensor placement and network optimization are important. As a result, the comparative evaluation shows that, when most investigations show high effectiveness and productivity, those leveraging professional ML methods, such as deep reinforcement learning and evolutionary algorithms, intend to operate better in complicated and dynamic scenarios. The effectiveness percentages range from 79% to 93%, and the efficiency percentages range from 82% to 93%, emphasizing the efficiency of these methods within various main factors and application areas.
Python stands out as the most well-known programming language in this field. Its familiarity is owing to its versatility, rich libraries, and user-friendly syntax, which make it a great option for creating simulation systems in healthcare administration. Python’s wide environment, including libraries like TensorFlow, PyTorch, and sci-kit-learn, enables the implementation of various ML algorithms that are fundamental for healthcare simulations. The language’s familiarity lies in its adaptability to a diverse application, simplicity of incorporation with data-processing devices, and prevalent adoption in the ML community. In the particular area of healthcare management, Python’s dominance is highlighted by its capacity to generate a seamless and effective platform for improving complex ML systems, thereby increasing the simulation abilities that are fundamental for multi-objective healthcare management studies. Figure 8 figures out the frequencies of the programming languages used for simulating the proposed methods of the investigated papers.
Figure 8.
Frequency of programming languages used for simulating the proposed methods of the investigated papers.
Hybrid models serve an evolutionary role in healthcare by incorporating diagnostics, monitoring, and care performances through a unified model, allowing a seamless and comprehensive model of patient treatment. These models apply ML to simultaneously evaluate diagnostic data, monitor patient conditions in real-time, and propose tailored care recommendations, addressing several healthcare goals effectively. For example, hybrid systems can identify illnesses early across diagnostic abilities, monitor patient improvement by leveraging continuous tracking, and adapt care protocols dynamically according to real-time data. This incorporation not only improves the precision and individualization of treatment but also optimizes resource allocation and mitigates the time needed for healthcare decision-making. By bridging traditionally separate areas, hybrid models exemplify the future of multi-objective healthcare management, proposing innovative solutions to complicated healthcare issues.
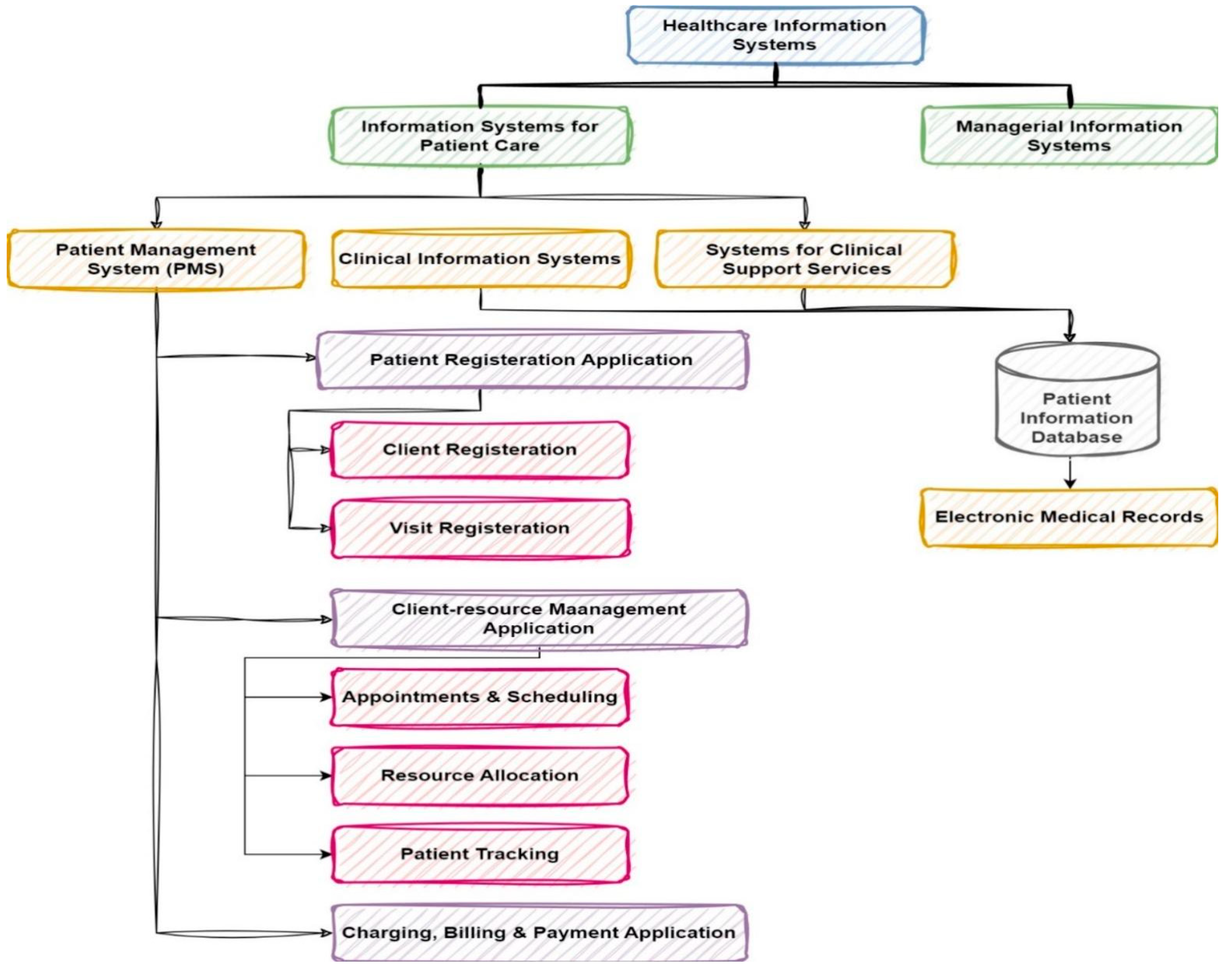
However, healthcare systems consist of two primary categories, classified based on their functionalities, namely IS for patient care and managerial IS. IS for patient care is subdivided into three essential sections, namely PMS, clinical information systems (CIS), and systems dedicated to clinical support services. PMS comprises several components, such as patient registration applications, client registration, visit registration, and client-resource management applications encompassing appointments, scheduling, resource allocation, and patient tracking, as well as charging, billing, and payment applications. On the other hand, clinical support services systems focus on maintaining a patient information database, prominently featuring electronic medical records (EMR). These EMRs serve as comprehensive repositories for patient health data, facilitating seamless information access and exchange among healthcare professionals to enhance the overall quality and coordination of patient care. Figure 9 shows the main categories of healthcare management using ML-based ISs based on their function.
Figure 9.
Main categories of healthcare systems based on their function.
Notwithstanding this, the dynamic system of intelligent health encompasses three interrelated components, namely medical services, IISs, and health management. The system operates through a set of well-defined interactions and interfaces aimed at optimizing healthcare delivery. First, there is an interaction mechanism from medical services to HISs, facilitating the seamless flow of data and information from the healthcare service delivery to the intelligent information-processing systems. Contrastingly, a service model strategy performs from IISs to medical services, guaranteeing that the technological abilities and perspectives provided by these frameworks are efficiently incorporated into the generation of medical services. In addition, there presents a pivotal technical support link from IISs to health management. This element guarantees that the progress and technical capacities extracted from IISs contribute to the strategic management of health services. Simultaneously, an interface design technique performs from health management to IISs, enabling the perspectives and demands of health management to form the model and performances of the IISs. The model is thereby enriched by a relation method from medical services to health management, simplifying the direct flow of information from the delivery of medical services to the wider range of health management. This guarantees that real-time data and visions from patient care directly inform strategic health management decisions. Furthermore, a design implication strategy performs from health management to medical services, integrating strategic perspectives and planning from health management into the design and delivery of medical services. So, these dynamic relations and interfaces establish a holistic and incorporated system that uses IISs to increase the efficiency and productivity of multi-objective healthcare management. Figure 10 represents the dynamic system of intelligent healthcare management.
Figure 10.
Dynamic system of intelligent healthcare management.
As indicated in Section 4, ISs for multi-objective healthcare management can be categorized into six distinct groups, each serving a crucial role in the enhancement of healthcare processes. Diagnostic systems play a pivotal role in accurate and timely disease identification, aiding healthcare professionals in early intervention. Treatment-planning systems contribute by offering personalized and efficient treatment strategies and optimizing patient outcomes. Patient monitoring systems guarantee frequent monitoring of health parameters, enabling the real-time arrangement of treatment plans. Resource allocation systems streamline the distribution of medical resources, optimizing functional effectiveness. Moreover, preventive healthcare systems concentrate on proactive measures to reduce health risks. Whereas these IISs bring important advantages, like developed detection and individualized care, they come with downsides and restrictions. Issues might contain data privacy concerns, algorithm biases, and the demand for robust validation procedures. Dwelling deeper into these facets is important for a thorough comprehension of the implications of ML in multi-objective healthcare management. Figure 11 demonstrates a variety of ISs for multi-objective healthcare management.
Figure 11.
Various information systems for multi-objective healthcare management.
As indicated in Figure 12, according to our evaluation, treatment-planning systems have the highest accuracy among all other information systems, with an outstanding rate of 93.12%. This superior accuracy is initially owing to their capability to incorporate and evaluate an extensive array of patient-specific data, containing diagnostic data, medical guidelines, and possible treatment results. These models apply developed algorithms and DL methods to assess various purposes simultaneously, ensuring that the selected treatment plan is optimized for the patient’s unique demands. Their efficiency in multi-objective healthcare management lies behind their capacity to balance diverse metrics like treatment effectiveness, potential side influences, and patient preferences, leading to highly individualized and accurate treatment recommendations.
Figure 12.
The average accuracy of the studied paper.
Moreover, based on Figure 13, treatment-planning systems indicate the highest precision among all ML-powered information systems, with a notable precision rate of 92.5%. This high level of precision is associated with their complex algorithms that thoroughly evaluate patient-specific data, medical guidelines, and potential treatment results. In multi-objective healthcare management using ML-powered information systems, these models excel by meticulously weighing and balancing various metrics, like treatment efficiency, the risk of side effects, and personal patient preferences. The outcome is a finely tuned treatment plan that is not only personalized but also optimized for the best potential result, highlighting the model’s capability to make highly accurate decisions tailored to each patient’s unique situation.
Figure 13.
The average precision of the studied paper.
On the other hand, as demonstrated in Figure 14, treatment-planning systems gain the highest F1 score among all ML-based information systems, with a remarkable score of 92.66%. The F1 score, which balances precision and recall, highlights the model’s capacity to make accurate and dependable decisions while minimizing both false positives and false negatives. In multi-objective healthcare management using ML-based information systems, treatment-planning systems are distinguished by incorporating complicated patient information, medical protocols, and predictive methods. This incorporation enables the system to efficiently map trade-offs among competing purposes, like maximizing treatment effectiveness and minimizing side effects. The outcome is a well-balanced method that ensures both high precision and high recall, enabling the highest F1 score in this significant medical application.
Figure 14.
The average F1 score of the studied paper.
Nevertheless, as represented in Figure 15, treatment-planning systems have the highest sensitivity among all information systems, with a notable rate of 93.06%. Sensitivity, which measures the model’s capacity to correctly detect positive cases, is pivotal in ensuring that no potential treatment option is overlooked. The high sensitivity in these models lies behind their capability to extensively evaluate patient information, medical histories, and diverse treatment potentials. In multi-objective healthcare management using ML-powered information systems, this sensitivity enables treatment-planning systems to recognize and consider even the most subtle metrics that can affect patient results, ensuring that the most efficient treatment options are detected and prioritized. This comprehensive method aids in minimizing the risk of under-treatment and ensures that patient care is both proactive and precise.
Figure 15.
The average sensitivity of the studied paper.
On the other side, according to Figure 16, patient monitoring systems show the highest specificity through all of the information systems applied for healthcare management, with a specificity rate of 92.78%. Specificity measures the method’s capacity to truly recognize negative cases, ensuring that unnecessary interventions are minimized. This high specificity is important for preventing false positives, which could cause overtreatment or unnecessary alarms. In ML-powered information systems across multi-objective healthcare management, patient monitoring systems attain this high specificity by ongoing and accurately monitoring a broad domain of crucial patient health demonstrators, distinguishing between regular fluctuations and the true symptoms of deterioration. By emphasizing real-time data and using strict thresholds for alerts, these models ensure that only the most related and significant variations in a patient’s situations trigger a response, promoting highly accurate decision-making and decreasing the similarity of unnecessary actions.
Figure 16.
The average specificity of the studied paper.
Moreover, according to Figure 17, diagnostic systems demonstrate the highest computational efficiency among all smart information systems, with a notable effectiveness rate of 93.83%. This high computational efficiency allows these models to process huge amounts of data rapidly and meticulously, promoting fast diagnoses and decision-making. In ML-powered information systems, diagnostic systems gain the highest sensitivity by efficiently evaluating complicated medical data, like clinical images, lab outcomes, and patient histories, to identify even the most subtle symptoms of the disease. Their capability to effectively manage large datasets while preserving high sensitivity ensures that significant health challenges are detected quickly, enabling timely interventions and advanced patient results.
Figure 17.
The average computational efficiency of the studied paper.
Still, diagnostic systems accomplish the highest AUC-ROC among all smart information systems, with a considerable score of 93.83%. The AUC-ROC is a critical measure of the system’s capacity to distinguish among classes, with higher values representing superior operation in distinguishing true positives from false positives. In multi-objective healthcare management through HISs, diagnostic systems achieve this high AUC-ROC by applying developed algorithms that meticulously process and evaluate various data sources, like imaging, lab outcomes, and medical records. This robust potential to distinguish between the healthy and the diseased asserts itself through diverse scenarios, ensuring that diagnostic systems make highly confident decisions, minimize errors, and optimize patient care results. Figure 18 shows the average AUC-ROC of the proposed methods. Comparison of healthcare system types is shown in Table 9 and discussed in the following.
Figure 18.
The average AUC-ROC of the studied paper.
Table 9.
Table 9. Comparison of healthcare system types.
- A.
- Diagnostic Systems
In the area of diagnostic systems across multi-objective healthcare management, the incorporation of AI and ML has transformed the diagnostic process by increasing accuracy, speed, and effectiveness. Particularly, ML-driven diagnostic systems use developed ML algorithms to evaluate extensive and intricate datasets, consisting of clinical images, EHR, and diagnostic test outcomes. This allows for the detection of subtle paradigms, interrelations, and abnormalities that cannot be simply evident to human providers. For example, in radiology, ML algorithms may identify minute variations in imaging data that represent the early onset of diseases like cancer, facilitating earlier and more accurate diagnoses. Furthermore, these systems allow for individualized treatment plans by integrating diagnostic data with historical patient results, therefore developing patient management and resource allocation. However, the arrangement of ML in diagnostic systems is not without its issues [65]. The efficiency of these models heavily relies on the quality and variation of the training datasets, as insufficient or biased data can impair model function. Interpretability is a main concern, as the complication of ML algorithms usually obscures their decision-making procedures, potentially undermining reliability through healthcare practitioners. In addition, ensuring robust data privacy and compliance with regulations is principal to preserve sensitive patient data. Addressing these issues is critical for optimizing the advantages of ML in diagnostic systems and ensuring their dependable incorporation into multi-objective healthcare decision-making models.
Even so, diagnosis systems, as critical elements of healthcare management for ML-driven IS, leverage ML methodologies to change the diagnosis process. These models apply strong algorithms and data analytics to explore large datasets, enabling precise and fast disease diagnosis. ML techniques might detect trends, paradigms, and abnormalities in patient data, leading to more precise and appropriate detections. Diagnostic technologies that employ ML in healthcare generate multiple benefits. They enable early disease diagnosis, timely intervention, and treatment planning. Moreover, these technologies enhance the efficiency of healthcare practitioners by proposing data-driven visions, which propel them to better patient results and resource management. The incorporation of ML in detection models specifies a transformative leap in healthcare management, presenting increased accuracy and efficiency in the diagnostic stage [66]. Diagnostic systems, performing through HISs for multi-objective decision-making and applying ML techniques, serve a key role in increasing clinical diagnostics. These models use complex algorithms to evaluate a variety of healthcare data, including medical images, patient records, and diagnostic test results. ML algorithms may detect complex patterns, connections, and abnormalities in these datasets, enabling early and accurate disease diagnosis. The use of diagnostic models is broad, ranging from the recognition of special medical situations in radiology images to the interpretation of complicated genetic data. The incorporation of ML increases the effectiveness, accuracy, and speed of diagnostic procedures, propelling more accurate and timely medical interventions. In addition, these models enable the optimization of resource usage across healthcare by streamlining diagnostic workflows and decreasing the likelihood of diagnostic faults.
While diagnostic systems across ISs for multi-objective healthcare management, driven by ML methods, propose important progress, they are not without drawbacks and issues. One considerable issue is the demand for extensive and broad datasets to properly train ML algorithms. The quality and representativeness of these datasets directly influence the model’s diagnostic accuracy. In addition, challenges regarding the interpretability of ML techniques present issues, since complex algorithms might lack transparency in their decision-making procedures, making it challenging for healthcare providers to perceive and rely on the model’s findings [67]. Moreover, issues with system generalization within various patient groups and healthcare areas may impede diagnostic models’ wide application. Ensuring the privacy and security of the sensitive healthcare data stored in these models is another main concern that requires powerful support and regulatory compliance. Solving these limitations is significant for maximizing the assurance of diagnostic systems in multi-objective healthcare management.
The diagnostic systems in the area of rotating machinery pursue a systematic procedure to guarantee precise and confident machine condition diagnosis. The process starts with the rotation of the machine equipped with sensors, which enables the collection of related signals. Afterward, a signal control technique is leveraged for accurate data acquisition. The procedure then moves to feature extraction, where related features are recognized from the acquired data. This stage bifurcates into two classes, namely the training dataset and the test dataset. Within the training dataset, a genetic algorithm (GA) is applied for the choosing of features and parameters, optimizing the input for the following phases. The chosen features and criteria are, therefore, used to train artificial neural networks (ANNs). Post-training, the model checks if the ANN training is over. If yes, the procedure progresses to the detection of machine conditions. If not, the model loops back to the GA-based selection phase, verifying if the feature selection procedure is completed. This iterative technique guarantees the frequent refinement of feature selection and parameter optimization, lastly increasing the accuracy and productivity of the detection model in forecasting machine conditions [68].
- B.
- Treatment-Planning Systems
In this context, AI serves a key role in increasing multi-objective decision-making by optimizing treatment techniques for diverse healthcare situations [69]. AI-driven treatment-planning systems use complex algorithms to evaluate patient data, medical guidelines, and historical treatment results to provide individualized treatment plans that balance several purposes, like effectiveness, security, cost, and patient preferences. For instance, in oncology, AI methods could recommend radiation doses that maximize tumor control while minimizing failure to enclose healthy tissues, as a result attaining an optimum balance between treatment efficiency and patient quality of life. Moreover, these models allow for the real-time deployment of treatment plans according to patient responses and emerging data, ensuring that care remains dynamic and responsive to variations in the patient’s situation. However, the incorporation of AI in treatment planning also proposes alternation, especially in ensuring the interpretability of AI-provided recommendations [70]. The complication of AI algorithms could make it difficult for healthcare practitioners to understand the logic behind significant treatment suggestions, which might impede their acceptance and implementation. In addition, the dependence upon broad and various datasets for training AI models boosts concerns about data quality and representativeness, which are significant for accurate and equitable treatment planning through various patient populations. Addressing these issues is fundamental for fully controlling the potential of AI in treatment-planning systems, therefore developing patient results and optimizing resource allocation in healthcare.
In addition, treatment-planning systems, integral elements of ISs for multi-objective healthcare management, control ML methods that optimize the formulation of holistic treatment methods. These systems use complex algorithms to evaluate patient-specific data, containing medical histories, genetic data, and treatment responses. ML algorithms allow treatment-planning systems to detect individualized and efficient treatment choices by taking into account a number of variables and forecasting potential findings. The advantages of integrating ML into treatment planning are important, ranging from enhanced treatment effectiveness and dropped side effects to better resource application. By applying treatment plans to personal patient features and forecasting responses, these models promote the progress of accurate medicine, therefore improving patient care and findings in the complicated vision of healthcare management [71]. Moreover, treatment-planning systems, as integral components of ISs for multi-objective healthcare management using ML methods, represent a variety of applications that considerably increase medical decision-making. These models apply ML algorithms to evaluate patient-specific data, containing medical histories, diagnostic outcomes, and genetic data, to formulate individualized and optimized treatment plans. By using predictive modeling, these models allow healthcare practitioners to select interventions, forecast potential treatment findings, and detect the most efficient therapeutic methods for personal patients. The incorporation of ML in treatment-planning systems promotes the detection of trends and connections through broad datasets, propelling more accurate and data-driven treatment recommendations. This technology holds promise in developing treatment effectiveness, lowering adverse impacts, and lastly, enhancing the quality of patient care in multi-objective healthcare management scenarios.
In spite of the notable benefits, treatment-planning systems, such as ISs leveraging ML in multi-objective healthcare management, confront given drawbacks and issues. One important issue is the dependence on the quality and completeness of the input data, as incorrect or missing patient data may endanger the precision of treatment suggestions [72]. Moreover, the interpretability of ML models inside these models can be challenging, making it hard for healthcare providers to perceive the underlying decision-making procedure. The incorporation of these models into recent healthcare structures enhances interoperability and standards issues. Ethical issues, like conserving patient privacy and responsibly leveraging sensitive medical information, reflect the significance of meticulous thinking when installing treatment-planning models. Solving these challenges is crucial for identifying the full promise of these models for developing tailored and efficient healthcare treatments.
The procedure of a treatment-planning model, according to Figure 19, includes a systematic series of phases to optimize the delivery of medical treatment. To begin with, the model poses the primary treatment fiber, and if a source classifier is accessible, it optimizes fluence and gains the desired place phase. In cases where no source classifier has existed, the model optimizes both fluence and axial placement to gain the desired pose. The procedure iterates by adding a treatment fiber at the further closer position, and if a source classifier is accessible, it optimizes both fluence and axial position. If other equally close positions are present, the model returns to the source classifier phase, choosing the best available fiber position. Upon gaining the preferred pose, a full Monte Carlo (MC) simulation is performed to present the dose-volume histogram (DVH). If the pose is not gained, and there are remaining fiber positions in the tumor, the model declines fiber spacing and fits the MC results, leveraging a proper system. This iterative method ensures accurate treatment planning by referencing MC simulations and arranging metrics until an optimum plan is gained. Figure 20 specifies the process of performance of treatment-planning models for multi-objective healthcare management.
Figure 19.
Procedure of function of treatment-planning systems for multi-objective healthcare management.
- C.
- Patient Monitoring Systems
In the area of PMS within ISs, AI critically increases multi-objective healthcare management by continuously evaluating patient data to support timely and accurate clinical decisions. AI-driven PMS applies ML algorithms to monitor crucial symptoms, identify abnormalities, and forecast potential health deteriorations, therefore allowing proactive interventions. These models are significantly valuable in intensive care units (ICUs) and remote patient monitoring scenarios, where real-time data evaluation can mean the difference between life and death [73]. By processing huge amounts of data from diverse sources, like wearable devices, EHR, and medical imaging, AI may recognize subtle paradigms that can demonstrate a demand for immediate medical attention, optimizing patient security and treatment quality. Furthermore, AI increases resource management by prioritizing patients according to the intensity of their situations, assisting in the allocation of limited healthcare resources, like ICU beds or specific medical professionals. Yet, the implementation of AI in PMS proposes issues, significantly considering data privacy, accuracy, and the interpretability of AI-provided alerts. The dependence on ongoing data streams needs robust data security measures to preserve sensitive patient data. In addition, the complication of AI algorithms can cause false positives or negatives, which can either lead to unnecessary alarms or overlook crucial circumstances. Addressing these issues is important for ensuring that AI-driven patient monitoring systems gain their potential to develop patient results and optimize healthcare services [74].
On the other hand, patient monitoring systems across this field use ML techniques to increase real-time tracking and decision-making procedures. These models leverage developed algorithms to evaluate broad streams of patient data, containing important signs, physiological metrics, and electronic health records (EHRs). By leveraging ML, patient-tracking systems may identify trends, abnormalities, and potential risks, presenting healthcare practitioners with precious insights into patient situations [75]. The incorporation of ML allows the predictive abilities of these models, allowing early recognition of deteriorating health and promoting proactive interventions. The advantages include developed patient security, declined hospitalization risks, optimized resource allocation, and lastly, motivating more effective and responsive healthcare management in various medical scenarios.
Furthermore, patient monitoring systems present a broad domain of applications that enable increasing patient care and general healthcare findings [76]. These models use ML algorithms to frequently evaluate and interpret patient data, promoting the early detection of abnormalities or modifications in the health state. One significant use is real-time tracking of critical signs, allowing for timely intervention in important circumstances. In addition, these models lead to the optimization of treatment plans by presenting individualized visions according to personal patient information. Predictive analytics integrated into patient monitoring systems allow healthcare practitioners to forecast potential complications, optimize resource allocation, and develop entire patient results [77]. The incorporation of ML in patient tracking not only increases the effectiveness of healthcare delivery but also serves as a key part of preventive care and proactive health management techniques.
Notwithstanding their important contributions, patient monitoring systems confront given drawbacks and issues [78]. One considerable issue is the potential for false alarms or inaccurate forecasting, leading to unwanted interventions and enhanced healthcare costs. The application of historical data in ML systems might limit their capability to react to fast-changing patient conditions or unanticipated clinical events. In addition, considerations of data privacy and security should be solved to conserve the confidentiality and incorporation of sensitive patient data. Incorporation issues with the present healthcare IT framework, as well as the demand for standardized data formats, present further obstacles. On the other hand, the interpretation of machine-produced visions needs a cooperative technique that contains healthcare experts who can verify and contextualize the algorithmic outcomes. Coping with these barriers is important to fully detect the potential of patient monitoring systems for successful multi-objective healthcare management [66]. The patient monitoring modular chart includes three integral sections. In the initial element, an implanted tool is utilized, featuring inertial measurement unit (IMU) sensors and heart rate sensors, followed by a Raspberry Pi for processing and data collection. The next element contains sleep evaluation and fall recognition, including the attainment of information from the sensors to guarantee holistic monitoring. Finally, the third section incorporates smartphones into the framework, integrating a dynamic database and social networking services (SNS) through cloud services like AWS (Amazon Web Services) and the IoT structure. This modular model enables effective and coordinated patient tracking, integrating sensor data processing, evaluation, and cloud-based connection for real-time health perspectives and timely responses.
- D.
- Resource Allocation Systems
In resource allocation systems through ISs, AI serves a pivotal role in increasing multi-objective healthcare management by optimizing distribution and using healthcare resources. AI-driven resource allocation systems evaluate massive datasets to anticipate resource needs, allocate healthcare staff, handle hospital beds, and optimize the application of healthcare tools, ensuring that resources are utilized effectively and productively [79]. By using ML algorithms, these models may predict patient admission rates, forecast the demand for particular medical supplies, and streamline the scheduling of surgeries and other healthcare processes. This predictive ability enables medical administrators to make data-driven decisions that balance several purposes, like minimizing patient wait times, maximizing staff efficiency, and decreasing functional costs. Moreover, AI in resource allocation systems aids in controlling emergency conditions by dynamically reallocating resources to fields with the highest demand, thus developing the total responsiveness of healthcare deliveries [80]. On the other hand, the incorporation of AI in resource allocation is not without issues. The accuracy of AI predictions relies heavily on the quality and variation of the data utilized, and there is a risk of improving the present biases in resource distribution. In addition, the interpretability of AI-driven decisions may be a concern, as healthcare practitioners can find it problematic to understand the logic behind given allocation decisions. Ensuring transparency and fairness in AI-driven resource allocation systems is then fundamental for their successful implementation and acceptance in a healthcare environment.
Nonetheless, resource allocation systems, as incorporated elements of ISs for multi-objective healthcare management, control the power of ML methods to optimize resource allocation in the healthcare environment [81]. These models use complex algorithms to evaluate historical information, patient demographics, and medical priorities, allowing the effective distribution of crew, tools, and facilities [82]. By using ML, resource allocation systems may adapt dynamically to altering healthcare needs, guaranteeing the optimum application of resources when maintaining high-quality patient care. The advantages of these models include increased functional effectiveness, cost-efficiency, and a developed total healthcare service. ML algorithms facilitate predictive modeling, enabling healthcare facilities to forecast resource demands and allocate them judiciously, thus promoting a more dependable and responsive healthcare management model.
Also, resource allocation models, such as ISs, serve as a key part in optimizing the distribution of healthcare resources to develop effectiveness and patient findings [83]. These models use ML algorithms to evaluate historical patient data, forecast future healthcare needs, and allocate resources dynamically. The applications include personnel scheduling, tool allocation, and bed handling, guaranteeing that healthcare equipment may adapt in real-time to changing levels. By optimizing resource applications, these models aid in minimizing wait times, increasing patient care quality, and reducing functional costs. The adaptive essence of ML algorithms enables resource allocation models to frequently learn and develop, making them precious devices in the quest for effective and responsive healthcare resource management [84].
Notwithstanding their several benefits, resource allocation systems confront some barriers and drawbacks. One initial issue is the complicated healthcare systems, with a variety of interrelated elements that might propose uncertainties and dynamic alternation. Predicting the precise need for resources remains an issue owing to the essential variability in patient inflow and different clinical circumstances. In addition, the incorporation of these models into the present healthcare structures can cause resistance and require a principal arrangement. Privacy and security concerns related to controlling sensitive patient data for ML evaluation cause ethical issues. Also, the demand for frequent updates and adaptations to changing healthcare operations requires a robust model for system maintenance. Balancing these considerations is important to controlling the full capacity of resource allocation systems in healthcare management [85].
The resource allocation procedures include a systematic process containing multiple critical phases. It starts with the submission of resource requests, which are, therefore, exposed to a prescaling stage to evaluate their viability and alignment with accessible resources. Subsequently, the real resource allocation occurs according to the predefined standards and demands. Following the allocation, there is a postscale assessment to guarantee the optimum use of resources and to solve any potential arrangement demanded. The ultimate allocation is, therefore, verified regarding the total availability of the pattern and any drawbacks in the allocation procedure. This iterative technique, which contains prescaling and postscale verification, develops the effectiveness and efficacy of resource allocation by managing and optimizing available resources [86].
- E.
- Preventive Healthcare Systems
In preventive healthcare systems, AI particularly increases multi-objective healthcare management by allowing the early detection and avoidance of diseases, therefore developing population health results. AI algorithms evaluate large-scale health data, containing genetic data, lifestyle metrics, and ecological impacts, to detect persons at risk of improving chronic situations [87]. By processing these various data, AI-driven systems may forecast disease outbreaks, recommend individualized preventive measures, and optimize vaccination schedules. These models aid healthcare practitioners in making data-driven decisions that balance several goals, like decreasing healthcare costs, developing patient health results, and minimizing the obstacle of disease in the healthcare system. For example, AI may detect high-risk populations and dedicate resources for objected interventions, avoiding diseases before they progress into worse situations [88]. Additionally, AI in preventive healthcare aids in outlining public health techniques that are tailored to the demands of special communities, ensuring that resources are allocated effectively and equitably. However, the efficiency of AI-driven preventive healthcare systems is contingent upon the quality of data and the robustness of the predictive systems. Issues like data privacy, the potential for bias in AI algorithms, and the integration of AI recommendations into present healthcare practices should be addressed to fully identify the potential of AI in preventive healthcare. By concentrating on these facets, this study contributes to the understanding of how AI may be used to increase preventive healthcare systems, proposing insights into both the opportunities and challenges that contribute to AI-driven multi-objective decision-making in this significant domain of healthcare [89].
Moreover, preventive healthcare control ML techniques increase preventive care mechanisms. These models leverage complex algorithms to assess extensive datasets, integrating criteria like patient history, genetic predispositions, and environmental variables to recognize persons at risk of special health circumstances. By anticipating potential health risks, preventive healthcare models allow proactive interventions, individualized health recommendations, and determined preventive measures. ML contributes to the frequent refinement of risk evaluation models, facilitating these models to adapt and change according to advent health patterns and personal health profiles [90]. The benefits include early recognition of health challenges, personal preventive treatment regimens, and the probability of considerable healthcare cost savings by declining the impact of preventive diseases.
In addition, preventive healthcare models, which are strengthened by ML methodologies in multi-objective healthcare management, serve a key part in forecasting and harnessing health issues before they worsen. These models leverage predictive analytics to recognize persons who are at high risk of getting certain health illnesses according to their past health data, genetic predispositions, and lifestyle selection. They may leverage ML algorithms to assess huge datasets and recognize trends and patterns relevant to possible health risks. The applications contain individualized health suggestions, determined interventions, and early recognition methods [72]. Preventive healthcare systems aid in dropping disease incidence, optimize resource utilization, and facilitate a preventive healthcare trend, allowing better public health findings.
The downsides and drawbacks of ML-based ISs contain different criteria that affect their productivity. One primary issue is the interpretability of the ML technique, since sophisticated algorithms can lack transparency, making it challenging for healthcare providers to rely on the decision-making procedure. On the other hand, historical data may contain biases, potentially propelling incorrect projections or exacerbating recent healthcare inequities [85]. Ethical issues, data protection issues, and the demand for normal updates to improve medical knowledge all generate further hurdles. Striking a balance between innovation and regulatory compliance is significant to ensure the acceptable and ethical improvement of ML in HISs.
The preventive health system performs through a designed procedure, starting with the analysis of forecasted health findings and their comprehended possibilities. This main phase is placed by cognitive assessment, effective assessment, and social analysis, where people weigh the possible advantages and risks that contribute to preventive health actions. Then, these assessments involve a two-way interrelation through a frequent cycle, including the aim to shape, holistic planning, action implementation, the resultant experience, and back to either purpose reassessment or forecasting findings. This cyclic procedure emphasizes the dynamic and iterative essence of preventive health, integrating cognitive, efficient, and social components to assist people within the phases of purpose, action, and highlighted experience in promoting long-term health and well-being. Figure 20 indicates the procedure of preventive healthcare systems for multi-objective healthcare management.
Figure 20.
The procedure of preventive healthcare systems for multi-objective healthcare management.
Figure 20.
The procedure of preventive healthcare systems for multi-objective healthcare management.

- F.
- Hybrid Systems
Hybrid models have indicated notable success in real-world healthcare applications by addressing intricate, multi-faceted issues more efficiently than non-hybrid models. For instance, a paper incorporating CNNs for radiological imaging diagnostics with RL for individualized care planning indicated developed diagnostic accuracy and mitigated care delays in comparison with standalone systems. Likewise, hybrid models have been used in chronic disease management, where predictive analytics for early risk detection were synthesized with NLP to assess patient feedback and modify treatment techniques, promoting better patient adherence and results. In intensive treatment units, hybrid systems incorporating physiological data streams with decision-support algorithms allowed real-time tracking and accurate intervention planning, leading to measurable mitigation in resource optimization and adverse events. These examples reflect how hybrid models outperform single-focus frameworks by using several methods to present comprehensive solutions, ensuring scalability and adaptability in dynamic healthcare environments.
The table and chart present a holistic evaluation of four healthcare model divisions, namely diagnostic systems, treatment-planning systems, resource allocation systems, and hybrid systems, according to three significant function criteria, namely accuracy, adaptability, and effectiveness. Hybrid frameworks indicate the highest function through all criteria, with 97% accuracy, 96% effectiveness, and 95% adaptability, demonstrating their superior capability in incorporating various ML frameworks and data sources for holistic solutions. Treatment-planning systems follow closely, excelling significantly in accuracy (95%) and efficiency (94%), focusing their precision on personalized treatment. Diagnostic systems also operate well, critically in accuracy (93%), but indicate holistically lower adaptability (88%), indicating their specialized emphasis. Resource allocation systems, while efficient in optimizing resource applications with a 91% effectiveness, have the lowest adaptability (85%), showing issues in dynamic scenarios. The data focus on the evolving capacity of hybrid models for addressing complicated, multi-objective healthcare issues.
6. Prevalent Criteria
In investigating ML-based ISs, a multitude of factors is investigated, with adaptability emerging as the most common metric within the explored articles [66]. The adaptability of ML techniques across detection models, treatment-planning systems, patient monitoring systems, resource allocation, and preventive healthcare systems is a basis for their successful implementation in dynamic and changing healthcare visions. Other main considerations include accuracy, precision, scalability, and efficiency, highlighting the demand for robust and responsive solutions [82]. In addition, interpretability and explainability serve key roles in guaranteeing reliability and transparency, while ethical implications, data privacy, and bias decrease related to the comprehensive assessment of these HISs through the area of healthcare management.
Ethical considerations are critical in ML-based decision-making through diagnostic, treatment, and monitoring systems, significantly in the domains of data transparency, bias mitigation, and patient consent, as these variables directly influence both reliability and effectiveness in patient treatment [91]. Reducing bias is fundamental to ensure equitable care results through various populations, whereas clear data processes and informed consent empower patients and promote trust in ML applications. Security issues are equally significant, particularly considering the securing of sensitive patient data in high-stakes contexts, such as patient monitoring and care planning [67]. Robust data protection not only maintains patient reliability but also empowers the system’s reliability and adoption across healthcare practitioners and patients. In addition, confidentiality and accountability are essential for analyzing ML model predictions, significantly for diagnostics and care where accurate and explainable results are imperative [85]. In preventive healthcare and hybrid models, patient security becomes a focal point, requiring ML models that proactively control risk, optimize patient results, and adhere to stringent security criteria. Collaboratively, these ethical, safety, and accountability measures enhance the integrity and empirical application of ML applications in multi-objective healthcare, ensuring that they act as confidential, patient-centered devices in healthcare environments. Figure 21 specifies a visual evaluation extracted from the quantitative data collected through various investigations involved in our review. The data were quantified across a systematic analysis of the main function criteria reported in each paper, like accuracy, sensitivity, specificity, and computational efficiency [92]. Each exploration’s findings were normalized to ensure comparability, and weighted averages were calculated to account for variations in sample sizes and methodologies. The visualization navigates these aggregated findings to emphasize patterns and connections through the analyzed categories (e.g., diagnostic, preventive, and hybrid systems). By doing so, Figure 22 presents a holistic survey of the relative function and contributions of each category, proposing a scientifically founded ground for interpretation and evaluation [72].
Figure 21.
Comparison of healthcare systems types.
Figure 22.
Parameters considered in evaluating studied papers.
6.1. Ethical and Efficient Deployment of ML-Powered ISs
The ethical and productive arrangement of an ML-driven IS needs a thorough technique to solve recent gaps by incorporating bias reduction methods, creating standardized evaluation models, increasing privacy preservation mechanisms, and ensuring robust real-world confirmation [7]. This includes leveraging progressed AI techniques to balance competing purposes when actively solving biases in the data and algorithms, building standardized factors for cohesive assessment, securing patient data within privacy-preserving technologies, and rigorously testing models in a practical environment to ensure dependability and efficiency. In the subsequent subsections, we will examine how these techniques can be implemented to close the present gaps, concentrating on the practical implications of bias reduction, system standardization, privacy improvement, and validation procedures for the ethical and effective arrangement of AI-driven decision-making in HISs [93].
6.1.1. Implementing Bias Mitigation Techniques
The implementation of bias reduction strategies in HISs leveraging AI-driven multi-objective decision-making has some main techniques [94]. To begin with, AI algorithms may be programmed to consider different and thorough datasets, ensuring a balanced representation of patient demographics, situations, and findings to decrease the bias derived from restricted or skewed data sources. Then, integrating fairness-aware AI systems that explicitly optimize for equity and fairness parameters alongside traditional goals aids in the reduction of biases in decision-making procedures, ensuring equitable treatment through a variety of patient populations [90]. Third, frequent tracking and auditing of AI systems leveraging real-time data may identify and correct biases as they emerge, boosting the system’s adaptability and responsiveness to changing healthcare scenarios [85]. Lastly, promoting multidisciplinary cooperation among AI professionals, healthcare providers, and ethicists ensures that AI-driven decisions align with ethical issues and patient-oriented care fundamentals, enabling transparency and confidence in HIS implementations. These strategies collectively boost the robustness, fairness, and efficiency of AI-driven multi-objective decision-making in HISs, solving crucial issues related to bias and discrimination in the healthcare environment [89].
6.1.2. Determining Standardized Assessment Frameworks
Specifying standardized analysis systems in HISs leveraging AI-driven multi-objective decision-making includes incorporating different data sources and leveraging developed AI algorithms to analyze and optimize numerous goals simultaneously [95]. This mechanism guarantees a thorough and balanced analysis by determining apparent objectives like patient findings, functional effectiveness, and data security. AI systems are trained on expanded datasets while integrating fairness drawbacks to reduce biases. Multi-objective optimization algorithms, such as Pareto optimization and genetic algorithms, are leveraged to balance competing objectives, and standardized analysis criteria are built to measure productivity. Frequent tracking and feedback loops allow for real-time arrangement, ensuring the model states are adaptive to changing healthcare demands and compliant with ethical issues and policies [96]. This systematic model promotes cohesion, transparency, and developed decision-making within HIS implementations.
6.1.3. Improving Privacy-Preserving Approaches
The development of privacy-preserving techniques for HISs leveraging AI-driven multi-objective decision-making utilizing progressive AI models balances the objectives of data protection, usability, and model function. AI systems may be modeled to integrate privacy-preserving techniques like differential privacy, federated learning, and data anonymization while optimizing for goals such as precise detection, functional productivity, and user experience [87]. Multi-objective optimization algorithms analyze trade-offs among privacy and functionality criteria, guaranteeing that sensitive patient data is preserved without undermining the productivity and efficiency of HISs. By frequently examining and modifying these frameworks with real-time data and feedback, organizations may maximize their privacy measures while conserving high-quality healthcare services and compliance with regulatory standards [97].
6.1.4. Robust Real-World Validation
Robust real-world validation of HISs leveraging AI-driven multi-objective decision-making involves systematically testing and modifying AI models in practical, various healthcare ecosystems to ensure their productivity and dependability [92]. These procedures are settled using multi-objective optimization to balance diverse function criteria like accuracy, productivity, and user fulfillment while adapting to real-world issues such as varying data quality and patient demographics. By utilizing frequent feedback from these practical applications, AI models may be arranged to solve real-world complications and develop their robustness. This iterative validation ensures that the HISs not only satisfy theoretical benchmarks but also operate well under real-world situations, presenting confident and actionable perspectives for healthcare practitioners [98].
6.2. Challenges of the ML-Powered IS for Multi-Objective Healthcare Management
Designing ML utilizations in ISs for multi-objective decision-making causes different issues that need meticulous consideration. To begin with, the variation and complication of healthcare data put up crucial barriers. Healthcare datasets regularly incorporate diverse information from various sources, like EHRs, medical imaging, and patient-generated data. Incorporating these many data formats while preserving data quality, privacy, and security is not easy. Moreover, the interpretability of ML systems in healthcare is significant, and creating clear and smart systems is hard because of the initial complication of some algorithms, like DL, which can endanger reliability and acceptability between healthcare professionals [96].
Moreover, the ethical issues related to ML applications in healthcare need close attention. Ensuring patient privacy, informed fulfillment, and fair representation in model training are notable. The risk of bias in ML algorithms, specifically when trained on imbalanced or non-representative datasets, can lead to gaps in healthcare results. To solve these ethical issues, computer scientists, healthcare providers, ethicists, and politicians should work together. Striking a balance between innovation in ML applications and ethical rules is important for the arrangement of IISs in multi-objective healthcare management [98].
6.3. Datasets Commonly Used in ML Implementation for ISs in Multi-Objective Healthcare Management
The value of broadly leveraged datasets in ML implementation for ISs in multi-objective healthcare management cannot be neglected. These datasets are the basis for training, validating, and fine-tuning ML frameworks to build precise and reliable forecasting. Access to wide and representative healthcare datasets is important for assuring model generalizability over an extensive domain of patient populations and circumstances [4]. Common datasets enable the generation of advanced algorithms that may aid healthcare providers make better-informed decisions about diagnosis, treatment plans, and total patient care. Also, these datasets serve a key role in promoting contribution and benchmarking in the healthcare and ML communities, enabling the establishment of standardized and interoperable solutions that may benefit the total healthcare settings [99].
Several popular datasets are frequently utilized in ML implementations for decision-making in HISs. Some notable examples include:
- MIMIC-III (Medical Information Mart for Intensive Care III): This is a thorough dataset that includes the de-identified health data of patients admitted to important care units. It involves medical notes, demographics, laboratory test outcomes, and other information, making it remarkable for predictive modeling and medical decision support [100];
- UCI ML Repository—Healthcare Datasets: The UCI repository hosts a variety of healthcare datasets, such as the heart disease dataset and the diabetes dataset. These datasets envelop a scope of health situations and are usually leveraged for classification tasks in ML investigation [101];
- The Cancer Genome Atlas (TCGA) offers genetic and clinical data for different cancer types, allowing researchers to create ML models for diagnosis, prognosis, and therapy response prediction [102];
- PhysioNet Database: It generates databases for physiological signals, containing ECG and blood pressure data. These datasets are applied to build algorithms for monitoring and detecting heart disease [103];
- Diabetes Dataset (Pima Indian Diabetes): This dataset is prevalently utilized for forecasting the onset of diabetes. It includes information on patient demographics, medical history, and diagnostic measures [104];
- Image Datasets (e.g., Chest X-rays, MRI, CT scans): Diverse image datasets, like the ChestX-ray14 dataset or datasets from the Kaggle Data Science Bowl, are suitable for improving ML systems for medical image assessment, enabling tasks like disease recognition and classification [105];
- CMS Medicare Data: The Centers for Medicare and Medicaid Services (CMS) publishes databases on healthcare uses and spending, generating perspectives into healthcare patterns [106].
It is vital to remember that the dataset used is determined by the individual study or application aims. Researchers and practitioners must ensure that the datasets utilized are varied, representative, and consistent with the goals of the ML implementation for decision-making in HISs. Furthermore, safeguarding patient privacy and following ethical rules are critical concerns when working with healthcare data.
6.4. Security Issues, Challenges, IoT, and Blockchain Usage
The arrangement of ML models in ISs for multi-objective healthcare management brings up important security issues. The sensitivity and reliability of healthcare data make ML systems a key target for cyber threats [107]. Security challenges contain the risk of unauthorized access to patient records, potential manipulation of medical data, and the endangerment of ML systems across adversarial attacks. Similarly, the black-box facet of many ML algorithms complicates perceiving and confirming their decision-making procedures, boosting questions about the interpretability and accountability of healthcare anticipations. Ensuring robust encryption, access drawbacks, and secure system training and arrangement techniques is significant for preserving patient privacy, conserving data incorporation, and instilling reliability in the security of HISs in the healthcare area [108].
The incorporation of ML applications with the IoT in ML-powered ISs in healthcare management represents a transformative synergy with useful benefits. IoT technologies, namely wearable sensors and remote tracking tools, provide massive volumes of real-time patient data. ML applications may use this data for predictive analytics, individualized treatment suggestions, and optimization of healthcare procedures. Within ML algorithms, IoT-enabled models may analyze patient symptoms, recognize abnormalities, and build a timely perspective for healthcare practitioners. This incorporation boosts the productivity of healthcare services, enables proactive and individualized care techniques, and allows the complete development of patient findings. The incorporation of ML and the IoT in healthcare management frameworks holds great promise for increasing decision-making, resource allocation, and the entire quality of healthcare services in a multi-objective domain [109].
The utilization of blockchain technology in integration with ML applications inside ISs leveraged for multi-objective healthcare management builds a secure and transparent model for controlling health data. Blockchain, which is detected for its decentralization and tamper-resistance, may develop the consistency and privacy needed for patient data and transactions. When incorporated with ML, it leads to raised analytics and visions from securely saved and shared data, enabling an appropriate healthcare structure, predictive modeling, and better decision-making [110]. The integration of blockchain and ML into healthcare management models has the possibility to solve data interoperability challenges, develop patient-oriented care, and establish reliable and auditable settings that prioritize data security and privacy in the multi-objective vision of healthcare management.
6.5. Open Issues
By examining this investigation, we solved fundamental challenges and research questions that contributed to optimizing healthcare decision-making within multi-objective techniques. We developed effectiveness in healthcare frameworks by analyzing a variety of multi-objective optimization strategies and their influence on significant factors like resource allocation, diagnostic accuracy, and functional productivity. We gained this by systematically evaluating and comparing various methodologies that contain AI-driven algorithms and evolutionary optimization systems to specify their productivity in balancing several competing purposes [111]. By this holistic method, we presented knowledge of the practical applications and advantages of multi-objective decision-making in the development of healthcare services and management.
Following the argument for ISs leveraging multi-objective healthcare management, including their advantages, downsides, and drawbacks, we should consider open issues and future works in this field. Investigating open issues in ML applications through ISs for multi-objective healthcare management is important for developing the productivity and ethical issues of these models. Recognizing and solving recent issues, such as interpretability, bias, and data privacy, guarantees that ML systems are not only precise but also transparent and unbiased in their decision-making procedures. Open issues emphasize fields for development, provide future research directions, and promote creativity in the complicated and sensitive area of healthcare. By actively connecting with and tackling these issues, investigators and providers aid in providing strong, reliable, and patient-oriented ML applications that meet the growing needs and ethical issues of the healthcare business [112].
In this regard, boosting explainability and interpretability is a pivotal open issue regarding ML applications in ISs leveraging multi-objective healthcare management, as progressively complicated ML systems entail comprehension of their decision-making procedures, significantly in healthcare where transparency is fundamental for reliability and an efficient combination of technology and human expertise. Developing explainability is critical for meeting regulatory criteria and promoting user acceptance, which in turn boosts the incorporation of ML applications into medical decision-making for more accountable healthcare management. Also, combining individualized medicine proposes its own issues, such as needing ML systems that precisely evaluate various patient data to present appropriate suggestions while solving ethical concerns and guaranteeing incorporation with traditional healthcare services [113]. Real-time decision support is a promising challenge, as ML systems should transform from historical data evaluation to presenting cohesive, subject-aware guidance without neglecting interpretability. Human–AI contribution is another main issue, where productive incorporation of ML-driven visions with medical expertise is needed to solve the challenges of reliability, interpretability, and communication. In addition, a developed longitudinal patient data evaluation is needed to capture patient trajectories over time and attain a deeper perspective into treatment productivity, as well as needed developed systems able to control temporal data complications. Cross-institutional data sharing poses an important difficulty owing to privacy concerns and regulatory compliance, which are fundamental for building thorough ML systems that may generalize across different patients. The integration of nursing education through augmented reality, AI, and physiological sensors can significantly enhance learning outcomes for nursing students [114,115,116,117,118,119,120,121,122]. It is recommended to research the relationships between energy and healthcare management [123]. LSTM-based algorithms can be utilized to optimize diagnostic processes in healthcare [124]. By integrating the Vision Transformer with a dynamic mapping re-attention mechanism, healthcare professionals can leverage advanced AI techniques for better patient outcomes and more effective healthcare management [125]. Highlighting patient-centric decision-making is critical for aligning ML applications with personal patient demands and preferences, needing the improvement of systems that integrate patient feedback. Frequent system tracking and upgrading are important to adapt to evolving healthcare data and services, demanding methods that recognize drift and implement timely updates. Providing ethical recommendations and governance models is critical for guaranteeing responsible ML application in healthcare, balancing creativity with ethical regard. Global contributions and standardization are required to attain the interoperability and universal applicability of ML systems, solving various operations and regulatory systems. Lastly, robust cybersecurity measures are not able to protect sensitive patient data and ML systems from evolving cyber threats, and there is a need for the development of techniques to preserve the cohesion and reliability of ML-driven healthcare solutions [126].
6.6. Future Works
Regarding the ever-changing insight of ML applications in ISs for multi-objective healthcare management, considering and examining the potential of future works is noteworthy. Future research efforts must prioritize developing the interpretability and explainability of ML systems to increase their cohesion in medical decision-making procedures. In addition, solving issues that are relevant to cross-institutional data sharing, frequent system tracking, and ethical considerations is crucial [127]. Examining creative techniques to integrate patient-oriented decision-making, longitudinal patient data evaluation, and global contribution standards will then affect this area. Considering these domains may unlock the full potential of ML applications, promoting a healthcare environment that is not only technologically developed but also ethically sound, patient-oriented, and globally interoperable for solving the multi-objective issues of healthcare management [96].
Increased interpretability and explainability are critical future fields of emphasis in ML applications through healthcare models. As ML models become more complicated, guaranteeing that healthcare professionals may comprehend and reliably these systems’ decision-making procedures is fundamental. Future research must allow for the development of creative approaches and methodologies for enhancing the transparency of ML systems, consisting of interpretable algorithms and visualization devices tailored to healthcare areas to promote better contributions and comply with ethical and regulatory criteria. Likewise, incorporating multi-modal data from sources such as EHRs, medical imaging, and genetic information proposes issues and opportunities for providing holistic patient visions. The investigation must concentrate on developed ML systems that efficiently leverage different data to improve predictive accuracy and treatment recommendations. Improving dynamic and adaptive systems is also pivotal, as healthcare needs models may develop by altering patient situations and providing medical insight. Furthermore, providing patient-centric decision support models that prioritize personal demands and preferences is important for developing healthcare quality and patient engagement. Building robust ethical and legal models is required to solve issues like patient privacy, consent, and algorithmic bias, guaranteeing the responsible application of ML technologies [128]. Increasing the human–AI contribution by promoting an efficient connection and incorporating AI visions into medical decision-making will be critical for optimizing healthcare management. Solving generalizations within various populations will aid in avoiding biases and disparities, leading to more equitable healthcare findings. Developing real-time decision support and longitudinal health tracking will improve healthcare management by presenting timely guidance and evaluating health trajectories over time. Security and privacy measures should be prioritized to preserve sensitive patient data from cyber threats and breaches. Lastly, developing the scalability and interoperability of ML models and carrying out cost-effectiveness evaluations will support the prevalent adoption and efficient incorporation of ML technologies in healthcare, guaranteeing that they are both economically feasible and able to control various and developing data demands. RL also has several applications that can be used in the sector [129]. Overall machine learning has many applications [130].
7. Conclusions and Limitations
Our review paper provides a comprehensive analysis of ML-powered information systems (ISs) in multi-objective healthcare management, systematically categorizing and evaluating existing research. We identified six distinct categories, namely diagnostic systems, treatment-planning systems, patient monitoring systems, resource allocation systems, preventive healthcare systems, and hybrid systems, and assessed the investigated papers based on critical parameters, including their main ideas, advantages, disadvantages, simulation environments, and datasets used. Adaptability emerged as the most frequently emphasized parameter, reflecting its crucial role in enabling ML-powered systems to meet dynamic healthcare demands. Additionally, our analysis revealed trends in publication years, with a significant focus on recent studies (2022–2023), and noted that MDPI was the most frequent publisher. Python was identified as the dominant programming language, showcasing its versatility and preference in simulation-based healthcare research.
Despite the insights provided, our review has certain limitations. First, the scope of our analysis was confined to papers published in select years and databases, which may have excluded other relevant works. Second, while our evaluation included key parameters, such as accuracy, sensitivity, and computational efficiency, future research could expand these criteria to include cost-effectiveness and implementation scalability. Lastly, the lack of standardized benchmarking in many of the reviewed studies poses a challenge to direct comparisons across systems. Addressing these limitations will be essential for advancing research in ML-powered healthcare management. This synthesis lays a foundation for future work in this critical domain, providing a roadmap for both researchers and practitioners to develop innovative, adaptive, and impactful solutions in healthcare management.
Author Contributions
Conceptualization, M.B. (Maryam Bagheri), M.B. (Mohsen Bagheritabar), S.A., M.S.P., P.M. and Y.L.; methodology, M.B. (Maryam Bagheri); software, M.B. (Maryam Bagheri); validation, M.B. (Maryam Bagheri), M.B. (Mohsen Bagheritabar), S.A., M.S.P., P.M. and Y.L.; formal analysis, M.B. (Maryam Bagheri); investigation, M.B. (Maryam Bagheri); resources, M.B. (Maryam Bagheri) and Y.L.; data curation, M.B. (Maryam Bagheri); writing—original draft preparation, M.B. (Maryam Bagheri); writing—review and editing, Y.L.; visualization, M.B. (Maryam Bagheri), M.B. (Mohsen Bagheritabar), S.A., M.S.P., P.M. and Y.L.; supervision, Y.L.; project administration, M.B. (Maryam Bagheri) and Y.L. All authors have read and agreed to the published version of the manuscript.
Funding
This research received no external funding.
Institutional Review Board Statement
Not applicable.
Informed Consent Statement
Not applicable.
Data Availability Statement
The data presented in this study are available on request from the corresponding author due to ethical reasons.
Conflicts of Interest
Author Yang Luo was employed by the company China Huadian Corporation Ltd. (CHD). The remaining authors declare that the research was conducted in the absence of any commercial or financial relationships that could be construed as a potential conflict of interest.
References
- Ahmadi, S.S.; Khotanlou, H. Enhance support relation extraction accuracy using improvement of segmentation in RGB-D images. In Proceedings of the 2017 3rd International Conference on Pattern Recognition and Image Analysis (IPRIA), Shahrekord, Iran, 19–20 April 2017; IEEE: New York, NY, USA, 2017. [Google Scholar]
- Gupta, B.; Prajapati, V.; Nedjah, N.; Vijayakumar, P.; El-Latif, A.A.A.; Chang, X. Machine learning and smart card based two-factor authentication scheme for preserving anonymity in telecare medical information system (TMIS). Neural Comput. Appl. 2023, 35, 5055–5080. [Google Scholar] [CrossRef]
- Samtani, S.; Zhu, H.; Padmanabhan, B.; Chai, Y.; Chen, H.; Nunamaker, J.F. Deep learning for information systems research. J. Manag. Inf. Syst. 2023, 40, 271–301. [Google Scholar] [CrossRef]
- Gaurav, A.; Gupta, B.B.; Panigrahi, P.K. A comprehensive survey on machine learning approaches for malware detection in IoT-based enterprise information system. Enterp. Inf. Syst. 2023, 17, 2023764. [Google Scholar] [CrossRef]
- Pallathadka, H.; Mustafa, M.; Sanchez, D.T.; Sajja, G.S.; Gour, S.; Naved, M. Impact of machine learning on management, healthcare and agriculture. Mater. Today Proc. 2023, 80, 2803–2806. [Google Scholar] [CrossRef]
- An, Q.; Rahman, S.; Zhou, J.; Kang, J.J. A comprehensive review on machine learning in healthcare industry: Classification, restrictions, opportunities and challenges. Sensors 2023, 23, 4178. [Google Scholar] [CrossRef] [PubMed]
- Amiri, Z.; Heidari, A.; Navimipour, N.J. Comprehensive survey of artificial intelligence techniques and strategies for climate change mitigation. Energy 2024, 308, 132827. [Google Scholar] [CrossRef]
- Kumar, K.; Kumar, P.; Deb, D.; Unguresan, M.-L.; Muresan, V. Artificial intelligence and machine learning based intervention in medical infrastructure: A review and future trends. Healthcare 2023, 11, 207. [Google Scholar] [CrossRef]
- Allgaier, J.; Mulansky, L.; Draelos, R.L.; Pryss, R. How does the model make predictions? A systematic literature review on the explainability power of machine learning in healthcare. Artif. Intell. Med. 2023, 143, 102616. [Google Scholar] [CrossRef] [PubMed]
- Higgins, O.; Short, B.L.; Chalup, S.K.; Wilson, R.L. Artificial intelligence (AI) and machine learning (ML) based decision support systems in mental health: An integrative review. Int. J. Ment. Health Nurs. 2023, 32, 966–978. [Google Scholar] [CrossRef]
- Abbas, S.; Issa, G.F.; Fatima, A.; Abbas, T.; Ghazal, T.M.; Ahmad, M.; Yeun, C.Y.; Khan, M.A. Fused weighted federated deep extreme machine learning based on intelligent lung cancer disease prediction model for healthcare 5.0. Int. J. Intell. Syst. 2023, 2023, 2599161. [Google Scholar] [CrossRef]
- Ramírez, J.G.C.; Islam, M.M.; Even, A.I.H. Machine Learning Applications in Healthcare: Current Trends and Future Prospects. J. Artif. Intell. Gen. Sci. 2024, 1, 3006–4023. [Google Scholar]
- Husnain, A.; Hussain, H.K.; Shahroz, H.M.; Ali, M.; Hayat, Y. Advancements in Health through Artificial Intelligence and Machine Learning: A Focus on Brain Health. Rev. Esp. Doc. Cient. 2024, 18, 100–123. [Google Scholar]
- Mahmood, N.Z.; Ahmed, S.R.; Al-Hayaly, A.F.; Algburi, S.; Rasheed, J. The Evolution of Administrative Information Systems: Assessing the Revolutionary Impact of Artificial Intelligence. In Proceedings of the 2023 7th International Symposium on Multidisciplinary Studies and Innovative Technologies (ISMSIT), Ankara, Turkey, 26–28 October 2023; IEEE: New York, NY, USA, 2023. [Google Scholar]
- Pulimamidi, R. To enhance customer (or patient) experience based on IoT analytical study through technology (IT) transformation for E-healthcare. Meas. Sens. 2024, 33, 101087. [Google Scholar] [CrossRef]
- Bhaskaran, S.; Marappan, R. Enhanced personalized recommendation system for machine learning public datasets: Generalized modeling, simulation, significant results and analysis. Int. J. Inf. Technol. 2023, 15, 1583–1595. [Google Scholar] [CrossRef]
- Aminizadeh, S.; Heidari, A.; Toumaj, S.; Darbandi, M.; Navimipour, N.J.; Rezaei, M.; Talebi, S.; Azad, P.; Unal, M. The applications of machine learning techniques in medical data processing based on distributed computing and the Internet of Things. Comput. Methods Programs Biomed. 2023, 241, 107745. [Google Scholar] [CrossRef] [PubMed]
- Khandakar, S.; Al Mamun, M.A.; Islam, M.; Hossain, K.; Melon, M.H.; Javed, M.S. Unveiling Early Detection and Prevention of Cancer: Machine Learning and Deep Learning Approaches. Educ. Adm. Theory Pract. 2024, 30, 14614–14628. [Google Scholar] [CrossRef]
- Salloum, S.A.; Bettayeb, A.; Salloum, A.; Aburayya, A.; Khadragy, S.; Hamoudi, R.; Alfaisal, R. Novel machine learning based approach for analysing the adoption of metaverse in medical training: A UAE case study. Inform. Med. Unlocked 2023, 42, 101354. [Google Scholar] [CrossRef]
- Shuvo, S.S.; Symum, H.; Ahmed, R.; Yilmaz, Y.; Zayas-Castro, J.L. Multi-Objective Reinforcement Learning Based Healthcare Expansion Planning Considering Pandemic Events. IEEE J. Biomed. Health Inform. 2022, 27, 2760–2770. [Google Scholar] [CrossRef]
- Wang, X.; Mao, X.; Khodaei, H. A multi-objective home energy management system based on internet of things and optimization algorithms. J. Build. Eng. 2021, 33, 101603. [Google Scholar] [CrossRef]
- González García, I.; Caballero, A.M. A Multi-Objective Bayesian Approach with Dynamic Optimization (MOBADO). A Hybrid of Decision Theory and Machine Learning Applied to Customs Fraud Control in Spain. Mathematics 2021, 9, 1529. [Google Scholar] [CrossRef]
- Kumar, A.; Kumar, T.V. Multi-objective big data view materialization using improved strength pareto evolutionary algorithm. J. Inf. Technol. Res. 2022, 15, 1–23. [Google Scholar] [CrossRef]
- Attar, A.; Hosseinpour, A.; Azami, P.; Kohansal, E.; Javaheri, R. Clinical outcomes of optical coherence tomography versus conventional angiography guided percutaneous coronary intervention: A meta-analysis. Curr. Probl. Cardiol. 2024, 49, 102224. [Google Scholar] [CrossRef]
- Guo, K.; Zhang, L. Multi-objective optimization for improved project management: Current status and future directions. Autom. Constr. 2022, 139, 104256. [Google Scholar] [CrossRef]
- Chobar, A.P.; Adibi, M.A.; Kazemi, A. Multi-objective hub-spoke network design of perishable tourism products using combination machine learning and meta-heuristic algorithms. Environ. Dev. Sustain. 2022, 1–28. [Google Scholar] [CrossRef]
- Wang, Z.; Huang, C.; Li, Y.; Yao, X. Multi-objective Feature Attribution Explanation For Explainable Machine Learning. ACM Trans. Evol. Learn. 2023, 4, 1–32. [Google Scholar] [CrossRef]
- Rostami, M.; Forouzandeh, S.; Berahmand, K.; Soltani, M. Integration of multi-objective PSO based feature selection and node centrality for medical datasets. Genomics 2020, 112, 4370–4384. [Google Scholar] [CrossRef] [PubMed]
- Hussain, M.; Wei, L.-F.; Abbas, F.; Rehman, A.; Ali, M.; Lakhan, A. A multi-objective quantum-inspired genetic algorithm for workflow healthcare application scheduling with hard and soft deadline constraints in hybrid clouds. Appl. Soft Comput. 2022, 128, 109440. [Google Scholar] [CrossRef]
- Lizotte, D.J.; Laber, E.B. Multi-objective Markov decision processes for data-driven decision support. J. Mach. Learn. Res. 2016, 17, 7378–7405. [Google Scholar]
- Bashir, S.; Qamar, U.; Khan, F.H. BagMOOV: A novel ensemble for heart disease prediction bootstrap aggregation with multi-objective optimized voting. Australas. Phys. Eng. Sci. Med. 2015, 38, 305–323. [Google Scholar] [CrossRef] [PubMed]
- Hasan, M.M. An Intelligent Decision-Making Scheme in a Dynamic Multi-Objective Environment Using Deep Reinforcement Learning; Anglia Ruskin University: Cambridge, UK, 2020. [Google Scholar]
- Achar, S. Adopting artificial intelligence and deep learning techniques in cloud computing for operational efficiency. Int. J. Inf. Commun. Eng. 2022, 16, 567–572. [Google Scholar]
- Guetari, R.; Ayari, H.; Sakly, H. Computer-aided diagnosis systems: A comparative study of classical machine learning versus deep learning-based approaches. Knowl. Inf. Syst. 2023, 65, 3881–3921. [Google Scholar] [CrossRef] [PubMed]
- Chakraborty, S.; Datta, H.N.; Kalita, K.; Chakraborty, S. A narrative review of multi-objective optimization on the basis of ratio analysis (MOORA) method in decision making. Opsearch 2023, 60, 1844–1887. [Google Scholar] [CrossRef]
- Kumar, K.; Chaudhury, K.; Tripathi, S.L. Future of machine learning (ML) and deep learning (DL) in healthcare monitoring system. In Machine Learning Algorithms for Signal and Image Processing; John Wiley & Sons: Hoboken, NJ, USA, 2022; pp. 293–313. [Google Scholar]
- Arab, A. A systematic review of multi-objective optimization applications in reverse logistics. J. Supply Chain Manag. Sci. 2022, 3, 37–64. [Google Scholar] [CrossRef]
- Abdelmaguid, T.F. Bi-objective dynamic multiprocessor open shop scheduling for maintenance and healthcare diagnostics. Expert Syst. Appl. 2021, 186, 115777. [Google Scholar] [CrossRef]
- Liu, Q.; Tian, Z.; Zhao, G.; Cui, Y.; Lin, Y. Multi-user multi-objective computation offloading for medical image diagnosis. PeerJ Comput. Sci. 2023, 9, e1239. [Google Scholar] [CrossRef]
- Ye, Y.; Huang, L.; Wang, J.; Chuang, Y.-C.; Pan, L. Patient allocation method in major epidemics under the situation of hierarchical diagnosis and treatment. BMC Med. Inform. Decis. Mak. 2022, 22, 331. [Google Scholar] [CrossRef]
- Rojas-Valenzuela, I.; Valenzuela, O.; Delgado-Marquez, E.; Rojas, F. Multi-class classifier in Parkinson’s disease using an evolutionary multi-objective optimization algorithm. Appl. Sci. 2022, 12, 3048. [Google Scholar] [CrossRef]
- Eriskin, L.; Karatas, M.; Zheng, Y.-J. A robust multi-objective model for healthcare resource management and location planning during pandemics. Ann. Oper. Res. 2022, 335, 1471–1518. [Google Scholar] [CrossRef]
- Rezaei, N.; Sierra-Altamiranda, A.; Diaz-Elsayed, N.; Charkhgard, H.; Zhang, Q. A multi-objective optimization model for decision support in water reclamation system planning. J. Clean. Prod. 2019, 240, 118227. [Google Scholar] [CrossRef]
- Huo, L.; Tang, Y. Multi-objective deep reinforcement learning for personalized dose optimization based on multi-indicator experience replay. Appl. Sci. 2022, 13, 325. [Google Scholar] [CrossRef]
- AbdelAziz, A.M.; Alarabi, L.; Basalamah, S.; Hendawi, A. A multi-objective optimization method for hospital admission problem—A case study on COVID-19 patients. Algorithms 2021, 14, 38. [Google Scholar] [CrossRef]
- Abualkishik, A.Z.; Alwan, A.A. Multi-objective chaotic butterfly optimization with deep neural network based sustainable healthcare management systems. Am. J. Bus. Oper. Res. 2021, 4, 39–48. [Google Scholar] [CrossRef]
- Colombo, L.; Todd, M.D.; Sbarufatti, C.; Giglio, M. On statistical Multi-Objective optimization of sensor networks and optimal detector derivation for structural health monitoring. Mech. Syst. Signal Process. 2022, 167, 108528. [Google Scholar] [CrossRef]
- Cao, X.; Chen, J.; Xu, Q.; Li, J. A distance coefficient-multi objective information fusion algorithm for optimal sensor placement in structural health monitoring. Adv. Struct. Eng. 2021, 24, 718–732. [Google Scholar] [CrossRef]
- Cheng, Q.; Collender, P.A.; Heaney, A.K.; Li, X.; Dasan, R.; Li, C.; Lewnard, J.A.; Zelner, J.L.; Liang, S.; Chang, H.H.; et al. The DIOS framework for optimizing infectious disease surveillance: Numerical methods for simulation and multi-objective optimization of surveillance network architectures. PLoS Comput. Biol. 2020, 16, e1008477. [Google Scholar] [CrossRef] [PubMed]
- Medeiros, V.N.; Silvestre, B.; Borges, V.C. Multi-objective routing aware of mixed IoT traffic for low-cost wireless Backhauls. J. Internet Serv. Appl. 2019, 10, 9. [Google Scholar] [CrossRef]
- Prieto, J.; Gomez, J. Multi-objective risk-based resource allocation for urban pandemic preparedness: The Covid-19 case in bogotá, colombia. medRxiv 2021. medRxiv:2021.02.24.21252407. [Google Scholar]
- Mohamed, H.; Al-Masri, E.; Kotevska, O.; Souri, A. A multi-objective approach for optimizing edge-based resource allocation using TOPSIS. Electronics 2022, 11, 2888. [Google Scholar] [CrossRef]
- Sanyal, S.N.; INielsen Saha, S. Multi-objective human resource allocation approach for sustainable traffic management. Int. J. Environ. Res. Public Health 2020, 17, 2470. [Google Scholar] [CrossRef] [PubMed]
- Tanantong, T.; Pannakkong, W.; Chemkomnerd, N. Resource management framework using simulation modeling and multi-objective optimization: A case study of a front-end department of a public hospital in Thailand. BMC Med. Inform. Decis. Mak. 2022, 22, 10. [Google Scholar] [CrossRef]
- Dong, Z.; Zhang, J.; Zhang, K.; Wang, X.; Chen, T. Multi-objective optimal water resources allocation in the middle and upper reaches of the Huaihe River Basin (China) based on equilibrium theory. Sci. Rep. 2022, 12, 6606. [Google Scholar] [CrossRef] [PubMed]
- Xu, W.; Fu, F.; Zhang, Q.; Wang, L. A Deep Learning-Based Multi-objective Optimization Model for PM2. 5 Prediction. Int. J. Comput. Intell. Syst. 2023, 16, 141. [Google Scholar] [CrossRef]
- Kuanr, M.; Mohapatra, P. Outranking relations based multi-criteria recommender system for analysis of health risk using multi-objective feature selection approach. Data Knowl. Eng. 2023, 145, 102144. [Google Scholar] [CrossRef]
- Dahan, F.; Dahan, F.; Alroobaea, R.; Alghamdi, W.Y.; Mohammed, M.K.; Hajjej, F.; Alsekait, D.M.; Raahemifar, K. A smart IoMT based architecture for E-healthcare patient monitoring system using artificial intelligence algorithms. Front. Physiol. 2023, 14, 1125952. [Google Scholar]
- Abdeldjouad, F.Z.; Brahami, M.; Matta, N. A hybrid approach for heart disease diagnosis and prediction using machine learning techniques. In Proceedings of the Impact of Digital Technologies on Public Health in Developed and Developing Countries: 18th International Conference, ICOST 2020, Hammamet, Tunisia, 24–26 June 2020; Springer: Berlin/Heidelberg, Germany, 2020. [Google Scholar]
- Alkhamis, A.K.; Hosny, M. A Multi-Objective Simulated Annealing Local Search Algorithm in Memetic CENSGA: Application to Vaccination Allocation for Influenza. Sustainability 2023, 15, 15347. [Google Scholar] [CrossRef]
- Baireddy, R.R.; Nagaraja, R. A hybrid particle swarm optimization with multi-objective clustering for dermatologic diseases diagnosis. J. Intell. Syst. 2022, 31, 876–890. [Google Scholar] [CrossRef]
- Tang, W.; Roman, D.; Dickie, R.; Robu, V.; Flynn, D. Prognostics and health management for the optimization of marine hybrid energy systems. Energies 2020, 13, 4676. [Google Scholar] [CrossRef]
- Hemalatha, M. A hybrid random forest deep learning classifier empowered edge cloud architecture for COVID-19 and pneumonia detection. Expert Syst. Appl. 2022, 210, 118227. [Google Scholar] [CrossRef] [PubMed]
- Kiran, A.; Butt, W.H.; Shaukat, A.; Farooq, M.U.; Fatima, U.; Azam, F.; Anwar, Z. Multi-objective regression test suite optimization using three variants of adaptive neuro fuzzy inference system. PLoS ONE 2020, 15, e0242708. [Google Scholar] [CrossRef]
- Morteza, A.; Yahyaeian, A.A.; Mirzaeibonehkhater, M.; Sadeghi, S.; Mohaimeni, A.; Taheri, S. Deep learning hyperparameter optimization: Application to electricity and heat demand prediction for buildings. Energy Build. 2023, 289, 113036. [Google Scholar] [CrossRef]
- Amiri, Z.; Heidari, A.; Zavvar, M.; Navimipour, N.J.; Esmaeilpour, M. The applications of nature-inspired algorithms in Internet of Things-based healthcare service: A systematic literature review. Trans. Emerg. Telecommun. Technol. 2024, 35, e4969. [Google Scholar] [CrossRef]
- Rajabi Kouchi, F.; Balani, S.O.; Esmaeilpour, A.; Shafieian, M.; Sirwan, R.; Mohammed, A.H. A Movie Recommender System Based on User Profile and Artificial Bee Colony Optimization. Comput. Intell. Neurosci. 2023, 2023, 2311817. [Google Scholar] [CrossRef] [PubMed]
- Hajihosseinlou, M.; AMaghsoudi Ghezelbash, R. Regularization in machine learning models for MVT Pb-Zn prospectivity mapping: Applying lasso and elastic-net algorithms. Earth Sci. Inform. 2024, 17, 4859–4873. [Google Scholar] [CrossRef]
- Pourasghar, A.; Mehdizadeh, E.; Wong, T.C.; Hoskoppal, A.K.; Brigham, J.C. A computationally efficient approach for estimation of tissue material parameters from clinical imaging data using a level set method. J. Eng. Mech. 2024, 150, 04024075. [Google Scholar] [CrossRef]
- Kheirandish, M.; Catanzaro, D.; Crudu, V.; Zhang, S. Integrating landmark modeling framework and machine learning algorithms for dynamic prediction of tuberculosis treatment outcomes. J. Am. Med. Inform. Assoc. 2022, 29, 900–908. [Google Scholar] [CrossRef] [PubMed]
- Kiarashi, M.; Bayat, H.; Shahrtash, S.A.; Etajuri, E.A.; Khah, M.M.; Al-Shaheri, N.A.; Nasiri, K.; Esfahaniani, M.; Yasamineh, S. Mesenchymal stem cell-based scaffolds in regenerative medicine of dental diseases. Stem Cell Rev. Rep. 2024, 20, 688–721. [Google Scholar] [CrossRef] [PubMed]
- Monjezi, V.; Trivedi, A.; Tan, G.; Tizpaz-Niari, S. Information-theoretic testing and debugging of fairness defects in deep neural networks. In Proceedings of the 2023 IEEE/ACM 45th International Conference on Software Engineering (ICSE), Melbourne, Australia, 14–20 May 2023; IEEE: New York, NY, USA, 2023. [Google Scholar]
- Attari, M.; Nguyen, N.P.; Palaniappan, K.; Bunyak, F. Multi-Loss Topology-Aware Deep Learning Network for Segmentation of Vessels in Microscopy Images. In Proceedings of the 2023 IEEE Applied Imagery Pattern Recognition Workshop (AIPR), St. Louis, MO, USA, 27–29 September 2023; IEEE: New York, NY, USA, 2023. [Google Scholar]
- Esmaeili, N.; Soofi, J.B. Expounding the knowledge conversion processes within the occupational safety and health management system (OSH-MS) using concept mapping. Int. J. Occup. Saf. Ergon. 2022, 28, 1000–1015. [Google Scholar] [CrossRef] [PubMed]
- Özkar, M.; Sandıkkaya, M.T. A Survey on Security & Privacy Design in e-Health. In Proceedings of the 2020 5th International Conference on Computer Science and Engineering (UBMK), Diyarbakir, Turkey, 9–11 September 2020; IEEE: New York, NY, USA, 2020. [Google Scholar]
- Roodabadi, H.S.N. The Use of Machine Learning in Supply Chain Management, A Systematic Review. IEOM Society International. In Proceedings of the 13th Annual International Conference on Industrial Engineering and Operations Management, Manila, Philipines, 6–9 March 2023. [Google Scholar]
- Ahmed, M.R.; Nadimi, B.; Zheng, H. System-on-chip message flow mining with masked-language models. In Proceedings of the 2023 IEEE 66th International Midwest Symposium on Circuits and Systems (MWSCAS), Tempe, AZ, USA, 6–9 August 2023; IEEE: New York, NY, USA, 2023. [Google Scholar]
- Koczkodaj, W.W.; Mazurek, M.; Strzałka, D.; Wolny-Dominiak, A.; Woodbury-Smith, M. Electronic health record breaches as social indicators. Soc. Indic. Res. 2019, 141, 861–871. [Google Scholar] [CrossRef]
- Masrourisaadat, N.; Sedaghatkish, N.; Sarshartehrani, F.; Fox, E.A. Analyzing Quality, Bias, and Performance in Text-to-Image Generative Models. arXiv 2024, arXiv:2407.00138. [Google Scholar]
- Kolahi, M.; Abdollahzadeh, A.; Noori, R. Holistic Management Approach for Social-Ecological Systems in Iran. Environ. Rev. 2024. [Google Scholar] [CrossRef]
- Kiarashi, M.; Mahamed, P.; Ghotbi, N.; Tadayonfard, A.; Nasiri, K.; Kazemi, P.; Badkoobeh, A.; Yasamineh, S.; Joudaki, A. Spotlight on therapeutic efficiency of green synthesis metals and their oxide nanoparticles in periodontitis. J. Nanobiotechnol. 2024, 22, 21. [Google Scholar] [CrossRef] [PubMed]
- Amiri, Z.; Heidari, A.; Navimipour, N.J.; Esmaeilpour, M.; Yazdani, Y. The deep learning applications in IoT-based bio-and medical informatics: A systematic literature review. Neural Comput. Appl. 2024, 36, 5757–5797. [Google Scholar] [CrossRef]
- Ghahfarrokhi, S.S.; Khodadadi, H.; Ghadiri, H.; Fattahi, F. Malignant melanoma diagnosis applying a machine learning method based on the combination of nonlinear and texture features. Biomed. Signal Process. Control 2023, 80, 104300. [Google Scholar] [CrossRef]
- Ghahfarokhi, S.S.; To, T.; Jorns, J.; Yen, T.; Yu, B.; Ye, D.H. Deep learning for automated detection of breast cancer in deep ultraviolet fluorescence images with diffusion probabilistic model. In Proceedings of the 2024 IEEE International Symposium on Biomedical Imaging (ISBI), Athens, Greece, 27–30 May 2024; IEEE: New York, NY, USA, 2024. [Google Scholar]
- Jamali, S.; Zare, Y.; Rhee, K.Y. Modeling of mechanical behaviors and interphase properties of polymer/nanodiamond composites for biomedical products. J. Mater. Res. Technol. 2022, 19, 2750–2758. [Google Scholar] [CrossRef]
- Movahed, F.; Ehymayed, H.M.; Kalavi, S.; Shahrtash, S.A.; Al-Hijazi, A.Y.; Daemi, A.; Mahmoud, H.M.A.; Kashanizadeh, M.G.; Alsalamy, A.A. Development of an electrochemical sensor for detection of lupron as a drug for fibroids treatment and uterine myoma in pharmaceutical waste and water sources. J. Food Meas. Charact. 2024, 18, 5232–5242. [Google Scholar] [CrossRef]
- Valizadeh, J.; Zaki, A.; Movahed, M.; Mazaheri, S.; Talaei, H.; Tabatabaei, S.M.; Khorshidi, H.; Aickelin, U. An operational planning for emergency medical services considering the application of IoT. Oper. Manag. Res. 2024, 17, 267–290. [Google Scholar] [CrossRef]
- Farrokhi, M.; Taheri, F.; Adibnia, E.; Mehrtabar, S.; Rassaf, Z.; Tooyserkani, S.H.; Rajabloo, Y.; Tooyserkani, G.S.; Ranjbar, Z.; Hashemi, E.; et al. The AI Diagnostician: Improving Medical Diagnosis with Artificial Intelligence. Kindle 2024, 4, 1–219. [Google Scholar]
- Karimi, Z.; Ho, S.-H.; Thach, B.; Kuntz, A.; Brown, D.S. Reward Learning from Suboptimal Demonstrations with Applications in Surgical Electrocautery. arXiv 2024, arXiv:2404.07185. [Google Scholar]
- Akbari, F.; Liu, X.; Hamedi, F.; Mohtasebi, M.; Chen, L.; Yu, G. Programmable scanning diffuse speckle contrast imaging of cerebral blood flow. arXiv 2024, arXiv:2408.12715v1. [Google Scholar]
- Asri, H.S.; Safabakhsh, R. Advanced Visual and Textual Co-context Aware Attention Network with Dependent Multimodal Fusion Block for Visual Question Answering. Multimed. Tools Appl. 2024, 1–28. [Google Scholar] [CrossRef]
- Asadbeygi, A.; Lee, S.; Kovalchin, J.; Hatoum, H. Effect of beta blockers on the hemodynamics and thrombotic risk of coronary artery aneurysms in Kawasaki disease. J. Cardiovasc. Transl. Res. 2023, 16, 852–861. [Google Scholar] [CrossRef] [PubMed]
- Pool, J.; Akhlaghpour, S.; Fatehi, F.; Burton-Jones, A. A systematic analysis of failures in protecting personal health data: A scoping review. Int. J. Inf. Manag. 2024, 74, 102719. [Google Scholar] [CrossRef]
- Amiri, Z.; Heidari, A.; Jafari, N.; Hosseinzadeh, M. Deep study on autonomous learning techniques for complex pattern recognition in interconnected information systems. Comput. Sci. Rev. 2024, 54, 100666. [Google Scholar] [CrossRef]
- Amiri, Z.; Heidari, A.; Darbandi, M.; Yazdani, Y.; Navimipour, N.J.; Esmaeilpour, M.; Sheykhi, F.; Unal, M. The personal health applications of machine learning techniques in the internet of behaviors. Sustainability 2023, 15, 12406. [Google Scholar] [CrossRef]
- Amiri, Z.; Heidari, A.; Navimipour, N.J.; Unal, M.; Mousavi, A. Adventures in data analysis: A systematic review of Deep Learning techniques for pattern recognition in cyber-physical-social systems. Multimed. Tools Appl. 2024, 83, 22909–22973. [Google Scholar] [CrossRef]
- Heidari, A.; Amiri, Z.; Jamali, M.A.J.; Navimipour, N.J. Enhancing Solar Convection Analysis With Multi-Core Processors and GPUs. Eng. Rep. 2024, e13050. [Google Scholar] [CrossRef]
- Amiri, Z. Leveraging AI-Enabled Information Systems for Healthcare Management. J. Comput. Inf. Syst. 2024, 1–28. [Google Scholar] [CrossRef]
- Yavanoglu, O.; Aydos, M. A review on cyber security datasets for machine learning algorithms. In Proceedings of the 2017 IEEE International Conference on Big Data (Big Data), Boston, MA, USA, 11–14 December 2017; IEEE: New York, NY, USA, 2017. [Google Scholar]
- Karatas, G.; Demir, O.; Sahingoz, O.K. Increasing the performance of machine learning-based IDSs on an imbalanced and up-to-date dataset. IEEE Access 2020, 8, 32150–32162. [Google Scholar] [CrossRef]
- Kilincer, I.F.; Ertam, F.; Sengur, A. Machine learning methods for cyber security intrusion detection: Datasets and comparative study. Comput. Netw. 2021, 188, 107840. [Google Scholar] [CrossRef]
- Paullada, A.; Raji, I.D.; Bender, E.M.; Denton, E.; Hanna, A. Data and its (dis) contents: A survey of dataset development and use in machine learning research. Patterns 2021, 2, 100336. [Google Scholar] [CrossRef] [PubMed]
- Ravipati, R.D.; Abualkibash, M. Intrusion detection system classification using different machine learning algorithms on KDD-99 and NSL-KDD datasets-a review paper. Int. J. Comput. Sci. Inf. Technol. 2019, 11. [Google Scholar] [CrossRef]
- Özgür, A.; Erdem, H. A review of KDD99 dataset usage in intrusion detection and machine learning between 2010 and 2015. PeerJ Prepr. 2016, 4, e1954v1. [Google Scholar]
- Gauen, K.; Dailey, R.; Laiman, J.; Zi, Y.; Asokan, N.; Lu, Y.-H.; Thiruvathukal, G.K.; Shyu, M.-L.; Chen, S.-C. Comparison of visual datasets for machine learning. In Proceedings of the 2017 IEEE International Conference on Information Reuse and Integration (IRI), San Diego, CA, USA, 4–6 August 2017; IEEE: New York, NY, USA, 2017. [Google Scholar]
- Maseer, Z.K.; Yusof, R.; Bahaman, N.; Mostafa, S.A.; Foozy, C.F.M. Benchmarking of machine learning for anomaly based intrusion detection systems in the CICIDS2017 dataset. IEEE Access 2021, 9, 22351–22370. [Google Scholar] [CrossRef]
- Hu, F.; Qiu, L.; Zhou, H. Medical device product innovation choices in Asia: An empirical analysis based on product space. Front. Public Health 2022, 10, 871575. [Google Scholar] [CrossRef] [PubMed]
- Amiri, Z.; Heidari, A.; Navimipour, N.J.; Unal, M. Resilient and dependability management in distributed environments: A systematic and comprehensive literature review. Clust. Comput. 2023, 26, 1565–1600. [Google Scholar] [CrossRef]
- Huang, H.; Wu, N.; Liang, Y.; Peng, X.; Shu, J. SLNL: A novel method for gene selection and phenotype classification. Int. J. Intell. Syst. 2022, 37, 6283–6304. [Google Scholar] [CrossRef]
- Li, Q.; You, T.; Chen, J.; Zhang, Y.; Du, C. LI-EMRSQL: Linking information enhanced Text2SQL parsing on complex electronic medical records. IEEE Trans. Reliab. 2023, 73, 1280–1290. [Google Scholar] [CrossRef]
- Xue, Q.; Xu, D.R.; Cheng, T.C.; Pan, J.; Yip, W. The relationship between hospital ownership, in-hospital mortality, and medical expenses: An analysis of three common conditions in China. Arch. Public Health 2023, 81, 19. [Google Scholar] [CrossRef]
- Tian, F.; Pan, J. Hospital bed supply and inequality as determinants of maternal mortality in China between 2004 and 2016. Int. J. Equity Health 2021, 20, 51. [Google Scholar] [CrossRef]
- Heidari, A.; Amiri, Z.; Jamali, M.A.J.; Jafari, N. Assessment of reliability and availability of wireless sensor networks in industrial applications by considering permanent faults. Concurr. Comput. Pract. Exp. 2024, 36, e8252. [Google Scholar] [CrossRef]
- Talebzadeh, H.; Fattahiamin, A.; Talebzadeh, M.; Sanaei, F.; Moghaddam, P.K.; Espahbod, S. Opti mizing Supply Chains: A Grey-DEMATEL Approach to Implementing LARG Framework. Teh. Glas 2024, 19, III–X. [Google Scholar]
- Sadeghi, S.; Niu, C. Augmenting Human Decision-Making in K-12 Education: The Role of Artificial Intelligence in Assisting the Recruitment and Retention of Teachers of Color for Enhanced Diversity and Inclusivity. Leadersh. Policy Sch. 2024, 1–21. [Google Scholar] [CrossRef]
- Talebzadeh, H.; Talebzadeh, M.; Satarpour, M.; Jalali, F.; Farhadi, B.; Vahdatpour, M.S. Enhancing breast cancer diagnosis accuracy through genetic algorithm-optimized multilayer perceptron. Multiscale Multidiscip. Model. Exp. Des. 2024, 7, 4433–4449. [Google Scholar] [CrossRef]
- Ramezani, A. Fusion Models for Cyber Threat Defense: Integrating Clustering with Kmeans, Random Forests, and SVM against Windows Malware. In Proceedings of the 2024 IEEE World AI IoT Congress (AIIoT), Melbourne, Australia, 24–26 July 2024; IEEE: New York, NY, USA, 2024; pp. 465–470. [Google Scholar] [CrossRef]
- Espahbod, S.; Tashakkori, A.; Mohsenibeigzadeh, M.; Zarei, M.; Arani, G.G.; Dzikuć, M. Blockchain-Driven Supply Chain Analytics and Sustainable Performance: Analysis Using PLS-SEM and ANFIS. Sustainability 2024, 16, 6469. [Google Scholar] [CrossRef]
- Soleimani, A.; Hosseini Dolatabadi, S.; Heidari, M.; Pinnarelli, A.; Khorrami, B.M.; Luo, Y.; Vizza, P.; Brusco, G. Progress in hydrogen fuel cell vehicles and up-and-coming technologies for eco-friendly transportation: An international assessment. Multiscale Multidiscip. Model. Exp. Des. 2024, 7, 3153–3172. [Google Scholar] [CrossRef]
- Owrang, O.M.M.; Schwarz, G.; Horestani, F.J. Prediction of Breast Cancer Recurrence With Machine Learning. In Encyclopedia of Information Science and Technology, 6th ed.; Khosrow-Pour, D.B.A.M., Ed.; IGI Global Scientific Publishing: Hershey, PA, USA; New York, NY, USA; Beijing, China, 2025. [Google Scholar] [CrossRef]
- Vakili-Ojarood, M.; Naseri, A.; Shirinzadeh-Dastgiri, A.; Saberi, A.; HaghighiKian sm Rahmani, A.; Farnoush, N.; Nafissi, N.; Heiranizadeh, N.; Antikchi, M.H.; Narimani, N.; et al. Ethical Considerations and Equipoise in Cancer Surgery. Indian J. Surg. Oncol. 2024, 15 (Suppl. 3), 363–373. [Google Scholar] [CrossRef] [PubMed]
- Esmaeili, A.; Mtibaa, A. SERENE: A Collusion Resilient Replication-based Verification Framework. arXiv 2024, arXiv:2404.11410. [Google Scholar] [CrossRef]
- Heidari, M.; Soleimani, A.; Dzikuć, M.; Dolatabadi, S.H.H.; Kuryło, P.; Khan, B. Exploring synergistic ecological and economic energy solutions for low-urbanized areas through simulation-based analysis. AIMS Energy 2024, 12, 119–151. [Google Scholar] [CrossRef]
- Sepanloo, K.; Chen, Y.; Shevelev, D.; Aras, S.; Newton, T.; Son, Y.-J.; Hinton, J.; Carter, B. A Multi-Sensor Integrated with Augmented Reality System for Precise Nursing Education and Analysis. In Proceedings of the IISE Annual Conference. Proceedings. Institute of Industrial and Systems Engineers (IISE), New Orleans, LA, USA, 21–23 May 2023. [Google Scholar]
- Salahshour, S.; Salimi, M.; Tehranian, K.; Erfanibehrouz, N.; Ferrara, M.; Ahmadian, A. Deep prediction on financial market sequence for enhancing economic policies. Decis. Econ. Financ. 2024, 1–20. [Google Scholar] [CrossRef]
- Khaniki, M.A.L.; Marzieh, M.; Mohammad, M. Enhancing Pneumonia Detection using Vision Transformer with Dynamic Mapping Re-Attention Mechanism. In Proceedings of the 2023 13th International Conference on Computer and Knowledge Engineering (ICCKE), Mashhad, Iran, 1–2 November 2023; IEEE: New York, NY, USA, 2023. [Google Scholar]
- Barooni, M.; Taleghani, S.G.; Bahrami, M.; Sedigh, P.; Sogut, D.V. Machine Learning-Based Forecasting of Metocean Data for Offshore Engineering Applications. Atmosphere 2024, 15, 640. [Google Scholar] [CrossRef]
- Rezaeian, O.; Alparslan, E.B.; Onur, A. An Architecture to Support Graduated Levels of Trust for Cancer Diagnosis with AI. In Proceedings of the International Conference on Human-Computer Interaction, Washington, DC, USA, 19–21 June 2024; Springer Nature: Cham, Switzerland, 2024. [Google Scholar]
- Alsadat, S.M.; Baharisangari, N.; Paliwal, Y.; Xu, Z. Distributed Reinforcement Learning For Swarm Systems With Reward Machines. In Proceedings of the 2024 American Control Conference (ACC), Toronto, ON, Canada, 10–12 July 2024; IEEE: New York, NY, USA, 2024. [Google Scholar]
- Mehrnia, M.; Mohamed, E.; Mohammed, S.M.E. Assessing Foundational Medical’ Segment Anything’ (Med-SAM1, Med-SAM2) Deep Learning Models for Left Atrial Segmentation in 3D LGE MRI. arXiv 2024, arXiv:2411.05963. [Google Scholar]
Disclaimer/Publisher’s Note: The statements, opinions and data contained in all publications are solely those of the individual author(s) and contributor(s) and not of MDPI and/or the editor(s). MDPI and/or the editor(s) disclaim responsibility for any injury to people or property resulting from any ideas, methods, instructions or products referred to in the content. |
© 2024 by the authors. Licensee MDPI, Basel, Switzerland. This article is an open access article distributed under the terms and conditions of the Creative Commons Attribution (CC BY) license (https://creativecommons.org/licenses/by/4.0/).




















