Abstract
In the numerical simulation of composite material models, it is often necessary to recover boundary values of the solution to parabolic problems from integral constraints. In this work, we consider an inverse problem of determining a Dirichlet boundary condition for a heat equation with multiple interfaces and integral overspecification on a part of the spatial domain. After establishing the well-posedness of the direct problem, we propose an efficient numerical method for identifying an unknown Dirichlet boundary condition. The method decomposes the global inverse problem into a sequence of local subproblems, solved independently within each layer, including the accurate reconstruction of the solution at the interfaces. The approach relies solely on explicit schemes, employing an unconditionally stable Saulyev-type discretization and a novel interface treatment that avoids matrix inversion. Results from numerical experiments are presented and discussed.
1. Introduction
Multilayered and composite media are often modeled using parabolic partial differential equations with discontinuous coefficients that reflect the heterogeneity of the materials. Such models arise in a wide range of applications, including but not limited to heat conduction in composite structures [1,2,3], thermal propagation through skin layers in burn modeling [4], transport of contaminants, chemicals, or gases in stratified porous media [5,6], and they also appear in fields such as financial mathematics [7].
In many practical settings, direct measurements at the boundary are not accessible, and boundary values must instead be recovered from indirect data, such as interior observations or integral constraints, leading to inverse boundary value problems. For example, in industrial heat transfer processes, it is often impractical or even impossible to measure temperature or heat flux directly on the boundary during transient regimes. Instead, measurements are collected inside the domain, and inverse methods are employed to reconstruct the unknown boundary conditions [8]. In many cases, sensors provide average temperature values over spatial regions rather than pointwise data, and such integral measurements can be used to recover boundary conditions or material properties [9,10].
This study focuses on the numerical solution of an inverse problem for determining a Dirichlet boundary condition in a heat equation with multiple interfaces, motivated by the modeling of heat conduction in composite media. Such inverse problems are typically ill-posed [11,12,13,14], making them challenging to solve even numerically. Moreover, the presence of multiple interfaces and the limited spatial resolution of integral measurements further complicate the stable and accurate reconstruction of the unknown boundary data, requiring the use of advanced numerical techniques.
The direct interface parabolic problem, i.e., with all input data known, has been well studied in the literature. Analytical approaches such as the separation of variables method are often applied to pure-diffusion multilayer problems [1,15]. Stability analysis of one- and two-dimensional multilayer diffusion-reaction problems with a large number of layers is presented in [16,17]. Semi-analytical solution techniques for time-dependent diffusion problems in multi-layered structures, incorporating temporally variable external boundary conditions and general transmission conditions at internal layer interfaces, are developed in [18]. The Laplace transform has also been used to obtain a semi-analytical solution of the advection–dispersion–reaction interface problem modeling solute transport in layered porous media [19]. Finite volume schemes for solving multilayer diffusion problems are developed in [20].
Numerical methods for solving nonlocal problems with integral boundary conditions for classical one- and two-dimensional heat equations defined on a single domain are presented in [21,22]. The authors emphasize the challenges associated with addressing such problems.
Inverse problems involving the recovery of unknown boundary conditions for classical (single-domain) parabolic equations have been studied extensively; see, for example, refs. [23,24,25,26,27,28]. In [23], three regularization methods are presented for the identification of an unsteady Dirichlet boundary condition in the heat equation from interior point measurements. A semigroup approach is employed in [24] to investigate the recovery of a Dirichlet boundary condition in a time-dependent diffusion equation using pointwise interior data, and a similar semigroup-based technique is applied in [28] to analyze the inverse problem of identifying the Dirichlet boundary condition in a quasilinear parabolic equation using measurements of both the solution and its spatial derivative. Reference [25] considers a diffusion flow model in a chemical reactor and addresses an inverse problem for a Robin boundary condition, formulated via decomposition with respect to the unknown coefficient and minimization of a functional. Reference [27] deals with the identification of transient orthotropic thermal conductivity components in a two-dimensional parabolic heat equation from nonlocal flux data and Dirichlet boundary conditions, proving uniqueness and computing the solution via a nonlinear least-squares approach. This work is extended in [26] to include more general nonlocal over-specification conditions.
Inverse problems involving integral data have also been widely investigated. In [29,30], the inverse problem of identifying a time-dependent source in the Dirichlet boundary condition for a two-dimensional heat equation with mixed Neumann and Dirichlet boundary conditions and integral observation is considered. The authors develop numerical methods based on reformulating the problem into a one-dimensional problem with a nonlocal boundary condition, using standard implicit schemes, backward time-centered space schemes, and the Saulyev method. In [31], an inverse source problem for a two-dimensional parabolic equation subject to both Neumann and Dirichlet boundary conditions with integral measurements is studied. The existence and uniqueness of the solution are analyzed. A comprehensive theoretical foundation and the mathematical challenges of inverse problems in heat conduction are systematically addressed in [32].
Numerical techniques for inverse problems concerned with the identification of outer boundary conditions in two-dimensional parabolic and time-fractional parabolic equations posed on disjoint domains have been developed in our previous works [33,34]. In [33], an averaged left- and right-sided Saulyev scheme is applied, using available information from the internal boundaries, while in [34], a decomposition technique is employed.
Inverse problems for interface parabolic equations have been less extensively studied. In [35], the numerical treatment of an inverse problem related to the identification of outer boundary conditions in a one-dimensional multilayer diffusion model employing pointwise measurements is addressed by combining exponential finite difference schemes combined with a decomposition technique. A similar problem, but with integral observations in the last layer, is numerically investigated in [36]. Other contributions include the determination of interfaces in a parabolic-elliptic model from thermal surface data [37], where a variational formulation and uniqueness results are established, and a time-dependent adaptation of the factorization method for high-conductivity inclusions is developed. Reference [38] treats a coefficient inverse problem for semilinear parabolic interface equations with an additional integral condition in an optimization framework. Existence results for the recovery of diffusion and potential coefficients in a parabolic interface setting are presented in [39], and stability results for the simultaneous recovery of two discontinuous diffusion coefficients in a one-dimensional interface parabolic problem with minimal measurement data are obtained in [40].
In this paper, we develop a fast numerical method for solving inverse problems of boundary condition identification in a time-dependent diffusion equation with multiple interfaces, using integral observations in the final layer, namely the subdomain adjacent to the boundary with the unknown condition. The approach is based on solving the inverse problems sequentially and independently in each layer, including the reconstruction of the solution at the interfaces, instead of tackling the global problem over the entire domain. Moreover, the method employs only explicit techniques, utilizing an unconditionally stable Saulyev-type discretization and a specific strategy for determining the solution at the interfaces.
In our previous work [36], we developed a numerical method for identifying a Dirichlet boundary condition for the same interface problem, but with the integral measurement taken in the layer most distant from the boundary with the unknown condition. This results in a distinct inverse problem, and the numerical method proposed there is entirely different.
The structure of this paper is as follows. The direct and inverse problems are formulated in Section 2. In Section 3, we show that the forward problem is well-posed. A numerical method for identifying the Dirichlet boundary condition is presented in Section 4. Numerical simulation results are reported in Section 5, and the paper ends with concluding remarks.
2. The Direct and Inverse Problems
We consider a parabolic interface problem in the composite domain: , , , , (see Figure 1)
with initial conditions
boundary conditions
and interface relations
Figure 1.
The domain for , with schematized neighborhoods nodes (dashed lines) of the interface boundaries, integral measurement, and unknown boundary condition.
If all coefficients and functions , , , , , in (1)–(6) are given, we call Problems (1)–(6) direct problems.
In this work, we consider boundary condition inverse problems (1)–(6). Namely, both the function and the solution , are unknown and must be determined using the following integral observation representing heat energy or mass specification:
3. Well-Posedness of the Direct Problem
In this section, we present the results on the existence and uniqueness of a weak solution to the direct problems introduced in Section 2.
For the sake of clarity, but without loss of generality, we restrict our attention to the case with interface conditions (5) and (6). Namely, we consider the following initial boundary value problem:
In (8), is the Dirac-delta function.
In order to obtain the weak formulation of Problem (8), (9), we multiply (8) by a test function , , integrate over D, then integrate the resulting equation by parts.
Therefore, we seek with and , satisfying the identity
for every
Assume that such a weak solution exists, and . Let us chose , where , , , , . We then perform integration by parts in the above identity to obtain the following:
Now, in view of the arbitrariness of the function , we deduce that
for almost all , and
Based on these preparatory results, we will prove the existence and uniqueness of the weak solution to Problems (8), (9). We will also discuss the classical solution.
The following assertion holds.
Theorem 1.
Proof.
We apply the Rothe method in the form described in [41], Section 3.2.
In the first stage, we analyze the time-semidiscrete approximation of the solutions as follows.
Let , , be an approximation of the arbitrary function . Consider the approximation of (8):
Since , and due to the symmetry of the elliptic part in (11), we can conclude that is well defined; see Lemma 1 below. Therefore, we can construct, by induction, the finite sequence in , for which uniform estimates hold.
Next, applying the standard procedure for progressing to the subsequent time layer and carrying out estimates for the approximate solutions in the manner described in ([41], Section 3.2), we complete this part of the proof.
In the second stage, we finalize the argument by investigating the stationary Equation (11) in the following form:
Here, , , , , and are constants. We define the scalar product in as follows:
It is equivalent to the usual symmetric scalar product . □
Next, we refine the above results in the direction of obtaining a classical solution of our basic problem (8), (9). We have the next statement.
Lemma 1.
Assume that condition (10) holds, and that . Then, for every , Problem (12) admits a unique weak solution , and the following uniform estimate is satisfied:
where the constant C does not depend on g, , , or , . The interface jump conditions are satisfied:
Assume that and . Then, ; that is, u is a classical solution of Problem (12), and the following estimate is valid:
Proof.
The interface jump relations (14), as well as the estimate (15), are well studied in [45], Section 3.3.
□
Remark 1.
Note that, to prove the existence and uniqueness of the solution to the inverse problem (1)–(7), it can be treated in a manner similar to the direct problem, using the auxiliary problem (12), where the right boundary condition is replaced by the nonlocal condition in view of the observation (7). The existence and uniqueness of such a modified problem (12) is investigated in [9].
4. Numerical Method
This section introduces the numerical method for the inverse problem (1)–(7). The main idea is to transform the boundary condition identification inverse multiple interface problem in the domain into M separate boundary condition identification inverse problems, each posed in a smaller region; namely, within each layer , .
We introduce a uniform partition of the time interval , , , and in each spatial subdomain , we define a uniform mesh:
Note that , . We denote by the numerical approximation of the function at grid node .
First, we solve the problem in the region . Taking into account (3), we consider unconditionally stable Saulyev-type approximation of (1) for
The scheme in (21) can be realized in an explicit manner. We consequently determine the solution for known , .
At spatial grid node (see Figure 1), we have the following:
Further, we denote , and express from (17):
Similarly, at first spatial node after the interface , in view of (18), we have the following:
Once is computed, we determine from (20).
We apply the same procedure for to find and . Then, we repeat this procedure in the domains (see Figure 1).
At layer , we solve the following:
Further, we determine from
where
Then, we find .
For the last domain, , taking into account that is known from the previous computations, we compute the solution , , using Saulyev-type approximation of (1) for :
Next, we approximate the integral measurement (7) via the trapezoidal quadrature rule and represent the unknown value of the solution at the boundary :
Therefore, the problem is solved sequentially, progressing layer by layer, independently within each subdomain . During the computational process, the solutions at the interfaces are determined and used as Dirichlet boundary conditions for each layer . In this way, the original problem is decomposed into independent subproblems on each , which are solved separately but in sequence.
Moreover, the inverse problem in each layer is solved in an explicit fashion so that no matrix inversion is required.
The expected accuracy of the proposed approach is , where , , which corresponds to the accuracy of the one-sided Saulyev discretization.
5. Numerical Simulations
This section illustrates the effectiveness of the developed numerical method for addressing the inverse problem (1)–(7), and it provides computational results in the case of exact and perturbed measurements .
Let us define . Further, all computations are carried out on a uniform mesh and .
In this case, the exact solution is , , , . The measurements (7) are generated from the exact solution .
We estimate the error in maximum and discrete norms at the final time in each subdomain , :
Let . In Table 1, we present errors and orders of convergence of the numerically recovered solutions . Note that the function is a part of the solution in , i.e., . We observe that the convergence rate in each subdomain is first-order in both the maximum and norms, since for , the term reduces to . Note that the solution at interface node and belongs to both subdomains and , and the maximum errors of the solutions and are equal. This implies that the largest error occurs at the interfaces or at the boundary . In the present example, the maximum of the solution occurs at the interface , which explains the largest error at that point.
Table 1.
Errors and convergence rates of solutions , , Example 1.
Computations with step size yield almost the same (slightly increasing) accuracy of the solution for different numbers of spatial grid nodes I, which confirms that the order of convergence is , reducing in this case to . When the spatial step size is halved while keeping fixed with , the error increases approximately linearly with , which indicates that h cannot be refined independently of .
Furthermore, all computations are performed with .
We estimate the errors and the convergence rate of the solution in each layer (as in Example 1) and also present the error in the -norm for the entire domain :
where and , , constructed similarly by excluding the duplicate solution quantities at interface nodes.
In Table 2, we give the errors and the convergence rate in the maximum norm, while in Table 3, we show the results computed in the -norm. The order of convergence of the restored solution in all domains , is observed to be first. As in the Example 1, since the solution at interface node belongs to both subdomains and , the maximum errors of the solutions and , are equal, and the largest error occurs at the interfaces or at the boundary . In the present example, the maximum of the solution occurs at the boundary , which explains the largest error at that point. This is also illustrated in Figure 2, where the numerical solution U, together with the corresponding final-time error, are shown.
Table 2.
Errors and convergence rates of solutions , in maximum norm, Example 2.
Table 3.
Errors and convergence rates of solutions , and U in norm, Example 2.
Figure 2.
Exact (solid red line) and numerical (blue line with circles) solution U (left) and error (right), , Example 2.
On the base of the computational results, we conclude that the accuracy of the proposed numerical method does not depend on the number of layers M.
Example 3
(Noisy data, ). We evaluate the performance of the methods for perturbed observations:
where ρ is the noise level, is a random function uniformly distributed on the interval , and is the exact observation, obtained from the exact solution. Degree-5 polynomial curve fitting is applied to smooth the measured data.
The test problem is the one from Example 2. In Table 4, we present the errors of the numerical solution in the whole spatial domain for at the final time and for different noise levels. The errors are estimated in the -norm and maximal discrete norm . We observe that for , the results are close to those obtained with exact measurements (Table 2 and Table 3). Note that the relative maximum error is approximately , which is satisfactory for a spatial step size of . When the noise level increases, the error also increases but remains within an optimal range.
Table 4.
Errors of the solution U for different noise levels, Example 3.
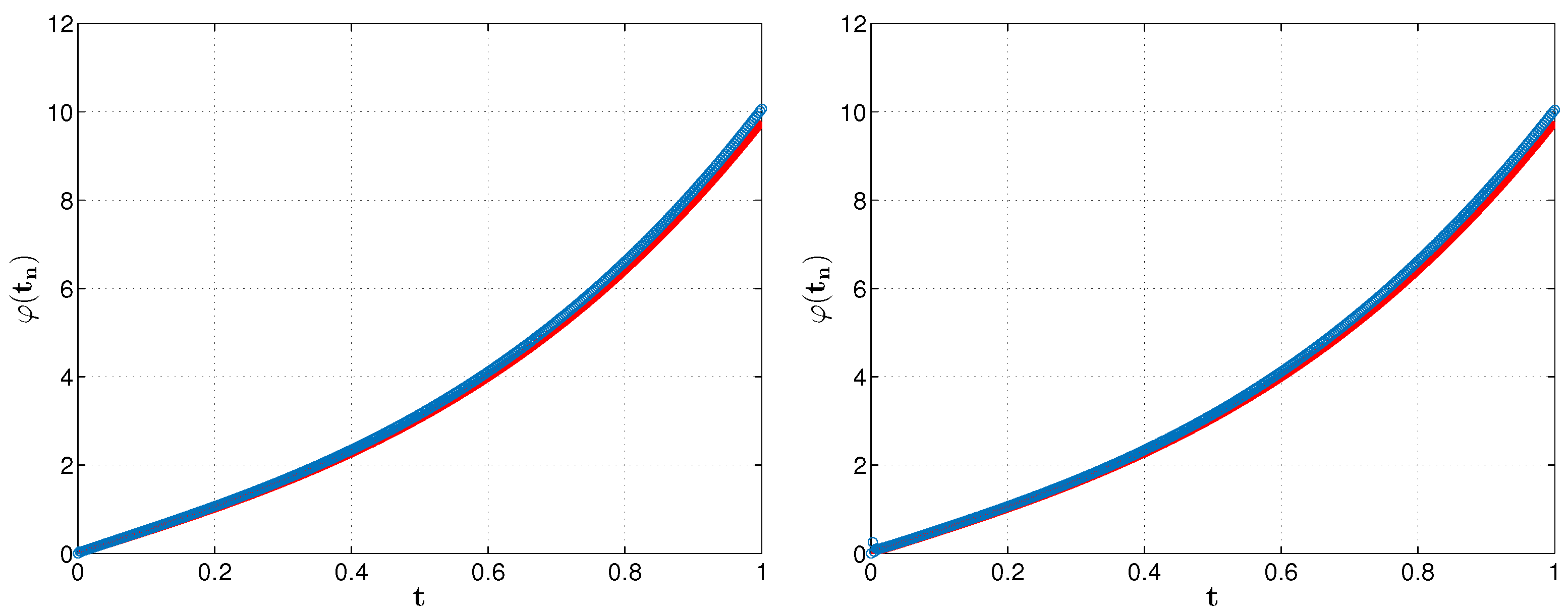
In Figure 3, the exact and numerically reconstructed function are displayed for noise levels and . It can be seen that the function , recovered through the inverse problem, closely matches the exact function. For , a noticeably larger error also appears at grid nodes near the initial time compared to the case with .
Figure 3.
Exact (solid red line) and numerically recovered (blue line with circles) function , (left) and (right), Example 3.
Example 4.
(Noisy data, nonsmooth , ). We use the same model parameters in problem (1)–(7) as in Example 2 but define the following:
In this case, on the time interval , the exact solution coincides with that in Example 2. For , the exact solution is constructed analogously, replacing the function (and its derivative) with . The initial condition, the boundary conditions, and the right-hand side in (1)–(7) are then derived accordingly, based on the exact solution.
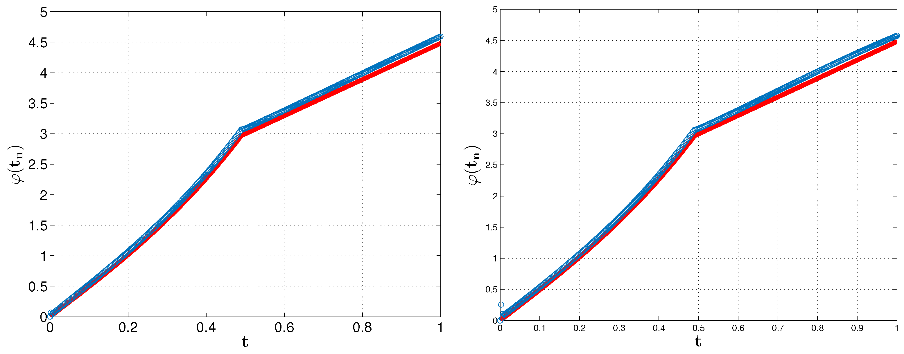
In Figure 4, we illustrate that the recovered function fits the exact function well. Computations are performed for , , and . In Figure 5, we plot the numerical solution U and the error over the entire computational domain. It can be seen that the recovery is achieved with satisfactory accuracy.
Figure 4.
Exact (solid red line) and numerically recovered (blue line with circles) function , (left) and (right), Example 4.
Figure 5.
Numerically recovered solution U, (left) and error (right), Example 4.
6. Conclusions
In this work, we constructed an unconditionally stable and fast numerical scheme for addressing the inverse problem of determining Dirichlet boundary conditions in a parabolic equation with multiple interfaces. By determining the solution at the interfaces, the problem is decomposed and solved numerically in each layer sequentially and independently. Moreover, the discretization is implemented in an explicit manner, requiring no matrix inversion.
By determining the solution at the interfaces, the problem is decomposed and solved numerically in each layer sequentially and independently. Moreover, the discretization is implemented explicitly, requiring no matrix inversion.
Numerical results with exact measurements showed that the order of convergence of the inverse problem solution matches that of the underlying one-sided Saulyev discretization used for the direct problem, namely . Results with noisy observations demonstrated that the boundary condition can be recovered with satisfactory precision, allowing the numerical solution to achieve optimal accuracy.
The method is efficient for multilayer problems, and its accuracy does not depend on the number of layers, provided that the parameter ratios are moderate.
A natural extension of this work is the study of two-dimensional direct and inverse problems to develop numerical methods that identify the interfaces. It is also interesting to consider problems with Neumann or mixed boundary conditions.
Author Contributions
Conceptualization, M.N.K. and L.G.V.; methodology, M.N.K. and L.G.V.; investigation, M.N.K. and L.G.V.; resources, M.N.K. and L.G.V.; writing—original draft preparation, M.N.K. and L.G.V.; writing—review and editing, L.G.V.; visualization, M.N.K. All authors have read and agreed to the published version of the manuscript.
Funding
This study was financed by the European Union-NextGenerationEU through the National Recovery and Resilience Plan of the Republic of Bulgaria, project number BG-RRP-2.013-0001.
Institutional Review Board Statement
Not applicable.
Informed Consent Statement
Not applicable.
Data Availability Statement
The original contributions presented in this study are included in the article. Further inquiries can be directed to the corresponding author.
Acknowledgments
The authors are very grateful to the anonymous reviewers, whose valuable comments and suggestions improved the quality of this paper.
Conflicts of Interest
The authors declare no conflicts of interest.
References
- Mikhailov, M.D.; Ozisik, M.N.; Vulchanov, N.L. Diffusion in composite layers with automatic solution of the eigenvalue problem. Int. J. Heat Mass Transf. 1983, 26, 1131–1141. [Google Scholar] [CrossRef]
- de Monte, F. Transient heat conduction in one-dimensional composite slab. A ‘natural’ analytic approach. Int. J. Heat Mass Transf. 2000, 43, 3607–3619. [Google Scholar] [CrossRef]
- Mulholland, G.P.; Cobble, M.H. Diffusion through composite media. Int. J. Heat Mass Transf. 1972, 15, 147–160. [Google Scholar] [CrossRef]
- Simpson, M.J.; McInerney, S.; Carr, E.J.; Cuttle, L. Quantifying the efficacy of first aid treatments for burn injuries using mathematical modelling and in vivo porcine experiments. Sci. Rep. 2017, 7, 10925. [Google Scholar] [CrossRef]
- Liu, C.; Ball, W.P. Analytical modeling of diffusion-limited contamination and decontamination in a two-layer porous medium. Adv. Water Resour. 1998, 21, 297–313. [Google Scholar] [CrossRef]
- Yates, S.R.; Papiernik, S.K.; Gao, F.; Gan, J. Analytical solutions for the transport of volatile organic chemicals in unsaturated layered systems. Water Resour. Res. 2000, 36, 1993–2000. [Google Scholar] [CrossRef]
- Itkin, A.; Lipton, A.; Muravey, D. Multilayer heat equations: Application to finance. Front. Math. Financ. 2022, 1, 99–135. [Google Scholar]
- Beck, J.V.; Blackwell, B.; St. Clair, C.R., Jr. Inverse Heat Conduction: Ill-Posed Problems; Wiley-Interscience: Hoboken, NJ, USA, 1985. [Google Scholar]
- Cannon, J.R. The One-Dimensional Heat Equation; Cambridge University Press: Cambridge, UK, 1984. [Google Scholar]
- Pyatkov, S.; Soldatov, O.; Fayazov, K. Inverse problems of recovering the heat transfer coefficient with integral data. J. Math. Sci. 2023, 274, 255–268. [Google Scholar] [CrossRef]
- Hasanov, A.; Romanov, V.G. Introduction to Inverse Problems for Differential Equations, 1st ed.; Springer: Cham, Switzerland, 2017; 261p. [Google Scholar]
- Kabanikhin, S.I. Inverse and Ill-Posed Problems; DeGruyer: Berlin, Germany, 2011. [Google Scholar]
- Lesnic, D. Inverse Problems with Applications in Science and Engineering; Chapman and Hall/CRC: Boca Raton, FL, USA, 2021; p. 358. [Google Scholar]
- Samarskii, A.A.; Vabishchevich, P.N. Numerical Methods for Solving Inverse Problems in Mathematical Physics; de Gruyter: Berlin, Germany, 2007; 438p. [Google Scholar]
- Hickson, R.I.; Barry, S.I.; Mercer, G.N. Critical times in multilayer diffusion. Part 1: Exact solutions. Int. J. Heat Mass Transf. 2009, 52, 5776–5783. [Google Scholar] [CrossRef]
- Jain, A.; Krishnan, G. Stability analysis of a multilayer diffusion-reaction heat transfer problem with a very large number of layers. Int. J. Heat Mass Transf. 2024, 231, 125769. [Google Scholar] [CrossRef]
- Jain, A.; Krishnan, G. Thermal stability of a two-dimensional multilayer diffusion-reaction problem. Int. J. Heat Mass Transf. 2024, 221, 125038. [Google Scholar] [CrossRef]
- Carr, E.J.; March, N.G. Semi-analytical solution of multilayer diffusion problems with time-varying boundary conditions and general interface conditions. Appl. Math. Comput. 2018, 333, 286–303. [Google Scholar] [CrossRef]
- Carr, E.J. New semi-analytical solutions for advection-dispersion equations in multilayer porous media. Transp. Porous Media 2020, 135, 39–58. [Google Scholar] [CrossRef]
- March, N.G.; Carr, E.G. Finite volume schemes for multilayer diffusion. J. Comp. Appl. Math. 2015, 345, 206–223. [Google Scholar] [CrossRef]
- Dehghang, M. Efficient techniques for the second-order parabolic equation subject to nonlocal specifications. Appl. Numer. Math. 2005, 52, 39–62. [Google Scholar] [CrossRef]
- Kazem, S.; Rad, J.A. Radial basis functions method for solving of a non-local boundary value problem with Neumann’s boundary conditions. Appl. Math. Model. 2012, 36, 2360–2369. [Google Scholar] [CrossRef]
- Danaila, S.; Chira, A.-I. Mathematical and numerical modeling of inverse heat conduction problem. Incas Bull. 2014, 6, 23–39. [Google Scholar]
- Demir, A.; Ozbilge, E. Identification of the unknown boundary condition in a linear parabolic equation. J. Inequal. Appl. 2013, 96, 1–7. [Google Scholar] [CrossRef]
- Gamzaev, K.M.; Bayramova, N.K. Identification of the boundary condition in the diffusion model of the hydrodynamic flow in a chemical reactor. Vestnik YuUrGU 2024, 17, 5–14. [Google Scholar]
- Huntul, M.J.; Hussein, M.S.; Lesnic, D.; Ivanchov, M.I.; Kinash, N. Reconstruction of an orthotropic thermal conductivity from nonlocal heat flux measurements. Int. J. Math. Model. Numer. Optim. 2019, 10, 102–122. [Google Scholar]
- Hussein, M.S.; Lesnic, D.; Ivanchov, M.I. Identification of a heterogeneous orthotropic conductivity in a rectangular domain. Int. J. Nov. Ideas 2017, 1, 1–11. [Google Scholar]
- Ozbilge, E. Determination of the unknown boundary condition of the inverse parabolic problems via semigroup method. Bound. Value Probl. 2013, 2013, 1–7. [Google Scholar] [CrossRef]
- Dehghang, M. Saulyev’s techniques for solving a parabolic equations with a nonlinear boundary specification. Int. J. Comput. Math. 2003, 80, 257–265. [Google Scholar] [CrossRef]
- Dehghang, M. Numerical solution of non-local boundary value problem with Neumann’s boundary conditions. Commun. Numer. Methods Eng. 2003, 19, 1–12. [Google Scholar] [CrossRef]
- Koleva, M.N.; Vulkov, L.G. Source identification for a two-dimensional parabolic equation with an integral constraint. Mathematics 2025, 13, 1876. [Google Scholar] [CrossRef]
- Alifanov, O.M. Inverse Heat Transfer Problems; Springer: Berlin/Heidelberg, Germany, 1994; p. 348. [Google Scholar]
- Koleva, M.N.; Vulkov, L.G. Numerical reconstruction of time-dependent boundary conditions to 2d heat equation on disjoint rectangles at integral observations. Mathematics 2024, 12, 1499. [Google Scholar] [CrossRef]
- Koleva, M.N.; Vulkov, L.G. Numerical identification of external boundary conditions for time fractional parabolic equations on disjoint domains. Fractal Fract. 2023, 7, 326. [Google Scholar] [CrossRef]
- Koleva, M.N.; Vulkov, L.G. Numerical solution of external boundary conditions inverse multilayer diffusion problems. Symmetry 2024, 16, 1396. [Google Scholar] [CrossRef]
- Koleva, M.N.; Vulkov, L.G. Numerical identification of heat transfer time-varying boundary conditions of a multilayer rectangular body. Mathematics 2025. submitted. [Google Scholar]
- Frühauf, F.; Gebauer, B.; Scherzer, O. Detecting interfaces in a parabolic-elliptic problem from surface measurements. SIAM J. Numer. Anal. 2007, 45, 810–836. [Google Scholar] [CrossRef][Green Version]
- Manapova, A.R. Optimization formulation of the coefficient inverse parabolic interface problem with an additional integral condition. In Proceedings of the International Conference on Control, Automation and Diagnosis (ICCAD), Paris, France, 15–17 May 2024; pp. 1–6. [Google Scholar] [CrossRef]
- Dinakar, V.; Balan Barani, N.; Balachandran, K. Inverse problems for parabolic equation with discontinuous coefficients. Nonautonomous Dyn. Syst. 2017, 4, 40–51. [Google Scholar] [CrossRef]
- Cristofol, M.; Gaitan, P.; Niinimäki, K.; Poisson, O. Inverse problem for a coupled parabolic system with discontinuous conductivities: One-dimensional case. Inverse Probl. Imaging 2013, 7, 159–182. [Google Scholar] [CrossRef]
- Wu, Z.; Yin, J.; Wang, C. Elliptic and Parabolic Equations; World Scientific Publishing Co., Pte., Ltd.: Singapore, 2006. [Google Scholar]
- Koleva, M.N.; Vulkov, L.G. Weak and Classical Solutions to Multispecies Advection–Dispersion Equations in Multilayer Porous Media. Mathematics 2023, 11, 3103. [Google Scholar] [CrossRef]
- Ladyženskaja, O.A.; Solonnikov, V.A.; Ural’cev, N.N. Linear and Quasilinear Equations of Parabolic Type. Transl. Math. Monogr. 1968, 23, 648. [Google Scholar]
- Wloka, J. Partial Differential Equations; Cambridge University Press: Cambridge, UK, 1987. [Google Scholar]
- Marchuk, G.I.; Shaidurov, V.V. Difference Methods and Their Extrapolations; Springer: New York, NY, USA, 1983; 334p. [Google Scholar]
Disclaimer/Publisher’s Note: The statements, opinions and data contained in all publications are solely those of the individual author(s) and contributor(s) and not of MDPI and/or the editor(s). MDPI and/or the editor(s) disclaim responsibility for any injury to people or property resulting from any ideas, methods, instructions or products referred to in the content. |
© 2025 by the authors. Licensee MDPI, Basel, Switzerland. This article is an open access article distributed under the terms and conditions of the Creative Commons Attribution (CC BY) license (https://creativecommons.org/licenses/by/4.0/).




