Development of DC-Powered LED Lamp Driver Circuit for Outdoor Emergency Lighting Applications
Abstract
1. Introduction
2. Descriptions and Operational Modes Analysis of the Proposed DC-Powered LED Lamp Driver Circuit for Outdoor Emergency Lighting Applications
3. Design Considerations of Some Circuit Parameters in the DC-Powered LED Lamp Driver Circuit for Outdoor Emergency Lighting Applications
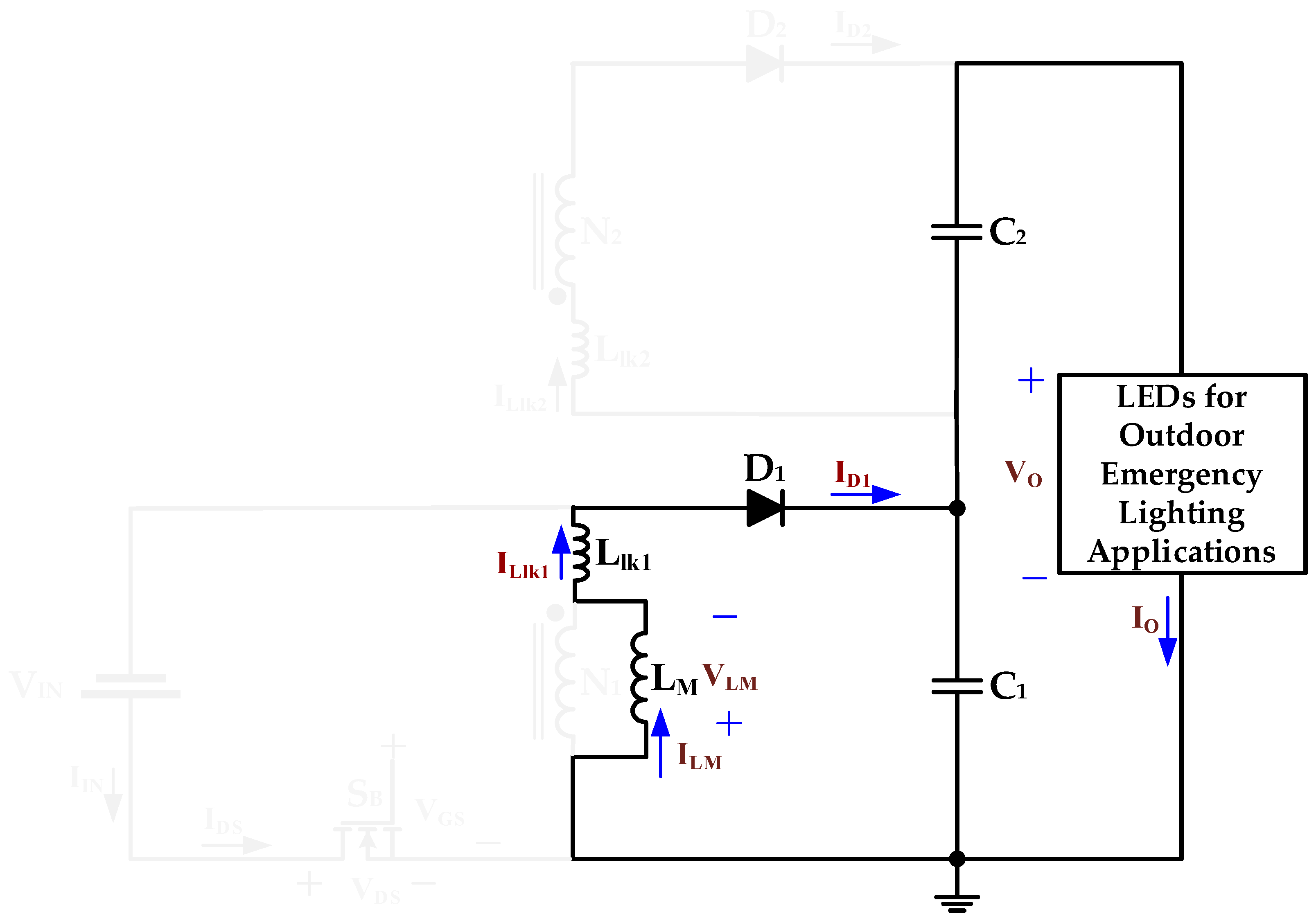
3.1. Voltage Gain VOUT/VIN in the Proposed Converter
3.2. Design Equation of the Magnetizing Inductor LM
3.3. Design Equation of the Output Capacitors C1 and C2
3.4. Description of Voltage Stress of the Power Switch
4. Specification and Experimental Results Along with Loss Breakdown Analysis of Prototype DC-Powered LED Lamp Driver Circuit for Outdoor Emergency Lighting Applications
4.1. Specification and Experimental Results of Prototype DC-Powered LED Lamp Driver Circuit
4.2. Loss Breakdown Analysis of Prototype DC-Powered LED Lamp Driver Circuit
4.3. Stability Analysis of Prototype DC-Powered LED Lamp Driver Circuit Using a Simulation Software
5. Conclusions
Author Contributions
Funding
Data Availability Statement
Conflicts of Interest
References
- Abdelmoumene, A.; Bentarzi, H.; Iqbal, A.; Krama, A. Developments and trends in emergency lighting systems: From energy-efficiency to zero electrical power consumption. Life Cycle Reliab. Saf. Eng. 2024, 13, 129–145. [Google Scholar] [CrossRef]
- Narasimha, S.; Salkuti, S.R. Design and Development of Smart Emergency Light. Telkomnika Telecommun. Comput. Electron. Control 2020, 18, 358–364. [Google Scholar] [CrossRef]
- Xu, W.; Kim, J.Y.; Huang, W.; Kanhere, S.S.; Jha, S.K.; Hu, W.; Misra, P. A Novel Emergency Light Based Smart Building Solution: Design, Implementation, and Use Cases. In Proceedings of the 2022 IEEE 19th International Conference on Mobile Ad Hoc and Smart Systems (MASS), Denver, CO, USA, 20–22 October 2022; pp. 577–585. [Google Scholar]
- Kiwan, S.; Abo Mosali, A.; Al-Ghasem, A. Smart Solar-Powered LED Outdoor Lighting System Based on the Energy Storage Level in Batteries. Buildings 2018, 8, 119. [Google Scholar] [CrossRef]
- AlRuwais, S.; AlQahtani, R.; AlHajri, N.; AlHashim, B.; Bashar, A.; AlZubaidi, L. S-LIGHT: Smart LED Lamppost using PWM-based Adaptive Light Controller. In Proceedings of the 2021 10th IEEE International Conference on Communication Systems and Network Technologies (CSNT), Bhopal, India, 18–19 June 2021; pp. 325–331. [Google Scholar]
- Cheng, Y.; Fang, C.; Yuan, J.; Zhu, L. Design and Application of a Smart Lighting System Based on Distributed Wireless Sensor Networks. Appl. Sci. 2020, 10, 8545. [Google Scholar] [CrossRef]
- Primiceri, P.; Visconti, P. Solar-powered LED-based lighting facilities: An overview on recent technologies and embedded IoT devices to obtain wireless control, energy savings and quick maintenance. ARPN J. Eng. Appl. Sci. 2017, 12, 140–150. [Google Scholar]
- Zhou, Y.; Li, G. Design and Fabrication of Multifunctional Portable Bi2Te3-Based Thermoelectric Camping Lamp. J. Electron. Mater. 2018, 47, 4090–4097. [Google Scholar] [CrossRef]
- Chinchero, H.F.; Alonso, J.M.; T, H.O. LED lighting systems for smart buildings: A review. IET Smart Cities 2020, 2, 126–134. [Google Scholar] [CrossRef]
- Lozano-Miralles, J.A.; Hermoso-Orzáez, M.J.; Gago-Calderón, A.; Brito, P. LCA Case Study to LED Outdoor Luminaries as a Circular Economy Solution to Local Scale. Sustainability 2020, 12, 190. [Google Scholar] [CrossRef]
- Kerbiriou, C.; Barré, K.; Mariton, L.; Pauwels, J.; Zissis, G.; Robert, A.; Le Viol, I. Switching LPS to LED Streetlight May Dramatically Reduce Activity and Foraging of Bats. Diversity 2020, 12, 165. [Google Scholar] [CrossRef]
- Robles, J.; Zamorano, J.; Pascual, S.; Sánchez de Miguel, A.; Gallego, J.; Gaston, K.J. Evolution of Brightness and Color of the Night Sky in Madrid. Remote Sens. 2021, 13, 1511. [Google Scholar] [CrossRef]
- Arias, M.; Lamar, D.G.; Linera, F.F.; Balocco, D.; Diallo, A.A.; Sebastián, J. Design of a Soft-Switching Asymmetrical Half-Bridge Converter as Second Stage of an LED Driver for Street Lighting Application. IEEE Trans. Power Electron. 2011, 27, 1608–1621. [Google Scholar] [CrossRef]
- Alharbi, F.; Almoshaogeh, M.I.; Ibrahim, A.H.; Haider, H.; Elmadina, A.E.M.; Alfallaj, I. Performance Appraisal of Urban Street-Lighting System: Drivers’ Opinion-Based Fuzzy Synthetic Evaluation. Appl. Sci. 2023, 13, 3333. [Google Scholar] [CrossRef]
- Muneer, A.; Fayyaz, A.; Iqbal, S.; Jabbar, M.W.; Qaisar, A.; Farooq, F. Single Stage Active Power Factor Correction Circuit for Street LED Light with Battery Backup. Eng. Proc. 2021, 12, 69. [Google Scholar]
- Kolla, H.R.; Vishwanathan, N.; Murthy, B.K. Independently Controllable Dual-Output Half-Bridge Series Resonant Converter for LED Driver Application. IEEE J. Emerg. Sel. Top. Power Electron. 2021, 10, 2178–2189. [Google Scholar] [CrossRef]
- Deshpande, T.; Das, S.; Chavan, H.; Hangloo, A.K.; Jadhav, S. Solar Powered LED Street Lighting with Digital Control for Dimming operation. In Proceedings of the 2021 4th Biennial International Conference on Nascent Technologies in Engineering (ICNTE), Navi Mumbai, India, 15–16 January 2021; pp. 1–5. [Google Scholar]
- George Allwyn, R.; Al Abri, R.; Malik, A.; Al-Hinai, A. Economic Analysis of Replacing HPS Lamp with LED Lamp and Cost Estimation to Set Up PV/Battery System for Street Lighting in Oman. Energies 2021, 14, 7697. [Google Scholar] [CrossRef]
- Zhang, Y.; Ma, D. A Single-Stage Solar-Powered LED Display Driver Using Power Channel Time Multiplexing Technique. IEEE Trans. Power Electron. 2014, 30, 3772–3780. [Google Scholar] [CrossRef]
- Kathiresan, R.; Xiong, T.M.; Panda, S.K.; Das, P.; Reindl, T. A non-isolated converter design with time-multiplexing control topology for un-binned high-power LEDs in parallel operation for off-grid solar-PV streetlamps. In Proceedings of the 2016 IEEE International Conference on Sustainable Energy Technologies (ICSET), Hanoi, Vietnam, 14–16 November 2016; pp. 359–363. [Google Scholar]
- Xu, H.; Wen, H.; Li, X. Design and evaluation of a solar based single inductor multiple outputs LED lighting. In Proceedings of the International Conference on Renewable Power Generation (RPG 2015), Beijing, China, 17–18 October 2015; pp. 1–5. [Google Scholar]
- Ocenasek, J.; Bednar, B.; Tyrpekl, M.; Michalik, J.; Kosan, T. Design of Two-Channel LED Stand-Alone Solar Lamp Driver Prototype for Biodynamic Application. In Proceedings of the 2022 IEEE 20th International Power Electronics and Motion Control Conference (PEMC), Brasov, Romania, 25–28 September 2022; pp. 691–696. [Google Scholar]
- Ramprasad, S.; Raj, S.; Wei, H.J.; Wong, J.K.C.; Mueller, T.; Aberle, A.G. Implementation of a novel LED based light soaking system for solar cell characterisation. In Proceedings of the 2018 IEEE 7th World Conference on Photovoltaic Energy Conversion (WCPEC) (A Joint Conference of 45th IEEE PVSC, 28th PVSEC & 34th EU PVSEC), Waikoloa, HI, USA, 10–15 June 2018; pp. 2234–2236. [Google Scholar]
- Chen, Y.; Nan, Y.; Kong, Q. A Loss-Adaptive Self-Oscillating Buck Converter for LED Driving. IEEE Trans. Power Electron. 2012, 27, 4321–4328. [Google Scholar] [CrossRef]
- Corradini, L.; Spiazzi, G. A High-Frequency Digitally Controlled LED Driver for Automotive Applications With Fast Dimming Capabilities. IEEE Trans. Power Electron. 2014, 29, 6648–6659. [Google Scholar] [CrossRef]
- Pollock, A.; Pollock, H.; Pollock, C. High Efficiency LED Power Supply. IEEE J. Emerg. Sel. Top. Power Electron. 2015, 3, 617–623. [Google Scholar] [CrossRef]
- Luewisuthichat, K.; Boonprasert, P.; Ekkaravarodome, C.; Bilsalam, A. Analysis and Implement DC-DC Integrated Boost-Flyback Converter with LED Street Light Stand-by Application. In Proceedings of the 2020 International Conference on Power, Energy and Innovations (ICPEI), Chiangmai, Thailand, 14–16 October 2020; pp. 197–200. [Google Scholar]
- Pouladi, F.; Farzanehfard, H.; Adib, E.; Le Sage, H. Single-Switch Soft-Switching LED Driver Suitable for Battery-Operated Systems. IEEE Trans. Ind. Electron. 2018, 66, 2726–2734. [Google Scholar] [CrossRef]
- Divya, K.M.; Parackal, R. High power factor integrated buck-boost flyback converter driving multiple outputs. In Proceedings of the 2015 Online International Conference on Green Engineering and Technologies (IC-GET), Coimbatore, India, 27 November 2015; pp. 1–5. [Google Scholar]
- Cheng, C.-A.; Chang, C.-H.; Cheng, H.-L.; Chang, E.-C.; Du, J.-H.; Huang, H.-J.; Ye, P.-Y.; Chang, H.-L. A DC-Powered LED Driver Circuit for Outdoor Emergency Lighting Applications. In Proceedings of the 2025 IEEE International Conference on Consumer Electronics, Kaohsiung, Taiwan, 16–18 July 2025; pp. 1–2. [Google Scholar]
- Cheng, C.-A.; Chang, C.-H.; Cheng, H.-L.; Chang, E.-C.; Yan, W.-Y.; Lan, L.-F. A UV-C LED Lamp Driver Circuit Applied to a Direct-Current-Input Voltage Source for Sterilization and Germicidal Applications. Appl. Sci. 2025, 15, 1498. [Google Scholar] [CrossRef]

















| Parameter | Value |
|---|---|
| DC-Input Voltage Source VIN | 14.8 V |
| Rated Output Power PO | 12 W |
| Rated Output Voltage VO | 20 V |
| Rated Output Current IO | 0.6 A |
| Switching Frequency fS | 50 kHz |
| Component | Value |
|---|---|
| Power Switches SB | IRFP460 |
| Diodes D1, D2 | MUR460 |
| Transformer TR | |
| Magnetized Inductor LM | 129 μH |
| Leakage Inductance in the Primary-Side Llk1 | 1.71 μH |
| Leakage Inductance in the Secondary-Side Llk2 | 1.71 μH |
| Output Capacitors C1, C2 | 680 μF/50 V |
| PWM Control IC | UC3842 |
Disclaimer/Publisher’s Note: The statements, opinions and data contained in all publications are solely those of the individual author(s) and contributor(s) and not of MDPI and/or the editor(s). MDPI and/or the editor(s) disclaim responsibility for any injury to people or property resulting from any ideas, methods, instructions or products referred to in the content. |
© 2025 by the authors. Licensee MDPI, Basel, Switzerland. This article is an open access article distributed under the terms and conditions of the Creative Commons Attribution (CC BY) license (https://creativecommons.org/licenses/by/4.0/).
Share and Cite
Cheng, C.-A.; Chang, C.-H.; Cheng, H.-L.; Chang, E.-C.; Huang, H.-J.; Du, J.-H.; Chang, H.-L.; Ye, P.-Y. Development of DC-Powered LED Lamp Driver Circuit for Outdoor Emergency Lighting Applications. Appl. Sci. 2025, 15, 10522. https://doi.org/10.3390/app151910522
Cheng C-A, Chang C-H, Cheng H-L, Chang E-C, Huang H-J, Du J-H, Chang H-L, Ye P-Y. Development of DC-Powered LED Lamp Driver Circuit for Outdoor Emergency Lighting Applications. Applied Sciences. 2025; 15(19):10522. https://doi.org/10.3390/app151910522
Chicago/Turabian StyleCheng, Chun-An, Chien-Hsuan Chang, Hung-Liang Cheng, En-Chih Chang, Hong-Jun Huang, Jie-Heng Du, Hsiang-Lin Chang, and Pei-Ying Ye. 2025. "Development of DC-Powered LED Lamp Driver Circuit for Outdoor Emergency Lighting Applications" Applied Sciences 15, no. 19: 10522. https://doi.org/10.3390/app151910522
APA StyleCheng, C.-A., Chang, C.-H., Cheng, H.-L., Chang, E.-C., Huang, H.-J., Du, J.-H., Chang, H.-L., & Ye, P.-Y. (2025). Development of DC-Powered LED Lamp Driver Circuit for Outdoor Emergency Lighting Applications. Applied Sciences, 15(19), 10522. https://doi.org/10.3390/app151910522

