Abstract
Oxidative stress is known to be an inseparable factor involved in the presentation of liver disorders. Free radicals interfere with DNA, proteins, and lipids, which are crucial in liver metabolism, changing their expression and biological functions. Additionally, oxidative stress modifies the function of micro-RNAs, impairing the metabolism of hepatocytes. Free radicals have also been proven to influence the function of certain transcriptional factors and to alter the cell cycle. The pathological appearance of alcohol-related liver disease (ALD) constitutes an ideal example of harmful effects due to the redox state. Finally, ethanol-induced toxicity and overproduction of free radicals provoke irreversible changes within liver parenchyma. Understanding the underlying mechanisms associated with the redox state in the course of ALD creates new possibilities of treatment for patients. The future of hepatology may become directly dependent on the effective action against reactive oxygen species. This review summarizes current data on the redox state in the natural history of ALD, highlighting the newest reports on this topic.
1. Introduction
Oxidative stress is a crucial factor responsible for the pathological appearance of diverse systemic entities. Neoplasmatic process, cardiovascular diseases, aging, and many more phenomena are inseparably related to reactive oxygen species (ROS). Acute and chronic liver disorders also present a well-known target for free radical activity. Oxidative stress constitutes a major triggering factor in the course of alcohol-related liver disease (ALD) [1,2,3,4]. Alcohol-induced liver disorders involve a broad range of molecular injuries of hepatocytes, including steatosis, steatohepatitis, development of cirrhosis, and a possible transformation to hepatocellular carcinoma (HCC) [5,6,7]. According to worldwide data, alcohol-related liver cirrhosis (ALC) is a third cause of alcohol-derived deaths [8,9]. This review highlights the impact of oxidative stress on the progression and complications of ALD, summarizing already collected data. Approximately 2–10% of absorbed ethanol is eliminated via the lungs and kidneys; the major residue is metabolized mostly by oxidative pathways in the liver and due to nonoxidative mechanisms in the extrahepatic tissues [10,11,12,13]. The liver injury due to alcoholic toxicity comprises a broad range of pathologies. First, DNA, proteins, and lipids are prone to be damaged by a crucial metabolite of ethanol—acetaldehyde—together with other highly reactive oxidants [14,15]. Altered hepatic respiration and lipid metabolism are followed by hypoxia and impaired mitochondrial function [16,17,18]. Moreover, acetaldehyde-protein adducts alter signaling pathways and ion channel function [19,20]. As the result, hepatocytes die and provoke further mediation of pro-inflammatory particles, leading to tissue repair and gradual fibrogenesis within the liver, mediating the development of hepatocellular carcinoma [21,22,23,24]. Simultaneously, alcohol-induced autophagy followed by apoptotic cell death appears to be another crucial mechanism in hepatocellular injury [25,26,27,28,29]. Figure 1 shows a natural history of ALD.
Figure 1.
Natural history of alcohol-related liver disease. (AFL—alcoholic fatty liver, AH—alcoholic hepatitis, ASH—alcoholic steatohepatitis, ALC—alcohol-related liver cirrhosis, HCC—hepatocellular carcinoma). Chronic alcohol consumption affects healthy liver, leading to the development of AFL in 90–100% of people; 10–35% AFL patients progress to ASH and ALC is the complication in 8–20% of them. Finally, 2% of cirrhotic patients develop HCC. AH is an additional stage of ALD, which might develop from AFL or ASH and directly progresses into ALC (in up to 70% cases).
2. Alcohol, High Fat Diet and Mitochondria
2.1. Ethanol Metabolism and Oxidative Stress
A major pathway of alcohol metabolism in the liver is an oxidative one, which leads through its metabolism to acetaldehyde by alcohol dehydrogenases, cytochrome P4502E1 (CYP2E1), and catalase [30,31,32]. Because of a broad spectrum of enzymes capable of alcohol metabolism, this process takes place in various tissues, however, the liver is the primary organ. The second minor, non-oxidant pathway of alcohol breakdown is regulated via fatty acid ethyl ester synthase and phospholipase D with the formation of fatty acid ethyl ester and phosphatidyl ethanol [33]. CYP2E1 belongs to the P450 enzyme family that has a key role in alcohol, drug, toxin, lipid, and carcinogen metabolism. In human organisms CYP2E1 is mainly expressed in hepatocytes. Its function is to metabolize substrates into more polar particles—for secretion or conversion by other microsomal phase II enzymes [34]. CYP2E1 also transfers active electrons from reduced nicotinamide adenine dinucleotide phosphate (NADPH) or reduced nicotinamide adenine dinucleotide (NAD) to oxygen and leads to the production of ROS with this mechanism. Toxic metabolites derived from CYP2E1 activity, together with coexisting oxidative stress, are well known triggering factors responsible for liver injury by exacerbating an inflammatory and fibrogenic response, reflected by recruitment of leukocytes and hepatic stellate cells (HSCs) [35,36]. Chronic alcohol consumption was proved to increase the expression of CYP2E1 protein [37,38]. On the other hand, knocking out CYP2E1 in previous models reduced alcohol-induced hepatic oxidative stress and prevented the development of alcoholic steatosis [39,40]. ALD might promote mitochondrial destruction and dysfunction due to excessive oxidative stress. Physiologically, approximately 1–2% of oxygen leaks out as ROS from the mitochondrial electron transport chain (ETC). These active molecules are essential for the regulation of various cellular signaling loops and their excess is neutralized by cellular antioxidant complexes with no harm for the cell [41,42,43]. Nevertheless, under pathological conditions, with coexisting exposure to certain toxic agents (e.g., alcohol, high fat diets), the release of ROS from mitochondrial ETC becomes too high. Interestingly, cholesterol overload might diminish the expression of key DNA repair genes, exacerbating oxidative damage to the liver and even promoting the development of liver cancer [44,45]. Furthermore, mitochondria, which are well known as a primary source of free radicals, become paradoxically the main target of oxidative damage because they contain relatively low levels of antioxidants, such as a reduced glutathione (GSH) [46,47,48,49]. Its concentration in the cytosol is definitely higher, because a special transporter protein is required to move GSH directly to mitochondria, where GSH is not synthesized. Of note, chronic alcohol exposure alters the function of the GSH transporter channel, resulting in a progressive deficiency of GSH within mitochondria [50,51]. Previous investigations conducted on mitochondria exposed to a high level of oxidative stress confirm this theory—mitochondria from those models present irregular shapes and altered functions. Of note, oxidative stress due to excessive alcohol ingestion can downregulate alcohol dehydrogenase activity, protecting the liver from further injury. Chronic intake of ethanol leads finally to the stage of metabolic adaptation (tolerance), in which an increased rate of blood ethanol clearance is observed. Another causative factor for this situation is believed to be that substrate shuttle capacity and transport of reducing equivalents into the mitochondria is not disturbed by chronic alcohol consumption. On the other hand, according to the hypermetabolic state hypothesis, changes in thyroid hormone levels increase (Na+ + K+)-activated ATPase, followed by elevated ADP concentration. This increases the state 3 mitochondrial oxygen consumption, intensifying NADH reoxidation. Increased oxygen consumption may become the reason for hypoxia, especially to hepatocytes of zone 3 of the liver acinus, the region where alcohol toxicity originates (centrilobular hypoxia hypothesis) [52,53,54].
2.2. Nitrosative Stress
Other cellular enzymes are also able to generate ROS and reactive nitrogen species (RNS) including nitric oxide (NO). This group of enzymes comprises myeloperoxidase and nicotinamide adenine dinucleotide phosphate hydrogen (NADPH) oxidase in phagocytic immune cells, ethanol-inducible CYP2E1 and cytochrome P4504A (CYP4A) isozymes in endoplasmic reticulum (ER), cytosolic xanthine oxidase, and nitric oxide synthase isozymes including its inducible form (iNOS) in activated Kupffer cells together with recruited neutrophils [55,56]. Except for oxidative stress, nitrative stress constitutes another important metabolic condition, resulting from the reaction of ROS with NO. Excessive amounts of free radicals might lead to the overproduction of a potentially toxic peroxynitrite (ONOO−) in the presence of NO [57]. Peroxynitrite is an agent which can result in the modification of diverse proteins while nitrated tyrosine residues serve the function of a stable marker for nitrative stress. Another essential source of oxidative stress is intestinal NO. Indeed, alcohol-induced overproduction of NO by inducible nitric oxide synthase (iNOS) alters barrier function. The prevention of alcohol-induced NO overproduction in previous rat models restored proper barrier integrity. A certain mechanism responsible for alcohol-induced gut leakiness has not been fully elucidated, however it appears that miRNA might be potentially involved in this cascade. ZO-1 (zonula occludens-1), which belongs to crucial tight junctional proteins implied in the regulation of intestinal barrier, is a target gene of miR-212. Colon biopsies obtained from ALD patients revealed its overexpression. Consequently, alcohol-induced higher concentration of intestinal miR-212 in cell cultures was observed together with downregulation of ZO-1. Additionally, alcohol-induced miR-212 overexpression and disruption of ZO-1 morphology in cell cultures were significantly inhibited when iNOS was knocked down. It was confirmed in iNOS knock-out (KO) mice model fed with alcohol, indicating a close dependency between NO and miRNAs. These findings support the idea that iNOS serves an important role in alcohol-induced miR-212 overexpression, which disrupts intestinal barrier integrity by inhibiting ZO-1 expression [58]. Interestingly, too high a level of ROS and RNS even suppresses the action of antioxidants (mitochondrial superoxide dismutase (SOD2), catalase, glutathione peroxidase and glutathione reductase, and vitamins). In such pathological circumstances, mitochondrial DNA may undergo oxidation, nitrosation, and/or nitration, which is finally reflected by mitochondrial dysfunction [59,60,61]. Of note, mitochondrial DNA (mtDNA) might undergo oxidation due to prolonged oxidative stress in alcoholics. Peroxynitrite derived from the spontaneous reaction of NO with superoxide leads to mtDNA depletion. Consistently, concentration of 8-hydroxy-2′-deoxyguanosine together with mutations and strand breaks of mtDNA increase. Finally, even multiple mtDNA deletions occur, proved in liver tissues from patients with ALD. Despite the presence of hundreds of copies of mtDNA, their abundant structural aberrations can be followed by attenuated mitochondrial respiration and ATP synthesis, aggravating hepatocyte injury. Structural disturbances of mtDNA may involve its D-loop region, responsible for the replication and maintenance of mtDNA [62]. As a consequence, expression of mtDNA replication-related proteins, (e.g., mitochondrial single-stranded DNA-binding protein, mitochondrial transcription factor A) diminishes [63,64]. Morphologically changed mtDNA also becomes the target for mitochondrial endonuclease G and for this reason the production of mt-DNA encoded key proteins of the oxidative phosphorylation system is impaired [65,66,67,68]. Table 1 presents various molecules participating in the different stages of the redox state due to ALD.
Table 1.
Molecules involved in the development of redox state in case of ALD.
2.3. Lipids, Steatosis and Steatohepatitis in ALD
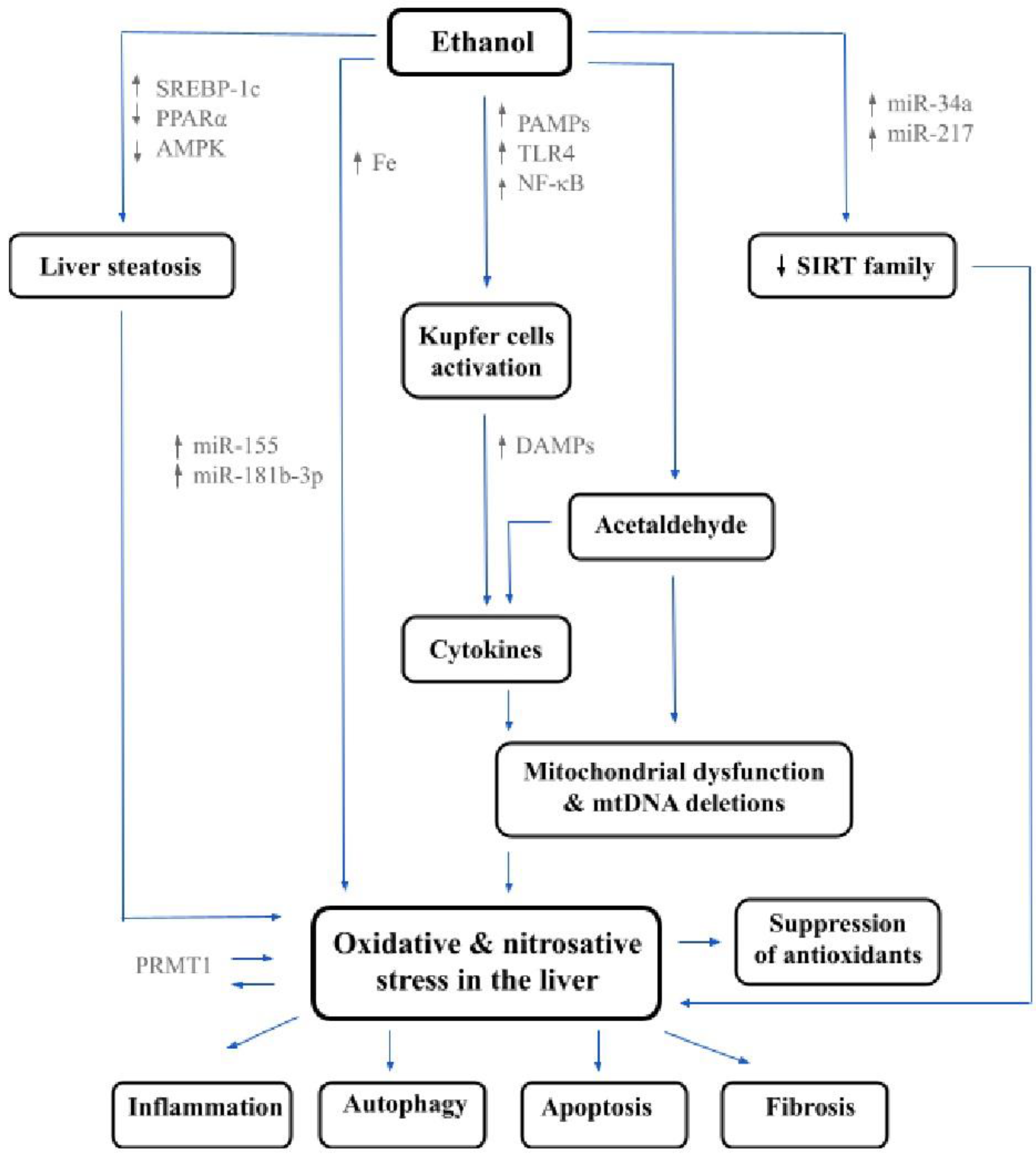
Metabolism of ethanol in hepatocytes by CYP2E1 is inseparably connected with overproduction of ROS. Oxidative stress promotes lipid peroxidation, protein carbonylation, and formation of 1-hydroxyethyl radical and lipid radical formation. CYP2E1 also stimulates Ω-1-hydroxylation of endobiotic substrates, e.g., fatty acids, steroids, and prostaglandins. This conversion takes place in microsomes and constitutes an alternative for long chain fatty acid mitochondrial β-oxidation [69]. An essential role of Ω-1-hydroxylation of arachidonic acid (AA) has been emphasized due to a proinflammatory profile of AA-derived eicosanoids [70]. Excessive alcohol consumption facilitates the hydroxylation of AA and other polyunsaturated fatty acids (PUFAs) within microsomes [71,72]. Additionally, a lower level of AA in the liver was noticed in both murine and human ALD and supplementation of CYP2E1 inhibitor caused an increase in its concentration. Hepatocytes ballooning and lymphocyte infiltration characterize steatohepatitis—a prominent feature of ALD. The imbalance between de novo lipid synthesis and lipid β-oxidation accompanying alcohol consumption leads to the accumulation of lipid droplets in hepatic parenchyma [73]. Ethanol metabolism is also associated with up-regulation of sterol regulatory element binding protein 1c (SREBP-1c) and down-regulation of peroxisome proliferator activated receptor alpha (PPARα) [74,75]. Aberrated expression of the abovementioned receptors promotes fatty acid synthesis and simultaneously inhibits β-oxidation [76,77]. Mice fed with alcohol were found to develop more severe liver steatosis in comparison to pair-fed mice receiving the same caloric intake, showing that an alcohol-induced metabolic imbalance leads to steatosis [78]. Except for CYP2E1, cytosolic alcohol dehydrogenase and mitochondrial aldehyde dehydrogenase 2 are involved in the metabolism of ethanol; reducing equivalents (reduced NAD and NADPH) and acetyl-coenzyme A (CoA) equivalents (acetaldehyde and acetate) are created as the result. NADPH and acetate constitute the substrates of lipid β-oxidation but also participate in de novo lipogenesis. Thus, alcohol consumption interferes with lipid homeostasis and promotes the direction of lipogenesis to exacerbate alcoholic liver steatosis. Newly synthesized free fatty acids (FFAs) are transformed into diacylglycerol (DAG) and triacylglycerol (TAG) to create lipid droplets within hepatocytes [79,80]. Lipogenesis is limited by acetyl-CoA carboxylase (ACC) and its transcription is upregulated by factor Srebp-1. Uncontrolled lipid droplet accumulation and ROS are the reasons for hepatocyte ballooning and apoptosis [81]. Dead hepatocytes trigger inflammatory response within the liver, stimulating the release of proinflammatory agents (tumor necrosis factor alpha (TNF-α, interleukin (IL)-1b, IL-6, and transforming growth factor β1 (TGF-β1)). Moreover, neutrophils mediate the progression of destruction by intensifying oxidative stress and finally kill hepatocytes, creating a typical picture of alcoholic hepatitis [82,83]. Many previous investigations support the idea of a tight relation between ALD and oxidative stress. A decrease in the antioxidant enzyme glutathione peroxidase-1 during chronic alcohol consumption confirms this theory. Furthermore, collected data suggest that ROS cause damage among proteins, lipids, and cytoplasm [84]. Galicia-Moreno et al. demonstrated decreased levels of GSH in patients with ALC. This reduction together with a significant increase in the concentration of oxidized glutathione (GSSG) was the most prominent in Child–Pugh A patients, suggesting a crucial role of oxidative stress in the early stages of ALD. However, researchers from the above-mentioned group noticed increased content of malondialdehyde (MDA) in all examined ALC patients, proportionally to the progression of the disease [10]. Iron overload is a well-known factor participating in chronic alcohol consumption. Former studies conducted on animals proved a synergy between alcohol and iron in promoting lipid peroxidation, which is reflected by an increase in MDA. Moreover, ALC patients were found to present antibodies against CYP2E1 and oxidized phospholipids. According to data already collected in this field, elevation in IgG targeting lipid peroxidation-derived antigens corresponds to TNF-α release and the progression of liver inflammation. Oxidation of lipids is a source of toxic products, e.g., MDA and 4-hydroxy-2-nonenal (4-HNE), which might inhibit the function of numerous mitochondrial proteins, like aldehyde dehydrogenase-2 (ALDH2)—participating in the metabolism of reactive acetaldehyde and 4-HNE, the sirtuin gene family (SIRT), and NAD+-dependent deacetylase, through adduct formation with many amino acid residues [85,86]. The abovementioned lipid peroxides may even alter the cell membrane functions and promote fibrosis due to the activation of HSc, recruitment of cytokines together with neutrophils, and further stimulation of macrophage Kupffer’s cells [87]. Figure 2 shows a complex background of oxidative and nitrosative stress in the course of ALD.
Figure 2.
Oxidative and nitrosative stress in the course of alcohol-related liver disease—main pathways. (SREBP-1c—sterol regulatory element-binding protein 1, PPARα—peroxisome proliferator-activated receptor α, AMPK—AMP-activated protein kinase, Fe—iron, PAMPs—pathogen associated molecular patterns, TLR4—toll-like receptor 4, NF-κB—nuclear factor κ B, DAMPs—danger/damage-associated molecular patterns, SIRT—sirtuin gene family, PRMT1—protein arginine methyltransferase 1, miR—microRNA, mtDNA—mitochondrial DNA).
3. Antioxidants, ALD Exacerbation and Signaling Pathways
3.1. Acute-on-Chronic Liver Failure and Oxidative Stress
On the other hand, an increased release of reactive oxygen radicals stimulates a defensive pathway, promoting the transcription of antioxidant genes, e.g., peroxiredoxins, sulifredoxin, superoxide dismutases, and glutathione reductase. A key point of this phenomenon constitutes an activation of nuclear translocation of Nrf2 by degrading the cytoplasmic Keap1-Nrf2. Finally, Nrf2 binds to antioxidant response elements and enhances antioxidant defense mechanisms [88,89,90]. Nrf2 knockout mice present destruction of hepatocytes and increased mortality after binge ethanol exposure [91]. ALD is followed by impaired β-oxidation due to excessive oxidative stress. 5-AMP-protein kinase (AMPK) constitutes a key regulator of β-oxidation. Inhibition of AMPK activity by reactive aldehydes (e.g., 4-HNE) contributes to increased steatosis in ALD [92,93,94,95]. In a murine model of ALD, AMPK is covalently modified by reactive aldehydes, reducing its activity. Oxidative stress also regulates AMPK activity. Cells treated with hydrogen peroxide were found to present decreased cellular ATP concentrations and further activation of AMPK. Consequently, phosphorylation and activation of AMPK regulates cellular energy due to increased oxidative stress via β-oxidation in hepatocytes [96,97,98,99,100,101]. Oxidative stress is involved not only in the development of ALD but also in complications in the chronic phase of the disease. Acute-on-chronic liver failure (ACLF) is described as a sudden and acute decompensation of LC, presenting with multiorgan failure and extremely poor survival (28-day mortality rate of 30–40%). It usually occurs in alcoholic- and untreated hepatitis B associated-cirrhosis; bacterial infections and active alcoholism are major causative factors, however, in 40% of cases no triggering event can be identified. ACLF is the manifestation of systemic inflammatory response, acting through diverse mechanisms, e.g., excessive oxidative stress to pathogen- or danger/damage-associated molecular patterns (DAMPs) and/or alteration of tissue homeostasis to inflammation caused either by the pathogen itself or through a dysfunction of tissue tolerance [102,103,104]. The release of bacterial pathogen associated molecular patterns (PAMPs) is the common background of an inflammatory pathway in ACLF, but increased oxidative stress is another unquestionable triggering factor (sterile inflammation) [105,106,107]. Figure 3 shows the overall impact of alcohol intake on the immune system and different susceptible cell subsets.
Figure 3.
Alcohol, immune system and crucial cells involved in signaling pathways. Alcohol intake directly influences innate and adaptive immune behaviors, being responsible for the disturbed course of various physiological processes within different type of cells. LPS—lipopolysaccharide, TLR-4—IL—interleukin, TNF-α—tumor necrosis factor alpha, NF-κB—nuclear factor κ B, ROS—reactive oxygen species, MDA—malondialdehyde, 4-HNE—4-hydroxy-2-nonenal—malondialdehyde.
3.2. Sirtuin-Related Pathways in ALD Natural History
The sirtuin gene family (SIRT) is hypothesized to regulate the aging process and play a role in cellular repair. Sirtuin 6 (SIRT6), NAD-dependent histone deacetylase, has been involved in the course of oxidative stress, also acting as the regulator of longevity, genome stability, metabolism, and inflammation. From a metabolic point of view, SIRT6 suppresses the biosynthesis of triglycerides and cholesterol. Sirt6 systemic knockout results in severe hypoglycemia and premature death [108,109,110,111]. Hepatocyte-specific SIRT6 knockout mice were found to develop hepatic steatosis even on a regular chow diet. Moreover, SIRT6 also serves as a key regulator of inflammation by suppressing pro-inflammatory cytokines (IL-1β, IL-6, and TNF α). SIRT6 has also been proved to alleviate oxidative stress concerning brain ischemia, non-alcoholic fatty liver, and mesenchymal stem cells by regulation of Nrf2 [112,113,114,115]. Nevertheless, little of the data concerns the role of SIRT6 in ALD. Kim et al. tried to evaluate its function in the course of ALD [116]. They found decreased expression of SIRT6 in the livers of ALC patients and ALD mice [117]. The abovementioned researchers additionally created two SIRT6 knockout mouse models and proved that animals with hepatic SIRT6 deficiency are more prone to develop ALD. Interestingly, induction of metallothionein 1 and 2 (MT1 and MT2), anti-oxidative stress genes, by ethanol was significantly impaired in the liver of SIRT6 knockout mice. On the other hand, hepatic SIRT6 overexpression reversed the ethanol induced damage in examined mice. This protection against ALD might be explained by the enhancement of the transcriptional induction of MT1 and MT2 genes by coactivating metal regulatory transcription factor 1 (MTF1). MT1 overexpression decreased hepatic hydrogen peroxide and increased GSH levels among investigated mice. SIRT6 appears to be a promising therapeutic target for oxidative stress in ALD patients [118]. Ethanol consumption is also known to decrease both sirtuin 1 (SIRT1) activity and expression, promoting lipogenesis with inflammation [119,120,121]. Studies based on the improvement of the adenosine monophosphate-activated protein kinase (AMPK)/(SIRT1) pathway in vivo and in vitro concerning alcohol induced hepatotoxicity, revealed the upregulation of SOD and GSH activity and decreased MDA activity [122,123,124,125]. Lee et al. in their recent survey confirmed a crucial role of the SIRT1 pathway in alcohol exposure. They showed that melatonin reduces oxidative stress in ALD due to the induction of SIRT1 expression. Melatonin was found to restore SIRT1 activity in alcohol fed SIRT1-silenced mice [126].
3.3. Micro-RNA and Oxidative Stress
The levels of hepatic microRNA (miRNA) might be affected by chronic alcohol consumption and miRNAs interfere with alcohol—induced oxidative stress, liver injury, inflammation, and the development of cancer [127,128,129]. Ethanol upregulates miR-214 and indirectly suppresses cytochrome P450 oxidoreductase and glutathione reductase expression by targeting the 3′-UTR of CYP2E1 transcript [130,131]. ALD in alcoholics with recent excessive drinking is accompanied by downregulated concentration of miR-223, the most common miRNA within neutrophils. On the other hand, genetic deletion of the miR-223 gene enhances ethanol-induced hepatic injury, neutrophil infiltration, ROS generation, and promotes hepatic expression of IL-6 and phagocytic oxidase [132,133,134]. The hepatic accumulation of lipopolysaccharide (LPS) is a natural phenomenon in the course of ALD [135,136,137]. This bacterial antigen activates Toll Like Receptor 4 (TLR4), promoting the transcription of Nuclear Factor kappa B (NF-κB) and the expression of miR-155 and miR-181b-3p. The overexpression of miR-155 and miR-181b-3p causes the release of TNF together with ROS among Kupffer’s cells and hepatic stellate cells [138,139,140,141]. Moreover, miR-291b suppresses Toll interacting protein (Tollip) in Kupffer’s cells, enhancing the TLR4/NF-κB pathway [142]. MiR-155 also regulates lipid metabolism, inhibiting PPAR [143]. Under such circumstances, the overproduction of certain proteins involved in lipid metabolism and uptake occurs (e.g., fatty acid binding protein 4 (FABP4), acetyl-CoA-carboxylase 1 (ACC1) and low-density lipoprotein receptor (LDLR)), triggering the redox state. Of note, miR-34a and miR-217 were proved to target SIRT1 mRNA and inhibit its protein coding in ALD [144,145,146,147].
4. Hepatocyte, PRMT1 and Oxidative Stress
Recent surveys highlighted the potentially important role of protein arginine methyltransferase 1 (PRMT1) in oxidative stress related to ALD. Protein arginine methylation belongs to post-translational modifications involved in various pathways, e.g., cell cycle control, innate immune responses, RNA processing, apoptosis, cancer development, and oxidative stress. About 85% of the whole cellular arginine methylation occurs in the presence of PRMT1. The process of methylation is catalyzed by the use of S-adenosyl methionine (SAM) as a methyl donor; methylation involves histone and non-histone proteins. SAM binds and inactivates the catalytic activity of CYP2E1 [148], lowering alcohol-dependent production of superoxide in mitochondria. SAM also increases the synthesis and availability of glutathione, maintaining the mitochondrial respiration rate and mtDNA integrity. Although greater concentrations of SAM have been noted in the serum of ALD patients compared to healthy subjects, a reduced level of hepatic SAM was observed in patients with AH, indicating that an acute inflammatory state leads to hepatic depletion of SAM. A characteristic pattern of ALD concerns reduced ratio of SAM to S-adenosylhomocysteine (SAH)—directly associated with higher intracellular SAH levels. SAH constitutes the product of methionine in the hepatic transmethylation pathway whereby methyl groups from SAM are transferred to a vast number of molecules (e.g., DNA, RNA, biogenic amines, phospholipids) via specific methyltransferases. SAH is a potent competitive inhibitor of most methyltransferases. Abnormal hepatic methionine metabolism is an acquired metabolic abnormality in ALD. Of note, strategies designed to prevent SAH elevation, e.g., betaine administration to ethanol-fed animals, also prevent alcohol-induced lipid droplet accumulation within the liver. Refs. [149,150,151] Arumugam et al. revealed in their study that increased intracellular SAH is sufficient to promote fat accumulation in hepatocytes, which resembles that seen after alcohol exposure [152]. Moreover, PRMT1 serves the role of transcriptional coactivator, participating in splicing and upstream of signal transduction [153,154,155,156,157,158,159,160]. Under physiological conditions, PRMT1 inhibits proliferation of hepatocytes [161]. In alcohol fed mice PRMT1 loses its function and begins to prevent the development of oxidative stress and to promote hepatocyte survival. Interestingly, PRMT1 knockout in alcohol fed mice leads to elevation of ALT, a significant increase in hepatocyte inflammation, death, and liver fibrosis. Zhao et al. determined in their recent study that alcohol is a factor promoting PRMT1 dephosphorylation at S297, resulting in reduced protein methylation in livers of PRMT1 in alcohol fed mice. Phosphorylation at S297 is responsible for PRMT1 target specificity (e.g., expression of TNFα or TRAIL, production of asymmetric di-methyl arginine). However, the expression of oxidative stress response genes due to PRMT1 was found to be phosphorylation independent. Thus, according to the aforementioned study, in terms of exposure to alcohol, PRMT1 directly binds to promoters of these genes, enhancing a recruitment of p300 acetyltransferase to SOD1 and SOD2 promoters and preventing oxidative stress mediated death of hepatocytes. PRMT1 knockout in alcohol fed mice was followed by 40–60% reduction of the oxidative stress response genes [162]. Therefore, PRMT1 plays the role of adaptive factor in the course of ALD.
5. Oxidative Stress and Epigenetic Background
Direct modification of DNA is not the only possible direction of change in gene expression due to alcohol intake. Lifestyle, combined with environmental factors, might be involved in genetic modification in the course of redox state, as well. Epigenetic regulation concerns DNA and histone protein modifications and changes caused by non-coding mRNAs. DNA methylation belongs to the most common epigenetic changes, directly influencing the expression of a gene [163,164]. Furthermore, histone proteins might undergo acetylation and deacetylation via enzymatic modification caused by histone deacetylases (HDACs) and histone acetyl transferase (HAT). As a result, the structure of chromatin becomes unfolded or compacted. The redox state can inhibit the expression of HDACs by PI3Kδ, a signaling molecule involved in various inflammatory signaling pathways. The inhibition of PI3Kδ in patients with AH was even found to increase the response on steroids in this group [165,166]. In addition, alcohol intake increases gene-selective acetylation of histone H3 at lysine 9 (H3K9), levels of enzymes mediating histone acetylation, and results in a generalized increase in DNA methylation [167,168]. These epigenetic-derived effects of ethanol consumption directly modify inflammatory response, through crucial pro-inflammatory cytokines, such as TNF-α, which is silenced by H3K9 methylation and activated by H3K9 acetylation [169,170].
6. Redox State in the Liver and Potential Pharmacological Strategies
The complex role of ROS in the course of ALD gives a potential chance to create a targeted anti-inflammatory pharmacological strategy for its treatment. The attempts to reduce oxidative stress within mitochondria concern the use of SAM. Especially short-term treatment of the acute mitochondrial stress observed in AH can be considered as a potential indication for the use of SAM. A combination of SAM and prednisolone for the treatment of severe AH showed improved response rate assessed by Lille score and a reduction in hepatorenal syndrome [171]. However, no statistically significant difference in 28-d mortality was noted. Similarly, long term SAM treatment in patients with ALD does not appear to be clinically effective, with no change in overall mortality [172,173]. Uncoupling proteins (UCPs) are known to be strongly associated with mitochondrial stress in ALD. Overexpression of UCP2 reduced apoptosis and oxidative stress in vitro, however this issue requires further studies [174]. N-acetylcysteine (NAC), an antioxidant therapy that derives cysteine for glutathione synthesis, was tested in patients with AH. Initial trials did not show a significant survival benefit [175,176]. Nevertheless, a recent study on the combination of NAC and prednisolone, presented a reduction in infective complications and 1-month mortality [177]. Additionally, antioxidant therapy including zinc and other trace elements turned out to be clinically beneficial in patients with AH [178]. However, interpretation was hampered by the use of a variety of antioxidants at differing concentrations and durations [179]. Epigenetic background can be also perceived as a target for the treatment of redox state. Studies concerning HDACs have not yet been done on patients with ALD but in vitro results indicate an antioxidant effect of HDAC inhibition with upregulation of Nrf2 expression [180].
7. Conclusions
The redox state remains a crucial pathology involved in the pathological appearance of ALC. Nowadays we are able to capture the early beginning of this harmful cascade in the liver. This opens up new possibilities of treatment, which might revolutionize the management of patients with this type of liver disorder. The future of management of the redox state seems to stay before novel therapies, focused on miRNA signaling, epigenetics, and signaling pathways. It appears that we are able to capture oxidative stress at an earlier and earlier phase. For this reason, the attitude toward ALC patients should be more involved, based on up-to-date knowledge from a molecular point of view and on epigenetic features, highlighting the individual profile of the disease in each person.
Author Contributions
A.M., T.L. and H.C.-L. analyzed and interpreted the gathered data. A.M., T.L. and H.C.-L. were equal contributors in writing the manuscript. All authors have read and agreed to the published version of the manuscript.
Funding
This research received no external funding.
Institutional Review Board Statement
Not applicable.
Data Availability Statement
Data is contained within the article.
Conflicts of Interest
The authors declare no conflict of interest.
Ethics Approval and Consent to Participate
Not applicable.
References
- Iracheta-Vellve, A.; Petrasek, J.; Gyongyosi, B.; Satishchandran, A.; Lowe, P.; Kodys, K.; Catalano, D.; Calenda, C.D.; Kurt-Jones, E.A.; Fitzgerald, K.; et al. Endoplasmic Reticulum Stress-induced Hepatocellular Death Pathways Mediate Liver Injury and Fibrosis via Stimulator of Interferon Genes. J. Biol. Chem. 2016, 291, 26794–26805. [Google Scholar] [CrossRef] [PubMed]
- European Association for The Study of the Liver. EASL Clinical Practice Guidelines for the management of patients with decompensated cirrhosis. J. Hepatol. 2018, 69, 406–460. [Google Scholar] [CrossRef]
- Lanthier, N.; Stärkel, P. Treatment of severe alcoholic hepatitis: Past, present and future. Eur. J. Clin. Investig. 2017, 47, 531–539. [Google Scholar] [CrossRef]
- Redza-Dutordoir, M.; Averill-Bates, D.A. Activation of apoptosis signalling pathways by reactive oxygen species. Biochim. Biophys. Acta (BBA) Mol. Cell Res. 2016, 1863, 2977–2992. [Google Scholar] [CrossRef]
- Wang, Z.; Li, Z.; Ye, Y.; Xie, L.; Li, W. Oxidative Stress and Liver Cancer: Etiology and Therapeutic Targets. Oxidative Med. Cell. Longev. 2016, 2016, 1–10. [Google Scholar] [CrossRef] [PubMed]
- Mathurin, P.; Bataller, R. Trends in the management and burden of alcoholic liver disease. J. Hepatol. 2015, 62, S38–S46. [Google Scholar] [CrossRef]
- Rawla, P.; Sunkara, T.; Muralidharan, P.; Raj, J.P. Update in global trends and aetiology of hepatocellular carcinoma. Współczesna Onkologia 2018, 22, 141–150. [Google Scholar] [CrossRef]
- Shen, N.T.; Salajegheh, A.; Brown, R.S., Jr. A Call to Standardize Definitions, Data Collection, and Outcome Assessment to Improve Care in Alcohol-Related Liver Disease. J. Hepatol. 2019, 70, 1038–1044. [Google Scholar] [CrossRef]
- Fuster, D.; Samet, J.H. Alcohol Use in Patients with Chronic Liver Disease. N. Engl. J. Med. 2018, 379, 1251–1261. [Google Scholar] [CrossRef]
- Del Campo, J.A.; Gallego, P.; Grande, L. Role of inflammatory response in liver diseases: Therapeutic strategies. World J. Hepatol. 2018, 10, 1–7. [Google Scholar] [CrossRef]
- Galicia-Moreno, M.; Rosique-Oramas, D.; Medina-Avila, Z.; Álvarez-Torres, T.; Falcón, D.; La Tijera, F.H.-D.; Béjar, Y.L.; Cordero-Pérez, P.; Muñoz-Espinosa, L.; Pérez-Hernández, J.L.; et al. Behavior of Oxidative Stress Markers in Alcoholic Liver Cirrhosis Patients. Oxidative Med. Cell. Longev. 2016, 2016, 1–10. [Google Scholar] [CrossRef]
- Sies, H.; Berndt, C.; Jones, D.P. Oxidative Stress. Annu. Rev. Biochem. 2017, 86, 715–748. [Google Scholar] [CrossRef]
- Szabo, G.; Kamath, P.S.; Shah, V.H.; Thursz, M.; Mathurin, P.; Addolorato, G.; Bataller, R.; Burra, P.; Castera, L.; Pinto, H.C.; et al. Alcohol-Related Liver Disease: Areas of Consensus, Unmet Needs and Opportunities for Further Study. J. Hepatol. 2019, 69, 2271–2283. [Google Scholar] [CrossRef]
- Seo, W.; Gao, Y.; He, Y.; Sun, J.; Xu, H.; Feng, D.; Park, S.H.; Cho, Y.-E.; Guillot, A.; Ren, T.; et al. ALDH2 deficiency promotes alcohol-associated liver cancer by activating oncogenic pathways via oxidized DNA-enriched extracellular vesicles. J. Hepatol. 2019, 71, 1000–1011. [Google Scholar] [CrossRef] [PubMed]
- Edenberg, H.J.; McClintick, J.N. Alcohol Dehydrogenases, Aldehyde Dehydrogenases, and Alcohol Use Disorders: A Critical Review. Alcohol. Clin. Exp. Res. 2018, 42, 2281–2297. [Google Scholar] [CrossRef]
- Shearn, C.T.; Fritz, K.; Shearn, A.H.; Saba, L.M.; Mercer, K.E.; Engi, B.; Galligan, J.J.; Zimniak, P.; Orlicky, D.J.; Ronis, M.J.; et al. Deletion of GSTA4-4 results in increased mitochondrial post-translational modification of proteins by reactive aldehydes following chronic ethanol consumption in mice. Redox Biol. 2016, 7, 68–77. [Google Scholar] [CrossRef]
- Galligan, J.J.; Fritz, K.; Backos, D.; Shearn, C.T.; Smathers, R.L.; Jiang, H.; MacLean, K.N.; Reigan, P.R.; Petersen, D.R. Oxidative stress-mediated aldehyde adduction of GRP78 in a mouse model of alcoholic liver disease: Functional independence of ATPase activity and chaperone function. Free Radic. Biol. Med. 2014, 73, 411–420. [Google Scholar] [CrossRef] [PubMed]
- Neuman, M.G.; Malnick, S.; Maor, Y.; Nanau, R.M.; Melzer, E.; Ferenci, P.; Seitz, H.K.; Mueller, S.; Mell, H.; Samuel, D.; et al. Alcoholic liver disease: Clinical and translational research. Exp. Mol. Pathol. 2015, 99, 596–610. [Google Scholar] [CrossRef]
- Singal, A.K.; Bataller, R.; Ahn, J.; Kamath, P.S.; Shah, V.H. ACG Clinical Guideline: Alcoholic Liver Disease. Am. J. Gastroenterol. 2018, 113, 175–194. [Google Scholar] [CrossRef] [PubMed]
- Sies, H. Oxidative stress: A concept in redox biology and medicine. Redox Biol. 2015, 4, 180–183. [Google Scholar] [CrossRef]
- Seitz, H.K.; Bataller, R.; Cortez-Pinto, H.; Gao, B.; Gual, A.; Lackner, C.; Mathurin, P.; Mueller, S.; Szabo, G.; Tsukamoto, H. Alcoholic liver disease. Nat. Rev. Dis. Prim. 2018, 4, 16. [Google Scholar] [CrossRef] [PubMed]
- Weiskirchen, R.; Weiskirchen, S.; Tacke, F. Recent advances in understanding liver fibrosis: Bridging basic science and individualized treatment concepts. F1000Research 2018, 7, 921. [Google Scholar] [CrossRef]
- Unsal, V.; Belge-Kurutaş, E. Experimental Hepatic Carcinogenesis: Oxidative Stress and Natural Antioxidants. Open Access Maced. J. Med. Sci. 2017, 5, 686–691. [Google Scholar] [CrossRef]
- Sugimoto, K.; Takei, Y. Pathogenesis of alcoholic liver disease. Hepatol. Res. 2016, 47, 70–79. [Google Scholar] [CrossRef] [PubMed]
- Menk, M.; Graw, J.A.; Poyraz, D.; Möbius, N.; Spies, C.; Von Haefen, C. Chronic Alcohol Consumption Inhibits Autophagy and Promotes Apoptosis in the Liver. Int. J. Med. Sci. 2018, 15, 682–688. [Google Scholar] [CrossRef] [PubMed]
- Xie, Z.Y.; Xiao, Z.-H.; Wang, F.-F. Inhibition of autophagy reverses alcohol-induced hepatic stellate cells activation through activation of Nrf2-Keap1-ARE signaling pathway. Biochimie 2018, 147, 55–62. [Google Scholar] [CrossRef]
- Lu, Y.; Cederbaum, A.I. Autophagy Protects against CYP2E1/Chronic Ethanol-Induced Hepatotoxicity. Biomolecules 2015, 5, 2659–2674. [Google Scholar] [CrossRef] [PubMed]
- Lin, C.W.; Zhang, H.; Li, M.; Xiong, X.; Chen, X.; Chen, X.; Dong, X.C.; Yin, X.M. Pharmacological promotion of autophagy alleviates steatosis and injury in alcoholic and non-alcoholic fatty liver conditions in mice. J. Hepatol. 2013, 58, 993–999. [Google Scholar] [CrossRef]
- Han, W.; Fu, X.; Xie, J.; Meng, Z.; Gu, Y.; Wang, X.; Li, L.; Pan, H.; Huang, W. miR-26a enhances autophagy to protect against ethanol-induced acute liver injury. J. Mol. Med. 2015, 93, 1045–1055. [Google Scholar] [CrossRef]
- Mahli, A.; Thasler, W.E.; Patsenker, E.; Müller, S.; Stickel, F.; Müller, M.; Seitz, H.K.; Cederbaum, A.I.; Hellerbrand, C. Identification of cytochrome CYP2E1 as critical mediator of synergistic effects of alcohol and cellular lipid accumulation in hepatocytes in vitro. Oncotarget 2015, 6, 41464–41478. [Google Scholar] [CrossRef]
- Gao, B.; Xu, M.-J.; Bertola, A.; Wang, H.; Zhou, Z.; Liangpunsakul, S. Animal Models of Alcoholic Liver Disease: Pathogenesis and Clinical Relevance. Gene Expr. 2017, 17, 173–186. [Google Scholar] [CrossRef] [PubMed]
- Dastidar, S.G.; Warner, J.B.; Warner, D.R.; McClain, C.J.; Kirpich, I.A. Rodent Models of Alcoholic Liver Disease: Role of Binge Ethanol Administration. Biomolecules 2018, 8, 3. [Google Scholar] [CrossRef] [PubMed]
- Dunn, W.; Shah, V.H. Pathogenesis of Alcoholic Liver Disease. Clin. Liver Dis. 2016, 20, 445–456. [Google Scholar] [CrossRef]
- Kema, V.H.; Mojerla, N.R.; Khan, I.; Mandal, P. Effect of alcohol on adipose tissue: A review on ethanol mediated adipose tissue injury. Adipocyte 2015, 4, 225–231. [Google Scholar] [CrossRef] [PubMed]
- Ji, C. New Insights into the Pathogenesis of Alcohol-Induced ER Stress and Liver Diseases. Int. J. Hepatol. 2014, 2014, 1–11. [Google Scholar] [CrossRef] [PubMed]
- Ceni, E.; Mello, T.; Galli, A. Pathogenesis of alcoholic liver disease: Role of oxidative metabolism. World J. Gastroenterol. 2014, 20, 17756–17772. [Google Scholar] [CrossRef] [PubMed]
- Abdelmegeed, M.A.; Ha, S.-K.; Choi, Y.; Akbar, M.; Song, B.-J. Role of CYP2E1 in Mitochondrial Dysfunction and Hepatic Injury by Alcohol and Non-Alcoholic Substances. Curr. Mol. Pharmacol. 2017, 10, 207–225. [Google Scholar] [CrossRef]
- Zeng, T.; Zhang, C.-L.; Zhao, N.; Guan, M.-J.; Xiao, M.; Yang, R.; Zhao, X.-L.; Yu, L.-H.; Zhu, Z.-P.; Xie, K.-Q. Impairment of Akt activity by CYP2E1 mediated oxidative stress is involved in chronic ethanol-induced fatty liver. Redox Biol. 2018, 14, 295–304. [Google Scholar] [CrossRef] [PubMed]
- Guengerich, F.P.; Avadhani, N.G. Roles of Cytochrome P450 in Metabolism of Ethanol and Carcinogens. Adv. Exp. Med. Biol. 2018, 1032, 15–35. [Google Scholar] [CrossRef]
- Yin, C.; Evason, K.J.; Asahina, K.; Stainier, D.Y. Hepatic stellate cells in liver development, regeneration, and cancer. J. Clin. Investig. 2013, 123, 1902–1910. [Google Scholar] [CrossRef]
- Lan, T.; Kisseleva, T.; Brenner, D.A. Deficiency of NOX1 or NOX4 Prevents Liver Inflammation and Fibrosis in Mice through Inhibition of Hepatic Stellate Cell Activation. PLoS ONE 2015, 10, e0129743. [Google Scholar] [CrossRef]
- Stickel, F.; Datz, C.; Hampe, J.; Bataller, R. Pathophysiology and Management of Alcoholic Liver Disease: Update 2016. Gut Liver 2017, 11, 173–188. [Google Scholar] [CrossRef] [PubMed]
- Jones, D.P.; Sies, H. The Redox Code. Antioxid. Redox Signal. 2015, 23, 734–746. [Google Scholar] [CrossRef] [PubMed]
- Enriquez-Cortina, C.; Bello-Monroy, O.; Rosales-Cruz, P.; Souza, V.; Miranda, R.U.; Toledo-Pérez, R.; Luna-López, A.; Simoni-Nieves, A.; Hernández-Pando, R.; Gutiérrez-Ruíz, M.C.; et al. Cholesterol overload in the liver aggravates oxidative stress-mediated DNA damage and accelerates hepatocarcinogenesis. Oncotarget 2017, 8, 104136–104148. [Google Scholar] [CrossRef]
- Sun, Q.; Zhong, W.; Zhang, W.; Zhou, Z. Defect of mitochondrial respiratory chain is a mechanism of ROS overproduction in a rat model of alcoholic liver disease: Role of zinc deficiency. Am. J. Physiol. Liver Physiol. 2016, 310, G205–G214. [Google Scholar] [CrossRef] [PubMed]
- Song, B.-J.; Abdelmegeed, M.A.; Henderson, L.E.; Yoo, S.-H.; Wan, J.; Purohit, V.; Hardwick, J.P.; Moon, K.-H. Increased Nitroxidative Stress Promotes Mitochondrial Dysfunction in Alcoholic and Nonalcoholic Fatty Liver Disease. Oxidative Med. Cell. Longev. 2013, 2013, 1–14. [Google Scholar] [CrossRef] [PubMed]
- Ramadori, P.; Cubero, F.J.; Liedtke, C.; Trautwein, C.; Nevzorova, Y.A. Alcohol and Hepatocellular Carcinoma: Adding Fuel to the Flame. Cancers 2017, 9, 130. [Google Scholar] [CrossRef]
- Sacco, R.; Eggenhoffner, R.; Giacomelli, L. Glutathione in the treatment of liver diseases: Insights from clinical practice. Minerva Gastroenterol. e Dietol. 2016, 62, 316–324. [Google Scholar]
- Wang, Y.; Yu, D.; Tolleson, W.H.; Yu, L.-R.; Green, B.; Zeng, L.; Chen, Y.; Chen, S.; Ren, Z.; Guo, L.; et al. A systematic evaluation of microRNAs in regulating human hepatic CYP2E1. Biochem. Pharmacol. 2017, 138, 174–184. [Google Scholar] [CrossRef]
- Hu, Q.; Wei, J.; Liu, Y.; Fei, X.; Hao, Y.; Pei, D.; Di, D. Discovery and identification of potential biomarkers for alcohol-induced oxidative stress based on cellular metabolomics. Biomed. Chromatogr. 2017, 31, e3907. [Google Scholar] [CrossRef]
- Deng, S.-Y.; Zhang, L.-M.; Ai, Y.-H.; Pan, P.-H.; Zhao, S.-P.; Su, X.-L.; Wu, N.-D.; Tan, H.-Y.; Zhang, L.-N.; Tsung, A. Role of interferon regulatory factor-1 in lipopolysaccharide-induced mitochondrial damage and oxidative stress responses in macrophages. Int. J. Mol. Med. 2017, 40, 1261–1269. [Google Scholar] [CrossRef]
- Ren, T.; Mackowiak, B.; Lin, Y.; Gao, Y.; Niu, J.; Gao, B. Hepatic injury and inflammation alter ethanol metabolism and drinking behavior. Food Chem. Toxicol. 2020, 136, 111070. [Google Scholar] [CrossRef] [PubMed]
- Bertola, A.; Mathews, S.; Ki, S.H.; Wang, H.; Gao, B. Mouse model of chronic and binge ethanol feeding (the NIAAA model). Nat. Protoc. 2013, 8, 627–637. [Google Scholar] [CrossRef] [PubMed]
- Cederbaum, A.I. Alcohol Metabolism. Clin. Liver Dis. 2012, 16, 667–685. [Google Scholar] [CrossRef]
- Seki, E.; Schwabe, R.F. Hepatic inflammation and fibrosis: Functional links and key pathways. Hepatology 2015, 61, 1066–1079. [Google Scholar] [CrossRef] [PubMed]
- Duarte, S.; Baber, J.; Fujii, T.; Coito, A.J. Matrix metalloproteinases in liver injury, repair and fibrosis. Matrix Biol. 2015, 44–46, 147–156. [Google Scholar] [CrossRef] [PubMed]
- Li, S.; Tan, H.-Y.; Wang, N.; Zhang, Z.-J.; Lao, L.; Wong, C.-W.; Feng, Y. The Role of Oxidative Stress and Antioxidants in Liver Diseases. Int. J. Mol. Sci. 2015, 16, 26087–26124. [Google Scholar] [CrossRef] [PubMed]
- Tang, Y.; Zhang, L.; Forsyth, C.B.; Shaikh, M.; Song, S.; Keshavarzian, A. The Role of miR-212 and iNOS in Alcohol-Induced Intestinal Barrier Dysfunction and Steatohepatitis. Alcohol. Clin. Exp. Res. 2015, 39, 1632–1641. [Google Scholar] [CrossRef] [PubMed]
- Rusyn, I.; Bataller, R. Alcohol and toxicity. J. Hepatol. 2013, 59, 387–388. [Google Scholar] [CrossRef]
- Ezhilarasan, D. Oxidative stress is bane in chronic liver diseases: Clinical and experimental perspective. Arab. J. Gastroenterol. 2018, 19, 56–64. [Google Scholar] [CrossRef]
- Ding, W.X.; Yin, X.M. Cellular Injury in Liver Diseases; Springer: Berlin, Germany, 2017. [Google Scholar]
- Go, K.L.; Lee, S.; Zendejas, I.; Behrns, K.E.; Kim, J.-S. Mitochondrial Dysfunction and Autophagy in Hepatic Ischemia/Reperfusion Injury. BioMed Res. Int. 2015, 2015, 1–14. [Google Scholar] [CrossRef] [PubMed]
- Wang, C.; Hann, H.-W.; Hann, R.S.; Wan, S.; Myers, R.E.; Ye, Z.; Xing, J.; Yang, H. Circulating Mitochondrial DNA Content Associated with the Risk of Liver Cirrhosis: A Nested Case–Control Study. Dig. Dis. Sci. 2015, 60, 1707–1715. [Google Scholar] [CrossRef] [PubMed]
- Hu, Q.; Wood, C.R.; Cimen, S.; Venkatachalam, A.B.; Alwayn, I.P.J. Mitochondrial Damage-Associated Molecular Patterns (MTDs) Are Released during Hepatic Ischemia Reperfusion and Induce Inflammatory Responses. PLoS ONE 2015, 10, e0140105. [Google Scholar] [CrossRef] [PubMed]
- Zhang, X.; Wu, X.; Hu, Q.; Wu, J.; Wang, G.; Hong, Z.; Ren, J. Mitochondrial DNA in liver inflammation and oxidative stress. Life Sci. 2019, 236, 116464. [Google Scholar] [CrossRef]
- Mansouri, A.; Gattolliat, C.-H.; Asselah, T. Mitochondrial Dysfunction and Signaling in Chronic Liver Diseases. Gastroenterology 2018, 155, 629–647. [Google Scholar] [CrossRef] [PubMed]
- Assiri, M.A.; Roy, S.R.; Harris, P.S.; Ali, H.; Liang, Y.; Shearn, C.T.; Orlicky, D.J.; Roede, J.R.; Hirschey, M.D.; Backos, D.S.; et al. Chronic Ethanol Metabolism Inhibits Hepatic Mitochondrial Superoxide Dismutase via Lysine Acetylation. Alcohol. Clin. Exp. Res. 2017, 41, 1705–1714. [Google Scholar] [CrossRef] [PubMed]
- Cai, Y.; Xu, M.-J.; Koritzinsky, E.H.; Zhou, Z.; Wang, W.; Cao, H.; Yuen, P.S.; Ross, R.A.; Star, R.A.; Liangpunsakul, S.; et al. Mitochondrial DNA–enriched microparticles promote acute-on-chronic alcoholic neutrophilia and hepatotoxicity. JCI Insight 2017, 2. [Google Scholar] [CrossRef] [PubMed]
- Louvet, A.; Mathurin, P. Alcoholic liver disease: Mechanisms of injury and targeted treatment. Nat. Rev. Gastroenterol. Hepatol. 2015, 12, 231–242. [Google Scholar] [CrossRef]
- Dennis, E.A.; Norris, P.C. Eicosanoid storm in infection and inflammation. Nat. Rev. Immunol. 2015, 15, 511–523. [Google Scholar] [CrossRef]
- Guo, B.; Li, Z. Endoplasmic reticulum stress in hepatic steatosis and inflammatory bowel diseases. Front. Genet. 2014, 5. [Google Scholar] [CrossRef]
- Osna, N.A.; Carter, W.G.; Ganesan, M.; Kirpich, I.A.; McClain, C.J.; Petersen, D.R.; Shearn, C.T.; Tomasi, M.L.; Kharbanda, K.K. Aberrant post-translational protein modifications in the pathogenesis of alcohol-induced liver injury. World J. Gastroenterol. 2016, 22, 6192–6200. [Google Scholar] [CrossRef] [PubMed]
- Ding, R.-B.; Tian, K.; Cao, Y.-W.; Bao, J.-L.; Wang, M.; He, C.; Huanxing, S.; Su, H.; Wan, J.-B. Protective Effect ofPanax notoginsengSaponins on Acute Ethanol-Induced Liver Injury Is Associated with Ameliorating Hepatic Lipid Accumulation and Reducing Ethanol-Mediated Oxidative Stress. J. Agric. Food Chem. 2015, 63, 2413–2422. [Google Scholar] [CrossRef] [PubMed]
- Lee, S.J.; Lee, D.E.; Kang, J.H.; Nam, M.J.; Park, J.-W.; Kang, B.S.; Lee, N.-S.; Lee, H.-S.; Kwon, O.-S. New Potential Biomarker Proteins for Alcoholic Liver Disease Identified by a Comparative Proteomics Approach. J. Cell. Biochem. 2017, 118, 1189–1200. [Google Scholar] [CrossRef] [PubMed]
- Ansari, R.A.; Husain, K.; Rizvi, S.A.A. Role of Transcription Factors in Steatohepatitis and Hypertension after Ethanol: The Epicenter of Metabolism. Biomolecules 2016, 6, 29. [Google Scholar] [CrossRef] [PubMed]
- Yang, L.; Yang, C.; Thomes, P.G.; Kharbanda, K.K.; Casey, C.A.; McNiven, M.A.; Donohue, T.M.J. Lipophagy and Alcohol-Induced Fatty Liver. Front. Pharmacol. 2019, 10, 495. [Google Scholar] [CrossRef]
- Li, H.-D.; Chen, X.; Yang, Y.; Huang, H.-M.; Zhang, L.; Zhang, X.; Zhang, L.; Huang, C.; Meng, X.-M.; Li, J. Wogonin attenuates inflammation by activating PPAR-γ in alcoholic liver disease. Int. Immunopharmacol. 2017, 50, 95–106. [Google Scholar] [CrossRef]
- Wang, F.; Liu, J.-C.; Zhou, R.-J.; Zhao, X.; Liu, M.; Ye, H.; Xie, M.-L. Apigenin protects against alcohol-induced liver injury in mice by regulating hepatic CYP2E1-mediated oxidative stress and PPARα-mediated lipogenic gene expression. Chem. Biol. Interact. 2017, 275, 171–177. [Google Scholar] [CrossRef]
- Galicia-Moreno, M.; Gutiérrez-Reyes, G. The role of oxidative stress in the development of alcoholic liver disease. Rev. Gastroenterol. México 2014, 79, 135–144. [Google Scholar] [CrossRef]
- Shukla, S.D.; Lim, R.W. Epigenetic Effects of Ethanol on the Liver and Gastrointestinal System. Alcohol Res. Curr. Rev. 2013, 35, 47–55. [Google Scholar]
- Lívero, F.A.; Acco, A. Molecular basis of alcoholic fatty liver disease: From incidence to treatment. Hepatol. Res. 2015, 46, 111–123. [Google Scholar] [CrossRef]
- Xu, J.; Ma, H.-Y.; Liang, S.; Sun, M.; Karin, G.; Koyama, Y.; Hu, R.; Quehenberger, O.; Davidson, N.O.; Dennis, E.A.; et al. The role of human cytochrome P450 2E1 in liver inflammation and fibrosis. Hepatol. Commun. 2017, 1, 1043–1057. [Google Scholar] [CrossRef]
- Luedde, T.; Kaplowitz, N.; Schwabe, R.F. Cell death and cell death responses in liver disease: Mechanisms and clinical relevance. Gastroenterology 2014, 147, 765–783. [Google Scholar] [CrossRef] [PubMed]
- Ayala, A.; Muñoz, M.F.; Argüelles, S. Lipid Peroxidation: Production, Metabolism, and Signaling Mechanisms of Malondialdehyde and 4-Hydroxy-2-Nonenal. Oxidative Med. Cell. Longev. 2014, 2014, 1–31. [Google Scholar] [CrossRef] [PubMed]
- Nassir, F. Role of mitochondria in alcoholic liver disease. World J. Gastroenterol. 2014, 20, 2136–2142. [Google Scholar] [CrossRef] [PubMed]
- Andringa, K.K.; Udoh, U.S.; Landar, A.; Bailey, S.M. Proteomic analysis of 4-hydroxynonenal (4-HNE) modified proteins in liver mitochondria from chronic ethanol-fed rats. Redox Biol. 2014, 2, 1038–1047. [Google Scholar] [CrossRef] [PubMed]
- Kim, I.H.; Kisseleva, T.; Brenner, D.A. Aging and liver disease. Curr. Opin. Gastroenterol. 2015, 31, 184–191. [Google Scholar] [CrossRef]
- Ramos-Tovar, E.; Muriel, P. Molecular mechanisms that link oxidative stress, inflammation, and fibrosis in the liver. Antioxidants 2020, 9, 1279. [Google Scholar] [CrossRef]
- Hayes, J.D.; Dinkova-Kostova, A.T. The Nrf2 regulatory network provides an interface between redox and intermediary metabolism. Trends Biochem. Sci. 2014, 39, 199–218. [Google Scholar] [CrossRef] [PubMed]
- Kansanen, E.; Linna-Kuosmanen, S.; Leinonen, H.; Levonen, A.-L. The Keap1-Nrf2 pathway: Mechanisms of activation and dysregulation in cancer. Redox Biol. 2013, 1, 45–49. [Google Scholar] [CrossRef]
- Sun, J.; Fu, J.; Zhong, Y.; Li, L.; Chen, C.; Wang, X.; Wang, L.; Hou, Y.; Wang, H.; Zhao, R.; et al. NRF2 mitigates acute alcohol-induced hepatic and pancreatic injury in mice. Food Chem. Toxicol. 2018, 121, 495–503. [Google Scholar] [CrossRef]
- Rodriguez, W.E.; Wahlang, B.; Wang, Y.; Zhang, J.; Vadhanam, M.V.; Joshi-Barve, S.; Bauer, P.; Cannon, R.; Ahmadi, A.R.; Sun, Z.; et al. Phosphodiesterase 4 Inhibition as a Therapeutic Target for Alcoholic Liver Disease: From Bedside to Bench. Hepatology 2019, 70, 1958–1971. [Google Scholar] [CrossRef]
- Wahlang, B.; McClain, C.; Barve, S.; Gobejishvili, L. Role of cAMP and phosphodiesterase signaling in liver health and disease. Cell. Signal. 2018, 49, 105–115. [Google Scholar] [CrossRef]
- Fertig, B.A.; Baillie, G.S. PDE4-Mediated cAMP Signalling. J. Cardiovasc. Dev. Dis. 2018, 5, 8. [Google Scholar] [CrossRef] [PubMed]
- Klussmann, E. Protein–protein interactions of PDE4 family members—Functions, interactions and therapeutic value. Cell. Signal. 2016, 28, 713–718. [Google Scholar] [CrossRef]
- Shearn, C.T.; Backos, D.; Orlicky, D.J.; Smathers-McCullough, R.L.; Petersen, D.R. Identification of 5′ AMP-activated Kinase as a Target of Reactive Aldehydes during Chronic Ingestion of High Concentrations of Ethanol. J. Biol. Chem. 2014, 289, 15449–15462. [Google Scholar] [CrossRef] [PubMed]
- Ali, H.; Assiri, M.A.; Shearn, C.T.; Fritz, K.S. Lipid peroxidation derived reactive aldehydes in alcoholic liver disease. Curr. Opin. Toxicol. 2019, 13, 110–117. [Google Scholar] [CrossRef] [PubMed]
- Chen, Y.; Singh, S.; Matsumoto, A.; Manna, S.K.; Abdelmegeed, M.A.; Golla, S.; Murphy, R.C.; Dong, H.; Song, B.-J.; Gonzalez, F.J.; et al. Chronic Glutathione Depletion Confers Protection against Alcohol-induced Steatosis: Implication for Redox Activation of AMP-activated Protein Kinase Pathway. Sci. Rep. 2016, 6, 29743. [Google Scholar] [CrossRef]
- Gao, Y.; Chu, S.-F.; Xia, C.-Y.; Zhang, Z.; Zhang, S.; Chen, N.-H. Rg1 Attenuates alcoholic hepatic damage through regulating AMP-activated protein kinase and nuclear factor erythroid 2-related factor 2 signal pathways. J. Asian Nat. Prod. Res. 2016, 18, 765–778. [Google Scholar] [CrossRef] [PubMed]
- Li, J.; Yang, C.; Zhang, S.; Liu, S.; Zhao, L.; Luole, Z.; Chen, Y.; Huang, W. Ginsenoside Rg1 inhibits inflammatory responses via modulation of the nuclear factor-κB pathway and inhibition of inflammasome activation in alcoholic hepatitis. Int. J. Mol. Med. 2017, 41, 899–907. [Google Scholar] [CrossRef]
- Zhang, Y.; Jin, Q.; Li, X.; Jiang, M.; Cui, B.-W.; Xia, K.-L.; Wu, Y.-L.; Lian, L.-H.; Nan, J.-X. Amelioration of Alcoholic Liver Steatosis by Dihydroquercetin through the Modulation of AMPK-Dependent Lipogenesis Mediated by P2X7R–NLRP3-Inflammasome Activation. J. Agric. Food Chem. 2018, 66, 4862–4871. [Google Scholar] [CrossRef]
- Arroyo, V.; Moreau, R.; Jalan, R.; Ginès, P. Acute-on-chronic liver failure: A new syndrome that will re-classify cirrhosis. J. Hepatol. 2015, 62, S131–S143. [Google Scholar] [CrossRef] [PubMed]
- Chen, P.; Stärkel, P.; Turner, J.R.; Ho, S.B.; Schnabl, B. Dysbiosis-induced intestinal inflammation activates tumor necrosis factor receptor I and mediates alcoholic liver disease in mice. Hepatology 2015, 61, 883–894. [Google Scholar] [CrossRef] [PubMed]
- Dong, V.; Karvellas, C.J. Acute-on-chronic liver failure: Objective admission and support criteria in the intensive care unit. JHEP Rep. 2019, 1, 44–52. [Google Scholar] [CrossRef] [PubMed]
- Kim, M.-S.; Ong, M.; Qu, X. Optimal management for alcoholic liver disease: Conventional medications, natural therapy or combination? World J. Gastroenterol. 2016, 22, 8–23. [Google Scholar] [CrossRef]
- Szabo, G.; Petrasek, J. Gut–liver axis and sterile signals in the development of alcoholic liver disease. Alcohol Alcohol. 2017, 52, 414–424. [Google Scholar] [CrossRef]
- Jalan, R.; Perricone, G.; Moreau, R.; Arroyo, V.; Williams, R. Acute-on-Chronic Liver Failure: A New Disease or an Old One Hiding in Plain Sight? Clin. Liver Dis. 2020, 15, S45–S51. [Google Scholar] [CrossRef] [PubMed]
- Qin, K.; Zhang, N.; Zhang, Z.; Nipper, M.; Zhu, Z.; Leighton, J.; Xu, K.; Musi, N.; Wang, P. SIRT6-mediated transcriptional suppression of Txnip is critical for pancreatic beta cell function and survival in mice. Diabetologia 2018, 61, 906–918. [Google Scholar] [CrossRef]
- Zhang, R.; Li, H.; Guo, Q.; Zhang, L.; Zhu, J.; Ji, J. Sirtuin6 inhibits c-triggered inflammation through TLR4 abrogation regulated by ROS and TRPV1/CGRP. J. Cell. Biochem. 2018, 119, 9141–9153. [Google Scholar] [CrossRef]
- Ka, S.; Bang, I.H.; Bae, E.J.; Park, B. Hepatocyte-specific sirtuin 6 deletion predisposes to nonalcoholic steatohepatitis by up-regulation of Bach1, an Nrf2 repressor. FASEB J. 2017, 31, 3999–4010. [Google Scholar] [CrossRef]
- Cui, X.; Yao, L.; Yang, X.; Gao, Y.; Fang, F.; Zhang, J.; Wang, Q.; Chang, Y. SIRT6 regulates metabolic homeostasis in skeletal muscle through activation of AMPK. Am. J. Physiol. Metab. 2017, 313, E493–E505. [Google Scholar] [CrossRef]
- Zhang, P.; Tu, B.; Wang, H.; Cao, Z.; Tang, M.; Zhang, C.; Gu, B.; Li, Z.; Wang, L.; Yang, Y.; et al. Tumor suppressor p53 cooperates with SIRT6 to regulate gluconeogenesis by promoting FoxO1 nuclear exclusion. Proc. Natl. Acad. Sci. USA 2014, 111, 10684–10689. [Google Scholar] [CrossRef] [PubMed]
- Xiong, X.; Wang, G.; Tao, R.; Wu, P.; Kono, T.; Li, K.; Ding, W.-X.; Tong, X.; Tersey, S.A.; Harris, R.A.; et al. Sirtuin 6 regulates glucose-stimulated insulin secretion in mouse pancreatic beta cells. Diabetologia 2015, 59, 151–160. [Google Scholar] [CrossRef] [PubMed]
- Kasai, S.; Shimizu, S.; Tatara, Y.; Mimura, J.; Itoh, K. Regulation of Nrf2 by Mitochondrial Reactive Oxygen Species in Physiology and Pathology. Biomolecules 2020, 10, 320. [Google Scholar] [CrossRef] [PubMed]
- Zhang, W.; Wei, R.; Zhang, L.; Tan, Y.; Qian, C. Sirtuin 6 protects the brain from cerebral ischemia/reperfusion injury through NRF2 activation. Neuroscience 2017, 366, 95–104. [Google Scholar] [CrossRef]
- Xiong, X.; Sun, X.; Wang, Q.; Qian, X.; Zhang, Y.; Pan, X.; Dong, X.C. SIRT6 protects against palmitate-induced pancreatic β-cell dysfunction and apoptosis. J. Endocrinol. 2016, 231, 159–165. [Google Scholar] [CrossRef]
- Kim, H.G.; Huang, M.; Xin, Y.; Zhang, Y.; Zhang, X.; Wang, G.; Liu, S.; Wan, J.; Ahmadi, A.R.; Sun, Z.; et al. The epigenetic regulator SIRT6 protects the liver from alcohol-induced tissue injury by reducing oxidative stress in mice. J. Hepatol. 2019, 71, 960–969. [Google Scholar] [CrossRef]
- Elhanati, S.; Ben-Hamo, R.; Kanfi, Y.; Varvak, A.; Glazz, R.; Lerrer, B.; Efroni, S.; Cohen, H.Y. Reciprocal Regulation between SIRT6 and miR-122 Controls Liver Metabolism and Predicts Hepatocarcinoma Prognosis. Cell Rep. 2016, 14, 234–242. [Google Scholar] [CrossRef]
- Han, J.Y.; Lee, S.; Yang, J.H.; Kim, S.; Sim, J.; Kim, M.G.; Jeong, T.C.; Ku, S.K.; Cho, I.J.; Ki, S.H. Korean Red Ginseng attenuates ethanol-induced steatosis and oxidative stress via AMPK/Sirt1 activation. J. Ginseng. Res. 2015, 39, 105–115. [Google Scholar] [CrossRef]
- Yin, H.; Hu, M.; Liang, X.; Ajmo, J.M.; Li, X.; Bataller, R.; Odena, G.; Stevens, S.M., Jr.; You, M. Deletion of SIRT1 From Hepatocytes in Mice Disrupts Lipin-1 Signaling and Aggravates Alcoholic Fatty Liver. Gastroenterology 2014, 146, 801–811. [Google Scholar] [CrossRef]
- Yin, H.; Liang, X.; Jogasuria, A.; Davidson, N.O.; You, M. miR-217 Regulates Ethanol-Induced Hepatic Inflammation by Disrupting Sirtuin 1–Lipin-1 Signaling. Am. J. Pathol. 2015, 185, 1286–1296. [Google Scholar] [CrossRef]
- Qu, L.; Zhu, Y.; Liu, Y.; Yang, H.; Zhu, C.; Ma, P.; Deng, J.; Fan, D. Protective effects of ginsenoside Rk3 against chronic alcohol-induced liver injury in mice through inhibition of inflammation, oxidative stress, and apoptosis. Food Chem. Toxicol. 2019, 126, 277–284. [Google Scholar] [CrossRef]
- McKillop, I.H.; Schrum, L.W.; Thompson, K.J. Role of alcohol in the development and progression of hepatocellular carcinoma. Hepatic Oncol. 2016, 3, 29–43. [Google Scholar] [CrossRef] [PubMed]
- Srinivasan, M.P.; Bhopale, K.K.; Amer, S.M.; Wan, J.; Kaphalia, L.; Ansari, G.S.; Kaphalia, B.S. Linking Dysregulated AMPK Signaling and ER Stress in Ethanol-Induced Liver Injury in Hepatic Alcohol Dehydrogenase Deficient Deer Mice. Biomolecules 2019, 9, 560. [Google Scholar] [CrossRef] [PubMed]
- Ramirez, T.; Li, Y.-M.; Yin, S.; Xu, M.-J.; Feng, D.; Zhou, Z.; Zang, M.; Mukhopadhyay, P.; Varga, Z.; Pacher, P.; et al. Aging aggravates alcoholic liver injury and fibrosis in mice by downregulating sirtuin 1 expression. J. Hepatol. 2017, 66, 601–609. [Google Scholar] [CrossRef]
- Lee, S.; Koh, H.; Joo, D.J.; Nedumaran, B.; Jeon, H.; Park, C.; Harris, R.A.; Kim, Y.D. Induction of SIRT1 by melatonin improves alcohol-mediated oxidative liver injury by disrupting the CRBN-YY1-CYP2E1 signaling pathway. J. Pineal Res. 2020, 68, e12638. [Google Scholar] [CrossRef]
- Tu, Y.; Zhu, S.; Wang, J.; Burstein, E.; Jia, D. Natural compounds in the chemoprevention of alcoholic liver disease. Phytother. Res. 2019, 33, 2192–2212. [Google Scholar] [CrossRef] [PubMed]
- Dippold, R.P.; Vadigepalli, R.; Gonye, G.E.; Patra, B.; Hoek, J.B. Chronic ethanol feeding alters miRNA expression dynamics during liver regeneration. Alcohol. Clin. Exp. Res. 2012, 37, E59–E69. [Google Scholar] [CrossRef] [PubMed]
- Ambade, A.; Satishchandran, A.; Szabo, G. Alcoholic hepatitis accelerates early hepatobiliary cancer by increasing stemness and miR-122-mediated HIF-1α activation. Sci. Rep. 2016, 6, 21340. [Google Scholar] [CrossRef]
- Dong, X.; Liu, H.; Chen, F.; Li, D.; Zhao, Y. MiR-214 Promotes the Alcohol-Induced Oxidative Stress via Down-Regulation of Glutathione Reductase and Cytochrome P450 Oxidoreductase in Liver Cells. Alcohol. Clin. Exp. Res. 2013, 38, 68–77. [Google Scholar] [CrossRef]
- Bian, E.; Xiong, Z.; Li, J. New advances of lncRNAs in liver fibrosis, with specific focus on lncRNA–miRNA interactions. J. Cell. Physiol. 2019, 234, 2194–2203. [Google Scholar] [CrossRef]
- Li, H.; Du, X.; Huang, H.; Chen, X.; Yang, Y.; Huang, C.; Meng, X.; Li, J. Noncoding RNAs in alcoholic liver disease. J. Cell. Physiol. 2019, 234, 14709–14720. [Google Scholar] [CrossRef]
- Li, M.; He, Y.; Zhou, Z.; Ramirez, T.; Gao, Y.; Gao, Y.; Ross, R.A.; Cao, H.; Cai, Y.; Xu, M.; et al. MicroRNA-223 ameliorates alcoholic liver injury by inhibiting the IL-6–p47phox–oxidative stress pathway in neutrophils. Gut 2016, 66, 705–715. [Google Scholar] [CrossRef]
- Chen, Z. Progress and prospects of long noncoding RNAs in lipid homeostasis. Mol. Metab. 2016, 5, 164–170. [Google Scholar] [CrossRef]
- Torok, N.J. Update on Alcoholic Hepatitis. Biomolecules 2015, 5, 2978–2986. [Google Scholar] [CrossRef] [PubMed]
- He, Y.; Feng, D.; Li, M.; Gao, Y.; Ramirez, T.; Cao, H.; Kim, S.-J.; Yang, Y.; Cai, Y.; Ju, C.; et al. Hepatic mitochondrial DNA/Toll-like receptor 9/MicroRNA-223 forms a negative feedback loop to limit neutrophil overactivation and acetaminophen hepatotoxicity in mice. Hepatology 2017, 66, 220–234. [Google Scholar] [CrossRef] [PubMed]
- Lainiola, M.; Linden, A.-M. Alcohol intake in two different mouse drinking models after recovery from the lipopolysaccharide-induced sickness reaction. Alcohol 2017, 65, 1–10. [Google Scholar] [CrossRef] [PubMed][Green Version]
- Bala, S.; Csak, T.; Saha, B.; Zatsiorsky, J.; Kodys, K.; Catalano, D.; Satishchandran, A.; Szabo, G. The pro-inflammatory effects of miR-155 promote liver fibrosis and alcohol-induced steatohepatitis. J. Hepatol. 2016, 64, 1378–1387. [Google Scholar] [CrossRef]
- Peng, Y.; Calin, G.A. Crucial role of non-coding RNAs in disease. Cancer Lett. 2018, 420, 127–128. [Google Scholar] [CrossRef]
- Lamas-Paz, A.; Hao, F.; Nelson, L.J.; Vázquez, M.T.; Canals, S.; Del Moral, M.G.; Martínez-Naves, E.; Nevzorova, Y.A.; Cubero, F.J. Alcoholic liver disease: Utility of animal models. World J. Gastroenterol. 2018, 24, 5063–5075. [Google Scholar] [CrossRef] [PubMed]
- Li, S. Expression of Concern: The functional role of long non-coding RNAs and epigenetics. Biol. Proced. Online 2016, 18, 1. [Google Scholar] [CrossRef][Green Version]
- Gao, Y.; Chu, S.; Li, J.; Li, J.; Zhang, Z.; Xia, C.; Heng, Y.; Zhang, M.; Hu, J.; Wei, G.; et al. Anti-inflammatory function of ginsenoside Rg1 on alcoholic hepatitis through glucocorticoid receptor related nuclear factor-kappa B pathway. J. Ethnopharmacol. 2015, 173, 231–240. [Google Scholar] [CrossRef]
- Williams, J.A.; Manley, S.; Ding, W.-X. New advances in molecular mechanisms and emerging therapeutic targets in alcoholic liver diseases. World J. Gastroenterol. 2014, 20, 12908–12933. [Google Scholar] [CrossRef]
- Klieser, E.; Mayr, C.; Kiesslich, T.; Wissniowski, T.; Di Fazio, P.; Neureiter, D.; Ocker, M. The Crosstalk of miRNA and Oxidative Stress in the Liver: From Physiology to Pathology and Clinical Implications. Int. J. Mol. Sci. 2019, 20, 5266. [Google Scholar] [CrossRef] [PubMed]
- Kawaratani, H.; Moriya, K.; Namisaki, T.; Uejima, M.; Kitade, M.; Takeda, K.; Okura, Y.; Kaji, K.; Takaya, H.; Nishimura, N.; et al. Therapeutic strategies for alcoholic liver disease: Focusing on inflammation and fibrosis (Review). Int. J. Mol. Med. 2017, 40, 263–270. [Google Scholar] [CrossRef] [PubMed]
- Yin, H.; Hu, M.; Zhang, R.; Shen, Z.; Flatow, L.; You, M. MicroRNA-217 Promotes Ethanol-induced Fat Accumulation in Hepatocytes by Down-regulating SIRT1. J. Biol. Chem. 2012, 287, 9817–9826. [Google Scholar] [CrossRef]
- Wu, Y.; Liu, X.; Zhou, Q.; Huang, C.; Meng, X.; Xu, F.; Li, J. Silent information regulator 1 (SIRT1) ameliorates liver fibrosis via promoting activated stellate cell apoptosis and reversion. Toxicol. Appl. Pharmacol. 2015, 289, 163–176. [Google Scholar] [CrossRef]
- Kharbanda, K.K.; Todero, S.L.; King, A.L.; Osna, N.A.; McVicker, B.L.; Tuma, D.J.; Wisecarver, J.L.; Bailey, S.M. Betaine Treatment Attenuates Chronic Ethanol-Induced Hepatic Steatosis and Alterations to the Mitochondrial Respiratory Chain Proteome. Int. J. Hepatol. 2011, 2012, 1–10. [Google Scholar] [CrossRef]
- Listenberger, L.; Townsend, E.; Rickertsen, C.; Hains, A.; Brown, E.; Inwards, E.G.; Stoeckman, A.K.; Matis, M.P.; Sampathkumar, R.S.; Osna, N.A.; et al. Decreasing Phosphatidylcholine on the Surface of the Lipid Droplet Correlates with Altered Protein Binding and Steatosis. Cells 2018, 7, 230. [Google Scholar] [CrossRef] [PubMed]
- Kharbanda, K.K.; Mailliard, M.E.; Baldwin, C.R.; Beckenhauer, H.C.; Sorrell, M.F.; Tuma, D.J. Betaine attenuates alcoholic steatosis by restoring phosphatidylcholine generation via the phosphatidylethanolamine methyltransferase pathway. J. Hepatol. 2007, 46, 314–321. [Google Scholar] [CrossRef] [PubMed]
- Kharbanda, K.K. Methionine metabolic pathway in alcoholic liver injury. Curr. Opin. Clin. Nutr. Metab. Care 2013, 16, 89–95. [Google Scholar] [CrossRef] [PubMed]
- Arumugam, M.K.; Talawar, S.; Listenberger, L.; Donohue, J.T.M.; Osna, N.A.; Kharbanda, K.K. Role of Elevated Intracellular S-Adenosylhomocysteine in the Pathogenesis of Alcohol-Related Liver Disease. Cells 2020, 9, 1526. [Google Scholar] [CrossRef]
- Deng, X.; Von Keudell, G.; Suzuki, T.; Dohmae, N.; Nakakido, M.; Piao, L.; Yoshioka, Y.; Nakamura, Y.; Hamamoto, R. PRMT1 promotes mitosis of cancer cells through arginine methylation of INCENP. Oncotarget 2015, 6, 35173–35182. [Google Scholar] [CrossRef]
- Reintjes, A.; Fuchs, J.E.; Kremser, L.; Lindner, H.H.; Liedl, K.R.; Huber, L.A.; Valovka, T. Asymmetric arginine dimethylation of RelA provides a repressive mark to modulate TNFalpha/NF-kappaB response. Proc. Natl. Acad. Sci. USA 2016, 113, 4326–4331. [Google Scholar] [CrossRef] [PubMed]
- Zhou, W.; Qin, W.; Qiao, F.; Xu, Z.; Yuan, Y.; Chen, H. Protein arginine methyltransferase 1 interacts with Gli1 and regulates its transcriptional activity. Tumor Biol. 2016, 37, 9071–9076. [Google Scholar] [CrossRef] [PubMed]
- Tikhanovich, I.; Zhao, J.; Olson, J.; Adams, A.; Taylor, R.; Bridges, B.; Marshall, L.; Roberts, B.; Weinman, S.A. Protein arginine methyltransferase 1 modulates innate immune responses through regulation of peroxisome proliferator-activated receptor γ-dependent macrophage differentiation. J. Biol. Chem. 2017, 292, 6882–6894. [Google Scholar] [CrossRef] [PubMed]
- Tikhanovich, I.; Zhao, J.; Bridges, B.; Kumer, S.; Roberts, B.; Weinman, S.A. Arginine methylation regulates c-Myc–dependent transcription by altering promoter recruitment of the acetyltransferase p300. J. Biol. Chem. 2017, 292, 13333–13344. [Google Scholar] [CrossRef]
- Jain, K.; Warmack, R.A.; Debler, E.W.; Hadjikyriacou, A.; Stavropoulos, P.; Clarke, S.G. Protein Arginine Methyltransferase Product Specificity Is Mediated by Distinct Active-site Architectures. J. Biol. Chem. 2016, 291, 18299–18308. [Google Scholar] [CrossRef]
- Chuang, C.-Y.; Chang, C.-P.; Lee, Y.-J.; Lin, W.-L.; Chang, W.-W.; Wu, J.-S.; Cheng, Y.-W.; Lee, H.; Li, C. PRMT1 expression is elevated in head and neck cancer and inhibition of protein arginine methylation by adenosine dialdehyde or PRMT1 knockdown downregulates proliferation and migration of oral cancer cells. Oncol. Rep. 2017, 38, 1115–1123. [Google Scholar] [CrossRef]
- Hsu, J.H.-R.; Hubbell-Engler, B.; Adelmant, G.; Huang, J.; Joyce, C.E.; Vazquez, F.; Weir, B.A.; Montgomery, P.; Tsherniak, A.; Giacomelli, A.O.; et al. PRMT1-Mediated Translation Regulation Is a Crucial Vulnerability of Cancer. Cancer Res. 2017, 77, 4613–4625. [Google Scholar] [CrossRef]
- Zhao, J.; Adams, A.; Roberts, B.; O’Neil, M.; Vittal, A.; Schmitt, T.; Kumer, S.; Cox, J.; Li, Z.; Weinman, S.A.; et al. Protein arginine methyl transferase 1- and Jumonji C domain-containing protein 6-dependent arginine methylation regulate hepatocyte nuclear factor 4 alpha expression and hepatocyte proliferation in mice. Hepatology 2018, 67, 1109–1126. [Google Scholar] [CrossRef]
- Zhao, J.; Adams, A.; Weinman, S.A.; Tikhanovich, I. Hepatocyte PRMT1 protects from alcohol induced liver injury by modulating oxidative stress responses. Sci. Rep. 2019, 9, 1–15. [Google Scholar] [CrossRef]
- Pár, A.; Pár, G. Alcoholic liver disease: The roles of genetic-epigenetic factors and the effect of abstinence. Orv. Hetil. 2019, 160, 524–532. [Google Scholar] [CrossRef] [PubMed]
- Wu, Q.; Ni, X. ROS-mediated DNA methylation pattern alterations in carcinogenesis. Curr. Drug Targets 2015, 16, 13–19. [Google Scholar] [CrossRef] [PubMed]
- To, Y.; Ito, K.; Kizawa, Y.; Failla, M.; Ito, M.; Kusama, T.; Elliott, W.M.; Hogg, J.C.; Adcock, I.M.; Barnes, P.J. Targeting phosphoinositide-3-kinase-delta with theophylline reverses corticosteroid insensitivity in chronic obstructive pulmonary disease. Am. J. Respir. Crit. Care Med. 2010, 182, 897–904. [Google Scholar] [CrossRef] [PubMed]
- Ito, K.; Caramori, G.; Adcock, I.M. Therapeutic Potential of Phosphatidylinositol 3-Kinase Inhibitors in Inflammatory Respiratory Disease. J. Pharmacol. Exp. Ther. 2006, 321, 1–8. [Google Scholar] [CrossRef] [PubMed]
- Boccuto, L.; Abenavoli, L. Genetic and Epigenetic Profile of Patients with Alcoholic Liver Disease. Ann. Hepatol. 2017, 16, 490–500. [Google Scholar] [CrossRef]
- Meroni, M.; Longo, M.; Rametta, R.; Dongiovanni, P. Genetic and Epigenetic Modifiers of Alcoholic Liver Disease. Int. J. Mol. Sci. 2018, 19, 3857. [Google Scholar] [CrossRef]
- Zahs, A.; Curtis, B.J.; Waldschmidt, T.J.; Brown, L.A.S.; Gauthier, T.W.; Choudhry, M.A.; Kovacs, E.J.; Bird, M.D. Alcohol and epigenetic changes: Summary of the 2011 Alcohol and Immunology Research Interest Group (AIRIG) meeting. Alcohol 2012, 46, 783–787. [Google Scholar] [CrossRef][Green Version]
- Tan, H.K.; Yates, E.; Lilly, K.; Dhanda, A.D. Oxidative stress in alcohol-related liver disease. World J. Hepatol. 2020, 12, 332–349. [Google Scholar] [CrossRef]
- Tkachenko, P.; Maevskaya, M.; Pavlov, A.; Komkova, I.; Pavlov, C.; Ivashkin, V. Prednisolone plus S-adenosil-l-methionine in severe alcoholic hepatitis. Hepatol. Int. 2016, 10, 983–987. [Google Scholar] [CrossRef]
- Medici, V.; Virata, M.C.; Peerson, J.M.; Stabler, S.P.; French, S.W.; Gregory, J.F., 3rd; Albanese, A.; Bowlus, C.L.; Devaraj, S.; Panacek, E.A.; et al. S-adenosyl-L-methionine treatment for alcoholic liver disease: A double-blinded, randomized, placebo-controlled trial. Alcohol. Clin. Exp. Res. 2011, 35, 1960–1965. [Google Scholar] [CrossRef] [PubMed]
- Jin, X.; Yang, Y.-D.; Chen, K.; Lv, Z.-Y.; Zheng, L.; Liu, Y.-P.; Chen, S.-H.; Yu, C.-H.; Jiang, X.-Y.; Zhang, C.-Y.; et al. HDMCP uncouples yeast mitochondrial respiration and alleviates steatosis in L02 and hepG2 cells by decreasing ATP and H2O2 levels: A novel mechanism for NAFLD. J. Hepatol. 2009, 50, 1019–1028. [Google Scholar] [CrossRef]
- Collins, P.; Jones, C.; Choudhury, S.; Damelin, L.; Hodgson, H. Increased expression of uncoupling protein 2 in HepG2 cells attenuates oxidative damage and apoptosis. Liver Int. 2005, 25, 880–887. [Google Scholar] [CrossRef]
- Phillips, M.; Curtis, H.; Portmann, B.; Donaldson, N.; Bomford, A.; O’Grady, J. Antioxidants versus corticosteroids in the treatment of severe alcoholic hepatitis—A randomised clinical trial. J. Hepatol. 2006, 44, 784–790. [Google Scholar] [CrossRef]
- Stewart, S.; Prince, M.; Bassendine, M.; Hudson, M.; James, O.; Jones, D.; Record, C.; Day, C.P. A randomized trial of antioxidant therapy alone or with corticosteroids in acute alcoholic hepatitis. J. Hepatol. 2007, 47, 277–283. [Google Scholar] [CrossRef] [PubMed]
- Nguyen-Khac, E.; Thevenot, T.; Piquet, M.-A.; Benferhat, S.; Goria, O.; Chatelain, D.; Tramier, B.; Dewaele, F.; Ghrib, S.; Rudler, M.; et al. Glucocorticoids plusN-Acetylcysteine in Severe Alcoholic Hepatitis. N. Engl. J. Med. 2011, 365, 1781–1789. [Google Scholar] [CrossRef]
- Wenzel, G.; Kuklinski, B.; Rühlmann, C.; Ehrhardt, D. Alcohol-induced toxic hepatitis—A “free radical” associated disease. Lowering fatality by adjuvant antioxidant therapy. Z. fur die Gesamte Inn. Med. und Ihre Grenzgeb. 1993, 48, 490–496. [Google Scholar]
- McClain, C.; Vatsalya, V.; Cave, M. Role of Zinc in the Development/Progression of Alcoholic Liver Disease. Curr. Treat. Options Gastroenterol. 2017, 15, 285–295. [Google Scholar] [CrossRef]
- Correa, F.; Mallard, C.; Nilsson, M.; Sandberg, M. Activated microglia decrease histone acetylation and Nrf2-inducible anti-oxidant defence in astrocytes: Restoring effects of inhibitors of HDACs, p38 MAPK and GSK3β. Neurobiol. Dis. 2011, 44, 142–151. [Google Scholar] [CrossRef] [PubMed]
Publisher’s Note: MDPI stays neutral with regard to jurisdictional claims in published maps and institutional affiliations. |
© 2021 by the authors. Licensee MDPI, Basel, Switzerland. This article is an open access article distributed under the terms and conditions of the Creative Commons Attribution (CC BY) license (https://creativecommons.org/licenses/by/4.0/).


