Abstract
Roses, a popular ornamental crop, often face various abiotic stresses during growth and development, such as cold, drought, and salinity. Rosa multiflora is a commonly used rootstock and exhibits strong resistance to both biotic and abiotic stresses, making it an ideal material for studying mechanisms for resistance. Among the largest plant families, MYB transcription factors play a crucial role in plant abiotic stresses. Our previous research has indicated that RmMYB44 could be involved in the low-temperature response of R. multiflora. This study further investigated RmMYB44, revealing that its expression levels were upregulated in response to chilling, drought, and salt stress. The results suggested its potential role as a key transcription factor in plant resistance to abiotic stresses. Additionally, RmMYB44 encoded a nuclear-localized protein without the self-activating function. The overexpression of RmMYB44 in tobacco plants enhanced the resistance to cold, drought, and salt stresses, as evidenced by the improved growth compared to wild-type (WT) plants under conditions of 4 °C, 30% water-holding capacity, and 200 mM of NaCl, respectively. Moreover, in overexpression tobacco plants, the levels of hydrogen peroxide and malondialdehyde (MDA) were significantly reduced; and the activities of superoxide dismutase (SOD), peroxidase (POD), and catalase (CAT); as well as the proline content and the expression levels of NtPOD, NtCAT, and NtCBF; were significantly elevated under abiotic stresses. We assumed that the resistance to abiotic stress in plants conferred by RmMYB44 was associated with the regulation of cell membrane integrity. This study aimed to elucidate the role of the RmMYB44 gene in the resistance mechanism of R. multiflora against abiotic stress, thereby providing a candidate gene for the molecular breeding of abiotic stress resistance in roses and related species.
1. Introduction
Extreme hostile environments are becoming increasingly evident because of frequent global climate anomalies [1]. The genus Rosa comprises approximately 200 species distributed across Asia, Europe, North Africa, North America, and regions with cold temperate to subtropical climates [2]. Diverse species within this genus exhibit high tolerance to both biotic and abiotic stresses. For instance, R. multiflora, R. maximowicziana, and R. rugosa demonstrate strong resistance to drought, saline–alkali soils, low-nutrient soils, and cold conditions [3]. Breeders have incorporated the resilient species into rose breeding programs to enhance the ornamental plant varieties and the tolerance to abiotic stress [4]. Utilizing ornamental plants that can withstand environmental stress is advantageous for urban beautification [5]. R. multiflora that can survive in winter at temperatures as low as −40 °C offers valuable insights into cold tolerance, which can aid in its effective utilization.
Plant growth and development require suitable environmental conditions. However, the natural environment is often imperfect, exposing the plants to various environmental stresses [6,7]. Cold, salt, and drought are the main adverse factors that can adversely affect the plant yield and quality [8]. They can alter the cell membrane permeability and disrupt the substance and energy metabolism, potentially leading to plant death [9]. Over long-term evolutionary periods, plants have developed the ability to perceive and respond to stress [10]. They can typically activate the expression of resistance genes, which triggers a series of physiological and biochemical changes to cope with stressful conditions [11]. This can generate an efficient and orderly signaling network reducing or eliminating harm from external stressors [12]. Transcription factors are crucial in this response, as they can activate or inhibit the transcription of target genes involved in the stress adaptation [13,14]. The MYB family, as one of the largest plant transcription factor families, is particularly significant in regulating the secondary metabolism, the hormone signaling pathways, and the responses to certain environmental factors, thereby playing a vital role in managing both biotic and abiotic stresses [15,16].
The MYB transcription factors possess an MYB domain of approximately 51–52 amino acids at the N-terminal [17], which is simply divided into four subgroups: the 1R-MYB subfamily, R2R3-MYB subfamily, 4R-MYB subfamily, and 3R-MYB subfamily [18]. Studies have indicated that the MYB family can regulate the target gene expression directly or indirectly in response to severe abiotic stress to enhance plant resistance under harsh conditions. For instance, the CBF genes can activate the defense gene expression to manage cold stress [19], and the MYB genes can directly activate the SlCBF expression to improve cold stress tolerance. In addition, SlMYB15 interacts with SlICE1, a key CBF regulator, to cooperatively regulate the SlCBF expression, further enhancing cold stress tolerance [20,21]. In A. thaliana, overexpressing OsMYB3R-2 from Oryza sativa can improve the tolerance to cold, drought, and salt stresses [22]. In rose plants, RcMYB8 can regulate drought tolerance by binding directly to the promoter region of RcP5CS1, thereby decreasing the reactive oxygen species accumulation and improving drought resistance [23]. Beyond the drought and cold stresses, the MYB transcription factors are also crucial in plant responses to hypoxic stress [24] and UV-B radiation [25].
R. multiflora is valued for both its ornamental and medicinal properties and exhibits strong stress resistance [26]. Our previous research has indicated that the expression levels of RmMYB108 and RmMYB44 are significantly upregulated in response to chilling and freezing stresses. Furthermore, the overexpression of RmMYB108 in A. thaliana notably enhanced the plant’s resistance to abiotic stress [26]. Hence, this study aimed to further explore the potential role of RmMYB44 in R. multiflora under abiotic stress conditions. The expression levels of RmMYB44 under various abiotic stresses were assessed, and the RmMYB44 gene was cloned and analyzed using bioinformatics. RmMYB44 was overexpressed in tobacco plants, which were then subjected to low temperature, drought, and salt stresses. This study involved observing the plant growth, measuring the relevant physiological parameters, and assessing the key gene expression. The objective of this study was to elucidate the role of RmMYB44 in the mechanisms of abiotic stress resistance in R. multiflora, providing a candidate gene for the molecular breeding of abiotic stress resistance in roses and related species.
2. Materials and Methods
2.1. Plant Materials and Culture Conditions
One-year-old cuttings of R. multiflora and Nicotiana tabacum were cultivated in pots (H14.7 cm × D12.5 cm). Four-week-old Nicotiana. benthamiana plants were grown in pots (H7.5 cm × D8 cm). All the plants were cultivated at the Northeast Agricultural University in Harbin, China (longitude: 126.727556, latitude: 45.744028) and were maintained under a 16-h light/8-h dark cycle at 25 °C in plant growth incubators.
2.2. Treatment of R. multiflora under Drought, Salt, and Chilling Stress
Chilling treatment: The one-year-old cuttings of R. multiflora were placed in a climate chamber at 4 °C. The samples, including roots and leaves, were collected at 0.5, 1, 2, 4, and 8 h.
Salt treatment: The one-year-old cuttings of R. multiflora were treated with 150 mM of NaCl, and the samples of leaves and roots were collected after 0.5, 1, 2, 4, and 8 h of treatment.
Drought treatment: The one-year-old cuttings of R. multiflora were no longer irrigated, and the samples of roots and leaves were collected at 6, 12, 36, and 48 h after the water-holding capacity was reduced to 30%.
All the samples were rapidly frozen in liquid nitrogen and stored at -80 °C in a freezer for the gene expression analysis.
2.3. Quantitative Real-Time PCR
The total RNA was isolated from plant leaves and roots using the TRIzol method. The quality of the extracted RNA was assessed using a K5800 ultraviolet spectrophotometer (KAIAO TECHNOLOGY DEVELOPMENT Co., Ltd., Beijing, China). The qualified RNA was reverse-transcribed into cDNA using a specified kit. The qRT-PCR analysis was conducted using a qTOWER3 G system (Analytik Jena AG, Jena, Germany) and SYBR Green fluorescence dye. The 2−∆∆CT quantification method was employed to calculate the relative gene expression levels [27]. All the qRT-PCR primers are listed in Supplementary Table S1. RmUBC [26] and NtActin [28] were adopted as reference genes for R. multiflora and tobacco, respectively.
2.4. Cloning and Phylogenetic Tree Analysis of RmMYB44
The RmMYB44 gene was cloned from R. multiflora using the specific primers MYB44-F/R (Supplementary Table S1). The cloned sequence was ligated into the PMD-19 vector (Takara, Beijing, China) for sequencing. The amino acid sequences of MYB44 proteins from Malus domestica, Vitis vinifera, Prunus mume, Prosopis alba, Malus sylvestris, Prunus avium, Pyrus ussuriensis, Rosa chinensis, Ficus carica, Juglans regia, and Ziziphus jujuba were obtained from the NCBI. The phylogenetic analysis of the MYB44 proteins was performed using multiple sequence alignment and constructing a phylogenetic tree using the Maximum Likelihood method with MEGA 11 software [29], employing 1000 bootstrap repetitions for validation [30,31]. The ggtree package was used to visualize the phylogenetic tree [32].
2.5. Subcellular Localization of RmMYB44
The full-length RmMYB44 lacking a stop codon was inserted into the BamHI and KpnI (Takara, Beijing, China) of the pGAMBIA1300-sGFP vector using a cloning and assembly kit. The constructed pGAMBIA1300-RmMYB44-sGFP vector was then transformed into Agrobacterium tumefaciens GV3101 according to the manufacturer’s instructions, and subcellular localization was determined based on previous research [26]. Specifically, the infection solution containing 200 μM of acetosyringone (AS), 10 mM of 2-morpholinoethanesulphonic acid (MES), and 10 mM of MgCl2 with A. tumefaciens was injected into the subepidermal cells of 4-week-old tobacco (N. benthamiana) using a syringe. The injected tobacco plants were maintained in the dark for 12 h at 21 °C and then cultured for 2 d under a 16-h light/8-h dark cycle in plant growth incubators. The subcellular localization of RmMYB44 was visualized and photographed using a laser-scanning confocal microscope (FV3000; Olympus, Tokyo, Japan).
2.6. Yeast Self-Activation Analysis of RmMYB44
The PGBKT7-RmMYB44 vector was constructed using NdeI and EcoRI restriction endonucleases (Takara, Beijing, China). The positive control (pGBKT7-53+pGADT7-T), negative control (pGBKT7-lam+pGADT7-T), and pGBKT7-RmMYB44+pGADT7 were transformed into the Y2HGold yeast competent cells (WeiDi Biotechnology, Shanghai, China) following the manufacturer’s instructions. The yeast colonies were selected and cultured in the SD/-Trp/-Leu liquid yeast medium at 28 °C with shaking at 200 rpm. After the centrifugation at 4000 rpm for 1 min, the yeast cells were collected and re-suspended in sterile water when the OD600 reached 0.2. The culture was diluted to 10× and 100×. The solution was placed onto the SD/-Trp/-Leu/-His/-Ade/X-α-Gal solid medium and incubated at 28 °C for 3 d. The growth and colony color of the recombinant Y2HGold yeast strains were observed to assess the self-activating activity of RmMYB44.
2.7. Overexpression of RmMYB44 in Tobacco
The RmMYB44 gene was integrated into the pBI121 vector at the BamHI site to construct the pBI121-RmMYB44 vector. The recombinant plasmid was transformed into A. tumefaciens according to the manufacturer’s instructions. The transgenic tobacco plants were obtained by infecting leaf discs with A. tumefaciens GV3101 [33]. The circular leaf discs (1 cm) of pre-cultured Nicotiana tabacum were soaked in a 200 μmol/L AS solution for 10 min, then placed on MS + 1.0 mg/L 6-BA + 0.2 mg/L NAA + 3% sugar + 0.7% agar for 3 d. They were then transferred to the MS medium containing the same components, 25 mg/L of hygromycin, and 300 mg/L of cefotaxime to induce the adventitious buds. Once the leaf discs developed 1 cm adventitious buds, they were transferred to 1/2MS + 3% sugar + 0.7% agar medium containing 25 mg/L of hygromycin and 300 mg/L of cefotaxime to induce the adventitious root. When adventitious roots reached 3 cm, they were transferred to a matrix of equal volumes of vermiculite, perlite, and nutrient soil for T0 generation cultivation. The positive T0 and T1 plants were selected using PCR and antibiotics, and the T2 generation OE lines, OE1, OE2, and OE3, were used for further testing.
2.8. Chilling, Drought, and Salt Stress Treatments of the Transgenic Tobacco
The response of transgenic tobacco to chilling stress was evaluated by selecting and sowing the T2 generation seeds of WT and transgenic tobacco on 1/2MS solid culture medium after disinfection. The seeds were cultured at 25 °C, 15 °C, and 4 °C. The germination rates were observed after 1 week, and the morphological indicators, such as root length, fresh weight, and dry weight, were measured after 2 weeks. For the growth assessment after the cold stress, the 30-day-old tobacco plants were exposed to 4 °C for 4 d and then returned to 25 °C. After 1, 3, and 4 d of treatment, the third and fourth leaves from the top of the plants were sampled and stored at −80 °C for subsequent experiments.
The response of transgenic tobacco to salt and drought stress was assessed by selecting and sowing the T2 generation seeds of WT and transgenic tobacco on 1/2MS solid culture medium after disinfection. The medium was supplemented with 100 mM or 200 mM of NaCl for salt stress and 100 mM or 200 mM of mannitol for drought stress. The observations and measurements were conducted similar to the chilling treatment described previously. To evaluate the plant growth following the drought and salt stress, the 30-day-old tobacco plants were irrigated with 200 mM of NaCl to induce the salt stress or left without irrigation for the drought stress for 12 d. After 12 d, the leaves were sampled and stored at −80 °C. All the plants were cultivated under 16 h of light at 28 °C and 8 h of darkness at 25 °C.
2.9. Determination of Physiological Indicators of Stress Resistance
The enzyme activities of SOD, POD, and CAT were measured using the nitroblue tetrazolium photoreduction method, the guaiacol colorimetric method, and the ultraviolet spectrophotometry, respectively. The MDA content was assessed using the thiobarbituric acid method, with the specific operational steps for various measurements detailed in previous studies [26]. The hydrogen peroxide H2O2 and O2− contents were determined following the method described by Zhou et al. [34]. The proline content was measured using the acid ninhydrin chromogenic method [33].
Chlorophyll fluorescence parameters were measured using the FluorCam closed chlorophyll fluorescence imaging system (EcoTech Science and Technology Ltd., Beijing, China). The parameters, including the maximum quantum efficiency of photosystem II (Fv/Fm) and the non-photochemical quenching coefficient (NPQ), were assessed following established methods described in a previous study [26].
2.10. Statistical Analyses
The data were presented as the mean ± standard deviation (SD) from three biological replicates. The graphs were plotted using GraphPad Prism 8.0 (San Diego, CA, USA), OriginPro 2021 (OriginLab Corporation, Northampton, MA, USA), and R software (v4.4.1). The statistical significance was analyzed using the Student’s t-test or the one-way analysis of variance (ANOVA). The different letters denoted the significant differences at a significance level of p < 0.05.
3. Results
3.1. Sequence Analysis of RmMYB44
The full length of the ORF of RmMYB44 was 852 bp, encoding 283 amino acids. The comparison of the RmMYB44 amino acid sequence with the MYB44 sequences from 14 other plant species, conducted through multiple sequence alignment, revealed the high similarity in the conserved domains among these 15 plants. The alignment demonstrated that RmMYB44 was a typical R2R3-MYB transcription factor containing two conserved domains, R2 and R3 (Figure 1A). Phylogenetic analysis of the RmMYB44 protein sequence in relation to the homologous MYB44 protein sequences from other plants indicated that RmMYB44 was closely related to RcMYB44 and distantly related to JrMYB44 (Figure 1B).
Figure 1.
Multiple sequence alignment and evolutionary tree. of MYB44 (A) Multiple sequence alignment of RmMYB44 and its homologous genes from 14 other plants. (B) Evolutionary tree analysis of RmMYB44 and homologous sequences was performed by the maximum likelihood method to construct a phylogenetic tree using MEGA 11.0 software, and the bootstrap parameter was set to 1000 to ensure the robustness of the tree. The red star represented MYB44 in R. multiflora.
3.2. Analysis of RmMYB44 Expression under Drought, Salt, and Chilling Stress
The expression pattern of RmMYB44 in leaves and roots exhibited an initial increase followed by a decrease under the 4 °C treatment. In leaves, the RmMYB44 expression peaked at 1 h with the 20.67-fold increase compared to the control (0 h), then declined to its lowest level at 4 h before slightly rising again at 8 h. In contrast, the expression of RmMYB44 in the roots of R. multiflora increased with the prolonged low-temperature treatment, reaching a peak at 2 h with a 36.38-fold increase compared to 0 h (Figure 2A).
Figure 2.
Expression patterns of RmMYB44 in R. multiflora. (A) Relative expression of RmMYB44 in roots and leaves treated with low temperature for 0, 0.5, 1, 2, 4, and 8 h. (B) Relative expression of RmMYB44 in roots and leaves treated with salt for 0, 0.5, 1, 2, 4, and 8 h. (C) Relative expression of RmMYB44 in roots and leaves treated with drought for 0, 6, 12, 36, and 48 h. (D) RmMYB44 was localized to the nucleus, with left, center, and right panels representing bright field, dark field, and merged field, respectively. (E) Assessment of self-activation of RmMYB44. The different letters denoted the significant differences at a significance level of p < 0.05.
Under the 200 mM NaCl treatment, the expression level of RmMYB44 in leaves initially increased before decreasing, peaking at 2 h with a 15.29-fold increase compared to 0 h. In contrast, the RmMYB44 expression in roots exhibited minimal variation, reaching a peak at 0.5 h with a 2.8-fold increase compared to the expression at 0 h (Figure 2B).
During the drought treatment, the RmMYB44 expression in the leaves remained relatively low. In roots, the expression initially decreased, then increased, and subsequently declined over time, peaking at 36 h with a 3.63-fold increase compared to the initial level at 0 h (Figure 2C). These results indicated that the cold, salt, and drought stresses could induce the RmMYB44 expression, suggesting a potential role of RmMYB44 in the abiotic stress responses. Furthermore, the RmMYB44 expression was significantly higher in the leaves than in the roots after the stress treatment. This suggested that the leaves of R. multiflora could detect the environmental signals earlier than the roots, although the roots could exhibit greater stress tolerance.
3.3. Subcellular Localization and Self-Activation of RmMYB44
To determine the cellular localization of RmMYB44, the pCAMBIA1300-RmMYB44-sGFP fusion expression vector was constructed, with pCAMBIA1300-sGFP used as the control. The Agrobacterium-mediated injection was performed on the lower epidermis of the tobacco leaves. The localization results revealed that the green fluorescent signal of the pCAMBIA1300-RmMYB44-sGFP vector was restricted to the nucleus, whereas that of the control vector pCAMBIA1300-sGFP was diffusely distributed. This indicated that RmMYB44 encoded a nuclear protein (Figure 2D).
To assess the transcriptional self-activation activity of RmMYB44, the pGBKT7-RmMYB44 vector was constructed. In the Y2HGold yeast assay, the yeast colonies with the positive control plasmid grew normally and turned blue on the SD/-Ade/-His/-Leu/-Trp/X-gal medium. In contrast, the yeast colonies with the experimental plasmid exhibited results similar to those of the negative control, failing to grow on the nutrient-deficient medium with X-gal and not turning blue. This indicated that RmMYB44 did not possess transcriptional self-activation activity (Figure 2E).
3.4. RmMYB44 Positively Regulates the Chilling Tolerance of Tobacco
To analyze the role of RmMYB44 in plant abiotic stress, we constructed the pBI121-RmMYB44 overexpression vector and introduced it into tobacco using Agrobacterium-mediated transformation, with nine transgenic tobacco plants obtained. Three of these plants, with relatively high expression levels, were selected for the stress treatment (Figure 3A). To understand the effects of the RmMYB44 overexpression on seed germination and seedling growth in tobacco under low-temperature stress, the germination rates and fresh weights of WT and transgenic seeds were compared at 25 °C, 15 °C, and 4 °C. At 25 °C, there was no difference between WT and transgenic tobacco, with a germination rate of approximately 90% and a fresh weight of 30.96 mg for the 15-day-old plants (Figure 3B). At 15 °C, the germination rate of transgenic tobacco was approximately 63%, while that of WT was approximately 35.56% (Figure 3C). At 4 °C, the germination rate of transgenic tobacco decreased to 46.67%, whereas the WT plants had a germination rate of only 15.55% (Figure 3D,E). Additionally, the root length of the transgenic plants was significantly greater than that of the WT plants across all treatments (Figure 3F). At 15 °C and 4 °C, the fresh weight of WT plants decreased to 13.96 mg and 3.017 mg, respectively, while the fresh weight of the OE lines remained higher at 19.16 mg and 4.902 mg, respectively (Figure 3G). Moreover, the OE lines accumulated more dry matter than the WT plants under both normal and chilling conditions, suggesting enhanced resistance to stress (Figure 3H). These results indicated that overexpression of RmMYB44 improved the chilling tolerance in tobacco seedlings.
Figure 3.
Identification of RmMYB44 overexpression tobacco and comparison of chilling tolerance of WT and OE during seed germination. (A) Detection of transgenic tobacco using agarose gel electrophoresis. (B–D) Phenotypes of WT and transgenic tobacco under treatments of 25 °C, 15 °C, and 4 °C. (E) Germination rate of WT and transgenic tobacco under treatments at 25 °C, 15 °C, and 4 °C. (F–H) Root length, fresh weight, and dry weight of WT and transgenic tobacco under treatments at 25 °C, 15 °C, and 4 °C. Data are presented as mean ± standard deviation. Different lowercase letters indicate statistically significant differences (p < 0.05).
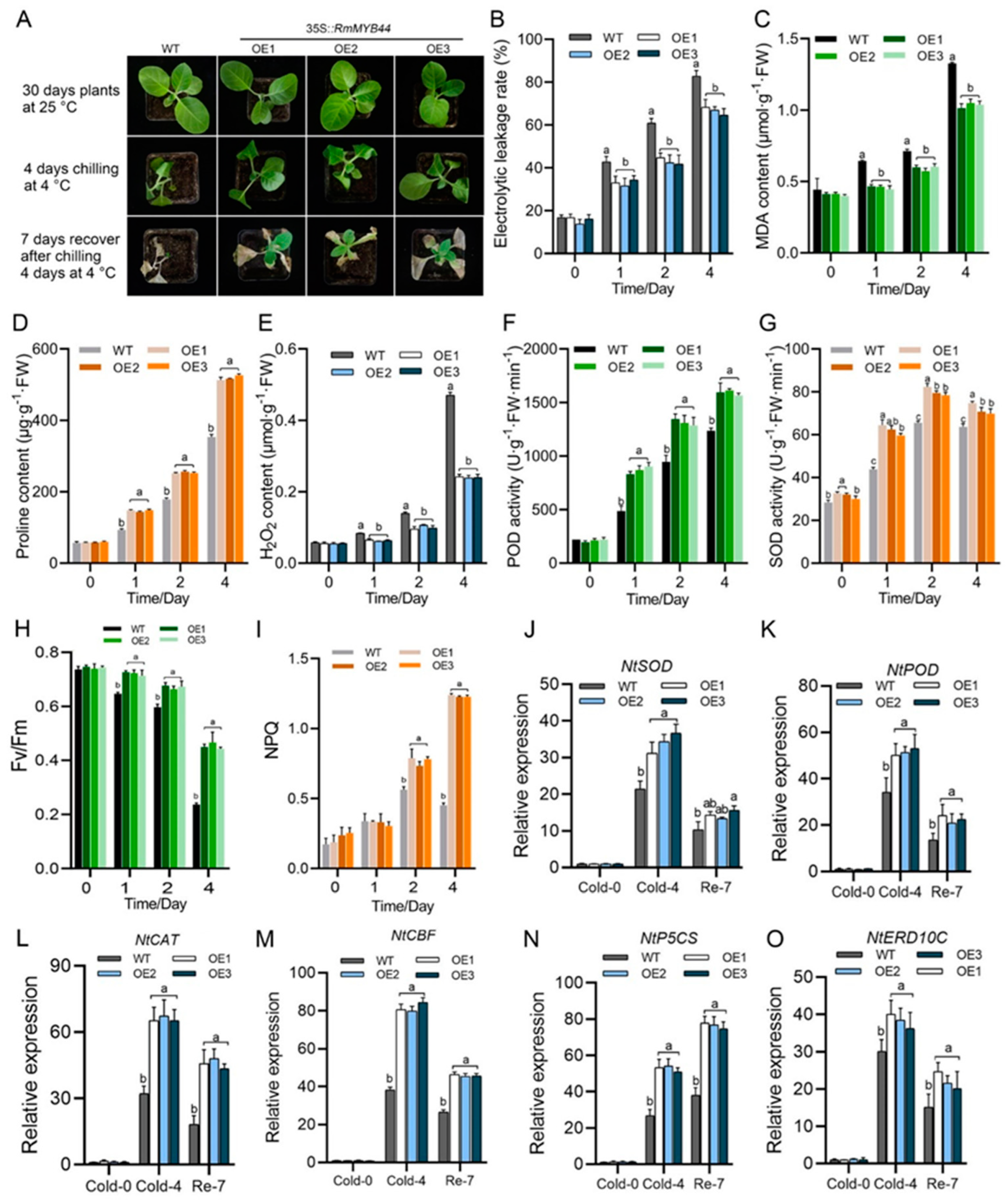
To further analyze the effect of the RmMYB44 overexpression on tobacco growth under low-temperature stress, the 30-day-old WT and the transgenic tobacco plants were exposed to 4 °C for 4 d. The plant growth, physiological indices, and stress-related gene expression were evaluated. The results indicated that both the transgenic and WT plants exhibited clear wilting symptoms under prolonged chilling stress, with the transgenic plants demonstrating significantly better resilience. On the fourth day, the WT plants exhibited lodging, with the leaves becoming soft and drooping, whereas the transgenic plants maintained better growth. After 7-day rewarming, the WT plants were nearly dead, whereas the transgenic plants began growing new leaves, indicating that RmMYB44 overexpression significantly improved the chilling tolerance (Figure 4A). The low temperatures suppressed the photosynthetic capacity of tobacco, as evidenced by decreased Fv/Fm and increased NPQ. Specifically, the Fv/Fm in OE lines decreased from 0.74 to 0.44 after the 4-day chilling treatment compared to a reduction from 0.74 to 0.24 in WT, which was faster than OE lines significantly. The NPQ in transgenic tobacco increased from 0.22 to 1.23, while that of WT increased from 0.17 to 0.45, demonstrating a slower increase in OE lines (Figure 4H,I). Additionally, the RmMYB44 overexpression significantly reduced the accumulation of reactive oxygen species, with lower electrolyte leakage rates and reduced levels of H2O2 and MDA in OE lines than in the WT (Figure 4B–E and Figure S2A). The enzyme activities related to active oxygen scavenging, such as CAT and POD, and the proline content were significantly higher in the overexpressing plants. The expression levels of NtSOD, NtPOD, NtCBF, NtP5CS, and NtERD10C were also significantly upregulated in OE lines (Figure 4J–O). These findings suggested that the RmMYB44 overexpression significantly enhanced the chilling tolerance in tobacco.
Figure 4.
Phenotypic and related physiological changes in tobacco plants under chilling stress (A) Phenotypic changes in tobacco under chilling stress treatment. (B) Electrolyte leakage rate. (C) MDA content. (D) Proline content. (E) H2O2 content. (F) POD enzyme activity (G) SOD enzyme activity. (H) Fv/Fm. (I) NPQ content. (J–O) Expression levels of NtSOD, NtPOD, NtCAT, NtCBF, NtP5CS, and NtERD10C. Data are presented as mean ± standard deviation. The least significant difference test (LSD) was used to detect differences between the data. Different lowercase letters indicate statistically significant differences (p < 0.05).
3.5. RmMYB44 Positively Regulates Salt Tolerance in Tobacco
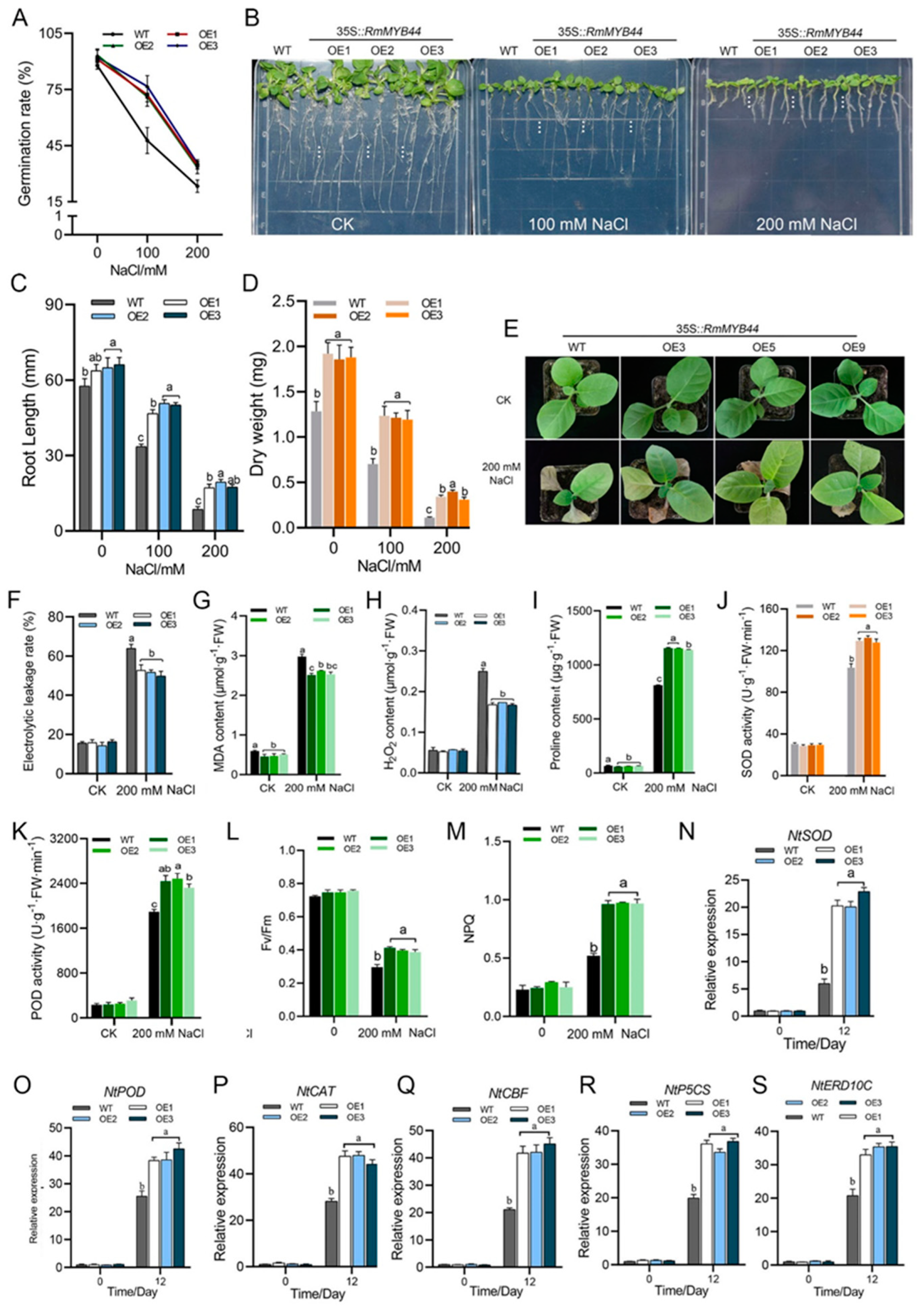
The qRT-PCR results demonstrated that RmMYB44 responded to both chilling and salt stresses (Figure 2B). To further investigate the role of RmMYB44 under salt stress, sterilized WT and transgenic tobacco seeds were sown on a 1/2 MS solid medium containing varying concentrations of NaCl. The germination rate of WT tobacco decreased from 87.79% to 46.88% under 100 mM of NaCl, whereas the germination rate of transgenic tobacco was 72.22%. With the increase in NaCl by 200 mM, the WT germination rate decreased to 23.33%, whereas the transgenic tobacco maintained the germination rate of approximately 34.44% (Figure 5A). Furthermore, the root length and dry weight of tobacco overexpressing RmMYB44 were significantly greater than those of WT tobacco (Figure 5B–D). At 100 mM of NaCl, the root length of WT decreased to 33.5 mm, compared to 49.19 mm in OE lines. At 200 mM of NaCl, the WT root length was 8.63 mm, while the OE lines had a root length of 18.05 mm (Figure 5C). These results also indicated that although both the transgenic and WT tobacco demonstrated reduced germination rates with the increasing NaCl concentrations, the transgenic tobacco exhibited higher germination rates than WT. Therefore, RmMYB44 overexpression could enhance the salt tolerance in tobacco during the seedling stage.
Figure 5.
Phenotypic and related physiological changes of tobacco plants under salt stress treatment. (A) Germination rate of WT and transgenic tobacco under 0 mM, 100 mM, and 200 mM NaCl treatments. (B–D) Root length, dry weight, and phenotype of WT and transgenic tobacco under 100 and 200 mM NaCl treatments. (E) Phenotypic changes in tobacco under 200 mM salt treatment. (F) Electrolyte leakage rate. (G) MDA content. (H) H2O2 content. (I) Proline content. (J) SOD enzyme activity. (K) POD enzyme activity. (L) Fv/Fm. (M) NPQ content. (N–S) Expression levels of NtSOD, NtPOD, NtCAT, NtCBF, NtP5CS, and NtERD10C. Data are presented as mean ± standard deviation. The least significant difference test (LSD) was used to detect differences between the data. Different lowercase letters indicate statistically significant differences (p < 0.05).
To investigate the effect of RmMYB44 overexpression on salt tolerance in tobacco, the 30-day-old tobacco plants were subjected to 200 mM of NaCl stress, and the photosynthetic parameters and enzyme activities were measured after the stress. The results indicated that the wilting of the RmMYB44-overexpressing tobacco was less severe, and the leaves appeared greener (Figure 5E). The long-term NaCl treatment impaired the photosynthesis, with a smaller decrease in Fv/Fm and a greater increase in NPQ observed in the OE lines than in the WT (Figure 5L,M). Moreover, the activities of CAT, POD, and SOD, as well as the proline content, were significantly higher in the transgenic tobacco than in the WT (Figure 5I–K and Figure S1C), while the accumulation of reactive oxygen species was significantly reduced (Figure 5G,H and Figure S1C). Furthermore, the expression levels of NtSOD, NtPOD, NtCBF, NtP5CS, and NtERD10C were significantly upregulated in the transgenic plants (Figure 5N–S). These findings suggested that the overexpression of RmMYB44 significantly enhanced salt tolerance in tobacco.
3.6. RmMYB44 Positively Regulates Drought Tolerance in Tobacco
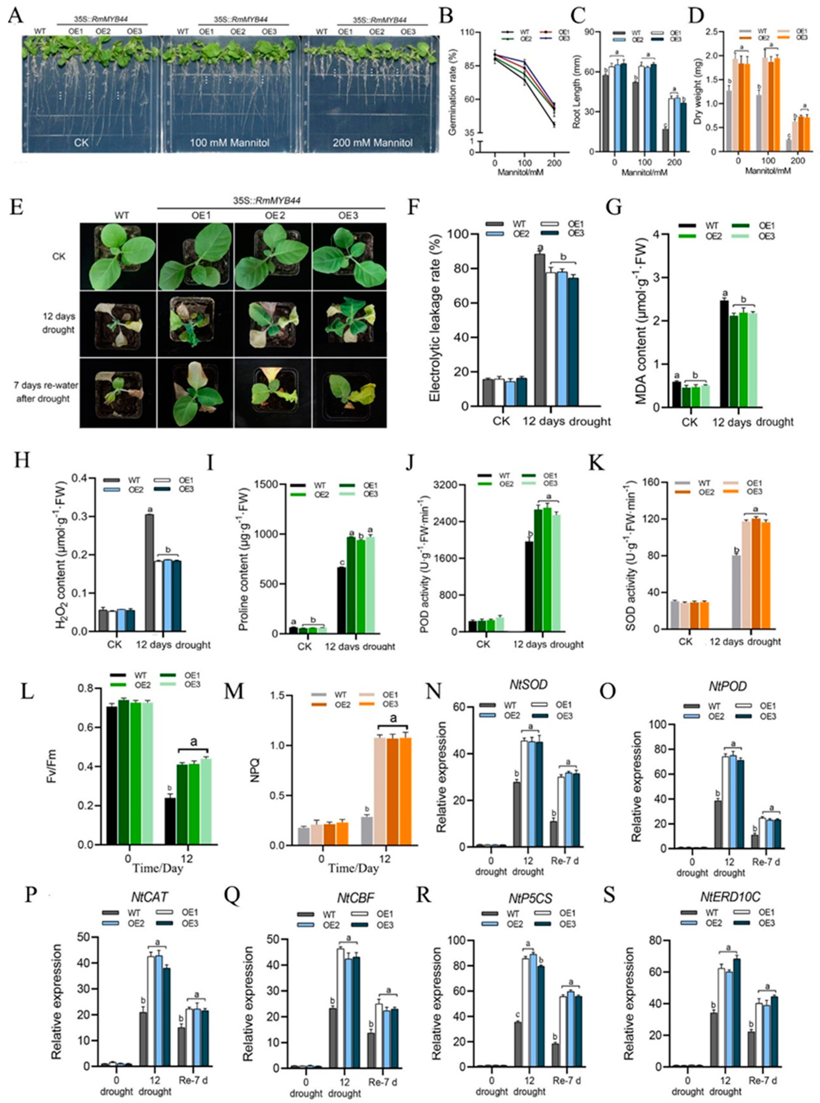
To understand the role of RmMYB44 in plant drought tolerance, the tobacco seeds of both the transgenic plants overexpressing RmMYB44 and the WT plants were treated with 0, 100, and 200 mM of mannitol. The results indicated that compared to WT, the transgenic tobacco plants exhibited higher germination rates, longer root lengths, and greater dry weights (Figure 6A–D). After 12 d of drought treatment, the transgenic plants presented less wilting and greener leaves (Figure 6E). The drought conditions inhibiting the photosynthetic ability affected both Fv/Fm and NPQ in OE lines, similar to the effects observed with chilling and NaCl treatments (Figure 6L,M). After 12 d of drought, the plants were re-watered, revealing that the OE lines resumed growth and produced new leaves after 7 d, whereas the WT plants almost died and failed to recover. In addition, the activities of CAT, POD, and SOD, as well as the proline content, increased significantly in the transgenic plants (Figure 6J,K and Figure S1B), whereas the accumulation of reactive oxygen species was notably reduced under 200 mM mannitol treatment (Figure 6F–K and Figure S2B). The expression levels of NtSOD, NtPOD, NtCBF, NtP5CS, and NtERD10C were also significantly upregulated (Figure 6N–S). These results suggested that the overexpression of RmMYB44 substantially enhanced drought tolerance in tobacco.
Figure 6.
Phenotypic and related physiological changes in tobacco plants under drought stress. (A) Phenotypic changes in WT and transgenic tobacco plants under 0, 100, and 200 mM mannitol treatments. (B–D) Germination rate, root length, and dry weight of WT and transgenic tobacco under 0 mM, 100 mM, and 200 mM mannitol treatments. (E) Phenotypic changes in tobacco under 200 mM salt treatment. (F) Electrolyte leakage rate. (G) MDA content. (H) H2O2 content. (I) Proline content. (J) POD enzyme activity. (K) SOD enzyme activity. (L) Fv/Fm. (M) NPQ content. (N–S) Expression levels of NtSOD, NtPOD, NtCAT, NtCBF, NtP5CS, and NtERD10C. Data are presented as mean ± standard deviation. The least significant difference test (LSD) was used to detect differences between the data. Different lowercase letters indicate statistically significant differences (p < 0.05).
4. Discussion
Diverse species within the genus Rosa, including R. koreana, R. rugosa, and R. multiflora, can exhibit resilience to adverse environments [2]. We screened and characterized stress resistance-related genes from R. multiflora to gain insights into the mechanisms of resilience in Rosa and to support the cultivation of these plants in gardens. The cold stress posed significant harm to plants [35], and the MYB transcription factors played a key role in plant responses to low temperatures [36]. Previous research has indicated that RmMYB44 is involved in the cold resistance of roses [26]. Similarly, MdMYB308L in apples interacts with MdbHLH33 to enhance cold stress resistance in apple calli [37], and the expression of OsMYB3R-2 in rice can be induced by cold stress, with its overexpression significantly improving cold resistance in A. thaliana [22].
The MYB proteins were classified into four subcategories: 1R-MYB, R2R3-MYB, 3R-MYB, and 4R-MYB [22]. Among these, the R2R3-MYB transcription factors are the most abundant and play critical regulatory roles in both biotic and abiotic stress responses in plants [38]. The cloning and multiple sequence alignment of RmMYB44 suggests that it belongs to the R2R3-MYB subclass. Based on previous studies and qRT-PCR results, we hypothesized that RmMYB44 could be involved in the abiotic stress response of R. multiflora. The MYB proteins are generally localized in the nucleus [21]. To confirm this, a pCAMBIA1300-RmMYB44-GFP vector was constructed and used in a tobacco transient expression system, demonstrating that RmMYB44 was localized in the nucleus (Figure 2D). In addition, the MYB transcription factors can activate or inhibit the transcription [39]. Transforming the RmMYB44 sequence into the pGBKT7 vector and expressing it in yeast indicated that RmMYB44 did not possess the self-activating function (Figure 2E), suggesting that it may require interactions with other proteins for activation.
MYB44 is involved in environmental stress, pest defense, and plant hormonal signal transduction. The overexpression of AtMYB44 has been demonstrated to enhance salt tolerance and drought resistance in soybeans [40]. Similarly, this study suggested that the overexpression of RmMYB44 improved the root length, fresh weight, and photosynthetic capacity in the transgenic tobacco under cold, drought, and salt stress, proving that RmMYB44 was a positive regulatory factor in plant stress resistance. In addition, the MYB transcription factors could act as negative regulators. In Malus pumila, the overexpression of MdMYB44 significantly reduced the callus tolerance to high salt and low temperatures, indicating that MdMYB44 was a negative regulator of the salt and cold stresses [41]. This demonstrated the multifaceted role of the MYB transcription factors in regulating plant stress resistance.
Under biotic and abiotic stresses, the content of reactive oxygen species and free radicals in plants increased, leading to decreased or destroyed enzyme activity, affecting plant growth and potentially causing plant death. The overexpression of PlMYB108 and TaMyb1D in the transgenic tobacco increased the antioxidant enzyme activities of SOD, POD, and CAT, enhancing the scavenging ability of reactive oxygen species and improving drought stress tolerance [42]. Similarly, RrMYB5 and RrMYB10, as the transcription factors induced by mechanical damage and oxidative stress in roses, promoted flavonoid accumulation by regulating the flavonoid synthesis genes, thereby improving the reactive oxygen species-scavenging capacity and enhancing the stress tolerance in Rosa rugosa [43]. The measurements of SOD, POD, CAT, H2O2, and O2− levels in the RmMYB44 overexpressing transgenic tobacco under cold, drought, and salt stress revealed enhanced activity of SOD, POD, and CAT compared to wild-type tobacco, reducing the reactive oxygen species damage and enhancing the stress resistance. The MDA content and electrolytic leakage rate were important indicators of plant stress resistance [44]. In Festuca arundinacea, the exogenous application of 5-aminolevulinic acid reduced the MDA and relative electrolytic leakage, further improving the tolerance to low-light stress [45]. Similarly, the overexpression of RmMYB44 in transgenic tobacco reduced MDA and the relative electrical leakage rates, mitigating the reactive oxygen species damage to tobacco cells.
As a transcription factor, MYB could play a key role in plant stress responses by regulating the expression of downstream functional genes involved in plant responses to abiotic stress. The qRT-PCR analysis revealed that under abiotic stress, the expression levels of NtSOD, NtPOD, and NtCAT genes were significantly upregulated in the transgenic tobacco. Additionally, the expression levels of several genes associated with POD and SOD metabolism were notably increased in the transgenic plants [33]. Therefore, the expression of RmMYB44 may enhance the activity of antioxidant enzymes and the ROS-scavenging ability by upregulating the NtSOD, NtPOD, NtCAT, NtCBF, NtP5CS, and NtERD10C genes, thereby reducing the damage caused by drought, cold, and salt stress in transgenic tobacco (Figure 7).
Figure 7.
Overexpression of RmMYB44 in tobacco elevated the enzyme activities of POD, SOD, and CAT, leading to a decrease in reactive oxygen species accumulation and consequently bolstering resistance to abiotic stress in plants. This picture was drawn using Figdraw (https://www.figdraw.com/ (accessed on 15 May 2024), license number: WROSP874c0).
5. Conclusions
In conclusion, we elucidated the function of RmMYB44 in plant responses to cold, salt, and drought stresses. We investigated the seed germination percentage, root elongation and weight, antioxidant enzyme activity, ROS-scavenging ability, and the expression levels of stress resistance-related genes in WT and transgenic tobacco. The results indicated that the overexpression of RmMYB44 promoted the seed germination rate, the root length, and the root weight in the transgenic tobacco under cold, salt, and drought stresses. Compared to the WT tobacco, the transgenic tobacco with the RmMYB44 overexpression exhibited higher antioxidant enzyme activity and lower ROS accumulation. Additionally, the photosynthetic capacity of transgenic tobacco was stronger despite the stress conditions that typically damaged the photosynthetic system. The qRT-PCR results indicated that the expressions of NtPOD, NtSOD, NtCAT, NtP5CS, NtCBF, and NtERD10C were significantly increased in transgenic tobacco with RmMYB44 overexpression, suggesting that RmMYB44 enhanced plant stress resistance by promoting the expression of stress-related genes (Figure 7).
Supplementary Materials
The following supporting information can be downloaded at: https://www.mdpi.com/article/10.3390/agriculture14081212/s1, Figure S1: (A–C) Changes in CAT enzyme activity in transgenic and wild-type tobacco under cold, drought, and salt stress treatments, respectively; Figure S2: (A–C) Changes in O2- content in transgenic and wild-type tobacco under cold, drought, and salt stress treatments, respectively; Table S1: Primer design of qRT-PCR and vector construction.
Author Contributions
W.Z.; Investigation, Formal analysis, Writing—original draft, Software. N.Z.; Data curation, Formal analysis, Writing—original draft. Q.Q., Y.Z. and X.Z.; Data curation. J.Z.; Software. T.Y. and D.C.; Visualization. J.D.; Conceptualization, Methodology, Supervision. All authors have read and agreed to the published version of the manuscript.
Funding
This research was funded by the China Postdoctoral Science Foundation (2023M730535) and the National Natural Science Foundation of China (No. 31971700).
Institutional Review Board Statement
Not applicable.
Data Availability Statement
The data presented in this study are available upon request from the corresponding author.
Acknowledgments
We appreciate all the people who have collaborated on this project.
Conflicts of Interest
The authors declare no conflicts of interest.
References
- Ahn, J.M.; Kim, J.; Kim, H.; Kim, K. Watershed Environmental Impact Assessment for Extreme Climates Based on Shared Socioeconomic Pathway Climate Change Scenarios. Ecol. Indic. 2023, 154, 110685. [Google Scholar] [CrossRef]
- Editorial Committee of Flora of China, Chinese Academy of Sciences. Flora of China; Science Press: Beijing, China, 1985; Volume 37. [Google Scholar]
- Wang, H.; Cheng, X.; Shi, Q.; Xu, J.; Chen, D.; Luo, C.; Liu, H.; Cao, L.; Huang, C. Cold Tolerance Identification of Nine Rosa L. Materials and Expression Patterns of Genes Related to Cold Tolerance in Rosa hybrida. Front. Plant Sci. 2023, 14, 1209134. [Google Scholar] [CrossRef] [PubMed]
- Zhang, X.; Zhang, J.; Zhang, W.; Yang, T.; Xiong, Y.; Che, D. Transcriptome Sequencing and de Novo Analysis of Rosa multiflora under Cold Stress. Acta Physiol. Plant. 2016, 38, 164. [Google Scholar] [CrossRef]
- Gangwar, H.; Kumari, P.; Gahlaut, V.; Kumar, S.; Jaiswal, V. Identification and Comprehensive Analysis of MIPSs in Rosaceae and Their Expression under Abiotic Stresses in Rose (Rosa chinensis). Front. Plant Sci. 2022, 13, 1021297. [Google Scholar] [CrossRef]
- Mohmed, G.; Heynes, X.; Naser, A.; Sun, W.; Hardy, K.; Grundy, S.; Lu, C. Modelling Daily Plant Growth Response to Environmental Conditions in Chinese Solar Greenhouse Using Bayesian Neural Network. Sci. Rep. 2023, 13, 4379. [Google Scholar] [CrossRef]
- Pant, P.; Pandey, S.; Dall’Acqua, S. The Influence of Environmental Conditions on Secondary Metabolites in Medicinal Plants: A Literature Review. Chem. Biodivers. 2021, 18, e2100345. [Google Scholar] [CrossRef] [PubMed]
- Cao, H.; Ding, R.; Kang, S.; Du, T.; Tong, L.; Zhang, Y.; Chen, J.; Shukla, M.K. Chapter Three—Drought, Salt, and Combined Stresses in Plants: Effects, Tolerance Mechanisms, and Strategies. In Advances in Agronomy; Sparks, D.L., Ed.; Academic Press: Cambridge, MA, USA, 2023; Volume 178, pp. 107–163. [Google Scholar]
- Ahluwalia, O.; Singh, P.C.; Bhatia, R. A Review on Drought Stress in Plants: Implications, Mitigation and the Role of Plant Growth Promoting Rhizobacteria. Resour. Environ. Sustain. 2021, 5, 100032. [Google Scholar] [CrossRef]
- Chen, Z.-H.; Soltis, D.E. Evolution of Environmental Stress Responses in Plants. Plant Cell Environ. 2020, 43, 2827–2831. [Google Scholar] [CrossRef]
- Devi, E.; Kumar, S.; Singh, B.; Sharma, S.; Beemrote, A.; Devi, C.; Chongtham, S.; Chongtham, H.; Yumlembam, R.; Athokpam, H.; et al. Adaptation Strategies and Defence Mechanisms of Plants During Environmental Stress. In Medicinal Plants and Environmental Challenges; Springer: Berlin/Heidelberg, Germany, 2017; pp. 359–413. ISBN 978-3-319-68716-2. [Google Scholar]
- Zhang, H.; Zhu, J.; Gong, Z.; Zhu, J.-K. Abiotic Stress Responses in Plants. Nat. Rev. Genet. 2022, 23, 104–119. [Google Scholar] [CrossRef]
- Khan, S.-A.; Li, M.-Z.; Wang, S.-M.; Yin, H.-J. Revisiting the Role of Plant Transcription Factors in the Battle against Abiotic Stress. Int. J. Mol. Sci. 2018, 19, 1634. [Google Scholar] [CrossRef]
- Joshi, R.; Wani, S.H.; Singh, B.; Bohra, A.; Dar, Z.A.; Lone, A.A.; Pareek, A.; Singla-Pareek, S.L. Transcription Factors and Plants Response to Drought Stress: Current Understanding and Future Directions. Front Plant Sci. 2016, 7, 1029. [Google Scholar] [CrossRef] [PubMed]
- Biswas, D.; Gain, H.; Mandal, A. MYB Transcription Factor: A New Weapon for Biotic Stress Tolerance in Plants. Plant Stress 2023, 10, 100252. [Google Scholar] [CrossRef]
- Xing, H.-T.; Shi, J.-Y.; Yin, S.-Q.; Wu, Q.-H.; Lv, J.-L.; Li, H.-L. The MYB Family and Their Response to Abiotic Stress in Ginger (Zingiber Officinale Roscoe). BMC Genom. 2024, 25, 460. [Google Scholar] [CrossRef] [PubMed]
- Pratyusha, D.S.; Sarada, D.V.L. MYB Transcription Factors-Master Regulators of Phenylpropanoid Biosynthesis and Diverse Developmental and Stress Responses. Plant Cell Rep. 2022, 41, 2245–2260. [Google Scholar] [CrossRef]
- Millard, P.S.; Kragelund, B.B.; Burow, M. R2R3 MYB Transcription Factors—Functions Outside the DNA-Binding Domain. Trends Plant Sci. 2019, 24, 934–946. [Google Scholar] [CrossRef] [PubMed]
- Shi, Y.; Ding, Y.; Yang, S. Molecular Regulation of CBF Signaling in Cold Acclimation. Trends Plant Sci. 2018, 23, 623–637. [Google Scholar] [CrossRef] [PubMed]
- Zhang, L.; Jiang, X.; Liu, Q.; Ahammed, G.J.; Lin, R.; Wang, L.; Shao, S.; Yu, J.; Zhou, Y. The HY5 and MYB15 Transcription Factors Positively Regulate Cold Tolerance in Tomato via the CBF Pathway. Plant Cell Environ. 2020, 43, 2712–2726. [Google Scholar] [CrossRef] [PubMed]
- Wang, X.; Niu, Y.; Zheng, Y. Multiple Functions of MYB Transcription Factors in Abiotic Stress Responses. Int. J. Mol. Sci. 2021, 22, 6125. [Google Scholar] [CrossRef] [PubMed]
- Dai, X.; Xu, Y.; Ma, Q.; Xu, W.; Wang, T.; Xue, Y.; Chong, K. Overexpression of an R1R2R3 MYB Gene, OsMYB3R-2, Increases Tolerance to Freezing, Drought, and Salt Stress in Transgenic Arabidopsis. Plant Physiol. 2007, 143, 1739–1751. [Google Scholar] [CrossRef]
- Zhang, Y.; Yu, S.; Niu, P.; Su, L.; Jiao, X.; Sui, X.; Shi, Y.; Liu, B.; Lu, W.; Zhu, H.; et al. RcMYB8 Enhances Salt and Drought Tolerance in Rose (Rosa chinensis) by Modulating RcPR5/1 and RcP5CS1. Mol. Hortic. 2024, 4, 3. [Google Scholar] [CrossRef]
- Lee, T.G.; Jang, C.S.; Kim, J.Y.; Kim, D.S.; Park, J.H.; Kim, D.Y.; Seo, Y.W. A Myb Transcription Factor (TaMyb1) from Wheat Roots Is Expressed during Hypoxia: Roles in Response to the Oxygen Concentration in Root Environment and Abiotic Stresses. Physiol. Plant. 2007, 129, 375–385. [Google Scholar] [CrossRef]
- Xu, Y.; Zhu, Z. UV-B Response: When UVR8 Meets MYBs. Trends Plant Sci. 2020, 25, 515–517. [Google Scholar] [CrossRef] [PubMed]
- Dong, J.; Cao, L.; Zhang, X.; Zhang, W.; Yang, T.; Zhang, J.; Che, D. An R2R3-MYB Transcription Factor RmMYB108 Responds to Chilling Stress of Rosa multiflora and Conferred Cold Tolerance of Arabidopsis. Front. Plant Sci. 2021, 12, 696919. [Google Scholar] [CrossRef] [PubMed]
- Rao, X.; Huang, X.; Zhou, Z.; Lin, X. An Improvement of the 2ˆ(-Delta Delta CT) Method for Quantitative Real-Time Polymerase Chain Reaction Data Analysis. Biostat. Bioinform. Biomath. 2013, 3, 71–85. [Google Scholar]
- Yu, Z.; Liuying, W.; Aiguo, Y.; Chenggang, L.; Lirui, C.; Caihong, J.; Aixia, C.; Wei, L.; Jing, Z.; Zhixin, X.; et al. Development and Application of a Molecular Marker for TMV Resistance Based on N Gene in Tobacco (Nicotiana tabacum). Euphytica 2017, 213, 259. [Google Scholar] [CrossRef]
- Chen, C.; Chen, H.; Zhang, Y.; Thomas, H.R.; Frank, M.H.; He, Y.; Xia, R. TBtools: An Integrative Toolkit Developed for Interactive Analyses of Big Biological Data. Mol. Plant 2020, 13, 1194–1202. [Google Scholar] [CrossRef] [PubMed]
- Fan, Y.; Gao, P.; Zhou, T.; Pang, S.; Zhang, J.; Yang, T.; Zhang, W.; Dong, J.; Che, D. Genome-Wide Identification and Expression Analysis of the Trehalose-6-Phosphate Synthase and Trehalose-6-Phosphate Phosphatase Gene Families in Rose (Rosa hybrida Cv ‘Carola’) under Different Light Conditions. Plants 2024, 13, 114. [Google Scholar] [CrossRef] [PubMed]
- Iqbal, J.; Zhang, W.; Fan, Y.; Dong, J.; Xie, Y.; Li, R.; Yang, T.; Zhang, J.; Che, D. Genome-Wide Bioinformatics Analysis of SWEET Gene Family and Expression Verification of Candidate PaSWEET Genes in Potentilla Anserina. Plants 2024, 13, 406. [Google Scholar] [CrossRef]
- Xu, S.; Li, L.; Luo, X.; Chen, M.; Tang, W.; Zhan, L.; Dai, Z.; Lam, T.T.; Guan, Y.; Yu, G. Ggtree: A Serialized Data Object for Visualization of a Phylogenetic Tree and Annotation Data. Imeta 2022, 1, e56. [Google Scholar] [CrossRef]
- De Francisco, L.; Pinto, D.; Rosseto, H.; Toledo, L.; Santos, R.; Tobaldini-Valério, F.; Svidzinski, T.; Bruschi, M.; Sarmento, B.; Oliveira, M.B.P.P.; et al. Evaluation of Radical Scavenging Activity, Intestinal Cell Viability and Antifungal Activity of Brazilian Propolis by-Product. Food Res. Int. 2018, 105, 537–547. [Google Scholar] [CrossRef]
- Zhou, M.; Peng, N.; Yang, C.; Wang, C. The Poplar (Populus trichocarpa) Dehydrin Gene PtrDHN-3 Enhances Tolerance to Salt Stress in Arabidopsis. Plants 2022, 11, 2700. [Google Scholar] [CrossRef] [PubMed]
- Vyse, K.; Penzlin, J.; Sergeant, K.; Hincha, D.K.; Arora, R.; Zuther, E. Repair of Sub-Lethal Freezing Damage in Leaves of Arabidopsis Thaliana. BMC Plant Biol. 2020, 20, 35. [Google Scholar] [CrossRef] [PubMed]
- Song, P.; Yang, R.; Jiao, K.; Guo, B.; Zhang, L.; Li, Y.; Zhang, K.; Zhou, S.; Wu, X.; Li, X. FvMYB108, a MYB Gene from Fragaria Vesca, Positively Regulates Cold and Salt Tolerance of Arabidopsis. Int. J. Mol. Sci. 2024, 25, 3405. [Google Scholar] [CrossRef]
- An, J.; Wang, X.; Zhang, X.; Xu, H.; Bi, S.; You, C.; Hao, Y. An Apple MYB Transcription Factor Regulates Cold Tolerance and Anthocyanin Accumulation and Undergoes MIEL1-mediated Degradation. Plant Biotechnol. J. 2020, 18, 337–353. [Google Scholar] [CrossRef] [PubMed]
- Yang, K.; Dong, Q.; Wu, J.; Li, H.; Luan, H.; Jia, P.; Zhang, X.; Guo, S.; Yang, M.; Qi, G. Genome-Wide Analysis of the R2R3-MYB Transcription Factor Gene Family Expressed in Juglans Regia under Abiotic and Biotic Stresses. Ind. Crops Prod. 2023, 198, 116709. [Google Scholar] [CrossRef]
- Dubos, C.; Stracke, R.; Grotewold, E.; Weisshaar, B.; Martin, C.; Lepiniec, L. MYB Transcription Factors in Arabidopsis. Trends Plant Sci. 2010, 15, 573–581. [Google Scholar] [CrossRef] [PubMed]
- Shim, J.S.; Choi, Y.D. Direct Regulation of WRKY70 by AtMYB44 in Plant Defense Responses. Plant Signal. Behav. 2013, 8, e24509. [Google Scholar] [CrossRef] [PubMed]
- Chen, C.; Zhang, Z.; Lei, Y.-Y.; Chen, W.-J.; Zhang, Z.-H.; Li, X.-M.; Dai, H.-Y. MdMYB44-like Positively Regulates Salt and Drought Tolerance via the MdPYL8-MdPP2CA Module in Apple. Plant J. 2024, 118, 24–41. [Google Scholar] [CrossRef]
- Wu, Y.; Li, T.; Cheng, Z.; Zhao, D.; Tao, J. R2R3-MYB Transcription Factor PlMYB108 Confers Drought Tolerance in Herbaceous Peony (Paeonia lactiflora Pall.). Int. J. Mol. Sci. 2021, 22, 11884. [Google Scholar] [CrossRef]
- Li, C.; Ng, C.K.-Y.; Fan, L.-M. MYB Transcription Factors, Active Players in Abiotic Stress Signaling. Environ. Exp. Bot. 2015, 114, 80–91. [Google Scholar] [CrossRef]
- Guo, Z.-W.; Hu, J.-J.; Chen, S.-L.; Li, Y.-C.; Yang, Q.-P.; Cai, H.-J. Nitrogen Addition and Clonal Integration Alleviate Water Stress of Dependent Ramets of Indocalamus Decorus under Heterogeneous Soil Water Environment. Sci. Rep. 2017, 7, 44524. [Google Scholar] [CrossRef] [PubMed]
- Long, S.; Liu, B.; Gong, J.; Wang, R.; Gao, S.; Zhu, T.; Guo, H.; Liu, T.; Xu, Y. 5-Aminolevulinic Acid Promotes Low-Light Tolerance by Regulating Chloroplast Ultrastructure, Photosynthesis, and Antioxidant Capacity in Tall Fescue. Plant Physiol. Biochem. 2022, 190, 248–261. [Google Scholar] [CrossRef] [PubMed]
Disclaimer/Publisher’s Note: The statements, opinions and data contained in all publications are solely those of the individual author(s) and contributor(s) and not of MDPI and/or the editor(s). MDPI and/or the editor(s) disclaim responsibility for any injury to people or property resulting from any ideas, methods, instructions or products referred to in the content. |
© 2024 by the authors. Licensee MDPI, Basel, Switzerland. This article is an open access article distributed under the terms and conditions of the Creative Commons Attribution (CC BY) license (https://creativecommons.org/licenses/by/4.0/).






