Agroeconomic Indexes and Big Data: Digital Marketing Analytics Implications for Enhanced Decision Making with Artificial Intelligence-Based Modeling
Abstract
1. Introduction
2. Motivation and Background of the Research
2.1. Implications of AI Models for Decision Making in Agriculture
2.2. Big Data and Digital Marketing in Agriculture
2.3. Agroeconomic Index Connections with AI-Modeled Digital Marketing Analytics
2.4. Hypotheses Development
3. Materials and Methods
3.1. Methodological Framework
- Collection and organization of big data from corporate websites combined with the gathering of the required indexes: For this phase, the website platform DSS, which enables website analytical data from corporate websites, is utilized to extract the historical values of the selected big data metrics. For the agroeconomic indexes of this study, the database of the Federal Reserve Bank of St. Louis: https://fred.stlouisfed.org/ (accessed on 8 November 2023) was accessed. The authors extracted historical data referring to the period of 1 July 2022 up to 31 January 2023.
- Development of statistical analysis followed by a conceptual framework using the Fuzzy Cognitive Mapping (FCM) process takes place by utilizing the MentalModeler [71] website platform DSS. In this step, the authors performed the required statistical analyses (descriptive statistics, correlation, and linear regression models) for extracting valuable coefficients for the variables’ relationships. Then, the correlation and linear regression coefficients (OLS), as well as the variables’ descriptive statistics were inserted into the FCM model. In this way, the FCM output provided this study with a concept for representing the interrelationships of the total of the analyzed factors [72]. The latter model served as a conceptual framework for understanding the overall environment and the included variables in the analysis.
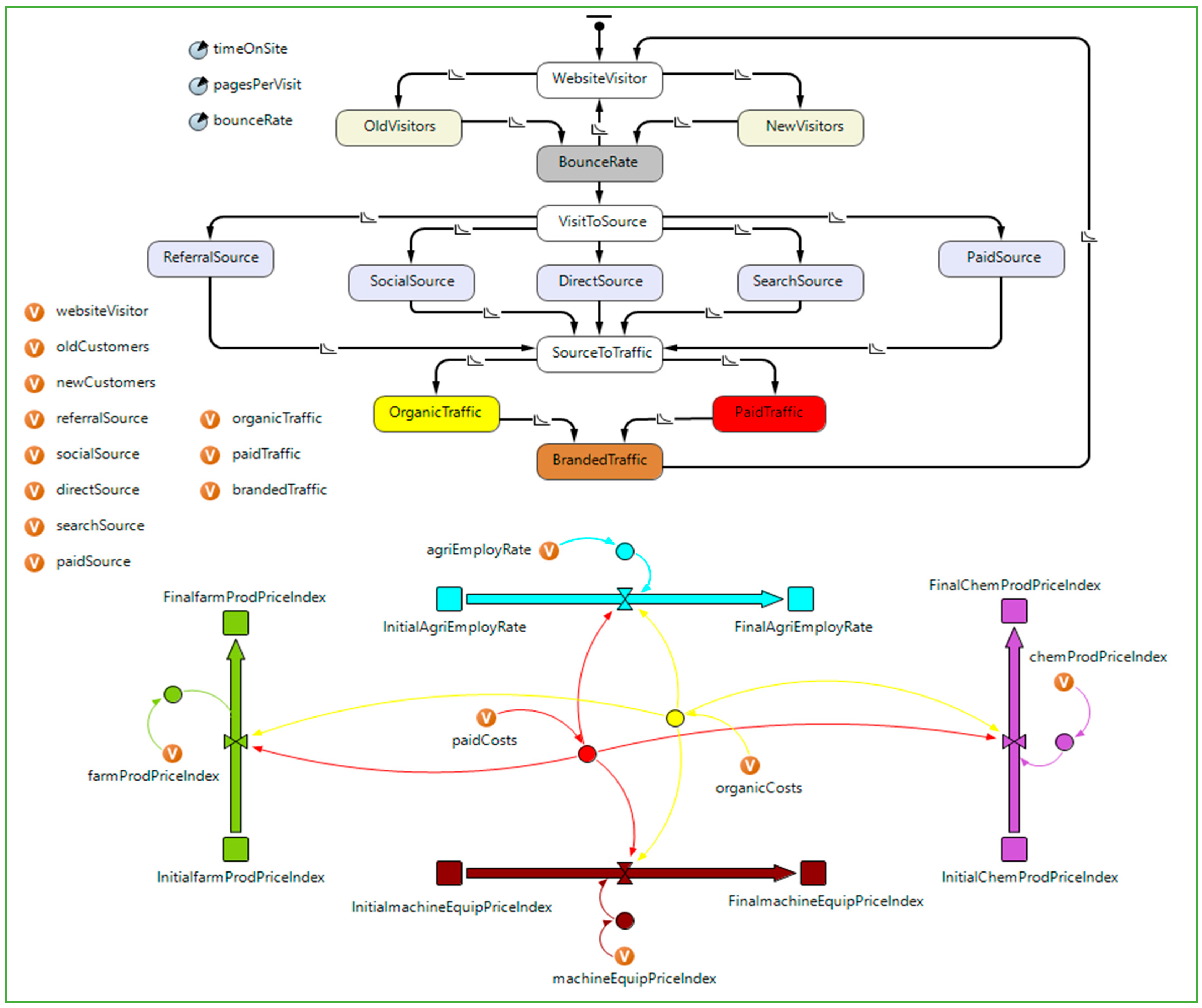
- Deployment of a hybrid modeling process to assist the depiction of agroeconomic index variations through time based on the trajectory of digital marketing analytics by capitalizing on the AnyLogic [73] simulation modeling DSS: This hybrid model (HM) consists of agent-based models (ABMs) and system dynamics (SD) to represent the effect of the dynamic variables, as well as the agent-related ones on the agroeconomic indexes during the simulation period. Regarding the agriculture website users’ behavioral metrics, an ANN model [56] was used to simulate the selected digital marketing analytic metrics of agriculture website visitors’ online behaviors. This prediction was based on the concept that these digital behavioral metrics should represent the visitors’ responses and simulate the normal distribution course. The repletion of the following procedure produced the results of the simulation: agents (ABM), representing agriculture website visitors, enter the website statecharts of the model based on their digital behavior metrics calculated by the ANN model (set to simulate the normal distribution). From the agents’ movements, the dynamic variables of the model constantly vary the values of their factors. To perform the task of the overall HM simulation, the coefficients and descriptive statistics of the previous step are required as input.
3.2. Research Sample
4. Results
4.1. Statistical Analysis
4.2. FCM Model for Conceptual Framework
4.3. Hybrid Model and AI Procedures
5. Discussion
6. Conclusions
6.1. Theoretical and Practical Implications
- Data Integration
- Predictive analysis
- Market Forecasting
- Targeted Marketing
- Price optimization
- Personalized campaigns
- Supply Chain efficiency
- Data-driven Decision Making
6.2. Limitations
Author Contributions
Funding
Institutional Review Board Statement
Informed Consent Statement
Data Availability Statement
Conflicts of Interest
Appendix A
| Java Code of AnyLogic Hybrid Model and AI Algorithm |
|---|
| @Override @AnyLogicInternalCodegenAPI public void enterState (short _state, boolean _destination) { switch (_state) { case WebsiteVisitor://(Simple state (not composite)) statechart.setActiveState_xjal (WebsiteVisitor); { websiteVisitor++; public static void main(String[] args) { //bounceRate double[] input = {dataSet}; double[] output = {0.034, 0.53}; DataSet dataSet = new DataSet(input.length, output.length); dataSet.addRow(new DataSetRow(input, output)); NeuralNetwork neuralNetwork = new MultiLayerPerceptron(input.length, 2, output.length); BackPropagation learningRule = new BackPropagation(); neuralNetwork.setLearningRule(learningRule); int maxIterations = 1000; for (int i = 0; i < maxIterations; i++) { neuralNetwork.learn(dataSet); double[] inputToTest = {0.034, 0.53}; neuralNetwork.setInput(inputToTest); neuralNetwork.calculate(); double[] predictedOutput = neuralNetwork.getOutput(); System.out.println(“Predicted Output: “ + predictedOutput [0]); //timeOnSite double[] input = {dataSet}; double[] output = {500.14/60, 114.015/60}; DataSet dataSet = new DataSet(input.length, output.length); dataSet.addRow(new DataSetRow(input, output)); NeuralNetwork neuralNetwork = new MultiLayerPerceptron(input.length, 2, output.length); BackPropagation learningRule = new BackPropagation(); neuralNetwork.setLearningRule(learningRule); int maxIterations = 1000; for (int i = 0; i < maxIterations; i++) { neuralNetwork.learn(dataSet); double[] inputToTest = {500.14/60, 114.015/60}; neuralNetwork.setInput(inputToTest); neuralNetwork.calculate(); double[] predictedOutput = neuralNetwork.getOutput(); System.out.println(“Predicted Output: “ + predictedOutput [0]); //pagesPerVisit double[] input = {dataSet}; double[] output = {2.75, 0.095}; DataSet dataSet = new DataSet(input.length, output.length); dataSet.addRow(new DataSetRow(input, output)); NeuralNetwork neuralNetwork = new MultiLayerPerceptron(input.length, 2, output.length); BackPropagation learningRule = new BackPropagation(); neuralNetwork.setLearningRule(learningRule); int maxIterations = 1000; for (int i = 0; i < maxIterations; i++) { neuralNetwork.learn(dataSet); double[] inputToTest = {2.75, 0.095}; neuralNetwork.setInput(inputToTest); neuralNetwork.calculate(); double[] predictedOutput = neuralNetwork.getOutput(); System.out.println(“Predicted Output: “ + predictedOutput [0]);;} transition1.start(); transition2.start(); return; case OldVisitors://(Simple state (not composite)) statechart.setActiveState_xjal (OldVisitors); { oldVisitors++ ;} transition7.start(); return; case BounceRate://(Simple state (not composite)) statechart.setActiveState_xjal (BounceRate); transition8.start(); transition9.start(); return; case VisitToSource://(Simple state (not composite)) statechart.setActiveState_xjal (VisitToSource); transition11.start(); transition12.start(); transition13.start(); transition14.start(); transition15.start(); return; case DirectSource://(Simple state (not composite)) statechart.setActiveState_xjal (DirectSource); { directSource++ ;} transition16.start(); return; case SourceToTraffic://(Simple state (not composite)) statechart.setActiveState_xjal (SourceToTraffic); transition5.start(); transition6.start(); return; case OrganicTraffic://(Simple state (not composite)) statechart.setActiveState_xjal (OrganicTraffic); { organicTraffic++; organicCosts = normal(8.927645357, 24.6029) ;} transition3.start(); return; case BrandedTraffic://(Simple state (not composite)) statechart.setActiveState_xjal (BrandedTraffic); { brandedTraffic = normal(9.54142, 56.2333); agriEmployRate = brandedTraffic*(0.944) + organicCosts*(−0.366) + socialSource*(0.195) + searchSource*(0.007) + timeOnSite*(0.047) + oldVisitors*(−0.082); farmProdPriceIndex = brandedTraffic*(−0.145) + organicCosts*(−0.576) + socialSource*(0.005) + searchSource*(0.050) + timeOnSite*(0.419) + oldVisitors*(−0.986); chemProdPriceIndex = brandedTraffic*(0.209) + organicCosts*(0.029) + socialSource*(−0.474) + searchSource*(0.768) + timeOnSite*(0.057) + oldVisitors*(0.290); machineEquipPriceIndex = brandedTraffic*(−0.375) + organicCosts*(0.424) + socialSource*(−0.118) + searchSource*(−0.130) + timeOnSite*(0.118) + oldVisitors*(−0.931); ;} transition.start(); return; case PaidTraffic://(Simple state (not composite)) statechart.setActiveState_xjal (PaidTraffic); { paidTraffic++; paidCosts = normal(0.966667, 2.2775838) ;} transition4.start(); return; case ReferralSource://(Simple state (not composite)) statechart.setActiveState_xjal (ReferralSource); { referralSource++ ;} transition18.start(); return; case SocialSource://(Simple state (not composite)) statechart.setActiveState_xjal (SocialSource); { socialSource++ ;} transition17.start(); return; case PaidSource://(Simple state (not composite)) statechart.setActiveState_xjal (PaidSource); { paidSource++ ;} transition19.start(); return; case SearchSource://(Simple state (not composite)) statechart.setActiveState_xjal (SearchSource); { searchSource++ ;} transition20.start(); return; case NewVisitors://(Simple state (not composite)) statechart.setActiveState_xjal (NewVisitors); { newVisitors++ ;} transition10.start(); return; default: super.enterState (_state, _destination); return; } } |
References
- Nolte, K.; Ostermeier, M. Labour Market Effects of Large-Scale Agricultural Investment: Conceptual Considerations and Estimated Employment Effects. World Dev. 2017, 98, 430–446. [Google Scholar] [CrossRef]
- Roser, M. Employment in Agriculture. 2023. Available online: https://ourworldindata.org/employment-in-agriculture#article-citation (accessed on 10 November 2023).
- Malhi, G.S.; Kaur, M.; Kaushik, P. Impact of Climate Change on Agriculture and Its Mitigation Strategies: A Review. Sustainability 2021, 13, 1318. [Google Scholar] [CrossRef]
- Hrustek, L. Sustainability Driven by Agriculture through Digital Transformation. Sustainability 2020, 12, 8596. [Google Scholar] [CrossRef]
- DeBoe, G. Economic and environmental sustainability performance of environmental policies in agriculture. In OECD Food, Agriculture and Fisheries Papers; OECD Publishing: Paris, France, 2020; p. 140. [Google Scholar] [CrossRef]
- FAO. Employment Indicators 2000–2021. 2023. Available online: https://www.fao.org/3/cc6627en/cc6627en.pdf (accessed on 8 November 2023).
- Ji, C.J.; Hu, Y.J.; Tang, B.J.; Qu, S. Price drivers in the carbon emissions trading scheme: Evidence from Chinese emissions trading scheme pilots. J. Clean. Prod. 2021, 278, 123469. [Google Scholar] [CrossRef]
- Statistics Canada. Farm Product Price Index (FPPI). 2023. Available online: https://www23.statcan.gc.ca/imdb/p2SV.pl?Function=getSurvey&SDDS=5040 (accessed on 8 November 2023).
- Nguyen, P.T.; Nguyen, Q.L.H.T.T. Critical Factors Affecting Construction Price Index: An Integrated Fuzzy Logic and Analytical Hierarchy Process. J. Asian Financ. Econ. Bus. 2020, 7, 197–204. [Google Scholar] [CrossRef]
- Lampridi, M.G.; Sørensen, C.G.; Bochtis, D. Agricultural Sustainability: A Review of Concepts and Methods. Sustainability 2019, 11, 5120. [Google Scholar] [CrossRef]
- Long, X.; Ji, X. Economic growth quality, environmental sustainability, and social welfare in China-provincial assessment based on genuine progress indicator (GPI). Ecol. Econ. 2019, 159, 157–176. [Google Scholar] [CrossRef]
- Coble, K.H.; Mishra, A.K.; Ferrell, S.; Griffin, T. Big data in agriculture: A challenge for the future. Appl. Econ. Perspect. Policy 2018, 40, 79–96. [Google Scholar] [CrossRef]
- Misra, N.N.; Dixit, Y.; Al-Mallahi, A.; Bhullar, M.S.; Upadhyay, R.; Martynenko, A. IoT, big data, and artificial intelligence in agriculture and food industry. IEEE Internet Things J. 2020, 9, 6305–6324. [Google Scholar] [CrossRef]
- Evstatiev, B.I.; Gabrovska-Evstatieva, K.G. A review on the methods for big data analysis in agriculture. IOP Conf. Ser. Mater. Sci. Eng. 2021, 1032, 012053. [Google Scholar] [CrossRef]
- Madhani, P.M. Building a customer-centric supply chain strategy: Enhancing competitive advantages. IUP J. Bus. Strategy 2019, 16, 28–42. [Google Scholar]
- Ranjan, J.; Foropon, C. Big data analytics in building the competitive intelligence of organizations. Int. J. Inf. Manag. 2021, 56, 102231. [Google Scholar] [CrossRef]
- Sakas, D.P.; Giannakopoulos, N.T.; Terzi, M.C.; Kanellos, N. Engineering Supply Chain Transportation Indexes through Big Data Analytics and Deep Learning. Appl. Sci. 2023, 13, 9983. [Google Scholar] [CrossRef]
- Vasumathi, P.; Arun, C.J. Adoption of Digital Marketing in Agribusiness: A Conceptual Study. Acad. Mark. Stud. J. 2021, 25, 1–6. [Google Scholar]
- Berbel, J.; Martínez-Dalmau, J. A Simple Agro-Economic Model for Optimal Farm Nitrogen Application under Yield Uncertainty. Agronomy 2021, 11, 1107. [Google Scholar] [CrossRef]
- Storm, H.; Baylis, K.; Heckelei, T. Machine learning in agricultural and applied economics. Eur. Rev. Agric. Econ. 2020, 47, 849–892. [Google Scholar] [CrossRef]
- Klerkx, L.; Jakku, E.; Labarthe, P. A review of social science on digital agriculture, smart farming and agriculture 4.0: New contributions and a future research agenda. NJAS—Wagening. J. Life Sci. 2019, 90–91, 100315. [Google Scholar] [CrossRef]
- Lioutas, E.D.; Charatsari, C.; La Rocca, G.; De Rosa, M. Key questions on the use of big data in farming: An activity theory approach. NJAS—Wagening. J. Life Sci. 2019, 90–91, 100297. [Google Scholar] [CrossRef]
- Jha, K.; Aalap Doshi, A.; Patel, P.; Shah, M. A comprehensive review on automation in agriculture using artificial intelligence. Artif. Intell. Agric. 2019, 2, 1–12. [Google Scholar] [CrossRef]
- Rupnik, R.; Kukar, M.; Vračar, P.; Košir, D.; Pevec, D.; Bosnić, Z. AgroDSS: A decision support system for agriculture and farming. Comput. Electron. Agric. 2019, 161, 260–271. [Google Scholar] [CrossRef]
- Saura, J.R. Using data sciences in digital marketing: Framework, methods, and performance metrics. J. Innov. Knowl. 2021, 6, 92–102. [Google Scholar] [CrossRef]
- Kowalska, A.; Ashraf, H. Advances in deep learning algorithms for agricultural monitoring and management. Appl. Res. Artif. Intell. Cloud Comput. 2023, 6, 68–88. [Google Scholar]
- Sarker, N.I.; Islam, S.; Ali, A.; Islam, S.; Salam, A.; Mahmud, S.M.H. Promoting digital agriculture through big data for sustainable farm management. Int. J. Innov. Appl. Stud. 2019, 25, 1235–1240. [Google Scholar]
- Rabah, I. Improving wastewater treatment plant performance: An ann-based predictive model for managing average daily overflow and resource allocation optimization using tabu search. Asian J. Civ. Eng. 2023, 25, 1427–1441. [Google Scholar] [CrossRef]
- Zangeneh, M.; Omid, M.; Akram, A. Integrated Assessment and Modeling of Agricultural Mechanization in Potato Production of Iran by Artificial Neural Networks. Agric. Res. 2015, 4, 283–302. [Google Scholar] [CrossRef]
- Rao, E.P.; Rakesh, V.; Ramesh, K.V. Big Data analytics and Artificial Intelligence methods for decision making in agriculture. Indian J. Agron. 2021, 66, 279–287. [Google Scholar]
- Wongchai, A.; rao Jenjeti, D.; Priyadarsini, A.I.; Deb, N.; Bhardwaj, A.; Tomar, P. Farm monitoring and disease prediction by classification based on deep learning architectures in sustainable agriculture. Ecol. Model. 2022, 474, 110167. [Google Scholar] [CrossRef]
- Pavithra, A.; Kalpana, G.; Vigneswaran, T. Deep learning-based automated disease detection and classification model for precision agriculture. Soft Comput. 2023, 1–12. [Google Scholar] [CrossRef]
- Li, Y.; Chao, X. ANN-Based Continual Classification in Agriculture. Agriculture 2020, 10, 178. [Google Scholar] [CrossRef]
- Chergui, N.; Kechadi, M.T.; McDonnell, M. The Impact of Data Analytics in Digital Agriculture: A Review. In Proceedings of the 2020 International Multi-Conference on: Organization of Knowledge and Advanced Technologies (OCTA), Tunis, Tunisia, 6–8 February 2020; pp. 1–13. [Google Scholar] [CrossRef]
- Ganeshkumar, C.; Jena, S.K.; Sivakumar, A.; Nambirajan, T. Artificial intelligence in agricultural value chain: Review and future directions. J. Agribus. Dev. Emerg. Econ. 2023, 13, 379–398. [Google Scholar] [CrossRef]
- Ali, A.; Xia, C. Current and prospective impacts of digital marketing on the small agricultural stakeholders in the developing countries. In Application of Machine Learning in Agriculture; Academic Press: Cambridge, MA, USA, 2022; pp. 91–112. [Google Scholar] [CrossRef]
- Zhai, Z.; Martínez, J.F.; Beltran, V.; Martínez, N.L. Decision support systems for agriculture 4.0: Survey and challenges. Comput. Electron. Agric. 2020, 170, 105256. [Google Scholar] [CrossRef]
- Gupta, S.; Leszkiewicz, A.; Kumar, V.; Bijmolt, T.; Potapov, D. Digital Analytics: Modeling for Insights and New Methods. J. Interact. Mark. 2020, 51, 26–43. [Google Scholar] [CrossRef]
- Ciruela-Lorenzo, A.M.; Del-Aguila-Obra, A.R.; Padilla-Meléndez, A.; Plaza-Angulo, J.J. Digitalization of Agri-Cooperatives in the Smart Agriculture Context. Proposal of a Digital Diagnosis Tool. Sustainability 2020, 12, 1325. [Google Scholar] [CrossRef]
- Tantalaki, N.; Souravlas, S.; Roumeliotis, M. Data-driven decision making in precision agriculture: The rise of big data in agricultural systems. J. Agric. Food Inf. 2019, 20, 344–380. [Google Scholar] [CrossRef]
- Sharma, R.; Kamble, S.S.; Gunasekaran, A.; Kumar, V.; Kumar, A. A systematic literature review on machine learning applications for sustainable agriculture supply chain performance. Comput. Oper. Res. 2020, 119, 104926. [Google Scholar] [CrossRef]
- Blend, I. Social Media Marketing Activities and Brand Loyalty: A Meta-Analysis Examination. J. Promot. Manag. 2022, 28, 60–90. [Google Scholar]
- Erdmann, A.; Ponzoa, J.M. Digital inbound marketing: Measuring the economic performance of grocery e-commerce in Europe and the USA. Technol. Forecast. Soc. Chang. 2021, 162, 120373. [Google Scholar] [CrossRef]
- Boutsouki, C. Impulse behavior in economic crisis: A data driven market segmentation. Int. J. Retail Distrib. Manag. 2019, 47, 974–996. [Google Scholar] [CrossRef]
- Li, P.; Rao, C.; Goh, M.; Yang, Z. Pricing strategies and profit coordination under a double echelon green supply chain. J. Clean. Prod. 2021, 278, 123694. [Google Scholar] [CrossRef]
- Nesticò, A.; Maselli, G. Sustainability indicators for the economic evaluation of tourism investments on islands. J. Clean. Prod. 2020, 248, 119217. [Google Scholar] [CrossRef]
- Akbarov, S. Consumer ethnocentrism and purchasing behavior: Moderating effect of demographics. J. Islam. Mark. 2022, 13, 898–932. [Google Scholar] [CrossRef]
- Ali, B.J.; Anwar, G. Marketing Strategy: Pricing strategies and its influence on consumer purchasing decision. Int. J. Rural Dev. Environ. Health Res. 2021, 5, 26–39. [Google Scholar] [CrossRef]
- Gu, S.; Ślusarczyk, B.; Hajizada, S.; Kovalyova, I.; Sakhbieva, A. Impact of the COVID-19 Pandemic on Online Consumer Purchasing Behavior. J. Theor. Appl. Electron. Commer. Res. 2021, 16, 2263–2281. [Google Scholar] [CrossRef]
- Albataineh, A.; Qusef, A. Why Companies in Jordan Should Adopt e-Business Solutions? In Proceedings of the 11th International Conference on Information and Communication Systems (ICICS), Irbid, Jordan, 7–9 April 2020; pp. 272–276. [Google Scholar] [CrossRef]
- Vila, T.D.; González, E.A.; Vila, N.A.; Brea, J.A.F. Indicators of Website Features in the User Experience of E-Tourism Search and Metasearch Engines. J. Theor. Appl. Electron. Commer. Res. 2021, 16, 18–36. [Google Scholar] [CrossRef]
- Watulingas, E.B.; Permana, D. The Influence of User Interface, User Experience and Digital Marketing toward Purchase Intention. Int. Humanit. Appl. Sci. J. 2020, 3, 35–39. [Google Scholar] [CrossRef]
- Matta, H.; Gupta, R.; Agarwal, S. Search Engine optimization in Digital Marketing: Present Scenario and Future Scope. In Proceedings of the International Conference on Intelligent Engineering and Management (ICIEM), London, UK, 17–19 June 2020; pp. 530–534. [Google Scholar] [CrossRef]
- Forghani, E.; Sheikh, R.; Hosseini, S.M.H.; Sana, S.S. The impact of digital marketing strategies on customer’s buying behavior in online shopping using the rough set theory. Int. J. Syst. Assur. Eng. Manag. 2022, 13, 625–640. [Google Scholar] [CrossRef]
- Eli-Chukwu, N.C. Applications of artificial intelligence in agriculture: A review. Eng. Technol. Appl. Sci. Res. 2019, 9, 4377–4383. [Google Scholar] [CrossRef]
- Jäger, G.; Reisinger, D. Can we replicate real human behaviour using Artificial Neural Networks? Math. Comput. Model. Dyn. Syst. 2022, 28, 95–109. [Google Scholar] [CrossRef]
- Kamilaris, A.; Kartakoullis, A.; Prenafeta-Boldú, F.X. A review on the practice of big data analysis in agriculture. Comput. Electron. Agric. 2017, 143, 23–37. [Google Scholar] [CrossRef]
- Tseng, F.-H.; Cho, H.-H.; Wu, H.-T. Applying Big Data for Intelligent Agriculture-Based Crop Selection Analysis. IEEE Access 2019, 7, 116965–116974. [Google Scholar] [CrossRef]
- Caiazza, R.; Bigliardi, B. Web marketing in agri-food industry: Challenges and opportunities. Trends Food Sci. Technol. 2020, 103, 12–19. [Google Scholar] [CrossRef]
- Bhat, S.A.; Huang, N.-F. Big Data and AI Revolution in Precision Agriculture: Survey and Challenges. IEEE Access 2021, 9, 110209–110222. [Google Scholar] [CrossRef]
- Kim, N.; Ha, K.-J.; Park, N.-W.; Cho, J.; Hong, S.; Lee, Y.-W. A Comparison Between Major Artificial Intelligence Models for Crop Yield Prediction: Case Study of the Midwestern United States, 2006–2015. ISPRS Int. J. Geo-Inf. 2019, 8, 240. [Google Scholar] [CrossRef]
- Stone, M.; Aravopoulou, E.; Ekinci, Y.; Evans, G.; Hobbs, M.; Labib, A.; Laughlin, P.; Machtynger, J.; Machtynger, L. Artificial intelligence (AI) in strategic marketing decision-making: A research agenda. Bottom Line 2020, 33, 183–200. [Google Scholar] [CrossRef]
- Maintz, J.; Zaumseil, F. Tracking content marketing performance using web analytics: Tools, metrics, and data privacy implications. Int. J. Internet Mark. Advert. 2019, 13, 170–182. [Google Scholar] [CrossRef]
- Ayed, R.B.; Hanana, M. Artificial Intelligence to Improve the Food and Agriculture Sector. J. Food Qual. 2021, 2021, 5584754. [Google Scholar] [CrossRef]
- Boone, T.; Ganeshan, R.; Jain, A.; Sanders, N.R. Forecasting sales in the supply chain: Consumer analytics in the big data era. Int. J. Forecast. 2019, 35, 170–180. [Google Scholar] [CrossRef]
- Verma, S.; Sharma, R.; Deb, S.; Maitra, D. Artificial intelligence in marketing: Systematic review and future research direction. Int. J. Inf. Manag. Data Insights 2021, 1, 100002. [Google Scholar] [CrossRef]
- Chandra, S.; Verma, S.; Lim, W.M.; Kumar, S.; Donthu, N. Personalization in personalized marketing: Trends and ways forward. Psychol. Mark. 2022, 39, 1529–1562. [Google Scholar] [CrossRef]
- Jan, L. Digital marketing: Incompatibilities between performance marketing and marketing creativity. J. Digit. Soc. Media Mark. 2021, 8, 376–386. [Google Scholar]
- Belhadi, A.; Mani, V.; Kamble, S.S.; Khan, S.A.R.; Verma, S. Artificial intelligence-driven innovation for enhancing supply chain resilience and performance under the effect of supply chain dynamism: An empirical investigation. Ann. Oper. Res. 2021. [Google Scholar] [CrossRef] [PubMed]
- Niu, Y.; Ying, L.; Yang, L.; Bao, M.; Sivaparthipan, C.B. Organizational business intelligence and decision making using big data analytics. Inf. Process. Manag. 2021, 58, 102725. [Google Scholar] [CrossRef]
- MentalModeler. 2023. Available online: https://dev.mentalmodeler.com/ (accessed on 26 October 2023).
- Borrero-Domínguez, D.; Escobar-Rodríguez, T. Decision support systems in crowdfunding: A fuzzy cognitive maps (FCM) approach. Decis. Support Syst. 2023, 173, 114000. [Google Scholar] [CrossRef]
- Anylogic. 2023. Available online: https://www.anylogic.com/ (accessed on 26 October 2023).
- Fernando, J.; Silberstein, S.; Rathburn, P. Market Capitalization: How Is It Calculated and What Does It Tell Investors? 2023. Available online: https://www.investopedia.com/terms/m/marketcapitalization.asp (accessed on 26 October 2023).
- Companiesmarketcap. Largest Agriculture Companies by Market Cap. 2023. Available online: https://companiesmarketcap.com/agriculture/largest-companies-by-market-cap/ (accessed on 26 October 2023).
- AGCO. 2023. Available online: https://www.agcocorp.com/ (accessed on 26 October 2023).
- Corteva. 2023. Available online: https://www.corteva.com/ (accessed on 26 October 2023).
- Escorts Kubota. 2023. Available online: https://www.escortsgroup.com/ (accessed on 26 October 2023).
- Hektas. 2023. Available online: https://hektas.com.tr/en/ (accessed on 26 October 2023).
- Olam Group. 2023. Available online: https://www.olamgroup.com/ (accessed on 26 October 2023).
- Semrush. 2023. Available online: https://www.semrush.com/ (accessed on 26 October 2023).
- Migkos, S.P.; Sakas, D.P.; Giannakopoulos, N.T.; Konteos, G.; Metsiou, A. Analyzing Greece 2010 Memorandum’s Impact on Macroeconomic and Financial Figures through FCM. Economies 2022, 10, 178. [Google Scholar] [CrossRef]
- Meechang, K.; Watanabe, K. Modeling to Achieve Area Business Continuity Management Implementation via a Fuzzy Cognitive Map. Sustainability 2023, 15, 13531. [Google Scholar] [CrossRef]
- Ding, Z.; Gong, W.; Li, S.; Wu, Z. System Dynamics versus Agent-Based Modeling: A Review of Complexity Simulation in Construction Waste Management. Sustainability 2018, 10, 2484. [Google Scholar] [CrossRef]
- Ding, S.; Ward, H.; Cucurachi, S.; Tukker, A. Revealing the hidden potentials of Internet of Things (IoT)—An integrated approach using agent-based modelling and system dynamics to assess sustainable supply chain performance. J. Clean. Prod. 2023, 42, 138558. [Google Scholar] [CrossRef]
- Wang, H.; Shi, W.; He, W.; Xue, H.; Zeng, W. Simulation of urban transport carbon dioxide emission reduction environment economic policy in China: An integrated approach using agent-based modelling and system dynamics. J. Clean. Prod. 2023, 392, 136221. [Google Scholar] [CrossRef]
- Chalmeta, R.; Santos-deLeón, N.J. Sustainable Supply Chain in the Era of Industry 4.0 and Big Data: A Systematic Analysis of Literature and Research. Sustainability 2020, 12, 4108. [Google Scholar] [CrossRef]
- Sakas, D.P.; Giannakopoulos, N.T.; Trivellas, P. Exploring affiliate marketing’s impact on customers’ brand engagement and vulnerability in the online banking service sector. Int. J. Bank Mark. 2023. [Google Scholar] [CrossRef]
- Wang, C.-H.; Gu, Y.-W. Sales Forecasting, Market Analysis, and Performance Assessment for US Retail Firms: A Business Analytics Perspective. Appl. Sci. 2022, 12, 8480. [Google Scholar] [CrossRef]
- Sakas, D.P.; Giannakopoulos, N.T.; Terzi, M.C.; Kanellos, N.; Liontakis, A. Digital Transformation Management of Supply Chain Firms Based on Big Data from DeFi Social Media Profiles. Electronics 2023, 12, 4219. [Google Scholar] [CrossRef]
- Bechir, F. The impact of digital marketing on the performance of firms in Tunisia. Appl. Mark. Anal. 2022, 8, 192–205. [Google Scholar]
- Lau, A.S.M.; Bouazizi, N. Using Big Data Analytics for Market Opportunities: A Case Study of ExporTech Detroit. Int. J. Knowl. Eng. 2019, 5, 40–46. [Google Scholar] [CrossRef]
- Huarng, K.-H.; Yu, T.H.-H. Analysis of Global Innovation Index by structural qualitative association. Technol. Forecast. Soc. Chang. 2022, 182, 121850. [Google Scholar] [CrossRef]
- Sakas, D.P.; Giannakopoulos, N.T.; Terzi, M.C.; Kamperos, I.D.G.; Kanellos, N. What is the connection between Fintechs’ video marketing and their vulnerable customers’ brand engagement during crises? Int. J. Bank Mark. 2023. [Google Scholar] [CrossRef]
- Wu, J.; Shang, S. Managing Uncertainty in AI-Enabled Decision Making and Achieving Sustainability. Sustainability 2020, 12, 8758. [Google Scholar] [CrossRef]
- Ramachandran, K.K.K.; Semwal, K.K.K.A.; Singh, S.P.; Al-Hilali, A.A.; Alazzam, M.B. AI-Powered Decision Making in Management: A Review and Future Directions. In Proceedings of the 2023 3rd International Conference on Advance Computing and Innovative Technologies in Engineering (ICACITE), Greater Noida, India, 12–13 May 2023; pp. 82–86. [Google Scholar] [CrossRef]
- Jiang, L.; Qin, X.; Yam, K.C.; Dong, X.; Liao, W.; Chen, C. Who should be first? How and when AI-human order influences procedural justice in a multistage decision-making process. PLoS ONE 2023, 18, e0284840. [Google Scholar] [CrossRef]
- Wysocki, O.; Davies, J.K.; Vigo, M.; Armstrong, A.-C.; Landers, D.; Lee, R.; Freitas, A. Assessing the communication gap between AI models and healthcare professionals: Explainability, utility and trust in AI-driven clinical decision-making. Artif. Intell. 2023, 316, 103839. [Google Scholar] [CrossRef]





| Agroeconomic Indexes | Description and Measurement | Code | Countries of Reference | Observation Period |
|---|---|---|---|---|
| Agriculture Employment Rate (AER) | Agriculture and Related Industries, Thousands of Persons, Monthly, Seasonally Adjusted | LNS12034560 | USA | 1 July 2022–31 January 2023 |
| Chemical Product Price Index (CPPI) | Producer Price Index by Industry: Pesticide and Other Agricultural Chemical Manufacturing: Agricultural and Commercial Pesticides and Chemicals, Monthly, Not Seasonally Adjusted | PCU3253203253201 | USA | 1 July 2022–31 January 2023 |
| Farm Product Price Index (FPPI) | Producer Price Index by Commodity: Farm Products, Monthly, Not Seasonally Adjusted | WPU01 | USA | 1 July 2022–31 January 2023 |
| Machinery Equipment Price Index (MEPI) | Producer Price Index by Commodity: Machinery and Equipment: Agricultural Machinery and Equipment, Monthly, Not Seasonally Adjusted | WPU111 | USA | 1 July 2022–31 January 2023 |
| Firms | Market Cap Q3 2023 USD | Number of Employees | Total Revenue 2023 TTM USD | Fields of Operation | HQ Location(s) |
|---|---|---|---|---|---|
| AGCO | 9.22B | 25,600+ | 14.176M | Machinery equipment, hay and forage, seeding and tillage, smart farming, grounds care, grain storage, etc. | USA, South Africa, China, Australia, Brazil, Switzerland |
| Corteva | 33.13B | 21,000+ | 17.344M | Seeds, crop protection—fungicides, herbicides, insecticides, seed treatments, etc. | USA |
| Escorts Kubota | 3.70B | 10,000+ | 1.08B | Agri-machinery, construction and material handling equipment, railway equipment and auto components, etc. | India |
| Hektas | 48.18B | 31,000+ | 5.26B | Crop protection, plant nutrition, seeds, animal health, environmental health, etc. | Turkey |
| Olam Group | 3.75B | 82,000+ | 24.685B | Farming food products, technology solutions, start-up growth initiatives, packaged food, palm oil, etc. | Burkina Faso |
| Mean | Min | Max | Std. Deviation | |
|---|---|---|---|---|
| Agriculture Employment Rate | 2,250,428.57 | 2,173,000.00 | 2,412,000.00 | 85,168.18 |
| Chemical Product Price Index | 179.29 | 168.00 | 192.00 | 9.24 |
| Farm Product Price Index | 252.40 | 247.00 | 261.00 | 6.43 |
| Machinery Equipment Price Index | 309.25 | 303.00 | 315.00 | 5.52 |
| Branded Traffic | 56.23 | 44.00 | 73.00 | 9.54 |
| Organic Traffic | 364,217.41 | 345,548.00 | 423,170.00 | 20,663.04 |
| Organic Costs | 246,029.00 | 146,762.00 | 426,498.00 | 89,276.45 |
| Paid Traffic | 92.83 | 0.00 | 648.00 | 206.21 |
| Paid Costs | 96.66 | 0.00 | 762.00 | 227.75 |
| Direct Sources | 323,284. 57 | 263,604.00 | 411,527.00 | 53,683.07 |
| Referral Sources | 373,087.43 | 265,622.00 | 552,072.00 | 88,429.30 |
| Social Sources | 5985.14 | 2431.00 | 10,992.00 | 2996.30 |
| Search Sources | 147,035.29 | 96,976.00 | 193,138.00 | 32,360.16 |
| Bounce Rate | 0.53 | 0.49 | 0.57 | 0.034 |
| Pages per Visit | 2.75 | 2.62 | 2.85 | 0.095 |
| Time on Site | 500.14 | 370.00 | 691.00 | 114.01 |
| Agriculture Employment Rate | Chemical Product Price Index | Farm Product Price Index | Machinery Equipment Price Index | Branded Traffic | Organic Traffic | Organic Costs | Paid Traffic | Paid Costs | Direct Sources | Referral Sources | Social Sources | Search Sources | Bounce Rate | Pages per Visit | Time on Site | |
|---|---|---|---|---|---|---|---|---|---|---|---|---|---|---|---|---|
| Agriculture Employment Rate | 1 | 0.236 | 0.466 | −0.064 | 0.939 ** | −0.059 | −0.425 | −0.402 | −0.400 | −0.568 | −0.433 | −0.345 | 0.078 | −0.455 | −0.003 | −0.367 |
| Chemical Product Price Index | 0.236 | 1 | −0.315 | −0.768 * | 0.259 | −0.025 | −0.270 | 0.587 | 0.590 | −0.129 | 0.645 | −0.392 | 0.770 * | −0.036 | 0.297 | 0.217 |
| Farm Product Price Index | 0.466 | −0.315 | 1 | 0.504 | 0.269 | −0.381 | −0.400 | −0.369 | −0.370 | −0.745 | −0.656 | −0.006 | −0.176 | −0.187 | −0.651 | 0.075 |
| Machinery Equipment Price Index | −0.064 | −0.768 * | 0.504 | 1 | 0.003 | 0.403 | 0.516 | −0.450 | −0.451 | −0.424 | −0.696 | 0.283 | −0.561 | −0.133 | −0.785 * | 0.136 |
| Branded Traffic | 0.939 ** | 0.259 | 0.269 | 0.003 | 1 | 0.196 | 0.212 | −0.081 | −0.153 | −0.540 | −0.332 | −0.442 | −0.005 | −0.387 | −0.040 | −0.302 |
| Organic Traffic | −0.059 | −0.025 | −0.381 | 0.403 | 0.196 | 1 | 0.474 | −0.117 | −0.087 | −0.132 | −0.057 | 0.052 | −0.072 | −0.221 | −0.268 | 0.142 |
| Organic Costs | −0.425 | −0.270 | −0.400 | 0.516 | 0.212 | 0.474 | 1 | −0.268 | −0.221 | 0.096 | −0.056 | 0.371 | −0.133 | −0.154 | −0.313 | 0.322 |
| Paid Traffic | −0.402 | 0.587 | −0.369 | −0.450 | −0.081 | −0.117 | −0.268 | 1 | 0.987 ** | 0.148 | 0.890 ** | −0.383 | 0.281 | 0.576 | −0.012 | 0.742 |
| Paid Costs | −0.400 | 0.590 | −0.370 | −0.451 | −0.153 | −0.087 | −0.221 | 0.987 ** | 1 | 0.147 | 0.891 ** | −0.382 | 0.285 | 0.573 | −0.011 | 0.741 |
| Direct Sources | −0.568 | −0.129 | −0.745 | −0.424 | −0.540 | −0.132 | 0.096 | 0.148 | 0.147 | 1 | 0.430 | 0.223 | −0.126 | 0.292 | 0.753 | −0.225 |
| Referral Sources | −0.433 | 0.645 | −0.656 | −0.696 | −0.332 | −0.057 | −0.056 | 0.890 ** | 0.891 ** | 0.430 | 1 | −0.433 | 0.290 | 0.615 | 0.379 | 0.376 |
| Social Sources | −0.345 | −0.392 | −0.006 | 0.283 | −0.442 | 0.052 | 0.371 | −0.383 | −0.382 | 0.223 | −0.433 | 1 | 0.255 | −0.618 | −0.017 | 0.027 |
| Search Sources | 0.078 | 0.770 * | −0.176 | −0.561 | −0.005 | −0.072 | −0.133 | 0.281 | 0.285 | −0.126 | 0.290 | 0.255 | 1 | −0.487 | 0.208 | 0.213 |
| Bounce Rate | −0.455 | −0.036 | −0.187 | −0.133 | −0.387 | −0.221 | −0.154 | 0.576 | 0.573 | 0.292 | 0.615 | −0.618 | −0.487 | 1 | 0.003 | 0.223 |
| Pages per Visit | −0.003 | 0.297 | −0.651 | −0.785 * | −0.040 | −0.268 | −0.313 | −0.012 | −0.011 | 0.753 | 0.379 | −0.017 | 0.208 | 0.003 | 1 | −0.565 |
| Time on Site | −0.367 | 0.217 | 0.075 | 0.136 | −0.302 | 0.142 | 0.322 | 0.742 | 0.741 | −0.225 | 0.376 | 0.027 | 0.213 | 0.223 | −0.565 | 1 |
| Variables | Standardized Coefficient | R2 | F | p-Value |
|---|---|---|---|---|
| Branded Traffic | 0.939 | 0.881 | 37.042 | 0.002 ** |
| Organic Costs | −0.425 | 0.181 | 1.102 | 0.342 |
| Social Sources | −0.345 | 0.119 | 0.677 | 0.448 |
| Search Sources | 0.078 | 0.006 | 0.030 | 0.869 |
| Time on Site | −0.367 | 0.135 | 0.779 | 0.418 |
| Old Visitors | −0.517 | 0.267 | 1.823 | 0.235 |
| Variables | Standardized Coefficient | R2 | F | p-Value |
|---|---|---|---|---|
| Branded Traffic | 0.259 | 0.067 | 0.359 | 0.575 |
| Organic Costs | −0.270 | 0.073 | 0.393 | 0.558 |
| Social Sources | −0.392 | 0.153 | 0.906 | 0.385 |
| Search Sources | 0.770 | 0.593 | 7.278 | 0.043 * |
| Time on Site | 0.217 | 0.047 | 0.247 | 0.641 |
| Variables | Standardized Coefficient | R2 | F | p-Value |
|---|---|---|---|---|
| Branded Traffic | 0.269 | 0.072 | 0.389 | 0.560 |
| Organic Costs | −0.400 | 0.160 | 0.954 | 0.374 |
| Social Sources | −0.006 | 0.001 | 0.001 | 0.989 |
| Search Sources | −0.176 | 0.031 | 0.161 | 0.705 |
| Time on Site | 0.075 | 0.006 | 0.028 | 0.873 |
| Variables | Standardized Coefficient | R2 | F | p-Value |
|---|---|---|---|---|
| Branded Traffic | 0.003 | 0.001 | 0.001 | 0.995 |
| Organic Costs | 0.516 | 0.266 | 1.812 | 0.236 |
| Social Sources | 0.283 | 0.080 | 0.434 | 0.539 |
| Search Sources | −0.561 | 0.314 | 2.294 | 0.190 |
| Time on Site | 0.136 | 0.019 | 0.094 | 0.771 |
| Pages per Visit | −0.785 | 0.617 | 8.042 | 0.036 * |
Disclaimer/Publisher’s Note: The statements, opinions and data contained in all publications are solely those of the individual author(s) and contributor(s) and not of MDPI and/or the editor(s). MDPI and/or the editor(s) disclaim responsibility for any injury to people or property resulting from any ideas, methods, instructions or products referred to in the content. |
© 2024 by the authors. Licensee MDPI, Basel, Switzerland. This article is an open access article distributed under the terms and conditions of the Creative Commons Attribution (CC BY) license (https://creativecommons.org/licenses/by/4.0/).
Share and Cite
Giannakopoulos, N.T.; Terzi, M.C.; Sakas, D.P.; Kanellos, N.; Toudas, K.S.; Migkos, S.P. Agroeconomic Indexes and Big Data: Digital Marketing Analytics Implications for Enhanced Decision Making with Artificial Intelligence-Based Modeling. Information 2024, 15, 67. https://doi.org/10.3390/info15020067
Giannakopoulos NT, Terzi MC, Sakas DP, Kanellos N, Toudas KS, Migkos SP. Agroeconomic Indexes and Big Data: Digital Marketing Analytics Implications for Enhanced Decision Making with Artificial Intelligence-Based Modeling. Information. 2024; 15(2):67. https://doi.org/10.3390/info15020067
Chicago/Turabian StyleGiannakopoulos, Nikolaos T., Marina C. Terzi, Damianos P. Sakas, Nikos Kanellos, Kanellos S. Toudas, and Stavros P. Migkos. 2024. "Agroeconomic Indexes and Big Data: Digital Marketing Analytics Implications for Enhanced Decision Making with Artificial Intelligence-Based Modeling" Information 15, no. 2: 67. https://doi.org/10.3390/info15020067
APA StyleGiannakopoulos, N. T., Terzi, M. C., Sakas, D. P., Kanellos, N., Toudas, K. S., & Migkos, S. P. (2024). Agroeconomic Indexes and Big Data: Digital Marketing Analytics Implications for Enhanced Decision Making with Artificial Intelligence-Based Modeling. Information, 15(2), 67. https://doi.org/10.3390/info15020067

