Abstract
This paper examines the key factors recognized as transformative in the field of human resource management (HRM) and explores their influence on the global adoption of artificial intelligence (AI). While AI holds significant promise for enhancing HRM efficiency, employee engagement, and Decision Making, its implementation presents a range of organizational, technical, and ethical challenges that organizations worldwide must navigate. Change aversion, data security worries, and integration expenses are major roadblocks, but strong digital leadership, company culture, and advancements in NLP and machine learning are key enablers. This paper presents a complex analysis that questions the common perception of AI as only disruptive by delving into the relationship between power dynamics, corporate culture, and technology infrastructures. In this paper, we bring together research from several fields to help scholars and practitioners understand the nuances of AI adoption in HRM, with an emphasis on the importance of inclusive methods and ethical frameworks.
1. Introduction
Information technology’s significance is being greatly elevated by the rapid changes in digitalization and AI. The current human resource (HR) aspect involves complex activities involving HR management (HRM) features, time management, and AI-based solutions that steadily improve HR process effectiveness [1]. In general, AI refers to a computerized system (software or hardware) that possesses the ability to carry out tasks or thinking processes that we typically identify with human intelligence [2].
To improve electronic productivity, cost effectiveness, and market competitiveness, HRM has devised ways to take advantage of technological innovations like computers and the internet [3]. Technological developments sparked the rapid development of HR Information Systems (HRIS), enabling the integration of modern characteristics like AI (T-HRIS) with tactical methods inside HR operations. The amount of organizational, human, and task-oriented data that HR is primarily responsible for has led to the incorporation of AI into many tactical HR procedures as it enhances sustainable business models [4].
There are numerous intriguing applications of AI in the field of HRM [5,6]. Key discussions among social scientists and psychologists center on the subject of AI and its latest developments [7]. The implementation of machine learning applications can streamline organizational operations and improve the employee experience [6,8]. However, the extent to which AI enhances employee engagement depends not just on the technical application but also on the motivational stimuli and design of HR practices. AI-powered virtual training assistants can provide tailored instruction to both new and existing learners, taking into consideration their unique needs and preferred learning styles [9]. By putting such techniques into practice, training programs can become more effective and employee involvement can increase. AI is frequently used to increase employee engagement and well-being in order to boost output and retain talent [10].
Previous studies have examined how AI can be used to create value [11,12], how humans and AI can work together [13,14], and how ethical and trust issues with AI are handled [15,16]. A paradigm shift in how businesses manage their workforce is represented by the integration of AI into HRM, which offers solutions ranging from sophisticated predictive analytics to the automation of repetitive chores [17,18]. To stay competitive, AI adoption strategies usually entail raising investments, modernizing technologies and systems, and automating procedures [19]. But even with its bright future, integrating AI into HRM is not without its difficulties, which stem from both organizational and technological issues [20,21].
Although the research community and practitioners are very interested in investigating the advantages of AI in HRM, this topic is still in its infancy and is still developing [22]. The existing literature in the field of AI-HRM is patchy and inadequate, and it lacks a theoretical foundation [23]. Existing research frequently isolates AI adoption boosters or hurdles, resulting in a lack of knowledge of their interactions. AI adoption in HRM is conceptualized and applied inconsistently, and the literature lacks a complete critical critique. This review aims to fill these gaps by exploring the interplay of organizational, cultural, and technological factors, offering a more comprehensive framework for understanding adoption dynamics. As firms explore AI solutions for HRM, understanding the aspects that affect acceptance is crucial. This paper critically analyzes barriers and enablers to give practitioners, policymakers, and researchers relevant insights. It will examine how power dynamics, business culture, and technology infrastructures affect adoption and offer advice on developing AI-friendly organizations.
This review critically analyses the hurdles and enablers of AI adoption in HRM, addressing ignored issues and disputing popular narratives that define AI as a disruptive force. It examines how organizational and technological elements including power dynamics, company culture, and infrastructure affect AI implementation and whether it creates significant innovation or perpetuates inefficiency. The review first examines barriers and facilitators. It then evaluates AI’s revolutionary claims, ethical implications, and social ramifications, synthesizing these insights to guide future research and practical implementation methods in HRM.
2. Barriers to AI Adoption in HRM
AI use in HRM activities including hiring, performance management, and talent development affects employee engagement and retention. AI simplifies recruiting, but organizational and ethical problems often prevent its use. AI implementation improves the technical execution of HRM practices, including performance management and hiring. However, how these approaches incorporate motivational components and connect with employees’ expectations and organizational goals will primarily determine their impact on employee engagement. Organizational aversion to change is another obstacle to AI implementation in HRM [24]. Concerns about data security and privacy, as well as the possibility of job loss, may make employees wary of embracing AI technology. Employees will need to be educated about the advantages of AI in HRM and their worries addressed through effective communication and change management tactics in order to overcome this reluctance. Another major obstacle is the expense and difficulty of integrating AI technology with HRM [25]. Integrating AI technology into HR operations can be challenging for organizations due to a lack of resources like trained IT personnel and enough infrastructure. This obstacle shows how critical it is to put money into training and development programs for HR workers so they can improve their skills and create the technical capacities to back the adoption of AI.
2.1. Organizational Barriers
There is great potential for process revolution and organizational efficiency gains with the implementation of AI in HRM. However, there are a number of obstacles that prevent HRM from utilizing AI on a large scale. Cubric [26] mapped out the pros, disadvantages, and societal factors around the use of AI in corporate and managerial settings. Organizational awareness and preparedness are two of the key elements that impact AI adoption. Bérubé et al. [27] conducted a Delphi study with AI professionals to go more into the obstacles that organizations face when trying to apply AI. The study’s overarching goal was to identify the obstacles that businesses have when trying to use AI systems. The study by Flavián et al. [28] also looked at the impact of consumers’ tech knowledge and preparedness on their desire to utilize AI investment services as well as the intention to apply analytical AI in services. Arora et al. [29] assessed AI’s usefulness in HRM as part of HR analytics. The study highlighted the need of integrating AI technologies to renovate HR teams and improve employee capabilities. Xin et al. [30] investigated how HR AI affected Malaysian organizations’ performance, drawing attention to the role of perception in HRM. Hmoud and Varallyai [31] looked into how AI plays a part in HRM in Middle Eastern countries. The purpose of this research was to shed light on the factors that influence HR managers in Qatar, Saudi Arabia, Jordan, and Kuwait to embrace AI-based solutions, as well as the evolution of such solutions. The effects of AI on corporate operations were also investigated in the study by Bharadiya [32], with an emphasis on the difficulties that companies encounter when trying to properly integrate and use AI. As mentioned by Wang [33], the research review also explored how AI affects organizational employees. Understanding the impact of AI technology on HR decision making and employee performance is crucial, according to the report. To further illuminate the difficulties companies encounter when trying to use AI technology, the study by Booyse and Scheepers [34] found obstacles to implementing AI for automated organizational decision making.
2.2. Technological Barriers
However, it is crucial to comprehend the reasons behind and effects of HRM practices that use AI-mediated knowledge sharing [35]. To achieve this goal, the study constructed a theoretical model using a dual review technique. Employee experience chatbots powered by AI were also the subject of an analysis by Pillai et al. [36], which weighed the pros and cons of this technology. Xiang et al. [37] looked at how innovation, digital technology, and AI have affected HRM and Employee Lifecycle Management (ELM) regulations worldwide. How AI and digital transformation impacted ELM’s long-term viability was the focus of the research. By examining the effects of AI adoption on both company and individual results, Maghsoudi et al. [38] zeroed attention on collaborative patterns of AI applications in HRM. The limits of human and technological agencies in facilitating mental well-being in businesses through technological breakthroughs were examined as well [39]. In their comprehensive approach, Dima et al. [40] outlined the ways AI is changing HR operations, such as automating tasks, making better use of HR data, and changing the way people interact with one another on the job.
2.3. Ethical and Social Barriers
The challenge of integrating AI into HR systems in a way that promotes openness, responsibility, and equity is a real one for modern businesses. The increasing use of AI in Decision Making processes raises valid concerns, as it poses challenges to more conventional, human-centered methods. There is rising concern about the possibility of bias, privacy breaches, and job loss as a result of AI systems having a greater impact on important HR outcomes, such as hiring and promotions. Consequently, many companies struggle with both the potential of AI and the ethical concerns of using it, all while trying to keep employees happy [41].
For HR executives, human–machine collaboration is crucial since it facilitates the distribution of duties between AI and employees. The selective deskilling of jobs and functions that were once the exclusive purview of employees is another aspect of this phenomena. The new-generation work designs are greatly impacted by the automation–augmentation dynamics, which could have a major effect on organizational performance [42]. Organizations encounter enablers that can facilitate effective integration, despite the fact that barriers present substantial obstacles to AI adoption. These enablers are examined in the subsequent section, with a particular emphasis on the importance of sophisticated technologies, organizational culture, and leadership.
3. Enablers of AI Adoption in HRM
3.1. Organizational Enablers
The implementation of AI in HRM is greatly aided by a positive corporate culture and capable digital leadership. AI-driven HR solutions are more likely to be successfully implemented by companies with a culture that welcomes innovation and technological change [22]. The adoption of AI is strongly facilitated by the organization’s understanding of its advantages. HR specialists are more likely to support AI adoption if they see how technology may increase output, cut expenses, and improve decision making [43]. Organizations may also be encouraged to incorporate AI into their HRM procedures by the competitive pressure from industry peers who are implementing AI technologies [44].
In the context of Industry 5.0, recent literature has highlighted the revolutionary impact of AI on organizational management [33,45]. The Not Invented Here (NIH) syndrome—a reluctance to absorb foreign ideas impacted by organizational limits including power, competency, and culture—was the main subject of the study by Burger-Helmchen [46], which examined how crowdsourcing fosters creativity in businesses. Many businesses find it difficult to take advantage of the diversity and insights that crowdsourcing brings. As businesses prioritize internal data and AI-driven innovation over external inputs, the emergence of generative AI has exacerbated NIH syndrome. Research has shown that AI-driven systems can boost productivity and efficiency in all levels of a business [45]. Researchers have looked at how using AI in hiring procedures affects HRM productivity and the success of organizational development initiatives [47]. The development of agentic practices within businesses, such as the employment of bots to promote mental well-being, has been associated with advances in AI technology. The Open System Theory (OST) and a technology-in-practice perspective have been used to investigate the responsibilities of human and technological agents in promoting mental health [39].
3.2. Technological Enablers
When trustworthy HR data becomes readily available, it will help pave the way for AI to be used in HRM. The ability of AI systems to generate precise forecasts and judgments is highly dependent on the amount and quality of available data [48]. When it comes to HRM, Natural Language Processing (NLP) has become a game-changer, especially for recruitment-related AI adoption. In order to screen and evaluate candidates more efficiently, AI-driven recruiting relies on natural language processing (NLP), as pointed out by Du [49]. To make the employment process more efficient, NLP technologies allow AI systems to examine textual material such as resumes, cover letters, and more.
AI is now widely used in HRM for cloud computing and big data analytics. The processing capacity and infrastructure required to manage large amounts of HR data are provided by these technologies. According to Vrontis et al. [9], AI integration into HRM processes requires cutting-edge tech like cloud computing and big data analytics. HRM AI systems rely on machine learning techniques. With the help of these algorithms, AI can gradually enhance its Decision Making abilities by learning from past data.
More efficient HR procedures are now possible thanks to technological developments in employee engagement solutions powered by AI. Organizational performance indicators were positively affected by AI-driven employee engagement solutions, according to a longitudinal study by Dutta et al. [50].
An important prerequisite for AI implementation is the capability to connect AI systems with pre-existing HRIS. According to Buzkan [51], HRIS play an important role in enterprises, and the HR operations can be improved by integrating it with AI. There has been a plethora of research into how AI will impact HR operations. According to studies, AI has five main impacts on HR operations: automating tasks, making better use of HR data, enhancing human capabilities, redesigning the work context, and changing the social and relational aspects of work [40].
3.3. Policy and Ethical Enablers
Numerous ethical concepts are shared by different AI frameworks, according to research. Five fundamental principles were found by Floridi et al. [52] after analyzing 47 principles from six recommendation papers: beneficence, non-maleficence, autonomy, fairness, and explicability. Many ethical AI recommendations are based on these concepts, which have been reaffirmed in further research. Important ethical guidelines for AI use in HRM are shown in Figure 1.
Figure 1.
Requirements of AI applications in HRM.
One of the biggest obstacles to AI adoption for HRM is still converting moral precepts into practical rules. A thorough examination of more than 100 frameworks, process models, and suggested solutions for putting ethical AI into practice was carried out by Morley et al. [53]. According to their research, algorithmic solutions for problems like explainability, accountability, fairness, and privacy are highly valued.
4. Implications
Drawing on the examination of barriers and enablers, this section critically evaluates the findings, challenging popular narratives and investigating the role of power dynamics, organizational culture, and technology infrastructures in AI adoption. There has been a recent surge in discussion regarding the potential advantages of integrating AI into HRM practices. According to research by Bondarouk et al. [54], HR departments play a crucial role in IT innovation initiatives by outlining job responsibilities, creating incentive programs, and ensuring users receive sufficient training. Among SMEs, the implementation of high-performance HR practices has been associated with the emotional intelligence (EI) of HR decision makers [55]. Researchers have looked at how AI affects sustainable business models in the agri-food sector, and it is crucial that stakeholders know how AI works in supply chain management [56]. A number of studies have looked at AI from the viewpoint of the organization’s employees, drawing attention to the need to learn what makes workers want to embrace new tech at work [57]. New studies have looked at how different HR functions inside companies affect HR professionals’ views on AI adoption and how factors like performance expectations, backing from upper management, and competitive pressures influence HRM’s decision to use AI [58]. In order to comprehend the effects of AI on businesses, researchers have utilized socio-technical system theory to investigate the causes and consequences of AI implementation in the workplace [59].
Disruptive technologies are frequently hailed as revolutionary forces that fundamentally change established structures. AI is commonly included with other disruptive technologies like social media, cloud computing, and big data in HRM. These technologies are thought to improve employee experiences, increase efficiency, and change organizational practices [60,61]. But this story is worth looking into.
It would be more realistic to characterize AI as an enhancement tool that improves current HR functions rather than as a disruptive force. For example, By evaluating vast datasets, AI systems can more quickly find qualified applicants, streamlining the candidate sourcing and selection process [62]. To maintain diversity and lessen prejudice, the human element in decision making is still essential. In addition, by evaluating engagement data and offering customized feedback and development opportunities, AI apps may customize employee experiences. This complements the HR function’s role in employee development rather than taking its place [23]. As businesses depend more and more on AI for HRM, ethical issues become critical. There are serious issues with AI systems’ propensity for prejudice.
4.1. Questioning the “Disruptive” Narrative
When an innovation is truly transformative, it causes a sea change in how an industry thinks and functions, causing companies to rethink their whole business strategy. It is believed that AI technologies will play a pivotal role in bringing about this change within the HRM domain. One example is how AI can improve decision making and predictive analytics, which in turn can lead to new ways of engaging employees and improving operational efficiency [63,64].
Incorporating AI into HRM has the potential to bring about significant improvements in service delivery and HR operations, according to the research. For instance, research has demonstrated that AI applications may automate mundane work, freeing up HR experts to concentrate on more strategic efforts [23,65]. This, in turn, leads to improved strategic Decision Making. In addition, E-HRM shows how conventional HR processes may be updated to be more data-driven and agile, which improves the overall efficiency of the firm [66]. Table 1 compares incremental improvement, which concentrates on little improvements within pre-existing frameworks, with transformative innovation, which propels fundamental changes and reimagines business models.
Table 1.
Transformative vs. Incremental Innovation in Organizations.
To comprehend the elements impacting AI adoption in HRM, a number of theoretical frameworks have been put up. The Technology–Organization–Environment (TOE) framework is widely used to examine the factors that influence the adoption of AI. Three aspects are highlighted in this model: organizational capabilities, environmental factors, and technological preparedness. For example, a study on medium-sized businesses in Tanzania found that competitive pressure, compatibility, and relative advantage were important factors in the adoption of AI, which improved HRM effectiveness [67]. Table 2 summarizes empirical evidence and dominant narratives regarding the application of AI in HRM.
Table 2.
Empirical Evidence and Dominant Narratives on AI in HRM.
According to the dominant narrative, the use of AI in HRM improves the efficacy and efficiency of a number of HR tasks, including performance management, training, and hiring. AI proponents contend that by automating repetitive work, HR professionals can concentrate on making strategic decisions [73]. By offering individualized experiences, AI technologies are said to increase employee satisfaction and engagement [74].
In contrast to these narratives, empirical research on the effect of AI on HRM practices shows conflicting findings. While some studies back up the idea that AI increases productivity [75], other studies draw attention to issues including potential biases in AI algorithms during hiring procedures and data privacy concerns [74]. A thorough analysis of the literature shows that although many businesses have implemented AI for hiring, little is known about its true efficacy and ethical ramifications [76].
Adoption rates are greatly impacted by how well AI technologies mesh with current HR procedures. AI solutions are more likely to be adopted by companies with a culture that is receptive to technological change [77]. For implementation to be successful, strong leadership support is essential. Research indicates that an atmosphere that is favorable for adoption is created by top management’s dedication to incorporating AI into HR strategy [78]. A key factor in the successful deployment of AI solutions is the HR professionals’ level of training and preparedness. Initiatives for ongoing training and development are crucial to giving employees the skills they need [79].
HRM studies should draw practical conclusions based on real-world data [80]. Fairness and justice in Decision Making processes are challenges that arise at the junction of AI and HRM [81]. Improving the efficacy of teams and groups is crucial for companies navigating the era of generative AI [82]. The degree to which users have faith in AI systems affects their adoption rates, which in turn affects how those systems are built [83]. When it comes to decision making in the age of big data and fragmented AI adoption, interoperability is vital [84]. One way to understand how AI adoption may affect HRM practices is to look at leadership behaviors and organizational culture [85].
4.2. Organizational and Technological Dynamics
Power dynamics, corporate culture, and technical infrastructures all interact in intricate ways, impacting organizational strategy and decision making. The relevance of cultural evolution driven by technical progress and economic development is highlighted in the discussion of globalization control by nation states or multinational businesses [86]. Understanding the goals and bargaining positions of computer security experts is crucial, and Johnston [87] sheds light on the interpersonal dynamics and business culture of the antivirus sector to that end. Critical aspects involved in the implementation process are explored in an analysis of organizational change dynamics in a public health unit’s strategic plan to enhance capacity for evidence-informed decision making [88]. The relevance of organizational culture in fostering creativity and innovation is highlighted in an investigation of how the Ministry of Public Works and Transports harnesses individual creativity and innovation [89]. Using an emphasis on the interplay between technical, psychological, and organizational aspects, Oyekunle et al. [90] investigate what makes customers trust AI systems. Research by Yuen et al. [91] sheds light on the role of knowledge sharing in pharmaceutical companies’ innovation capabilities and performance, demonstrating how various stakeholders foster an environment conducive to innovation. Recognizing the significance of safety practices, attitudes, and behaviors in guaranteeing organizational well-being and performance, Ojji [92] investigates how digital transformation affects safety culture during organizational change processes. Examining the power dynamics between conventional banks and blockchain technology, Goghie [93] explores how banking authority has been redefined in the blockchain era. Figure 2 illustrates the interplay between power dynamics, corporate culture, and technological infrastructures in AI adoption within HRM, highlighting how these factors contribute to barriers and enablers in the process. Figure 2 shows how power dynamics, business culture, and technological infrastructures affect HRM AI adoption, both creating barriers and enabling it.
Figure 2.
Interplay of power dynamics, corporate culture, and technological infrastructures.
AI technologies are becoming more widely acknowledged as change agents in HRM, improving productivity and enabling data-driven decision making. A study by Gkinko and Elbanna [94] found that generative AI tools have a major impact on HR practices by increasing company commitment and employee engagement through increased user trust and perceived usefulness. This supports the findings of Wijayati et al. [95], who pointed out that AI improves worker engagement and performance, especially when it is tempered by strong change leadership.
According to Sousa and Wilks’ [96] scoping analysis, there are five main ways that AI affects HR operations: task automation, data optimization, human capability enhancement, work context redesign, and changing social interactions at work. By requiring new kinds of cooperation and communication, these consequences together redefine the responsibilities of HR experts, line managers, and employees—known as the HR triad.
4.3. Ethical and Social Implications
Recently, there has been a lot of focus on how AI will affect society and the labor in the long run. The influence of AI on digital economy leadership and organizational culture [97] and the dynamics of AI system adoption and its social impact in complex networks [98] are only two of the many facets of this topic that researchers have explored. Research in the digital economy has shown that AI and reciprocal symmetry have significant impacts on digital economy leadership and company culture [97]. The distribution of various AI types and their effects on individual fitness can be better understood with the use of game-theoretical models that mimic the dynamics of AI adoption in adaptive networks [98]. To further comprehend the implications of applying AI in the accounting industry, researchers have looked at how AI has affected specific industries like accounting systems in Saudi corporations [99]. The sustainability, scalability, and long-term social effects of mechatronic systems have also been suggested as areas for future research [100]. Also, there is a demographic divide in AI adoption; younger users are more engaged than older ones, according to a multi-faceted analysis of user attitudes and developing trends [101].
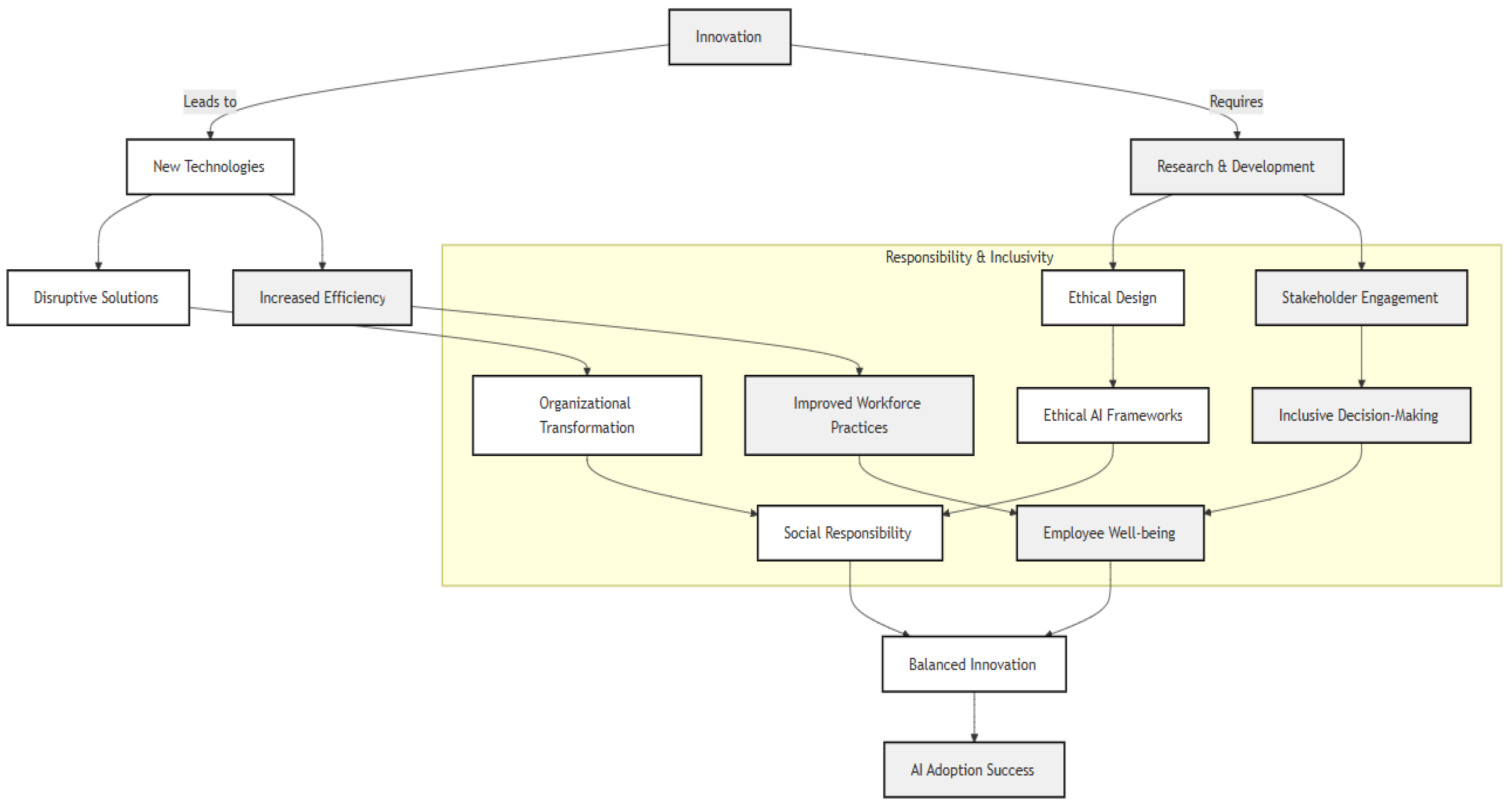
AI technologies are having a growing impact on workforce structures and job positions in a variety of industries. AI automation has resulted in a large loss of jobs, especially in middle-skilled positions in the administrative and manufacturing sectors, but it has also opened up new opportunities for AI development and human–AI cooperation [102]. Figure 3 depicts a conceptual framework for balancing innovation with responsibility and inclusivity in the implementation of AI in HRM.
Figure 3.
Balancing innovation with responsibility and inclusivity.
AI is becoming more widely acknowledged as a potent instrument for reinventing diversity and inclusion programs. By enabling businesses to examine enormous datasets that include personnel demographics, performance indicators, and engagement levels, they support data-driven decision making. Businesses can use AI to find trends that guide their efforts to create a more welcoming workplace [103]. The capacity of AI to identify and lessen biases in hiring and performance reviews is one of its major benefits. To lessen unconscious biases that frequently influence employment decisions, machine learning algorithms can be taught on a variety of datasets [103].
To determine how AI systems affect diversity and inclusion initiatives, organizations must conduct ongoing evaluations of their AI systems. This involves keeping an eye out for unforeseen outcomes that can result from algorithmic bias or worries about data protection [104]. Future developments in AI in HRM are probably going to place more of an emphasis on cross-disciplinary cooperation and ethical integration. Organizations must give HR professionals the skills they need to use AI responsibly while promoting inclusive workplace cultures as they negotiate the challenges of HR 4.0 [104]. To guarantee a range of inputs and support from all organizational levels, it is crucial to involve different stakeholders in the AI integration process. This cooperative strategy can improve the efficacy of AI-powered programs meant to advance inclusiveness and diversity [104].
5. Limitations and Future Directions
The objective of future research on AI adoption in HRM should be the reduction in the gaps identified and the development of the subject through both theoretical and empirical contributions. To confirm and build upon the results of this review, empirical research is needed. A mix of quantitative information from surveys and trials with qualitative insights from case studies and interviews in mixed-methods research can give a comprehensive picture of the dynamics of AI adoption. Such studies would be interesting to conduct across various organizational contexts, including public sector institutions, non-profit organizations, and small and medium-sized enterprises.
Secondly, in order to comprehend the evolution of HRM as made by AI, longitudinal studies should be undertaken. Such a researcher would, therefore, know how firms turn out over a period of their workforce dynamics and productivity stirred by employee engagement concerning the adoption of AI. The studies are also likely to account for issues to do with iterative processes of integrating AI and have equally showcased setbacks and tactics over extending the AI solutions after piloting them. Knowledge of the temporal dimensions of AI adoption may enlighten best practices for adaptive and sustainable AI initiatives in HRM.
More research is needed on the social and ethical implications of AI in HRM. Fairness, transparency, and algorithmic bias remain serious concerns, each requiring complete investigation. Researchers should provide and test the ethical frames that businesses may adopt as a means of ensuring responsible use of AI. Furthermore, research on the psychological consequences of AI adoption, such as how the technology impacts worker morale, trust, and job satisfaction, may provide valuable insights into how to manage the human dimensions of technological change.
Another promising avenue of inquiry is an analysis of how AI and corporate culture interact. Research should consider whether some organizational cultures are better positioned to implement AI technologies and how different cultural contexts influence AI adoption. However, comparative research between businesses and different geographic areas may help to more clearly isolate those factors facilitating and hindering successful adoption. HR directors and legislators also will benefit from learning more about the ways in which leadership is contributing to an AI-ready culture.
Future research should focus on a number of operational difficulties that appear to surround the integration of AI with the current HR systems. The research should, thus, focus on the cost-effectiveness, scalability, and interoperability of the AI technologies while offering practicable suggestions for businesses. It is also relevant to research how innovative technologies such as blockchain, augmented reality, and robotic process automation (RPA) can provide support to AI-driven HRM. These studies, by exploiting technological synergies, can help the firm maximize the potentiality of AI in human resource management.
6. Conclusions
There has been a sea change in the way businesses handle tasks pertaining to their employees ever since AI was included into HRM. In highlighting both the opportunities and the threats presented by AI adoption, this paper draws attention to the paradox of AI. AI has many potential benefits. For example, it can automate repetitive tasks, improve decision making with data-driven insights, and boost employee engagement with tailored experiences. However, organizations have significant challenges, such as a lack of openness to change, ethical worries about privacy and bias, and the difficulty of incorporating new technology into pre-existing HR systems. A comprehensive approach that considers the human and technological aspects of AI adoption is required to overcome these obstacles. The paper concludes with the critical evaluation of organizational and technological issues that act both as an inhibitor and an enabler of AI in HRM. The interaction between the organizational culture, power relationships, and technological infrastructure would play a significant role in the successful implementation of AI in HR functions.
Organizational culture, power dynamics, and technology infrastructure all interact to determine the results of AI implementation, which is a major takeaway from this analysis. Successful adoption of AI solutions is more likely to occur in companies with an innovation-friendly culture that backs digital transformation. Reducing opposition and establishing trust among stakeholders requires strong leadership as well as an explicit vision for how AI might connect with strategic HR goals. Developments in cloud computing, big data analytics, and natural language processing are crucial enablers that supply the framework needed for AI integration to go smoothly. To get there, though, we need to put some money into HR training to fill skill gaps and into making rules that encourage the ethical use of AI.
Although the advantages of AI are often discussed, little is known about its long-term effects on worker dynamics and job designs. Although they are often discussed, ethical frameworks are rarely put into practice, which results in varying applicability among enterprises. Few studies have been performed on the interoperability issues associated with integrating AI with current HR systems. Regarding AI’s effects on efficiency and equity, empirical research frequently yields contradictory findings, underscoring the need for more long-term studies.
AI applications require constant vigilance and strong frameworks to prevent bias in algorithmic decision making and employee disenfranchisement. To create systems that balance innovation with responsibility, it will be vital to foster interdisciplinary collaborations among HR specialists, technologists, and ethicists. Longitudinal studies evaluating the long-term effects of AI in HRM are necessary for future study. These studies should investigate not only the technological viability of AI but also its social and organizational implications.
Author Contributions
Conceptualization, H.T.; methodology, H.T.; validation, M.M.; Writing—first draft and original draft, M.M., visualization, M.M.; supervision, H.T. All authors have read and agreed to the published version of the manuscript.
Funding
This research received no external funding.
Institutional Review Board Statement
Not applicable.
Informed Consent Statement
Not applicable.
Data Availability Statement
Data sharing not applicable.
Conflicts of Interest
Author Hamed Taherdoost was employed by the company Hamta Business Corporation and Q Minded|Quark Minded Technology Inc. The remaining authors declare that the research was conducted in the absence of any commercial or financial relationships that could be construed as a potential conflict of interest.
References
- Panda, A.; Pasumarti, S.S.; Hiremath, S. Adoption of artificial intelligence in HR practices: An empirical analysis. In The Adoption and Effect of Artificial Intelligence on Human Resources Management, Part B; Emerald Publishing Limited: Leeds, UK, 2023; pp. 65–80. [Google Scholar]
- Petersson, L.; Larsson, I.; Nygren, J.M.; Nilsen, P.; Neher, M.; Reed, J.E.; Tyskbo, D.; Svedberg, P. Challenges to implementing artificial intelligence in healthcare: A qualitative interview study with healthcare leaders in Sweden. BMC Health Serv. Res. 2022, 22, 850. [Google Scholar] [CrossRef]
- Votto, A.M.; Valecha, R.; Najafirad, P.; Rao, H.R. Artificial intelligence in tactical human resource management: A systematic literature review. Int. J. Inf. Manag. Data Insights 2021, 1, 100047. [Google Scholar] [CrossRef]
- Sridevi, G.; Suganthi, S.K. AI based suitability measurement and prediction between job description and job seeker profiles. Int. J. Inf. Manag. Data Insights 2022, 2, 100109. [Google Scholar]
- Qamar, Y.; Agrawal, R.K.; Samad, T.A.; Chiappetta Jabbour, C.J. When technology meets people: The interplay of artificial intelligence and human resource management. J. Enterp. Inf. Manag. 2021, 34, 1339–1370. [Google Scholar] [CrossRef]
- Garg, S.; Sinha, S.; Kar, A.K.; Mani, M. A review of machine learning applications in human resource management. Int. J. Prod. Perform. Manag. 2022, 71, 1590–1610. [Google Scholar] [CrossRef]
- de Saint Laurent, C. In defence of machine learning: Debunking the myths of artificial intelligence. Eur. J. Psychol. 2018, 14, 734–747. [Google Scholar] [CrossRef]
- Madanchian, M.; Taherdoost, H.; Mohamed, N.; Farhaoui, Y. Innovation Management in the Era of Artificial Intelligence. In Future Tech Startups and Innovation in the Age of AI; CRC Press: Boca Raton, FL, USA, 2025; pp. 173–190. [Google Scholar]
- Vrontis, D.; Christofi, M.; Pereira, V.; Tarba, S.; Makrides, A.; Trichina, E. Artificial intelligence, robotics, advanced technologies and human resource management: A systematic review. In Artificial Intelligence and International HRM; Routledge: London, UK, 2023; pp. 172–201. [Google Scholar]
- Nazareno, L.; Schiff, D.S. The impact of automation and artificial intelligence on worker well-being. Technol. Soc. 2021, 67, 101679. [Google Scholar] [CrossRef]
- Vial, G.; Cameron, A.F.; Giannelia, T.; Jiang, J. Managing artificial intelligence projects: Key insights from an AI consulting firm. Inf. Syst. J. 2023, 33, 669–691. [Google Scholar] [CrossRef]
- Enholm, I.M.; Papagiannidis, E.; Mikalef, P.; Krogstie, J. Artificial intelligence and business value: A literature review. Inf. Syst. Front. 2022, 24, 1709–1734. [Google Scholar] [CrossRef]
- Melville, N.P.; Robert, L.; Xiao, X. Putting humans back in the loop: An affordance conceptualization of the 4th industrial revolution. Inf. Syst. J. 2023, 33, 733–757. [Google Scholar] [CrossRef]
- Taherdoost, H.; Madanchian, M. Artificial intelligence and knowledge management: Impacts, benefits, and implementation. Computers 2023, 12, 72. [Google Scholar] [CrossRef]
- Mahmud, H.; Islam, A.N.; Ahmed, S.I.; Smolander, K. What influences algorithmic Decision Making? A systematic literature review on algorithm aversion. Technol. Forecast. Soc. Chang. 2022, 175, 121390. [Google Scholar] [CrossRef]
- Ashok, M.; Madan, R.; Joha, A.; Sivarajah, U. Ethical framework for Artificial Intelligence and Digital technologies. Int. J. Inf. Manag. 2022, 62, 102433. [Google Scholar] [CrossRef]
- Tambe, P.; Cappelli, P.; Yakubovich, V. Artificial intelligence in human resources management: Challenges and a path forward. Calif. Manag. Rev. 2019, 61, 15–42. [Google Scholar] [CrossRef]
- Strohmeier, S.; Piazza, F. Artificial intelligence techniques in human resource management—A conceptual exploration. In Intelligent Techniques in Engineering Management: Theory and Applications; Springer: Cham, Switzerland, 2015; pp. 149–172. [Google Scholar]
- Hansen, E.B.; Bøgh, S. Artificial intelligence and internet of things in small and medium-sized enterprises: A survey. J. Manuf. Syst. 2021, 58, 362–372. [Google Scholar] [CrossRef]
- Jatobá, M.; Santos, J.; Gutierriz, I.; Moscon, D.; Fernandes, P.O.; Teixeira, J.P. Evolution of artificial intelligence research in human resources. Procedia Comput. Sci. 2019, 164, 137–142. [Google Scholar] [CrossRef]
- Vardarlier, P.; Zafer, C. Use of artificial intelligence as business strategy in recruitment process and social perspective. In Digital Business Strategies in Blockchain Ecosystems: Transformational Design and Future of Global Business; Springer: Cham, Switzerland, 2020; pp. 355–373. [Google Scholar]
- Basu, S.; Majumdar, B.; Mukherjee, K.; Munjal, S.; Palaksha, C. Artificial intelligence–HRM interactions and outcomes: A systematic review and causal configurational explanation. Hum. Resour. Manag. Rev. 2023, 33, 100893. [Google Scholar] [CrossRef]
- Prikshat, V.; Malik, A.; Budhwar, P. AI-augmented HRM: Antecedents, assimilation and multilevel consequences. Hum. Resour. Manag. Rev. 2023, 33, 100860. [Google Scholar] [CrossRef]
- Hassan, M.; Kushniruk, A.; Borycki, E. Barriers to and Facilitators of Artificial Intelligence Adoption in Health Care: Scoping Review. JMIR Hum. Factors 2024, 11, e48633. [Google Scholar] [CrossRef]
- Chou, P.H.; James Zachary, H.; Rinderspacher, B.C.; Walter, P.; Sue, K.; Simon, S.; Adrienne, R.; John, T.R. ARL Battlespace: A platform for developing novel AI for complex adversarial reasoning in MDO. In Artificial Intelligence and Machine Learning for Multi-Domain Operations Applications IV; SPIE: Bellingham, WA, USA, 2022; Volume 12113, pp. 294–304. [Google Scholar]
- Cubric, M. Drivers, barriers and social considerations for AI adoption in business and management: A tertiary study. Technol. Soc. 2020, 62, 101257. [Google Scholar] [CrossRef]
- Bérubé, M.; Giannelia, T.; Vial, G. Barriers to the Implementation of AI in Organizations: Findings from a Delphi Study. In Proceedings of the 54th Hawaii International Conference on System Sciences, Kauai, HI, USA, 5–8 January 2021. [Google Scholar]
- Flavián, C.; Pérez-Rueda, A.; Belanche, D.; Casaló, L.V. Intention to use analytical artificial intelligence (AI) in services–the effect of technology readiness and awareness. J. Serv. Manag. 2022, 33, 293–320. [Google Scholar] [CrossRef]
- Arora, M.; Prakash, A.; Mittal, A.; Singh, S. HR analytics and artificial intelligence-transforming human resource management. In Proceedings of the 2021 International Conference on Decision Aid Sciences and Application (DASA), Sakheer, Bahrain, 7–8 December 2021; pp. 288–293. [Google Scholar]
- Xin, O.K.; Wider, W.; Ling, L.K. Human Resource Artificial Intelligence Implementation and Organizational Performance in Malaysia. Asia-Pac. Soc. Sci. Rev. 2022, 22, 3. [Google Scholar] [CrossRef]
- Hmoud, B.; Varallyai, L. Role of Artificial Intelligence in Human Resource Management in the Middle East Countries. KnE Soc. Sci. 2023, 8, 435–448. [Google Scholar] [CrossRef]
- Bharadiya, J. The Impact of Artificial Intelligence on Business Processes. Eur. J. Technol. 2023, 7, 15–25. [Google Scholar] [CrossRef]
- Wang, Q. The Impact of AI on Organizational Employees: A Literature Review. J. Educ. Humanit. Soc. Sci. 2023, 19, 45–53. [Google Scholar] [CrossRef]
- Booyse, D.; Scheepers, C.B. Barriers to adopting automated organisational Decision Making through the use of artificial intelligence. Manag. Res. Rev. 2024, 47, 64–85. [Google Scholar] [CrossRef]
- Malik, A.; Nguyen, T.-M.; Budhwar, P. Towards a conceptual model of AI-mediated knowledge sharing exchange of HRM practices: Antecedents and consequences. IEEE Trans. Eng. Manag. 2022, 71, 13083–13095. [Google Scholar] [CrossRef]
- Pillai, R.; Ghanghorkar, Y.; Sivathanu, B.; Algharabat, R.; Rana, N.P. Adoption of artificial intelligence (AI) based employee experience (EEX) chatbots. Inf. Technol. People 2024, 37, 449–478. [Google Scholar] [CrossRef]
- Xiang, H.; Lu, J.; Kosov, M.E.; Volkova, M.V.; Ponkratov, V.V.; Masterov, A.I.; Elyakova, I.D.; Popkov, S.Y.; Taburov, D.Y.; Lazareva, N.V.; et al. Sustainable development of employee lifecycle management in the age of global challenges: Evidence from China, Russia, and Indonesia. Sustainability 2023, 15, 4987. [Google Scholar] [CrossRef]
- Maghsoudi, M.; Shahri, M.K.; Kermani, M.A.M.A.; Khanizad, R. Unveiling the Collaborative Patterns of Artificial Intelligence Applications in Human Resource Management: A Social Network Analysis Approach. arXiv 2023, arXiv:2308.09798. [Google Scholar]
- Dutta, D.; Mishra, S.K. Bots for mental health: The boundaries of human and technology agencies for enabling mental well-being within organizations. Pers. Rev. 2024, 53, 1129–1156. [Google Scholar] [CrossRef]
- Dima, J.; Gilbert, M.-H.; Dextras-Gauthier, J.; Giraud, L. The effects of artificial intelligence on human resource activities and the roles of the human resource triad: Opportunities and challenges. Front. Psychol. 2024, 15, 1360401. [Google Scholar] [CrossRef] [PubMed]
- Jarrahi, M.H. Artificial intelligence and the future of work: Human-AI symbiosis in organizational decision making. Bus. Horiz. 2018, 61, 577–586. [Google Scholar] [CrossRef]
- Raisch, S.; Krakowski, S. Artificial Intelligence and Management: The Automation–Augmentation Paradox. Acad. Manag. Rev. 2021, 46, 192–210. [Google Scholar] [CrossRef]
- Pillai, R.; Sivathanu, B.; Mariani, M.; Rana, N.P.; Yang, B.; Dwivedi, Y.K. Adoption of AI-empowered industrial robots in auto component manufacturing companies. Prod. Plan. Control 2022, 33, 1517–1533. [Google Scholar] [CrossRef]
- Budhwar, P.; Malik, A.; De Silva, M.T.T.; Thevisuthan, P. Artificial intelligence—Challenges and opportunities for international HRM: A review and research agenda. Int. J. Hum. Resour. Manag. 2022, 33, 1065–1097. [Google Scholar] [CrossRef]
- Joshi, A.; Masih, J. Enhancing employee efficiency and performance in industry 5.0 organizations through artificial intelligence integration. Eur. Econ. Lett. 2023, 13, 300–315. [Google Scholar]
- Burger-Helmchen, T. Crowdsourcing of Inventive Activities, AI, and the NIH Syndrome. Adm. Sci. 2024, 14, 300. [Google Scholar] [CrossRef]
- Alnsour, A.; Kanaan, O.; Salah, M.; Alfayyad, L.; Hijazi, Y.; Alsharif, D. The impact of implementing AI in recruitment on human resource management efficiency and organizational development effectiveness. J. Infrastruct. Policy Dev. 2024, 8, 6186. [Google Scholar] [CrossRef]
- Singh, A.; Pandey, J. Artificial intelligence adoption in extended HR ecosystems: Enablers and barriers. Abductive Case Res. Front. Psychol. 2024, 14, 1339782. [Google Scholar] [CrossRef]
- Du, J. Unlocking the Potential: Literature Review on the Evolving Role ofAI in HRM. Front. Manag. Sci. 2024, 3, 28–33. [Google Scholar] [CrossRef]
- Dutta, D.; Mishra, S.K.; Tyagi, D. Augmented employee voice and employee engagement using artificial intelligence-enabled chatbots: A field study. Int. J. Hum. Resour. Manag. 2023, 34, 2451–2480. [Google Scholar] [CrossRef]
- Buzkan, H. The Role of Human Resource Information System (HRIS) in Organizations: A Review of Literature. Acad. J. Interdiscip. Stud. 2016, 5, 133. [Google Scholar] [CrossRef][Green Version]
- Floridi, L.; Cowls, J.; Beltrametti, M.; Chatila, R.; Chazerand, P.; Dignum, V.; Luetge, C.; Madelin, R.; Pagallo, U.; Rossi, F.; et al. AI4People—An Ethical Framework for a Good AI Society: Opportunities, Risks, Principles, and Recommendations. Minds Mach. 2018, 28, 689–707. [Google Scholar] [CrossRef]
- Morley, J.; Floridi, L.; Kinsey, L.; Elhalal, A. From What to How: An Initial Review of Publicly Available AI Ethics Tools, Methods and Research to Translate Principles into Practices. Sci. Eng. Ethics 2020, 26, 2141–2168. [Google Scholar] [CrossRef]
- Bondarouk, T.; Looise, J.K. HR contribution to IT innovation implementation: Results of three case studies. Creat. Innov. Manag. 2005, 14, 160–168. [Google Scholar] [CrossRef]
- Cuéllar-Molina, D.; García-Cabrera, A.M.; Déniz-Déniz, M.d.l.C. Emotional intelligence of the HR decision-maker and high-performance HR practices in SMEs. Eur. J. Manag. Bus. Econ. 2019, 28, 52–89. [Google Scholar] [CrossRef]
- Di Vaio, A.; Boccia, F.; Landriani, L.; Palladino, R. Artificial intelligence in the agri-food system: Rethinking sustainable business models in the COVID-19 scenario. Sustainability 2020, 12, 4851. [Google Scholar] [CrossRef]
- Dabbous, A.; Barakat, K.A.; Sayegh, M.M. Enabling organizational use of artificial intelligence: An employee perspective. J. Asia Bus. Stud. 2022, 16, 245–266. [Google Scholar] [CrossRef]
- Hmoud, B. The adoption of artificial intelligence in human resource management and the role of human resources. Forum Sci. Oeconomia 2021, 9, 105–118. [Google Scholar]
- Yu, X.; Xu, S.; Ashton, M. Antecedents and outcomes of artificial intelligence adoption and application in the workplace: The socio-technical system theory perspective. Inf. Technol. People 2023, 36, 454–474. [Google Scholar] [CrossRef]
- Waddill, D.D. Digital HR: A Guide to Technology-Enabled Human Resources; Society for Human Resource Management: Alexandria, VA, USA, 2018. [Google Scholar]
- Gupta, A.; Saxena, S. Electronic human resource management (e-HRM): Growing role in organisations. Manag. Insight 2013, 8, 60–66. [Google Scholar]
- Pandey, A.; Balusamy, B.; Chilamkurti, N. Disruptive Artificial Intelligence and Sustainable Human Resource Management: Impacts and Innovations-The Future of HR; CRC Press: Boca Raton, FL, USA, 2023. [Google Scholar]
- Cafferkey, K.; Heffernan, M.; Harney, B.; Dundon, T.; Townsend, K. Perceptions of HRM system strength and affective commitment: The role of human relations and internal process climate. Int. J. Hum. Resour. Manag. 2019, 30, 3026–3048. [Google Scholar] [CrossRef]
- Vardarlier, P. Digital transformation of human resource management: Digital applications and strategic tools in HRM. In Digital Business Strategies in Blockchain Ecosystems: Transformational Design and Future of Global Business; Springer: Cham, Switzerland, 2020; pp. 239–264. [Google Scholar]
- Zhou, Y.; Cheng, Y.; Zou, Y.; Liu, G. e-HRM: A meta-analysis of the antecedents, consequences, and cross-national moderators. Hum. Resour. Manag. Rev. 2022, 32, 100862. [Google Scholar] [CrossRef]
- Bondarouk, T.V.; Ruël, H.J. Electronic Human Resource Management: Challenges in the digital era. Int. J. Hum. Resour. Manag. 2009, 20, 505–514. [Google Scholar] [CrossRef]
- Hossin, M.S.; Ulfy, M.A.; Karim, M.W. Challenges in adopting artificial intelligence (AI) in HRM practices: A study on Bangladesh perspective. Int. Fellowsh. J. Interdiscip. Res. 2021, 1, 66–73. [Google Scholar]
- Bhagyalakshmi, R.; Maria, E.F. Artificial intelligence and HRM: An empirical study on Decision Making skills of HR through AI in HRM Practices. Ann. Rom. Soc. Cell Biol. 2021, 25, 11568–11578. [Google Scholar]
- Chowdhury, S.; Dey, P.; Joel-Edgar, S.; Bhattacharya, S.; Rodriguez-Espindola, O.; Abadie, A.; Truong, L. Unlocking the value of artificial intelligence in human resource management through AI capability framework. Hum. Resour. Manag. Rev. 2023, 33, 100899. [Google Scholar] [CrossRef]
- Prikshat, V.; Islam, M.; Patel, P.; Malik, A.; Budhwar, P.; Gupta, S. AI-Augmented HRM: Literature review and a proposed multilevel framework for future research. Technol. Forecast. Soc. Change 2023, 193, 122645. [Google Scholar] [CrossRef]
- Mori, M.; Sassetti, S.; Cavaliere, V.; Bonti, M. A systematic literature review on artificial intelligence in recruiting and selection: A matter of ethics. Pers. Rev. 2024. [Google Scholar] [CrossRef]
- Budhwar, P.; Chowdhury, S.; Wood, G.; Aguinis, H.; Bamber, G.J.; Beltran, J.R.; Boselie, P.; Cooke, F.L.; Decker, S.; DeNisi, A.; et al. Human resource management in the age of generative artificial intelligence: Perspectives and research directions on ChatGPT. Hum. Resour. Manag. J. 2023, 33, 606–659. [Google Scholar] [CrossRef]
- Basnet, S. Artificial Intelligence and machine learning in human resource management: Prospect and future trends. Int. J. Res. Publ. Rev. 2024, 5, 281–287. [Google Scholar] [CrossRef]
- Faustine, P.; Rachmawati, R. AI Adoption Determinants and Its Impacts on HRM Effectiveness within MES in Tanzania. Open J. Bus. Manag. 2024, 12, 2532–2552. [Google Scholar] [CrossRef]
- Vinichenko, M.V.; Makushkin, S.; Rybakova, M.; Chulanova, O.; Kuznetsova, I.; Lobacheva, A.S. Using natural and artificial intelligence in the talent management system. Int. J. Recent Technol. Eng. 2019, 8, 7417–7423. [Google Scholar] [CrossRef]
- Gélinas, D.; Sadreddin, A.; Vahidov, R. Artificial intelligence in human resources management: A review and research agenda. Pac. Asia J. Assoc. Inf. Syst. 2022, 14, 1. [Google Scholar] [CrossRef]
- Chen, H. Success Factors Impacting Artificial Intelligence Adoption: Perspective from the Telecom Industry in China. Ph.D. Thesis, Old Dominion University, Norfolk, VA, USA, 2019. [Google Scholar]
- Dhamija, P.; Bag, S. Role of artificial intelligence in operations environment: A review and bibliometric analysis. TQM J. 2020, 32, 869–896. [Google Scholar] [CrossRef]
- Fenwick, A.; Molnar, G.; Frangos, P. Revisiting the role of HR in the age of AI: Bringing humans and machines closer together in the workplace. Front. Artif. Intell. 2024, 6, 1272823. [Google Scholar] [CrossRef] [PubMed]
- Özbilgin, M.F.; Erbil, C. Non-binary individuals, visibility and legitimacy at work: Future crafting inclusive organisations in times of inclusion hysteresis. Int. J. Hum. Resour. Manag. 2024, 36, 1–27. [Google Scholar] [CrossRef]
- Bankins, S.; Formosa, P.; Griep, Y.; Richards, D. AI decision making with dignity? Contrasting workers’ justice perceptions of human and AI decision making in a human resource management context. Inf. Syst. Front. 2022, 24, 857–875. [Google Scholar] [CrossRef]
- Kozlowski, S.W.; Ilgen, D.R. Enhancing the effectiveness of work groups and teams. Psychol. Sci. Public Interest 2006, 7, 77–124. [Google Scholar] [CrossRef]
- Riedl, R. Is trust in artificial intelligence systems related to user personality? Review of empirical evidence and future research directions. Electron. Mark. 2022, 32, 2021–2051. [Google Scholar] [CrossRef]
- Lucarelli, S.; Marrone, A.; Moro, F.N. NATO Decision Making in the Age of Big Data and Artificial Intelligence; NATO: Brussels, Belgium, 2021. [Google Scholar]
- Tran, S.K. GOOGLE: A reflection of culture, leader, and management. Int. J. Corp. Soc. Responsib. 2017, 2, 10. [Google Scholar] [CrossRef]
- Brinkman, R.L.; Brinkman, J.E. Corporate power and the globalization process. Int. J. Soc. Econ. 2002, 29, 730–752. [Google Scholar] [CrossRef]
- Johnston, J.R. Technological Turf Wars: A Case Study of the Computer Antivirus Industry; Temple University Press: Philadelphia, PA, USA, 2009. [Google Scholar]
- Peirson, L.; Ciliska, D.; Dobbins, M.; Mowat, D. Building capacity for evidence informed decision making in public health: A case study of organizational change. BMC Public Health 2012, 12, 137. [Google Scholar] [CrossRef]
- Kimanivong, T. Creativity and Innovation Management at Ministry of Public Works and Transports. PSAKU Int. J. Interdiscip. Res. 2015, 4, 35–43. [Google Scholar] [CrossRef]
- Oyekunle, D.O.T.; Okwudili Matthew, U.; Preston, D.; Boohene, D. Trust beyond technology algorithms: A theoretical exploration of consumer trust and behavior in technological consumption and AI projects. J. Comput. Commun. 2024, 12, 72–102. [Google Scholar] [CrossRef]
- Yuen, S.S.; Lam, H. Enhancing Competitiveness through Strategic Knowledge Sharing as a Driver of Innovation Capability and Performance. Sustainability 2024, 16, 2460. [Google Scholar] [CrossRef]
- Ojji, S.O. Digital Transformation and its Impact on Safety Culture During Organizational Change. Val. Int. J. Digit. Libr. 2024, 13, 26135–26146. [Google Scholar]
- Goghie, A.-S. Tokenization and the banking system: Redefining authority in the blockchain era. Compet. Change 2024, 28, 663–682. [Google Scholar] [CrossRef]
- Gkinko, L.; Elbanna, A. The appropriation of conversational AI in the workplace: A taxonomy of AI chatbot users. Int. J. Inf. Manag. 2023, 69, 102568. [Google Scholar] [CrossRef]
- Wijayati, D.T.; Rahman, Z.; Fahrullah, A.; Rahman, M.F.W.; Arifah, I.D.C.; Kautsar, A. A study of artificial intelligence on employee performance and work engagement: The moderating role of change leadership. Int. J. Manpow. 2022, 43, 486–512. [Google Scholar] [CrossRef]
- Sousa, M.J.; Wilks, D. Sustainable skills for the world of work in the digital age. Syst. Res. Behav. Sci. 2018, 35, 399–405. [Google Scholar] [CrossRef]
- Maddula, S.S. The Impact of AI and Reciprocal Symmetry on Organizational Culture and Leadership in the Digital Economy. Eng. Int. 2018, 6, 201–210. [Google Scholar] [CrossRef]
- Fernandes, P.M.; Santos, F.C.; Lopes, M. Adoption dynamics and societal impact of ai systems in complex networks. In Proceedings of the AAAI/ACM Conference on AI, Ethics, and Society, New York, NY, USA, 7–8 February 2020; pp. 258–264. [Google Scholar]
- Hamza, R.A.E.M.; Alnor, N.H.A.; Al-Matari, E.M.; Benzerrouk, Z.S.; Mohamed, A.M.E.; Bennaceur, M.Y.; Elhefni, A.H.M.; Elshaabany, M.M. The Impact of Artificial Intelligence (AI) on the Accounting System of Saudi Companies. WSEAS Trans. Bus. Econ. 2024, 21, 499–511. [Google Scholar] [CrossRef]
- Adegbite, A.O.; Nwasike, C.N.; Nwaobia, N.K.; Gidiagba, J.O.; Enabor, O.T.; Dawodu, S.O.; Adefemi, A.; Ezeigweneme, C.A. Mechatronics in modern industrial applications: Delving into the integration of electronics, mechanics, and informatics. World J. Adv. Res. Rev. 2023, 20, 1179–1197. [Google Scholar] [CrossRef]
- Marquis, Y.A.; Oladoyinbo, T.O.; Olabanji, S.O.; Olaniyi, O.O.; Ajayi, S.A. Proliferation of AI tools: A multifaceted evaluation of user perceptions and emerging trend. Asian J. Adv. Res. Rep. 2024, 18, 30–35. [Google Scholar] [CrossRef]
- Petropoulos, G. The impact of artificial intelligence on employment. Praise Work Digit. Age 2018, 119, 121. [Google Scholar]
- Eapen, S.; Shamshuddin, S.; Garg, S.; Jayasaradadevi, P.; Mohideen, U.; Karthikeyan, K. Exploring The Role Of AI In Redefining Diversity And Inclusion Initiatives In Marketing HR Practices. Educ. Adm. Theory Pract. 2024, 30, 2909–2913. [Google Scholar]
- Danach, K.; El Dirani, A.; Fayyad-Kazan, H. Navigating HR 4.0: Harnessing AI for Ethical and Inclusive HR Transformation. Proceedings 2024, 101, 18. [Google Scholar]
Disclaimer/Publisher’s Note: The statements, opinions and data contained in all publications are solely those of the individual author(s) and contributor(s) and not of MDPI and/or the editor(s). MDPI and/or the editor(s) disclaim responsibility for any injury to people or property resulting from any ideas, methods, instructions or products referred to in the content. |
© 2025 by the authors. Licensee MDPI, Basel, Switzerland. This article is an open access article distributed under the terms and conditions of the Creative Commons Attribution (CC BY) license (https://creativecommons.org/licenses/by/4.0/).


