Abstract
The accurate identification of water bodies in hyperspectral images (HSIs) remains challenging due to hierarchical representation imbalances in deep learning models, where shallow layers overly focus on spectral features, boundary ambiguities caused by the relatively low spatial resolution of satellite imagery, and limited detection capability for small-scale aquatic features such as narrow rivers. To address these challenges, this study proposes Heuristic–Adaptive Spectral–Spatial Neural Architecture Search with Dynamic Cell Evaluation (HASSDE-NAS). The architecture integrates three specialized units; a spectral-aware dynamic band selection cell suppresses redundant spectral bands, while a geometry-enhanced edge attention cell refines fragmented spatial boundaries. Additionally, a bidirectional fusion alignment cell jointly optimizes spectral and spatial dependencies. A heuristic cell search algorithm optimizes the network architecture through architecture stability, feature diversity, and gradient sensitivity analysis, which improves search efficiency and model robustness. Evaluated on the Gaofen-5 datasets from the Guangdong and Henan regions, HASSDE-NAS achieves overall accuracies of 92.61% and 96%, respectively. This approach outperforms existing methods in delineating narrow river systems and resolving water bodies with weak spectral contrast under complex backgrounds, such as vegetation or cloud shadows. By adaptively prioritizing task-relevant features, the framework provides an interpretable solution for hydrological monitoring and advances neural architecture search in intelligent remote sensing.
1. Introduction
The precise identification of water bodies in remote sensing has become indispensable for environmental management [1], particularly in mining regions where water resource monitoring directly impacts ecological sustainability and operational safety [2]. However, detecting small or geometrically complex aquatic features (e.g., narrow tributaries) remains challenging because of the spatial resolution limit of satellite-borne sensors, such as Gaofen-5 [3]. This blurring, especially in mineral-rich terrains where there are convoluted boundaries between water bodies and ore deposits, combined with terrain-induced shadows, fundamentally hinders precise pixel-level classification.
In the field of remote sensing, existing water body analysis methods can be divided into four categories:
- Spectral-index approaches leverage band ratios to isolate water pixels but falter under complex spectral interference. Standard spectral indices include the Normalized Difference Water Index (NDWI) [4,5,6], Modified NDWI (MNDWI) [7], enhanced water index [8], automated water index [9,10], and water index 2015 [11]. These methods are usually applied to multispectral data.
- Spatial-feature-based methods enhance identification through structural analysis, including morphological denoising [12], Gabor/wavelet texture descriptors [13], and connectivity modeling via region-growing [14,15] or graph theory [16]. However, their performance degrades significantly in low-contrast or complex-texture scenarios owing to dependencies on image resolution and illumination conditions.
- Machine learning-based methods, such as decision trees [17], random forests [18,19], and SVM [20], rely on manual feature engineering for water body identification; however, they fall short in modeling nonlinear relationships and fail to offer generalizability under complex spectral–spatial coupling conditions.
- Deep learning-based approaches, such as DenseNet [21], U-Net [22], and Transformer [23], enhance classification accuracy through automated feature extraction but demonstrate three key challenges: (1) strong dependance on the experience of experts, (2) the optimal integration of spectral and spatial characteristics, and (3) limited detection capability for small-scale aquatic features such as narrow rivers, particularly where boundary ambiguity arises from mixed water–vegetation edges, and lower accuracy for fragmented water bodies [24].
Neural architecture search (NAS) [25], as an automated method [26] for designing deep learning model architectures, aims to reduce the reliance on expert knowledge in traditional manual design. Early NAS methods, such as NASNet [27], ENAS [28], and Differentiable Architecture Search (DARTS) [29], have shown promise in general image processing and HSI classification by balancing spectral and spatial information. In remote sensing, deep learning has been widely used for water body extraction [30,31]. Recent studies have explored NAS for designing semantic segmentation models for high-resolution remote sensing images [32]. However, applying NAS to HSI-based water body identification remains challenging, particularly for accurately delineating small targets and complex boundaries in aquatic environments. These challenges arise from HSI characteristics (rich spectral dimensions and often limited spatial resolution) and the complexity of water body targets. When applied to aquatic environments, existing NAS frameworks for HSI classification may exhibit three challenges: insufficient spectral–spatial feature integration [33], inadequate local morphological detail capture [34], and degraded spatial context modeling across hierarchical representations [35].
To address these limitations, this paper proposes Heuristic–Adaptive Spectral–Spatial Neural Architecture Search with Dynamic Cell Evaluation (HASSDE-NAS), an automated neural architecture search framework for hyperspectral water body identification. Its core innovation is a heuristic dynamic routing mechanism that, during the architecture search phase, adaptively selects the optimal processing unit for each network layer by evaluating three specialized units: the spectral-focused dynamic band selection cell (CellDBS) for dynamic band identification, the spatial-edge geometric edge attention cell (CellGEA) for refining fragmented water boundaries, and the fusion-oriented bidirectional fusion alignment cell (CellBFA) for spectral–spatial integration. The selection continuously prioritizes units based on their feature discrimination capability and task relevance. The resulting optimized architecture is then trained for final deployment. This approach eliminates manual design burdens while achieving high-precision water mapping.
The main contributions of this work are summarized as follows:
- This study introduces a cell search algorithm that dynamically evaluates and selects optimal spectral–spatial operations during neural architecture search. This approach continuously assesses architectural stability, feature diversity, and gradient sensitivity across network layers, enabling the adaptive prioritization of task-relevant units while avoiding local optima. The integrated optimization strategy combines adaptive learning rate scheduling with gradient clipping to enhance search efficiency and model robustness for complex water body identification tasks.
- We design a unified differentiable cell structure featuring dynamic path weighting and residual cross-layer connections. This architecture dynamically calibrates operational contributions through learnable gating mechanisms and preserves critical shallow features via channel-aligned skip connections. The specialized operator sets enable task-specific spectral enhancement, boundary refinement, and cross-modal fusion while maintaining computational efficiency.
- Comprehensive evaluation on Gaofen-5 hyperspectral datasets demonstrates unprecedented accuracy in water body identification, achieving 92.61% and 96.00% overall accuracy for the Guangdong and Henan regions, respectively. The framework shows exceptional capability in challenging scenarios, including narrow rivers and low-contrast water bodies under complex environmental interference.
Following this Introduction, subsequent sections detail related work, methodological architecture, experimental validation, and concluding remarks, systematically presenting this research’s technical advancements and empirical findings.
2. Related Work
Current water identification methodologies exhibit persistent limitations in handling minute aquatic features and complex boundary delineation. These deficiencies arise from architectural rigidity that prevents dynamic feature adaptation to varying environmental conditions. NAS is therefore employed to automate network design, enabling the task-aware optimization of feature extraction pipelines.
NAS automates the network design process through algorithms, transforming traditional expert-dependent architecture design into a mathematical optimization problem. Its core lies in constructing a candidate operator library containing convolutions, pooling, attention mechanisms, etc., to automatically explore optimal structures within a predefined search space. This paradigm significantly enhances design efficiency, particularly suitable for remote sensing tasks with tightly coupled spectral–spatial features, such as the cooperative optimization of water boundaries and turbid spectral signatures.
The NAS technical framework comprises three core modules: the search space, the search strategy, and performance evaluation. These modules form a closed-loop collaborative mechanism. The search space defines architectural boundaries through predefined operation sets, the search strategy employs algorithms like reinforcement learning or gradient optimization to drive architecture generation, and the evaluation mechanism enables efficient performance validation.
As the exploration boundary of NAS, the search space adopts a cell-based design strategy to construct fundamental computational units (e.g., spectral or spatial processing units), forming complete networks through homogeneous or heterogeneous stacking. DARTS innovatively introduces continuous relaxation technology, converting discrete operation selections into a differentiable optimization process. By defining continuous architectural parameters, gradient descent search is achieved, with its core residing in a dual-layer collaborative optimization mechanism. The outer optimization primarily updates architectural parameters, α, to minimize validation set loss, while the inner optimization updates network weights, w, given α to minimize training set loss. Architectural parameters, α, determine the topological structure of the model network. The network structure consists of combinations of candidate operations, with α assigning weights to these operations. By adjusting α, the importance of each operation is dynamically tuned, ultimately determining the specific operation adopted for each edge in the network. Model weights, w, are standard neural network parameters trained on the training set under a given architecture, determining the model’s specific performance. Their optimization resembles standard neural network training, enhancing performance without altering the network structure. Thus, the DARTS-based NAS framework encompasses two parts: outer search and inner search.
NAS has emerged as a transformative methodology in HSI analysis, providing tailored solutions to spectral–spatial feature extraction and model generalization challenges. Its core strength lies in autonomously designing task-optimized architectures, significantly reducing reliance on manual expertise. For instance, Wang et al. [36] demonstrated that NAS-guided multi-scale attention fusion effectively balances spectral sensitivity and spatial context modeling, while Feng et al. [37] employed hybrid recurrent structures to capture inter-band dependencies. These approaches are particularly critical for water body identification, where subtle spectral variations (e.g., narrow rivers occupying < 5 pixels) and complex boundary morphologies demand adaptive feature decoupling. Furthermore, interpretable dynamic routing mechanisms, such as spectral-channel attention maps quantifying band-wise contributions [38], enable NAS architectures to dynamically prioritize discriminative features while suppressing interference from spectrally similar backgrounds.
Existing neural architecture search methods show potential for water body identification but exhibit critical limitations demanding water-specific optimization. A primary deficiency is insufficient spectral–spatial synergy combined with hierarchical imbalance. Shallow layers disproportionately focus on spectral information at the expense of spatial context modeling, particularly for narrow river delineation, while deep layers accumulate excessive parameters, limiting practical deployment. This impedes the identification of small water bodies. Additionally, rigid search paradigms lack environmental adaptability, failing to address heterogeneous scenarios such as open water needing global spectral consistency versus narrow rivers requiring localized edge refinement, especially under blurred boundaries in low-resolution hyperspectral imagery.
To resolve this, HASSDE-NAS introduces a dynamic cell architecture using spectral–spatial gating to adaptively balance operations and channel-aligned residual connections to preserve critical shallow features. Resource-aware pruning progressively eliminates low-activity operations, reducing computation without accuracy loss. Complementing this, a context-aware heuristic search evaluates units in real time through architectural stability, spectral–spatial diversity, and gradient sensitivity metrics. This multidimensional optimization dynamically prioritizes task-relevant units across varying environments, ensuring robust performance. Collectively, these innovations establish an efficient NAS architecture dedicated to water identification, advancing intelligent remote sensing applications.
3. Proposed Method
The proposed HASSDE-NAS method offers enhanced accuracy in HSI-based water body identification. It seeks to find the most appropriate work unit for water body identification work through an adaptive branch selection strategy. This section briefly introduces the overall workflow of HASSDE-NAS. Further, we present the HASSDE-NAS architecture and its adaptive branch selection strategy. Finally, the design strategy for the loss function is introduced.
3.1. Overall Workflow
The HASSDE-NAS architecture accomplishes dynamic architecture design and optimization for hyperspectral water body identification achieved via a hierarchical workflow (Figure 1). The pipeline initiates with the preprocessing of the input hyperspectral data, which is conceptually represented as a 3D cube in Figure 1 (top–left) with spatial dimensions along the X-Y axes and spectral bands along the Z-axis. Raw images undergo normalization and data augmentation before being randomly partitioned into the training, validation, and test sets according to predefined ratios. The core stage employs a dynamic architecture search mechanism that constructs a homogeneous search space through three specialized cells: CellDBS, CellGEA, and CellBFA. The inner architecture of these cells, termed the Inner Search Architecture, is implemented via the unified DRG-Cell (dynamic residual gated cell) design visualized in Figure 2. This process is driven by a hybrid loss function that jointly optimizes network weights and architectural parameters. During the architecture search, a parameterized branch selection algorithm dynamically evaluates the contribution of each cell in hierarchical feature modeling, enabling the real-time selection of optimal cell–operation combinations to generate the final network architecture. Following the architecture search, the optimized model undergoes further refinement via adaptive learning rate scheduling and gradient clipping. The architecture ultimately performs pixel-level inference on the test set, yielding binary classification maps and quantitative accuracy metrics.
Figure 1.
Overall workflow of HASSDE-NAS.
Figure 2.
Architecture of DRG-Cell.
3.2. Inner Search Architecture
The Inner Search Architecture of HASSDE-NAS is engineered to achieve fine-grained spectral–spatial feature decoupling through three optimizable units: CellDBS for spectral redundancy suppression, CellGEA for spatial edge refinement, and CellBFA for cross-modal feature alignment. Each unit operates within a homogeneous search space containing task-specific candidate operations, which include spectral differential convolutions and multi-scale geometric attention mechanisms. These units share the identical DRG-Cell structure, a differentiable architecture that integrates three key components: dynamic path weighting for operation selection, residual cross-layer fusion for feature preservation, and resource-aware pruning for computational efficiency. By enhancing the DARTS framework through adaptive gating mechanisms and residual connections instead of static operation blending, this DRG-Cell design improves feature representation capabilities. As demonstrated in Section 3.2.2, attaching distinct operation sets to this unified structure enables specialized functionality while maintaining architectural consistency.
3.2.1. Structure of DRG-Cell
DRG-Cell is the foundational computational unit in HASSDE-NAS. It achieves adaptive spectral–spatial feature decoupling through hierarchical node interactions and dynamic path optimization. As illustrated in Figure 2, each DRG-Cell comprises three key components: (1) a multibranch operation pool with task-specific candidate units, (2) a parameterized routing mechanism for dynamic path selection, and (3) residual cross-layer connections for feature preservation. This architecture enables autonomous adaptation to diverse water body characteristics while maintaining computational efficiency.
Each DRG-Cell comprises N hierarchical processing nodes designed for progressive feature refinement. These nodes simultaneously receive two input signals, Cl-1 and Cl-2, from the current unit and the outputs of all nodes preceding it within the unit. Expressly, Cl-1 and Cl-2, respectively, represent the output signals from the preceding layer and the second preceding layer of the network hierarchy where the unit resides.
- 1.
- Dynamic Path Weighting Mechanism
The learnable path weighting system, which quantifies the contribution of each candidate operation, is central to DRG-Cell. For the i-th node with m input branches, the normalized path weight is formulated as
where denotes the gating parameters vector with each element initialized by independent sampling from . The sigmoid activation transforms these parameters into probability weights. The dimension m dynamically increases, accommodating the growing number of input branches in deeper nodes. The final node output aggregates weighted operation results:
where denotes the k-th candidate operation applied to the input xk. This parameterization enables adaptive feature calibration while maintaining architectural flexibility across network layers.
- 2.
- Residual Cross-Layer Fusion
Residual connections that bypass multiple processing stages are introduced to mitigate gradient vanishing and preserve shallow spectral details. Given the input features S0 and S1, the initial residual path is established through channel alignment:
where combines a 1 × 1 convolution and batch normalization. This progressive fusion ensures the retention of critical water body patterns, particularly for narrow rivers and fragmented reservoirs. The final cell output concatenates multi-scale features and integrates the residual component:
- 3.
- Adaptive Pruning Strategy
While maintaining compatibility with existing NAS frameworks, MixedOp implements a resource-aware pruning protocol. Operations with normalized activity scores below a dynamic threshold () are progressively pruned during search, guided by exponential moving averages of weight magnitudes. This eliminates redundant computations while preserving water-critical paths and reduces GPU memory consumption compared to conventional DARTS. This hierarchical design enables HASSDE-NAS to autonomously evolve architectures that balance spectral sensitivity and spatial reliability, achieving state-of-the-art performance in complex hydrological scenarios. The parameterized routing mechanism further ensures interpretability by visualizing path weight distributions across layers.
3.2.2. Set of Candidate Operations
Each computational unit (CellDBS, CellGEA, and CellBFA) integrates a dedicated set of eight candidate operations as specified in Table 1. These include seven task-oriented components and one general residual module, collectively enabling adaptive multi-scale feature extraction through modular combinations. CellDBS specializes in spectral band selection, CellGEA focuses on spatial boundary refinement, and CellBFA orchestrates cross-modal feature fusion, forming a cohesive framework for addressing spectral–spatial complexities in aquatic environments. The functional descriptions of these operations and key design distinctions are detailed in Appendix A.
Table 1.
The operation sets constituting each unit.
The operations hamm_DBS, hamm_GEA, and hamm_BFA are based on the HAMM module, which is an attention mechanism module. It incorporates both spectral and spatial attention mechanisms to enhance feature representation, which can capture complex spectral–spatial relationships. HAMM operator is a further improvement of the Convolutional Block Attention Module (CBAM) [39]. HAMM employs 3D convolution and adaptive 3D pooling layers to capture complex spatial-channel interactions, making it particularly suitable for 3D data, whereas CBAM offers a relatively simple and intuitive mechanism, which is more appropriate for conventional 2D data. The main structure of HAMM is illustrated in Figure 3, which comprises two submodules: hamm_DBS and hamm_GEA. If the input data are distributed to these two sub-modules, the results of the operations hamm_DBS and hamm_GEA are obtained, as shown in Figure 3a. If the data flow from the input end into hamm_DBS and then from hamm_DBS into hamm_GEA, the result is provided by hamm_BFA, as depicted in Figure 3b.
Figure 3.
Flow chart of HAMM. (a) Parallel processing mode (outputs hamm_DBS and hamm_GEA); (b) Sequential processing mode (outputs hamm_BFA).
Given the input feature tensor X, the spectral attention module produces transformed representations through the following operations:
where is the average pooling, is the maximum pooling, and are all fully connected layer weight matrices, and denotes elementwise multiplication.
The output of the spatial attention module of is as follows:
Finally, the output of the HAMM H(X) can be expressed as:
3.3. External Search Network
In the outer-layer search architecture of HASSDE-NAS, each network layer incorporates three fundamental units, CellDBS, CellGEA, and CellBFA, which collectively process the output from the preceding layer. The generated results serve as one of the input signals for the subsequent network layer. The external search network framework of HASSDE-NAS is depicted in Figure 4.
Figure 4.
External search architecture of HASSDE-NAS.
Each cell is assigned a weighting coefficient to quantify its contribution to the collective decision-making process. An adaptive dynamic branch selection algorithm is designed to evaluate the relative efficacy of each unit for the specific water body recognition task at the hierarchical level. The unit exhibiting optimal performance is selected as the representative cell for the current layer and subsequently incorporated into the finalized training-optimized network architecture. Figure 5 shows an example of the final network architecture. To enhance classification performance in HSI analysis, a standard Transformer module is appended to the terminal layer of the consolidated final network. This integration facilitates advanced global context modeling and long-range dependency capture and, in turn, strengthens the discriminative capacity for spectral–spatial feature interpretation in aquatic environment monitoring applications.
Figure 5.
An example of the final network architecture.
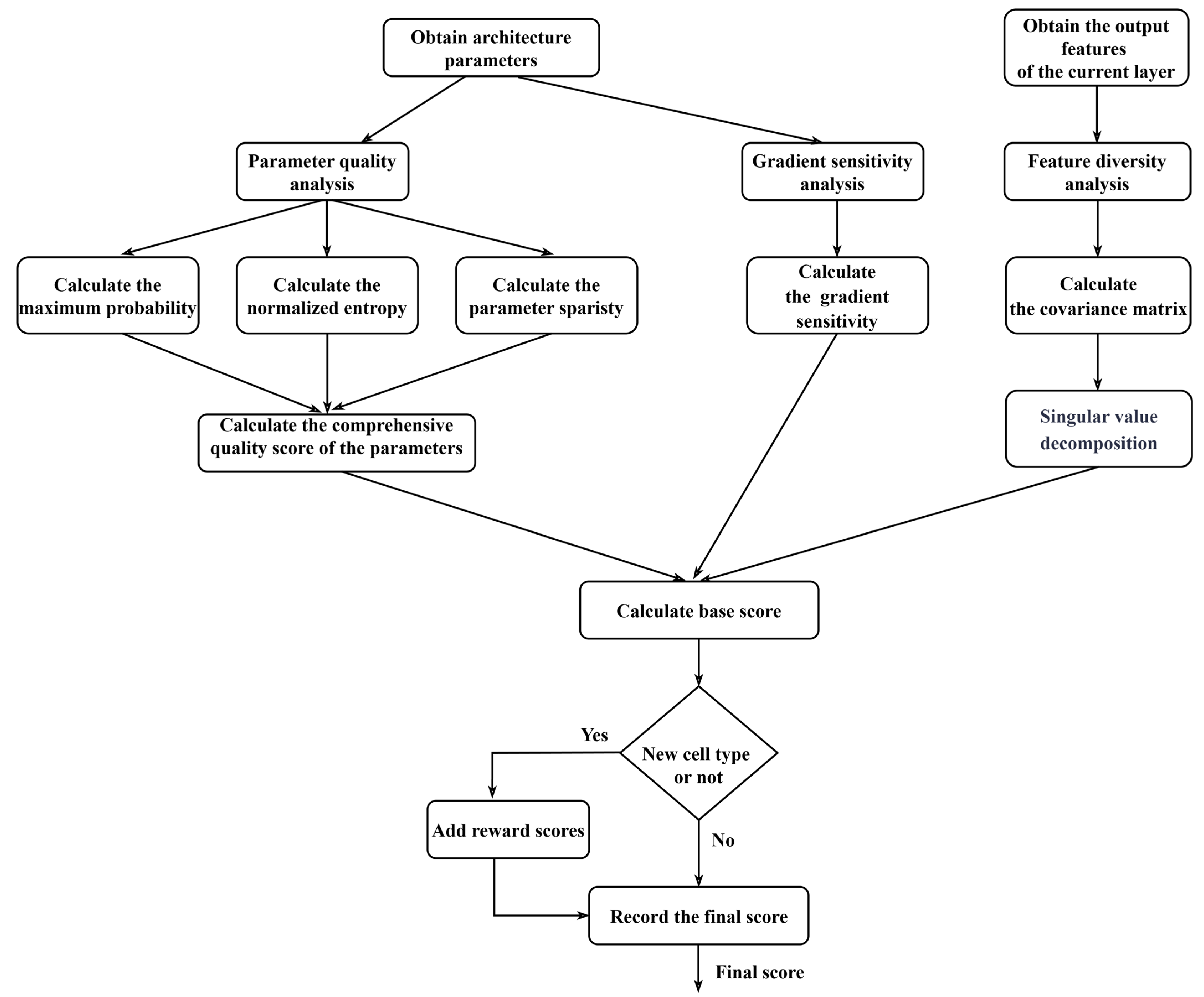
3.4. Multidimensional Dynamic Fusion-Based Heuristic Cell Search Algorithm
The heuristic cell search algorithm evaluates spectral–spatial units through multicriteria analysis. The input data for this algorithm are derived from architectural parameters of each essential unit in the current layer, which facilitate architectural stability analysis and gradient sensitivity analysis, and output feature values from the current layer, which enable feature diversity analysis. The core evaluation process encompasses three principal components, detailed in Figure 6.
Figure 6.
Workflow of the heuristic cell search algorithm.
- Architecture Stability Analysis.
This analysis assesses the certainty of unit parameters through parameter confidence, entropy balance, and a preset sparsity threshold.
The maximum probability is calculated as follows:
where represents the weight vector of the i-th operation, and k is the number of operations. This metric measures the concentration degree of architecture parameters on certain operations; a larger value indicates stronger selection tendency.
The normalized entropy is described as follows:
where m represents the number of operation types, and indicates the weight value of the j-th operation of the i-th node in the architecture parameter matrix. A low, , indicates a more concentrated weight distribution and higher decision certainty.
Sparsity can be expressed as follows:
Here, is a threshold reflecting the sparsity of the parameters; a higher value indicates more effective operations. denotes the normalized weight value of an operation in the architecture parameter matrix (i.e., in Equation (9)).
The comprehensive quality score is calculated as follows:
A value of close to 1 indicates that the parameters of the current branch are highly stable.
- 2.
- Feature Diversity Analysis.
Feature diversity is achieved based on the singular value decomposition of the dimensionality-reduced covariance matrix. Initially, the feature tensor is compressed along the spectral/spatial dimensions.
After regularization, the covariance matrix is calculated as
where X represents the centralized feature matrix, and denotes the mean of X.
The regularized covariance matrix undergoes SVD to extract principal component information:
Here, S is the singular value matrix, and diag denotes the diagonal matrix. The magnitude of each singular value directly reflects the variance intensity of the feature space along the corresponding principal component direction. The feature diversity score, denoted as , is defined as the mean of the singular values, calculated as follows:
where represents the singular values of the regularized covariance matrix, and r is the matrix rank. A higher score indicates a more dispersed feature distribution, enhancing the model’s capacity to represent complex spectral–spatial patterns (e.g., narrow rivers under vegetation interference) [40].
- 3.
- Gradient sensitivity analysis.
In this stage, the stability of individual units during training is evaluated by computing the gradient norms of architectural parameters. Precisely, for the architectural parameters θ of each unit type, a virtual loss function, ∑θ, is constructed, and its gradient norm is calculated as follows:
where is the gradient of the architecture parameters of a specific cell, θ denotes the architecture parameters, and is the virtual loss function constructed for the architecture parameters θ. A more significant gradient norm denotes greater parameter update magnitudes, indicating unstable unit selection during optimization. Conversely, lower gradient norms imply parameter convergence tendencies, reflecting higher reliability in unit selection. This metric dynamically reveals the optimization status of different unit types by quantifying parameter update activity, providing real-time feedback for branch selection decisions.
The fundamental score can be calculated based on the above three analysis results as follows:
where γ represents the unit selection weight, is the parameter quality score, is the original feature diversity value, is the original gradient sensitivity, and a, b, c, and d are self-learnable hyperparameters. If the current cell type is not selected, the algorithm adds a bonus score to the base score to form the final score, avoiding the dynamic branch selection from getting stuck in a local optimum and thereby ensuring that the search process fully explores the potential of all candidate cells.
The heuristic cell search procedure is formalized in Algorithm 1, which is executed per network layer during architecture search. This pseudocode operationalizes the mathematical formulations (Equations (8)–(16)) into a practical decision-making workflow. The algorithm dynamically evaluates spectral–spatial units through the tripartite analysis framework and incorporates diversity incentives to prevent premature convergence.
| Algorithm 1: Heuristic cell search procedure. |
| Input: l: Layer index, X: Features, α/β/δ: Arch params Output: Cell type (DBS, GEA, BFA) 1: // Architecture stability (Equations (8)–(11)) 2: Q_α = [max_prob(α_l) + entropy(α_l) + sparsity(α_l)]/3 3: // Repeat for β, δ 4: // Feature diversity (Equations (12)–(14)) 5: Cov_reg = cov(X_flat) // Regularized covariance 6: D_cell = mean(SVD(Cov_reg)) // Singular values mean 7: // Gradient sensitivity (Equation (15)) 8: S_cell = ∥∇(∑θ)∥2 // Virtual loss gradient 9: // Dynamic fusion (Equation (16)) 10: γ = softmax(arch_gammas [l]) 11: for cell ∈ {DBS, GEA, BFA}: 12: base_score = a·γ_cell + b·Q_cell + c·D_cell + d·S_cell 13: final_score = base_score + (β_div if cell not recent) 14: end for 15: selected_cell = argmax(final_score) 16: return selected_cell // Key aspects: - Q: Param concentration metrics (Equations (8)–(11)) - D: Feature discriminability (Equations (12)–(14)) - S: Optimization stability (Equation (15)) - Diversity bonus prevents local optima - O(N) complexity per layer |
3.5. Loss Function
This paper constructs a hybrid loss function integrating cross-entropy loss (CELoss) [41], Dice loss [42], and Focal loss [43] to extract complex morphological features, such as elongated rivers and fragmented water bodies. CELoss ensures the dominant learning of semantic regions via label preprocessing; Dice loss enhances prediction–annotation shape consistency through IoU computation; and Focal loss strengthens discrimination in ambiguous regions via confidence-based mining. The components are fused with the self-learnable weights a, b, and c in the formulation:
This design reduces cross-entropy dominance while leveraging Dice loss’s shape constraints and Focal loss’s convergence fine-tuning, demonstrating superior performance in complex boundary segmentation compared to single-loss approaches.
4. Experiments
The experimental setup was implemented on a computing server featuring an NVIDIA GeForce RTX 4090 GPU, with deep learning operations executed using PyTorch architecture version 2.5.1. Cropped HSIs acquired from two consecutive frames captured by the Gaofen-5 Earth observation satellite were employed. Image pixels were classified into two distinct categories for aquatic area identification: water surfaces and non-water regions. The dataset partitioning strategy allocated 30% of pixels per category for model training and approximately 5% for validation purposes, and the remaining portion was reserved for testing. The performance evaluation adopted five standard indicators: overall accuracy (OA), the Kappa coefficient, water intersection over union (water IoU; defined as the area overlap ratio between predicted and actual water pixels), background intersection over union (background IoU; analogously calculated for non-water regions), and the F1 score. This multi-faceted approach quantified identification accuracy, with IoU metrics specifically measuring spatial congruence of segmented areas.
4.1. Study Areas
The two study areas selected for this study are shown in Figure 7. Study Area 1 in Meizhou City, Guangdong Province, has abundant water resources. Study Area 2 is located in Lushan County, Pingdingshan City, Henan Province, where water resources are relatively scarce.
Figure 7.
Schematic representation of the study area.
Study Area 1 is situated in the northeastern part of Meizhou City, Guangdong Province, China (116°7′–116°23′ E, 24°19′–24°34′ N). The terrain is mainly mountainous and hilly, with higher elevation in the north and lower elevation in the south. The complex geological structure comprises six major rock types, including granite and metamorphic rocks, forming a multilevel landscape of plains, plateaus, and mountains. The climate is subtropical monsoonal, with low latitude and mountainous areas. The average annual temperature is approximately 21–22 °C, and the annual precipitation is abundant, with an average of 1583.5 mm. The water system is well-developed and belongs to the water systems of the Han River, Dong River, and coastal rivers of eastern Guangdong. The Han River is the main river, with the Mei River being its most significant tributary. The river network is dense, with many rivers radiating into the Han River and Dong River systems.
Study Area 2 is located in Lushan County, Pingdingshan City, Henan Province, China (112°45′–113°4′ E, 33°36′–33°51′ N), at the eastern foot of the Funiu Mountains. The terrain is higher in the west and lower in the east, with mountains surrounding it on the west, south, and north sides, and it connects to the Huanghuai Plain to the east. The terrain is mainly mountainous and hilly, with plains accounting for only approximately 17.4%. The climate is warm, temperate, and continental monsoonal, with four distinct seasons. The average annual temperature is approximately 14.8 °C, and the annual precipitation is 827.8 mm. The water system is dominated by the Sha River, which runs from west to east through the entire area and belongs to the upper reaches of the Huai River system. The south-to-north water diversion project concerns the area.
4.2. Dataset and Preprocessing
This research utilized hyperspectral data collected from the two observation areas by China’s Gaofen-5 satellite [44]. As a critical component of the national High-Resolution Earth Observation System [45], this spacecraft was successfully launched on May 9, 2018, and operates in a sun-synchronous orbital path at an altitude of 705 km with a 98.2° inclination. The platform integrates six sophisticated sensing instruments covering spectral domains from ultraviolet to thermal infrared wavelengths. Its advanced HSI (AHSI) detection demonstrates exceptional observational capabilities through 330 contiguous spectral bands (400–2500 nm), achieving a resolution of 5 nm in the visible spectrum (400–1000 nm) and a resolution of 10 nm in the shortwave infrared region (1000–2500 nm). With a 30 m spatial resolution and a 60 km imaging swath, this sensor enables the detailed characterization of terrestrial features through continuous spectral sampling across broad geographical coverage.
The Guangdong dataset for Study Area 1 was captured on 20 February 2020 and the Henan dataset for Study Area 2 on 10 June 2019. Both underwent identical preprocessing, where only orthorectification was performed, as qualitative water body identification requires neither radiometric calibration nor atmospheric correction [46,47,48]. Through frame-by-frame quality assessment, bands exhibiting striping artifacts, excessive noise, or invalid data like zero or saturated values were rejected. This resulted in the removal of 88 bands per dataset, a coincidental outcome due to scene-specific conditions where bands 1–20, 128, 165–166, 168, 192–208, 218, 245, 246–265, 269–271, 309, and 310–330 were excluded for Guangdong while bands 1–5, 127–133, 164–169, 179, 188, 190–208, 218, 243–265, 269–271, 295, 307, and 311–330 were excluded for Henan, retaining 242 bands for analysis. Finally, 900 × 900 pixel areas were cropped from both original images for computational efficiency.
4.3. Ground Truth Generation
The ground truth labels were generated using MapWorld [49], China’s national geospatial platform administered by the National Administration of Surveying, Mapping, and Geographic Information. Its Level-15 vector datasets achieve a maximum spatial resolution of 4.78 m per pixel. This enables the detection of water bodies exceeding 19 m in width based on the 4-pixel identification criterion [50], which satisfies the Nyquist–Shannon sampling theorem for feature recognition. Although coarser than the platform’s 0.5 m urban data, this resolution provides a 6.27:1 oversampling advantage over Gaofen-5′s 30 m HSIs, ensuring boundary integrity during resampling. All datasets conform to China’s GB/T 35648-2017 [51] geographic standards with WGS84 coordinates and maintain certified planimetric accuracy post-projection to UTM Zone 50N. The corresponding MapWorld images of the Guangdong dataset and the Henan dataset are shown in Figure 8. Blue areas represent water bodies, while all other colored features are treated as background during post-processing.
Figure 8.
MapWorld images of the Guangdong dataset and the Henan dataset. (a) Guangdong dataset; (b) Henan dataset.
Water body delineation was achieved through the value-based extraction of Tianditu’s classification layer (digital number 198), with resultant raster masks converted into topologically structured vector polygons. This conversion process inherently unified linear hydrographic features (e.g., narrow rivers) and areal water bodies through geometric merging governed by hydrological connectivity principles, producing hydrologically consistent water masks for downstream analysis. The vector maps of water bodies extracted from the two datasets are shown in Figure 9, where the blue areas represent the water body regions.
Figure 9.
The water body areas of the Guangdong dataset and the Henan dataset. (a) water body area in Guangdong dataset; (b) water body area in Henan dataset.
4.4. Experimental Details
The proportion of pixels belonging to water areas in the two datasets is relatively low. In the Guangdong dataset, 74,897 pixels in the water area account for 9.3% of the total pixels in the image. In the Henan dataset, 42,500 pixels in the water area account for 5.2% of the total pixels in the image. To verify the effectiveness of the proposed method, we selected 30% of the pixels from both the water area and the background of each dataset to construct the training set and another 10% of the pixels to construct the validation set. The remaining pixels formed the test set (Table 2).
Table 2.
Distribution of the training, validation, and test sets for the Guangdong and Henan datasets.
This study developed a four-layer heterogeneous search network for hyperspectral datasets from the Guangdong and Henan regions, with each layer incorporating three dynamically selectable computational units. During the architecture search phase, a dual-optimizer strategy was implemented: the model weight parameters were optimized using the AdamW optimizer with an initial learning rate of 3 × 10−4 and weight decay of 0.01, coupled with a polynomial decay learning rate policy, whereas the architectural parameters employed the same optimizer configuration with a learning rate of 0.001 and weight decay of 0.001. The search process utilized 16 × 16-pixel sampling windows and incorporated a 30-epoch warm-up phase for the preliminary optimization of architectural parameters. During the network finalization stage, the input resolution was scaled to 64 × 64-pixel patches with a polynomial decay learning rate scheduler (initial value: 3 × 10−5; decay exponent: 0.9) to refine model parameters, complemented by performance validation every 100 iterations to ensure convergence. This configuration achieved synergistic improvements in search stability and training efficiency through differentiated parameter scheduling mechanisms.
4.5. Comparative Analysis with Other Methods
The proposed HASSDE-NAS was compared with eight other HSI-based methods to examine their performance in identifying water bodies under binary classification conditions. SSFTT, GAHT, and CNCMN are non-NAS methods, whereas Hyt-NAS, HKNAS, and TUH-NAS are NAS methods. These classification methods are described as follows:
- SSFTT [52]: This model achieves efficient computation and outstanding classification performance by combining a convolutional neural network with a Transformer architecture and using a Gaussian weighted feature marker to enhance the separability of spectral–spatial features.
- GAHT [53]: This model captures multilevel semantic information through a hierarchical structure and integrates features from different regions using a group perception mechanism. It effectively alleviates excessive feature discretization in traditional Transformer structures and significantly improves classification performance.
- CNCMN [54]: This model expands the feature extraction range by combining pixel-level Euclidean neighbors and superpixel-level non-Euclidean neighbors, enabling it to capture local details and utilize global context information. It adaptively aggregates and fuses the features of the two types of neighbors by fusing image and graph convolution and dynamically screens out information through an attention mechanism, thereby avoiding irrelevant interference and enhancing feature discriminability.
- Hyt-NAS [55]: Hyt-NAS is an HSI classification method that combines NAS with a Transformer. A hybrid search space is designed to handle the low spatial resolution and high spectral resolution of HSIs using the spatial dominant unit and the spectrally dominant unit, respectively.
- HKNAS [56]: HKNAS is an HSI classification method based on a hypernuclear NAS method. By directly generating structural parameters from network weights, the traditional complex double optimization problem is transformed into a single optimization problem, reducing search and model complexity.
- TUH-NAS [57]: TUH-NAS is an HSI classification method based on a three-unit NAS method. A spectral processing unit (SPEU), a spatial processing unit (SPAU), and a feature fusion unit (FFU) are designed to work together, which enhances the deep fusion of spectral and spatial information and improves the classification accuracy.
All methods were implemented using official codes. To ensure fairness, the experiments adopted unified training set partitioning: 30% of water body pixels and background pixels were used to construct the training set and another 10% constructed the validation set, and the remaining pixels formed the test set. The results are summarized in Table 3 and Table 4, and the visualization effects are compared in Figure 10 and Figure 11.
Table 3.
Comparative experimental results obtained using the Guangdong dataset.
Table 4.
Comparative experimental results obtained using the Henan dataset.

Figure 10.
Comparison of visualization effects on the Guangdong dataset. (a) SSFTT; (b) GAHT; (c) CNCMN; (d) Hyt-NAS; (e) 3DHKNAS; (f) TUH-NAS; (g) HASSDE-NAS; (h) ground truth.

Figure 11.
Comparison of visualization effects on the Henan dataset. (a) SSFTT; (b) GAHT; (c) CNCMN; (d) Hyt-NAS; (e) 3DHKNAS; (f) TUH-NAS; (g) HASSDE-NAS; (h) ground truth.
The two datasets used in this study predominantly comprise main river channels and their tributaries. Owing to the 30 m spatial resolution of Gaofen-5, numerous tributaries and small water bodies (e.g., lakes and reservoirs) manifest as elongated linear features or minimal pixel clusters, resulting in a classic class imbalance problem. Under such data distribution, classifiers prioritize feature learning for main river channels while neglecting the discriminative modeling of tributaries and small water bodies, reducing the accuracy of hydrological mapping. In severely imbalanced data scenarios, conventional global evaluation metrics such as OA and the Kappa coefficient exhibit low sensitivity to model performance variations, where minor numerical fluctuations may correspond to substantial visual interpretation differences. Therefore, we established a dual evaluation framework combining quantitative metrics and visual analysis by incorporating water IoU, background IoU, and the F1 score and simultaneously attained the identification of the main river and spatial morphologies of tributaries and small water bodies with high accuracy, thereby achieving comprehensive performance assessment.
In the Guangdong dataset, water pixels account for merely 9.2% of total image pixels, characterized by abundant water systems with an extensive distribution of small water bodies, including tributaries, lakes, and small reservoirs. As shown in Table 3 and Figure 10, HASSDE-NAS achieved a significantly superior OA (92.61%) compared to all baseline methods, outperforming the second-ranked Hyt-NAS (87.50%) by 5.11%. Its Kappa coefficient (40.90) exceeded the second-ranked GAHT (39.38) by 1.52%, validating higher consistency between its classification results and ground truth distributions. Although GAHT attained the highest water IoU (31.20) among all methods, its background IoU (80.60) remained substantially lower than that of HASSDE-NAS (92.38), indicating that its strategy of enhancing water recall through excessive generalization introduced considerable background noise (discrete speckles in Figure 8b). By contrast, HASSDE-NAS effectively suppressed errors due to vegetation interfering with water in the near-infrared frequency through dynamic band selection via CellDBS while enhancing tributary edge features through multiscale geometric attention via CellGEA, reducing the background misclassification rate to 7.62% for optimal balance. Visual analyses reveal that HASSDE-NAS reconstructed narrow channels with 2–3 pixels in width while maintaining the accurate spatial positioning and boundary delineation of water pixels, demonstrating the highest fidelity to the ground truth.
For the Henan dataset, where water pixels constitute only 5.2% of the total image pixels, the region features relatively sparse water systems with limited small water bodies. It contains thin cloud cover over the left half of the image, complicating water identification. Table 4 and Figure 11 show that HASSDE-NAS achieved comprehensive superiority with a 96.00% OA and a Kappa coefficient of 49.40, exhibiting a notably lower background misclassification rate (4.08%) than its counterparts. Figure 11g illustrates HASSDE-NAS’s high-precision identification of the main channel of the south-to-north water diversion (the continuous white region in the right half of the image) and 1–2-pixel-wide tributaries. Although HKNAS achieved the highest F1 score (75.71), its superkernel design caused tributary edge blurring (with fracture zones filled by the black background pixels), limiting practical utility. TUH-NAS mistakenly identified cloud shadows as water bodies (white discrete patches) in cloud-covered areas (gray noise regions in the left half of the image), achieving only 69% of HASSDE-NAS’s water IoU (23.89 vs. 34.60). Traditional methods such as SSFTT and GAHT generated dense background noise owing to static feature extraction strategies, yielding background IoU values as low as 94.30% and 91.80%, respectively. Through dynamic band selection for the suppression of land cover reflection interference (via CellDBS) and axial-separated convolution for linear feature enhancement (via CellGEA), HASSDE-NAS significantly improved narrow tributary connectivity compared to Hyt-NAS. The parameterized routing algorithm achieves optimal comprehensive performance under an extremely low water pixel proportion (5.2%), providing robust hydrological monitoring in mining areas.
4.6. Cross-Region Generalization Validation
To evaluate the geographical transferability of HASSDE-NAS and its practical advantage over established water detection techniques, we conducted comprehensive experiments across two dimensions. First, we assessed the model’s ability to generalize to unseen regions through rigorous cross-region validation. Second, we compared its performance against two classical approaches representing fundamental water detection paradigms: the Modified Normalized Difference Water Index (MNDWI) as a band-ratio method and the Matched Filter (MF) as a spectral matching technique.
For cross-region validation, we implemented a strict geographical separation protocol. In the Guangdong-to-Henan transfer scenario, the neural architecture was discovered exclusively using Guangdong data, while the resulting model was trained and evaluated solely on Henan data. Conversely, for the Henan-to-Guangdong transfer, the search process utilized only Henan data, with subsequent training and testing confined to Guangdong data. This approach simulated a real-world deployment where target regions lack architecture search or training resources.
The traditional methods were implemented following standard implementation procedures adapted for Gaofen-5 hyperspectral imagery. For the MNDWI, we selected optimal bands based on the spectral characteristics of water bodies: band 38 (560 nm) in the green region and band 156 (1600 nm) in the shortwave infrared (SWIR) region for Guangdong and band 53 (560 nm) and band 157 (1600 nm) for Henan. These bands were chosen to maximize the contrast between water absorption features and background interference from vegetation and shadows. The index was calculated as
This was followed by Otsu thresholding to generate binary water masks. For the Matched Filter approach, we derived reference water spectra by averaging all labeled water pixels in each region’s ground truth data. The MF response was computed using background statistics from non-water pixels, with the covariance matrix regularized via diagonal loading to ensure numerical stability.
Performance evaluation employed the same five metrics as Section 4.5: overall accuracy (OA), the Kappa coefficient, water intersection over union (water IoU), background IoU, and the F1 score. Computational efficiency was quantified by processing time for a 900 × 900 pixel subscene using an NVIDIA RTX 4090 GPU. The experimental results are shown in Table 5. For reference, the HASSDE-NAS results from Table 3 and Table 4 are also included in Table 5. The visualization results for the Guangdong dataset are shown in Figure 12, and those for the Henan dataset are shown in Figure 13.
Table 5.
Cross-region and traditional method performance.
Figure 12.
Water body identification on Guangdong dataset: traditional methods vs. HASSDE-NAS cross-region validation. (a) MNDWI; (b) MF; (c) HASSDE-NAS (H→G); (d) HASSDE-NAS (Guangdong).

Figure 13.
Water body identification on Henan dataset: traditional methods vs. HASSDE-NAS cross-region validation. (a) MNDWI; (b) MF; (c) HASSDE-NAS (G→H); (d) HASSDE-NAS (Henan).
In the complex river network environment of Guangdong, traditional methods exhibited significant flaws: While the MNDWI method achieved a 90.28% overall accuracy, Figure 12a shows that its identified water areas are substantially larger than actual water bodies (large connected white patches), resulting in a mere 23.70% water IoU. Although the MF method achieved a 92.48% OA, Figure 12b reveals that it could only identify main river channels (thick white strips), with minor tributaries almost entirely undetected (compared to tributary regions in Figure 10h). The HASSDE-NAS cross-region model (H→G) successfully overcame these limitations: it elevated OA to 92.66% while improving water IoU (29.17%) by 52.2% over MF. Figure 12c accurately reconstructs dense river networks, including 2-pixel-wide irrigation canals (continuous thin white lines) and scattered ponds (scattered white spots). Notably, this model outperformed the locally trained model in tributary completeness (water IoU 29.17% vs. 28.85%), validating the cross-region adaptability of its dynamic cell selection mechanism.
The Henan scenario highlights the failure of traditional methods under extreme conditions: the MNDWI suffered from cloud shadow interference, causing OA to plummet to 57.38%. Figure 13a shows massive false alarms in the left cloud-covered area (irregular white patches), while actual water bodies on the right are submerged. Although the MF method maintained a 95.76% OA, Figure 13b indicates it could only identify the main channel on the right side (thick white strips), completely failing to detect minor water bodies on the left (corresponding to actual river systems in the left half of Figure 7). The HASSDE-NAS cross-region model (G→H) demonstrated breakthrough performance: demonstrating a 95.89% OA with a water IoU (31.24%) surpassing that of MF by 7.1%, Figure 13c fully reconstructs the entire watershed system for the first time, including 1-pixel-wide tributaries in cloud-covered areas (intermittent thin white lines) and isolated reservoirs (scattered white spots). The locally trained model (Henan) achieved an optimal water IoU (34.56%), with a 98.3% background recognition accuracy in cloud zones (uniform black areas in Figure 13d, left), confirming the noise suppression capability of the geometric edge attention cell (CellGEA).
4.7. Ablation Study
Ablation experiments were conducted based on the Guangdong dataset to evaluate the contributions of the heuristic cell search algorithm and dynamic path pruning in the HASSDE-NAS framework. In the experimental setup, 30% of water pixels and background pixels were extracted to construct the training set, with an additional 10% from each category allocated for validation, and the remaining pixels formed the test set. Three experimental groups were designed:
G1: Dynamic path pruning and residual cross-layer fusion were removed while retaining the heuristic cell search algorithm.
G2: Dynamic path pruning and residual cross-layer fusion within cell structures were preserved while eliminating the heuristic cell search algorithm.
G3: Both dynamic path pruning with residual cross-layer fusion modules in cell structures and the heuristic cell search algorithm were removed. Instead, the softmax function was employed to compute probabilities for each cell unit, with the highest-probability unit selected as the final layer structure.
Further, the complete HASSDE-NAS configuration was introduced as a reference benchmark. Table 6 presents the contributions of individual modules to the attained classification performance, and Figure 14 demonstrates the comparative results from the three experimental groups.
Table 6.
Results of the ablation experiment using the Guangdong dataset.
Figure 14.
Visualization effect diagrams based on the Guangdong dataset. (a) G1; (b) G2; (c) G3; (d) HASSDE-NAS.
The ablation results presented in Table 6 and Figure 14 demonstrate that the heuristic cell search algorithm significantly enhances model robustness. Compared with the baseline (G3 OA: 90.26%), the complete HASSDE-NAS achieved a 2.35% OA improvement (92.61%), validating its capability to prioritize task-relevant spectral–spatial cell structures. G1 exhibited performance degradation (OA: 92.38%), verifying that dynamic pruning and residual connections synergistically enhanced feature discriminability by eliminating redundant computations while preserving critical water-specific patterns. Visual analyses show that the complete model (Figure 14d) effectively restored the continuity of narrow rivers and suppressed background interference, whereas G1 produced fragmented water boundaries (Figure 14a), and G3 introduced false positives in low-contrast regions (Figure 14c). The multicriterion evaluation in the heuristic search algorithm enables adaptive cell selection across heterogeneous hydrological scenarios, achieving balanced trade-offs between spectral sensitivity and spatial reliability. These findings underscore the necessity of integrating dynamic routing mechanisms with heuristic optimization for robust water body identification in complex HSI-based remote sensing applications.
4.8. Analysis of Model Architecture
Figure 15 shows the network architectures optimized for the Guangdong and Henan datasets using HASSDE-NAS, where their similarities and differences reveal the model’s adaptability to geographical environments and data characteristics. Both architectures prioritize spectral cells, adopt dynamic band selection to suppress background interference, and extensively employ efficient separable convolutions with attention mechanisms to simultaneously achieve computational efficiency and feature representation, thereby validating the universality of spectral features and attention enhancement in complex water body recognition. However, the Guangdong architecture integrates a bidirectional fusion unit to coordinate spectral–spatial interactions, addressing the morphological complexity requirements of dense water systems. In contrast, the Henan dataset, characterized by an extremely low water pixel proportion (5.2%) and sparse river topography, omits fusion units and instead densely stacks spectral cells to amplify water response. Furthermore, the spatial cells in the Guangdong architecture emphasize multiscale edge modeling to resolve fragmented water bodies, whereas the Henan counterpart optimizes narrow river continuity through deep linear convolutions. These discrepancies demonstrate the capability of the heuristic cell selection algorithm in addressing scenario-specific challenges, ranging from spectral redundancy suppression to spatial morphology refinement. The model flexibly adjusts its architecture based on data distributions and task requirements, providing targeted optimization for local challenges while retaining universal feature decoupling capabilities. Overall, our approach offers an efficient solution for cross-regional hydrological monitoring, delivering robust performance in heterogeneous environments while maintaining computational efficiency.
Figure 15.
Final architectures optimized for the Guangdong and Henan datasets. (a) Guangdong dataset; (b)Henan dataset. The green nodes are the main cell units of the search network, and the blue nodes are the sub-nodes within the cell units.
5. Conclusions
The proposed HASSDE-NAS method integrates a spectral perception dynamic band selection unit, a geometric enhancement edge attention unit, and a bidirectional fusion alignment unit, achieving the dynamic decoupling and optimization of spectral and spatial features in HSIs. Our method achieves remarkable water body identification, demonstrated based on the Gaofen-5 dataset, with overall accuracies of 92.61% and 96% for the Guangdong and Henan datasets, respectively. HASSDE-NAS improves the accuracy of water body identification and maintains computational efficiency through a dynamic parameterized routing mechanism, exhibiting promising potential for water body monitoring in complex terrains. Our work can promote various applications of neural architecture search in intelligent remote sensing.
Author Contributions
Writing—original draft preparation, F.C.; visualization, B.S.; review and editing, Z.J. All authors have read and agreed to the published version of the manuscript.
Funding
This research received no external funding.
Institutional Review Board Statement
Not applicable.
Informed Consent Statement
Not applicable.
Data Availability Statement
The Guangdong and Henan datasets can be obtained at the following url: https://doi.org/10.5281/zenodo.15095777 (accessed on 25 April 2025).
Conflicts of Interest
The authors declare no conflicts of interest.
Abbreviations
The following abbreviations are used in this manuscript:
| HASSDE-NAS | Heuristic–Adaptive Spectral–Spatial Neural Architecture Search with Dynamic Cell Evaluation |
| NAS | Neural architecture search |
| HSI | Hyperspectral image |
| DARTS | Differentiable architecture search |
| CellDBS | Dynamic band selection cell |
| CellGEA | Geometric edge attention cell |
| CellBFA | Bidirectional fusion alignment cell |
| DRG-Cell | Dynamic residual gated cell |
| MNDWI | Modified Normalized Difference Water Index |
| MF | Matched Filter |
Appendix A. Operation Specification
This appendix provides detailed descriptions of the candidate operations referenced in Table 1 (Section 3.2.2) and their key design distinctions.
Appendix A.1. Functional Descriptions
- 1.
- CellDBS: Spectral–Sensitive Unit
- (1)
- hamm_DBS: Spectral-dimension attention mechanism.
- (2)
- esep_s3/s5: LeakyReLU-activated 3 × 1 × 1/5 × 1 × 1 separable convolution with BatchNorm.
- (3)
- dilated_3-1/5-1: Dilated convolutions (rate = 2) with kernel sizes 3 × 1 × 1/5 × 1 × 1.
- (4)
- water_enh: Learnable band attention module using soft attention weights followed by 3D convolution for water-specific spectral enhancement.
- (5)
- spec_diff: Adjacent-band differential feature extractor (1D convolution, kernel = 2) with concatenated original features for dimensional recovery.
- (6)
- res_block: Channel attention-enhanced residual module using depthwise separable convolution.
- 2.
- CellGEA: Spatial–Geometric Unit
- (1)
- hamm_GEA: Spatial-dimension attention mechanism.
- (2)
- axial_sep3/5: Axially separable 3 × 3/5 × 5 convolutions processed sequentially along single directions.
- (3)
- dilated_1-3/1-5: Dilated convolutions (rate = 2) with kernel sizes 1 × 3 × 3/1 × 5 × 5.
- (4)
- spa_sep3/5: Spatially orthogonal decomposed 3 × 3/5 × 5 convolutions via horizontal–vertical sequential processing.
- (5)
- res_block: Channel attention-enhanced residual module.
- 3.
- CellBFA: Cross-Modal Fusion Unit
- (1)
- hamm_BFA: Joint spectral–spatial attention mechanism.
- (2)
- dilated_3-3/5-5: Three-dimensional dilated convolutions (kernels = 3 × 3 × 3/5 × 5 × 5).
- (3)
- cross_conv3/5: Two-stage spectral–spatial processing (3 × 1 × 1 → 1 × 3 × 3) to enforce coupled feature learning.
- (4)
- multi_sep3/5: Multi-scale separable 3D convolutions with LeakyReLU activation.
- (5)
- res_block: Channel attention-enhanced residual module.
Appendix A.2. Key Design Distinctions
- (1)
- Spatial decomposition: spa_sep simulates standard convolution through serial horizontal–vertical processing for complex boundaries, whereas axial_sep independently reinforces directional responses for linear water body continuity.
- (2)
- Cross-modal fusion: cross_conv explicitly decouples spectral–spatial learning phases to address mixed pixel issues.
- (3)
- Spectral enhancement: water_enh employs learnable soft attention weights followed by 3D convolution, whereas spec_diff highlights inter-band variations through differential filtering.
References
- Stuart, M.B.; Davies, M.; Hobbs, M.J.; Pering, T.D.; McGonigle, A.J.S.; Willmott, J.R. High-Resolution Hyperspectral Imaging Using Low-Cost Components: Application within Environmental Monitoring Scenarios. Sensors 2022, 22, 4652. [Google Scholar] [CrossRef] [PubMed]
- Yang, S.; Wang, L.; Yuan, Y.; Fan, L.; Wu, Y.; Sun, W.; Yang, G. Recognition of small water bodies under complex terrain based on SAR and optical image fusion algorithm. Sci. Total Environ. 2024, 946, 174329. [Google Scholar] [CrossRef] [PubMed]
- Liu, Y.-N.; Sun, D.-X.; Hu, X.-N.; Ye, X.; Li, Y.-D.; Liu, S.-F.; Cao, K.-Q.; Chai, M.-Y.; Zhou, W.-Y.-N.; Zhang, J.; et al. The Advanced Hyperspectral Imager Aboard China’s GaoFen-5 satellite. IEEE Geosci. Remote Sens. Mag. 2019, 7, 23–32. [Google Scholar] [CrossRef]
- McFeeters, S.K. The use of the Normalized Difference Water Index (NDWI) in the delineation of open water features. Int. J. Remote Sens. 1996, 17, 1425–1432. [Google Scholar] [CrossRef]
- Xu, H. Modification of normalised difference water index (NDWI) to enhance open water features in remotely sensed imagery. Int. J. Remote Sens. 2006, 27, 3025–3033. [Google Scholar] [CrossRef]
- Li, W.; Du, Z.; Ling, F.; Zhou, D.; Wang, H.; Gui, Y.; Sun, B.; Zhang, X. A Comparison of Land Surface Water Mapping Using the Normalized Difference Water Index from TM, ETM plus and ALI. Remote Sens. 2013, 5, 5530–5549. [Google Scholar] [CrossRef]
- Du, Y.; Zhang, Y.; Ling, F.; Wang, Q.; Li, W.; Li, X. Water Bodies’ Mapping from Sentinel-2 Imagery with Modified Normalized Difference Water Index at 10-m Spatial Resolution Produced by Sharpening the SWIR Band. Remote Sens. 2016, 8, 354. [Google Scholar] [CrossRef]
- Jiang, W.; Ni, Y.; Pang, Z.; Li, X.; Ju, H.; He, G.; Lv, J.; Yang, K.; Fu, J.; Qin, X. An Effective Water Body Extraction Method with New Water Index for Sentinel-2 Imagery. Water 2021, 13, 1647. [Google Scholar] [CrossRef]
- Fang-fang, Z.; Bing, Z.; Jun-sheng, L.; Qian, S.; Yuanfeng, W.; Yang, S. Comparative Analysis of Automatic Water Identification Method Based on Multispectral Remote Sensing. Procedia Environ. Sci. 2011, 11, 1482–1487. [Google Scholar] [CrossRef]
- Feyisa, G.L.; Meilby, H.; Fensholt, R.; Proud, S.R. Automated Water Extraction Index: A new technique for surface water mapping using Landsat imagery. Remote Sens. Environ. 2014, 140, 23–35. [Google Scholar] [CrossRef]
- Fisher, A.; Flood, N.; Danaher, T. Comparing Landsat water index methods for automated water classification in eastern Australia. Remote Sens. Environ. 2016, 175, 167–182. [Google Scholar] [CrossRef]
- Vignesh, T.; Thyagharajan, K.K. Water bodies identification from multispectral images using Gabor filter, FCM and canny edge detection methods. In Proceedings of the 2017 International Conference on Information Communication and Embedded Systems (ICICES), Chennai, India, 23–24 February 2017; pp. 1–5. [Google Scholar]
- Kang, S.; Lin, H. Wavelet analysis of hydrological and water quality signals in an agricultural watershed. J. Hydrol. 2007, 338, 1–14. [Google Scholar] [CrossRef]
- Jin, S.; Liu, Y.; Fagherazzi, S.; Mi, H.; Qiao, G.; Xu, W.; Sun, C.; Liu, Y.; Zhao, B.; Fichot, C.G. River body extraction from sentinel-2A/B MSI images based on an adaptive multi-scale region growth method. Remote Sens. Environ. 2021, 255, 112297. [Google Scholar] [CrossRef]
- Kadapala, B.K.R.; Hakeem, A.K. Region-Growing-Based Automatic Localized Adaptive Thresholding Algorithm for Water Extraction Using Sentinel-2 MSI Imagery. IEEE Trans. Geosci. Remote Sens. 2023, 61, 4201708. [Google Scholar] [CrossRef]
- Wang, Z.; Li, J.; Lin, Y.; Meng, Y.; Liu, J. GrabRiver: Graph-Theory-Based River Width Extraction From Remote Sensing Imagery. IEEE Geosci. Remote Sens. Lett. 2022, 19, 1500505. [Google Scholar] [CrossRef]
- Crasto, N.; Hopkinson, C.; Forbes, D.L.; Lesack, L.; Marsh, P.; Spooner, I.; van der Sanden, J.J. A LiDAR-based decision-tree classification of open water surfaces in an Arctic delta. Remote Sens. Environ. 2015, 164, 90–102. [Google Scholar] [CrossRef]
- Acharya, T.D.; Lee, D.H.; Yang, I.T.; Lee, J.K. Identification of Water Bodies in a Landsat 8 OLI Image Using a J48 Decision Tree. Sensors 2016, 16, 1075. [Google Scholar] [CrossRef]
- Li, X.; Ding, J.; Ilyas, N. Machine learning method for quick identification of water quality index (WQI) based on Sentinel-2 MSI data: Ebinur Lake case study. Water Supply 2021, 21, 1291–1312. [Google Scholar] [CrossRef]
- Huang, X.; Xie, C.; Fang, X.; Zhang, L. Combining Pixel- and Object-Based Machine Learning for Identification of Water-Body Types From Urban High-Resolution Remote-Sensing Imagery. IEEE J. Sel. Top. Appl. Earth Obs. Remote Sens. 2015, 8, 2097–2110. [Google Scholar] [CrossRef]
- Wang, G.; Wu, M.; Wei, X.; Song, H. Water Identification from High-Resolution Remote Sensing Images Based on Multidimensional Densely Connected Convolutional Neural Networks. Remote Sens. 2020, 12, 795. [Google Scholar] [CrossRef]
- Wang, M.; Li, C.; Yang, X.; Chu, D.; Zhou, Z.; Lau, R.Y.K. QTU-Net: Quaternion Transformer-Based U-Net for Water Body Extraction of RGB Satellite Image. IEEE Trans. Geosci. Remote Sens. 2024, 62, 5634816. [Google Scholar] [CrossRef]
- Kang, J.; Guan, H.; Ma, L.; Wang, L.; Xu, Z.; Li, J. WaterFormer: A coupled transformer and CNN network for waterbody detection in optical remotely-sensed imagery. Isprs J. Photogramm. Remote Sens. 2023, 206, 222–241. [Google Scholar] [CrossRef]
- Tayer, T.C.; Douglas, M.M.; Cordeiro, M.C.R.; Tayer, A.D.N.; Callow, J.N.; Beesley, L.; McFarlane, D. Improving the accuracy of the Water Detect algorithm using Sentinel-2, Planetscope and sharpened imagery: A case study in an intermittent river. Giscience Remote Sens. 2023, 60, 2168676. [Google Scholar] [CrossRef]
- Zoph, B.; Le, Q.V. Neural Architecture Search with Reinforcement Learning. arXiv 2016, arXiv:1611.01578. [Google Scholar] [CrossRef]
- Zeng, J.; Xue, Z.; Zhang, L.; Lan, Q.; Zhang, M. Multistage Relation Network With Dual-Metric for Few-Shot Hyperspectral Image Classification. IEEE Trans. Geosci. Remote Sens. 2023, 61, 5510017. [Google Scholar] [CrossRef]
- Zoph, B.; Vasudevan, V.; Shlens, J.; Le, Q.V. Learning Transferable Architectures for Scalable Image Recognition. arXiv 2017, arXiv:1707.07012. [Google Scholar] [CrossRef]
- Pham, H.; Guan, M.; Zoph, B.; Le, Q.; Dean, J. Efficient Neural Architecture Search via Parameters Sharing. In Proceedings of the 35th International Conference on Machine Learning, Proceedings of Machine Learning Research, Stockholm, Sweden, 10–15 July 2018; pp. 4095–4104. [Google Scholar]
- Liu, H.; Simonyan, K.; Yang, Y. DARTS: Differentiable Architecture Search. arXiv 2018, arXiv:1806.09055. [Google Scholar] [CrossRef]
- Feng, W.; Sui, H.; Huang, W.; Xu, C.; An, K. Water Body Extraction From Very High-Resolution Remote Sensing Imagery Using Deep U-Net and a Superpixel-Based Conditional Random Field Model. IEEE Geosci. Remote Sens. Lett. 2019, 16, 618–622. [Google Scholar] [CrossRef]
- Cao, H.; Tian, Y.; Liu, Y.; Wang, R. Water body extraction from high spatial resolution remote sensing images based on enhanced U-Net and multi-scale information fusion. Sci. Rep. 2024, 14, 16132. [Google Scholar] [CrossRef]
- Wang, Y.; Li, Y.; Chen, W.; Li, Y.; Dang, B. DNAS: Decoupling Neural Architecture Search for High-Resolution Remote Sensing Image Semantic Segmentation. Remote Sens. 2022, 14, 3864. [Google Scholar] [CrossRef]
- Pan, H.; Yan, H.; Ge, H.; Wang, L.; Shi, C. Pyramid Cascaded Convolutional Neural Network with Graph Convolution for Hyperspectral Image Classification. Remote Sens. 2024, 16, 2942. [Google Scholar] [CrossRef]
- Fang, Y.; Sun, L.; Zheng, Y.; Wu, Z. Deformable Convolution-Enhanced Hierarchical Transformer With Spectral-Spatial Cluster Attention for Hyperspectral Image Classification. IEEE Trans. Image Process. 2025, 34, 701–716. [Google Scholar] [CrossRef] [PubMed]
- Li, Z.; Cui, X.; Wang, L.; Zhang, H.; Zhu, X.; Zhang, Y. Spectral and Spatial Global Context Attention for Hyperspectral Image Classification. Remote Sens. 2021, 13, 771. [Google Scholar] [CrossRef]
- Wang, J.; Huang, R.; Guo, S.; Li, L.; Zhu, M.; Yang, S.; Jiao, L. NAS-Guided Lightweight Multiscale Attention Fusion Network for Hyperspectral Image Classification. IEEE Trans. Geosci. Remote Sens. 2021, 59, 8754–8767. [Google Scholar] [CrossRef]
- Feng, J.; Bai, G.; Gao, Z.; Zhang, X.; Tang, X. Automatic Design Recurrent Neural Network for Hyperspectral Image Classification. In Proceedings of the 2021 IEEE International Geoscience and Remote Sensing Symposium IGARSS, Brussels, Belgium, 11–16 July 2021; pp. 2234–2237. [Google Scholar]
- Ge, Z.; Cao, G.; Shi, H.; Zhang, Y.; Li, X.; Fu, P. Compound Multiscale Weak Dense Network with Hybrid Attention for Hyperspectral Image Classification. Remote Sens. 2021, 13, 3305. [Google Scholar] [CrossRef]
- Woo, S.; Park, J.; Lee, J.-Y.; Kweon, I.S. CBAM: Convolutional Block Attention Module. arXiv 2018, arXiv:1807.06521. [Google Scholar] [CrossRef]
- Zhong, G.; Wang, L.-N.; Ling, X.; Dong, J. An overview on data representation learning: From traditional feature learning to recent deep learning. J. Financ. Data Sci. 2016, 2, 265–278. [Google Scholar] [CrossRef]
- Ghafari, S.; Tarnik, M.G.; Yazdi, H.S. Robustness of convolutional neural network models in hyperspectral noisy datasets with loss functions. Comput. Electr. Eng. 2021, 90, 107009. [Google Scholar] [CrossRef]
- Yeung, M.; Sala, E.; Schoenlieb, C.-B.; Rundo, L. Unified Focal loss: Generalising Dice and cross entropy-based losses to handle class imbalanced medical image segmentation. Comput. Med. Imaging Graph. 2022, 95, 102026. [Google Scholar] [CrossRef]
- Cai, J.; Wang, S.; Xu, C.; Guo, W. Unsupervised deep clustering via contractive feature representation and focal loss. Pattern Recognit. 2022, 123, 102026. [Google Scholar] [CrossRef]
- Chi, Y.; Zhang, N.; Jin, L.; Liao, S.; Zhang, H.; Chen, L. Comparative Analysis of GF-5 and Sentinel-2A Fusion Methods for Lithological Classification: The Tuanjie Peak, Xinjiang Case Study. Sensors 2024, 24, 1267. [Google Scholar] [CrossRef] [PubMed]
- Han, Y.; Shi, H.; Li, Z.; Luo, H.; Ding, Y.; Xiong, W.; Hu, Z. Greenhouse gas monitoring instrument on the GF-5 satellite-II: On-orbit spectral calibration. Appl. Opt. 2023, 62, 5839–5849. [Google Scholar] [CrossRef] [PubMed]
- Schneider, W. Land Cover Mapping from Optical Satellite Images Employing Subpixel Segmentation and Radiometric Calibration. In Machine Vision and Advanced Image Processing in Remote Sensing, Proceedings of the Concerted Action MAVIRIC; Springer: Berlin/Heidelberg, Germany, 1999; pp. 229–237. [Google Scholar]
- Alkhazur, M. Evaluation of computational radiometric and spectral sensor calibration techniques. In Proceedings of the SPIE 9896, Optics, Photonics and Digital Technologies for Imaging Applications IV, Brussels, Belgium, 29 April 2016; p. 98960O. [Google Scholar]
- Lin, C.; Wu, C.-C.; Tsogt, K.; Ouyang, Y.-C.; Chang, C.-I. Effects of atmospheric correction and pansharpening on LULC classification accuracy using WorldView-2 imagery. Inf. Process. Agric. 2015, 2, 25–36. [Google Scholar] [CrossRef]
- Qiao, Y.; Tan, Q.; Cui, K. Research on Automatic Generation Technology of Earthquake Emergency Thematic Map Based on MapWorld API. In Proceedings of the 2023 IEEE 13th International Conference on Electronics Information and Emergency Communication (ICEIEC), Beijing, China, 14–16 July 2023; pp. 1–4. [Google Scholar]
- Kaplan, G.; Avdan, U. Object-based water body extraction model using Sentinel-2 satellite imagery. Eur. J. Remote Sens. 2017, 50, 137–143. [Google Scholar] [CrossRef]
- GB/T 35648-2017; Classification and Coding of Geographic Information Points of Interest. General Administration of Quality Supervision, Inspection and Quarantine of the People’s Republic of China, National Standardization Administration: Beijing, China, 2017.
- Sun, L.; Zhao, G.; Zheng, Y.; Wu, Z. SpectralSpatial Feature Tokenization Transformer for Hyperspectral Image Classification. IEEE Trans. Geosci. Remote Sens. 2022, 60, 5522214. [Google Scholar] [CrossRef]
- Mei, S.; Song, C.; Ma, M.; Xu, F. Hyperspectral Image Classification Using Group-Aware Hierarchical Transformer. IEEE Trans. Geosci. Remote Sens. 2022, 60, 5539014. [Google Scholar] [CrossRef]
- Liu, Q.; Xiao, L.; Huang, N.; Tang, J. Composite Neighbor-Aware Convolutional Metric Networks for Hyperspectral Image Classification. IEEE Trans. Neural Netw. Learn. Syst. 2024, 35, 9297–9311. [Google Scholar] [CrossRef]
- Xue, X.; Zhang, H.; Fang, B.; Bai, Z.; Li, Y. Grafting Transformer on Automatically Designed Convolutional Neural Network for Hyperspectral Image Classification. IEEE Trans. Geosci. Remote Sens. 2022, 60, 5531116. [Google Scholar] [CrossRef]
- Wang, D.; Du, B.; Zhang, L.; Tao, D. HKNAS: Classification of Hyperspectral Imagery Based on Hyper Kernel Neural Architecture Search. IEEE Trans. Neural Netw. Learn. Syst. 2024, 35, 13631–13645. [Google Scholar] [CrossRef]
- Chen, F.; Su, B.S.; Jia, Z.P. TUH-NAS: A Triple-Unit NAS Network for Hyperspectral Image Classification. Sensors 2024, 24, 7834. [Google Scholar] [CrossRef]
Disclaimer/Publisher’s Note: The statements, opinions and data contained in all publications are solely those of the individual author(s) and contributor(s) and not of MDPI and/or the editor(s). MDPI and/or the editor(s) disclaim responsibility for any injury to people or property resulting from any ideas, methods, instructions or products referred to in the content. |
© 2025 by the authors. Licensee MDPI, Basel, Switzerland. This article is an open access article distributed under the terms and conditions of the Creative Commons Attribution (CC BY) license (https://creativecommons.org/licenses/by/4.0/).

















