Abstract
Klebsiella pneumoniae is not only a worldwide human pathogen, it also effects wildlife, such as the giant panda (Ailuropoda melanoleuca), in which it has recently been evidenced to result in diarrhea, organ failure, and even death. A K. pneumoniae investigation was carried out at the Chengdu Research Base of Giant Panda Breeding in 2018. As part of the investigation, the pulsed-field gel electrophoresis (PFGE) typing, multilocus-sequence typing (MLST), antibiotic resistance profiles (ARPs), and antibiotic resistance genes (ARGs) were studied based on all isolates. Fecal samples were collected from 72 A. melanoleuca from May to December 2018, and a total of 90 K. pneumoniae were isolated from 153 fecal samples. The genotyping results showed that the isolates had high diversity, of which 84 clusters were obtained by PFGE and 57 STs by MLST. The overall trend of the similarity of isolates was the first sample period > second sample period > third sample period, which showed the increasement of genome variability of K. pneumoniae. In addition, 90 isolates showed high resistance to ampicillin, rifampicin, and compound sulfamethoxazole. Of the obtained isolates, 50% carried 6~8 ARPs, and the carrying volume increased during three sample periods, in which we found two isolates carrying 12 and 13 ARPs during the third sample period, respectively. Moreover, a total of 65 ARGs were detected (90.28%, 65/72) in 90 K. pneumoniae samples. Almost all bacteria sampled contained 17 ARGs that belonged to the β-lactamase, Multidrug, MGEs, Aminoglycoside, and Tetracycline, which may be the basis of ARPs of K. pneumoniae. Moreover, the types of Multidrug and MGEs had a greater impact on antibiotic susceptivity of K. pneumoniae. Our results showed that K. pneumoniae has a serious risk of transmission in A. melanoleuca and K. pneumoniae had a high possibility of genome diversity and the risk of drugs tolerance under the large antibiotic usage.
1. Introduction
The giant panda (Ailuropoda melanoleuca) is a species of Ursidae and is regarded as a living fossil and a national treasure of China. Although the wild population of A. melanoleuca has recovered to some extent and is no longer considered endangered, the species is still listed as vulnerable with the issue of disease being a serious concern for its continued survival. [1]. Diseases affecting A. melanoleuca can be caused by parasites (e.g., ascariasis and fluke disease) [2], bacteria (e.g., Klebsiella pneumoniae, Escherichia coli, and Pseudomonas aeruginosa) [3,4,5,6], and viruses (e.g., canine distemper and rotavirus) [7,8]. K. pneumoniae has recently been revealed to be an important opportunistic pathogen that infects giant pandas [4,9,10]. The pathogenic effects of K. pneumoniae on A. melanoleuca were clinically divided into two types: the enteritis type, which caused lethargy, loss of appetite, gradual emaciation, diarrhea, mucosal feces, and exfoliated and inflamed intestinal mucosa [11]; and the septic type, which caused the systemic infection, including the degeneration of multiple organs, necrosis, sepsis, and even death [12]. Thus, preventing K. pneumoniae infection is an important aspect of the conservation of this vulnerable species.
In recent years, antibiotic-resistant bacteria and antibiotic resistance genes (ARGs) have been labeled as environmental contaminants. According to the WHO’s “One Health” theory, animals and the environment are important carriers of antibiotic resistance, and there is an increase in zoonotic diseases, sometimes leading to deadly epidemics. Studies have shown that ARGs can be transmitted between humans and animals and can even remain in the environment [13,14]. More importantly, bacteria have been shown to readily share ARGs by horizontal gene transfer via mobile genetic elements, including plasmids, transposons, and integrons [15,16]. The rapid increase in the prevalence of multidrug-resistant K. pneumoniae presents a challenge to clinical treatment and public health [17]. However, the characteristics of antibiotic resistance of K. pneumoniae found in A. melanoleuca are not clear at present. As a result, it is unknown which antibiotics can be used safely or whether they could be used continually in this species.
The Chengdu Research Base of Giant Panda Breeding (CRBGPB) is a world-famous ex-situ conservation base for A. melanoleuca. By the end of 2020, there were 215 A. melanoleuca at the CRBGPB. To prevent further spread of the K. pneumoniae infection (Figure 1B), and to prevent the possibility of zoonotic infection, an investigation and treatment program was initiated. The aim of this investigation was to understand the molecular epidemiological characteristics of K. pneumoniae, such as the distribution in A. melanoleuca, and the origin and drug resistance characteristics, through pulsed-field gel electrophoresis (PFGE) typing, multilocus sequence typing (MLST), antibiotic resistance profiles (ARPs), and ARGs.
Figure 1.
Characteristics of collected samples. (A) Histopathology showing the degeneration and necrosis of intestinal mucosa (sample was obtained from a dead A. melanoleuca and diagnosed as K. pneumoniae, while the case and histologic technical was referring to a previous study [12]). (B) The scheme of the K. pneumoniae inspected project.
2. Results
2.1. Isolation of K. pneumoniae
Ninety strains of K. pneumoniae were isolated from 153 fecal samples through the three different sample periods (a total of 72 A. melanoleuca and partial A. melanoleuca were replicated, sampled in different periods) (Table 1). The results showed that K. pneumoniae has a high distribution in A. melanoleuca, and the isolation rate was 59.68% (37/62) for the first sample period, 83.33% (40/48) for the second sample period, and 30.23% (13/43) for the third sample period.
Table 1.
Details of bacterial isolation.
2.2. Genotype Characteristics of K. pneumoniae by PFGE and MLST
The PFGE results showed that K. pneumoniae strains could be divided into 84 clusters, which showed a high diversity of the genome from all isolates (Figure 2). Additionally, K. pneumoniae isolated from the same individual at different times showed little similarity, indicating that A. melanoleuca are at risk of reinfection with K. pneumoniae or the effortless mutation of strains under therapeutic pressure. However, we found a more interesting point: the bacteria isolated from the first and second sample period had a higher similarity compared with the third sample period (Figure 2). The branch of the dendrogram was divided into six stages. In total, 91.9% of the strains (34/37) lay in the 1~2 branch stages in the first sample period, while 80% of the strains (32/40) were in these stages in the second sample period, which was reduced to 46.2% (6/13) during the third sample period. Moreover, the MLST analysis yielded similar results to the PFGE analysis (Figure 3, Table S1). A total of 57 sequence types (STs) were obtained from the 90 isolates through the MLST analysis, and the proportions of strains in the three inspections in the first branch (divided into four stages) were 91.9% (34/37), 100% (40/40), and 53.8% (7/13), which also proved the high diversity of the genome of all isolates and was similar to the PFGE results (Figure 3, Table S1).
Figure 2.
Dendrogram of the PFGE data of the 90 K. pneumoniae strains. Similarities of ≥75.0% were considered as the same cluster. The thickness of the lines makes it easy to comprehend the distance of the dendrogram.
Figure 3.
Hierarchical clustering analysis of 90 K. pneumoniae strains. The thickness of the lines makes it easy to comprehend the distance of the dendrogram.
2.3. The Antibiotic Resistance Profiles of K. pneumoniae
The ARP showed that 90 isolates had high resistance to ampicillin (AMP), rifampicin (RD), and cotrimoxazole (SXT), but low resistance to cefaclor (CEC), florfenicol (FON), cefotaxime (CTX), ciprofloxacin (CIP), enrofloxacin (ENR), and polymyxin B (PB) and moderate resistance to the other six antibiotics (Figure 4A). Additionally, the overall resistance had a similarity from the three sample periods; however, the strains isolated from the second and third sample periods appeared to be resistant to CEC and CTX, while strains isolated from the third sample period appeared to be resistant to CIP and ENR (Figure 4A). According to the classification of 15 antibiotics, K. pneumoniae isolated from the CRBGPB may have a high potential resistance to β-lactams, tetracycline, macrolides, and sulfonamides (Figure 4B). Moreover, the multi-antibiotics resistance analysis showed that 90 isolates carried 2 to 13 ARPs, with the largest number of bacteria with 7 ARPs (23 strains), which was consistent with the normal distribution (Figure 4C). Furthermore, the maximum number of ARPs in the K. pneumoniae isolated from the first sample period was 10, the isolates in the second sample period increased to 11 ARPs, and the isolates in the third sample period increased to 13 ARPs. The results showed that the antibiotic resistance of K. pneumoniae in A. melanoleuca showed an increase over time (Figure 4C). Finally, we compared the changes of ARPs of K. pneumoniae isolated from the same individual at different times, which showed great differences in response to doxycycline (DOX), azithromycin (AZM), neomycin (N), cephradine (CE), meropenem (MEM), and tetracycline (TE), which belong to different antibiotic classifications (Figure 4D).
Figure 4.
The ARPs of K. pneumoniae strains isolated from A. melanoleuca. (A) Distribution of resistance in all K. pneumoniae strains. (B) Statistics of the classification of 15 antibiotics. (C) Percentage accumulation of different antibiotic resistances during the different sample periods. (D) Comparison of the ARPs per individual. Abbreviations: cefaclor (CEC), cefotaxime (CTX), cephradine (CE), meropenem (MEM), ampicillin (AMP), ciprofloxacin (CIP), enrofloxacin (ENR), neomycin (N), amikacin (AK), cotri-moxazole (SXT), doxycycline (DOX), tetracycline (TE), azithromycin (AZM), florfenicol (FON), rifampicin (RD), and polymyxin B (PB).
2.4. The Antibiotic Resistance Genes of K. pneumoniae
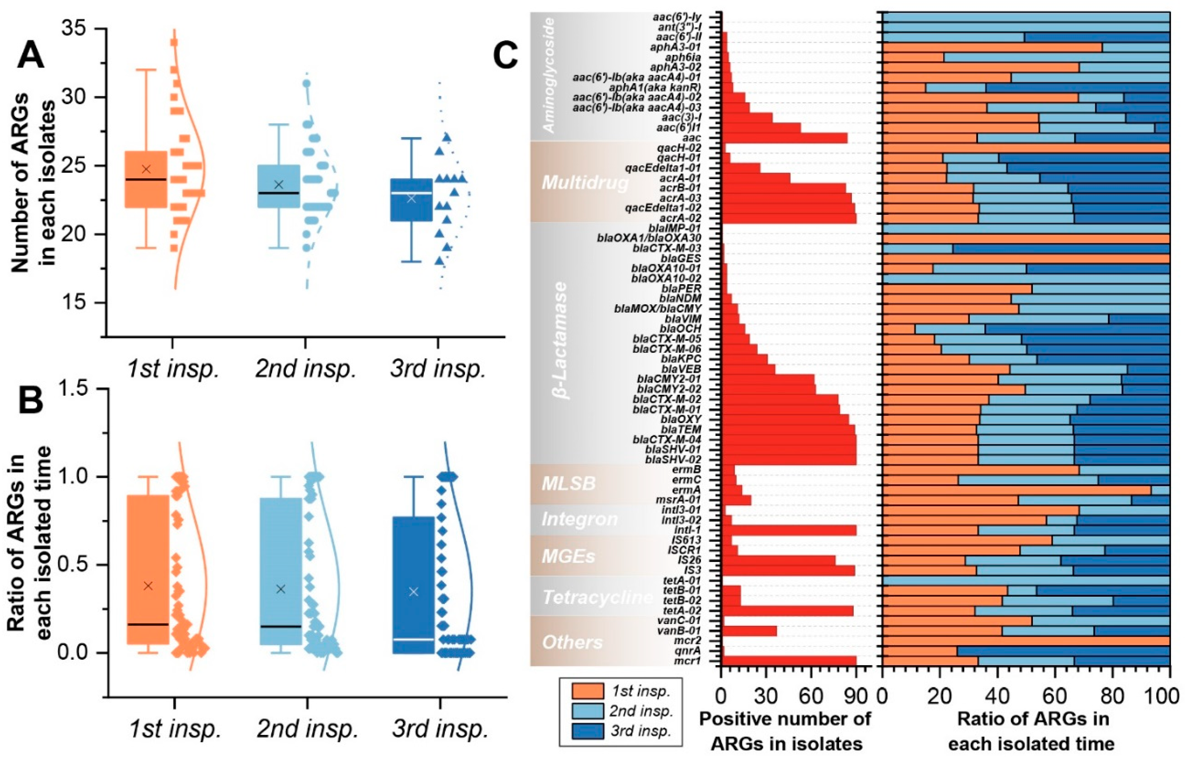
A total of 65 ARGs were detected (90.28%, 65/72) in 90 K. pneumoniae strains. Almost all the bacteria sampled contained 17 ARGs, including mcr1, intl-1, blaSHV-02, blaSHV-01, blaCTX-M-04, acrA-02, IS3, blaTEM, qacEdelta1-02, tetA-02, acrA-03, blaOXY, aac, acrB-01, blaCTX-M-01, blaCTX-M-02, and IS26, with a detection rate between 84.44%~100% (Figure 5). These ARGs belonged to the antibiotic resistance mechanism, including β-lactamase, Multidrug, Mobile genetic elements (MGEs), Aminoglycoside, and Tetracycline (Figure 5), which may be the basis of ARPs of 90 strains of K. pneumoniae, while the ARGs in types of MGEs, tetracycline, and MLSB were lower than these five types. Notably, 41.1% K. pneumoniae strains also carried a ARG vanB-01, which is resistant to vancomycin, an antibiotic commonly used to treat Gram-positive bacteria. In addition, different bacteria carried a range of 18~34 ARGs (median: 24), but there was no significant difference among different sample periods (Figure 6A). There was no significant difference in the carrying rate of all ARGs at different sample periods either (Figure 6B). Moreover, the carrying proportion was similar in the three inspections for some ARGs with high distribution rates in strains, but ARGs with low distribution were disordered in the three sample periods (Figure 6C).
Figure 5.
Positive detection of ARGs in K. pneumoniae strains isolated from A. melanoleuca. The gray dots represent the corresponding ARGs detected in the strain.
Figure 6.
The ARGs statistics of K. pneumoniae strains isolated from A. melanoleuca. (A) Number of ARGs in each isolated time. (B) Ratio of ARGs in each isolated time. (C) Distribution and percentage accumulation of ARGs in each isolated time.
2.5. Correlation Analysis Based on Detected Parameters of Strains
In this study, the relationship between the detected parameters (PFGE, MLST, ARPs, and ARGs) of strains was further discussed (Figure 7A,B). Bivariate correlation analysis showed that PFGE had a high correlation with the isolated time of strains (correlation coefficient = 0.52). There was a significant correlation among different types of ARGs or different types of ARPs, and the correlation between different ARPs was also related to ARG type Multidrug (CC = 0.218 ± 0.084) and MGEs (CC = 0.094 ± 0.031). The results further showed that K. pneumoniae had a high genetic structure variation, and this structure (MLST) was associated with ARGs, while ARG type Multidrug and MGEs had a greater impact on antibiotic susceptivity of K. pneumoniae (Figure 7A,B).
Figure 7.
Correlation analysis based on detected parameters of strain. (A) Results of cluster analysis on the indexes of detected parameters. (B) Principal components analysis (PCA) analysis of detected parameters. The principal component regression analysis (fixed dimension: 2) of the correlation matrix was used to calculate the characteristic value of each detected parameters using SPSS 20.0 (IBM, New York, NY, USA).
3. Discussion
K. pneumoniae is an important zoonotic bacterial pathogen worldwide. It causes nosocomial infections, as well as infections in animals [4,18,19]. Antibiotics are the main choice for the treatment and prevention of bacterial disease, but because of misuse, bacterial resistance has increased [20]. More insight is needed to improve our understanding of this pathogen, the analysis of its resistance genes, and its genetic diversity. A K. pneumoniae investigation was carried out during 2018. A total of 72 A. melanoleuca participated in this investigation, and a total of 90 K. pneumoniae strains were isolated from 153 fecal samples during three sample periods. The genotyping results showed that the isolates had high diversity, of which 84 clusters were obtained by PFGE and 57 STs by MLST. The overall trend of the similarity of isolates was first sample > second sample > third sample., which showed the increase of genome variability of K. pneumoniae. In addition, these 90 isolates showed high resistance to ampicillin, rifampicin, and compound sulfamethoxazole. Of the obtained isolates, 50% carried 6~8 ARPs, and the carrying volume was increased during the three sample periods. We also found that two isolates carried 12 and 13 ARPs during the third sample period, respectively, which had little similarity with the ARGs of Shigella isolated from A. melanoleuca [21]. Moreover, a total of 65 ARGs were detected (90.28%, 65/72) in 90 K. pneumoniae strains. Almost all bacteria contain 17 ARGs that belong to the β-lactamase, Multidrug, MGEs, Aminoglycoside, and Tetracycline, which may be the basis of ARPs of K. pneumoniae. Our project implementation revealed that K. pneumoniae has a great risk of transmission in A. melanoleuca.
The blaCTX-M-4, blaSHV-1, blaSHV-2, intI-1, acrA-2, mcr1, blaTEM, IS3, qacEderta1-2, and tetA-2 genes were prevalent in the A. melanoleuca samples. Frequent epidemics of the blaCTX-M gene have been reported in France and Italy [22,23], blaSHV-01 and blaTEM genes are major epidemic genes in the United States and Iran [24], and the blaKPC gene was widely prevalent in a hospital in China [25]. The regional characteristics of different ARGs indicate the source of multiple strains of K. pneumoniae deserve evaluation [26]. Additionally, the genotypes of the 90 strains of K. pneumoniae isolated from A. melanoleuca showed high diversity. K. pneumoniae infection is a zoonotic disease, and it can be carried or transmitted by tourists and keepers working with A. melanoleuca around the world. Thus, we hypothesized that they may be caused by exogenous input and cross-infection. The CRBGPB receives up to 9 million domestic and international visitors a year. We feel that the reasons for this high degree of genetic variation deserve further investigation to determine whether there is a risk of exogenous access at the CRBGPB and to detect the carrier rate and resistance characteristic of K. pneumoniae among caregivers and tourists [27].
K. pneumoniae plays a key role in disseminating ARGs from environmental microbes to clinically-important pathogens [28]. The “One Health” theory claims that animals and the environment are an important part of the development of antimicrobial resistance. For the sake of public health, humans need to pay attention to diseases and drug resistance from animals to control or prevent disease outbreaks through integrated public health, veterinary, animal management, and an ecological approach [29]. K. pneumoniae is likely to be found associated with human, animal, and environmental vectors; therefore, it is necessary to monitor the resistance of K. pneumoniae from the A. melanoleuca and regulate the use of antibiotics to avoid epidemics in clinical practice. According to the results of this study, K. pneumoniae generally possesses ARGs with multiple antibiotic resistance mechanisms, which proves the theoretical possibility of multiple antibiotic resistance. Additionally, we found that, in the first sample period, there was one isolate carrying 10 ARPs. In the second sample period, there appeared to be not only two isolates carrying 10 ARPs but also one isolate carrying 11 ARPs. Lastly, in the third sample period, there were isolates carrying 12 and 13 ARPs. This suggests that there has been a significant increase in the multiple antibiotic resistance of K. pneumoniae in A. melanoleuca, with the potential risk of developing superbugs.
4. Materials and Methods
4.1. Bacterial Isolation and Identification
The investigation of K. pneumoniae was carried out in the CRBGPB, and the sample time was concentrated in three periods: first (18 May 2018~31 May 2018), second (11 September 2018~14 September 2018), and third (12 December 2018~14 December 2018) (Figure 1B). In the experiment, bacteria were isolated from fresh feces, following the methods described in Liu et al. [21] (the time from defecation to freezing fixation was <10 min). In brief, under aseptic conditions, sterile cotton swabs were used to take the central portion of the feces, scrape part of the feces, and dissolve this in aseptic water. The supernatant was taken and inoculated in Luria-Bertani (LB) broth and shaken at 37 °C for 16~18 h. After initial isolation using Mark Kang Kai inositol adonitol carbenicillin (MIAC) Agar Base, all isolates were identified using the 16S rDNA gene (27F: 5′-AGAGTTTGATCCTGGCTCAG-3′; 1492R: 5′-GGCTACCTTGTTACGACTT-3′) and phoE gene (F: 5′-TGGCCCGCGCCCAGGGTTCGAAA-3′; R: 5′-GATGTCGTCATCGTTGATGCCGAG-3′) [30] sequence analysis. The identified strains were inoculated in LB broth at 37 °C for 24 h and then freeze-dried with skim milk powder and preserved at −80 °C.
4.2. Pulsed Field Gel Electrophoresis Analysis
PFGE was performed using the PulseNet protocol with minor modifications [31]. The isolates were grown on LB agar at 37 °C for 24–48 h. Single colonies from plates were then suspended with sterile cotton swabs in 5 mL of cell suspension buffer (100 mM Tris, 100 mM EDTA, pH 8.0). The optical density was then adjusted to 0.8–1.0 at 610 nm, and measurements were made using a 2500 model Shimadzu spectrophotometer (Shimadzu, Chiyoda-Ku, Tokyo, Japan). In each tube, 400 μL of cell suspension was gently mixed with 400 μL of 1.0% SeaKem Gold agarose (Lonza Walkersville Inc., Walkersville, MD, USA) and 40 μL of proteinase K (20 mg/mL), which was then dispensed into plug molds (Bio-Rad Laboratories). The plugs were then transferred to 50-mL sterile tubes, each containing 5 mL of cell lysis buffer (50 Mm Tris; 50 mM EDTA; 1% SDS; pH 8.0) and 25 μL of proteinase K (20 mg/mL) and were incubated for 3–4 h at 55 °C in a shaking incubator set at 150–175 rpm. The plugs were then washed four times with preheated (55 °C) DNase-free dH2O, followed by three washes with TE buffer (10 mM Tris; 1 mM EDTA, pH 8.0). After the final wash, the plugs were stored in TE buffer at 4 °C.
The agarose plugs were digested with the restriction endonuclease XbaI (50U) (Takara Biotechnology (Dalian) Co., Ltd., Dalian, China) for 4 h at 37 °C and were loaded into 1% Seakem Gold agarose. The electrophoresis was run in CHEF Mapper® XA (Bio-Rad Laboratories. Beijing, China), with a pulse ramping between 6–36 s at 14 °C for 18.5 h and 6 V/cm. The PFGE results were analyzed using Quantity One v.4.62 (BioRad Laboratories. Beijing, China), and a dendrogram was created from a matrix of band matching using the unweighted pair group method using arithmetic averages (UPGMA). According to the guidelines for interpreting chromosomal DNA restriction patterns produced by PFGE [32], patterns with ≥75.0% similarity (fewer than three bands of difference) were considered the same cluster with closely- or possibly-related isolates.
4.3. Multilocus Sequence Typing Analysis
PCR amplification of seven housekeeping genes (glyceraldehyde 3-phosphate dehydrogenase [gapA], translation initiation fact or 2 [infB], malate dehydrogenase [mdh], phosphoglucose isomerase [pgi], phosphorine E [phoE], beta-subunit of RNA polymerase [rpoB], and periplasmic energy transduce [tonB]) was performed on all isolates, as previously described (Table S2) [33]. For PCR, the 25 μL reaction mixture contained 12.5 μL SYBR Green PCR Master Mix, 8.5 μL diethylpyrocarbonate-treated water, 1.0 μL of forward primer, 1.0 μL of reverse primer, and 2 μL DNA. The following program conditions were used for the reactions: 2 min at 94 °C for 1 cycle, samples were amplified for 35 cycles at 94 °C for 30 s, 50 °C (all genes) for 1 min, followed by 72 °C for 30 s. The universal primers of the K. pneumoniae housekeeping gene (F: 5′-GTTTTCCCAGTCACGACGTTGTA-3′; R: 5′-TTGTGAGCGGATAACAATTTC-3′) were used for sequencing. The allelic profiles and sequence type (ST) of the sequence of all housekeeping genes from K. pneumoniae were assigned at BIGSdb-Pasteur (Institut Pasteur/Klebsiella pneumoniae. Available online: http://bigsdb.pasteur.fr/klebsiella/, accessed on 1 March 2022).
4.4. Antibiotic Resistance Profiles Assay
The antibiotic susceptibility of each isolate was determined using the disc diffusion method and the criteria specified by the Clinical and Laboratory Standards Institute (CLSI). Discs (Hangzhou Taihe Microbiological Reagent, Hangzhou, China) of 15 anti-microbial agents were used, including CEC, CTX, CE, MEM, AMP, CIP, ENR, N, AK, SXT, DOX, TE, AZM, FON, PB, and RD (Table S3). The sensitivity and resistance of each isolate were determined following the manufacturer’s instructions. According to the CLSI 2015 test standard, the determination results were divided into sensitivity (S), intermediate (I), and resistance (R) [34].
4.5. Antibiotic Resistance Gene Detection
Bacterial genomic DNA was extracted using a DNA extraction kit (TaKaRa, Dalian, China). The quality of DNA was checked by spectrophotometric analysis using NanoDrop ND-2000 (Nanodrop, Wilmington, DE, USA), and the concentration of DNA was determined using a QuantiFluor® dsDNA system (Promega, Madison, WI, USA) using fluorometric analysis with a microplate reader (SpectraMax® M5, Molecular Devices, San Jose, CA, USA). The DNA was stored at −20 °C until use. High-throughput qPCR reactions were performed using the Wafergen SmartChip Real-time PCR system (WaferGen, Fremont, CA, USA). A total of 72 ARGs were detected in this study (Table S4). Three reactions were run in parallel for each sample. After the initial enzyme activation at 95 °C for 10 min, 40 cycles of the following program were used for amplification: denaturation at 95 °C for 30 s and annealing at 60 °C for 30 s. The results were then analyzed with SmartChip qPCR Software to exclude the wells with multiple melting peaks or amplification efficiency beyond the range (90–110%). Thirty-one cycles of Ct value was set as the threshold value, with two or more of the three replicates detected while deviations < 20%, meeting the curve fitting analysis, were judged to be detected positive. In this project, all 16S rRNA genes in all samples with concentrations ≥ 10 ng/uL were detected positive, and NTC was not amplified, which proved that the experimental effect was good and the results were credible. The relative Copy Number = copy(gene)/copy(16S) was used to calculate relative changes in gene expression from the qPCR results (Copy = 10(31 − Ct)/(10/3)). When the Ct value was detected negatively, it was replaced by 31 and the Copy value would adjust to 1. Additionally, Log10(Relative Copy Number × 106) was performed for subsequent analysis. Variables were presented as frequencies and were analyzed using the chi-square (χ2) test. Moreover, the ARPs and ARGs isolated strains were classified according to region, time, and subtype, presented as frequencies and analyzed using the chi-square (χ2) test.
5. Conclusions
This study has provided an investigation of K. pneumoniae carried by A. melanoleuca in the CRBGPB. The comprehensive genotype and antibiotic resistance characteristics revealed the high genome diversity and high antibiotic resistance of K. pneumoniae and its potential relevance to animal health and human public health. Ultimately, the information presented in this study will help with the development of guidance for the ex-situ conservation of A. melanoleuca.
Supplementary Materials
The following supporting information can be downloaded at: https://www.mdpi.com/article/10.3390/antibiotics11040473/s1, Table S1: Allele number and MLST types of 90 K. pneumoniae; Table S2: Primer sequence information of housekeeping gene of K. pneumoniae; Table S3: Determination criteria for antibiotic resistance profiles; Table S4: Primers information of antibiotic resistance genes (ARGs).
Author Contributions
Writing—original draft: Y.F. and Y.C.; methodology: Y.G., X.S. and X.Y.; data curation and formal analysis: Y.C. and H.G.; conceptualization: Y.G. and X.S.; supervision: R.H., D.Z., S.L., Z.Z. and P.O.; validation: R.H., D.Z., S.L., Z.Z. and P.O.; Writing—review and editing: Y.G. and X.S. All authors have read and agreed to the published version of the manuscript.
Funding
This research was supported by the Chengdu Research Foundation of Giant Panda Breeding (CPF2017-18) and the Sichuan Science and Technology Program (2018JY0363).
Institutional Review Board Statement
The animal study protocol was conducted following Animal Experiment General Requirement in China (record number GB/T 35823—2018) and were approved by the Institutional Animal Care and Use Committee (IACUC) of Sichuan Agricultural University under permission No. 2018303038.
Informed Consent Statement
Not applicable.
Data Availability Statement
The ST of the sequence from K. pneumoniae were assigned at Institut Pasteur/Klebsiella pneumoniae. Available online: http://bigsdb.pasteur.fr/klebsiella/, accessed on 1 March 2022.
Conflicts of Interest
The authors declare no conflict of interest.
References
- Edmunds, D.R.; Kauffman, M.J.; Schumaker, B.A.; Lindzey, F.G.; Cook, W.E.; Kreeger, T.J.; Grogan, R.G.; Cornish, T.E. Chronic wasting disease drives population decline of white-tailed deer. PLoS ONE 2016, 11, e0161127. [Google Scholar] [CrossRef] [PubMed]
- Wang, T.; Xie, Y.; Zheng, Y.; Wang, C.; Li, D.; Koehler, A.V.; Gasser, R.B. Parasites of the Giant Panda: A risk factor in the conservation of a species. Adv. Parasitol. 2018, 99, 1–33. [Google Scholar] [PubMed]
- Wang, X.; Yan, Q.; Xia, X.; Zhang, Y.; Li, D.; Wang, C.; Chen, S.; Hou, R. Serotypes, Virulence factors, and antimicrobial susceptibilities of vaginal and fecal isolates of Escherichia coli from Giant Pandas. Appl. Environ. Microbiol. 2013, 79, 5146–5150. [Google Scholar] [CrossRef] [PubMed]
- Wang, C.D.; Lan, J.C.; Li, L.; Yang, Z.; Zhang, Z.R. Klebsiella pneumoniae: Pathogen of urogenital hematuria of Giant Panda. Sichuan J. Zoo. 2006, 25, 83–85. (In Chinese) [Google Scholar]
- Xiu, Y.F.; Shao, L.P.; Chen, Y.C.; Wang, D.C.; Xu, S.-H. A case of Giant Panda suffered with Pneumonia by Pseudomonas aeruginosa and secogndary infection of enteritis by Candida albicans. J. Econ. Anim. 2006, 10, 103–105. (In Chinese) [Google Scholar]
- Lu, M.G.-X.; Jiang, J.; Liu, L.; Ma, A.P.-Y.; Leung, F.C.-C. Complete Genome Sequence of Klebsiella variicola Strain HKUOPLA, a Cellulose-Degrading Bacterium Isolated from Giant Panda Feces. Genome Announc. 2015, 3, e01200-15. [Google Scholar] [CrossRef]
- Zhao, N.; Li, M.; Luo, J.; Wang, S.; Liu, S.; Wang, S.; Lyu, W.; Chen, L.; Su, W.; Ding, H.; et al. Impacts of canine distemper virus infection on the Giant Panda population from the perspective of gut microbiota. Sci. Rep. 2017, 7, 39954. [Google Scholar] [CrossRef]
- Wang, C.; Yan, Q.; Zhang, Z.; Luo, L.; Li, M. Isolation and identification of rotavirus from Giant Panda cubs. Acta Theriol. Sin. 2008, 28, 87–91. [Google Scholar]
- Lu, M.G.-X.; Jiang, J.; Liu, L.; Ma, A.P.-Y.; Leung, F.C.-C. Complete Genome Sequence of Klebsiella pneumoniae Strain HKUOPLC, a Cellulose-Degrading Bacterium Isolated from Giant Panda Feces. Genome Announc. 2015, 3, e01318-15. [Google Scholar] [CrossRef]
- Puspanadan, S.; Af Sah-Hejri, L.; Loo, Y.Y.; Nillian, E.; Kuan, C.H.; Goh, S.G.; Chang, W.S.; Lye, Y.L.; John, Y.; Rukayadi, Y. Detection of Klebsiella pneumoniae in raw vegetables using most probable number-polymerase chain reaction (MPN-PCR). Int. Food Res. J. 2012, 19, 1757–1762. [Google Scholar]
- Peng, G.N.; Xiong, Y. The Studying status on the Panda Klebsiella pneumoniae. Sichuan Anim. Vet. Sci. 2000, 27, 86–87. (In Chinese) [Google Scholar]
- Chen, Y.; Liu, S.; Su, X.; Geng, Y.; Huang, W.; Chen, X.; Bai, M.; Cheng, Z. A case of Klebsiella pneumoniae and Proteus mirabilis infection in Giant Panda (Ailuropoda melanoleuca). Chin. J. Wildl. 2020, 41, 1013–1019. (In Chinese) [Google Scholar]
- Rahube, T.O.; Marti, R.; Scott, A.; Tien, Y.-C.; Murray, R.; Sabourin, L.; Zhang, Y.; Duenk, P.; Lapen, D.R.; Topp, E. Impact of fertilizing with raw or anaerobically digested sewage sludge on the abundance of antibiotic-resistant coliforms, antibiotic resistance genes, and pathogenic bacteria in soil and on vegetables at harvest. Appl. Environ. Microbiol. 2014, 80, 6898–6907. [Google Scholar] [CrossRef] [PubMed]
- Marti, E.; Huerta, B.; Rodriguez-Mozaz, S.; Barcelo, D.; Marce, R.; Luis Balcazar, J. Abundance of antibiotic resistance genes and bacterial community composition in wild freshwater fish species. Chemosphere 2018, 196, 115–119. [Google Scholar] [CrossRef] [PubMed]
- Chen, Q.; An, X.; Li, H.; Su, J.; Ma, Y.; Zhu, Y.G. Long-term field application of sewage sludge increases the abundance of antibiotic resistance genes in soil. Environ. Int. 2016, 92–93, 1–10. [Google Scholar] [CrossRef]
- Xanthopoulou, K.; Carattoli, A.; Wille, J.; Biehl, L.M.; Higgins, P.G. Antibiotic resistance and mobile genetic elements in extensively drug-resistant Klebsiella pneumoniae sequence type 147 recovered from Germany. Antibiotics 2020, 9, 675. [Google Scholar] [CrossRef]
- Parasakthi, N.; Vadivelu, J.; Ariffin, H.; Iyer, L.; Palasubramaniam, S.; Arasu, A. Epidemiology and molecular characterization of nosocomially transmitted multidrug-resistant Klebsiella pneumoniae. Int. J. Infec. Dis. 2000, 4, 123–128. [Google Scholar] [CrossRef]
- Roberts, D.E.; McClain, H.M.; Hansen, D.S.; Currin, P.; Howerth, E.W. An outbreak of Klebsiella pneumoniae infection in dogs with severe enteritis and septicemia. J. Vet. Diagn. Investig. 2000, 12, 168–173. [Google Scholar] [CrossRef]
- Bueno, M.G.; Iovine, R.O.; Torres, L.N.; Catao-Dias, J.L.; Pissinatti, A.; Kierulff, M.C.M.; Carvalho, V.M. Pneumonia and bacteremia in a golden-headed lion tamarin (Leontopithecus chrysomelas) caused by Klebsiella pneumoniae subsp pneumoniae during a translocation program of free-ranging animals in Brazil. J. Vet. Diagn. Investig. 2015, 27, 387–391. [Google Scholar] [CrossRef]
- Fair, R.J.; Tor, Y. Antibiotics and bacterial resistance in the 21st Century. Perspect. Med. Chem. 2014, 6, 25–64. [Google Scholar] [CrossRef]
- Ren, L.; Deng, L.H.; Zhang, R.P.; Wang, C.D.; Li, D.S.; Xi, L.X.; Chen, Z.R.; Yang, R.; Huang, J.; Zeng, Y.R. Relationship between drug resistance and the clustered, regularly interspaced, short, palindromic repeat-associated protein genes cas1 and cas2 in Shigella from giant panda dung. Medicine 2017, 96, e5922. [Google Scholar] [CrossRef] [PubMed]
- Carrër, A.; Nordmann, P. CTX-M-15-producing Klebsiella pneumoniae: A change in the epidemiology of ESBL. Pathol. Biol. 2011, 59, 133–135. [Google Scholar]
- Mugnaioli, C.; Bassano, M.; Iaroli, F.B.C.; Frontini, P.; Rossolini, G.M. Evoluzione delle esbl in italia: Diffusione di un ceppo di klebsiella pneumoniae CTX-M-15 e multi-resistente. Microbiol. Med. 2007, 22, 170. [Google Scholar]
- Paterson, D.L.; Hujer, K.M.; Hujer, A.M.; Yeiser, B.; Bonomo, M.; Rice, L.B.; Bonomo, R.A. Extended-spectrum β-lactamases in Klebsiella pneumoniae bloodstream isolates from seven countries: Dominance and widespread prevalence of SHV- AND CTX-M-type β-lactamases. Antimicrob. Agents Chemother. 2003, 47, 3554. [Google Scholar] [CrossRef] [PubMed]
- Wei, Z.Q.; Du, X.X.; Yu, Y.S.; Shen, P.; Chen, Y.G.; Li, L.J. Plasmid-mediated KPC-2 in a Klebsiella pneumoniae isolate from China. Antimicrob. Agents Chemother. 2007, 51, 763–765. [Google Scholar] [CrossRef]
- Ochoska, D.; Klamiska-CeBula, H.; Dobrut, A.; Bulanda, M.; Brzychczy-Woch, M. Clonal dissemination of KPC-2, VIM-1, OXA-48-producing Klebsiella pneumoniae ST147 in Katowice, Poland. Pol. J. Microbiol. 2021, 70, 107–116. [Google Scholar] [CrossRef] [PubMed]
- Youssef, R.A.; Abbas, A.M.; El-Shehawi, A.M.; Mabrouk, M.I.; Aboshanab, K.M. Serotyping and antimicrobial resistance profile of enteric nontyphoidal salmonella recovered from febrile neutropenic patients and poultry in Egypt. Antibiotics 2021, 10, 493. [Google Scholar] [CrossRef]
- Wyres, K.L.; Holt, K.E. Klebsiella pneumoniae as a key trafficker of drug resistance genes from environmental to clinically important bacteria. Curr. Opin. Microbiol. 2018, 45, 131–139. [Google Scholar] [CrossRef]
- Cunningham, A.A.; Daszak, P.; Wood, J. One Health, emerging infectious diseases and wildlife: Two decades of progress? Philos. Trans. R Soc. Lond. B Biol. 2017, 372, 20160167. [Google Scholar] [CrossRef]
- Sun, F.; Yang, S.; Chen, X.; Gao, G.; Yang, D. Detection of Klebsiella pneumoniae in Ailuropoda melanoleuca by PCR. J. Econ. Anim. 2003, 7, 29–31. [Google Scholar]
- Ribot, E.M.; Fair, M.A.; Gautom, R.; Cameron, D.N.; Hunter, S.B. Standardization of pulsed-field gel electrophoresis protocols for the subtyping of Escherichia coli O157:H7, Salmonella, and Shigella for PulseNet. Foodborne Pathog. Dis. 2006, 3, 59–67. [Google Scholar] [CrossRef] [PubMed]
- Tenover, F.C.; Arbeit, R.D.; Goering, R.V.; Mickelsen, P.A.; Murray, B.E.; Persing, D.H.; Swaminathan, B. Interpreting chromosomal DNA restriction patterns produced by pulsed-field gel electrophoresis: Criteria for bacterial strain typing. J. Clin. Microbiol. 1995, 33, 2233–2239. [Google Scholar] [CrossRef] [PubMed]
- Guo, C.; Yang, X.; Wu, Y.; Yang, H.; Han, Y.; Yang, R.; Hu, L.; Cui, Y.; Zhou, D. MLST-based inference of genetic diversity and population structure of clinical Klebsiella pneumoniae, China. Sci. Rep. 2015, 5, 7612. [Google Scholar] [CrossRef] [PubMed]
- Fothergill, A.W. Antifungal Susceptibility Testing: Clinical Laboratory and Standards Institute (CLSI) Methods; Interactions of Yeasts, Moulds, and Antifungal Agents; Humana Press: Cleveland, OH, USA, 2015. [Google Scholar]
Publisher’s Note: MDPI stays neutral with regard to jurisdictional claims in published maps and institutional affiliations. |
© 2022 by the authors. Licensee MDPI, Basel, Switzerland. This article is an open access article distributed under the terms and conditions of the Creative Commons Attribution (CC BY) license (https://creativecommons.org/licenses/by/4.0/).






