Structural Equation Modelling as a Proof-of-Concept Tool for Mediation Mechanisms Between Topical Antibiotic Prophylaxis and Six Types of Blood Stream Infection Among ICU Patients
Abstract
1. Introduction
2. Competing Hypotheses
2.1. Colonization Resistance (Figure 1b)
2.2. Control of Gut Overgrowth (Figure 1a)
2.3. Colonization Susceptibility (Figure 1c)
3. Lessons for Microbiome Research
4. Structural Equation Modelling (SEM)
4.1. SEM Origins
4.2. Applying SEM to Blood Stream Infection Risk
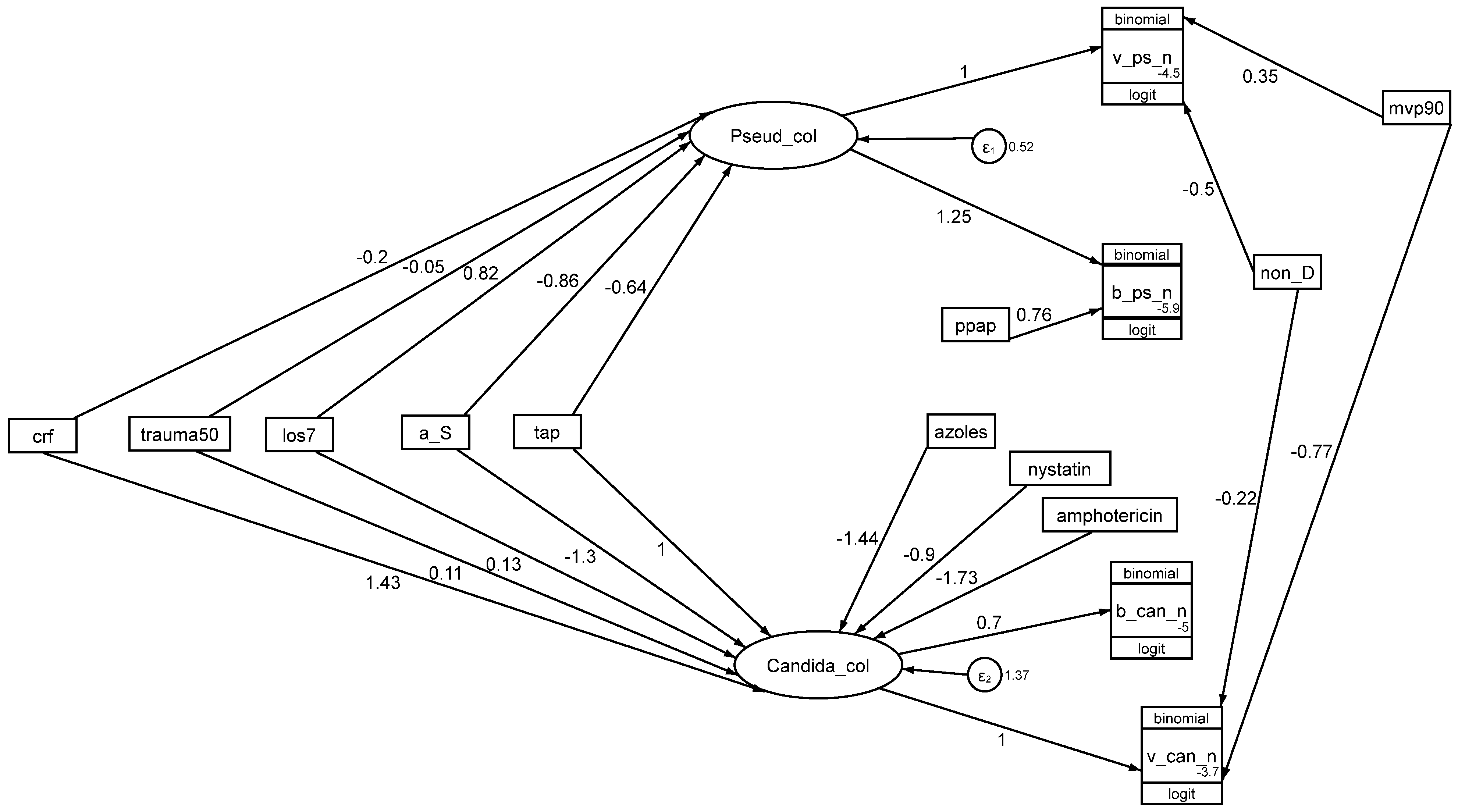
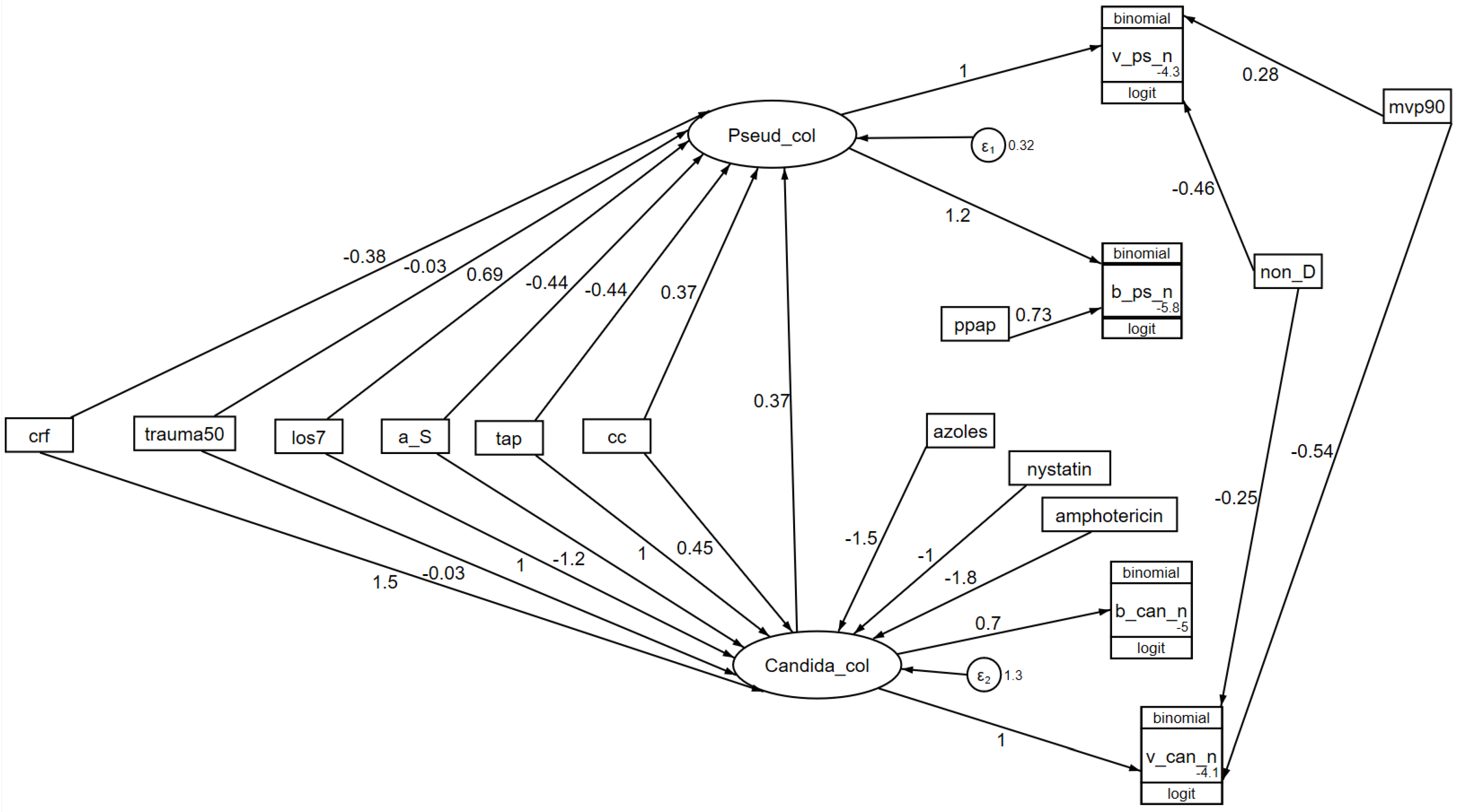
4.3. Pseudomonas and Candida Colonization
4.4. Limitations
5. Future Applications
6. Conclusions
Funding
Data Availability Statement
Conflicts of Interest
References
- Galloway-Peña, J.; Brumlow, C.; Shelburne, S. Impact of the microbiota on bacterial infections during cancer treatment. Trends Microbiol. 2017, 25, 992–1004. [Google Scholar] [CrossRef] [PubMed]
- Zelante, T.; Costantini, C.; Romani, L. Microbiome-mediated regulation of anti-fungal immunity. Curr. Opin. Microbiol. 2020, 58, 8–14. [Google Scholar] [CrossRef] [PubMed]
- Stone, V.N.; Xu, P. Targeted antimicrobial therapy in the microbiome era. Mol. Oral Microbiol. 2017, 32, 446–454. [Google Scholar] [CrossRef] [PubMed]
- McDonald, D.; Ackermann, G.; Khailova, L.; Baird, C.; Heyland, D.; Kozar, R.; Lemieux, M.; Derenski, K.; King, J.; Vis-Kampen, C.; et al. Extreme dysbiosis of the microbiome in critical illness. Msphere 2016, 1, e00199-16. [Google Scholar] [CrossRef] [PubMed]
- Dickson, R.P. The microbiome and critical illness. Lancet Resp. Med. 2016, 4, 59–72. [Google Scholar] [CrossRef]
- Huppert, A.; Katriel, G. Mathematical modelling and prediction in infectious disease epidemiology. Clin. Microbiol. Infect. 2013, 19, 999–1005. [Google Scholar] [CrossRef]
- Vollaard, E.J.; Clasener, H.A. Colonization resistance. Antimicrob. Agents Chemother. 1994, 38, 409–414. [Google Scholar] [CrossRef]
- Clasener, H.A.; Vollaard, E.J.; van Saene, H.K.F. Selective decontamination and long-term systemic prophylaxis in leukopenic or intensive-care patients. Rev. Infect. Dis. 1987, 9, 295–328. [Google Scholar] [CrossRef]
- Van der Waaij, D.; Berghuis-de Vries, J.M.; Lekkerkerk-Van der Wees, J.E. Colonization resistance of the digestive tract in conventional and antibiotic-treated mice. J. Hygeine 1971, 69, 405–411. [Google Scholar] [CrossRef]
- Van der Waaij, D. History of recognition and measurement of colonization resistance of the digestive tract as an introduction to selective gastrointestinal decontamination. Epidemiol. Infect. 1992, 109, 315. [Google Scholar] [CrossRef]
- Vollaard, E.J.; Clasener, H.A.; Van Griethuysen, A.J.; Janssen, A.J.; Sanders-Reijmers, A.J. Influence of amoxycillin, erythromycin and roxithromycin on colonization resistance and on appearance of secondary colonization in healthy volunteers. J. Antimicrob. Chemother. 1987, 20 (Suppl. B), 131–138. [Google Scholar] [CrossRef] [PubMed]
- Vollaard, E.J.; Clasener, H.A.; Janssen, A.J. Co-trimoxazole impairs colonization resistance in healthy volunteers. J. Antimicrob. Chemother. 1992, 30, 685–691. [Google Scholar] [CrossRef] [PubMed]
- Hurley, J.C. Structural equation modelling the impact of antimicrobials on the human microbiome. Colonization resistance versus colonization susceptibility as case studies. J. Antimicrob. Chemother. 2023, 78, 328–337. [Google Scholar] [CrossRef] [PubMed]
- Silvestri, L.; Miguel, A.; van Saene, H.K. Selective decontamination of the digestive tract: The mechanism of action is control of gut overgrowth. Intensive Care Med. 2012, 38, 1738–1750. [Google Scholar] [CrossRef]
- Buitinck, S.; Jansen, R.; Rijkenberg, S.; Wester, J.P.; Bosman, R.J.; van Der Meer, N.J.; van Der Voort, P.H. The ecological effects of selective decontamination of the digestive tract (SDD) on antimicrobial resistance: A 21-year longitudinal single-centre study. Crit. Care 2019, 23, 208. [Google Scholar] [CrossRef]
- Donnelly, J.P. Selective decontamination of the digestive tract and its role in antimicrobial prophylaxis. J. Antimicrob. Chemother. 1993, 31, 813–829. [Google Scholar] [CrossRef]
- Silvestri, L.; Van Saene, H.K.; Casarin, A.; Berlot, G.; Gullo, A. Impact of selective decontamination of the digestive tract on carriage and infection due to Gram-negative and Gram-positive bacteria: A systematic review of randomised controlled trials. Anaesth. Intens. Care 2008, 36, 324–338. [Google Scholar] [CrossRef]
- Liberati, A.; D’Amico, R.; Pifferi, S.; Torri, V.; Brazzi, L.; Parmelli, E. Antibiotic prophylaxis to reduce respiratory tract infections and mortality in adults receiving intensive care (Review). Cochrane Database Syst. Rev. 2009, CD000022. [Google Scholar] [CrossRef]
- Minozzi, S.; Pifferi, S.; Brazzi, L.; Pecoraro, V.; Montrucchio, G.; D’Amico, R. Topical antibiotic prophylaxis to reduce respiratory tract infections and mortality in adults receiving mechanical ventilation. Cochrane Database Syst. Rev. 2021, CD000022. [Google Scholar] [CrossRef]
- Silvestri, L.; Van Saene, H.K.; Milanese, M.; Gregori, D.; Gullo, A. Selective decontamination of the digestive tract reduces bacterial bloodstream infection and mortality in critically ill patients. Systematic review of randomized, controlled trials. J. Hosp. Infect. 2007, 65, 187–203. [Google Scholar]
- Pizzo, P.A. Management of patients with fever and neutropenia through the arc of time: A narrative review. Ann. Intern. Med. 2019, 170, 389–397. [Google Scholar] [CrossRef] [PubMed]
- Frencken, J.F.; Wittekamp, B.H.; Plantinga, N.L.; Spitoni, C.; van de Groep, K.; Cremer, O.L.; Bonten, M.J. Associations between enteral colonization with gram-negative bacteria and intensive care unit–acquired infections and colonization of the respiratory tract. Clin. Infect. Dis. 2018, 66, 497–503. [Google Scholar] [CrossRef] [PubMed]
- Klompas, M.; Speck, K.; Howell, M.D.; Greene, L.R.; Berenholtz, S.M. Reappraisal of routine oral care with chlorhexidine gluconate for patients receiving mechanical ventilation: Systematic review and meta-analysis. JAMA Intern. Med. 2014, 174, 751–761. [Google Scholar] [CrossRef] [PubMed]
- Silvestri, L.; Weir, W.I.; Gregori, D.; Taylor, N.; Zandstra, D.F.; van Saene, J.J.; van Saene, H.K. Impact of Oral Chlorhexidine on Bloodstream Infection in Critically Ill Patients: Systematic Review and Meta-Analysis of Randomized Controlled Trials. J. Cardiothorac. Vasc. Anesth. 2017, 31, 2236–2244. [Google Scholar] [CrossRef]
- Labeau, S.O.; Van de Vyver, K.; Brusselaers, N.; Vogelaers, D.; Blot, S.I. Prevention of ventilator-associated pneumonia with oral antiseptics: A systematic review and meta-analysis. Lancet Infect. Dis. 2011, 11, 845–854. [Google Scholar] [CrossRef]
- Pileggi, C.; Bianco, A.; Flotta, D.; Nobile, C.G.; Pavia, M. Prevention of ventilator-associated pneumonia, mortality and all intensive care unit acquired infections by topically applied antimicrobial or antiseptic agents: A meta-analysis of randomized controlled trials in intensive care units. Crit. Care 2011, 15, R155. [Google Scholar] [CrossRef]
- van Till, J.O.; van Ruler, O.; Lamme, B.; Weber, R.J.; Reitsma, J.B.; Boermeester, M.A. Single-drug therapy or selective decontamination of the digestive tract as antifungal prophylaxis in critically ill patients: A systematic review. Crit. Care 2007, 11, R126. [Google Scholar] [CrossRef]
- Silvestri, L.; Van Saene, H.K.; Milanese, M.; Gregori, D. Impact of selective decontamination of the digestive tract on fungal carriage and infection: Systematic review of randomized controlled trials. Intensive Care Med. 2005, 31, 898–910. [Google Scholar] [CrossRef]
- Bo, L.; Li, J.; Tao, T.; Bai, Y.; Ye, X.; Hotchkiss, R.S.; Kollef, M.H.; Crooks, N.H.; Deng, X. Probiotics for preventing ventilator-associated pneumonia. Cochrane Database Syst. Rev. 2014, CD009066. [Google Scholar] [CrossRef]
- Wang, L.; Li, X.; Yang, Z.; Tang, X.; Yuan, Q.; Deng, L.; Sun, X. Semi-recumbent position versus supine position for the prevention of ventilator-associated pneumonia in adults requiring mechanical ventilation. Cochrane Database Syst. Rev. 2016, CD009946. [Google Scholar] [CrossRef]
- Zhang, Q.; Li, C.; Worthington, H.V.; Hua, F. Oral hygiene care for critically ill patients to prevent ventilator-associated pneumonia. Cochrane Database Syst. Rev. 2020, CD008367. [Google Scholar] [CrossRef]
- Gillies, D.; Todd, D.A.; Foster, J.P.; Batuwitage, B.T. Heat and moisture exchangers versus heated humidifiers for mechanically ventilated adults and children. Cochrane Database Syst. Rev. 2017, CD004711. [Google Scholar] [CrossRef]
- Hammond, N.E.; Myburgh, J.; Seppelt, I.; Garside, T.; Vlok, R.; Mahendran, S.; Adigbli, D.; Finfer, S.; Gao, Y.; Goodman, F.; et al. Association Between Selective Decontamination of the Digestive Tract and In-Hospital Mortality in Intensive Care Unit Patients Receiving Mechanical Ventilation: A Systematic Review and Meta-analysis. JAMA 2022, 328, 1922–1934. [Google Scholar] [CrossRef] [PubMed]
- Hurley, J.C. Discrepancies in control groups mortality rates within studies assessing topical antibiotic strategies to prevent Ventilator-associated Pneumonia. An umbrella review. Crit. Care Explor. 2020, 2, e0076. [Google Scholar] [CrossRef] [PubMed]
- Zhu, D.; Zhao, Q.; Guo, S.; Bai, L.; Yang, S.; Zhao, Y.; Xu, Y.; Zhou, X. Efficacy of preventive interventions against ventilator-associated pneumonia in critically ill patients: An umbrella review of meta-analyses. J. Hosp. Infect. 2024, 145, 174–186. [Google Scholar] [CrossRef] [PubMed]
- Stoutenbeek, C.P.; Van Saene, H.K.; Miranda, D.R.; Zandstra, D.F. The effect of selective decontamination of the digestive tract on colonisation and infection rate in multiple trauma patients. Intensive Care Med. 1984, 10, 185–192. [Google Scholar] [CrossRef]
- De Smet, A.M.; Kluytmans, J.A.; Cooper, B.S.; Mascini, E.M.; Benus, R.F.; Van der Werf, T.S.; Van der Hoeven, J.G.; Pickkers, P.; Bogaers-Hofman, D.; Van Der Meer, N.J.; et al. Decontamination of the digestive tract and oropharynx in ICU patients. N. Engl. J. Med. 2009, 360, 20–31. [Google Scholar] [CrossRef]
- Wittekamp, B.H.; Plantinga, N.L.; Cooper, B.S.; Lopez-Contreras, J.; Coll, P.; Mancebo, J.; Wise, M.P.; Morgan, M.P.; Depuydt, P.; Boelens, J.; et al. Decontamination strategies and bloodstream infections with antibiotic-resistant microorganisms in ventilated patients: A randomized clinical trial. JAMA 2018, 320, 2087–2098. [Google Scholar] [CrossRef]
- The SuDDICU Investigators for the Australian and New Zealand Intensive Care Society Clinical Trials Group. Effect of Selective Decontamination of the Digestive Tract on Hospital Mortality in Critically Ill Patients Receiving Mechanical Ventilation: A Randomized Clinical Trial. JAMA 2022, 328, 1911–1921. [Google Scholar] [CrossRef]
- Hurley, J.C. World-wide variation in incidence of Staphylococcus aureus associated ventilator-associated pneumonia: A meta-regression. Microorganisms 2018, 6, 18. [Google Scholar] [CrossRef]
- Hurley, J.C. Worldwide variation in Pseudomonas associated ventilator associated pneumonia. A meta-regression. J. Crit. Care 2019, 51, 88–93. [Google Scholar] [CrossRef] [PubMed]
- Kollef, M.H.; Chastre, J.; Fagon, J.Y.; François, B.; Niederman, M.S.; Rello, J.; Torres, A.; Vincent, J.L.; Wunderink, R.G.; Go, K.W.; et al. Global prospective epidemiologic and surveillance study of ventilator-associated pneumonia due to Pseudomonas aeruginosa. Crit. Care Med. 2014, 42, 2178–2187. [Google Scholar] [CrossRef] [PubMed]
- Hurley, J.C. Selective digestive decontamination-Con. Intensive Care Med. 2023, 49, 982–983. [Google Scholar] [CrossRef]
- Humphreys, H.; Winter, R.; Pick, A. The effect of selective decontamination of the digestive tract on gastrointestinal enterococcal colonization in ITU patients. Intensive Care Med. 1992, 18, 459–463. [Google Scholar] [CrossRef] [PubMed]
- Wunderink, R.G. Welkommen to our world: Emergence of antibiotic resistance with selective decontamination of the digestive tract. Am. J. Resp. Crit. Care Med. 2010, 181, 426–427. [Google Scholar] [CrossRef]
- Hurley, J.C. Unusually high incidences of Pseudomonas bacteremias within topical polymyxin based decolonization studies of mechanically ventilated patients: Benchmarking the literature. Open Forum Infect. Dis. 2018, 5, ofy256. [Google Scholar] [CrossRef]
- Kollef, M.H. Ventilator-associated pneumonia prevention: We still have a long way to go! Chest 2014, 146, 873–874. [Google Scholar] [CrossRef]
- Souvenir, D.; Anderson Jr, D.E.; Palpant, S.; Mroch, H.; Askin, S.; Anderson, J.; Claridge, J.; Eiland, J.; Malone, C.; Garrison, M.W.; et al. Blood cultures positive for coagulase-negative staphylococci: Antisepsis, pseudobacteremia, and therapy of patients. J. Clin. Microbiol. 1998, 36, 1923–1926. [Google Scholar] [CrossRef]
- Craven, D.E.; Duncan, R.A. Preventing ventilator-associated pneumonia: Tiptoeing through a minefield. Am. J. Resp. Crit. Care Med. 2006, 173, 1297–1298. [Google Scholar] [CrossRef]
- Hurley, J.C. Paradoxical Acinetobacter associated Ventilator associated pneumonia incidences within prevention studies using respiratory tract applications of topical polymyxin: Benchmarking the evidence base. J. Hosp. Infect. 2018, 100, 105–113. [Google Scholar] [CrossRef]
- Hurley, J.C. Paradoxical ventilator associated pneumonia incidences among selective digestive decontamination studies versus other studies of mechanically ventilated patients: Benchmarking the evidence base. Crit. Care 2011, 15, R7. [Google Scholar] [CrossRef] [PubMed]
- Silvestri, L.; van Saene, H.K.; Weir, I.; Gullo, A. Survival benefit of the full selective digestive decontamination regimen. J. Crit. Care 2009, 24, 474.e7–474.e14. [Google Scholar] [CrossRef] [PubMed]
- Fariñas, M.C.; González-Rico, C.; Fernández-Martínez, M.; Fortún, J.; Escudero-Sanchez, R.; Moreno, A.; Bodro, M.; Muñoz, P.; Valerio, M.; Montejo, M.; et al. Oral decontamination with colistin plus neomycin in solid organ transplant recipients colonized by multidrug-resistant Enterobacterales: A multicentre, randomized, controlled, open-label, parallel-group clinical trial. Clin. Microbiol. Infect. 2021, 27, 856–863. [Google Scholar] [CrossRef] [PubMed]
- Park, S.Y.; Lee, J.S.; Oh, J.; Lee, S.H.; Jung, J. Effectiveness of selective digestive decolonization therapy using oral gentamicin for eradication of carbapenem-resistant Enterobacteriaceae carriage. Infect. Control Hosp. Epidemiol. 2022, 43, 1580–1585. [Google Scholar] [CrossRef]
- Tacconelli, E.; Mazzaferri, F.; de Smet, A.M.; Bragantini, D.; Eggimann, P.; Huttner, B.D.; Kuijper, E.J.; Lucet, J.C.; Mutters, N.T.; Sanguinetti, M.; et al. ESCMID-EUCIC clinical guidelines on decolonization of multidrug-resistant Gram-negative bacteria carriers. Clin. Microbiol. Infect. 2019, 25, 807–817. [Google Scholar] [CrossRef]
- Campos-Madueno, E.I.; Moradi, M.; Eddoubaji, Y.; Shahi, F.; Moradi, S.; Bernasconi, O.J.; Moser, A.I.; Endimiani, A. Intestinal colonization with multidrug-resistant Enterobacterales: Screening, epidemiology, clinical impact, and strategies to decolonize carriers. Eur. J. Clin. Microbiol. Infect. Dis. 2023, 42, 229–254. [Google Scholar] [CrossRef]
- de Lastours, V.; Poirel, L.; Huttner, B.; Harbarth, S.; Denamur, E.; Nordmann, P. Emergence of colistin-resistant Gram-negative Enterobacterales in the gut of patients receiving oral colistin and neomycin decontamination. J. Infect. 2020, 80, 578–606. [Google Scholar] [CrossRef]
- da Silva Oliveira, J.; Sampaio, N.C.; Leite, G.S.; Pereira, M.A.; Fortaleza, C.M. Acquisition of carbapenem-resistant gram-negative bacilli among intensive care unit (ICU) patients with no previous use of carbapenems: Indirect population impact of antimicrobial use. Infect. Control Hosp. Epidemiol. 2022, 43, 1575–1579. [Google Scholar] [CrossRef]
- Oostdijk, E.A.; de Smet, A.M.; Blok, H.E.; Thieme Groen, E.S.; van Asselt, G.J.; Benus, R.F.; Bernards, S.A.; Frénay, I.H.; Jansz, A.R.; de Jongh, B.M.; et al. Ecological effects of selective decontamination on resistant Gram-negative bacterial colonization. Am. J. Resp. Crit. Care Med. 2010, 181, 452–457. [Google Scholar] [CrossRef]
- Lindau, S.; Nadermann, M.; Ackermann, H.; Bingold, T.M.; Stephan, C.; Kempf, V.A.; Herzberger, P.; Beiras-Fernandez, A.; Zacharowski, K.; Meybohm, P. Antifungal therapy in patients with pulmonary Candida spp. colonization may have no beneficial effects. J. Intensive Care 2015, 3, 31. [Google Scholar] [CrossRef]
- Lindsay, A.K.; Hogan, D.A. Candida albicans: Molecular interactions with Pseudomonas aeruginosa and Staphylococcus aureus. Fungal Biol. Rev. 2014, 28, 85–96. [Google Scholar] [CrossRef]
- Schlecht, L.M.; Peters, B.M.; Krom, B.P.; Freiberg, J.A.; Hänsch, G.M.; Filler, S.G.; Jabra-Rizk, M.A.; Shirtliff, M.E. Systemic Staphylococcus aureus infection mediated by Candida albicans hyphal invasion of mucosal tissue. Microbiology 2015, 161 Pt 1, 168. [Google Scholar] [CrossRef] [PubMed]
- Pendleton, K.M.; Huffnagle, G.B.; Dickson, R.P. The significance of Candida in the human respiratory tract: Our evolving understanding. Pathog. Dis. 2017, 75, ftx029. [Google Scholar] [CrossRef] [PubMed]
- Grainha, T.; Jorge, P.; Alves, D.; Lopes, S.P.; Pereira, M.O. Unravelling Pseudomonas aeruginosa and Candida albicans communication in coinfection scenarios: Insights through network analysis. Front. Cell Infect. Microbiol. 2020, 10, 550505. [Google Scholar] [CrossRef] [PubMed]
- Hajishengallis, G.; Lamont, R.J. Dancing with the stars: How choreographed bacterial interactions dictate nososymbiocity and give rise to keystone pathogens, accessory pathogens, and pathobionts. Trends Microbiol. 2016, 24, 477–489. [Google Scholar] [CrossRef]
- Eichelberger, K.R.; Paul, S.; Peters, B.M.; Cassat, J.E. Candida–bacterial cross-kingdom interactions. Trends Microbiol. 2023, 31, 1287–1299. [Google Scholar] [CrossRef]
- Harriott, M.M.; Noverr, M.C. Candida albicans and Staphylococcus aureus form polymicrobial biofilms: Effects on antimicrobial resistance. Antimicrob. Agents Chemother. 2009, 53, 3914–3922. [Google Scholar] [CrossRef]
- Carlson, E. Effect of strain of Staphylococcus aureus on synergism with Candida albicans resulting in mouse mortality and morbidity. Infect. Immun. 1983, 42, 285–292. [Google Scholar] [CrossRef]
- Todd, O.A.; Fidel, P.L.; Harro, J.M.; Hilliard, J.J.; Tkaczyk, C.; Sellman, B.R.; Noverr, M.C.; Peters, B.M. Candida albicans augments Staphylococcus aureus virulence by engaging the staphylococcal agr quorum sensing system. MBio 2019, 10, e00910-9. [Google Scholar] [CrossRef]
- Tan, X.; Zhu, S.; Yan, D.; Chen, W.; Chen, R.; Zou, J.; Yan, J.; Zhang, X.; Farmakiotis, D.; Mylonakis, E. Candida spp. airway colonization: A potential risk factor for Acinetobacter baumannii ventilator-associated pneumonia. Med. Mycol. 2016, 21, 557–566. [Google Scholar] [CrossRef]
- Terraneo, S.; Ferrer, M.; Martin-Loeches, I.; Esperatti, M.; Di Pasquale, M.; Giunta, V.; Rinaudo, M.; De Rosa, F.; Bassi, G.L.; Centanni, S.; et al. Impact of Candida spp. isolation in the respiratory tract in patients with intensive care unit-acquired pneumonia. Clin. Microbiol. Infect. 2016, 22, 94.e1–94.e8. [Google Scholar] [CrossRef] [PubMed]
- Timsit, J.F.; Schwebel, C.; Styfalova, L.; Cornet, M.; Poirier, P.; Forrestier, C.; Ruckly, S.; Jacob, M.C.; Souweine, B. Impact of bronchial colonization with Candida spp. on the risk of bacterial ventilator-associated pneumonia in the ICU: The FUNGIBACT prospective cohort study. Intensive Care Med. 2019, 45, 834–843. [Google Scholar] [CrossRef] [PubMed]
- Huang, D.; Qi, M.; Hu, Y.; Yu, M.; Liang, Z. The impact of Candida spp airway colonization on clinical outcomes in patients with ventilator-associated pneumonia: A systematic review and meta-analysis. Am. J. Infection Control 2019, 48, 695–701. [Google Scholar] [CrossRef] [PubMed]
- Albert, M.; Williamson, D.; Muscedere, J.; Lauzier, F.; Rostein, C.; Kanji, S.; Jiang, X.; Hall, M.; Heyland, D.K. Candida in the respiratory tract secretions of critically ill patients and the impact of antifungal treatment: A randomized placebo controlled pilot trial (CANTREAT study). Intensive Care Med. 2014, 40, 1313–1322. [Google Scholar] [CrossRef]
- Nseir, S.; Jozefowicz, E.; Cavestri, B.; Sendid, B.; Di Pompeo, C.; Dewavrin, F.; Favory, R.; Roussel-Delvallez, M.; Durocher, A. Impact of antifungal treatment on Candida–Pseudomonas interaction: A preliminary retrospective case–control study. Intensive Care Med. 2007, 33, 137–142. [Google Scholar] [CrossRef]
- Azoulay, E.; Timsit, J.F.; Tafflet, M.; de Lassence, A.; Darmon, M.; Zahar, J.R.; Adrie, C.; Garrouste-Orgeas, M.; Cohen, Y.; Mourvillier, B.; et al. Candida colonization of the respiratory tract and subsequent pseudomonas ventilator-associated pneumonia. Chest 2006, 129, 110–117. [Google Scholar] [CrossRef]
- Cutler, J.E.; Corti, M.; Lambert, P.; Ferris, M.; Xin, H. Horizontal transmission of Candida albicans and evidence of a vaccine response in mice colonized with the fungus. PLoS ONE 2011, 6, e22030. [Google Scholar] [CrossRef]
- Hurley, J.C. Impact of selective digestive decontamination on respiratory tract Candida among patients with suspected ventilator-associated pneumonia. A meta-analysis. Eur. J. Clin. Microbiol. Infect. Dis. 2016, 35, 1121–1135. [Google Scholar] [CrossRef]
- Hurley, J.C. Selective digestive decontamination, a seemingly effective regimen with individual benefit or a flawed concept with population harm? Crit. Care 2021, 25, 323. [Google Scholar] [CrossRef]
- Hurley, J.C. Establishing the safety of selective digestive decontamination within the ICU population: A bridge too far? Trials 2023, 24, 337. [Google Scholar] [CrossRef]
- Kline, R.B. Principles and Practice of Structural Equation Modeling; Guilford Publications: New York, NY, USA, 2015.
- Stata Corporation. Stata Structural Equation Modelling Reference Manual, in Stata 17 Documentation; Stata Corporation: College Station, TX, USA, 2021; Available online: https://www.stata.com/bookstore/structural-equation-modeling-reference-manual/ (accessed on 12 November 2024).
- VanderWeele, T.J. Invited commentary: Structural equation models and epidemiologic analysis. Am. J. Epidemiol. 2012, 176, 608–612. [Google Scholar] [CrossRef] [PubMed]
- Carver, S.; Beatty, J.A.; Troyer, R.M.; Harris, R.L.; Stutzman-Rodriguez, K.; Barrs, V.R.; Chan, C.C.; Tasker, S.; Lappin, M.R.; VandeWoude, S. Closing the gap on causal processes of infection risk from cross-sectional data: Structural equation models to understand infection and co-infection. Parasites Vectors 2015, 8, 658. [Google Scholar] [CrossRef] [PubMed]
- McPeake, J.; Iwashyna, T.J.; Henderson, P.; Leyland, A.H.; Mackay, D.; Quasim, T.; Walters, M.; Harhay, M.; Shaw, M. Long term outcomes following critical care hospital admission: A prospective cohort study of UK biobank participants. Lancet Reg. Health–Eur. 2021, 6, 100121. [Google Scholar] [CrossRef] [PubMed]
- Corander, J.; Hanage, W.P.; Pensar, J. Causal discovery for the microbiome. Lancet Microbe 2022, 3, e881–e887. [Google Scholar] [CrossRef] [PubMed]
- Diez Roux, A.V.; Aiello, A.E. Multilevel analysis of infectious diseases. J. Infect. Dis. 2005, 191 (Suppl. 1), S25–S33. [Google Scholar] [CrossRef]
- Hurley, J.C. Candida and the Gram-positive trio: Testing the vibe in the ICU patient microbiome using structural equation modelling of literature derived data. Emerg. Themes Epidemiol. 2022, 19, 7. [Google Scholar] [CrossRef]
- Hurley, J.C. Candida–Acinetobacter–Pseudomonas Interaction Modelled within 286 ICU Infection Prevention Studies. J. Fungi 2020, 6, 252. [Google Scholar] [CrossRef]
- Hurley, J.C. Structural equation modelling the relationship between anti-fungal prophylaxis and Pseudomonas bacteremia in ICU patients. Intensive Care Med. Exp. 2022, 10, 2. [Google Scholar] [CrossRef]
- Hurley, J.C. Staphylococcus aureus hitchhiking from colonization to bacteremia via Candida within ICU infection prevention studies: A proof of concept modelling. Eur. J. Clin. Microbiol. Infect. Dis. 2023, 42, 543–554. [Google Scholar] [CrossRef]
- Hurley, J.C. How the cluster-randomized trial “works”. Clin. Infect. Dis. 2020, 70, 341–346. [Google Scholar] [CrossRef]
- Venier, A.G.; Leroyer, C.; Slekovec, C.; Talon, D.; Bertrand, X.; Parer, S.; Alfandari, S.; Guerin, J.M.; Mégarbane, B.; Lawrence, C.; et al. Risk factors for Pseudomonas aeruginosa acquisition in intensive care units: A prospective multicentre study. J. Hosp. Infect. 2014, 88, 103–108. [Google Scholar] [CrossRef] [PubMed]
- Hoang, S.; Georget, A.; Asselineau, J.; Venier, A.G.; Leroyer, C.; Rogues, A.M.; Thiébaut, R. Risk factors for colonization and infection by Pseudomonas aeruginosa in patients hospitalized in intensive care units in France. PLoS ONE 2018, 13, e0193300. [Google Scholar] [CrossRef] [PubMed]
- Hatcher, J.; Myers, A.; Donaldson, H.; Gordon, A.C.; Meacher, R.; Baruah, J. Comment on: Effects of selective digestive decontamination (SDD) on the gut resistome. J. Antimicrob. Chemother. 2014, 69, 3444–3445. [Google Scholar] [CrossRef] [PubMed]
- Buelow, E.; Gonzalez, T.B.; Versluis, D.; Oostdijk, E.A.; Ogilvie, L.A.; van Mourik, M.S.; Oosterink, E.; van Passel, M.W.; Smidt, H.; D’Andrea, M.M.; et al. Effects of selective digestive decontamination (SDD) on the gut resistome. J. Antimicrob. Chemother. 2014, 69, 2215–2223. [Google Scholar] [CrossRef]
- Tetteroo Geert, W.M.; Johan, H.T.; Bruining, H.A. Bacteriology of selective decontamination: Efficacy and rebound colonization. J. Antimicrob. Chemother. 1994, 34, 139–148. [Google Scholar] [CrossRef]
- Nardi, G.; Valentinis, U.; Proietti, A.; De Monte, A.; Di Silvestre, A.; Muzzi, R.; Peressutti, R.; Troncon, M.G.; Giordano, F. Epidemiological impact of prolonged systematic use of topical SDD on bacterial colonization of the tracheobronchial tree and antibiotic resistance. Intensive Care Med. 1993, 19, 273–278. [Google Scholar] [CrossRef]
- Hurley, J. Rebound Inverts the Staphylococcus aureus Bacteremia Prevention Effect of Antibiotic Based Decontamination Interventions in ICU Cohorts with Prolonged Length of Stay. Antibiotics 2024, 13, 316. [Google Scholar] [CrossRef]
- Nihtinen, A.; Anttila, V.J.; Elonen, E.; Juvonen, E.; Volin, L.; Ruutu, T. Effect of fluconazole prophylaxis on the incidence of invasive candida infections and bacteraemias in patients with acute leukaemia. Eur. J. Haematol. 2008, 80, 391–396. [Google Scholar] [CrossRef]
- Viscoli, C.; Paesmans, M.; Sanz, M.; Castagnola, E.; Klastersky, J.; Martino, P.; Glauser, M. International Antimicrobial Therapy Cooperative Group of the European Organization for Research and Treatment of Cancer. Association between antifungal prophylaxis and rate of documented bacteremia in febrile neutropenic cancer patients. Clin. Infect. Dis. 2001, 32, 1532–1537. [Google Scholar] [CrossRef]
- Hurley, J.C. Endotoxemia and Gram-negative bacteremia as predictors of outcome in sepsis: A meta-analysis using ROC curves. J. Endotoxin Res. 2003, 9, 271–279. [Google Scholar] [CrossRef]
- Hurley, J.C. Diagnosis of endotoxemia with gram-negative bacteremia is bacterial species dependent: A meta-analysis of clinical studies. J. Clin. Microbiol. 2009, 47, 3826–3831. [Google Scholar] [CrossRef] [PubMed]
- Hurley, J.C.; Vadas, M.A. Eosinophilia and acquisition of resistance to Nematospiroides dubius in mice sensitized with adult worms. Austr. J. Exper Biol. Med. Sci. 1983, 61, 1–9. [Google Scholar] [CrossRef] [PubMed]
- Wilcox, M.H.; Chalmers, J.D.; Nord, C.E.; Freeman, J.; Bouza, E. Role of cephalosporins in the era of Clostridium difficile infection. J. Antimicrob. Chemother. 2016, 72, 1–8. [Google Scholar] [CrossRef] [PubMed]
- Armstrong, P.J.; Barr, J.G.; Webb, C.H.; Blair, P.H.; Rowlands, B.J. Epidemiology of Pseudomonas aeruginosa in an intensive care unit using selective decontamination of the digestive tract. J. Hosp. Infect. 1992, 20, 199–208. [Google Scholar] [CrossRef]
- Hurley, J.C. Structural equation modeling the “control of gut overgrowth” in the prevention of ICU-acquired Gram-negative infection. Crit. Care 2020, 24, 189. [Google Scholar] [CrossRef]







| Model [Ref] | COGO | Colonization Resistance | Colonization Susceptibility | ||||
|---|---|---|---|---|---|---|---|
| n/N c | Antibiotic Prophylaxis d → Bacterial Colonization | Concurrency e → Bacterial Colonization | Candida Colonization → Bacterial Colonization f | ||||
| 95%CI | 95%CI | 95%CI | |||||
| Candida [88] | 464/279 | +1.0 * | 0.11 to 1.09 | +0.45 | −0.19 to 1.09 | NR | |
| Pseudomonas [88] g | 464/279 | −0.44 *** | −0.68 to −0.21 | +0.37 ** | +0.06 to 0.68 | +0.37 ** | 0.26 to 0.49 |
| Acinetobacter [89] h | 334/213 | −0.43 | −1.1 to 0.0 | +0.42 | −0.22 to 1.22 | +0.32 * | 0.01 to 0.5 |
| Enterococcal [90] i | 450/274 | +0.51 ** | 0.12 to 0.89 | +0.5 | −0.05 to 1.05 | +0.56 *** | 0.33 to 0.79 |
| CNS [90] j | 450/274 | +0.90 *** | 0.46 to 1.33 | +0.45 | −0.11 to 1.01 | +0.68 *** | 0.34 to 1.0 |
| S. aureus [91] k | 473/288 | −0.41 ** | −0.7 to −0.12 | +0.4 * | 0.02 to 0.72 | +0.37 *** | 0.25 to 0.49 |
Disclaimer/Publisher’s Note: The statements, opinions and data contained in all publications are solely those of the individual author(s) and contributor(s) and not of MDPI and/or the editor(s). MDPI and/or the editor(s) disclaim responsibility for any injury to people or property resulting from any ideas, methods, instructions or products referred to in the content. |
© 2024 by the author. Licensee MDPI, Basel, Switzerland. This article is an open access article distributed under the terms and conditions of the Creative Commons Attribution (CC BY) license (https://creativecommons.org/licenses/by/4.0/).
Share and Cite
Hurley, J. Structural Equation Modelling as a Proof-of-Concept Tool for Mediation Mechanisms Between Topical Antibiotic Prophylaxis and Six Types of Blood Stream Infection Among ICU Patients. Antibiotics 2024, 13, 1096. https://doi.org/10.3390/antibiotics13111096
Hurley J. Structural Equation Modelling as a Proof-of-Concept Tool for Mediation Mechanisms Between Topical Antibiotic Prophylaxis and Six Types of Blood Stream Infection Among ICU Patients. Antibiotics. 2024; 13(11):1096. https://doi.org/10.3390/antibiotics13111096
Chicago/Turabian StyleHurley, James. 2024. "Structural Equation Modelling as a Proof-of-Concept Tool for Mediation Mechanisms Between Topical Antibiotic Prophylaxis and Six Types of Blood Stream Infection Among ICU Patients" Antibiotics 13, no. 11: 1096. https://doi.org/10.3390/antibiotics13111096
APA StyleHurley, J. (2024). Structural Equation Modelling as a Proof-of-Concept Tool for Mediation Mechanisms Between Topical Antibiotic Prophylaxis and Six Types of Blood Stream Infection Among ICU Patients. Antibiotics, 13(11), 1096. https://doi.org/10.3390/antibiotics13111096

