Validation of Recombinant Heparan Sulphate Reagents for CNS Repair
Abstract
Simple Summary
Abstract
1. Introduction
2. Materials and Methods
2.1. Recombinant Heparan Sulphate (rHS) Compounds
2.2. Low-sulphated Modified Heparin 7 (LS-mHep7)
2.3. Astrocytes Derived from Neurospheres
2.4. Astrocyte Scratch Assays
2.5. Myelinating Spinal Cord Cultures
2.6. Myelinating Injured Cultures (MC-Inj)
2.7. In Vitro Demyelinating Assays (MC-DeMy)
2.8. Immunocytochemistry
2.9. Image Analysis
2.10. Ex Vivo Spinal Cord Explant Cultures
2.11. Western Blot Analysis
2.12. Statistical Analysis
3. Results
3.1. Effect of rHS02, rHS09 and rHS10 on In Vitro Remyelination

3.2. Effect of rHS10 on Ex Vivo Slice Culture Remyelination
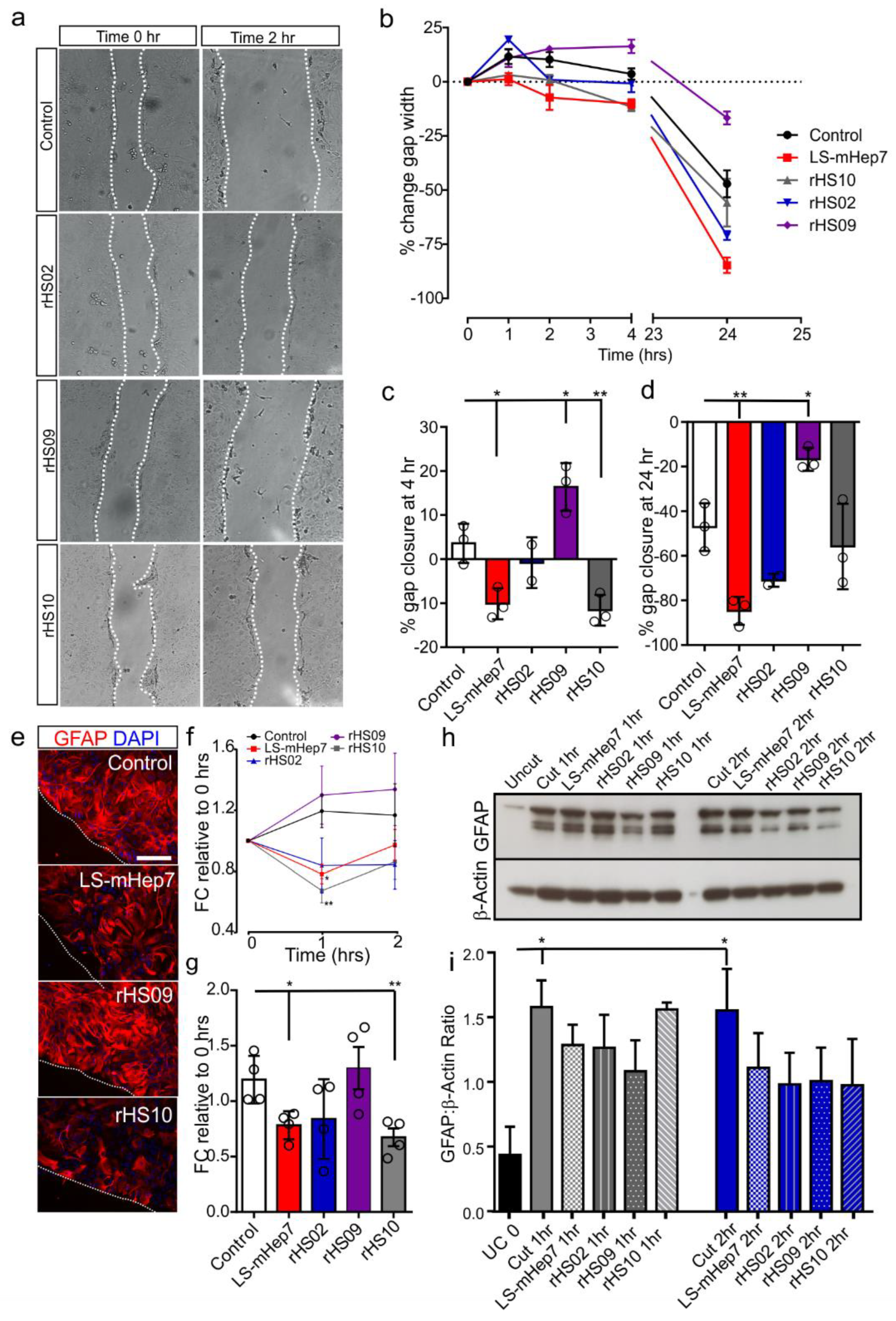
3.3. Effect of rHS02, rHS09 and rHS10 and LS-mHep7 on Neurite Outgrowth and Lesion Width after Injury
3.4. Effect of rHS02, rHS09 and rHS10 and LS-mHep7 on Astrocyte Reactivity
4. Discussion
4.1. Low-Sulphated rHS Promote Remyelination
4.2. High-Sulphated rHS Promote Neurite Outgrowth
4.3. Astrocyte Reactivity
4.4. Molecular Weight
5. Conclusions
6. Patents
Author Contributions
Funding
Institutional Review Board Statement
Informed Consent Statement
Data Availability Statement
Acknowledgments
Conflicts of Interest
Appendix A

References
- Bishop, J.R.; Schuksz, M.; Esko, J.D. Heparan sulphate proteoglycans fine-tune mammalian physiology. Nature 2007, 446, 1030–1037. [Google Scholar] [CrossRef] [PubMed]
- Sarrazin, S.; Lamanna, W.C.; Esko, J.D. Heparan sulfate proteoglycans. Cold Spring Harb. Perspect. Biol. 2011, 3, a004952. [Google Scholar] [CrossRef] [PubMed]
- Annaval, T.; Wild, R.; Crétinon, Y.; Sadir, R.; Vivès, R.R.; Lortat-Jacob, H. Heparan Sulfate Proteoglycans Biosynthesis and Post Synthesis Mechanisms Combine Few Enzymes and Few Core Proteins to Generate Extensive Structural and Functional Diversity. Molecules 2020, 25, 4215. [Google Scholar] [CrossRef] [PubMed]
- Kovacsovics, T.J.; Mims, A.; Salama, M.E.; Pantin, J.; Rao, N.; Kosak, K.M.; Ahorukomeye, P.; Glenn, M.J.; Deininger, M.W.N.; Boucher, K.M.; et al. Combination of the low anticoagulant heparin CX-01 with chemotherapy for the treatment of acute myeloid leukemia. Blood Adv. 2018, 2, 381–389. [Google Scholar] [CrossRef]
- Biemond, B.J.; Tombak, A.; Kilinc, Y.; Al-Khabori, M.; Abboud, M.; Nafea, M.; Inati, A.; Wali, Y.; Kristensen, J.; Kowalski, J.; et al. Sevuparin for the treatment of acute pain crisis in patients with sickle cell disease: A multicentre, randomised, double-blind, placebo-controlled, phase 2 trial. Lancet Haematol. 2021, 8, e334–e343. [Google Scholar] [CrossRef] [PubMed]
- Saraswat, D.; Shayya, H.J.; Polanco, J.J.; Tripathi, A.; Welliver, R.R.; Pol, S.U.; Seidman, R.A.; Broome, J.E.; O’Bara, M.A.; van Kuppervelt, T.H.; et al. Overcoming the inhibitory microenvironment surrounding oligodendrocyte progenitor cells following experimental demyelination. Nat. Commun. 2021, 12, 1923. [Google Scholar] [CrossRef]
- Properzi, F.; Lin, R.; Kwok, J.; Naidu, M.; van Kuppevelt, T.H.; Ten Dam, G.B.; Camargo, L.M.; Raha-Chowdhury, R.; Furukawa, Y.; Mikami, T.; et al. Heparan sulphate proteoglycans in glia and in the normal and injured CNS: Expression of sulphotransferases and changes in sulphation. Eur. J. Neurosci. 2008, 27, 593–604. [Google Scholar] [CrossRef]
- McCanney, G.A.; McGrath, M.A.; Otto, T.D.; Burchmore, R.; Yates, E.A.; Bavington, C.D.; Willison, H.J.; Turnbull, J.E.; Barnett, S.C. Low sulfated heparins target multiple proteins for central nervous system repair. Glia 2019, 67, 668–687. [Google Scholar] [CrossRef]
- Thomson, C.E.; McCulloch, M.; Sorenson, A.; Barnett, S.C.; Seed, B.V.; Griffiths, I.R.; McLaughlin, M. Myelinated, synapsing cultures of murine spinal cord—Validation as an in vitro model of the central nervous system. Eur. J. Neurosci. 2008, 28, 1518–1535. [Google Scholar] [CrossRef]
- McCanney, G.A.; Lindsay, S.L.; McGrath, M.A.; Willison, H.J.; Moss, C.; Bavington, C.; Barnett, S.C. The Use of Myelinating Cultures as a Screen of Glycomolecules for CNS Repair. Biology 2019, 8, 52. [Google Scholar] [CrossRef]
- Higginson, J.R.; Thompson, S.M.; Santos-Silva, A.; Guimond, S.E.; Turnbull, J.E.; Barnett, S.C. Differential sulfation remodelling of heparan sulfate by extracellular 6-O-sulfatases regulates fibroblast growth factor-induced boundary formation by glial cells: Implications for glial cell transplantation. J. Neurosci. Off. J. Soc. Neurosci. 2012, 32, 15902–15912. [Google Scholar] [CrossRef] [PubMed]
- Lakatos, A.; Barnett, S.C.; Franklin, R.J. Olfactory ensheathing cells induce less host astrocyte response and chondroitin sulphate proteoglycan expression than Schwann cells following transplantation into adult CNS white matter. Exp. Neurol. 2003, 184, 237–246. [Google Scholar] [CrossRef]
- Santos-Silva, A.; Fairless, R.; Frame, M.C.; Montague, P.; Smith, G.M.; Toft, A.; Riddell, J.S.; Barnett, S.C. FGF/heparin differentially regulates Schwann cell and olfactory ensheathing cell interactions with astrocytes: A role in astrocytosis. J. Neurosci. Off. J. Soc. Neurosci. 2007, 27, 7154–7167. [Google Scholar] [CrossRef]
- Nash, B.; Thomson, C.E.; Linington, C.; Arthur, A.T.; McClure, J.D.; McBride, M.W.; Barnett, S.C. Functional duality of astrocytes in myelination. J. Neurosci. Off. J. Soc. Neurosci. 2011, 31, 13028–13038. [Google Scholar] [CrossRef]
- McCanney, G.A.; Whitehead, M.J.; McGrath, M.A.; Lindsay, S.L.; Barnett, S.C. Neural cell cultures to study spinal cord injury. Drug Discov. Today Dis. Models 2017, 25–26, 11–20. [Google Scholar] [CrossRef]
- Schultz, V.; Cumberworth, S.L.; Gu, Q.; Johnson, N.; Donald, C.L.; McCanney, G.A.; Barrie, J.A.; Da Silva Filipe, A.; Linington, C.; Willison, H.J.; et al. Zika Virus Infection Leads to Demyelination and Axonal Injury in Mature CNS Cultures. Viruses 2021, 13, 91. [Google Scholar] [CrossRef]
- Lindsay, S.L.; McCanney, G.A.; Willison, A.G.; Barnett, S.C. Multi-target approaches to CNS repair: Olfactory mucosa-derived cells and heparan sulfates. Nat. Rev. Neurol. 2020, 16, 229–240. [Google Scholar] [CrossRef]
- Smith, R.S.; Lindsay, S.L.; Goodyear, C.S.; Turnbull, J.E.; Barnett, S.C. Poster Abstracts. Glia 2021, 69, E118–E611. [Google Scholar] [CrossRef]
- Thacker, B.E.; Thorne, K.J.; Cartwright, C.; Park, J.; Glass, K.; Chea, A.; Kellman, B.P.; Lewis, N.E.; Wang, Z.; Di Nardo, A.; et al. Multiplex genome editing of mammalian cells for producing recombinant heparin. Metab. Eng. 2022, 70, 155–165. [Google Scholar] [CrossRef]
- Glass, C.A. Recombinant Heparin—New Opportunities. Front. Med. 2018, 5, 341. [Google Scholar] [CrossRef] [PubMed]
- Fareed, J.; Jeske, W.; Ramacciotti, E. Porcine Mucosal Heparin Shortage Crisis! What Are the Options? Clin. Appl. Thromb. Hemost. 2019, 25, 1076029619878786. [Google Scholar] [CrossRef] [PubMed]
- McCarthy, C.P.; Vaduganathan, M.; Solomon, E.; Sakhuja, R.; Piazza, G.; Bhatt, D.L.; Connors, J.M.; Patel, N.K. Running thin: Implications of a heparin shortage. Lancet 2020, 395, 534–536. [Google Scholar] [CrossRef]
- Kishimoto, T.K.; Viswanathan, K.; Ganguly, T.; Elankumaran, S.; Smith, S.; Pelzer, K.; Lansing, J.C.; Sriranganathan, N.; Zhao, G.; Galcheva-Gargova, Z.; et al. Contaminated heparin associated with adverse clinical events and activation of the contact system. N. Engl. J. Med. 2008, 358, 2457–2467. [Google Scholar] [CrossRef] [PubMed]
- Vilanova, E.; Tovar, A.M.F.; Mourão, P.A.S. Imminent risk of a global shortage of heparin caused by the African Swine Fever afflicting the Chinese pig herd. J. Thromb. Haemost. 2019, 17, 254–256. [Google Scholar] [CrossRef]
- Yates, E.A.; Santini, F.; Guerrini, M.; Naggi, A.; Torri, G.; Casu, B. 1H and 13C NMR spectral assignments of the major sequences of twelve systematically modified heparin derivatives. Carbohydr. Res. 1996, 294, 15–27. [Google Scholar] [CrossRef] [PubMed]
- Reynolds, B.A.; Tetzlaff, W.; Weiss, S. A multipotent EGF-responsive striatal embryonic progenitor cell produces neurons and astrocytes. J. Neurosci. Off. J. Soc. Neurosci. 1992, 12, 4565–4574. [Google Scholar] [CrossRef] [PubMed]
- Smith, R.S.; Barnett, S.C.; Lindsay, S.L. Generation of Rat Neural Stem Cells to Produce Different Astrocyte Phenotypes. Methods Mol. Biol. 2022, 2429, 333–344. [Google Scholar] [CrossRef]
- Bottenstein, J.E.; Sato, G.H. Growth of a rat neuroblastoma cell line in serum-free supplemented medium. Proc. Natl. Acad. Sci. USA 1979, 76, 514–517. [Google Scholar] [CrossRef]
- Boomkamp, S.D.; Riehle, M.O.; Wood, J.; Olson, M.F.; Barnett, S.C. The development of a rat in vitro model of spinal cord injury demonstrating the additive effects of Rho and ROCK inhibitors on neurite outgrowth and myelination. Glia 2012, 60, 441–456. [Google Scholar] [CrossRef]
- Boomkamp, S.D.; McGrath, M.A.; Houslay, M.D.; Barnett, S.C. Epac and the high affinity rolipram binding conformer of PDE4 modulate neurite outgrowth and myelination using an in vitro spinal cord injury model. Br. J. Pharmacol. 2014, 171, 2385–2398. [Google Scholar] [CrossRef] [PubMed]
- Elliott, C.; Lindner, M.; Arthur, A.; Brennan, K.; Jarius, S.; Hussey, J.; Chan, A.; Stroet, A.; Olsson, T.; Willison, H.; et al. Functional identification of pathogenic autoantibody responses in patients with multiple sclerosis. Brain J. Neurol. 2012, 135, 1819–1833. [Google Scholar] [CrossRef] [PubMed]
- Piddlesden, S.J.; Lassmann, H.; Zimprich, F.; Morgan, B.P.; Linington, C. The demyelinating potential of antibodies to myelin oligodendrocyte glycoprotein is related to their ability to fix complement. Am. J. Pathol. 1993, 143, 555–564. [Google Scholar] [CrossRef] [PubMed]
- Sekizar, S.; Williams, A. Ex Vivo Slice Cultures to Study Myelination, Demyelination, and Remyelination in Mouse Brain and Spinal Cord. Methods Mol. Biol. 2019, 1936, 169–183. [Google Scholar] [CrossRef]
- Zhang, H.; Jarjour, A.A.; Boyd, A.; Williams, A. Central nervous system remyelination in culture--a tool for multiple sclerosis research. Exp. Neurol. 2011, 230, 138–148. [Google Scholar] [CrossRef] [PubMed]
- Miron, V.E.; Ludwin, S.K.; Darlington, P.J.; Jarjour, A.A.; Soliven, B.; Kennedy, T.E.; Antel, J.P. Fingolimod (FTY720) enhances remyelination following demyelination of organotypic cerebellar slices. Am. J. Pathol. 2010, 176, 2682–2694. [Google Scholar] [CrossRef]
- Xu, D.; Arnold, K.; Liu, J. Using structurally defined oligosaccharides to understand the interactions between proteins and heparan sulfate. Curr. Opin. Struct. Biol. 2018, 50, 155–161. [Google Scholar] [CrossRef]
- Roy, S.; El Hadri, A.; Richard, S.; Denis, F.; Holte, K.; Duffner, J.; Yu, F.; Galcheva-Gargova, Z.; Capila, I.; Schultes, B.; et al. Synthesis and biological evaluation of a unique heparin mimetic hexasaccharide for structure-activity relationship studies. J. Med. Chem. 2014, 57, 4511–4520. [Google Scholar] [CrossRef] [PubMed]
- Ai, X.; Do, A.T.; Lozynska, O.; Kusche-Gullberg, M.; Lindahl, U.; Emerson, C.P., Jr. QSulf1 remodels the 6-O sulfation states of cell surface heparan sulfate proteoglycans to promote Wnt signaling. J. Cell Biol. 2003, 162, 341–351. [Google Scholar] [CrossRef]
- Kleinschmit, A.; Koyama, T.; Dejima, K.; Hayashi, Y.; Kamimura, K.; Nakato, H. Drosophila heparan sulfate 6-O endosulfatase regulates Wingless morphogen gradient formation. Dev. Biol. 2010, 345, 204–214. [Google Scholar] [CrossRef]
- Colombres, M.; Henríquez, J.P.; Reig, G.F.; Scheu, J.; Calderón, R.; Alvarez, A.; Brandan, E.; Inestrosa, N.C. Heparin activates Wnt signaling for neuronal morphogenesis. J. Cell. Physiol. 2008, 216, 805–815. [Google Scholar] [CrossRef]
- Dani, N.; Nahm, M.; Lee, S.; Broadie, K. A targeted glycan-related gene screen reveals heparan sulfate proteoglycan sulfation regulates WNT and BMP trans-synaptic signaling. PLoS Genet. 2012, 8, e1003031. [Google Scholar] [CrossRef] [PubMed]
- Turnbull, J.E.; Fernig, D.G.; Ke, Y.; Wilkinson, M.C.; Gallagher, J.T. Identification of the basic fibroblast growth factor binding sequence in fibroblast heparan sulfate. J. Biol. Chem. 1992, 267, 10337–10341. [Google Scholar] [CrossRef] [PubMed]
- Ferreras, C.; Rushton, G.; Cole, C.L.; Babur, M.; Telfer, B.A.; van Kuppevelt, T.H.; Gardiner, J.M.; Williams, K.J.; Jayson, G.C.; Avizienyte, E. Endothelial heparan sulfate 6-O-sulfation levels regulate angiogenic responses of endothelial cells to fibroblast growth factor 2 and vascular endothelial growth factor. J. Biol. Chem. 2012, 287, 36132–36146. [Google Scholar] [CrossRef]
- Kinnunen, T.; Huang, Z.; Townsend, J.; Gatdula, M.M.; Brown, J.R.; Esko, J.D.; Turnbull, J.E. Heparan 2-O-sulfotransferase, hst-2, is essential for normal cell migration in Caenorhabditis elegans. Proc. Natl. Acad. Sci. USA 2005, 102, 1507–1512. [Google Scholar] [CrossRef]
- Irie, A.; Yates, E.A.; Turnbull, J.E.; Holt, C.E. Specific heparan sulfate structures involved in retinal axon targeting. Development 2002, 129, 61–70. [Google Scholar] [CrossRef]
- Holt, C.E.; Dickson, B.J. Sugar codes for axons? Neuron 2005, 46, 169–172. [Google Scholar] [CrossRef]
- Hara, M.; Kobayakawa, K.; Ohkawa, Y.; Kumamaru, H.; Yokota, K.; Saito, T.; Kijima, K.; Yoshizaki, S.; Harimaya, K.; Nakashima, Y.; et al. Interaction of reactive astrocytes with type I collagen induces astrocytic scar formation through the integrin-N-cadherin pathway after spinal cord injury. Nat. Med. 2017, 23, 818–828. [Google Scholar] [CrossRef]
- Fawcett, J.W.; Kwok, J.C.F. Proteoglycan Sulphation in the Function of the Mature Central Nervous System. Front. Integr. Neurosci. 2022, 16, 895493. [Google Scholar] [CrossRef]
- Sakamoto, K.; Ozaki, T.; Ko, Y.C.; Tsai, C.F.; Gong, Y.; Morozumi, M.; Ishikawa, Y.; Uchimura, K.; Nadanaka, S.; Kitagawa, H.; et al. Glycan sulfation patterns define autophagy flux at axon tip via PTPRσ-cortactin axis. Nat. Chem. Biol. 2019, 15, 699–709. [Google Scholar] [CrossRef] [PubMed]
- Barnett, S.C.; Linington, C. Myelination: Do astrocytes play a role? Neurosci. Rev. J. Bringing Neurobiol. Neurol. Psychiatry 2013, 19, 442–450. [Google Scholar] [CrossRef]
- O’Shea, T.M.; Burda, J.E.; Sofroniew, M.V. Cell biology of spinal cord injury and repair. J. Clin. Investig. 2017, 127, 3259–3270. [Google Scholar] [CrossRef] [PubMed]
- Kıray, H.; Lindsay, S.L.; Hosseinzadeh, S.; Barnett, S.C. The multifaceted role of astrocytes in regulating myelination. Exp. Neurol. 2016, 283, 541–549. [Google Scholar] [CrossRef] [PubMed]
- Cahoy, J.D.; Emery, B.; Kaushal, A.; Foo, L.C.; Zamanian, J.L.; Christopherson, K.S.; Xing, Y.; Lubischer, J.L.; Krieg, P.A.; Krupenko, S.A.; et al. A transcriptome database for astrocytes, neurons, and oligodendrocytes: A new resource for understanding brain development and function. J. Neurosci. Off. J. Soc. Neurosci. 2008, 28, 264–278. [Google Scholar] [CrossRef]
- Farhy Tselnicker, I.; Boisvert, M.M.; Allen, N.J. The role of neuronal versus astrocyte-derived heparan sulfate proteoglycans in brain development and injury. Biochem. Soc. Trans. 2014, 42, 1263–1269. [Google Scholar] [CrossRef]
- Sadir, R.; Imberty, A.; Baleux, F.; Lortat-Jacob, H. Heparan sulfate/heparin oligosaccharides protect stromal cell-derived factor-1 (SDF-1)/CXCL12 against proteolysis induced by CD26/dipeptidyl peptidase IV. J. Biol. Chem. 2004, 279, 43854–43860. [Google Scholar] [CrossRef] [PubMed]
- Delehedde, M.; Lyon, M.; Gallagher, J.T.; Rudland, P.S.; Fernig, D.G. Fibroblast growth factor-2 binds to small heparin-derived oligosaccharides and stimulates a sustained phosphorylation of p42/44 mitogen-activated protein kinase and proliferation of rat mammary fibroblasts. Biochem. J. 2002, 366, 235–244. [Google Scholar] [CrossRef]
- Wu, Z.L.; Zhang, L.; Yabe, T.; Kuberan, B.; Beeler, D.L.; Love, A.; Rosenberg, R.D. The involvement of heparan sulfate (HS) in FGF1/HS/FGFR1 signaling complex. J. Biol. Chem. 2003, 278, 17121–17129. [Google Scholar] [CrossRef]
- Khorana, A.A.; Sahni, A.; Altland, O.D.; Francis, C.W. Heparin inhibition of endothelial cell proliferation and organization is dependent on molecular weight. Arterioscler. Thromb. Vasc. Biol. 2003, 23, 2110–2115. [Google Scholar] [CrossRef]
- Uchimura, K.; Nishitsuji, K.; Chiu, L.T.; Ohgita, T.; Saito, H.; Allain, F.; Gannedi, V.; Wong, C.H.; Hung, S.C. Design and Synthesis of 6-O-Phosphorylated Heparan Sulfate Oligosaccharides to Inhibit Amyloid β Aggregation. Chembiochem 2022, 23, e202200191. [Google Scholar] [CrossRef]



| Disclaimer/Publisher’s Note: The statements, opinions and data contained in all publications are solely those of the individual author(s) and contributor(s) and not of MDPI and/or the editor(s). MDPI and/or the editor(s) disclaim responsibility for any injury to people or property resulting from any ideas, methods, instructions or products referred to in the content. | 
© 2023 by the authors. Licensee MDPI, Basel, Switzerland. This article is an open access article distributed under the terms and conditions of the Creative Commons Attribution (CC BY) license (https://creativecommons.org/licenses/by/4.0/).
Share and Cite
Lindsay, S.L.; Sherrard Smith, R.; Yates, E.A.; Cartwright, C.; Thacker, B.E.; Turnbull, J.E.; Glass, C.A.; Barnett, S.C. Validation of Recombinant Heparan Sulphate Reagents for CNS Repair. Biology 2023, 12, 407. https://doi.org/10.3390/biology12030407
Lindsay SL, Sherrard Smith R, Yates EA, Cartwright C, Thacker BE, Turnbull JE, Glass CA, Barnett SC. Validation of Recombinant Heparan Sulphate Reagents for CNS Repair. Biology. 2023; 12(3):407. https://doi.org/10.3390/biology12030407
Chicago/Turabian StyleLindsay, Susan L., Rebecca Sherrard Smith, Edwin A. Yates, Colin Cartwright, Bryan E. Thacker, Jeremy E. Turnbull, Charles A. Glass, and Susan C. Barnett. 2023. "Validation of Recombinant Heparan Sulphate Reagents for CNS Repair" Biology 12, no. 3: 407. https://doi.org/10.3390/biology12030407
APA StyleLindsay, S. L., Sherrard Smith, R., Yates, E. A., Cartwright, C., Thacker, B. E., Turnbull, J. E., Glass, C. A., & Barnett, S. C. (2023). Validation of Recombinant Heparan Sulphate Reagents for CNS Repair. Biology, 12(3), 407. https://doi.org/10.3390/biology12030407
 
        



