Abstract
Financial technology (FinTech) has emerged as a significant financial sector breakthrough due to the sharing economy, new legislation, and IT advances, contributing to its fast growth. Under a new national policy, Saudi Arabia intends to increase the number of FinTech firms. Thus, it is necessary to develop a more profound understanding of what critically enables FinTech innovation, how these enablers are interconnected, and their priorities. This research study aims to identify and model the critical enablers of FinTech innovation by exploring contextual relationships among them and their importance. A hybrid approach was followed using interpretive structural modeling (ISM) and an analytic network process (ANP) to achieve the objective. Eleven enablers and their essential components were extracted from the literature and confirmed by Saudi FinTech experts who provided input data on their linkages and relative importance through interviews and a designed questionnaire. The developed model reveals the enablers’ structure in terms of their driving and dependence powers and classifies them into six levels with relative importance to each other. The developed model in this research puts forward a holistic perspective on FinTech and innovation, assisting decision-makers, regulators, policy designers, practitioners, and technology developers to create effective ways to safeguard the FinTech industry’s growth.
1. Introduction
There is great confidence in the future of financial technology (FinTech) investment worldwide in 2022, with many subsectors poised to keep expanding and new ones projected to emerge and thrive [1]. According to Statista’s projections, the value of all transactions would increase at a compound annual growth rate (CAGR 2022–2027) of 12.31%, reaching USD 15.17 by the year 2027 [2]. According to a recent report in 2021, the United States and China have the most FinTech startups and enterprises, whereas no companies in Saudi Arabia have been reported among the top 100 [3].
To begin, a definition of “FinTech” is required; however, this is a difficult task since the term has come to signify many different things. “New entrants that promised to quickly revolutionize how financial products were conceived, supplied, and consumed” is one way the World Economic Forum explains FinTech [4]. Another complete definition of FinTech is “Organizations that use new business models and technology to allow, improve and disrupt financial services.” In addition to startups and fresh entrants, this definition stresses that FinTech also covers scale-ups, mature businesses, and even non-financial-service organizations. FinTech firms include newcomers, and entrepreneurs are not the only ones benefiting from FinTech [5].
Based on Saudi Arabia’s Vision 2030, the government has established a plan to reduce the country’s dependence on oil and diversify the economy [6]. This plan will also help to expand sectors, such as healthcare, education, infrastructure, recreation, and tourism, that provide public services. Thus, economic and investment attempts will be boosted to achieve such goals. One of the main themes of Vision 2030 is a flourishing economy that provides for the future via investment. New emergent actors, such as FinTech businesses, are encouraged by the Financial Sector Development Program (FSDP) to stimulate innovation and competition by 2030, as per Vision 2030 on this topic [7]. Another measure is the satisfaction index of FinTech enterprises in Saudi Arabia with the country’s FinTech ecosystem. Two more game-changing elements necessary for establishing FinTech-focused funds, accelerators, and incubators are the availability of venture capital/equity investment and the stimulation of an entrepreneurial environment [8].
The National Digital Transformation Unit (NDU), managed by a high-level committee comprising six ministers and other relevant agencies, is another Saudi Vision 2030 program [9]. A sustainable digital economy based on innovation and practical digital skills is the organization’s component’s cornerstone and purpose. It highlights the change to “a digital society based on the building of digital platforms to increase participation and effective community involvement, eventually enriching the Kingdom’s inhabitants, residents, tourists, and investors’ experience” [9], not to mention that the Saudi government’s e-government effort is often regarded as among the world’s finest. According to United Nations (UN) surveys, Saudi Arabia’s infrastructure is well-suited for FinTech ecosystems [10].
Despite the Kingdom’s exserted efforts in this direction and the available ingredients for a successful FinTech adoption and implementation, it is crucial to identify and explore what enables FinTech innovation. This is important to guide a successful sustainable FinTech, expedite its implementation, and maximize its performance and desired benefits. Thus, this research study aims to identify and model essential enablers of Fintech innovation in Saudi Arabia. This is in an attempt to develop a model that draws the pathways and determines the priorities to achieve FinTech innovation. A literature review of previous FinTech research studies and extracted critical enablers in FinTech innovation, the materials and methods used to attain the objective, results, discussion, and conclusions are provided in the subsequent sections.
2. Literature Review
According to Romer’s theory, companies can avoid the restriction of decreasing marginal profits by increasing their capacity for technological innovation [11]. FinTech, as the focus of this study, is one of the innovations that could help companies to avoid restrictions, reducing marginal profits. A new creative industry may be developed by a technical innovation that relies on science and technology while simultaneously increasing the production efficiency of enterprises through the enhancement of the issues connected to the labor force.
Science and technology have advanced tremendously in recent years all across the globe, and discoveries have been made in several essential fields. Major economies worldwide are speeding up the implementation of innovative development policies, increasing spending on innovation and R&D, and increasing their degree of innovation competitiveness [12]. The rise in corporate innovation significantly impacts the national innovation system and the overall pace of technological growth. As a result, corporate innovation is a critical part of the overall innovation process. However, due to the virus’s global spread, there has been a negative impact on many firms’ operations, yet their overall corporate innovation, patents, and research expenditures continue to rise. Therefore, businesses have emerged as the primary source of innovation in the global economy [13,14]. Moreover, the COVID-19 pandemic resulted in impacts, challenges, and changes in policy priorities, underscoring the importance of FinTech, digital infrastructure investment, and digital financial education for driving economic recovery and sustainable development.
According to [15,16], modern scientific and technical advancements in financial services have been transformed into a new business model for the financial services sector, resulting in financial technology. Financial services companies, regulators, and customers all stand to gain financially due to this new approach [17]. “Fintech,” or “financial + technology,” has emerged in recent years as a new business as advanced technologies, such as big data, cloud computing, and blockchain, are developed. This business has revolutionized corporate finance [18]. Fintech crowdfunding and financial technology lending are two terminal application models that provide a wide variety of benefits, such as large funding channels, a comprehensive spectrum of financing, and excellent service quality [19,20,21]. Some of the social concerns these terminal application models address, such as poverty and unemployment, are greatly improved by their use. For instance, new technologies may help banks find and screen firms more effectively, provide financial support to those with creative potential, eliminate financial mismatches, and boost efficiency with loan funds. In opposition to this, digital financial systems could provide investors with more information on current market circumstances and industry prospects of investment projects, reducing the costs of information identification and increasing investors’ willingness to participate in these initiatives [16,22]. However, advances in FinTech can help to ease access to banking for underserved communities.
With digital finance, micro-enterprises may have a secure and sustainable economic basis for technical innovation by breaking down informational enablers and providing customized goods. Digital finance, a new product born from the marriage of conventional finance and technological enablement, has the potential to cut financing costs, minimize business financial risk significantly, and provide a solid economic basis for the future [23]. As a result of financial technology, small firms may gain enormous benefits from using digital finance. This is because digital finance is a new product generated by traditional finance using a technology-enabled method. This industry has begun to expand recently in the Saudi Arabian financial technology sector in recent years. Despite this, Saudi Arabia ranked seventh in the Middle East and North Africa area in terms of financial technology growth due to its rapid development.
The “2021 Global financial technology Index Report” [24] states that Saudi Arabia ranks 126th in the world in total financial technology leading the charge. This is an improvement from Saudi Arabia’s ranking of 232nd in 2020. Riyadh, the capital of Saudi Arabia, has moved up 106 positions in the city index, making it the city with the highest rise. In addition, according to the survey, Saudi Arabia, the most populated and prosperous state in the Gulf area, is the third-best FinTech center in all Middle Eastern countries. Because of the enormous economic value that is up for grabs in the nation, FinTech companies can expand quickly and attract funding. The pandemic led to a spike in demand for its quick response (QR) codes and remote payment services in a nation with a very high consumption rate. The fact that the organization offers FinTech solutions that are compliant with the provisions of Islamic law is another selling point, which has the potential to be appealing to Muslims all over the globe.
With favorable market circumstances, a vibrant startup environment, and a burgeoning investment activity, Saudi Arabia’s FinTech industry has witnessed considerable developments in recent years. According to Fintech Saudi, the number of FinTech businesses operating in Saudi Arabia grew from 60 in 2020 to 82 in 2021, a 37% increase in only two years. There are already several big rounds completed by growth-stage FinTech businesses in 2022, which will be used to fund expansion [25].
Therefore, in this stage, it is crucial to explore what enables FinTech innovation to facilitate its development, foster its potential benefits, and put Saudi Arabia in a higher position as a FinTech center in the Middle East and the world. Thus, this research study aims to identify and model the enablers of FinTech innovation by exploring contextual relationships among them and their priorities. Implications of the resulting model allow for a better understanding of the critical elements in an innovative FinTech and their associated essential components for its implementation. To achieve the objective, Table 1 lists eleven FinTech innovation critical enablers and their essential components extracted from the literature of previous FinTech-related research studies. FinTech is a relatively recent emerging topic; thus, extracting the enablers necessitated a systematic search process using pertaining keywords in scientific databases and an extensive review of their essential components described in the literature. The extracted enablers are regulation and policy, regulators, financial ethics and literacy, personal data protection, customer protection, security, infrastructure, payment systems, technology, digital insurance, and framework and model. As can be observed from Table 1, essential components of the eleven extracted enablers mostly revolve around rules and regulations, support, ethics and morals, security, protection and insurance, knowledge and awareness, framework and model, systems and technologies from the perspectives of the regulator, service provider, technology developer, consumer, and community. Subsequently, a hybrid approach is followed to model the extracted eleven enablers (Table 1) using the Interpretive Structural Modeling (ISM), the Cross-Impact Matrix Multiplication Applied to Classification (MICMAC), and the Analytic Network Process (ANP) techniques to their modeling. Details on the materials and methods used to achieve the objective of this research study are provided in the subsequent sections of this article.
Table 1.
Critical enablers of FinTech innovation.
3. Materials and Methods
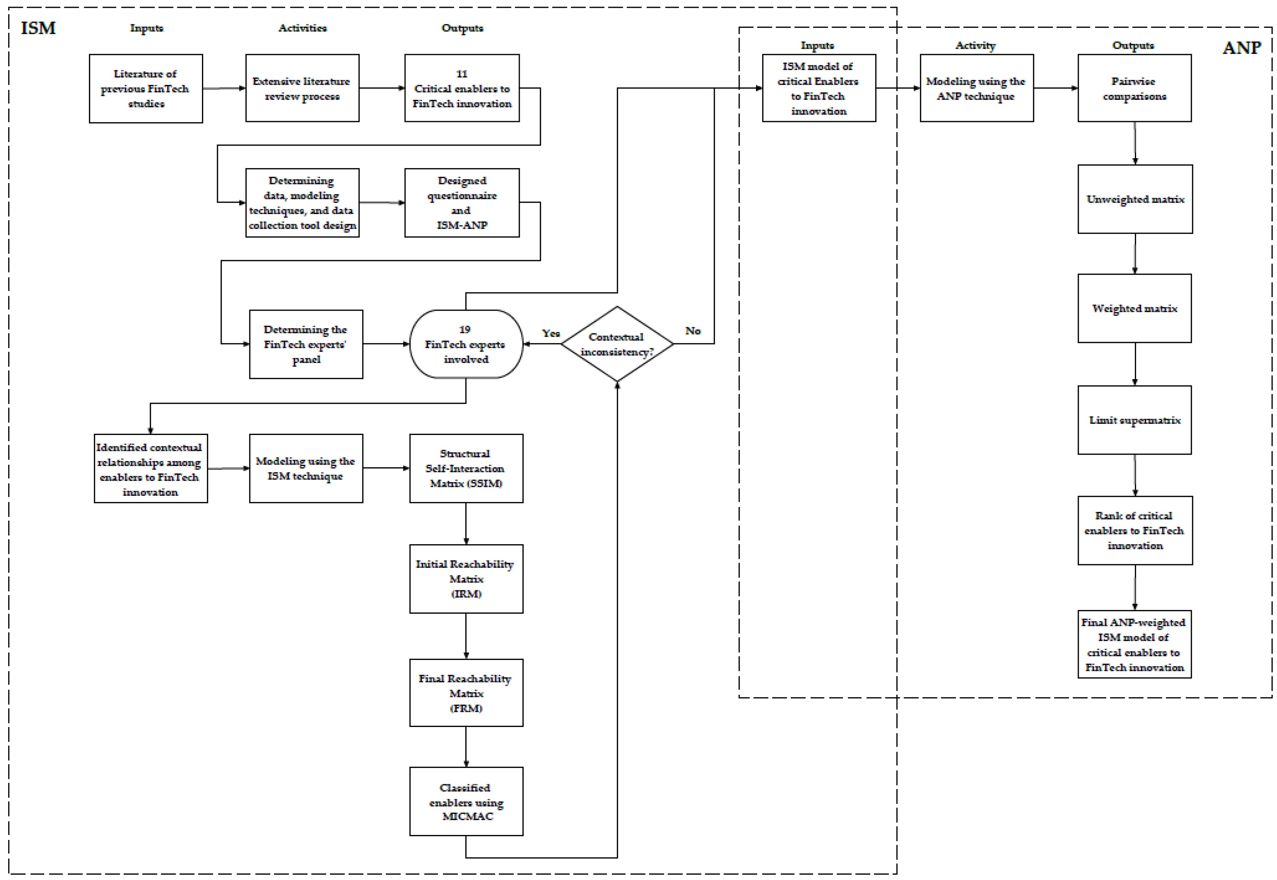
As mentioned earlier, this research study aims to identify and model the critical enablers of FinTech innovation by exploring contextual relationships among them and their priorities. A hybrid approach was followed to achieve the objective using the research methodology flowchart presented in Figure 1. The ISM-ANP hybrid approach is followed in this case due to two reasons. The first is that ISM enables one to systematically reveal the structure of complex problems composed of interconnected elements based on the experience and knowledge of a relatively small group of experts. The second is that the ANP enables prioritizing the structured elements by the ISM, considering unidirectional and bi-directional, dependency, and independency relations among them. Therefore, the resulting ISM structure of interconnected elements will inform the design of the ANP analysis, and the ANP will accordingly reveal the elements’ priorities in terms of their relative importance. Thus, integrating both techniques is deemed suitable for achieving the study’s objective. The methodology is designed to accomplish the goal in two main phases using the ISM and ANP modeling techniques. In the first phase, the critical enablers of FinTech innovation were identified, and contextual relationships among them were explored and modeled using ISM. In the second phase, enablers’ importance weights were found and modeled using ANP to reveal their priority ranks. Results of the two phases put forward a final model demonstrating the contextual relationships and priority ranks of critical FinTech innovation enablers listed in Table 1. Details of the two research methodology phases using ISM and ANP modeling techniques are provided in the following subsections.
Figure 1.
Research methodology flowchart of the hybrid approach using ISM and ANP.
3.1. Interpretive Structural Modeling (ISM)
The ISM is used to achieve the first phase of this research study’s objective, which is to identify the critical enablers of FinTech innovation and model contextual relationships among them. This is because it permits building relationships between interrelated pieces and capturing the intricacies of the investigated subject [71,72]. ISM is an iterative approach based on Boolean mathematics and the use of graph theory that employs the input of a relatively small number of specialists in the field of study [73]. ISM has been used in different research study domains, and its application comprises seven steps [71,74,75,76]. These seven steps include identifying the set of elements of the problem under study, identifying the contextual relationships among the studied elements, constructing the Structural Self-Interaction Matrix (SSIM), forming the Initial Reachability Matrix (IRM), forming the Final Reachability Matrix (FRM), classifying the studied elements based on their dependence and driving powers using the Cross-Impact Matrix Multiplication Applied to Classification (MICMAC) [77], and structuring the final diagraph of the model.
As demonstrated in Figure 1, as a first ISM step, eleven critical enablers of FinTech innovation and their essential components were extracted from the literature of previous FinTech-related research studies and listed in Table 1. Subsequently, in the second ISM step, a questionnaire is designed using the extracted enablers in Table 1 as a data collection tool for pairwise contextual relationships among unique pairs of enablers. The questionnaire started with demographic information of the respondent and included 55 (i.e., 11!/(2! * 9!) = 55) questions of unique pairs of combinations of enablers according to (1).
where C denotes the number of unique combinations, n represents the number of elements, and r represents the selected subset of n. Each question asks the respondent to determine the direction of relationships between each pair of enablers. Nineteen FinTech experts working in the Saudi NDU [9] were involved in the study and interviewed to confirm the set of enablers and contextualize relationships among pairs of enablers based on their experience. In the third ISM step, the identified eleven critical enablers of FinTech innovation and collected data on contextual relationships among them were used to construct the SSIM in a pairwise comparison format (2).
where S denotes the SSIM, ei represents the ith enabler in a row, ej represents the jth enabler in a column, ϑij indicates the direction of the interrelationship between a pair of the ith and jth enablers in a row, and a column, respectively. Table 2 presents four scenarios of relationship directions that can be substituted in ϑij to represent the type of relationship between a pair of enablers (ei, ej) or (ej, ei) under consideration using the entry codes in the pertaining matrix.
Table 2.
Entry codes of pairwise relationship directions and scenario representations in the structural self-interaction matrix (SSIM) and the initial reachability matrix (IRM).
In the fourth ISM step, the constructed SSIM forms the IRM using the 0/1 entry codes according to the direction of relationships between pairs of enablers, as shown in Table 2. Then, in the fifth ISM step, the formed IRM is used to create the FRM. The FRM accounts for existing higher-order transitive relationships between the enablers based on Warshall’s algorithm [78], where a (1 *) symbol is used to denote the existence of a transitive relationship. The IRM and FRM are established using matrices M and MR in (3) and (4), respectively, under multiplication and addition operators of Boolean mathematics, where I is the unit matrix, and k denotes the powers.
Then, the resulting FRM is used to determine enabler levels using a partitioning matrix (PM). Iteratively, levels are determined by finding each enabler’s reachability, antecedent, and intersection sets and eliminating the specified level in subsequent iterations until all enablers are exhausted. In the sixth ISM step, the enablers are classified based on their dependence and driving powers found in the FRM. The classification is conducted using MICMAC analysis and a quadrant chart to visualize the enablers into four categories as independent drivers, linkage, autonomous, and dependent enablers. In the seventh ISM step, the diagraph of the enabler model is structured based on contextual relationships between them, their partitioned levels, and their classifications. The enablers’ resulting classification and final interpretive structural model are presented to the involved experts to check for any contextual inconsistencies. If inconsistencies existed, experts were asked to reassign directions of relationships between the enablers, and the analysis was repeated until the structured diagraph represented their views and was deemed final.
The following subsection details how the resulting final ISM model of enablers is used to achieve the study’s objective in the second phase using ANP.
3.2. Analytic Network Process (ANP)
The ANP is used to achieve the second phase of this research study’s objective: to find enablers’ importance weights and reveal their priority ranks. ANP is a multi-criteria decision-making (MCDM) ranking technique developed by Saaty in 1996 [79] to consider bi-directional relationships among structured elements. Along with this property, the ANP also considers the unidirectional, dependency, and independency among the structured elements [80]. Therefore, ANP is used in this study due to the existence of these types of relationships and classifications as per the final ISM model resulting from the first phase of analysis. Thus, as illustrated in Figure 1, the resulting MICMAC classification of the eleven enablers, along with the final ISM model, including the resulting IRM and FRM, are all used as input to the ANP to develop an ANP network to rank the enablers. Only direct relationships between enablers in the final ISM model were considered to design the ANP network and the pairwise comparisons of enablers’ priority wights using the IRM or the FRM after removing transitive relationships [81]. The pairwise comparisons were conducted by asking the nineteen FinTech experts about the relative importance of each enabler to another. Importance weights were collected to formulate the ANP’s Supermatrix (W) following the general form in (5).
where ci denotes the ith cluster, eij denotes the jth element in the ith cluster, and ωij represents the principal eigenvector of the influence of the elements compared in the jth cluster to the ith cluster. However, depending on the designed ANP network based on the structure of elements under study, some ωij might equal 0 if there is no relationship of influence exists, and the Supermatrix might not include clusters of elements, which is the case in this study. Thereby, the Supermatrix should be formulated accordingly [79,82,83]. Subsequently, analogous to the Markov chain concept, the Weighted Supermatrix, and Unweighted Supermatrix are found. However, because there are no clusters in this study, both matrices will be identical. The Weighted Supermatrix is then converted to a Limit Supermatrix by raising it to limit powers until all elements in the column become identical. Finally, the raw column yields the prioritized list of elements. An ANP example of a structural hierarchy of elements with three levels is provided in (6).
Based on the Cesaro Summability rule, the Supermatrix is raised to limiting powers [84] using (7).
Then, the limit becomes unique and a unique column vector is described by (8).
Nonetheless, if W can be shortened, it is necessary to measure the ji of the “principal eigenvalue” to determine the limit priorities of a simplified stochastic matrix [81]. For instance, if ji = 1, W∞ for a structural hierarchy of elements with three levels can be presented by (9).
Then, |ω22| < 1, (ω22)k → 0, k → ∞, and W∞ can be represented by (10).
The study’s goal is attained using the described materials and methods. The subsequent section provides the application of the described ISM and ANP techniques and how their results are used to develop an ANP-weighted ISM model of critical enablers to FinTech innovation.
4. Results
4.1. Interpretive Structural Modeling (ISM) Results
The study’s goals were accomplished by implementing the steps of the ISM application approach shown in Figure 1. After reviewing the available literature, we first compiled the set of enablers listed in Table 1. Second, to establish the directions of influence amongst enablers, the FinTech professionals confirmed the used set of enablers and provided input to feed the modeling process. The SSIM presented in Table 3 was constructed using the entry code representation rules in Table 2 and following the format in (2). This demonstrates the pairwise contextual links between the explored enablers based on the directions of relationships assigned by the experts as the third step toward modeling interactions among enablers using ISM. The entry code V in the resultant SSIM in Table 3 shows that one enabler acts as a precursor to or a cause of another enabler. Further, entry code A at an entrance point indicates that one enabler is affected or led by another enabler. In addition, the X entry code represents that a pair of enablers are interconnected and, thus, have an interactive or bi-directional relationship with one another. Finally, if an O entry code is assigned, the pair of enablers do not affect one another, denoting that there is no relationship between them.
Table 3.
Structural self-interaction matrix (SSIM) of critical enablers to FinTech innovation (FinTech-E).
In the fourth ISM step, Table 4 shows the developed IRM based on the constructed SSIM (Table 3) following 0/1 entry code representation rules demonstrated in Table 2. The resulting initial driving and dependence powers of direct interrelationships are obtained as the sums of IRM’s rows and columns, respectively, as shown in Table 4. According to the data in Table 4, the initial driving power of the enabler (1: Regulations and Policies) is 11. Following this is the enabler (11: Framework and Model), with a sum value of 9, followed by the enabler (9: Technology), with a value of 7, and the enabler (2: Regulators), with a value of 6, the enabler (6: Security), the enabler (8: Payment Systems), and the enabler (10: Digital Insurances), with values of 4. Then, the enablers (5: Customer Protection) and (7: Infrastructure) have a value of 3. Finally, next comes the enablers (3: Financial Ethics and Literacy) with a sum value of 2 and the enabler (4: Personal Data Protection) with the lowest initial driving power value of 1.
Table 4.
Initial reachability matrix (IRM) of critical enablers to FinTech innovation (FinTech-E).
Table 4 shows that the enabler (4: Personal Data Protection) has the highest initial dependence power value of 10 among other enablers. Next comes the enabler (3: Financial Ethics and Literacy) with a sum value of 9. Then come the enablers (5: Customer Protection) and (7: Infrastructure) with values of 6. Then, the enablers (2: Regulators) and (8: Payment Systems) each have a sum value of 4. Finally, the enablers (1: Regulations and Policies), (6: Security), (9: Technology), (10: Digital Insurances), and (11: Framework and Model) have values of 2, demonstrating that they have the lowest initial dependence power among other enablers.
Table 5 displays the FRM resulting from the fifth step of ISM, which included applying the transitivity test to the IRM (Table 4) to verify all entries and, in case transitive connections existed, denoted by (1 *). Until all possible enablers were examined, the transitivity test was employed to ensure that no higher-order indirect relationships existed beyond the direct ones between enabler pairs. All the initial driving and dependence powers of the studied enablers presented in Table 4 were recalculated and given in Table 5. Table 5 shows that when transitive interactions are accounted for, the deriving power of the enablers (9: Technology) and (11: Framework and Model) rises to a sum value of 11 and of the enabler (2: Regulators) increases to a value of 7. In comparison, the rest of the enablers retained their initial driving powers found in the IRM as the final deriving powers in the FRM. Moreover, Table 5 shows that when transitive interactions are accounted for, the dependence power of the enablers (2: Regulators), (3: Financial Ethics and Literacy), (4: Personal Data Protection), (5: Customer Protection), (6: Security), (7: Infrastructure), (8: Payment Systems), and (10: Digital Insurances) have raised to values of 5, 10, 11, 7, 6, 7, 5, and 4, respectively. In contrast, the enablers (1: Regulations and Policies), (9: Technology), and (11: Framework and Model) retained their initial dependence powers found in the IRM as the final dependence powers in the FRM.
Table 5.
Final reachability matrix (FRM) of critical enablers to FinTech innovation (FinTech-E).
Subsequently, a PM was developed by grouping all enablers (1–11) into three sets. The reachability set identifies all the enablers that a particular enabler can access. The second group, known as the antecedent set, comprises all the enablers preceding an enabler. An enabler’s level is determined by comparing it to the pertaining reachability and antecedent sets. The intersection set represents the enablers that overlap with these two sets. In the PM, the process of eliminating enablers and assigning levels is iteratively repeated until all possible levels have been found and all enablers are exhausted. Table 6 summarizes the developed PM and the categorization of the eleven FinTech enablers into six levels (Level I–Level VI) resulting from the process of six iterations (1–6).
Table 6.
Summary of the partitioning matrix (PM) of critical enablers to FinTech innovation (FinTech-E).
Using the computed dependency and driving powers reported in the FRM (Table 5), all eleven enablers (1–11) were classified into four groups using MICMAC analysis in the sixth step of ISM. Figure 2 displays a quadrant chart of these enablers, categorizing them as autonomous, dependent, linkage, and independent or driving enablers. Figure 2 presents the MICMAC classification result showing that the enabler (10: Digital Insurances) classifies as an autonomous enabler. The analysis also classifies the enablers (1: Regulations and Policies), (9: Technology), (11: Framework and Model), (2: Regulators), and (8: Payment Systems) as independent or driving enablers. Finally, it classifies the enablers (4th: Personal Data Protection), (3: Financial Ethics and Literacy), (5: Customer Protection), (7: Infrastructure), and (6: Security) as dependent enablers and none of the studied enablers were classified as linkage enablers.
Figure 2.
Cross-impact matrix multiplication applied to classification (MICMAC) of the critical enablers to FinTech innovation.
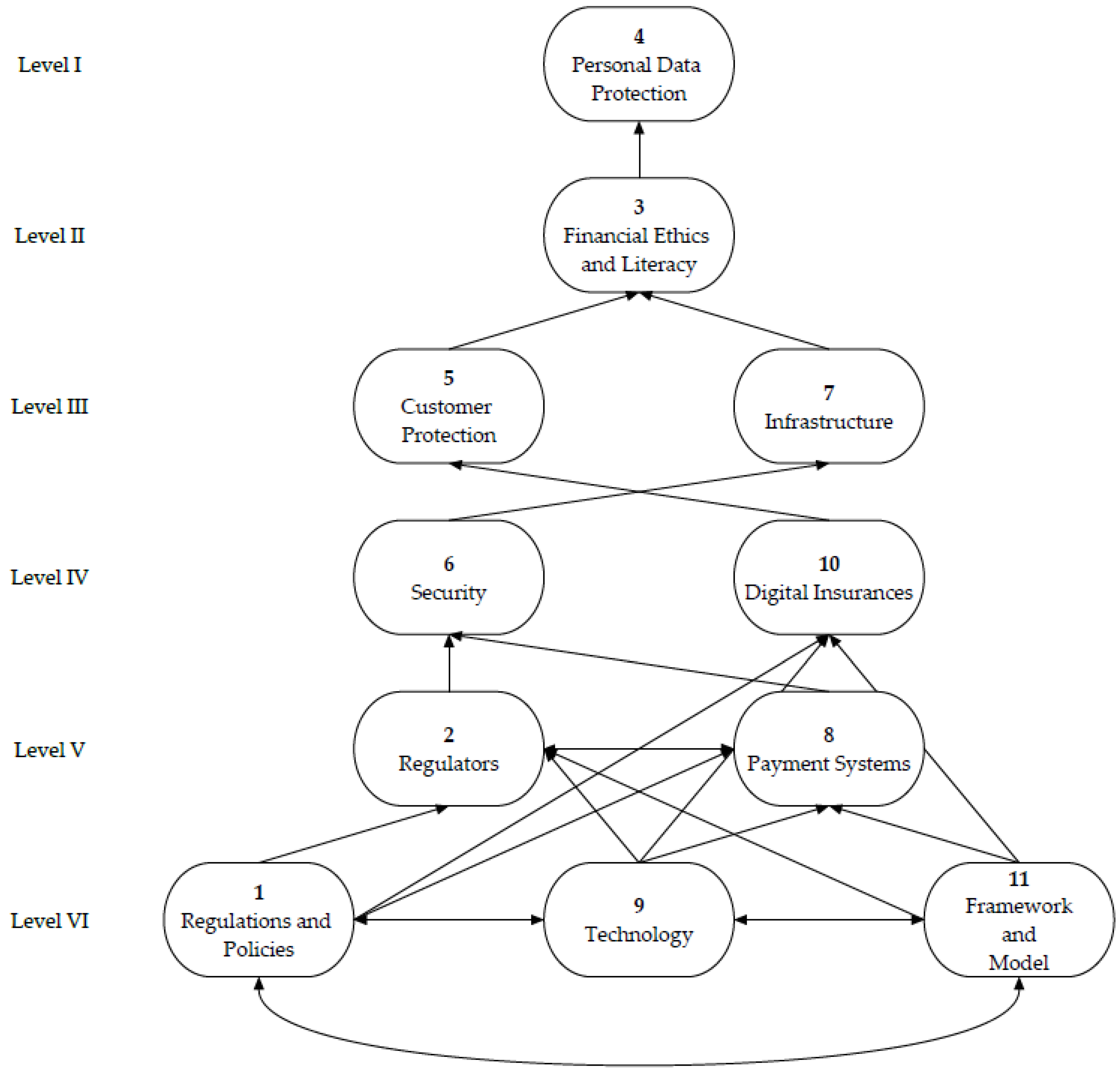
In the seventh and final ISM step, the final ISM model shown in Figure 3 was created using the PM’s resultant six levels (Table 6) and the MICMAC classification of the eleven FinTech enablers (Figure 2). The final ISM model illustrated in Figure 3 shows that Level VI comprises the enablers (1: Regulations and Policies), (9: Technology), and (11: Framework and Model). All lead to Level V, which includes the enablers (2: Regulators) and (8: Payment Systems). Further, both lead to level IV, comprising the enablers (6: Security) and (10: Digital Insurances), where the enabler (6: Security) leads to the enabler (7: Infrastructure) and (10: Digital Insurances) leads to (5: Customer Protection) at level III. Then, these enablers lead to level II formed by the enabler (3: Financial Ethics and Literacy). Finally, all reached level I, presented by the enabler (4: Personal Data Protection).
Figure 3.
ISM model of critical enablers to FinTech innovation.
As illustrated in Figure 1, the MICMAC classification of the enablers and the resultant ISM model were rechecked by the engaged experts in the study for contextual relationship inconsistencies, and the analysis is repeated if they exist until the experts agree on the developed model. Therefore, the first phase of the study’s objective is achieved through the MICMAC classification of the enablers (Figure 2) and the resultant ISM model (Figure 3), which identifies and classifies the critical enablers of FinTech innovation and models contextual relationships among them. In the subsequent subsection, the developed IRM, FRM, MICMAC, and final ISM models in the first phase are all used to achieve the second phase, which is to find enablers’ importance weights and reveal their priority ranks using ANP.
4.2. Analytic Network Process (ANP) Results
As illustrated in Figure 1, the outputs of the ISM in the first phase of analysis are used as input to the ANP in the second phase to find enablers’ importance weights and reveal their priority ranks. The resultant IRM (Table 4), FRM (Table 5), MICMAC (Figure 2), and the final ISM model (Figure 3) all contributed to the development of the ANP by providing valuable insights into relationships between the enablers and their classifications. Accordingly, the ANP network of the critical enablers of FinTech innovation is designed, as shown in Figure 4, to guide the ANP analysis. The ANP network is designed to rank the enablers and represent the revealed contextual relationships among them by the ISM, based on which the ANP’s pairwise comparisons will be formulated. The transitivity links in the FRM (Table 5) were omitted to run the pairwise comparisons without considering the independent enablers.
Figure 4.
ANP network schematic of the critical enablers to FinTech innovation.
Subsequently, based on the designed ANP network, the ANP’s Supermatrix was developed following the general form in (5). Table 7 presents the developed pairwise comparison matrix based on data from the FinTech experts involved in the study. This matrix illustrates the relative importance of relationships between the enablers. An unweighted Supermatrix that represents each enabler’s influence on the other enablers was formulated using data of relative importance weights assigned by the experts. There are neither clusters nor alternatives; hence, the Supermatrix’s unweighted and weighted versions would be identical. Subsequently, the unweighted and weighted Supermatrix was transformed into a Limit Supermatrix presented in Table 8, similar to the provided example in Section 3.2 following Equations (6)–(10). The Limit Supermatrix was calculated by raising the power of the Supermatrix until all the column elements were the same. When the Limit Supermatrix was finally acquired, the raw column produced the ranked list of enablers shown in Table 9 in descending order based on their limiting values.
Table 7.
Supermatrix (unweighted and weighted) of critical enablers to FinTech innovation (FinTech-E).
Table 8.
Limit Supermatrix of critical enablers to FinTech innovation (FinTech-E).
Table 9.
ANP ranking of critical enablers to FinTech innovation (FinTech-E).
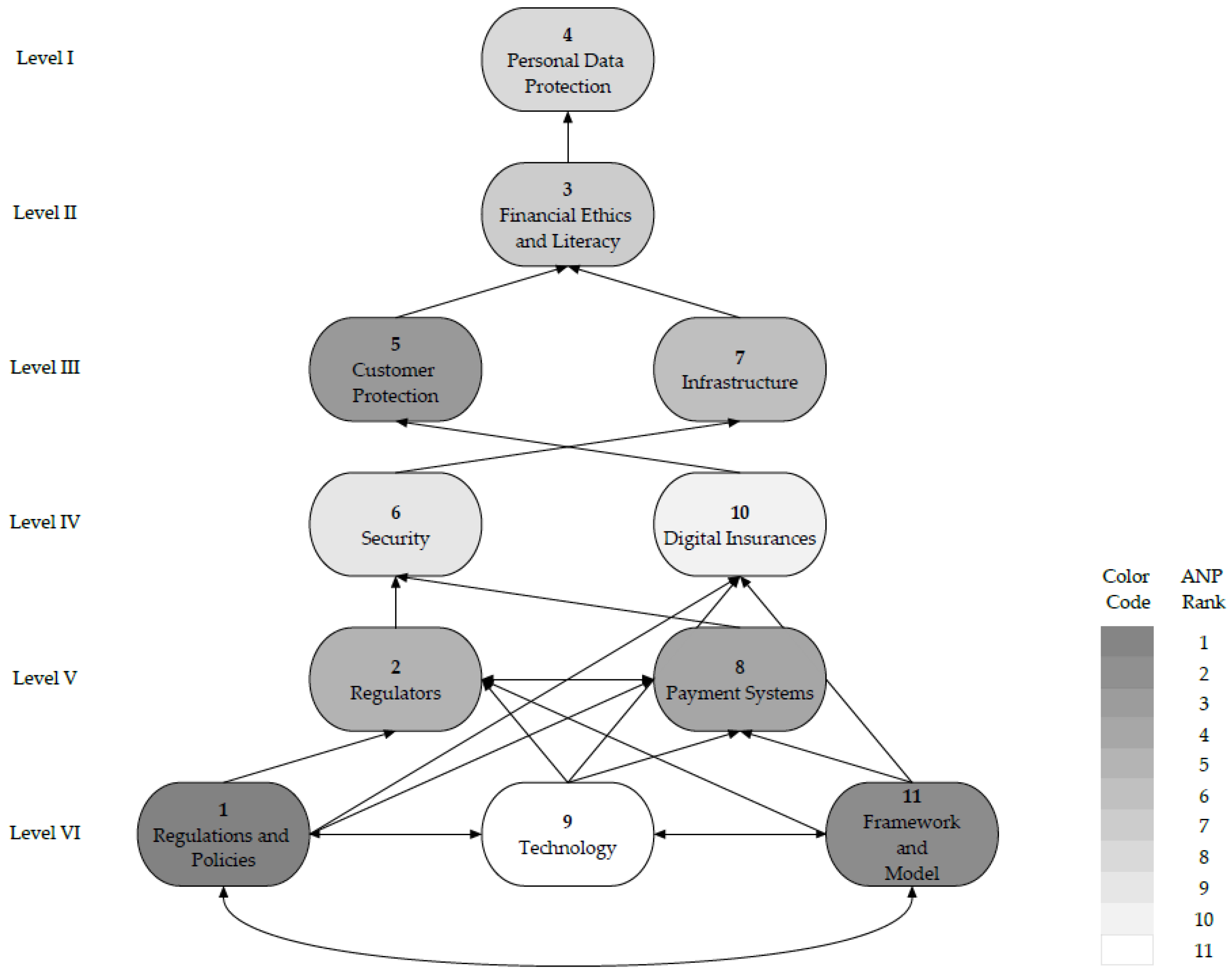
Finally, using the final ISM model in Figure 4, the final ANP-weighted ISM model of critical enablers to FinTech innovation was developed by incorporating their priority ranks derived from ANP, as presented in Figure 5. Thus, the first and second phases of the study’s objectives were achieved through the developed model. The subsequent section discusses the model and its contributions and implications.
Figure 5.
Final ANP-weighted ISM model of critical enablers to FinTech innovation.
5. Discussion
This study demonstrated the usefulness of integrating the ISM and ANP methods to explore the critical enablers that foster the development of new FinTech products and innovation. The eleven critical enablers were chosen for this investigation after a systematic process of thoroughly reviewing the available literature and validation by subject matter experts. The ISM was used to reveal and model the interrelationships between the enablers, after which the ANP analysis was then used to rank them based on their relative importance.
Although there is a lot of overlap between the global and local FinTech ecosystems, it is important to keep them separate. Examining the ecology around FinTech innovation is essential for understanding its potential and limitations. For this research, we considered the fintech innovation ecosystem in Saudi Arabia. The FinTech sector’s development depends critically on maintaining a healthy, mutually beneficial environment [85]. The FinTech ecosystem also includes government agencies and financial institutions [86].
FinTech startups, technology developers, governments, financial clients, and traditional financial institutions are the five segments in the FinTech ecosystem [16]. Innovation, economic growth, and a healthier level of financial sector competition are all fostered by the many forms of cooperation that make up the FinTech ecosystem. Startups in the financial sector will ultimately benefit from this.
Entrepreneurial and innovative FinTech startups are at the center of the FinTech revolution. They have lower operating expenses than their conventional equivalents and are pioneers in some sectors, such as payments, foreign transfers, lending, crowdfunding, capital markets, and insurance. Traditional financial institutions cannot compete with their ability to cater to specific markets and deliver individualized services. According to a previous study, one of the hallmarks of FinTech that is causing widespread disruption throughout the financial sector is that an ever-growing number of startups is rapidly unbundling the traditionally offered services by traditional financial institutions, resulting in new models of collaboration and a significant power shift [65]. Examples of the many types of FinTech companies include asset management, exchange service, finance, insurance, loyalty program, payment, regulatory technology, and risk management [34].
There is a need for new financial technology companies in places with more advanced economies and established conventional capital markets. This is to increase the country’s capacity to support cutting-edge technology, which, in turn, encourages the growth of FinTech companies that base their operations on advanced platforms. For a conventional financial institution, it is hypothesized that nations with weak financial systems are more likely to see a rise in FinTech firms. It is considered that FinTech is more prevalent in markets with more regulations and economies with larger labor markets. Thus, it is interesting to examine the roles of credit and labor markets and business regulations in the emergence of FinTech startups.
Technology companies should provide online resources and use social media, big data analytics, the cloud, AI, mobile devices, and more. Developers are making it easier for FinTech businesses to provide new services using cutting-edge technology. Cloud computing also allows resource-constrained FinTech firms to release web-based applications for a fraction of the cost of creating in-house infrastructure. Big data analytics may also be utilized to provide clients with one-of-a-kind, tailored services. Furthermore, Robo-advisor wealth management services, which are based on trading algorithms, may provide much cheaper costs than conventional asset management services. Crowdfunding and microlending communities are other solutions that may flourish with the help of social media. Businesses in the FinTech industry benefit from the low-cost infrastructure provided by mobile network carriers to develop new services, such as mobile payments and banking. For their part, these tech entrepreneurs generate income for the FinTech sector. Developers are in high demand, but supply is low, despite their critical importance to the FinTech industry.
When compared to traditional businesses, FinTech firms serve a highly specific niche. FinTech caters mainly to individual consumers, as opposed to the wide variety of clients served by more conventional banks. This clientele is crucial to the success of FinTech businesses since it represents the bulk of the industry’s income. It was previously shown that early FinTech adopters are often youthful and well-off [87]. According to the 2019 Global FinTech Adoption Index (GFAI) [88], consumer adoption of financial technologies throughout the world in 2019 hit 64 percent. Recently, it was found that among German families, 31% were open to the idea of switching to FinTech from more conventional banks [89]. On the other hand, both our financial and non-financial consumers in Saudi Arabia have distinct personalities.
Saudi Arabia has a rigorous economy. The Saudi Central Bank reported that the macro-financial status in Saudi Arabia has remained steady [90]. The government of Saudi Arabia has low debt relative to GDP and enough reserves, indicating that the country has room to finance its budget for the foreseeable future. Additionally, Saudi Arabia has a healthy financial system, as seen by its good credit rating. Historically, conventional banks have been unable to provide credit to small- and medium-sized businesses.
Due to the high cost of implementation, the government should provide financial assistance to FinTech businesses that have incorporated FinTech innovation into their operations. For the entrepreneur’s benefit, government backing in the form of rules and norms on FinTech is essential. A previous study [27] argues that FinTech needs comprehensive regulations, which corroborates the results of this research.
The results herein classified regulations, policies, frameworks, and models as fundamental enablers of FinTech innovation with the highest importance. Thus, considering the implementation of worldwide prudential norms enables addressing legal difficulties. The developed model in this study aids FinTech decision-makers, practitioners, and stakeholders in promptly developing strategies using the identified innovation enablers. The developed model revealed six levels of enablers that FinTech practitioners may use to design short-, medium-, and long-term strategies for successful FinTech innovation.
The fundamental enablers in Levels VI and V, which generally concern people, processes, and tools, should prioritize by FinTech firms in their short-term strategic planning. Thus, government agencies should develop policies that encourage FinTech implementation by engaging stakeholders of the enterprises and understanding their needs.
The developed model also shows a close relationship between safety measures and digital insurance. This indicates the critical need for a standard set of global rules and frameworks businesses can use to create and maintain secure data management systems and ensure their safety. FinTech security standards should include cryptography, access control, clear screen, and data security. It is the role of governments to establish rules and legislation that encourage the development of new FinTech and the maintenance of sustainable business methods. Financial corporations should also consider consumers’ worries about their personal and financial data and reflect them in their business practices. This finding aligns with key findings of a survey exploring with whom consumers trust their data [91].
Moreover, top management must consider consumer safety, infrastructure, ethics, knowledge, and money awareness while designing medium-term strategic plans. One of the tools to ensure that the payment system can meet consumer protection is the use of electronic signatures for agreements. It is recommended that FinTech firms conduct targeted awareness campaigns to educate their workers and their customers. Further, to raise serious data protection concerns, such initiatives can strengthen ties between businesses and their consumers and encourage employing big data and cutting-edge technological possibilities. This conclusion conforms with a recently published World Bank Group (WBG) policy research paper [92].
Customer data protection is shown in the developed model as a result of implementing other enablers, indicating that it could be considered a long-term strategic objective for FinTech organizations. Despite being ranked lower than other enablers in the ANP results, it will have a lasting influence on the sustainability of FinTech adoption in the future.
The conclusions and suggestions of this research are consistent with those of two more recent studies in 2022 [93,94]. Adopting FinTech in Saudi Arabia could be facilitated using the developed model in this research study, opening the door to the country’s following socioeconomic and financial advantages.
This research study revealed and modeled the enablers of FinTech innovation and their essential components and properties to pave the way for new developments in the FinTech sector. The developed model in this study followed a hybrid approach using ISM and ANP, which helped obtain a holistic perspective on the interplay between FinTech and innovation and overcome the limitations of other methods, which was recommended in a recent study in 2022 [95].
6. Conclusions
Since FinTech has emerged as a hot topic for financiers, predictions of the widespread upheaval it will wreak on consumers and companies are a constant source of speculation. As with any new trend, hopes are raised as FinTech firms are forming and business visions and long-term plans are designed to keep the movement in this direction alive. Therefore, exploring what enables FinTech innovation to facilitate its development and foster its potential benefits is crucial. This research study aimed to identify and model the critical enablers of FinTech innovation by exploring contextual relationships among them and their priorities. The goal is accomplished following a hybrid approach in two main phases using the ISM and ANP modeling techniques.
Results of the first phase revealed eleven critical enablers of FinTech innovation extracted from the literature and confirmed by experts’ opinions. An interpretive structural model based on interrelationships between them was developed. The study revealed that suitable regulation, policy, technology, framework, and model are foundational to FinTech innovation. Once ensured, regulators and payment systems should be the following points of focus. Then, security issues could be debugged to achieve customer protection, and digital insurance should be in place to develop the necessary financing infrastructure. Once achieved, financial ethics and literacy issues should be tackled to achieve personal data protection. In this sequence, all the enablers are required in FinTech innovation. Furthermore, the enablers were classified into four categories, each representing different degrees of dependency and driving powers. It was discovered that enablers that affect FinTech innovation, including financial ethics and literacy, personal data protection, customer protection, security, and infrastructure, classify as dependent enablers on other enablers, such as regulations and policies, regulators, payment systems, technology, and framework and model, with digital insurance being an autonomous enabler.
Results of the second phase revealed the enablers’ importance weights and their priority ranks using ANP. It was found that regulations and policies are relatively the most critical enabler of FinTech innovation, followed by framework and model, customer protection, payment systems, regulators, infrastructure, financial ethics and literacy, personal data protection, security, digital insurance, and technology being relatively the least important. This indicates that the technology by itself is an enabler of FinTech innovation, yet what is more important is the regulations and policies governing it, accounting for the security and protection of its users. These priority ranks were then incorporated into the developed ISM model in the first phase to establish the final ANP-weighted ISM model of critical enablers of FinTech innovation.
The developed model in this research study puts forward a holistic perspective on the interplay between FinTech and innovation and assists decision-makers, regulators, policy designers, practitioners, and technology developers in creating effective ways to safeguard the FinTech industry’s growth. The model provides a more profound understanding by answering questions about what critically enables FinTech innovation, how these enablers are interconnected, and their priorities. This is to facilitate the development of FinTech innovation, foster its potential benefits, and potentially put Saudi Arabia in a higher position as a FinTech center in the Middle East and the world. The scientific implication of this research study lies in following the hybrid approach using ISM and ANP, which could be used in future research directions studying similar complex problems comprising several interconnected elements.
Limitations of the study include that the developed model can only be extrapolated to the banking and finance industries. The enablers or barriers must be rethought and reshaped to be used in other fields or industries. Moreover, although the use of the ISM and ANP techniques in this study overcame the limitations of different methods and despite the reliability of the engaged experts and the utilized opinions data due to their experiences and close relation to the field of FinTech, the analysis heavily relies on their views, which may or may not align with the views of another group of experts. This is due to differences in backgrounds, perspectives, and bias; there will always be disagreements amongst those who are tasked with making important decisions, especially on emerging technologies. Furthermore, since all the experts chosen were Saudi nationals, the findings of this research study are expected to hold true for businesses in Saudi Arabia and may also be applicable in other emerging nations but may or may not be in developed countries. As a future research direction, further statistical modeling and sensitivity analysis might be applied to a more extensive data set, which would help eliminate the bias of numerical techniques and analyses based on data from a relatively small group of experts. Moreover, extending the existing study with a dynamic system approach allows for identifying the causal connection between the used enablers.
Author Contributions
Conceptualization, A.A.M. and A.Y.A.; methodology, A.A.M. and A.Y.A.; software, A.A.M. and A.Y.A.; validation, A.A.M. and A.Y.A.; formal analysis, A.A.M. and A.Y.A.; investigation, A.A.M. and A.Y.A.; resources, A.A.M. and A.Y.A.; data curation, A.Y.A.; writing—original draft preparation, A.A.M. and A.Y.A.; writing—review and editing, A.A.M. and A.Y.A.; visualization, A.A.M. and A.Y.A.; supervision, A.A.M. and A.Y.A.; project administration, A.A.M. and A.Y.A. All authors have read and agreed to the published version of the manuscript.
Funding
This research received no external funding.
Data Availability Statement
The data presented in this study are available on request from the authors. The data are not publicly available due to privacy and ethical restrictions.
Acknowledgments
The authors acknowledge and thank all the questionnaire respondents and interviewees in this research study.
Conflicts of Interest
The authors declare no conflict of interest.
References
- KPMG. The Pulse of Fintech H2’21: 2022 Bi-Annual Analysis of Global Investment Trends in the Fintech Sector. Available online: https://assets.kpmg/content/dam/kpmg/xx/pdf/2022/02/pulse-of-fintech-h2-21.pdf (accessed on 10 September 2022).
- Statista, Digital Markets: FinTech—Digital Payments—Worldwide. Available online: https://www.statista.com/outlook/dmo/fintech/digital-payments/worldwide (accessed on 10 September 2022).
- KPMG. Fintech100: The World’s Leading Fintech Innovators. 2018. Available online: https://home.kpmg/be/en/home/insights/2018/10/2018-fintech-100-the-worlds-leading-fintech-innovators-fs.html (accessed on 10 September 2022).
- McWaters, R.J.; Galaski, R. Beyond fintech: A Pragmatic Assessment of Disruptive Potential in Financial Services. In Proceedings of the World Economic Forum. August. Available online: www.weforum.org (accessed on 7 October 2022).
- Ey Fintech Adoption Index 2017: The Rapid Emergence of Fintech. Available online: https://assets.ey.com/content/dam/ey-sites/ey-com/en_gl/topics/banking-and-capital-markets/ey-fintech-adoption-index-2017.pdf (accessed on 10 September 2022).
- Saudi Vision 2030. Vision 2030: A Story of Transformation. Available online: https://www.vision2030.gov.sa/ (accessed on 10 September 2022).
- FSDP. Financial Sector Development Program: Program Charter 2021. 2021. Available online: https://www.vision2030.gov.sa/media/ud5micju/fsdp_eng.pdf (accessed on 10 September 2022).
- FSDP. Financial Sector Development Program. 2020. Available online: https://www.vision2030.gov.sa/v2030/vrps/fsdp/ (accessed on 10 September 2022).
- NDU. National Digital Transformation Unit. 2020. Available online: https://ndu.gov.sa/en/ (accessed on 10 September 2022).
- United Nations. United Nations E-Government Survey 2018: Gearing E-Government to Support Transformation towards Sustainable and Resilient Societies; United Nations: New York, NY, USA, 2018. [Google Scholar]
- Romer, P.M. Endogenous technological change. J. Political Econ. 1990, 98, S71–S102. [Google Scholar] [CrossRef]
- Csedő, Z.; Magyari, J.; Zavarkó, M. Dynamic Corporate Governance, Innovation, and Sustainability: Post-COVID Period. Sustainability 2022, 14, 3189. [Google Scholar] [CrossRef]
- Ma, D.; Yu, Q.; Li, J.; Ge, M. Innovation diffusion enabler or barrier: An investigation of international patenting based on temporal exponential random graph models. Technol. Soc. 2021, 64, 101456. [Google Scholar] [CrossRef]
- Arifin, M.R.; Raharja, B.S.; Nugroho, A.; Aligarh, F. The Relationship Between Corporate Innovation and Corporate Governance: Empirical Evidence from Indonesia. J. Asian Financ. Econ. Bus. 2022, 9, 105–112. [Google Scholar] [CrossRef]
- Schueffel, P. Taming the beast: A scientific definition of fintech. J. Innov. Manag. 2016, 4, 32–54. [Google Scholar] [CrossRef]
- Lee, I.; Shin, Y.J. Fintech: Ecosystem, business models, investment decisions, and challenges. Bus. Horiz. 2018, 61, 35–46. [Google Scholar] [CrossRef]
- Anagnostopoulos, I. Fintech and regtech: Impact on regulators and banks. J. Econ. Bus. 2018, 100, 7–25. [Google Scholar] [CrossRef]
- Gimpel, H.; Rau, D.; Röglinger, M. FinTech-Geschäftsmodelle im Visier. Wirtsch. Manag. 2016, 8, 38–47. [Google Scholar] [CrossRef]
- Zavolokina, L.; Dolata, M.; Schwabe, G. The FinTech phenomenon: Antecedents of financial innovation perceived by the popular press. Financ. Innov. 2016, 2, 16. [Google Scholar] [CrossRef]
- Chueca Vergara, C.; Ferruz Agudo, L. Fintech and Sustainability: Do They Affect Each Other? Sustainability 2021, 13, 7012. [Google Scholar] [CrossRef]
- Berg, T.; Burg, V.; Gombović, A.; Puri, M. On the rise of fintechs: Credit scoring using digital footprints. Rev. Financ. Stud. 2020, 33, 2845–2897. [Google Scholar] [CrossRef]
- Alkhazaleh, A.M.K.; Haddad, H. How does the Fintech services delivery affect customer satisfaction: A scenario of Jordanian banking sector. Strateg. Change 2021, 30, 405–413. [Google Scholar] [CrossRef]
- Li, J.; Li, N.; Cheng, X. The Impact of Fintech on Corporate Technology Innovation Based on Driving Effects, Mechanism Identification, and Heterogeneity Analysis. Discret. Dyn. Nat. Soc. 2021, 2021, 7825120. [Google Scholar] [CrossRef]
- Findexable 2021, Global Fintech Rankings Report: Bridging the Gap. Available online: https://findexable.com/wp-content/uploads/2021/06/Global-Fintech-Rankings-2021-v1-23-June-21.pdf (accessed on 10 September 2022).
- FintechSaudi. Fintech Saudi Annual Report. 2021. Available online: https://fintechsaudi.com/wp-content/uploads/2021/09/FintechSaudi_AnnualReport_20_21E1.pdf (accessed on 10 September 2022).
- Davis, K.; Maddock, R.; Foo, M. Catching up with Indonesia’s fintech industry. Law Financ. Mark. Rev. 2017, 11, 33–40. [Google Scholar] [CrossRef]
- Gomber, P.; Koch, J.-A.; Siering, M. Digital Finance and FinTech: Current research and future research directions. J. Bus. Econ. 2017, 87, 537–580. [Google Scholar] [CrossRef]
- Hung, J.-L.; Luo, B. FinTech in Taiwan: A case study of a Bank’s strategic planning for an investment in a FinTech company. Financ. Innov. 2016, 2, 15. [Google Scholar] [CrossRef]
- Abubakar, L.; Handayani, T. Financial technology: Legal challenges for Indonesia financial sector. In Proceedings of the IOP Conference Series: Earth and Environmental Science 175 (2018) 012204, Makassar, Indonesia, 25–26 October 2017; pp. 1–5. [Google Scholar]
- Tsai, C.-H.; Kuan-Jung, P. The FinTech revolution and financial regulation: The case of online supply-chain financing. Asian J. Law Soc. 2017, 4, 109–132. [Google Scholar] [CrossRef]
- Azarenkova, G.; Shkodina, I.; Samorodov, B.; Babenko, M. The influence of financial technologies on the global financial system stability. Invest. Manag. Financ. Innov. 2018, 15, 229–238. [Google Scholar] [CrossRef]
- Chiu, I.H. A new era in fintech payment innovations? A perspective from the institutions and regulation of payment systems. Law Innov. Technol. Soc. 2017, 9, 190–234. [Google Scholar] [CrossRef]
- Fang, X.; Wang, B.; Liu, L.; Song, Y. Heterogeneous traders, the leverage effect and volatility of the Chinese P2P market. J. Manag. Sci. Eng. 2018, 3, 39–57. [Google Scholar] [CrossRef]
- Haddad, C.; Hornuf, L. The emergence of the global fintech market: Economic and technological determinants. Small Bus. Econ. 2019, 53, 81–105. [Google Scholar] [CrossRef]
- Heredia Salazar, R. Apple Pay & Digital Wallets in Mexico and the United States: Illusion or Financial Revolution? Mex. Law Rev. 2017, 9, 29–70. Available online: https://www.scielo.org.mx/pdf/mlr/v9n2/2448-5306-mlr-9-02-00029.pdf (accessed on 10 September 2022).
- Huang, R.H. Online P2P lending and regulatory responses in China: Opportunities and challenges. Eur. Bus. Organ. Law Rev. 2018, 19, 63–92. [Google Scholar] [CrossRef]
- Huang, T.; Zhao, Y. Revolution of securities law in the Internet Age: A review on equity crowdfunding. Comput. Law Secur. Rev. 2017, 33, 802–810. [Google Scholar] [CrossRef]
- Shim, Y.; Shin, D.-H. Analyzing China’s fintech industry from the perspective of actor–network theory. Telecommun. Policy 2016, 40, 168–181. [Google Scholar] [CrossRef]
- Anugerah, D.P.; Indriani, M. Data Protection in financial technology services: Indonesian legal perspective. In Proceedings of the IOP Conference Series: Earth and Environmental Science 175 (2018) 012188, Makassar, Indonesia, 25–26 October 2017; pp. 1–7. [Google Scholar]
- Brownsword, R. Regulatory fitness: Fintech, funny money, and smart contracts. Eur. Bus. Organ. Law Rev. 2019, 20, 5–27. [Google Scholar] [CrossRef]
- Coeckelbergh, M. The invisible robots of global finance: Making visible machines, people, and places. ACM Sigcas Comput. Soc. 2016, 45, 287–289. [Google Scholar] [CrossRef]
- Hatammimi, J.; Krisnawati, A. Financial literacy for entrepreneur in the industry 4.0 era: A conceptual framework in Indonesia. In Proceedings of the 2018 10th International Conference on Information Management and Engineering, Ho Chi Minh City, Vietnam, 1–3 November 2018; pp. 183–187. [Google Scholar] [CrossRef]
- Mamonov, S.; Malaga, R. Success factors in Title III equity crowdfunding in the United States. Electron. Commer. Res. Appl. 2018, 27, 65–73. [Google Scholar] [CrossRef]
- Gai, K.; Qiu, M.; Sun, X. A survey on FinTech. J. Netw. Comput. Appl. 2018, 103, 262–273. [Google Scholar] [CrossRef]
- Bello, G.; Perez, A.J. Adapting financial technology standards to blockchain platforms. In Proceedings of the 2019 ACM Southeast conference, Kennesaw, GA, USA, 18–20 April 2019; pp. 109–116. [Google Scholar] [CrossRef]
- Marafie, Z.; Lin, K.-J.; Zhai, Y.; Li, J. Proactive fintech: Using intelligent iot to deliver positive insurtech feedback. In Proceedings of the 2018 IEEE 20th Conference on Business Informatics (CBI), Vienna, Austria, 11–13 July 2018; pp. 72–81. [Google Scholar] [CrossRef]
- Abdullah, E.M.E.; Rahman, A.A.; Rahim, R.A. Adoption of financial technology (Fintech) in mutual fund/unit trust investment among Malaysians: Unified Theory of Acceptance and Use of Technology (UTAUT). Int. J. Eng. Technol 2018, 7, 110–118. [Google Scholar] [CrossRef]
- Armey, L.E.; Lipow, J.; Webb, N.J. The impact of electronic financial payments on crime. Inf. Econ. Policy 2014, 29, 46–57. [Google Scholar] [CrossRef]
- Kim, K.; Hong, S. The Data Processing Approach for Preserving Personal Data in Fintech-Driven Paradigm. Int. J. Secur. Its Appl. 2016, 10, 341–350. Available online: https://www.earticle.net/Article/A288609 (accessed on 10 September 2022). [CrossRef]
- Stewart, H.; Jürjens, J. Data security and consumer trust in FinTech innovation in Germany. Inf. Comput. Secur. 2018, 26, 109–128. [Google Scholar] [CrossRef]
- Kumari, A.; Sharma, A.K. Infrastructure financing and development: A bibliometric review. Int. J. Crit. Infrastruct. Prot. 2017, 16, 49–65. [Google Scholar] [CrossRef]
- De Luna, I.R.; Liébana-Cabanillas, F.; Sánchez-Fernández, J.; Muñoz-Leiva, F. Mobile payment is not all the same: The adoption of mobile payment systems depending on the technology applied. Technol. Forecast. Soc. Change 2019, 146, 931–944. [Google Scholar] [CrossRef]
- Ogbanufe, O.; Kim, D.J. Comparing fingerprint-based biometrics authentication versus traditional authentication methods for e-payment. Decis. Support Syst. 2018, 106, 1–14. [Google Scholar] [CrossRef]
- Iman, N. Is mobile payment still relevant in the fintech era? Electron. Commer. Res. Appl. 2018, 30, 72–82. [Google Scholar] [CrossRef]
- Kang, J. Mobile payment in Fintech environment: Trends, security challenges, and services. Hum. Cent. Comput. Inf. Sci. 2018, 8, 32. [Google Scholar] [CrossRef]
- Zhang, Z.; Song, X.; Liu, L.; Yin, J.; Wang, Y.; Lan, D. Recent advances in blockchain and artificial intelligence integration: Feasibility analysis, research issues, applications, challenges, and future work. Secur. Commun. Netw. 2021, 2021, 15. [Google Scholar] [CrossRef]
- Day, M.-Y.; Lin, J.-T.; Chen, Y.-C. Artificial intelligence for conversational robo-advisor. In Proceedings of the 2018 IEEE/ACM International Conference on Advances in Social Networks Analysis and Mining (ASONAM), Barcelona, Spain, 28–31 August 2018; pp. 1057–1064. [Google Scholar] [CrossRef]
- Jin, T.; Wang, Q.; Xu, L.; Pan, C.; Dou, L.; Qian, H.; He, L.; Xie, T. FinExpert: Domain-specific test generation for FinTech systems. In Proceedings of the 2019 27th ACM Joint Meeting on European Software Engineering Conference and Symposium on the Foundations of Software Engineering, Athens, Greece, 23–28 August 2019; pp. 853–862. [Google Scholar] [CrossRef]
- Leong, C.; Tan, B.; Xiao, X.; Tan, F.T.C.; Sun, Y. Nurturing a FinTech ecosystem: The case of a youth microloan startup in China. Int. J. Inf. Manag. 2017, 37, 92–97. [Google Scholar] [CrossRef]
- Ivashchenko, A.; Britchenko, I.; Dyba, M.; Polishchuk, Y.; Sybirianska, Y.; Vasylyshen, Y. Fintech platforms in SME’s financing: EU experience and ways of their application in Ukraine. Invest. Manag. Financ. Innov. 2018, 15, 83–96. [Google Scholar] [CrossRef]
- Tao, Q.; Dong, Y.; Lin, Z. Who can get money? Evidence from the Chinese peer-to-peer lending platform. Inf. Syst. Front. 2017, 19, 425–441. [Google Scholar] [CrossRef]
- Wang, H.; Wang, Z.; Zhang, B.; Zhou, J. Information collection for fraud detection in P2P financial market. In Proceedings of the MATEC Web of Conferences 189, MEAMT 2018, Beijing, China, 25–27 May 2018; p. 06006. [Google Scholar] [CrossRef]
- Stoeckli, E.; Dremel, C.; Uebernickel, F. Exploring characteristics and transformational capabilities of InsurTech innovations to understand insurance value creation in a digital world. Electron. Mark. 2018, 28, 287–305. [Google Scholar] [CrossRef]
- Eickhoff, M.; Muntermann, J.; Weinrich, T. What do FinTechs actually do? A taxonomy of FinTech business models. In Proceedings of the ICIS 2017 Proceedings, Seoul, Korea, 10–13 December 2017; Available online: https://web.archive.org/web/20171213101306id_/http://aisel.aisnet.org:80/cgi/viewcontent.cgi?article=1396&context=icis2017 (accessed on 10 September 2022).
- Basole, R.C.; Patel, S.S. Transformation through unbundling: Visualizing the global FinTech ecosystem. Serv. Sci. 2018, 10, 379–396. [Google Scholar] [CrossRef]
- Anresnani, D.S.; Widodo, E.; Syairuddin, B. Modelling Integration of System Dinamics and Game Theory for of Financial Technology Peer to Peer Lending Industry. In Proceedings of the MATEC Web of Conferences, Nanjing, China, 24–26 May 2018; p. 07006. [Google Scholar] [CrossRef]
- Chandra, Y.U.; Kristin, D.M.; Suhartono, J.; Sutarto, F.S.; Sung, M. Analysis of determinant factors of user acceptance of mobile payment system in indonesia (a case study of go-pay mobile payment). In Proceedings of the 2018 International Conference on Information Management and Technology (ICIMTech), Jakarta, Indonesia, 3–5 September 2018; pp. 454–459. [Google Scholar] [CrossRef]
- Gimpel, H.; Rau, D.; Röglinger, M. Understanding FinTech startups–a taxonomy of consumer-oriented service offerings. Electron. Mark. 2018, 28, 245–264. [Google Scholar] [CrossRef]
- Puschmann, T. Fintech. Bus. Inf. Syst. Eng. 2017, 59, 69–76. [Google Scholar] [CrossRef]
- Wonglimpiyarat, J. FinTech banking industry: A systemic approach. Foresight 2017, 19, 590–603. [Google Scholar] [CrossRef]
- Jayant, A.; Azhar, M.; Singh, P. Interpretive structural modeling (ISM) approach: A state of the art literature review. Int. J. Res. Mech. Eng. Technol. 2015, 5, 15–21. [Google Scholar]
- Janes, F. Interpretive structural modelling: A methodology for structuring complex issues. Trans. Inst. Meas. Control. 1988, 10, 145–154. [Google Scholar] [CrossRef]
- Malone, D.W. An introduction to the application of interpretive structural modeling. Proc. IEEE 1975, 63, 397–404. [Google Scholar] [CrossRef]
- Makki, A.A.; Alidrisi, H.; Iqbal, A.; Al-Sasi, B.O. Barriers to Green Entrepreneurship: An ISM-Based Investigation. J. Risk Financ. Manag. 2020, 13, 249. [Google Scholar] [CrossRef]
- Ahmad, N.; Qahmash, A. SmartISM: Implementation and Assessment of Interpretive Structural Modeling. Sustainability 2021, 13, 8801. [Google Scholar] [CrossRef]
- Alqahtani, A.Y.; Makki, A.A. Barriers to the Sustainable Implementation of Environmentally Conscious Manufacturing: A Contextual-Based Interpretive Structural Model. Sustainability 2022, 14, 10066. [Google Scholar] [CrossRef]
- Attri, R.; Dev, N.; Sharma, V. Interpretive structural modelling (ISM) approach: An overview. Res. J. Manag. Sci. 2013, 2319, 1171. [Google Scholar]
- Warshall, S. A theorem on boolean matrices. J. ACM 1962, 9, 11–12. Available online: https://dl.acm.org/doi/pdf/10.1145/321105.321107 (accessed on 10 September 2022). [CrossRef]
- Saaty, T.L. Decision Making with Dependence and Feedback: The analytic Network Process; RWS Publications: Pittsburgh, PA, USA, 1996; Volume 4922, p. 481. [Google Scholar]
- Chen, Z.; Ming, X.; Zhang, X.; Yin, D.; Sun, Z. A rough-fuzzy DEMATEL-ANP method for evaluating sustainable value requirement of product service system. J. Clean. Prod. 2019, 228, 485–508. [Google Scholar] [CrossRef]
- Chang, A.-Y.; Hu, K.-J.; Hong, Y.-L. An ISM-ANP approach to identifying key agile factors in launching a new product into mass production. Int. J. Prod. Res. 2013, 51, 582–597. [Google Scholar] [CrossRef]
- Tzeng, G.-H.; Huang, J.-J. Multiple Attribute Decision Making: Methods and Applications; CRC Press: Boca Raton, FL, USA, 2011; pp. 29–31. [Google Scholar]
- Saaty, T.L. Fundamentals of the analytic network process—Dependence and feedback in decision-making with a single network. J. Syst. Sci. Syst. Eng. 2004, 13, 129–157. [Google Scholar] [CrossRef]
- Saaty, T.L.; Vargas, L.G. Diagnosis with dependent symptoms: Bayes theorem and the analytic hierarchy process. Oper. Res. 1998, 46, 491–502. [Google Scholar] [CrossRef]
- Soloviev, V.I. Fintech ecosystem and landscape in Russia. J. Rev. Glob. Econ. 2018, 7, 377–390. [Google Scholar] [CrossRef]
- Diemers, D.; Lamaa, A.; Salamat, J.; Steffens, T. Developing a FinTech Ecosystem in the GCC. Strategy & PwC Network. 2015, pp. 1–16. Available online: https://www.strategyand.pwc.com/m1/en/reports/developing-a-fintech-ecosystem-in-the-gcc.pdf (accessed on 10 September 2022).
- Gulamhuseinwala, I.; Bull, T.; Lewis, S. FinTech Is Gaining Traction and Young, High-Income Users Are the Early Sdopters. J. Financ. Perspect. 2015, 3, 20. Available online: https://ssrn.com/abstract=3083976 (accessed on 10 September 2022).
- Ey Global FinTech Adoption Index 2019: As FinTech Becomes the Norm, You Need to Stand Out from the Crowd. Available online: https://assets.ey.com/content/dam/ey-sites/ey-com/en_gl/topics/financial-services/ey-global-fintech-adoption-index-2019.pdf?download (accessed on 10 September 2022).
- Jünger, M.; Mietzner, M. Banking goes digital: The adoption of FinTech services by German households. Financ. Res. Lett. 2020, 34, 101260. [Google Scholar] [CrossRef]
- Saudi Central Bank, Financial Stability Report. 2022. Available online: https://www.sama.gov.sa/en-US/EconomicReports/Financial%20Stability%20Report/Financial_Stability_Report_2022_EN.pdf (accessed on 11 September 2022).
- Armantier, O.; Doerr, S.; Frost, J.; Fuster, A.; Shue, K. Whom do Consumers Trust with Their Data? US Survey Evidence; BIS Bulletin; Bank for International Settlements: Basel, Switzerland, 2021; Available online: https://www.bis.org/publ/bisbull42.pdf (accessed on 10 September 2022).
- World Bank. Consumer Risks in Fintech: New Manifestations of Consumer Risks and Emerging Regulatory Approaches; World Bank: Washington, DC, USA, 2021. [Google Scholar] [CrossRef]
- Bian, J. Cryptocurrencies, Fintech and Data Protection: Where Does China Stand? EURICS Brief Anal. 2022, 20, 1–4. Available online: https://gala.gre.ac.uk/id/eprint/36336/7/36336_BING_Cryptocurrencies_Fintech.pdf (accessed on 10 September 2022).
- Noptabi, I.S.; Aprita, S.; Wulandari, M. Legal Protection of Personal Data Financial Technology Based Online Loans from The Consumer Protection Act. Walisongo Law Rev. 2022, 4, 121–134. [Google Scholar] [CrossRef]
- Zhao, J.; Li, X.; Yu, C.-H.; Chen, S.; Lee, C.-C. Riding the FinTech innovation wave: FinTech, patents and bank performance. J. Int. Money Financ. 2022, 122, 102552. [Google Scholar] [CrossRef]
Publisher’s Note: MDPI stays neutral with regard to jurisdictional claims in published maps and institutional affiliations. |
© 2022 by the authors. Licensee MDPI, Basel, Switzerland. This article is an open access article distributed under the terms and conditions of the Creative Commons Attribution (CC BY) license (https://creativecommons.org/licenses/by/4.0/).




