Abstract
While knowledge of energy security has been thorough and elaborate, understanding energy security within the context of the water-energy-food nexus, where substantial inter-sectoral causes and effects exist, is less established, more so for Malaysia. This paper investigates the impact of two energy scenarios on identified key indicators within the context of the water-energy-food nexus. By utilizing a mixed method of qualitative interview and quantitative system dynamics modelling, representative causal loop diagrams and stock-flow diagrams were constructed to predict and allow for the analysis of behaviors of selected key indicators. Key findings include the importance of allowing a reasonable penetration of 20% renewable energy for the long term, and having a proper consideration for nuclear energy to assist in keeping energy costs low for the mid-term.
1. Introduction
1.1. The Water-Energy-Food Nexus
Traditionally, key industrial players, not exclusive to the water, energy, and food sectors, act independently of one another, treating external or other factors (or resource) separate from their own, which is otherwise known as silo-thinking [1,2]. Decisions involving investments and policies were often made in an overlooked and narrowly focused fashion. It was not until recently that interdisciplinary and inter-sectoral discussions emerged [3]. Researchers and policy-makers have acknowledged and emphasised the fact that the water-energy-food (WEF) nexus interrelationships are complex. However, it is also recognized that there is relatively minimal understanding on how to address these complex relationships. It is undeniable that activities and events within the sectors of water, energy, and food are inextricably linked and their relationships are numerous and substantial [4,5,6,7].
It is important to consider and address the water, energy, and food resources holistically and systematically because it is evident that intrinsic relationships exist between them [3]. On top of that, complexity increases when factors governing the daily lives of humanity such as economy, social, technology advancement and policies adds upon the difficulty in addressing the relationships [3,8]. Since it became apparent that completely solving problems involving any one resource or factor in insolation to others is ineffective and counter-productive [9], it is paramount to address the problems from a holistic and systematic approach, such as from the perspective of a WEF nexus, in order to maximize the benefits as well as to minimize the negative impacts.
However, the system of the WEF nexus are different from one region to another, due to several factors such as geographical location, developmental history, culture, and more. As such, a single generic WEF nexus solution may not exist, and, even if it did, it may not be effective for all countries. On top of that, the dynamics of energy security, especially from the perspective of the WEF nexus, is unknown for a country such as Malaysia. As such, this paper addresses the knowledge gap—a systemic study on Malaysia’s energy security from a WEF nexus context—by using a systems approach.
1.2. Concept of Energy Security
The concept of energy security, as stated by Lesbirel [10], is a contestable concept similar to the definition of security. The concept was first mentioned in the 1970s where supply disruptions and price volatility has caused the Organization of the Petroleum Exporting Countries’ (OPEC) oil embargo in 1973 and Iranian revolution in 1979 [11]. The notions or definitions of energy security may vary from country to country depending on their respective energy profile or national conditions [12,13], or, through time, where it evolves and adapt as new dimensions such as supply of oil products, energy sources, and sustainability emerge as important factors of energy security [14]. Widely used measures of energy security are the ‘four A’s’ known as availability, accessibility, affordability, and acceptability [15]. Early definitions of energy security were specifically focused in nature such as to quickly recover from shocks to energy supply or infrastructure [16] or to have continuous uninterrupted availability [17]. APERC [15] included the economic performance while Sovacool and Brown [13] included the environmental dimension.
1.3. Energy in Malaysia
Malaysia is one of the world’s exporter of liquefied natural gas (LNG) [18] and has based a large part of its revenues (40%) on oil exports. As of 2013, Malaysia has 98,315 trillion cubic feet (tcf) of proven natural gas reserves and 5.85 billion barrels of proven crude oil and condensate reserves [19]. Naturally, the country’s electricity generation capacity is predominantly powered by gas (10,494.4 MW), followed by coal (8066 MW) and hydro (2149.1 MW) as of December 2015 [20]. The electricity sector is highly regulated and the national grid is operated by Tenaga Nasional Berhad (TNB) in Peninsular Malaysia, while two other grids are operated by Sabah Electricity Sdn Bhd (SESB) and Sarawak Energy Berhad (SEB) in Sabah and Sarawak, respectively [21]. The then Energy, Green Technology, and Water Ministry established three principal energy objectives in the National Energy Policy to guide the nation’s development in the sector. The supply objective, which aims to ensure an adequate, reliable, high-quality, and cost-effective supply of energy, the utilization objective, which aims to promote efficient utilization of energy, and the environmental objective, which aims to ensure that environmental sustainability is considered when producing and utilizing energy [21].
In the 11th Malaysia Plan [22], the focus strategies related to the energy sector is comprised of strengthening stakeholders’ collaboration and coordination, which ensures and grows reliability and security of oil and gas supply sub-sector and manages supply diversity for the electricity sub-sector as well as improves its sustainability, efficiency, and reliability. This came as no surprise as the issues highlighted in the energy sector were fragmented governance, security, and reliability of supply, market distortion, lack of regulatory framework, and overdependence on fossil fuels [22].
Sharifuddin [23] presented a quantitative assessment on the energy security in Malaysia, which conceptualizes energy security as having five core elements namely availability, stability, affordability, efficiency, and an environmental impact. The methodology utilizes 35 indicators, which were condensed from 400 indicators published by an international institution. From his results, it was found that Malaysia is performing well in terms of energy availability and affordability, while, overall, it is quite comparable to its Southeast Asian neighbors such as Indonesia, Thailand, Vietnam, and Philippines.
In 2011, Sovacool and Bulan [24] investigated on the drivers and challenges facing the Sarawak Corridor of Renewable Energy (SCORE) by performing interview and survey on a selected representative sample of stakeholders in six categories including technological, economic, political, legal, social, and environmental. A notable finding is that a holistic understanding of these dimensions is required to truly understand implementing projects like SCORE.
1.4. WEF in Other Regions
Various WEF-nexus-related research studies have been conducted in other regions. This section reviews the WEF nexus research studies in other regions, which vary in terms of scale, context, and sectors involved. However, it is necessary to understand works or WEF in other regions since it establishes a basis for comparison to that of Malaysia.
Hardy et al. [25] assessed Spain’s water-energy nexus by first taking into consideration other studies that analyzed Spain’s water-energy elements and then evaluated water needs in power plants. With an annual water withdrawal of 35,000 Mm3 and water-related energy consumption of 16,500 GWh, energy per water use of Spain is estimated to be at 0.45 kWh/m3. Agriculture in Spain, which is the largest water user, uses 58% of the total water distributed. Spain’s energy sector, excluding hydropower, accounts for 25% of water-related energy use, where water use in generating technologies ranges from 684 m3/GWh to 791,676 m3/GWh.
Keskinen et al. [26] explored the WEF nexus of Tonle Sap Lake, which is closely connected to the transboundary Mekong River. By defining two research components, namely (1) hydrology and water resources and (2) livelihoods and food security, WEF links in the area were understood and described. For the first analysis, it was discovered that climate change does affect the Mekong River and the Tonle Sap system by causing changes to rainfall and temperature in the area. For the second analysis, it was found that a strong link exists between livelihood and food security of the population of Tonle Sap because more than 65% of the workforce are either involved with agriculture or fishing. Additionally, simulation showed that the hydropower stations in Mekong would adversely affect the population of Tonle Sap much more than climate change.
Spiegelberg et al. [27] investigated the WEF relationships between upstream farmers and downstream fishermen at Dampalit sub-watershed of Laguna Lake, Philippines. By surveying 176 households and utilizing a socio-ecological network, it was found that there are different livelihood profiles for the two groups, while there are no direct social links between them. Water-food links can be found in the usage of surface water for irrigation of agroforestry and groundwater for the production of food.
Yang et al. [28] researched on the land and water requirements for biofuel, differentiated by feedstock of maize, cassava, sugarcane, sugar beets, sweet potato, rapeseeds, and soybean, which are produced in China. Utilizing the water footprint concept and developing a similar method for land footprint, results vary from the minimum sugarcane (1.47 m3/L water footprint, 1.9 m2/L land footprint) to the maximum soybean (15.63 m3/L water footprint, 28.40 m2/L land footprint). Furthermore, 3.5% to 4% of the country’s annual maize production is consumed for the biofuel production.
Karatayev et al. [29] presented key elements required to implement nexus-based resource management in Kazakhstan by identifying linkages between water resources, energy production, and agriculture. By understanding key WEF areas, such as water use in generating capacities, transboundary river water changes, and energy types, it was learned that, if current practices of the energy system remain the same, there would be significant water stress. Challenges highlighted were that the country is experiencing rapid population and economic growth as well as inefficient infrastructure and resource management, which results in high water losses.
1.5. Techniques to Measure WEF
This subsection presents the techniques and literature review to measure and assess the WEF nexus. There exist a number of works, performed by Semertzidis [30], Keairns [31], Endo et al. [32], and Albrecht et al. [33], where methods of measuring and assessing WEF nexus have been reviewed.
Semertzidis [30] reviewed the suitability of adapting the energy systems modelling tool for resource nexus type research, such as the WEF nexus. Semertzidis divided the models into two categories, namely top-down and bottom-up. Top-down models include econometric models, computable general equilibrium (CGE) models, input-output models, and SD models. Bottom-up models include optimization models, simulation models, partial equilibrium models, and multi-agent models. Subsequently, Semertzidis suggested the possibility of addressing the resource nexus by using modelling tools such as OSeMOSYS (Open Source Energy System Model), MARKAL/TIMES (Market Allocation/The Integrated MARKAL EFOM System), LEAP (Long-range Energy Alternatives Planning), GTAP (Global Trade Analysis Project), DynEMo (Dynamic Energy Model), POLES (Prospective Outlook on Long-term Energy Systems), PRIMES (Price-Induced Market Equilibrium System), and E3ME (Econometric Energy-Environment-Economy Model).
Endo et al. [32] created teams to identify research problems and determine or create new methods to assess the WEF nexus. Table 1 shows the classified methods, as created, in two main categories known as the qualitative and the quantitative categories. Questionnaire surveys is promising in terms of gathering pertinent information on the inter-relationships of different nexus resources. Ontology engineering is capable of creating a knowledge base that computers can directly add metadata. Integrated maps can support implementation of synthesized policies between the land and the sea, on top of being capable of restoring and maintaining their interdependence. Physical models simulate reality systems using mathematical formalization of the system’s physical properties. Benefit-cost analysis facilitates a comparison its economic benefits for an environmentally related project with its economic costs. Integrated indices allow for quantitative description and operationalization of any system, regardless of complexity. Optimization management models provide a method to optimize allocation of resources that is linked to many other resources that may also cross physical, political, and administrative boundaries.
Table 1.
WEF methodology and taxonomy as adopted from Endo et al. [32].
2. Materials and Methods
2.1. System Dynamics Modelling Process
Sterman’s [34] modelling process would be adopted and slightly revised for specifications for the purpose of this research (WEF Nexus), as illustrated in Figure 1.
Figure 1.
System dynamics modelling process.
The modelling process starts out with boundary definition. The term “Problem articulation” has been used in Sterman’s model where stating the purpose of the model and identifying the problem becomes the first step. In the case of this research, this step involves adopting a definition of energy security such as “The IEA defines energy security as the uninterrupted availability of energy sources at an affordable price. Energy security has many aspects: long-term energy security mainly deals with timely investments to supply energy in line with economic developments and environmental needs. On the other hand, short-term energy security focuses on the ability of the energy system to react promptly to sudden changes in the supply-demand balance” [35].
The second step is the construction of a causal loop diagram (CLD) and stock and flow diagram (SFD). The relationships formed in CLD and the structure of SFD are constructed from the variables identified. However, the CLD and SFD construction remains our hypothesis until it is further tested, verified, and validated in step 3.
Steps 3 and 4 are slightly revised from Sterman’s original model in a sense that, for this study, the author recognizes the need to test, verify, and validate the constructed CLD and SFD before running simulations of real cases in step 4. This is because the relationships formed between the identified indices or indicators of WEF sectors, as exhibited in CLD and SFD, should mimic as real as possible the reality before it is being simulated for real results in step 4.
Step 5 is the final step of the modelling process for which scenarios, policy testing, and analysis provides suggestion of improvement for the WEF nexus case for the system and in Malaysia. Although the modelling process has been sequenced from 1 to 5, it is iterative in nature, which means that, at any one point where it is necessary to move back or move to any one step, it is executed. This is because new data and understanding can be obtained from subsequent steps, which could inform a better previous step.
2.2. Interview Process
Since the purpose of the interview is to obtain information that would be useful to the understanding of the research problem as well as to the construction of the model, the interview questions are designed with a few purposes in mind such as to understand the status of the energy sector in Malaysia to understand how the energy sector relates to the WEF nexus in Malaysia, and to consolidate Malaysia’s WEF CLD constructed. Table 2 shows the list of key stakeholder interviews conducted, alongside their institutions and sectors involved.
Table 2.
List of interviews conducted.
3. System Dynamics Models
3.1. Causal Loop Diagrams
Figure 2 shows a basic loop to determine domestic demand for all three sectors namely water, energy, and food. The projection of population can be calculated with the reinforcing loop that population forms with birth, and a balancing loop that it forms with death. Considering the average resource consumption per capita would be given by a particular value, the total domestic consumption of resources would increase or decrease in tandem with the change of the country’s population.
Figure 2.
Population as demand loops.
Figure 3 shows four balancing loops that involves electricity type, demand, and tariff for both domestic and industry. The logic behind the loop is that electricity demand will increase the electricity tariff due to the higher operational costs of maintaining more generation plants. This model forms an important junction and interface of the energy sector to other sectors, as energy usage from other sectors would determine the industrial usage of electricity. The building of new power plants is driven by the prediction of power generation needs from current usage. However, the magnitude of whether renewables or non-renewables will cause the tariff to increase in the long run is to be determined by SFD.
Figure 3.
Electric type, demand, and tariff loops.
Figure 4 shows other dominant factors of the energy sector apart from electricity demand and tariff i.e., number of non-renewable power plants, power plant operational hours, emissions, and the need to reduce CO2 emissions. The logic in constructing the reinforcing loop of operational hours of non-renewable and renewable power plants is that the energy service provider could opt to turn down power plants in the event of the power surplus (as a result from the power needed to forecast for any particular period). As such, for a constant amount of energy produced and consumed, more production from a non-renewable power plant could be less needed due to renewables, and vice versa. The emissions loop in this case acts as a balancing check to prevent indefinite growth of non-renewable power as compared to renewables. This is because the emissions condition may encourage environmental policies, which drive the building and use of renewable power plants.
Figure 4.
Power plant operational hours, fossil fuel mining, and emissions loop.
Figure 5 shows an elaborative water-energy relationship loop. The important links in forming these two-closed reinforcing loops between water and energy lies in three important variables such as water withdrawal due to non-renewable power generation, water withdrawal due to renewable power generation, and power consumption due to water treatment. The water quality is a contributing factor to the need for water treatment, while power plants are a contributing factor to a lower water quality. Since power plants require water to cool the power plants, the water treatment plant requires power to treat the water.
Figure 5.
Water-energy relationships.
3.2. Stock and Flow Diagrams
Population forms the primary group where their WEF securities are concerned. While the population may determine the usage of resources at any particular present time, the stock, “population in 5 years” has been included in the model to provide a basis of forecast for the initiation of new land, new generation capacities, and water facilities. The duration of five years has been selected in alignment with Malaysia national plans, which are usually developed and reviewed once every five years [36], which shows that the planning is conducted by looking five years in advance on top of having a long-term plan. The structure in Figure 6a has been seen several times in other studies [37,38,39,40,41].
Figure 6.
(a) Population as drivers of demands and (b) total population demand.
The estimation for the total requirement and usage can be performed in the SFD, as shown in Figure 6b, by multiplying population with a per capita requirement. While energy and water are rather straightforward in resource identification, food has been broken down into four staple foods known as rice, wheat, sugar, and livestock. As such, these six variables would be used as one of the inputs in determining subsequent resource (water, energy, and food) expansions.
Figure 7 shows a generic SFD for electricity generation capacity, which is the backbone for the generation of electricity. From the figure, TYPE refers to the different energy type used to generate electricity. Five non-RE energy types are considered such as gas, coal, oil, diesel, and nuclear as well as five RE energy types that are considered such as hydro, solar, bio, marine, and wind.
Figure 7.
Electricity generation SFD.
A similar structure is seen from previous works of Ford and Eker et al. [42,43]. The structural idea has been adapted to suit the case of WEF where variables are further used to calculate important indicators in the WEF, such as the power produced yearly, the yearly CO2 emissions, and the water used per power produced. In addition, to complete the loop of CLD, installed capacities and capacities under construction must also be used to consider and calculate the initiation of new power plants.
The initiation of new capacities is determined by the flow “initiation rate” where it is calculated from the forecast of future need. Two main stocks exist in this SFD such as the installed capacity and the capacity under construction. Due to a long construction time, as represented by the variable of average build time, capacity under construction is necessarily included as a delay element from an SD point of view. The rate at which the installed capacity decreases is determined by the retirement rate, which is calculated from knowing the average power plant lifespan.
On determining the total capacity for any energy type, it is important to consider the summation of both installed capacity and capacity under construction. This is to avoid over initiation of capacity based on demand projections, and would later be used in the forecast of the capacity requirement. Capacity under construction is a form of delay, which has to be considered to improve the accuracy of projection.
Figure 8 shows SFD to calculate the Levelised Cost of Electricity (LCOE), where it is the theoretically minimum of setting the electricity tariff before losses are incurred. An average LCOE is calculated by considering the total cost and total electricity generated from all generation types. This follows the rationale that, if there is only one electricity tariff that the users pay regardless of the source of electricity, then an average LCOE should be calculated before determining that tariff.
Figure 8.
LCOE calculation.
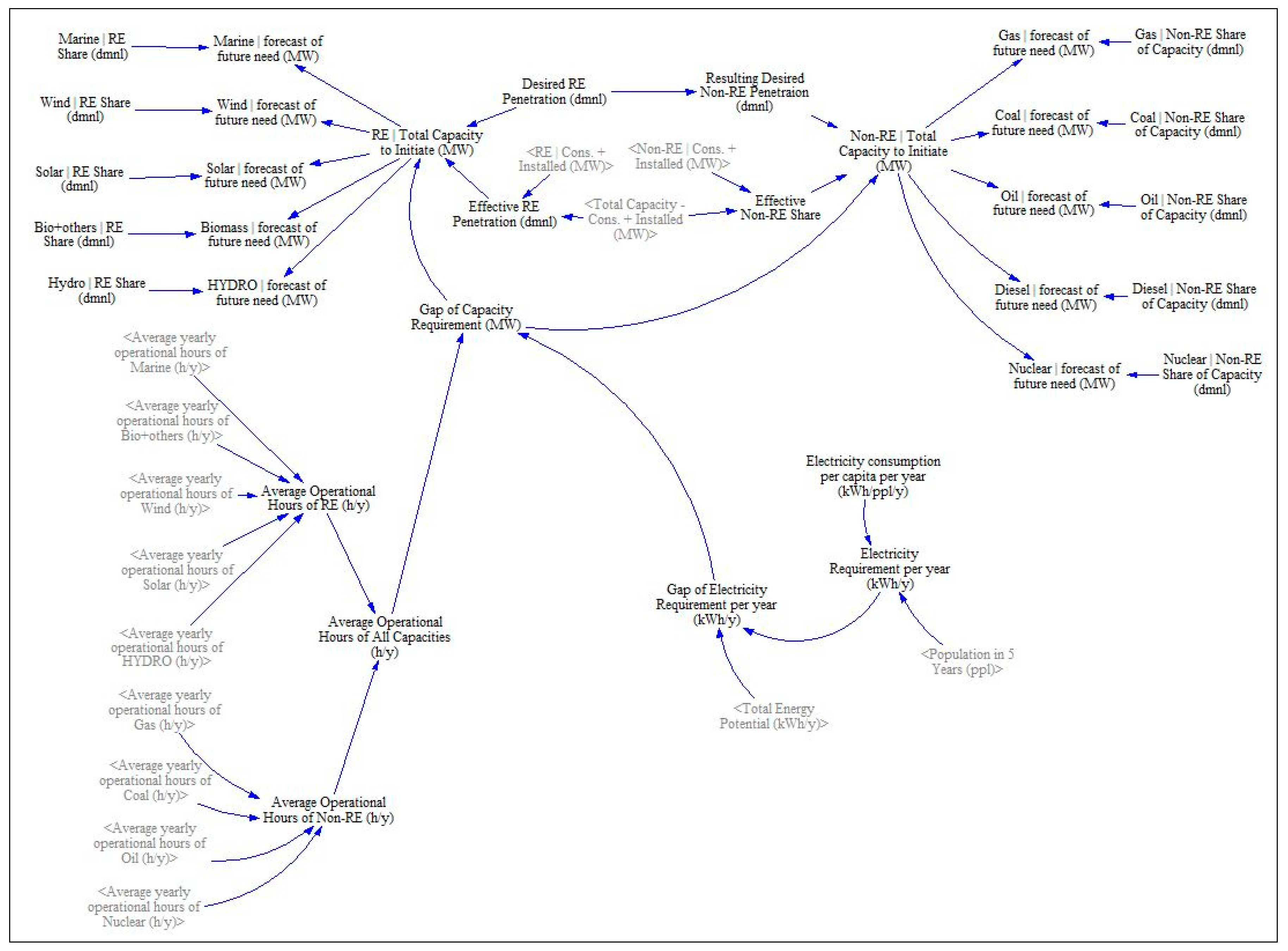
Figure 9 shows the entire sub-model for forecasting generation capacities, which subsequently lead to the initiation of capacities. In order to determine how much electricity generation capacity to initiate, the gap of the capacity requirement is calculated from considering the gap of the electricity requirement per year and the average operational hours of different generation types. An important decision variable that needs to be considered is the desired renewable penetration. This subsequently results in a resulting desired non-renewable penetration. The specific forecast for each generation type is then determined by a further step of deciding the breakdown of the energy type share. Subsequently, the calculated forecast for each energy type would be used in the energy capacities SFD.
Figure 9.
Forecast of generation capacity needs.
Figure 10 shows the SFD to calculate the water used in electricity production. The water used in electricity production is calculated by computing the amount of electricity generated in a year and then multiplying it by the amount of water withdrawn per unit of electricity produced. As such, the size of generation capacity and operational hours are needed for this calculation. The water used per unit electricity generated varies according to the energy type. While most of the water used in the power plant are eventually returned to their local source, a small amount may be used up, or termed as consumed. As such, the fraction of water consumed because of electricity generation is added to the structure.
Figure 10.
Water for electricity SFD.
Figure 11 shows the relationships between electricity used and activity in the water sector. Electricity used in the water sector can be found in the stages of water supply treatment, distribution, and wastewater treatment. In this case, the energy used in water distribution has been absorbed into the water supply treatment.
Figure 11.
Electricity for water.
Figure 12a shows the CO2e emissions for each energy type while Figure 12b shows the total emissions for the energy sector. CO2e emissions for each energy type is calculated by considering the emissions per unit electricity production and the total production of electricity for each type. Consequently, the summation of CO2e emissions is shown in Figure 12b.
Figure 12.
(a) CO2e emissions for energy types and (b) total energy emissions.
4. Scenarios Design
The understanding of WEF nexus in Malaysia can be completed with scenario design and simulation, where its dynamics can be profoundly studied. Scenario simulation is important because, just like many sciences, it allows for the prediction of behaviors under different actions. In this case, it is also used for uncovering different factors for improving the WEF nexus in Malaysia, which would, otherwise, be overlooked. This section looks into the design of two energy scenarios before simulation based on these scenarios are carried out.
4.1. Scenario S1
The first scenario to look at is an energy scenario where varying amounts of renewable energy penetration as well as energy type are investigated. In alignment with Malaysia’s Eleventh Plan [22], Malaysia’s response towards millennium development goals (MDG) [44], and goal 7 of the sustainable development goals (SDG) [45], it is inevitable that RE penetration in the energy sector must increase in share. This is because, since conventional electricity generation methods using gas, coal, and oil as fuel input are one of the major contributors to GHG emissions, aggressive initiation on RE capacities would be a prime candidate for reducing GHG emissions and an increase in sustainability.
This scenario looks into the aggressive expansion of RE where, if the effective RE penetration of RE is below the desired RE penetration (input), only RE capacities and none of Non-RE would be initiated. This means that, at any one time when the RE penetration is not equal to the desired RE penetration, the model will only build RE capacities, based upon the respective RE share in Table 6. Four sub-scenarios are analysed namely S1A, S1B, S1C, and S1D where different values of RE penetration are studied (as a whole and their breakdowns). S1A is set as a control, where there is zero RE penetration. S1B and S1C are set at 20% RE penetration, where only hydro and solar type RE are considered. This is because, under Malaysian natural geographical conditions, bio, wind, and marine type energies are not as favorable as solar and hydro. S1D has been set to assume the very aggressive scenario of RE penetration, 50%, and assume possible initiation capacities of bio, wind, and marine. This is to further understand how the dynamics of WEF would behave under extreme assumptions.
The impact of RE penetration on the WEF nexus of Malaysia can be seen from several angle. As different energy types come with different fixed and operational costs, LCOE would be an important key indicator to consider in this scenario. Dynamics of water use from different energy types, which includes water use from conventional energy, are also included. Emissions, which are inseparable from the energy sector, are also an important indicator.
Table 3, Table 4 and Table 5 provide the list of relevant constants. Table 6 provides the list of scenario values and Table 7 provides the list of key indicators.
Table 3.
LCOE by type.
Table 4.
CO2e emissions by type.
Table 5.
Water withdrawal by type.
Table 6.
Scenario 1 (S1).
Table 7.
Key indicators for S1.
4.2. Scenario S2
Malaysia, which is a member state of Integrated Nuclear Infrastructure Review Missions (INIR) and recently initiated an infrastructure review led by the International Atomic Energy Agency (IAEA) [49], always has adoption of nuclear energy in the horizon [50]. Despite the challenges [51], such as uncertainty of ASEAN countries in adopting nuclear energy due to uncertainty of dealing with radioactive wastes as well as the economic competitiveness of nuclear energy, and the postponement of deployment plans [52], it is necessary, important, and interesting to consider the impacts of nuclear energy penetration upon the WEF nexus in Malaysia.
This scenario considers the four sub-scenarios in which two are without nuclear penetration (S2A, S2B) and two are with nuclear penetration (S2C, S2D). This is to include and look into the dynamics of expansion of conventional energy without aggressive RE penetration, as described by stakeholders (E1, E2) as the norm for Malaysia. As such, “desired RE penetration” has been set to 5% on all four sub-scenarios. In S2B, an equal amount of weightage has been given to gas, coal, oil, and diesel. However, in S2C and S2D, oil and diesel have been excluded entirely, as pointed out by the stakeholders that there are no plans to further expand them. Nuclear penetration has been set to 10% and 20% in S2C and S2D, respectively, with corresponding equal weightage in gas and coal adjustments. Similar to the energy scenario in S1, important variables to look at are LCOE, total emissions per year, and total water withdrawn yearly due to electricity generation. Table 8 provides the list of scenario values to investigate the same key indicators as S1, which is given in Table 7.
Table 8.
Scenario S2.
5. Results and Discussion
5.1. Scenario S1
Figure 13, Figure 14, Figure 15, Figure 16 and Figure 17 show the results for scenario S1. Figure 13 show that for S1B, S1C, and S1D, LCOE would rise steadily, following an S-shaped curve, from approximately MYR 0.27/kWh to MYR 0.35 at 2050. Towards 2050, it is shown that LCOE for complete zero RE penetration would be in-between S1B and S1C. This is natural since LCOE for solar is higher than for hydro-electric. It can be seen that S1A, which is the scenario of aggressive RE penetration, displays LCOE that is significantly higher than other scenarios, reaching MYR 0.46/kWh towards 2050. While the LCOE may double for an aggressive RE penetration scenario, the selection of RE type plays a major role in determining the hike in LCOE. As opposed to S1B and S1C that also considers increasing RE share, the significant difference in the increase of LCOE is contributed by expansions in bio-energy, marine, and wind, which are difficult under Malaysia’s geographical setting.
Figure 13.
S1—LCOE.
Figure 14.
S1—Energy Total|CO2e emissions per year.
Figure 15.
S1—Total water withdrawn yearly due to electricity generation.
Figure 16.
S1—Total water consumed due to electricity generation.
Figure 17.
S1—Water withdrawn per electricity produced.
CO2e emissions will be at their highest (S1A) if we continue our current energy scenarios, which reached 110,000 kTCO2e/year in 2050, doubling from the value in 2015. S1B and S1C, moderate RE penetration scenarios of 20%, are lower at approximately 80,000 kTCO2e/year. S1D shows the least CO2e emissions per year at roughly 50% of business-as-usual, at 60,000 kTCO2e/year in 2050.
Water use per year from electricity generation are given by Figure 15 (withdrawal) and Figure 16 (consumption). The water withdrawal of electricity generation is a yearly value while the water consumption is the total water consumed up until 2050. It can be seen that water consumption of electricity generation is a very small amount as compared to its water withdrawal because the total water consumed up until 2050 is the same as a year of total water withdrawal when comparing Figure 15 and Figure 16. By continuing the current energy policy plans (S1A), Malaysia would reach 25 TL of water withdrawal per year due to electricity generation. Moderate RE penetration scenarios (S1B and S1C) would have a slower rate of increase in water withdrawal to approximately 21 TL/year by 2050. On the contrary, an aggressive RE scenario (S1D) shows the slowest increase in water withdrawal for electricity generation, which reached only 17 TL/year. Water consumption of electricity generation follows the decreasing order of S1A, S1B, S1C, and S1D, from approximately 26 TL to 19 TL.
Figure 17 shows water withdrawn per unit of electricity produced measured in L/kWh. If Malaysia proceeds with the current energy scenario (S1A), the water withdrawal per unit of electricity produced would increase from approximately 127 L/kWh to 140 L/kWh. By having a moderate level of RE penetration, i.e., 20%, water withdrawal per electricity produced can be reduced from 127 L/kWh to approximately 123 L/kWh, as shown by scenarios S1B and S1C. On the extreme side, a 50% RE penetration will result in 102 L/kWh water withdrawal per electricity produced in 2050.
From this set of results, it is, thus, a balance between environmental control and socio-economy considerations. It is, without a doubt, that some level of RE penetration must be present for Malaysia because Figure 17 shows that water withdrawal per electricity produced will only increase if no changes are made to the current energy situation while all other levels of RE penetration (20%–50%) will result in a reduced water withdrawal per electricity produced. However, becoming aggressive (50%) may not favor the socio-economy side of things since the LCOE will be almost double of the other scenarios.
5.2. Scenario S2
Figure 18 shows the LCOE behaviour for scenario S2. Maintaining RE penetration at 5% without any nuclear power would increase LCOE to MYR 0.35/kWh (S2A) and MYR 0.53/kWh (S2B), respectively. S2B is significantly higher because diesel has a high LCOE. On the other hand, LCOE would be maintained at MYR 0.27/kWh if there is nuclear penetration, as depicted by S2C (10%) and S2D (20%). This is consistent with the fact that nuclear energy is considerably cheaper as compared to other energy types.
Figure 18.
S2—LCOE.
Figure 19 shows the CO2e emissions for scenario S2. For CO2e emissions per year, the projected values are roughly equal for all four sub-scenarios at 112,000–114,000 kTCO2e/year. With nuclear adoption added to the mix of fossil fuel energies, without the expansion of RE as shown in S1, these CO2e emissions are naturally higher. Albeit having very similar values of CO2e emissions, it is noticeable that, with the addition of nuclear energy, total CO2e emissions per year will be somewhat reduced.
Figure 19.
S2—Energy Total|CO2e emissions per year.
Water withdrawal and consumption per year for all four sub-scenarios, as shown in Figure 20 and Figure 21, are 24 TL/year, and 24 TL, respectively. These values are higher than when there are some RE penetration, which was in the range of 17–21 TL/year. The water withdrawn per unit of electricity produced shows a similar growth rate across all four sub-scenarios until approximately 2045 where they stabilize at approximately 139 L/kWh, as shown in Figure 22. It is natural that a mixture of fossil fuel energy and nuclear would have a higher value of water withdrawn per unit of electricity production as compared to a mixture with considerable RE penetration, which is in the region of 102–127 L/kWh.
Figure 20.
S2—Total water withdrawn due to electricity generation.
Figure 21.
S2—Total water consumed due to electricity generation.
Figure 22.
S2—Water withdrawn per unit of electricity produced.
Considering the LCOE, CO2e emissions, and water use in energy production, nuclear energy can be recommended for adoption into the Malaysian setting. However, beyond these key indicators, the feasibility of nuclear energy adoption in Malaysia must further be analyzed with other factors, especially social acceptance and public perception. As pointed out by Misnon et al. [53], while the public may generally agree on the adoption of nuclear energy, few are well versed with the benefits of nuclear energy. In addition, risks of nuclear power accidents, such as those experienced by Fukushima, Japan in 2011 [54], adds upon the complications of nuclear power adoption. On top of that, there are strong links between nuclear energy and nuclear power [55]. The possibility of nuclear weapon development, which might provoke wars, has to be well-controlled should nuclear energy be adopted. Consequently, the option of deregulating and liberalizing the energy market becomes more difficult if nuclear power comes into play because it is necessary that a central authority keep all risks in check.
6. Conclusions
While it is undeniable that RE penetration is, in general, good for the energy sector and the overall energy outlook for a country, this fact remains relative and debatable for Malaysia because of its geographical and climatic conditions. A reasonable RE penetration of 20%, as shown by the results of scenario S1, shows that, not only will LCOE remain at acceptable levels, but also water usage, withdrawals, and consumption as well as CO2e emissions will be reduced. As such, a policy recommendation stemming from results of S1 is that Malaysia should implement a target RE penetration of approximately 20% set to be achieved within the near future, which is well-aligned with the SDG goal 7 target 7.2 that aims to substantially increase global RE share.
Nuclear power plays an important role because of its high power density, low running costs, and low CO2e emissions. On top of that, the alternative replacement i.e., renewable energy, may not be sufficient to account for the entire country’s energy demand largely due to their relatively lower energy efficiencies. This is because the nation cannot afford to over expand its RE share when the costs are still high since doing so would effect a prohibitive LCOE. As such, from the results of S2, a recommended policy for Malaysia is to implement necessary research into the adoption of nuclear energy since this coincides well with the SDG goal 7 target 7.1, which outlines the need to ensure accessibility to affordable and modern energy services.
Author Contributions
A.H.P.T. performed the literature review, employed the methodology, constructed the systems model, analysed the simulation results, and wrote the original draft. E.H.Y. conducted the initial background understanding, liaised with key stakeholders, provided the software, secured the funding, and reviewed the manuscript.
Funding
This research was funded by UCL Engineering and UCL Australia.
Acknowledgments
The authors wish to thank all interviewees and participants for their keen participation in this research.
Conflicts of Interest
The authors declare no conflict of interest.
References
- Brears, R. The Green Economy and the Water-Energy-Food Nexus; Palgrave Macmillan: Basingstoke, UK, 2017. [Google Scholar]
- Pullin, J. Organizational Renewal—Tearing down the Functional Silos; AME Study Group on Functional Organization: Rolling Meadows, IL, USA, 1989; pp. 4–14. [Google Scholar]
- Hoff, H. Understanding the Nexus; Background Paper for the Bonn2011 Nexus Conference; Stockholm Environment Institute: Stockholm, Sweden, 2011; pp. 1–52. [Google Scholar]
- World Energy Council. Water for Energy; World Energy Council: London, UK, 2010; ISBN 9780946121106. [Google Scholar]
- UN-Water. The United Nations World Water Development Report 2014 Water and Energy; United Nations Educational, Scientific and Cultural Organization: Paris, France, 2014; Volume 1, ISBN 978-92-3-104259-1. [Google Scholar]
- Gheewala, S.H.; Silalertruksa, T.; Nilsalab, P.; Mungkung, R.; Perret, S.R.; Chaiyawannakarn, N. Water footprint and impact of water consumption for food, feed, fuel crops production in Thailand. Water 2014, 6, 1698–1718. [Google Scholar] [CrossRef]
- Dillon, B.M.; Barrett, C.B. Global Oil Prices and Local Food Prices: Evidence from East Africa. Am. J. Agric. Econ. 2015, 98, 154–171. [Google Scholar] [CrossRef]
- Food and Agriculture Organization of the United Nations (FAO). The Water-Energy-Food Nexus—A New Approach in Support of Food Security and Sustainable Agriculture; Food and Agriculture Organization of the United Nations: Rome, Italy, 2014; pp. 1–11.
- Finley, J.W.; Seiber, J.N. The nexus of food, energy, and water. J. Agric. Food Chem. 2014, 62, 6255–6262. [Google Scholar] [CrossRef] [PubMed]
- Lesbirel, S.H. Diversification and Energy Security Risks: The Japanese Case. Jpn. J. Polit. Sci. 2016, 5, 1–22. [Google Scholar] [CrossRef]
- World Economic Forum. Global Energy Architecture Performance Index Report 2016; World Economic Forum: Cologny, Switzerland, 2016; p. 36. [Google Scholar]
- Yergin, D. Yergin—Ensuring Energy Security. Foreign Aff. 2016, 1, 69–82. [Google Scholar] [CrossRef]
- Sovacool, B.K.; Brown, M.A. Competing Dimensions of Energy Security: An International Perspective. Annu. Rev. Environ. Resour. 2010, 35, 77–108. [Google Scholar] [CrossRef]
- International Renewable Energy Association (IRENA). Renewable Energy in the Water, Energy and Food Nexus; IRENA: Abu Dhabi, UAE, 2015; pp. 1–125.
- Asia Pacific Energy Research Centre (APERC). A Quest for Energy Security in the 21st Century Resources and Constraints; Asia Pacific Energy Research Centre: Tokyo, Japan, 2007; ISBN 978-4-931482-35-7. [Google Scholar]
- Onamics Global Risk Consulting. Energy Security Index Central and Eastern Europe; Onamics LLC: Washington, DC, USA, 2005; pp. 1–31. [Google Scholar]
- Scheepers, M.; Seebregts, A.; Jong, J.; Maters, H. European Energy Standarts for Energy Security of Supply; ECN: Petten, The Netherlands, 2006; p. 68. [Google Scholar]
- U.S. Energy Information Administration. Country Analysis Brief: Malaysia. Available online: https://www.eia.gov/beta/international/analysis.php?iso=MYS (accessed on 1 August 2017).
- Energy Commission. Malaysia Energy Statistics 2015; Energy Commission: Putrajaya, Malaysia, 2015; p. 84.
- Energy Commision. Peninsular Malaysia Electricity Supply Industry Outlook 2016; Energy Commission: Putrajaya, Malaysia, 2016; p. 73.
- Jalal, T.S.; Bodger, P. National Energy Policies and the Electricity Sector in Malaysia. In Proceedings of the 2009 3rd International Conference on Energy and Environment (ICEE), Malacca, Malaysia, 7–8 December 2009. [Google Scholar]
- Economic Planning Unit. Eleventh Malaysia Plan; Economic Planning Unit: Putrajaya, Malaysia, 2015; ISBN 9789675842085.
- Sharifuddin, S. Methodology for quantitatively assessing the energy security of malaysia and other southeast asian countries. Energy Policy 2014, 65, 574–582. [Google Scholar] [CrossRef]
- Sovacool, B.K.; Bulan, L.C. Energy security and hydropower development in Malaysia: The drivers and challenges facing the Sarawak Corridor of Renewable Energy (SCORE). Renew. Energy 2012, 40, 113–129. [Google Scholar] [CrossRef]
- Hardy, L.; Garrido, A.; Juana, L. Evaluation of Spain’s water-energy nexus. Int. J. Water Resour. Dev. 2012, 28, 151–170. [Google Scholar] [CrossRef]
- Keskinen, M.; Someth, P.; Salmivaara, A.; Kummu, M. Water-energy-food nexus in a transboundary river basin: The case of Tonle Sap Lake, Mekong River Basin. Water 2015, 7, 5416–5436. [Google Scholar] [CrossRef]
- Spiegelberg, M.; Baltazar, D.E.; Sarigumba, M.P.E.; Orencio, P.M.; Hoshino, S.; Hashimoto, S.; Taniguchi, M.; Endo, A. Unfolding livelihood aspects of the Water–Energy–Food Nexus in the Dampalit Watershed, Philippines. J. Hydrol. Reg. Stud. 2017, 11, 53–68. [Google Scholar] [CrossRef]
- Yang, H.; Zhou, Y.; Liu, J. Land and water requirements of biofuel and implications for food supply and the environment in China. Energy Policy 2009, 37, 1876–1885. [Google Scholar] [CrossRef]
- Karatayev, M.; Rivotti, P.; Sobral Mourão, Z.; Konadu, D.D.; Shah, N.; Clarke, M. The water-energy-food nexus in Kazakhstan: Challenges and opportunities. Energy Procedia 2017, 125, 63–70. [Google Scholar] [CrossRef]
- Semertzidis, T. Can energy systems models address the resource nexus? Energy Procedia 2015, 83, 279–288. [Google Scholar] [CrossRef]
- Keairns, D.L.; Darton, R.C.; Irabien, A. The Energy-Water-Food Nexus. Annu. Rev. Chem. Biomol. Eng. 2016, 7, 239–262. [Google Scholar] [CrossRef] [PubMed]
- Endo, A.; Burnett, K.; Orencio, P.M.; Kumazawa, T.; Wada, C.A.; Ishii, A.; Tsurita, I.; Taniguchi, M. Methods of the water-energy-food nexus. Water 2015, 7, 5806–5830. [Google Scholar] [CrossRef]
- Albrecht, T.R.; Crootof, A.; Scott, C.A. The Water-Energy-Food Nexus: A systematic review of methods for nexus assessment. Environ. Res. Lett. 2018, 13, 043002. [Google Scholar] [CrossRef]
- Sterman, J.D. Business Dynamics: Systems Thinking and Modeling for a Complex World; McGraw-Hill: New York City, NY, USA, 2000; ISBN 978-0-07-231135-8. [Google Scholar]
- International Energy Agency. Energy Supply Security 2014 Part 3. Emergency Response of IEA Countries; International Energy Agency: Paris, France, 2014; pp. 1–105.
- Dahlan, Z. National Development Planning Practices in Malaysia; Implementation Coordination Unit of the Prime Minister’s Department: Putrajaya, Malaysia, 2015.
- Bala, B.K.; Hossain, M.A. Modeling of food security and ecological footprint of coastal zone of Bangladesh. Environ. Dev. Sustain. 2009, 12, 511–529. [Google Scholar] [CrossRef]
- Bala, B.K.; Hossain, M.A. Modeling of Ecological Footprint and Climate Change Impacts on Food Security of the Hill Tracts of Chittagong in Bangladesh. Environ. Model. Assess. 2013, 18, 39–55. [Google Scholar] [CrossRef]
- Bala, B.K.; Alias, E.F.; Arshad, F.M.; Noh, K.M.; Hadi, A.H.A.A. Modelling of food security in Malaysia. Simul. Model. Pract. Theory 2014, 47, 152–164. [Google Scholar] [CrossRef]
- Duran-Encalada, J.A.; Paucar-Caceres, A.; Bandala, E.R.; Wright, G.H. The Impact of Global Climate Change on Water Quantity and Quality: A system dynamics approach to the US-Mexican transborder region. Eur. J. Oper. Res. 2016, 256, 567–581. [Google Scholar] [CrossRef]
- Feng, Y.Y.; Chen, S.Q.; Zhang, L.X. System dynamics modeling for urban energy consumption and CO2 emissions: A case study of Beijing, China. Ecol. Model. 2013, 252, 44–52. [Google Scholar] [CrossRef]
- Eker, S.; Van Daalen, E. A Supply Demand Model for Exploration of the Future of the Dutch Gas Sector. In Proceedings of the 31st International Conference of the System Dynamics Society, Cambridge, MA, USA, 21–25 July 2013; pp. 1–24. [Google Scholar]
- Ford, A. System Dynamics and the Electric Power Industry. Syst. Dyn. Rev. 1997, 13, 57–85. [Google Scholar] [CrossRef]
- United Nations Development Programme (UNDP). Malaysia Millennium Development Goals Report 2015; United Nations Malaysia: Kuala Lumpur, Malaysia, 2016; Volume 53, ISBN 9788578110796. [Google Scholar]
- United Nations Development Programme (UNDP). Sustainable Development Goals Booklet; United Nations Development Programme: New York City, NY, USA, 2015; Volume 1. [Google Scholar]
- Salvatore, J. World Energy Perspective—Cost of Energy Technologies; World Energy Council: London, UK, 2013; p. 48. [Google Scholar]
- Projected Costs of Generating Electricity 2010; Organisation for Economic Co-operation and Development/International Energy Agency: Paris, France, 2010.
- World Nuclear Association. Comparison of Lifecycle Greenhouse Gas Emissions of Various Electricity Generation Source; WNA: London, UK, 2011; p. 6. [Google Scholar]
- Chatzis, I. IAEA Starts Review of Malaysia’s Nuclear Power Infrastructure Development. 2016. Available online: https://www.iaea.org/newscenter/news/iaea-starts-review-of-malaysias-nuclear-power-infrastructure-development (accessed on 2 March 2017).
- Musa, Z. Malaysia Needs to Go for Nuclear Energy. Available online: https://www.thestar.com.my/business/business-news/2016/11/30/malaysia-needs-to-go-for-nuclear-energy/ (accessed on 2 March 2017).
- Mesina, K. Malaysia Nuclear Power Corporation’s CEO Talks about Nuclear Sector’s Challenges in Asia. 2017. Available online: http://asian-power.com/power-utility/in-focus/malaysia-nuclear-power-corporations-ceo-talks-about-nuclear-sectors-challenge (accessed on 2 March 2017).
- Carvalho, M. Nancy: Malaysia Will Only Have Nuclear Plants after 2030. Available online: https://www.thestar.com.my/news/nation/2016/11/03/malaysia-to-have-nuclear-power-after-2030 (accessed on 2 March 2017).
- Misnon, F.A.; Hu, Y.S.; Rahman, I.A.; Yasir, M.S. Malaysian public perception towards nuclear power energy-related issues. AIP Conf. Proc. 2017, 1799, 020006. [Google Scholar]
- Demetriou, D. Japan Earthquake, Tsunami and Fukushima Nuclear Disaster: 2011 Review. Available online: http://www.telegraph.co.uk/news/worldnews/asia/japan/8953574/Japan-earthquake-tsunami-and-Fukushima-nuclear-disaster-2011-review.html (accessed on 2 March 2017).
- Higgin, D. The Links between Nuclear Power and Nuclear Weapons; Campaign for Nuclear Disarmament: London, UK, 2006; p. 235. [Google Scholar]
© 2019 by the authors. Licensee MDPI, Basel, Switzerland. This article is an open access article distributed under the terms and conditions of the Creative Commons Attribution (CC BY) license (http://creativecommons.org/licenses/by/4.0/).





















