FFC-NMR Power Supply with Hybrid Control of the Semiconductor Devices
Abstract
:1. Introduction
- Electrical resistance: ;
- Self-inductance: ;
- Magnetic flux density/magnet current ratio: ;
- Maximum magnet current: .
- Accurate unlimited repetition of the magnetic flux density cycles;
- Accurate current level definition (current error better than 0.01%);
- Current ripple: ;
- Linear transitions between magnetic flux density levels (“upward” and “downward”);
- Fast “upward” and “downward” transients (less than 3.5 ms).
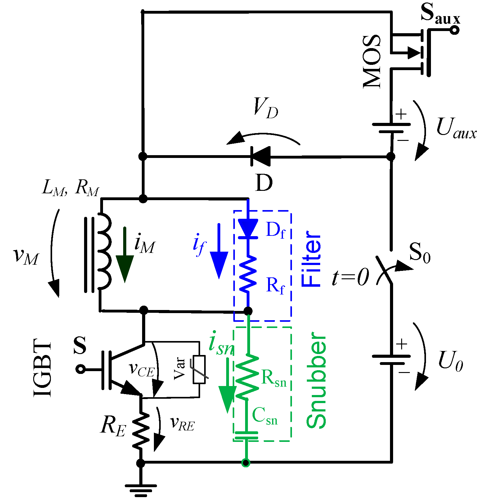
- Main power source, U0;
- Auxiliary power source, ;
- IGBT semiconductor, S (IGBT IXGH16N170);
- Auxiliary semiconductor, (MOSFET SPP11N60S5);
- Magnet filter (Df, Rf);
- Semiconductor snubber (Csn, Rsn) and varistor (Var);
- Diode, D;
- Equalization resistor, RE;
- Power supply main ON/OFF switch, S.
2. Operation Modes Methods
- As an ON/OFF switch;
- Linearly.
2.1. Upward Transient
2.2. Downward Transient
3. Hybrid Control
4. Experimental Results
5. Conclusions
Author Contributions
Funding
Data Availability Statement
Conflicts of Interest
Abbreviations
| FFC | Fast Field Cycling |
| IGBT | Insulated Gate Bipolar Transistor |
| MOSFET | Metal Oxide Semiconductor Field Effect Transistor |
| NMR | Nuclear Magnetic Resonance |
| PI | Proportional-Integral |
References
- Kimmich, R. (Ed.) Field-Cycling NMR Relaxometry: Instrumentation, Model Theories and Applications; Royal Society of Chemistry: London, UK, 2018; Volume 18, ISBN 978-1-78801-154-9. [Google Scholar]
- Noack, F. Progress in NMR Spectroscopy; Pergamon Press: Oxford, UK, 1986; Volume 18, pp. 171–276. [Google Scholar]
- Kimmich, R. NMR—Tomography, Diffusometry, Relaxometry; Springer: Berlin/Heidelberg, Germany, 1997. [Google Scholar]
- Anoardo, E.; Galli, G.; Ferrante, G. Fast-field-cycling NMR: Applications and instrumentation. Appl. Magn. Reson. 2001, 20, 365–404. [Google Scholar] [CrossRef]
- Sousa, D.M. Field Cycling NMR Relaxometry: Instrumentation, Model Theories and Applications; Kimmich, R., Ed.; The Royal Society of Chemistry: London, UK, 2018; Chapter 5; pp. 118–137. [Google Scholar]
- Seitter, R.-O.; Kimmich, R. Magnetic Resonance: Relaxometers, Encyclopedia of Spectroscopy and Spectrometry; London Academic Press: London, UK, 1999; pp. 2000–2008. [Google Scholar]
- Kimmich, R.; Anoardo, E. Field-cycling NMR relaxometry. Prog. Nucl. Magn. Reson. Spectrosc. 2004, 44, 257–320. [Google Scholar] [CrossRef]
- Steele, R.M.; Korb, J.-P.; Ferrante, G.; Bubici, S. New applications and perspectives of fast field cycling NMR relaxometry. Magn. Reson. Chem. 2015, 54, 502–509. [Google Scholar] [CrossRef]
- Sousa, D.M.; Marques, G.D.; Sebastião, P.J.; Ribeiro, A.C. New isolated gate bipolar transistor two-quadrant chopper power supply for a fast field cycling nuclear magnetic resonance spectrometer. Rev. Sci. Instrum. 2003, 74, 4521–4528. [Google Scholar] [CrossRef]
- Job, C.; Zajicek, J.; Brown, M.F. Fast field-cycling nuclear magnetic resonance spectrometer. Rev. Sci. Instrum. 1996, 67, 2113–2122. [Google Scholar] [CrossRef]
- Rommel, E.; Mischker, K.; Osswald, G.; Schweikert, K.H.; Noack, F. A powerful NMR field-cycling device using GTOs and MOSFETs for relaxation dispersion and zero-field studies. J. Magn. Reson. 1986, 70, 219–234. [Google Scholar] [CrossRef]
- Ferrante, G.; Sykora, S. Technical aspects of fast Field Cycling. Adv. Inorg. Chem. 2005, 7, 405–470. [Google Scholar]
- Kresse, B.; Privalov, A.F. Broadband fast field-cycling relaxometer: Requirements, instrumentation and verification. In Field-Cycling NMR Relaxometry: Instrumentation, Model Theories and Applications; Kimmich, R., Ed.; Royal Society of Chemistry: London, UK, 2018; Volume 18, pp. 88–117. ISBN 978-1-78801-154-9. [Google Scholar]
- Hotra, O.; Samila, A. A Low-Cost Digital Pulsed Coherent Spectrometer for Investigation of NQR in Layered Semiconductor GaSe and InSe Crystals. Electronics 2020, 9, 1996. [Google Scholar] [CrossRef]
- Sousa, D.M.; Marques, G.D.; Cascais, J.M.; Sebastião, P.J. Desktop fast-field cycling nuclear magnetic resonance relaxometer. Solid State Nucl. Magn. Reson. 2010, 38, 36–43. [Google Scholar] [CrossRef]
- Roque, A.; Sousa, D.M.; Margato, E.; Machado, V.M.; Sebastião, P.J.; Marques, G.D. Magnetic Flux Density Distribution in the Air Gap of a Ferromagnetic Core With Superconducting Blocks: ThreeDimensional Analysis and Experimental NMR Results. IEEE Trans. Appl. Supercond. 2015, 25, 4301609. [Google Scholar] [CrossRef]
- Schweikert, K.H.; Krieg, R.; Noack, F. A high-field air-cored magnet coil design for fast-field-cycling NMR. J. Magn. Reson. 1988, 78, 77–96. [Google Scholar] [CrossRef]
- Lips, O.; Privalov, A.F.; Dvinskikh, S.; Fujara, F. Magnet design with high B0 homogeneity for fast-field-cycling NMR applications. J. Magn. Reson. 2001, 149, 22–28. [Google Scholar] [CrossRef]
- Mohan, N.; Undeland, T.; Robins, W. Power Electronics: Converters, Applications and Design, 3rd ed.; John Wiley &Sons: Hoboken, NJ, USA, 2003. [Google Scholar]
- Anoardo, E.; Kruber, S.; Forte, G.O.; Dominguez, G.A. New trends in field-cycling NMR technology. In Field-Cycling NMR Relaxometry: Instrumentation, Model Theories and Applications; Kimmich, R., Ed.; Royal Society of Chemistry: London, UK, 2018; Volume 18, pp. 67–87. ISBN 978-1-78801-154-9. [Google Scholar]
- Kruk, D. Essentials of the theory of spin relaxation as needed for field-cycling NMR. In Field-Cycling NMR Relaxometry: Instrumentation, Model Theories and Applications; Kimmich, R., Ed.; Royal Society of Chemistry: London, UK, 2018; Volume 18, pp. 42–66. ISBN 978-1-78801-154-9. [Google Scholar]
- Honegger, P.; Overbeck, V.; Strate, A.; Appelhagen, A.; Sappl, M.; Heid, E.; Schroder, C.; Ludwig, R.; Steinhauser, O. Understanding the nature of nuclear magnetic resonance relaxation by means of fast-field-cycling relaxometry and molecular dynamics simulations—The validity of relaxation models. J. Phys. Chem. Lett. 2020, 11, 2165–2170. [Google Scholar] [CrossRef]
- Sousa, D.M.; Fernandes, P.A.L.; Marques, G.D.; Ribeiro, A.C.; Sebastião, P.J. Novel pulsed switched power supply for a fast field cycling NMR spectrometer. Solid State Nucl. Magn. Reson. 2004, 25, 160–166. [Google Scholar] [CrossRef]
- Alavi, O.; Van Cappellen, L.; De Ceuninck, W.; Daenen, M. Practical Challenges of High-Power IGBT’s I-V Curve Measurement and Its Importance in Reliability Analysis. Electronics 2021, 10, 2095. [Google Scholar] [CrossRef]
- Nguyen, M.H.; Kwak, S. Enhance Reliability of Semiconductor Devices in Power Converters. Electronics 2020, 9, 2068. [Google Scholar] [CrossRef]
- Wang, L.; Vermulst, B.; Duarte, J.; Huisman, H. Thermal Stress ReZduction of Power MOSFET with Dynamic Gate Voltage Control and Circulation Current Injection in Electric Drive Application. Electronics 2020, 9, 2025. [Google Scholar] [CrossRef]
- Orts-Grau, S.; Balaguer-Herrero, P.; Alfonso-Gil, J.C.; Martínez-Márquez, C.I.; Gimeno-Sales, F.J.; Seguí-Chilet, S. One-Cycle Zero-Integral-Error Current Control for Shunt Active Power Filters. Electronics 2020, 9, 2008. [Google Scholar] [CrossRef]
- Rogina, M.R.; Rodríguez, A.; Vázquez, A.; Lamar, D.G.; Hernando, M.M. Event-Focused Digital Control to Keep High Efficiency in a Wide Power Range in a SiC-Based Synchronous DC/DC Boost Converter. Electronics 2020, 9, 2154. [Google Scholar] [CrossRef]
- Bauer, W.; Baranowski, J. Fractional PIλD Controller Design for a Magnetic Levitation System. Electronics 2020, 9, 2135. [Google Scholar] [CrossRef]
- Franklin, G.F.; Powell, J.D.; Emami-Naeini, A.; Powell, J.D. Feedback Control of Dynamic Systems; Pearson Education: New York, NY, USA, 2011. [Google Scholar]
- Ogata, K. Modern Control Engineering; Instrumentation and Controls Series; Pearson Education: Upper Saddle River, NJ, USA, 2010. [Google Scholar]
- Kimmich, R.; Fatkullin, N. Self-diffusion studies by intra- and inter-molecular spin-lattice relaxometry using field-cycling: Liquids, plastic crystals, porous media, and polymer segments. Prog. Nucl. Magn. Reson. Spectrosc. 2017, 101, 18–50. [Google Scholar] [CrossRef]
- Fraenza, C.C.; Greenbaum, S.G.; Suarez, S.N. Nuclear Magnetic Resonance Relaxation Pathways in Electrolytes for Energy Storage. Int. J. Mol. Sci. 2023, 24, 10373. [Google Scholar] [CrossRef] [PubMed]












Disclaimer/Publisher’s Note: The statements, opinions and data contained in all publications are solely those of the individual author(s) and contributor(s) and not of MDPI and/or the editor(s). MDPI and/or the editor(s) disclaim responsibility for any injury to people or property resulting from any ideas, methods, instructions or products referred to in the content. |
© 2023 by the authors. Licensee MDPI, Basel, Switzerland. This article is an open access article distributed under the terms and conditions of the Creative Commons Attribution (CC BY) license (https://creativecommons.org/licenses/by/4.0/).
Share and Cite
Roque, A.; Sousa, D.M.; Sebastião, P.J.; Silva, V.; Margato, E. FFC-NMR Power Supply with Hybrid Control of the Semiconductor Devices. J. Low Power Electron. Appl. 2023, 13, 52. https://doi.org/10.3390/jlpea13030052
Roque A, Sousa DM, Sebastião PJ, Silva V, Margato E. FFC-NMR Power Supply with Hybrid Control of the Semiconductor Devices. Journal of Low Power Electronics and Applications. 2023; 13(3):52. https://doi.org/10.3390/jlpea13030052
Chicago/Turabian StyleRoque, António, Duarte M. Sousa, Pedro J. Sebastião, Vítor Silva, and Elmano Margato. 2023. "FFC-NMR Power Supply with Hybrid Control of the Semiconductor Devices" Journal of Low Power Electronics and Applications 13, no. 3: 52. https://doi.org/10.3390/jlpea13030052
APA StyleRoque, A., Sousa, D. M., Sebastião, P. J., Silva, V., & Margato, E. (2023). FFC-NMR Power Supply with Hybrid Control of the Semiconductor Devices. Journal of Low Power Electronics and Applications, 13(3), 52. https://doi.org/10.3390/jlpea13030052

