Advanced Modelling and Performance Analysis of a Separately Excited Direct-Current Motor Powered by Photovoltaic Generators Using Maximum Power Point Tracking Techniques
Abstract
1. Introduction
1.1. Background
1.2. Literature Review
1.3. Contributions
1.4. Paper Structure
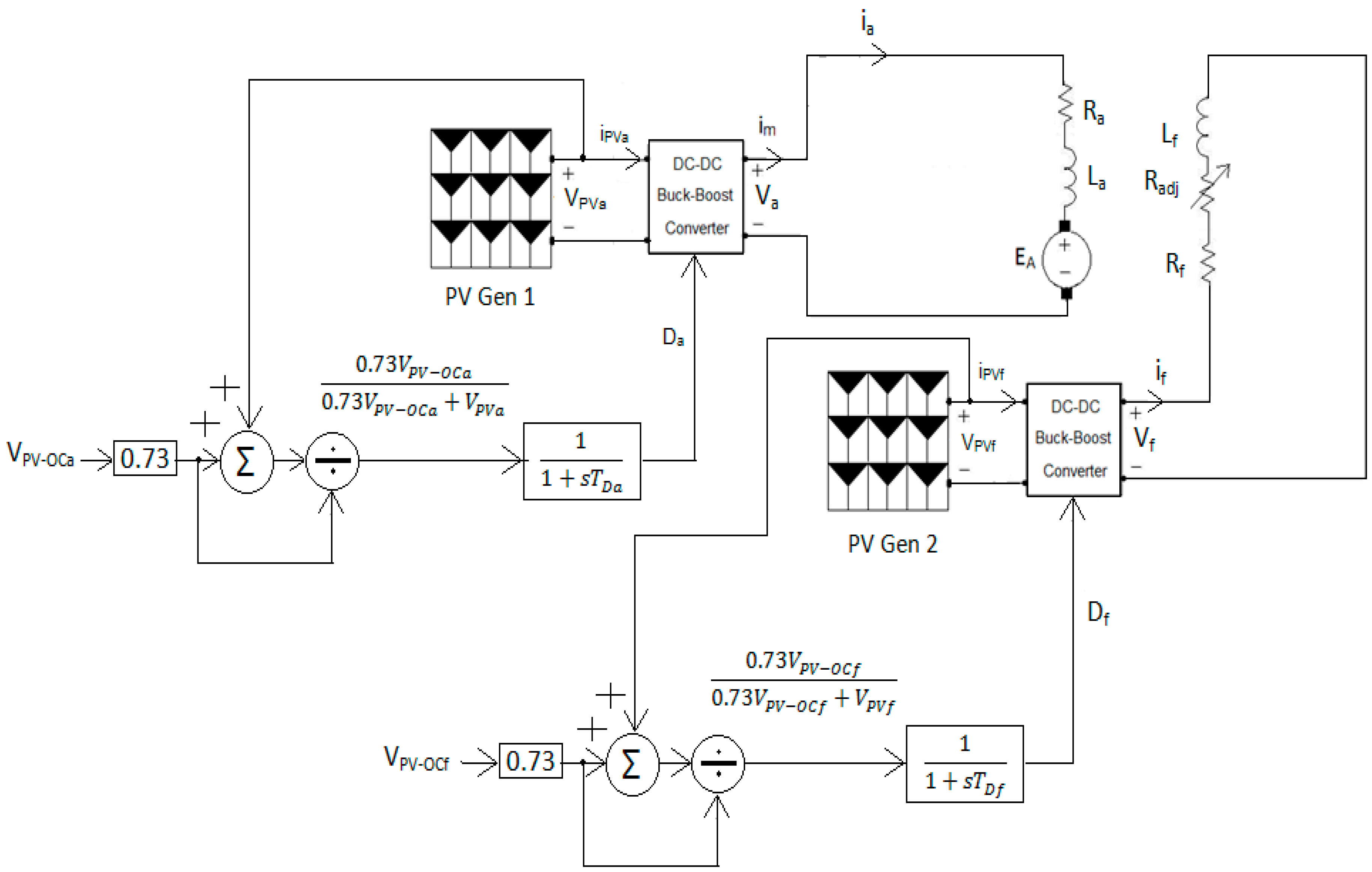
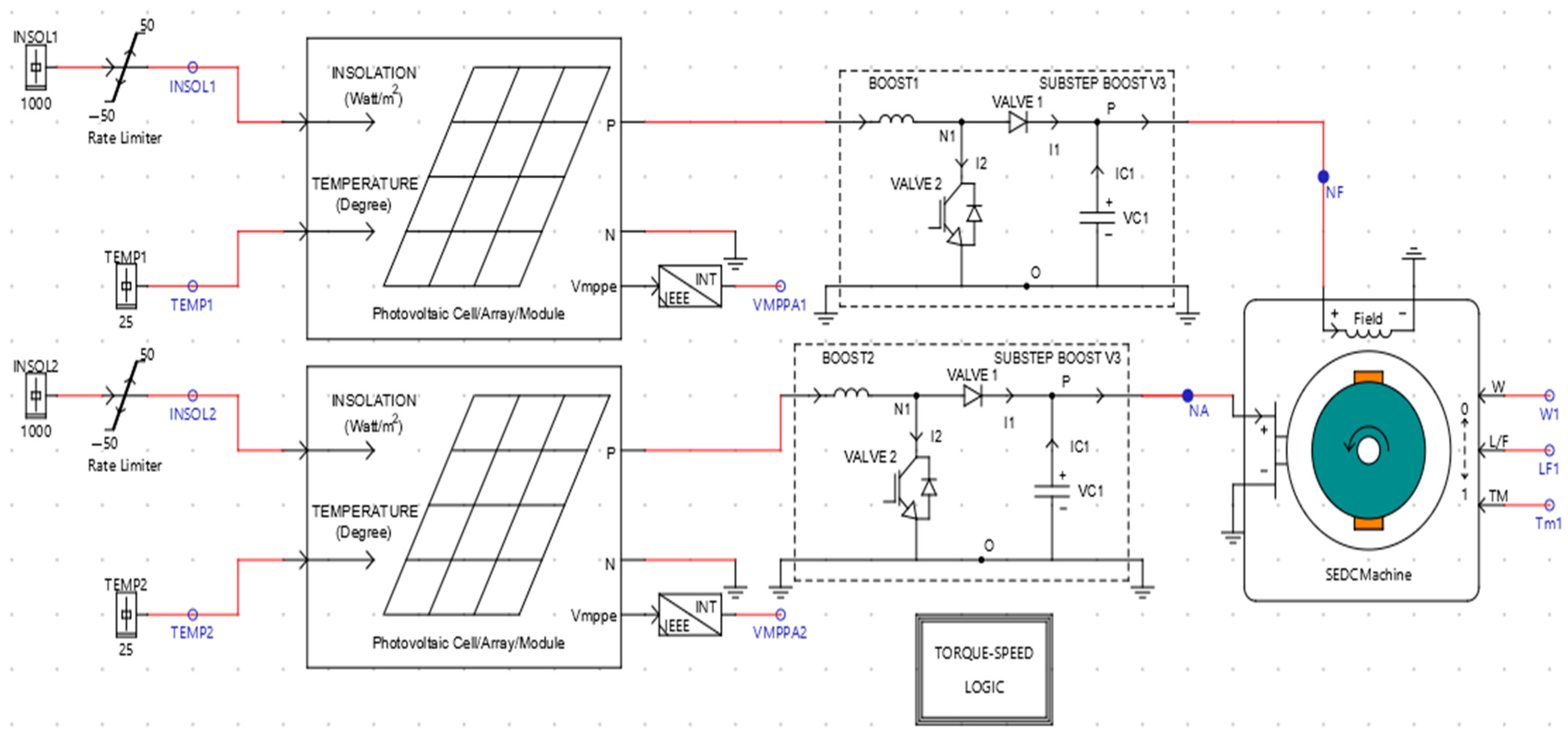
2. Methodological Framework
2.1. System Setup and Details
2.2. Design of Photovoltaic Generators and Dynamic Modelling of the System
2.2.1. Photovoltaic Design and Output Characteristics and Fractional Open-Circuit Voltage Controllers
2.2.2. Mathematical Dynamic Model for SEDC Motors
2.2.3. DC-DC Converters (Buck–Boost)
3. Numerical Simulations and Analysis
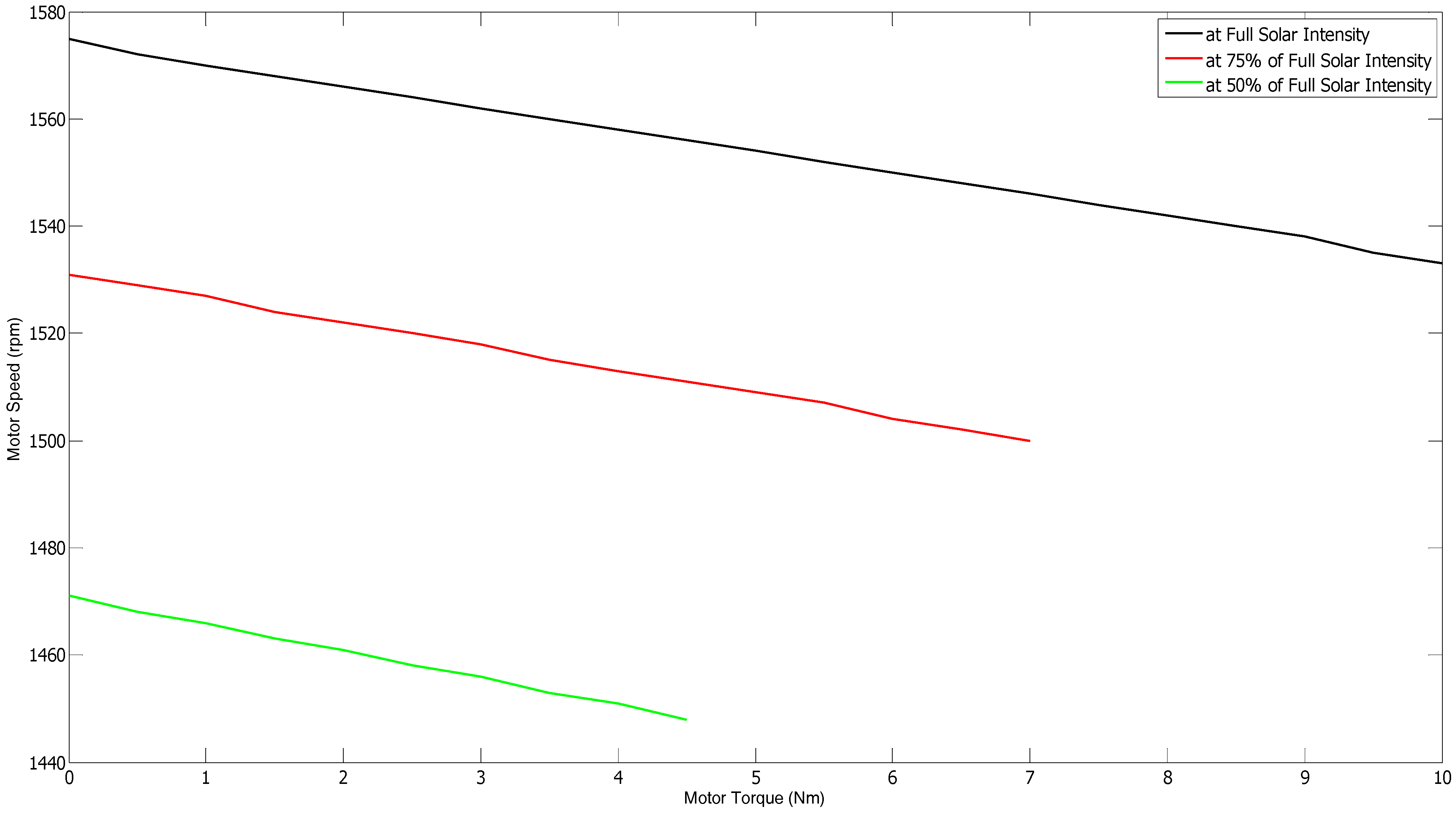
3.1. System Performance Under Full Solar Irradiance and Varied Motor Loading
3.2. System Behaviour at 75% Solar Intensity and Varied Motor Loading
3.3. System Behaviour at 50% Solar Intensity and Varied Motor Loading
3.4. Steady-State Output Characteristics of a DC Separately Excited Motor Under Various Solar Irradiance Levels
3.5. Steady-State Output Characteristics Using a Realistic Model
4. Conclusions and Future Works
Future Works
Author Contributions
Funding
Data Availability Statement
Conflicts of Interest
Nomenclature
| Abbreviation | Description |
| PV | Photovoltaic. |
| SEDC | Separately Excited Direct-Current. |
| FLC | Fuzzy logic controller. |
| NN | Neural network. |
| PI | Proportional–Integral. |
| OID | Proportional–integral–derivative. |
| P&O | Perturbation and Observation. |
| PEMFC | Proton-Exchange Membrane Fuel Cells. |
| ASV-CSA | Adaptive Step Value with Cuckoo Search Algorithm. |
| PV-WPSs | Photovoltaic Water-Pumping Systems. |
| PSO | Particle Swarm Optimization. |
| RTDS | Real-time digital simulator. |
| MPPT | Maximum Power Point Tracking. |
| FOCV | Fractional open-circuit voltage. |
| DCSE | Direct current separately excited motor. |
| VPV | PV output terminal voltage. |
| IPV | PV output current. |
| Vd | Output voltage of DC-DC buck–boost converter. |
| Va | Armature terminal voltage of the SEDC motor. |
| Vf | Field terminal voltage of the SEDC motor. |
| Iph | Photon current. |
| La | Armature winding inductance. |
| Ra | Armature winding resistance. |
| Rf | Field winding resistance. |
| Lf | Field winding inductance. |
| If | Motor field current. |
| Ia | Motor armature current. |
| Im | Motor load current. |
| J | Rotor and load moment of inertia. |
| ω | Rotational speed of the rotor. |
| TDa, TDf | Time constants of the duty cycles of the DC-DC converters for armature and field circuits. |
| Da | Duty cycle of the armature buck–boost circuit. |
| Df | Duty cycle of the field buck–boost circuit. |
| K | Constant depending on the machine design. |
| Φ | Flux per pole. |
| TL | Load torque. |
| IPV | Output load current of the PV array (A). |
| VPV | Output voltage of the PV array (V). |
| Ns | Number of series-connected PV cells. |
| Np | Number of parallel-connected PV cells. |
| I0 | Reverse saturation current of the diode (A). |
| q | Elementary charge (~1.6 × 10⁻19 C). |
| n | Diode ideality factor. |
| k | Boltzmann’s constant (~1.38 × 10⁻23 J/K). |
| T | Ambient temperature (K). |
| d/dt | Time derivative. |
Appendix A
- The numerical values for the system’s parameters are as follows: Lf = 10 mH, Rf = 120 Ω, V = 120 V, LA = 18 mH, RA = 0.24 Ω, J = 15 kg·m2, TDa = 1 ms, and TDf = 0.1 ms.
| Full Solar Irradiance | 75% of Full Irradiance | 50% of Full Irradiance | |
|---|---|---|---|
| (V/A10) | −0.0000002448 | −0.00000409564 | −0.00021566167 |
| (V/A9) | 0.000020221518 | 0.00025368261 | 0.0089053426 |
| (V/A8) | −0.00071025735 | −0.0066827305 | −0.15639491 |
| (V/A7) | 0.013832714 | 0.097612823 | 1.5229452 |
| (V/A6) | −0.16327544 | −0.86413501 | −8.9880971 |
| (V/A5) | 1.1990814 | 4.7596023 | 33.003923 |
| (V/A4) | −5.4118479 | −16.111235 | 74.478767− |
| (V/A3) | 14.277315 | 31.878 | 98.243414 |
| (V/A2) | −19.834429 | −33.214329 | −68.241193 |
| (V/A) | 10.88503 | 13.670886 | 18.725203 |
| (V) | 147.89258 | 139.30756 | 127.20767 |
| Full Solar Irradiance | 75% of Full Irradiance | 50% of Full Irradiance | |
|---|---|---|---|
| (V/A10) | −0.0000002448 | −0.00000409564 | −0.00021566167 |
| (V/A9) | 0.000020221518 | 0.00025368261 | 0.0089053426 |
| (V/A8) | −0.00071025735 | −0.0066827305 | −0.15639491 |
| (V/A7) | 0.013832714 | 0.097612823 | 1.5229452 |
| (V/A6) | −0.16327544 | −0.86413501 | −8.9880971 |
| (V/A5) | 1.1990814 | 4.7596023 | 33.003923 |
| (V/A4) | −5.4118479 | −16.111235 | 74.478767− |
| (V/A3) | 14.277315 | 31.878 | 98.243414 |
| (V/A2) | −19.834429 | −33.214329 | −68.241193 |
| (V/A) | 10.88503 | 13.670886 | 18.725203 |
| (V) | 147.89258 | 139.30756 | 127.20767 |
| Value | |
|---|---|
| (wb/A5) | −4.1835132 × 10−20 |
| (wb/A4) | 8.7567746 × 10−19 |
| (wb/A3) | 5.494725 × 10−18 |
| (wb/A2) | −0.0037 |
| (wb/A2) | 0.138 |
| (wb/A2) | 0.0062 |
References
- Frikha, M.A.; Croonen, J.; Deepak, K.; Benômar, Y.; El Baghdadi, M.; Hegazy, O. Multiphase Motors and Drive Systems for Electric Vehicle Powertrains: State of the Art Analysis and Future Trends. Energies 2023, 16, 768. [Google Scholar] [CrossRef]
- Rafin, S.M.S.H.; Ahmed, R.; Haque, M.A.; Hossain, M.K.; Haque, M.A.; Mohammed, O.A. Power Electronics Revolutionized: A Comprehensive Analysis of Emerging Wide and Ultrawide Bandgap Devices. Micromachines 2023, 14, 2045. [Google Scholar] [CrossRef] [PubMed]
- Wang, Z.; Li, J.; Hu, C.; Li, X.; Zhu, Y. Hybrid energy storage system and management strategy for motor drive with high torque overload. J. Energy Storage 2024, 75, 109432. [Google Scholar] [CrossRef]
- Katche, M.L.; Makokha, A.B.; Zachary, S.O.; Adaramola, M.S. A Comprehensive Review of Maximum Power Point Tracking (MPPT) Techniques Used in Solar PV Systems. Energies 2023, 16, 2206. [Google Scholar] [CrossRef]
- Kandemir, E.; Cetin, N.S.; Borekci, S. A comprehensive overview of maximum power extraction methods for PV systems. Renew. Sustain. Energy Rev. 2017, 78, 93–112. [Google Scholar] [CrossRef]
- Guanghua, L.; Siddiqui, F.A.; Aman, M.M.; Shah, S.H.H.; Ali, A.; Soomar, A.M.; Shaikh, S. Improved maximum power point tracking algorithms by using numerical analysis techniques for photovoltaic systems. Results Eng. 2024, 21, 101740. [Google Scholar] [CrossRef]
- Abuashour, M.I.; Sweidan, T.O. A Dynamical and steady state performance analysis of DC series motor and induction motor powered by an autonomous PV generator using MPPT. Int. J. Eng. Syst. Model. Simul. 2019, 11, 69–83. [Google Scholar] [CrossRef]
- Aashoor, F.A.O.; Robinson, F.V.P. Maximum power point tracking of photovoltaic water pumping system using fuzzy logic controller. In Proceedings of the 2013 48th International Universities’ Power Engineering Conference (UPEC), Dublin, Ireland, 2–5 September 2013; pp. 1–5. [Google Scholar] [CrossRef]
- Laabidi, H.; Mami, A. Grid connected Wind-Photovoltaic hybrid system. In Proceedings of the 2015 5th International Youth Conference on Energy (IYCE), Pisa, Italy, 27–30 May 2015; pp. 1–8. [Google Scholar]
- El Hassouni, B.; Ourahou, M.; Ayrir, W.; Haddi, A.; Amrani, A.G. A Study of Efficient MPPT Techniques for Photovoltaic System Using Boost Converter. Int. J. Emerg. Electr. Power Syst. 2018, 19, 20170180. [Google Scholar] [CrossRef]
- Mansouri, A.; El Magri, A.; Lajouad, R.; El Myasse, I.; Younes, E.K.; Giri, F. Wind energy based conversion topologies and maximum power point tracking: A comprehensive review and analysis. e-Prime-Adv. Electr. Eng. Electron. Energy 2023, 6, 100351. [Google Scholar] [CrossRef]
- Kassem, A.M. Modeling, analysis and neural MPPT control design of a PV-generator powered dc motor-pump system. WSEAS Trans. Syst. Arch. 2011, 10, 399–412. [Google Scholar]
- Asim, M.; Tariq, M.; Mallick, M.A.; Ashraf, I. An Improved Constant Voltage Based MPPT Technique for PMDC Motor. Int. J. Power Electron. Drive Syst. (IJPEDS) 2016, 7, 1330–1336. [Google Scholar] [CrossRef]
- Sweidan, T.; Widyan, M.; Rifai, M. Perturbation and Observation as MPPT for Highly Penetrated Grid-Integrated PV Generator Considering Symmetrical Three-Phase Fault. Int. J. Power Energy Convers. 2019, 10, 225–240. [Google Scholar]
- Abuashour, M.I.; Widyan, M.; Sweidan, T.O.; Almomani, M. Modeling, Simulations and Operational Performance of a Stand-Alone Hybrid Wind/PV Energy System Supplying Induction Motor for Pumping Applications. Int. J. Eng. Syst. Model. Simul. 2018, 10, 12–25. [Google Scholar]
- Shukla, T.; Nikolovski, S. A Solar Photovoltaic Array and Grid Source-Fed Brushless DC Motor Drive for Water-Pumping Applications. Energies 2022, 16, 6133. [Google Scholar] [CrossRef]
- Eswaraiah, B.; Balakrishna, K. Design and development of different adaptive MPPT controllers for renewable energy systems: A comprehensive analysis. Sci. Rep. 2024, 14, 21627. [Google Scholar] [CrossRef] [PubMed]
- Fatah, A.; Boutabba, T.; Benlaloui, I.; Drid, S.; Mahmoud, M.M.; Hussein, M.M.; Mbasso, W.F.; Hussein, H.S.; Ewias, A.M. Design, and dynamic evaluation of a novel photovoltaic pumping system emulation with DS1104 hardware setup: Towards innovative in green energy systems. PLoS ONE 2024, 19, e0308212. [Google Scholar] [CrossRef] [PubMed]
- Farhat, M.; Barambones, O. Advanced Control Scheme Optimization for Stand-Alone Photovoltaic Water Pumping Systems. Computation 2024, 12, 224. [Google Scholar] [CrossRef]
- Al Mashhadany, Y.; Keream, S.S.; Algburi, S.; Alrawi, A.A.A. Analysis of High Performance of Separately Excited DC Motor Speed Control Based on Chopper Circuit. In Proceedings of the 2023 16th International Conference on Developments in eSystems Engineering (DeSE), Istanbul, Türkiye, 18–20 December 2023; pp. 19–23. [Google Scholar] [CrossRef]
- Wubu, D.A.; Salau, A.O.; Alitasb, G.K. Particle Swarm Optimization Algorithm Based Fuzzy PID Controller Design for Speed Tracking Control of Separately Excited DC Motor. Adv. Control Appl. Eng. Ind. Syst. 2024, e237. [Google Scholar] [CrossRef]
- Sridhar, R.; Dhar, S. Performance analysis of a standalone PV system with reduced switch cascaded multilevel inverter. Int. J. Power Energy Convers. 2015, 6, 107–127. [Google Scholar] [CrossRef]
- Patel, M.R. Wind and Solar Power System; CRC Press LLC: Abingdon, UK, 1999. [Google Scholar]
- Ong, C.-M. Dynamic Simulation of Electric Machinery: Using MATLAB/SIMULINK; Prentice Hall PTR: Upper Saddle River, NJ, USA, 1998; p. 07458. [Google Scholar]
- Jain, S.; Agarwal, V. Comparison of the performance of maximum power point tracking schemes applied to single-stage grid-connected photovoltaic systems. Electr. Power Appl. IET 2007, 5, 753–762. [Google Scholar] [CrossRef]
- Mohan, N.; Undel, T.M. Power Electronics: Converters, Applications, and Design; John Wiley & Sons: Hoboken, NJ, USA, 2007. [Google Scholar]
- Abu-Siada, A.; Islam, S.M. Chapter 23-Applications of Power Electronics in Renewable Energy Systems. In Power Electronics Handbook, 5th ed.; Rashid, M.H., Ed.; Butterworth-Heinemann: Oxford, UK, 2024; pp. 797–843. [Google Scholar]
- Eldali, F. Chapter 30-Power Electronics for Distributed Energy. In Power Electronics Handbook, 5th ed.; Rashid, M.H., Ed.; Butterworth-Heinemann: Oxford, UK, 2024; pp. 977–992. [Google Scholar]
- Kolhe, M.; Joshi, J.C.; Kothari, D.P. Performance analysis of a directly coupled photovoltaic water-pumping system. IEEE Trans. Energy Convers. 2004, 19, 613–618. [Google Scholar] [CrossRef]
- Guerrero-Ramirez, E.; Martinez-Barbosa, A.; Contreras-Ordaz, M.A.; Guerrero-Ramirez, G.; Guzman-Ramirez, E.; Barahona-Avalos, J.L.; Adam-Medina, M. DC Motor Drive Powered by Solar Photovoltaic Energy: An FPGA-Based Active Disturbance Rejection Control Approach. Energies 2022, 15, 6595. [Google Scholar] [CrossRef]
- Sorouri, H.; Sedighizadeh, M.; Oshnoei, A.; Khezri, R. An intelligent adaptive control of DC–DC power buck converters. Int. J. Electr. Power Energy Syst. 2022, 141, 108099. [Google Scholar] [CrossRef]
- Mustafa, R.J.; Gomaa, M.R.; Al-Dhaifallah, M.; Rezk, H. Environmental Impacts on the Performance of Solar Photovoltaic Systems. Sustainability 2020, 12, 608. [Google Scholar] [CrossRef]
- Raj, A.; Praveen, R. Highly efficient DC-DC boost converter implemented with improved MPPT algorithm for utility level photovoltaic applications. Ain Shams Eng. J. 2022, 13, 101617. [Google Scholar] [CrossRef]
- Alkuhayli, A.; Noman, A.M.; Al-Shamma’a, A.A.; Abdurraqeeb, A.M.; Alharbi, M.; Hussein Farh, H.M.; Qamar, A. Enhancing Photovoltaic-Powered DC Shunt Motor Performance for Water Pumping Through Fuzzy Logic Optimization. Machines 2024, 12, 442. [Google Scholar] [CrossRef]















| Reference | Authors | Problem Addressed | Proposed Solution |
|---|---|---|---|
| [1] | Frikha et al. (2023) | Challenges in multiphase motor and drive systems for EVs | Explored cutting-edge advancements and predicted future trends in EV powertrains |
| [2] | Rafin et al. (2023) | Advancements in power electronics using wide and ultrawide bandgap devices | Provided a thorough evaluation of emerging power electronics technologies |
| [3] | Ze Wang et al. (2024) | Torque overload in motor drives with energy storage systems | Developed a hybrid energy storage and management framework |
| [4] | Katche et al. (2023) | Maximizing PV system efficiency through MPPT | Conducted an in-depth review of advanced MPPT methods |
| [5] | Kandemir et al. (2017) | Extracting peak power from PV systems | Reviewed state-of-the-art MPPT techniques for higher efficiency |
| [6] | Lyu et al. (2024) | Enhancing MPPT algorithms for PV applications | Utilized numerical methods for performance improvement in MPPT |
| [7] | Abuashour et al. (2019) | Dynamic performance analysis of PV-powered DC motors | Used FOCV MPPT to evaluate motor responses under different conditions |
| [8] | Aashoor & Robinson (2013) | Improving PV water pumping with MPPT | Implemented fuzzy-logic-based MPPT for superior tracking performance |
| [9] | Laabidi & Mami (2015) | Hybrid systems combining wind and PV energy | Devised control mechanisms for optimized wind/PV integration |
| [10] | El Hassouni et al. (2018) | Boosting MPPT efficiency in PV systems | Evaluated MPPT with boost converters for high efficiency |
| [11] | Mansouri et al. (2023) | Wind energy conversion challenges with MPPT | Conducted a review of MPPT techniques tailored for wind systems |
| [12] | Kassem (2011) | Controlling PV-powered motor pump systems | Proposed neural-network-based MPPT for enhanced control |
| [13] | Asim et al. (2016) | Limitations of constant voltage-based MPPT | Developed an improved MPPT approach for PMDC motor applications |
| [14] | Sweidan et al. (2019) | Stability concerns in grid-connected PV systems | Used P&O MPPT for large-signal stability evaluation |
| [15] | Abuashour et al. (2018) | Performance of hybrid wind/PV systems for pumping | Assessed hybrid energy systems through modelling and simulations |
| [16] | Shukla & Nikolovski (2022) | PV/grid hybrid systems for water pumping | Designed a system using brushless DC motors for efficient operation |
| [17] | Eswaraiah & Balakrishna (2024) | Adaptive MPPT controllers for renewable systems | Developed and analyzed advanced adaptive MPPT controllers |
| [18] | Fatah et al. (2024) | PV system emulation for water pumping | Introduced a PV emulator with dynamic analysis and hardware validation |
| [19] | Farhat & Barambones (2024) | Optimizing standalone PV water-pumping systems | Proposed advanced optimization strategies for off-grid solutions |
| [20] | Al Mashhadany et al. (2023) | Speed regulation in DC motors using chopper circuits | Integrated high-performance control for precise motor speed management |
| [21] | Wubu et al. (2024) | Speed tracking in DC motors | Developed a PSO-optimized fuzzy PID controller for improved tracking accuracy |
| [22] | Sridhar et al. (2015) | Multilevel inverters in PV systems | Analyzed cascaded inverter configurations for reduced switch counts |
| [23] | Patel (1999) | Integration of wind and solar energy systems | Offered a comprehensive guide to hybrid system integration techniques |
| [24] | Ong (1998) | Dynamic simulation in electric machinery | Explored dynamic behaviour through simulation techniques |
| [25] | Jain & Agarwal (2007) | MPPT in grid-tied PV systems | Compared MPPT schemes for grid-connected PV applications |
| [26] | Mohan & Undel (2007) | Power electronics in renewable systems | Highlighted applications and challenges in renewable power electronics |
| [27] | Abu-Siada & Islam (2024) | Distributed energy integration with power electronics | Addressed the integration challenges of distributed energy resources |
| [28] | Eldali (2024) | Distributed energy systems and power electronics | Explored advanced electronics for seamless energy resource integration |
| [29] | Kolhe et al. (2004) | Performance of PV-powered water-pumping systems | Evaluated performance metrics for directly coupled systems |
| [30] | Antonio & Luis (2021) | PV-powered DC motor control | Developed FPGA-based control for enhanced disturbance rejection |
| Parameter | Feeding Armature Circuit | Feeding Field Circuit | ||||
|---|---|---|---|---|---|---|
| Intensity Level | ||||||
| 100% (Full) | 75% | 50% | 100% (Full) | 75% | 50% | |
| Open-Circuit Voltage, VOC (V) | 166.2 | 157 | 143.9 | 171.4 | 161.9 | 148.5 |
| Short-Circuit Current, ISC (A) | 13.65 | 10.24 | 6.824 | 1.978 | 1.484 | 0.989 |
| Parameters | 100% of Solar Irradiance | 75% of Full Solar Irradiance | 50% of Full Solar Irradiance | ||||||
|---|---|---|---|---|---|---|---|---|---|
| The step change in motor load | 10 | 7 | 4 | 3 | 5 | 7 | 2 | 0 | 4 |
| Motor armature current IA (A) | 13.4 | 9.379 | 5.36 | 4.182 | 6.969 | 9.757 | 2.936 | 0 | 5.872 |
| Motor field current IF (A) | 1.058 | 1.058 | 1.058 | 0.9849 | 0.9849 | 0.9849 | 0.9034 | 0.9034 | 0.9034 |
| (rpm) | 1533 | 1546 | 1558 | 1518 | 1509 | 1500 | 1461 | 1471 | 1451 |
| Duty cycle of the DC-DC converter for the armature circuit, | 0.6581 | 0.4619 | 0.4394 | 0.4381 | 0.4587 | 0.5438 | 0.4388 | 0.4181 | 0.4986 |
| for armature circuit (V) | 63.94 | 143.4 | 157 | 147.5 | 135.7 | 96.52 | 134.2 | 146 | 105.5 |
| Motor armature voltage at MPP (V) | 123.07 | 115 | 105.4 | ||||||
| The duty cycle for the filed circuit, | 0.4593 | 0.4593 | 0.4593 | 0.4628 | 0.4628 | 0.4628 | 0.514 | 0.514 | 0.514 |
| for field circuit (V) | 149.4 | 149.4 | 149.4 | 137.2 | 137.2 | 137.2 | 102.5 | 102.5 | 102.5 |
| Motor field terminal voltage at MPP (V) | 127 | 118.2 | 108.4 | ||||||
| Parameters | 100% of Solar Irradiance | 75% of Full Solar Irradiance | 50% of Full Solar Irradiance |
|---|---|---|---|
| The step change in motor load torque, N.m | 5 | 5 | 5 |
| Motor armature current, A | 6.8 | 6.8 | 7.1 |
| Motor field current, A | 1.1 | 1 | 1 |
| Motor rotational speed, (rpm) | 1038.6 | 1035.9 | 1031.1 |
| Armature voltage, V | 149.8 | 146.4 | 141 |
| Field voltage, V | 128.5 | 125.8 | 121.6 |
Disclaimer/Publisher’s Note: The statements, opinions and data contained in all publications are solely those of the individual author(s) and contributor(s) and not of MDPI and/or the editor(s). MDPI and/or the editor(s) disclaim responsibility for any injury to people or property resulting from any ideas, methods, instructions or products referred to in the content. |
© 2024 by the authors. Licensee MDPI, Basel, Switzerland. This article is an open access article distributed under the terms and conditions of the Creative Commons Attribution (CC BY) license (https://creativecommons.org/licenses/by/4.0/).
Share and Cite
Alasali, F.; Sweidan, T.O.; Abuashour, M.I.; Holderbaum, W. Advanced Modelling and Performance Analysis of a Separately Excited Direct-Current Motor Powered by Photovoltaic Generators Using Maximum Power Point Tracking Techniques. J. Low Power Electron. Appl. 2024, 14, 56. https://doi.org/10.3390/jlpea14040056
Alasali F, Sweidan TO, Abuashour MI, Holderbaum W. Advanced Modelling and Performance Analysis of a Separately Excited Direct-Current Motor Powered by Photovoltaic Generators Using Maximum Power Point Tracking Techniques. Journal of Low Power Electronics and Applications. 2024; 14(4):56. https://doi.org/10.3390/jlpea14040056
Chicago/Turabian StyleAlasali, Feras, Tha’er O. Sweidan, Mohammed I. Abuashour, and William Holderbaum. 2024. "Advanced Modelling and Performance Analysis of a Separately Excited Direct-Current Motor Powered by Photovoltaic Generators Using Maximum Power Point Tracking Techniques" Journal of Low Power Electronics and Applications 14, no. 4: 56. https://doi.org/10.3390/jlpea14040056
APA StyleAlasali, F., Sweidan, T. O., Abuashour, M. I., & Holderbaum, W. (2024). Advanced Modelling and Performance Analysis of a Separately Excited Direct-Current Motor Powered by Photovoltaic Generators Using Maximum Power Point Tracking Techniques. Journal of Low Power Electronics and Applications, 14(4), 56. https://doi.org/10.3390/jlpea14040056

