Abstract
Traditional educational systems and learning have been significantly impacted by the quick growth of information and communication technology. Moreover, the learning process is increasingly important for socioeconomic and business success in our modern society. Therefore, at present, cloud computing is crucially important in connection with e-learning systems. The goal of this research is to conduct a thorough assessment of scientific production in the field of e-learning and cloud technology fields using the bibliometric analysis method’s quantitative approach in order to comprehensively review and analyze the subject. The current study reviews the literature by focusing on specific research areas and revealing certain trends. The research examines 637 articles published between 2007 and 2022 in the Web of Science database (WoS) using the VOSviewer software version 1.6.18 (Leiden University, The Netherlands) and bibliometrix R-package. The goal of this research is to conduct a thorough assessment of scientific production in the field of e-learning and cloud technology fields using the bibliometric analysis method’s quantitative approach to comprehensively review and analyze the subject. Currently, there is no unified approach and extensive bibliometric review that tackle both of these topics cohesively; thus, this research aims to fill this gap. The results shed light on the structure, evolution, main trends, and effect of the research field of e-learning systems based on cloud computing by intensively evaluating and analyzing the scientific output, key contributions to the subject, and possible directions for future research. The most productive country in terms of scientific knowledge and number of citations is China. It is noteworthy that the interest of researchers comes from various regions of the world, while the most prolific authors come from Serbia, Japan, and Romania. The average citation number per document is 6.8, while the most citations were obtained by highly influential article about critical factors influencing learner satisfaction for successful e-learning. Regarding the conceptual structure that assists researchers to understand keyword evolution and trend, four clusters were identified, which reside around the topics “Technology”, “Education”, “Delivery Systems” and “Cloud services”. Given these points, the current study’s implications reveal the significance of e-learning technologies based on cloud computing, along with the direct correlation between these two elements.
1. Introduction
At this point in time, Electronic-learning (E-learning) is a widely established method of education. In general, E-Learning is becoming the preferred method of education in the future [1] due to an increase in users, a variety of learning services, and the expansion of educational content. A specifically created digital learning environment can facilitate learning at the student’s convenience in terms of time, location, and speed [2]. Such dedicated platforms can boost student engagement and result in better learning outcomes with higher levels of satisfaction and competency.
The concept of e-learning is one of the most cutting-edge educational technologies available today, which substantially improves traditional learning systems with the aid of electronic resources, software programs, and a virtual learning environment. In general, the term “E-learning” has several different names and labels such as Distance Learning, Internet-Based Training (IBT), Computer-Based Training (CBT), or Web-Based Training (WBT). There are also several definitions for the concept in the scientific literature, which include:
- Any type of learning that contains web-based education and is made possible using the internet service [3];
- Obtaining and using knowledge that is primarily facilitated and delivered by electronic methods [4];
- Easing access to resources and services, as well as long-distance communications and cooperation, which improves learning quality [5];
- A technology that is able to provide some or all of a course outside a set time and location [6];
- Exploitation of Information and communication technology (ICT) in a variety of educational processes to assist and improve learning in higher education institutions. It can include ICT to supplement traditional classroom instruction, online learning, or a combination of the two [7].
- In its most broad sense, any learning that is facilitated by electronic processes and hardware [8].
All in all, e-learning enables the transfer of digitized knowledge from online sources in the form of electronic educational materials for beneficiaries with the use of electronic devices such as laptops, desktops, and mobile devices. The aid of non-electronic education based on books and lectures is undoubtedly vital, but it is also important to recognize the value and effectiveness of technology-based learning.
For this reason, platforms based on cloud computing technology can provide flexibility and ease in the learning environment to complement conventional learning pedagogies because of a number of inherent features. Additionally, with the capacity to dynamically supply and de-provision computing resources as necessary, cloud computing enables flexibility, scalability, pay-as-you-go, and measurable service.
In fact, it is challenging to provide a succinct description of the notion of cloud computing because both academics and industry consultancy companies are continuously examining the subject. In addition, the new resource is still in its early stages, and there is no universally accepted definition. With this in mind, ref. [9] analyzed 36 definitions of cloud computing technology with the intention of obtaining a proper overview of the topic. Refs. [10,11] present cloud computing as a new paradigm that provides distinct features, positive market prospects, and new opportunities.
All in all, in essence, cloud computing is a business model based on information technology that is offered as a service over the Internet. It allows for the on-demand delivery of hardware and software computing services to customers in a self-service manner, regardless of device or location, with high levels of quality, in a dynamically scalable, quickly provisioned, shared, and virtualized manner, and with little service provider interaction.
Therefore, e-learning systems are perfectly suited for cloud computing. To be effective, e-learning systems integrate people, pedagogy, and technology [12]. By the same token, e-learning systems include the use of the internet along with other significant technologies to create educational materials, instruct students, and manage courses within a company or organization [13].
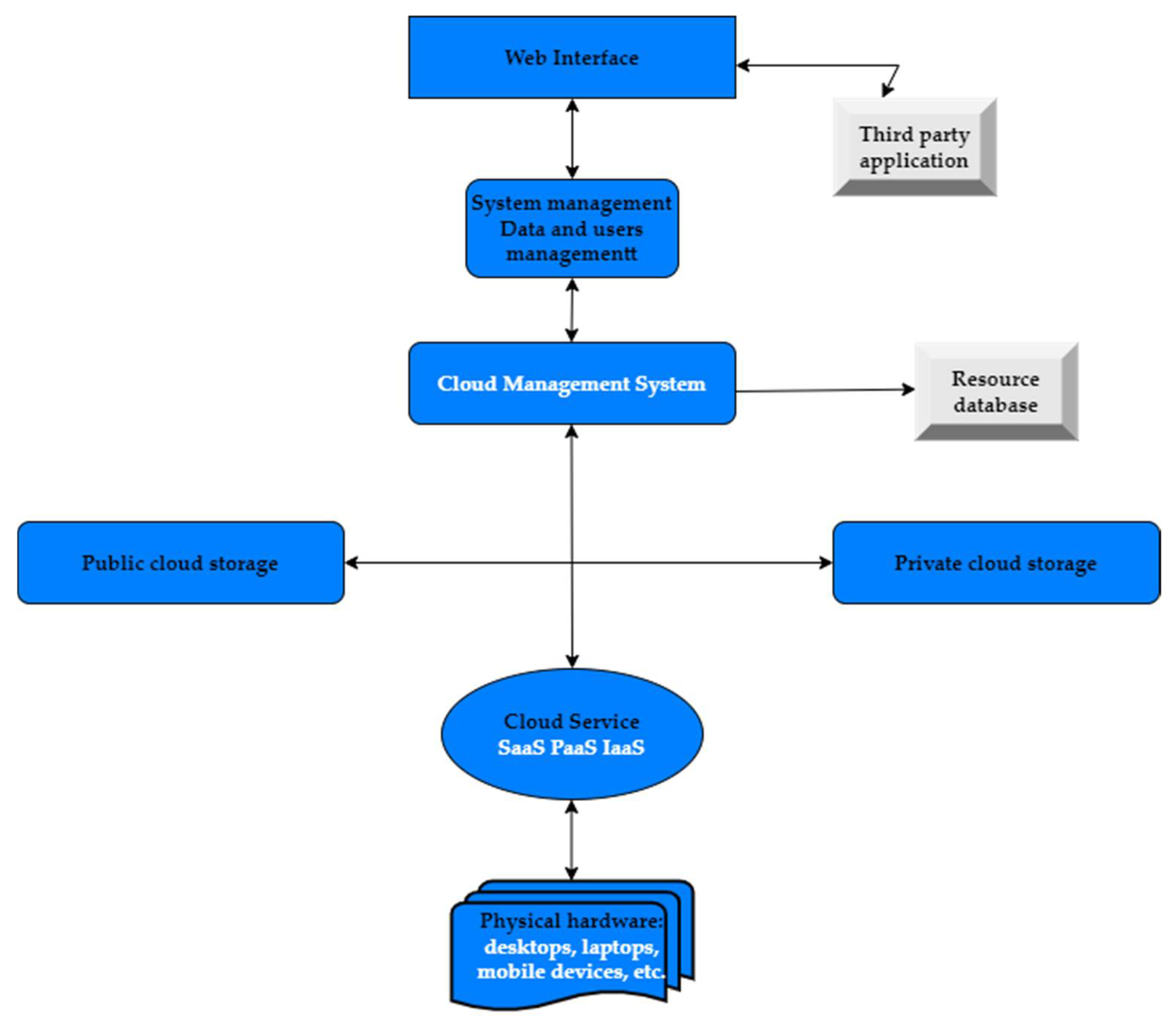
As an illustration, Figure 1 presents the simplified architecture of an e-learning system based on cloud computing technology. The SaaS, PaaS, and IaaS acronyms are used with the following interpretation:
Figure 1.
A simplified cloud computing-based E-Learning system architecture. Source: The authors.
- SaaS = Software as a service: user information, applications, business processes;
- PaaS = Platform as a service: programming processes, databases, execution;
- IaaS = Infrastructure as a service: network, servers, operating systems, storage.
To put it another way, the development of a digitally literate workforce and the satisfaction of the continuing demands of society for fast and lifelong learning skills offered in increasingly convenient ways are made possible by e-learning [14]. Integrating materials into e-learning platforms and facilitating easy access across platforms can greatly increase the learning process and boost learning effectiveness.
Equally important, the recent advancements in cloud computing technologies have transformed the Internet’s static nature into one that is highly dynamic, enabling users to run various software applications and communicate effortlessly, exchange information, create apps, or learn online. For this reason, cloud computing represents one of the newest technological innovations that is expected to have a meaningful impact on the teaching and learning process. Moreover, the need for e-learning in the corporate sector is continuously rising, which creates more and more opportunities for higher education available online.
At the same time, e-learning processes generally need a lot of technology and software. Coupled with the fact that many educational institutions cannot afford to make such investments, cloud computing could be an appropriate solution. Of course, the installation of an e-learning system based on cloud computing has certain unique challenges and requires a particular strategy [15]. First, cloud computing systems are greatly scalable which generates easy, simple, and straightforward resources for users. Secondly, clients do not require any specialized understanding of the Cloud concept in order to use technology to link their machines to the server where applications have been set up and are being used.
With this in mind, the uniqueness and strengths of this study are demonstrated by the fact that it summarizes and reports the findings of important papers on the topic of cloud-based technology for E-learning.
The current research includes 637 papers examined directly from the WoS database applying the bibliometric research method to enhance our understanding and knowledge of the subject. Due to its methodical approach to study selection, the bibliometric analysis presents a significant contribution to the field of cloud computing and e-learning research. Additionally, the findings of the current research can be used to highlight the knowledge gaps in the literature.
A bibliographic review is a research method that provides useful statistical analysis and a comprehensive representation for researchers working on examining scientific knowledge on a certain topic [16]. The approach, which is also known as science mapping, can be used to study both broad areas of interest and more specific domains [17]. Furthermore, the method is a useful tool for researchers to reconstruct and translate qualitative data into quantitative data.
Thus, the current paper advances this research method considering that it offers a thorough understanding of the e-learning system in direct relation to cloud computing technology. Equally important, the study can serve as a future resource for academics.
With this in mind, the objective of this study is to analyze the research on e-learning systems based on cloud computing that has been published between 2007 and 2022, by proposing the following research questions:
- RQ1:
- What is the frequency of scientific knowledge on e-learning systems based on cloud computing?
- RQ2:
- What are the leading countries/regions, research entities, funding agencies regarding scientific production on e-learning systems based on cloud computing?
- RQ3:
- What are the associated research topics and the main research clusters on e-learning systems based on cloud computing?
- RQ4:
- What are the significant future research directions in this field?
In effect, 637 articles from the WoS database and analyzed using the bibliometric review approach to address these research questions. As a result, the information and the meta-data linked to these publications was examined and investigated. The research covered a variety of articles such as literature, including co-citation analysis studies and descriptive statistics studies.
Generally speaking, the research’s findings helped us identify the fundamentals influencing agents and patterns in e-learning and cloud computing processes, not to mention the opportunity to complete the knowledge gaps. Overall, our study’s bibliometric review is useful both for researchers and academics, in conjunction with business or educational organizations.
The rest of this paper is structured in the following way: The next chapter evaluates the literature review and the knowledge background. The methodology framework is then explained along with the results of the papers. Finally, the discussions and conclusions are presented in Section 6 clarifying the research’s findings. Section 6 also identifies the limitations of the current paper.
To the authors’ knowledge, this study represents the first bibliometric analysis of research on e-learning systems based on cloud computing. The primary contribution of this research is that it provides a comprehensive assessment of the leading countries, organizations, publications, and authors, along with the most cited publications and upcoming research agendas for E-learning systems based on cloud computing. Researchers may benefit from this study since it provides a general understanding of the thoroughly examined domain so that they can investigate new approaches in the area of cloud-based e-learning systems. Furthermore, this research can also facilitate public and private universities and research centers with a more profound understanding of the future directions regarding the development of e-learning systems based on cloud computing.
Overall, our study’s bibliometric review is useful both for researchers and academics, in conjunction with business or educational organizations.
2. Literature Review
2.1. E-Learning
In different situations, the phrase “E-learning” has distinct connotations [18]. However, definitions of e-learning may be divided into two groups, the first of which focuses on the use of network technology. E-learning is described by [19] as “the use of internet technology to offer a wide range of solutions that improve knowledge and performance.” E-learning is described similarly by [20] as “the use of network technology to develop, distribute, choose, administrate, and expand learning”.
The second group encompasses all forms of electronic media. Ref. [2] defined e-learning as “the acquisition and application of information that is transmitted and assisted principally through electronic methods.”
This type of learning is now reliant on networks and computers. E-learning, according to [21], “includes teaching given by all electronic media, including the Internet, intranet, satellite broadcasts, extranet, audio or video tape, interactive TV, and CD-ROM.”
The definition and methods of e-learning are discussed in terms of the junction of education, teaching, and learning with information and communication technologies. It is unquestionably inspired by two other fields: educational technology and distance education. Both have made major contributions to the widespread use of ICT for academic purposes, but neither is synonymous with e-learning (Table 1).
Table 1.
Definitions of e-learning.
As a study topic, e-learning continues to deepen and evolve its ideas and methods in order to solve current educational difficulties from a didactical, methodological, and technical standpoint [30]. The solutions developed to grow more fitted to the preferences and teaching styles of the learners, more intelligent, boosting learning and teaching performance, and more complicated, automating more and more learning programs. This continual growth of e-learning is led by the pervasive use of technology, a properly developed technologically driven society, and as a result, increased needs of learners.
2.2. Cloud Services
Cloud computing is a new computer model that allows customers to access their programs from anywhere, using any type of connected device. Cloud computing emerged from grid computing, utility computing, and software as a service (SaaS) principles. It is a new concept in which users may access their apps from any location at any time via their linked devices. Users can see the cloud infrastructure that supports the apps thanks to a user-centric interface.
Cloud computing can boost resource usage and hence minimize IT hardware needs. Furthermore, it has the potential to reduce global CO2 emissions through virtualization at the hardware and software levels [31], allowing for resource abstraction for numerous execution contexts.
Cloud services are classified into three major service models, each of which is regarded as a layer in the cloud. The Infrastructure as a Service layer is the first (IaaS). The entire IT infrastructure may be supplied as a service at this tier. The second tier is Platform as a Service (PaaS), which is a virtual platform accessible via the internet that allows customers to design and deploy applications. Software as a Service is the third layer (SaaS). SaaS is the most basic layer in this category; it refers to on-demand access to a service through the internet. The CSP offers a single cloud instance for numerous users at the SaaS layer.
New technologies pique the interest of academics not only because of their economic, political, and socio-cultural impact but also because of their self-generation process, which is abundantly visible in our day and age. Cloud computing is one of the outputs of such a process, in which one technological solution or a mixture of many of them gives birth to a new one. Cloud computing, as a collection of numerous technologies created since the 1960s, has rapidly revolutionized the way people see computer resources in the twenty-first century [32]. Cloud computing has grown as a future utility power by utilizing homogeneous and worldwide networks based on common assets and protocols [33].
Cloud computing ascended to the status of a worldwide phenomenon by ushering in the beginning of digitizing enterprises, government agencies, financial organizations, schools and universities, medical facilities, homes, and other market actors [34,35,36]. Hardware and software for information technology have never been more readily available than they are now [37,38]. This sparked heated discussion among scholars and practitioners on a wide range of topics related to cloud computing, the opportunities it opens, and the impact it has on human existence.
According to our investigation, various studies have introduced and discussed the advantages of using cloud systems in the e-learning process [39,40], while other studies, such as [41,42], have initiated the variables that are affected in the educational process, such as reliability and performance, as a result of using the cloud computing environment in the education process. More researchers, such as in [43], presented a cloud-based e-learning system that lacked a study on the attitude and strategy for migration to the suggested cloud-based architecture. Another study [44] provided an e-learning environment based on cloud computing; however, the given environment concentrated on exploiting existing web services to deliver the required web applications, with no objective of developing the necessary services throughout the learning process.
2.3. E-Learning Systems Based on Cloud Computing
With the massive increase in the number of students, educational content, services that may be provided, and resources made available, the dimensions of e-Learning systems rise at an exponential rate. The issues associated with this topic, such as optimizing resource computation, communication, and storage demands, and coping with dynamic concurrent requests, underline the importance of using a platform that satisfies scalable expectations while also controlling costs. This refers to the cloud computing ecosystem.
With the advancement and application of technology, the introduction of cloud computing provides e-learning with a unique opportunity to flourish (Figure 2). The school or organization does not need to be concerned with the building of an e-learning software and hardware environment, nor do they need to commit large cash and people and material resources to build the system. All these concerns may be delegated to e-learning cloud service providers who can tailor for users.
Figure 2.
Advantages of using cloud computing in e-learning. Source: The Authors.
Cloud computing may help e-learning systems by using:
- Infrastructure: include an e-learning alternative on the provider’s infrastructure;
- Platform: use and create an e-learning solution using the provider’s development interface;
- Services: utilize the provider’s e-learning solution.
Because e-learning and cloud computing are two major concepts in academic research, Table 2 displays fifteen previously published articles that have been analyzed in a specific manner. In addition, the table lists the 15 most-cited e-learning and cloud computing articles published between 2021 and 2022 (so far).
Table 2.
Previous literature analysis.
Analyzing Table 2, different and diverse research methodologies utilized by researchers can be seen in studies produced between 2021 and 2022. Because the concepts of “e-learning” and ”cloud computing” are broad, how they are used varies by industry, and writers have employed a variety of study approaches to better explain the benefits of these notions.
2.4. Acceptance and Use of Cloud-Based E-Learning
Over the past decade, most research on cloud computing adoption has focused on the use of technology in corporate organizations rather than physical solutions. Previous research in e-learning-based cloud computing has solely focused on the function of cloud computing applications in higher education [55,56].
The acceptability of technology has been extensively studied in information systems research. Several studies have been conducted to investigate behavioral intent, which is cognizant of the user’s decision to adopt the technology. Several ideas have been developed to explain the behaviors seen in various previous studies.
Although there has been an increase in interest in the adoption of cloud computing, there has so far been a scarcity of studies in cloud-based e-learning, with the majority of extant cloud studies being business-related. Thus far, most of the studies have been conducted on corporate groups, and there has been minimal attention paid to educational institutions. Furthermore, the intended respondents in past research studies were frequently IT experts or technicians [57].
3. Materials and Methods
Nowadays, academic publications are being produced at an increasingly rapid rate. This amplifies the difficulty for researchers, policymakers, public and private organizations, or scholars to remain updated and be informed about the state of the art in a certain field.
Scientometrics focuses on the quantitative examination of the textual elements and characteristics of scientific writing. It is regarded as the study of science [58]. The purpose of scientometrics is to assess the growth of a scientific area, the impact of scientific journals, authorship trends, and the methods used to produce scientific knowledge. Generally, scientometrics is focused on examining the distribution of scientific production, evaluating research, and assessing the scientific contribution of authors, publications, and specific publications. Consequently, researchers create methodological guidelines for extracting data using techniques such as social network analysis, citation analysis, text mining, or syndicated terminology analysis [58]. The research paradigms and new trends are revealed by statistical indices derived from scientometric analysis, which are based on the breakdown and identification of relationships between various articles [59]. Scientific literature is frequently categorized in scientometric research utilizing abstracts, keywords, and titles.
Bibliometrics represents the branch of scientometrics that evaluates the production of scientific documents using mathematical and statistical methods [60]. Recent years have witnessed a rapid increase in the development of bibliometric analysis as a major scientific endeavor, and bibliometrics have been extensively applied in a variety of research subjects, such as business [61], cloud computing [62], computer science [63], food [64], management [65], mathematics [66], smart learning [45,67], and many others. The bibliometric analysis represents a critical component of study area development because it offers a thorough audit trail to disseminate and validate current research while also paving the way for new studies to be conducted [68].
The main objective of this paper is to investigate the knowledge area in e-learning systems based on cloud computing through bibliometric analysis. Thus, this research aims to provide a critical overview of scientific knowledge and to highlight the trends and patterns in e-learning systems based on cloud computing research, identifying the most significant underlying ideas and knowledge gaps. The results highlight the structure, evolution, main trends, and impact of e-learning systems based on the cloud computing research field by rigorously determining and assessing the scientific output, the key contributions to the subject, and the significant directions of future research.
To apply the bibliometric analysis, a protocol is required to allow researchers to anticipate problems, avoid arbitrary judgments, uphold study integrity, and increase responsibility [69]. Various protocols and research frameworks that can be applied in the bibliometric analysis are presented in the literature: bibliometric analysis toolbox [70], bibliometric protocol [60,71,72], and research design of bibliometric analysis [73,74,75,76]. The bibliometric protocol of the present research is adapted by the authors after analyzing the information from the above-mentioned sources and developing the specified frames to the objectives of the current study (Figure 3).
Figure 3.
Research Protocol adapted from [60,72].
Phase I of the bibliometric procedure represents the planning of the review process that starts with research question formulation and data collection. The selected database for document collecting was Clarivate Web of Science (WoS) because it is a very comprehensive bibliographic data source [77], it is considered the most reliable database of publications and citations in the world [78] and it covers a large time frame with a low percentage of duplicated entries [77].
The next step represented a keyword search in WoS using the keywords: “e-learning” AND “cloud computing” in the “All fields” section of the database. The search took place on 19 September 2022 and 638 documents were generated. One document was an early access article with the publication year 2023 and it was eliminated from the list, as the year 2023 has not started yet and no other indicators are available. Thus, the database consists of 637 documents, published between 2007 and 2022.
Phase II of the bibliometric protocol consists in conducting the review process by applying the following techniques:
- Descriptive statistics explore the development of yearly scientific production, the distribution of publications regarding document type, areas of study, most prolific authors, and the distribution of scientific knowledge in terms of countries/regions and research entities.
- Performance analysis investigates the evolution of scientific knowledge related to the citations recorded for the publications analyzed.
- Science mapping consists of three other subtopics: conceptual structure: co-word analysis; intellectual structure: co-citation analysis and social structure: co-author analysis.
Science mapping is achieved using the VOSviewer program (version 1.6.18, Leiden University, The Netherlands) and bibliometrix R-package. Using the visualization of similarities (VOS) mapping technique, bibliometric networks are created based on relationships between co-citations, co-authorships, or bibliographic coupling [79]. Additionally, it has text-mining capabilities for building co-occurrence networks of pertinent phrases gathered from a variety of scientific publications [80]. The bibliometrix R-package (http://www.bibliometrix.org, accessed on 2 October 2022) contains tools for conducting quantitative research in bibliometrics and scientometrics, developed in R. The availability of large, effective statistical algorithms, access to high-quality numerical routines, and integrated data visualization capabilities are compelling reasons to choose R over other languages for scientific computation [81].
Phase III of the bibliometric protocol refers to presenting the research findings, which in this case consists of an extensive content analysis and evaluation of scientific production. Finally, themes and potential topics for future research are determined and presented.
4. Results
4.1. Descriptive Statistics
This section of the research evaluates the most relevant characteristics of scientific production, including an assessment of the development of yearly scientific production, explores the distribution of publications regarding document type, areas of study, most prolific authors, most productive journals, the distribution of scientific knowledge in terms of countries/regions, research entities and funding agencies.
Table 3 presents the elements that depict the set of documents related to e-learning systems based on cloud computing. The publications extend over a relatively short period of time, namely 15 years, an indicator that the topic of e-learning systems and cloud computing the researchers’ interest in this topic is recent and it is important to investigate the knowledge production in this field. The annual growth range which is relatively high (20.3%) and the average age of each document (6.25 years) confirm the novelty of the topic and support the usefulness of studying it. It is remarkable the high number of proceedings papers, which predominate in comparison to journal articles. With reference to the collaboration between authors, most papers are co-authored, with approximately three authors per paper suggesting a medium level of collaboration between authors. Moreover, the interest in the field of e-learning systems and cloud computing arouses the attention of authors from various countries, and the degree of international collaboration is a significant one (18.37%).
Table 3.
Descriptive elements of the set of documents (Source: Biblioshiny, based on WoS data).
4.1.1. Annual Scientific Production
To present an answer to research question number 1 (RQ1), a rapid increase in the volume of research on e-learning systems based on cloud computing during the period 2009–2014 (Figure 4) has been observed. After this date, the evolution of scientific production in the analyzed topic experienced significant fluctuations. In 2020, the number of publications decreased. This coincided with the onset of the global COVID-19 pandemic, which led to the imposition of restrictions on access to the traditional education system and its replacement with online learning. Thus, research in the field has mainly focused on online learning which has gained much attention, while the term e-learning has been included less and less as a keyword in publications over the last three years.
Figure 4.
Evolution of the annual scientific production and exponential variation between periods.
4.1.2. Research Area Distribution
A multidisciplinary study is being conducted on the topic of e-learning and cloud computing. Given that it has evolved as a result of many different fields, its study is complex. Figure 5 illustrates the main subject areas (WoS categories) into which scientific production is classified on e-learning and cloud computing during the 2007–2022 period. It is worth mentioning that the same document can be included in various categories that seem appropriate for the research undertaken and this aspect can bias partial and total data. E-learning systems and cloud computing can be applied in various domains, and therefore theoretical and practical research on this topic has been recorded in many WoS categories. Most published documents were included in the following subject areas: “Computer science” (64.7%), “Engineering” (28.6%), “Educational Research” (27.8%), “Telecommunications” (11%), and “Business Economics” (3.1%). The results for the research area distribution related to this topic indicate that the main concerns of the scholars aim towards technology and delivery systems, rather than communication and education.
Figure 5.
Most Published Categories in WOS.
4.1.3. Type of Scientific Production
As presented in Table 3, most of the scientific production on e-learning systems based on cloud computing consists of proceedings papers, namely 74.09% of total documents. Only 148 of the publications are articles (23.23%) and the remaining 2.67% consist of book chapters, early access articles, meeting abstracts, and review papers. Being a relatively recent field, the authors rely more on short communication papers and empirical research, than on detailed data analysis and evaluation of the field. This finding can constitute a future research direction for authors studying these topics.
4.1.4. Most Prolific Authors
Based on the data retrieved from WoS, 1709 authors published a minimum of one paper on the documented topic, and 77 papers were single-authored. Table 4 presents the 10 most prolific authors in the field of e-learning and cloud computing. These writers produce cutting-edge papers that considerably broaden scholars’ and practitioners’ understanding. A diversity of countries of affiliation of the authors can be observed, studies on the analyzed field come from all continents, with the exception of Africa. It is noteworthy, therefore, that the interest of researchers from various regions for studies on e-learning and cloud computing, but also the fact that this topic is approached especially by young authors, usually at the beginning of their careers, who have noticed the importance and practical applicability of research on this topic. The most productive authors are Bogdanovic Zorica, from University of Belgrade, Serbia; Kanenishi Kenji from Kagawa University, Japan; Liu Leyuan, affiliated at Central China Normal University, China; Suciu George from University “Politehnica” of Bucharest, Romania and Togawa Satoshi from Shikoku University, Japan, each with six published documents.
Table 4.
Most prolific authors.
4.1.5. Most Productive Publishers
It was found that 85 journals and conference proceedings published 637 articles on the topic of e-learning systems based on cloud computing. Table 5 lists the top 10 publishers and the top 10 journal sources in order of the number of articles published in each of them. In the top 10 most productive publishers, 491 papers, or 77.08% of the total, were published. The proceedings of the IEEE International Conference on Granular Computing published the most papers, totaling 244 (38.3%). The most productive journal is the International Journal of Emerging Technologies in Learning with a total of eight articles. As noted in the type of scientific production analysis, most scientific production in the field of e-learning systems based on cloud computing was disseminated during conferences and accordingly, published in the conference proceedings.
Table 5.
Most productive publishers.
4.1.6. Distribution of Scientific Knowledge: Countries/Regions, Research Entities, Funding Agencies
The last step of the descriptive statistics analysis, as well as the answer to research question number 2 (RQ2) is represented by the investigation of how scientific knowledge is distributed according to country or region of authors’ affiliation and research entities. Regarding the distribution of scientific knowledge based on countries, 83 countries were obtained in which the authors of the papers are affiliated, and five of the documents do not contain data in the analyzed field. The main 10 countries according to the number of publications and, respectively, according to the number of citations are presented in Table 6. It is found that the most productive country in terms of scientific knowledge and number of citations is China, which registers 250 publications on this subject and 1934 citations, with an average of almost 16 citations per article. The following countries from the investigation made regarding the number of publications are India (n = 84), Romania (n = 72), and Saudi Arabia (n = 65). It is noted that these states are among those that also offer facilities regarding internet services provided to the population, namely high-speed and relatively accessible internet for residents. Thus, the concerns of researchers in the field of e-learning systems based on cloud computing are based on the existing situation in the countries where they are affiliated. Regarding the number of citations, apart from China, but at a great distance from it, there are the United Kingdom (n = 216), India (n = 202), Germany (n = 188), and Greece (n = 184).
Table 6.
Distribution of scientific knowledge: countries/regions.
Regarding the research entities to which the authors of the published works are affiliated, following the analysis performed, were obtained 735 entries, while five records do not contain data in the field being analyzed. Therefore, it is noted that there is a diversity of research entities in which scholars analyze this topic and it is also noted that some of the authors are affiliated with several research centers, public or private institutions for which they conduct research. The main research entities according to the number of published articles are presented in Figure 6, and the evolution of the number of articles during the analyzed period is also highlighted. The biggest increases in recent years were recorded in the case of Central China Normal University from Wuhan, China, and King Khalid University, from Abha, Saudi Arabia, countries that are also in the ranking of the most productive countries.
Figure 6.
Affiliations’ Production over Time (Source: Biblioshiny).
4.2. Performance Analysis
Citation Analysis
The evolution of the number of citations for the publications included in the data set is highlighted in Figure 7. The total number of citations is 4379, recorded since 2008, and the average citation number per document is 6.8. There is an upward trend in most of the years for which there is information, except in 2020, in which there was a slight decrease in research related to e-learning systems based on cloud computing, as well as in 2022, a year that is still open to publications, and the number of articles and citations can be updated. Most citations were obtained by Sun et al.’s work [82] regarding critical factors influencing learner satisfaction for successful e-learning. The results revealed that learner computer anxiety, instructor attitude toward e-learning, e-learning course flexibility, e-learning course quality, perceived usefulness, perceived ease of use, and diversity in assessments are the major factors influencing students’ perceived satisfaction with learning [82]. This work recorded 1135 citations in WoS alone, which sums approximately 25% of the total citations recorded for the entire data set.
Figure 7.
Citation analysis.
4.3. Science Mapping
4.3.1. Conceptual Structure: Co-Word Analysis
The purpose of the co-word analysis is to map and cluster terms collected from keywords, titles, or abstracts in a bibliographic collection using a word co-occurrence network [83]. Therefore, research question number 3 (RQ3) is answered with the help of Figure 8 which illustrates the network visualization map developed using VOSviewer using co-occurrence as a type of analysis. The selected method was full counting, all keywords were selected as the unit of analysis and the minimum number of occurrences of a keyword was set at 10. The generated map divided the keywords into four clusters (red, green, blue, and yellow), generating 28 items and 175 links with a total link strength of 715. Noticeably, the most used words are cloud computing, with 288 occurrences, and e-learning with 268 occurrences, followed by education (47 occurrences), security (22 occurrences), and big data (19 occurrences).
Figure 8.
Conceptual structure: Co-word analysis.
Content analysis for the four generated clusters is performed in Table 7. Cluster 1, illustrated by the red color, incorporates research topics related to “Technology” regarding e-learning systems based on cloud computing and includes eight keywords. Cloud computing is a new technological advancement that is expected to have a significant impact on the teaching and learning process. Moreover, the need for e-learning in the private organizations and corporate sector is increasing, making more chances for higher education available online. Thus, the research aimed at studying “cloud”, “internet”, “management” or “performance” is proof of researchers’ concerns of in the field of technology development on the aforementioned topic.
Table 7.
Author keyword clusters.
Cluster 2 is illustrated by the green color and includes ought keywords referring to “Education”. The main keywords used are “determinants”, “education”, “framework”, “higher education”, and “technology”. The researchers’ interest in this area derives from the fact that e-learning is one of the most advanced educational technologies accessible today, significantly improving traditional learning systems through the use of electronic resources, software applications, and a virtual learning environment. Its importance and higher education are investigated in various research, but it still represents a topic of future development.
Cluster 3, highlighted by the blue color groups six keywords referring to “Delivery Systems” regarding e-learning systems based on cloud computing. Delivery systems aid learning and performance improvement by designing, implementing, and managing appropriate technological resources and processes. Therefore, the researchers’ enthusiasm for “Big data”, “learning management system”, “machine learning”, or “mobile learning” is an indication of the relevance of this research area in the investigated field.
Cluster 4 incorporates six keywords related to the research topics “Cloud services”, namely “cloud computing”, “M-learning”, “Paas”, “Saas”, “security”, and “web services”. Academics are interested in investigating these cloud services not only because of their influence on various economic, political, and socio-cultural activities but also because of their self-generation process, which is obvious in modern times. Cloud computing is the result of combining one or several technical solutions.
Generating a co-word analysis evolution graph assists researchers to understand keyword evolution and trend. Such a graph depicts changes in keyword frequency, allowing for the selection of the most appropriate title when performing a literature review or identifying a new study topic. Figure 9 depicts the evolution of the visualization map generated on e-learning systems and cloud computing based on co-occurrence terms. It is noted that keywords related to “Educational Paradigm” integrate more recent research in the field, presenting keywords that are found in publications after 2018. In contrast, keywords related to “Technology” and the architecture of an e-learning system based on cloud computing technology were very prominent in 2014–2015, but they were no longer found in the newly published research.
Figure 9.
Network visualization map based on text data—Co-word analysis.
Moreover, analyzing the thematic evolution of authors’ keywords using the bibliometrix R-package, a similar trend is found (Figure 10). Thus, at the beginning of the analyzed period, namely before 2016, the emphasis was placed on research related to the technology and architecture of an e-learning system based on cloud computing technology, being portrayed as one of the newest technological innovations. After 2017, the focus is placed especially on users, namely the educational paradigm, targeting students, implementation, and determinants of e-learning based on cloud computing.
Figure 10.
Thematic evolution of authors’ keywords.
4.3.2. Factorial Analysis
The multiple correspondence analysis (MCA), available in the bibliometrix R-package, is an exploratory multivariate technique used to analyze multivariate categorical data graphically and numerically. In order to obtain a low-dimensional Euclidean representation of the original data, MCA homogeneity analyses an indicator matrix. A Document x Word matrix A is subjected to co-word analysis using MCA. An outline of the words is drawn on a two-dimensional map. Based on the relative placements of the dots and their distribution along the dimensions, the findings are interpreted; the closer the words are depicted in the map, the more similar their distribution is [84].
MCA was used for factorial analysis between e-learning systems and cloud computing. Based on MCA from Biblioshiny, the selected Field option was “Keywords plus” and for method parameters: the number of terms was set to 50 and the number of clusters was set to four, illustrating the most commonly used author keywords. Figure 11 illustrates that keywords related to “technology”, grouped in the green cluster, and “educational paradigm”, grouped in the red cluster, were frequently used in similar topics. In contrast, keywords related to “user perception”, grouped in the purple cluster are used less frequently, which indicates a future research direction for this field.
Figure 11.
Conceptual Structure Map: MCA.
4.3.3. Intellectual Structure: Co-Citation Analysis
Bibliographic coupling, which happens when two papers cite the same work, can show the relative merits of a certain publication to a collection of related works. This approach can be used with documents, journals, authors, institutions, and countries. Analyzing the bibliographic coupling of contributors allows scholars to see which works and authors are connected by repeated citations. For the current research, we carried out a co-citation analysis using the VOSviewer software, aimed to highlight the most-cited papers and to depict the bibliographic coupling between them in order to evaluate the influence of publications over time. Figure 12 presents the network visualization map developed based on the full counting method and cited references as the unit of analysis in VOSviewer. The minimum number of occurrences of a cited reference was set to 10 and 27 results were generated. These formed 212 links, with a total link strength of 21. The most cited references by other authors who published in the same field of e-learning systems based on cloud computing are [83,84].
Figure 12.
Network visualization map based on text data—Co-citation analysis.
4.3.4. Social Structure: Co-Author Analysis
Figure 13 displays the collaboration map based on co-authorship analysis, aiming to investigate the prominent authors who published their research on e-learning systems and cloud computing. Full counting was selected as the counting method, the unit of analysis was authors and the minimum number of documents of an author was set at four. The search criteria generated 18 results (authors)but there were only 4 connections found between them. For this reason, the generated map was left without the links between authors. The main conclusions are that there is no close collaboration between groups of authors on the investigated topic, the formed teams did not publish more than one paper, and the authors who researched this field have a limited number of papers, mainly due to the rather limited period in which you can find publications with the two concepts combined. Moreover, Figure 13 highlights the main authors according to the period in which they were most prolific. Thus, in the years 2013–2014, authors from Serbia were more prolific, and from 2017, authors from Saudi Arabia and China stand out.
Figure 13.
Network visualization map based on text data—Co-authorship.
4.4. Future Research Directions
The generated results may be scalable by incorporating more datasets and visualization tools. Other useful visualization tools could be used, such as Gephi, Pajek, or Bibexcel. As a result, valuable results may be generated in order to provide particular responses to research questions. In the near future, a deeper evaluation could be carried out by involving other databases to obtain more data insights on the search themes. The addition of new materials and sources can increase the scope of study and the subject’s scalability. The outcomes of the research can be applied to a variety of fields. The research findings include a wide range of industries, including public, commercial, government, semi-government, and private firms. This study could assist academics by offering research frameworks and practical and theoretical foundations that improve research productivity in e-learning systems based on cloud computing. The findings of this study, including the research framework, may be of interest to various fields interested in implementing a development that leads to the formation of valuable analysis.
5. Discussion and Limitation
In recent years, the development of modern disruptive technologies (e.g., the Internet, social media, and smartphones) have boosted the changes in education processes and methods for acquiring knowledge. Similarly, there can be observed ongoing transitions and innovations in practices related to business management, communication, and work organization due to technological evolutions.
Digital tools are used in e-learning for both teaching and learning. E-learning makes use of modern tools to let students study wherever they are and whenever they choose. Moreover, e-learning involves instruction, knowledge transfer, and feedback. It encourages students to engage in conversation, share ideas, and respect opposing viewpoints, as well as facilitates communication and strengthens the bonds that support learning. E-learning can also improve the standard of instruction. Online workshops, simulations, and visualizations are being used in an increasing number of programs to give students practice and aid in their comprehension of difficult concepts. In other instances, technology is applied in traditional lecture classes to improve interaction with a traditionally passive audience.
As a result, the efficiency of learning is directly correlated with user interaction. There is little doubt that cloud computing can improve how e-learning is being performed and can be considered an important alternative from the educational perspective. In effect, the key benefits of cloud computing include meeting demands for rapid storage growth, cost control and flexibility, quick implementation, and improved management.
Furthermore, higher education is currently transitioning from conventional methods to smart learning. To this end, the current work uses science mapping and bibliometrics to analyze 637 publications on e-learning and cloud computing to identify the key topics and their dynamics. The current dispersion of the yearly number of publications on e-learning indicates a sharply rising interest in this research area. In short, these results illustrate a positive research development trend.
The findings and conclusions are restricted and are not meant to be exhaustive. With this in mind, it must be acknowledged that SCI/SSCI journals follow strict journal review criteria. Specifically, new research articles may take up to two years to be published after they are submitted.
Additionally, the SCI/SSCI database does not include educational conference proceedings Therefore, it is possible that the results of this study may not represent the most recent research trends. All things considered, effectively improving the current working system is critical because educational institutions are expanding daily, creating a gap between educational organizations and industrial requirements. In conclusion, technological advances such as cloud computing can fill the gap by providing users with either free or paid training without incurring any additional costs.
6. Conclusions
The science mapping methodology is a laborious and continuous project that is difficult to control and organize from the research knowledge since research might change over time in its primary theme area and shift to other research fronts without impacting its initial category. At the same time, as the corpus of papers and studies expand, this research can also be updated using the same approach, creating new overlays and finally improving the topic.
The primary objective of this paper was to investigate the knowledge domain in e-learning systems based on cloud computing using bibliometric analysis. Thus, the goal of this research, which was to provide an essential overview of scientific knowledge and to emphasize trends and patterns in cloud computing-based e-learning systems, identifying the most significant underlying concepts and knowledge gaps, respectively, has been achieved. The findings highlighted the structure, evolution, main trends, and impact of the research field of e-learning systems based on cloud computing by intensively determining and evaluating the scientific output, key contributions to the subject, and potential future research directions.
Given these considerations, the current study’s implications highlight the significance of cloud-based e-learning technologies, as well as the direct relationship between these two elements.
In the end, this research helps to fully understand the connection between the field of e-learning and cloud computing. The current paper contributes to the research community by helping academics, researchers, decision-makers, and practitioners improve the past, present, and future knowledge framework of e-learning and cloud computing technologies.
Author Contributions
Conceptualization, A.D.; methodology, A.D. and D.Ø.M.; software, A.D.; validation, A.-M.B., R.B. and D.Ø.M.; formal analysis, A.-M.B.; funding acquisition, D.Ø.M.; investigation, R.B.; resources, R.B. and A.-M.B.; writing—original draft preparation, A.D., A.-M.B., R.B. and D.Ø.M.; writing—review and editing, A.D., A.-M.B., R.B. and D.Ø.M.; visualization, A.D., R.B. and A.-M.B.; supervision, A.D., A.-M.B., R.B. and D.Ø.M. All authors have read and agreed to the published version of the manuscript.
Funding
This research received no external funding.
Institutional Review Board Statement
Not applicable.
Informed Consent Statement
Not applicable.
Data Availability Statement
Not applicable.
Conflicts of Interest
The authors declare no conflict of interest.
References
- Gros, B.; García-Peñalvo, F.J. Future trends in the design strategies and technological affordances of e-learning. In Learning, Design, and Technology. An International Compendium of Theory, Research, Practice, and Policy; Spector, M., Lockee, B., Childress, M.D., Eds.; Springer International Publishing: Cham, Switzerland, 2016; pp. 1–23. [Google Scholar] [CrossRef]
- Appana, S. A Review of Benefits and Limitations of Online Learning in the Context of the Student, the Instructor and the Tenured Faculty. Int. J. E-Learn. 2008, 7, 5–22. [Google Scholar]
- LaRose, R.; Gregg, J.; Eastin, M. Audio graphic tele-courses for the Web: An experiment. J. Comput.-Mediat. Commun. 1998, 4, JCMC423. [Google Scholar]
- Wentling, T.W.; Gallaher, C.; Fleur, J.; Wang, J.; Kanfer, C. E-Learning: A Review of Literature; University of Illinois at Urbana-Champaign: Champaign, IL, USA, 2000. [Google Scholar]
- European Commission. The eLearning Action Plan: Designing Tomorrow’s Education; Commission of the European Communities: Brussels, Belgium, 2001. [Google Scholar]
- Oblinger, D.; Hawkins, B. The Myth about E-Learning. EDUCAUSE Rev. 2005, 40, 14–15. [Google Scholar]
- Organisation for Economic Co-Operation and Development. E-Learning in Tertiary Education; OECD, Public Affairs Division, Public Affairs and Communications: Paris, France, 2005. [Google Scholar]
- Abbad, M.M.; Morris, D.; de Nahlik, C. Looking under the Bonnet: Factors Affecting Student Adoption of E-Learning Systems in Jordan. Int. Rev. Res. Open Distance Learn. 2009, 10. [Google Scholar] [CrossRef]
- Madhavaiah, C.; Bashir, I.; Shafi, S.I. Defining Cloud Computing in Business Perspective: A Review of Research. Vision 2012, 16, 163–173. [Google Scholar] [CrossRef]
- Wang, L.; von Laszewski, G.; Younge, A.; He, X.; Kunze, M.; Tao, J.; Fu, C. Cloud Computing: A Perspective Study. New Gener. Comput. 2010, 28, 137–146. [Google Scholar] [CrossRef]
- Stanoevska-Slabeva, K.; Wozniak, T. Cloud Basics—An Introduction to Cloud Computing. In Grid and Cloud Computing; Stanoevska-Slabeva, K., Wozniak, T., Ristol, S., Eds.; Springer: Berlin/Heidelberg, Germany, 2010. [Google Scholar] [CrossRef]
- Fuller, R.M.; Vician, C.; Brown, S.A. E-Learning and Individual Characteristics: The Role of Computer Anxiety and Communication Apprehension. J. Comput. Inf. Syst. 2006, 46, 103–115. [Google Scholar] [CrossRef]
- Fry, K. E-learning markets and providers: Some issues and prospects. Education + Training 2001, 43, 233–239. [Google Scholar] [CrossRef]
- Cohen, E.; Nycz, M. Learning Objects and E-Learning: An Informing Science Perspective. Interdiscip. J. E-Learn. Learn. Objects 2006, 2, 23–34. [Google Scholar] [CrossRef]
- Pocatilu, P.; Alecu, F.; Vetrici, M. Measuring the Efficiency of Cloud Computing for E-learning Systems. WSEAS Trans. Comput. 2010, 9, 42–51. [Google Scholar]
- Duque Oliva, E.J.; CerveraTaulet, A.; Rodríguez Romero, C. A bibliometric analysis of models measuring the concept of perceived quality inproviding internet service. Innovar 2006, 16, 223–243. [Google Scholar]
- Zupic, I.; Cater, T. Bibliometric Methods in Management and Organization. Organ. Res. Methods 2015, 18, 429–472. [Google Scholar] [CrossRef]
- Nicholson, P. A History of E-Learning: Echoes of the Pioneers. In Computers and Education: E-Learning, from Theory to Practice; Fernández Manjón, B., Ed.; Springer: Dordrecht, The Netherlands, 2007. [Google Scholar]
- Rosenberg, M. E-Learning: Strategies for Delivering Knowledge in the Digital Age; McGraw-Hill: New York, NY, USA, 2001. [Google Scholar]
- Masie, E. Luminary perspective: What is the meaning of the e in e-learning. In ASTD Handbook for Workplace Learning Professionals; Biech, E., Ed.; ASTD Press: Alexandria, VA, USA, 2008. [Google Scholar]
- Govindasamy, T. Successful implementation of e-learning pedagogical considerations. Internet High. Educ. 2002, 3, 287–299. [Google Scholar]
- Hammond, L.D.; Flook, L.; Cook-Harvey, C.; Barron, B.; Osher, D. Implications for educational practice of the science of learning and development. Appl. Dev. Sci. 2020, 24, 97–140. [Google Scholar] [CrossRef]
- Marquès, P. Definición del E-Learning. 2006. Available online: www.pangea.org/peremarques (accessed on 2 October 2022).
- Koohang, A.; Harman, K. Open source: A metaphor for e-learning. Inf. Sci. 2005, 8, 75–86. [Google Scholar]
- Lee, T.; Lee, J. Quality Assurance of Web-Based E-Learning for Statistical Education. In COMPSTAT: Proceedings in Computational Statistics: 17th Symposium, Rome, Italy, 28 August–1 September 2006; Springer: Berlin/Heidelberg, Germany, 2006; Available online: https://link.springer.com/chapter/10.1007/978-3-7908-1709-6_34 (accessed on 10 October 2022).
- Li, F.W.; Lau, R.W.; Dharmendran, P. A Three-Tier Profiling Framework for Adaptive E-Learning. In Proceedings of the 8th International Conference on Advances in Web Based Learning, Aachen, Germany, 19–21 August 2009; Available online: https://link.springer.com/chapter/10.1007/978-3-642-03426-8_30 (accessed on 10 October 2022).
- González-Videgaray, M. Evaluación de la Reacción de Alumnos y Docentes en un Modelo Mixto de Aprendizaje Para Educación Superior. Relieve 2007, 13, 1134–4032. [Google Scholar] [CrossRef]
- Ellis, R.A.; Ginns, P.; Piggott, L. E-learning in higher education: Some key aspects and their relationship to approaches to study. High. Educ. Res. Dev. 2009, 28, 303–318. [Google Scholar] [CrossRef]
- Jereb, E.; Šmitek, B. Applying multimedia instruction in e-learning. Innov. Educ. Teach. Int. 2006, 43, 15–27. [Google Scholar] [CrossRef]
- Baz, F.Ç. New Trends in E-Learning—Chapter 1. 2018. Available online: https://cdn.intechopen.com/pdfs/60282.pdf (accessed on 3 October 2022).
- Yang, A. Guide to XML Web Services Security. 2003. Available online: http://www.cgisecurity.com/ws/WestbridgeGuideToWebServicesSecurity.pdf (accessed on 3 October 2022).
- Buyya, R.; Chee, S.Y.; Srikumar, V. Market-oriented Cloud Computing: Vision, Hype, and Reality for Delivering IT Services as Computing Utilities. In Proceedings of the 10th IEEE International Conference on High Performance Computing and Communications, Dalian, China, 25–27 September 2008; pp. 5–13. [Google Scholar]
- Subashini, S.; Veeraruna, K. A Survey on Security Issues in Service Delivery Models of Cloud Computing. J. Netw. Comput. Appl. 2011, 34, 1–11. [Google Scholar] [CrossRef]
- Foster, I.; Yong, Z.; Ioan, R.; Shiyong, L. Cloud Computing and Grid Computing 360-Degree Compared. In Proceedings of the Grid Computing Environments Workshop GCE 2008, Austin, TX, USA, 12–16 November 2008; Available online: https://arxiv.org/ftp/arxiv/papers/0901/0901.0131.pdf (accessed on 8 October 2022).
- Olczak, C. Business intelligence in cloud. Pol. J. Manag. Stud. 2014, 10, 115–125. [Google Scholar]
- Mostafa, N.; Hamdy, W.; Alawady, H. Impacts of Internet of Things on Supply Chains: A Framework for Warehousing. Soc. Sci. 2019, 8, 84. [Google Scholar] [CrossRef]
- Zhang, Q.; Lu, C.; Raouf, B. Cloud Computing: State-of-the-art and Research Challenges. J. Internet Serv. Appl. 2010, 1, 7–18. [Google Scholar] [CrossRef]
- Kopishynska, O.; Utkin, Y.; Kalinichenko, A.; Jelonek, D. Efficacy of the cloud computing technology in the management of communication and business processes of the companies. Pol. J. Manag. Stud. 2016, 14, 104–114. [Google Scholar] [CrossRef]
- Bora, U.; Ahmed, M. E-Learning using cloud computing. Int. J. Mod. Eng. Technol. Sci. 2013, 1, 9–13. [Google Scholar]
- Madan, D.; Pant, A.; Kumar, S.; Arora, A. E-learning based on cloud computing. Int. J. Adv. Res. 2012, 214–218. [Google Scholar]
- Nguyen, T.D.; Nguyen, D.T.; Cao, T.H. Acceptance and Use of Information System: E-Learning Based on Cloud Computing in Vietnam. In Proceedings of the ICT-EurAsia, Bali, Indonesia, 14–17 April 2014; Available online: https://www.researchgate.net/publication/278700656_Acceptance_and_Use_of_Information_System_E-Learning_Based_on_Cloud_Computing_in_Vietnam (accessed on 16 October 2022).
- Madhumathi, C.; Gopinath, G. An Academic cloud framework for adapting e-learning in universities. Int. J. Adv. Res. Comput. Commun. Eng. 2013, 2, 4480–4484. [Google Scholar]
- Masud, A.H.; Huang, X. An e-learning system architecture based on cloud computing. World Acad. Sci. Eng. Technol. 2012, 6, 736–740. [Google Scholar]
- Abu El-Ala, N.S.; Awad, W.A.; El-Bakry, H.M. Cloud computing for solving e-learning problems. Int. J. Adv. Comput. Sci. Appl. 2012, 3, 135–137. [Google Scholar]
- Chen, X.; Zou, D.; Xie, H.; Wang, F.L. Past, present, and future of smart learning: A topic-based bibliometric analysis. Int. J. Educ. Technol. High. Educ. 2021, 18, 2. [Google Scholar] [CrossRef]
- Kumar Bhardwaj, A.; Garg, L.; Garg, A.; Gajpal, Y. E-learning during covid-19 outbreak: Cloud computing adoption in indian public universities. Comput. Mater. Contin. 2021, 66, 2471–2492. [Google Scholar] [CrossRef]
- Wu, W.; Plakhtii, A. E-Learning Based on Cloud Computing. Int. J. Emerg. Technol. Learn. 2021, 16, 4–17. [Google Scholar] [CrossRef]
- Rahmani, A.M.; Ehsani, A.; Mohammadi, M.; Mohammed, A.H.; Karim, S.H.T.; Hosseinzadeh, M. A new model for analyzing the role of new ICT-based technologies on the success of employees’ learning programs. Kybernetes 2022, 51, 2156–2171. [Google Scholar] [CrossRef]
- Ali, A.; Alourani, A. An Investigation of Cloud Computing and E-Learning for Educational Advancement. Int. J. Comput. Sci. Netw. Secur. 2021, 21, 216–222. [Google Scholar]
- Khedr, A.E.; Idrees, A.M.; Salem, R. Enhancing the e-learning system based on a novel tasks’ classification load-balancing algorithm. PeerJ Comput. Sci. 2021, 7, e669. [Google Scholar] [CrossRef] [PubMed]
- Ariza, J.; Jimeno, M.; Villanueva-Polanco, R.; Capacho, J. Provisioning Computational Resources for Cloud-Based e-Learning Platforms Using Deep Learning Techniques. IEEE Access 2021, 9, 89798–89811. [Google Scholar] [CrossRef]
- Alshaher, A.; Mustafa, M.; Abdulmuhsin, A.A. A multi-dimensional approach for accepting and using e-learning cloud: A developing country’s perspective. Int. J. Knowl. Manag. Stud. 2022, 13, 172–212. [Google Scholar] [CrossRef]
- Degambur, L.N.; Armoogum, S.; Pudaruth, S. A Study of Security Impacts and Cryptographic Techniques in Cloud-based e-Learning Technologies. Int. J. Adv. Comput. Sci. Appl. 2022, 13, 58–66. [Google Scholar] [CrossRef]
- Prabhavathy, M.; Uma Maheswari, S. Prevention of runtime malware injection attack in cloud using unsupervised learning. Intell. Autom. Soft Comput. 2022, 32, 101–114. [Google Scholar] [CrossRef]
- Ishaq, A.; Brohi, M. Literature review of cloud computing in education sector: A survey with respect to Qatar. Int. J. Comput. Appl. 2015, 132, 9–14. [Google Scholar] [CrossRef]
- Shirzad, M.; Ahmadipour, M.; Hoseinpanah, A.; Rahimi, H. E-Learning Based on Cloud Computing. In Proceedings of the International Conference on Cloud Computing Technologies, Applications and Management (ICCCTAM), Dubai, United Arab Emirates, 8–10 December 2012; Available online: https://www.researchgate.net/publication/261024995_E-learning_based_on_cloud_computing (accessed on 10 October 2022).
- Nguyen, D.T.; Vu, T.H.N.; Kim, H.T. Factors affecting e-learning based cloud computing acceptance: An empirical study at Vietnamese universities. Int. J. Econ. Manag. 2021, 20, 118–133. [Google Scholar] [CrossRef]
- Daradkeh, M.; Abualigah, L.; Atalla, S.; Mansoor, W. Scientometric Analysis and Classification of Research Using Convolutional Neural Networks: A Case Study in Data Science and Analytics. Electronics 2022, 11, 2066. [Google Scholar] [CrossRef]
- Andriamamonjy, A.; Saelens, D.; Klein, R. A combined scientometric and conventional literature review to grasp the entire BIM knowledge and its integration with energy simulation. J. Build. Eng. 2019, 22, 513–527. [Google Scholar] [CrossRef]
- Dima, A.; Bugheanu, A.M.; Dinulescu, R.; Potcovaru, A.M.; Stefanescu, C.A.; Marin, I. Exploring the Research Regarding Frugal Innovation and Business Sustainability through Bibliometric Analysis. Sustainability 2022, 14, 1326. [Google Scholar] [CrossRef]
- Dima, A. The Importance of Innovation in Entrepreneurship for Economic Growth and Development. A Bibliometric Analysis. Rev. Int. Comp. Manag. 2021, 22, 120–131. [Google Scholar] [CrossRef]
- Garg, D.; Sidhu, J.; Rani, S. Emerging trends in cloud computing security: A bibliometric analyses. IET Softw. 2019, 13, 223–231. [Google Scholar] [CrossRef]
- Agbo, F.J.; Sanusi, I.T.; Oyelere, S.S.; Suhonen, J. Application of Virtual Reality in Computer Science Education: A Systemic Review Based on Bibliometric and Content Analysis Methods. Educ. Sci. 2021, 11, 142. [Google Scholar] [CrossRef]
- Zhong, Q.; Wang, L.; Cui, S. Urban food systems: A bibliometric review from 1991 to 2020. Foods 2021, 10, 662. [Google Scholar] [CrossRef]
- Gora, A.A. The Link Between Decision making Process and Performance: A Bibliometric Analysis. Manag. Econ. Rev. 2019, 4, 177–191. [Google Scholar] [CrossRef]
- Lei, T.T.; Qin, Y.; Xu, Z.S.; Borzooei, R.A. A bibliometric analysis of Iranian Journal of Fuzzy Systems (2007–2020). Iran J. Fuzzy Syst. 2021, 18, 1–17. [Google Scholar] [CrossRef]
- Agbo, F.J.; Oyelere, S.S.; Suhonen, J.; Tukiainen, M. Scientific production and thematic breakthroughs in smart learning environments: A bibliometric analysis. Smart Learn. Environ. 2021, 8, 1–25. [Google Scholar] [CrossRef]
- Forés, B.; Breithaupt Janssen, Z.; Takashi Kato, H. A Bibliometric Overview of Tourism Family Business. Sustainability 2021, 13, 12822. [Google Scholar] [CrossRef]
- Paul, J.; Lim, W.M.; O’Cass, A.; Hao, A.W.; Bresciani, S. Scientific procedures and rationales for systematic literature reviews (SPAR-4-SLR). Int. J. Consum. Stud. 2021, 45, O1–O16. [Google Scholar] [CrossRef]
- Donthu, N.; Kumar, S.; Mukherjee, D.; Pandey, N.; Lim, W.M. How to conduct a bibliometric analysis: An overview and guidelines. J. Bus. Res. 2021, 133, 285–296. [Google Scholar] [CrossRef]
- Zhang, J.Z.; Srivastava, P.R.; Sharma, D.; Eachempati, P. Big data analytics and machine learning: A retrospective overview and bibliometric analysis. Expert. Syst. Appl. 2021, 184, 115561. [Google Scholar] [CrossRef]
- Popescu, D.V.; Dima, A.; Radu, E.; Dobrotă, E.M.; Dumitrache, V.M. Bibliometric Analysis of the Green Deal Policies in the Food Chain. Amfiteatru Econ. 2022, 24, 410–428. [Google Scholar] [CrossRef]
- Donthu, N.; Kumar, S.; Pandey, N.; Gupta, P. Forty years of the International Journal of Information Management: A bibliometric analysis. Int..J Inform. Manag. 2021, 57, 102307. [Google Scholar] [CrossRef]
- Abad-Segura, E.; González-Zamar, M.D.; Belmonte-Ureña, L.J. Effects of circular economy policies on the environment and sustainable growth: Worldwide research. Sustainability 2020, 12, 5792. [Google Scholar] [CrossRef]
- Williams, R.I., Jr.; Clark, L.A.; Clark, W.R.; Raffo, D.M. Re-examining systematic literature review in management research: Additional benefits and execution protocols. Eur. Manag. J. 2021, 39, 521–533. [Google Scholar] [CrossRef]
- Hensel, P.G. Reproducibility and replicability crisis: How management compares to psychology and economics—A systematic review of literature. Eur. Manag. J. 2021, 39, 577–594. [Google Scholar] [CrossRef]
- Pranckutė, R. Web of Science (WoS) and Scopus: The Titans of Bibliographic Information in Today’s Academic World. Publications 2021, 9, 12. [Google Scholar] [CrossRef]
- Birkle, C.; Pendlebury, D.A.; Schnell, J.; Adams, J. WebofScienceasadatasourceforresearchonscientificandscholarlyactivity. Quant. Sci. Stud. 2020, 1, 363–376. [Google Scholar] [CrossRef]
- Van Eck, N.J.; Waltman, L. Software survey: VOSviewer, a computer program for bibliometric mapping. Scientometrics 2010, 84, 523–538. [Google Scholar] [CrossRef] [PubMed]
- MoralMuñoz, J.A.; HerreraViedma, E.; SantistebanEspejo, A.; Cobo, M.J. Software tools for conducting bibliometricanalysisinscience: Anup-to-datereview. Prof. Inf. 2020, 29, e290103. [Google Scholar] [CrossRef]
- Aria, M.; Cuccurullo, C. Bibliometrix: An R-tool for comprehensive science mapping analysis. J. Informetr. 2017, 11, 959–975. [Google Scholar] [CrossRef]
- Sun, P.-C.; Tsai, R.J.; Finger, G.; Chen, Y.-Y.; Yeh, D. What drives a successful e-Learning? An empirical investigation of the critical factors influencing learner satisfaction. Comput. Educ. 2008, 50, 1183–1202. [Google Scholar] [CrossRef]
- Sultan, N. Cloud computing for education: A new dawn? Int. J. Inf. Manag. 2010, 30, 109–116. [Google Scholar] [CrossRef]
- Dong, B.; Zheng, Q.; Yang, J.; Li, H.; Qiao, M. An e-learning ecosystem based on cloud computing infrastructure. In Proceedings of the 2009 Ninth IEEE International Conference on Advanced Learning Technologies, Riga, Latvia, 15–17 July 2009; pp. 125–127. [Google Scholar]
Disclaimer/Publisher’s Note: The statements, opinions and data contained in all publications are solely those of the individual author(s) and contributor(s) and not of MDPI and/or the editor(s). MDPI and/or the editor(s) disclaim responsibility for any injury to people or property resulting from any ideas, methods, instructions or products referred to in the content. |
© 2022 by the authors. Licensee MDPI, Basel, Switzerland. This article is an open access article distributed under the terms and conditions of the Creative Commons Attribution (CC BY) license (https://creativecommons.org/licenses/by/4.0/).












