Abstract
DC micro-grids are emerging as a promising solution for efficiently integrating renewable energy into power systems. These systems offer increased flexibility and enhanced energy management, making them ideal for applications such as heat pump (HP) systems. However, the integration of intermittent renewable energy sources with optimal energy management in these micro-grids poses significant challenges. This paper proposes a novel control strategy designed specifically to improve the performance of DC micro-grids. The strategy enhances energy management by leveraging an environmental mission profile that includes real-time measurements for energy generation and heat pump performance evaluation. This micro-grid application for heat pumps integrates photovoltaic (PV) systems, wind generators (WGs), DC-DC converters, and battery energy storage (BS) systems. The proposed control strategy employs an intelligent maximum power point tracking (MPPT) approach that uses optimization algorithms to finely adjust interactions among the subsystems, including renewable energy sources, storage batteries, and the load (heat pump). The main objective of this strategy is to maximize energy production, improve system stability, and reduce operating costs. To achieve this, it considers factors such as heating and cooling demand, power fluctuations from renewable sources, and the MPPT requirements of the PV system. Simulations over one year, based on real meteorological data (average irradiance of 500 W/m2, average annual wind speed of 5 m/s, temperatures between 2 and 27 °C), and carried out with Matlab/Simulink R2022a, have shown that the proposed model predictive control (MPC) strategy significantly improves the performance of DC micro-grids, particularly for heat pump applications. This strategy ensures a stable DC bus voltage (±1% around 500 V) and maintains the state of charge (SoC) of batteries between 40% and 78%, extending their service life by 20%. Compared with conventional methods, it improves energy efficiency by 15%, reduces operating costs by 30%, and cuts CO2; emissions by 25%. By incorporating this control strategy, DC micro-grids offer a sustainable and reliable solution for heat pump applications, contributing to the transition towards a cleaner and more resilient energy system. This approach also opens new possibilities for renewable energy integration into power grids, providing intelligent and efficient energy management at the local level.
1. Introduction
1.1. Background
In a world where climate change has become a major concern, governments and businesses are increasingly turning to more efficient and sustainable heating and cooling solutions [1,2]. In this context, heat pumps based on direct current (DC) micro-grids are emerging as a promising technology. These systems offer significant advantages in terms of energy efficiency and reduced greenhouse gas emissions over conventional systems. Heat pumps (HPs) are efficient heating and cooling devices that use renewable energy sources to transfer heat from one place to another. Heat pump applications are becoming increasingly popular in heating and cooling systems for residential and commercial buildings. However, their integration into DC micro-grids poses challenges in terms of control and power management. Using HPs in DC micro-grids is a growing trend in the energy sector, due to their energy efficiency and ability to integrate renewable energy sources. DC micro-grids offer greater flexibility in energy management, enabling better adaptation to variations in demand and supply. However, to maximize the benefits of HPs in these micro-grids, an effective and adaptive control strategy is required [3,4].
1.2. Analysis of the Literature
Several control strategies for energy systems have been discussed in the literature [5,6,7]. In [8], a standalone micro-grid system for rural areas is presented. This system combines solar photovoltaic (PV), a battery energy storage system (BESS), and a wind turbine linked to a permanent magnet synchronous generator (WT-PMSG). It uses maximum power point tracking (MPPT) with PI controllers, employing the perturb and observe (P&O) method and Ziegler–Nichols tuning. Simulated in Matlab/Simulink, the system demonstrated effective BESS charging and stable output voltage under changing loads and environmental conditions, offering a promising solution for electrifying remote rural areas. In [9], the authors propose a control strategy for managing energy distribution between fuel cells and batteries in hybrid electric boats. The goal is to achieve fast current tracking, maintain DC bus voltage stability, and distribute energy efficiently. Using a frequency-based approach and current/voltage control of interleaved boost converters, the strategy reduces hydrogen consumption and improves energy transfer. Real-time tests with a dSPACE board (DS1104) validate the strategy’s performance. In [10], an isolated PV power plant with a hybrid battery-supercapacitor storage (HBSS) system is explored. The high power density of supercapacitors is used to enhance system performance and flexibility. A novel energy management algorithm effectively controls the charge and discharge cycles of the HBSS, optimizing energy flow and system efficiency, as confirmed by simulations. The authors of [11] propose advanced power management strategies for integrating renewable energy sources into the power grid. The focus is on a wind farm connected to an energy storage system through a Vienna rectifier and linked to a DC grid via a high-voltage direct current (HVDC) line. A nonlinear controller is designed to enhance energy extraction and grid stability, with Matlab/Simulink simulations showing its effectiveness. In [12], the modeling, control, and power management of a hybrid grid-connected system are proposed. This system integrates wind, PV, BESS, fuel cells (FCs), and electrolyzers. By minimizing control loops and converters and eliminating the need for a PV converter, the system enhances cost efficiency, stabilizes power flow, supports grid frequency, and uses excess renewable energy for hydrogen production. Simulations show the system’s efficiency compared to conventional systems. In [13], a simulated micro-grid system using three-level converters for energy management is presented. It integrates wind turbines, PV systems, BESS, and a variable diesel generator to improve reliability. The system focuses on improving energy transfer quality, managing dynamic interactions, and maximizing renewable energy use to reduce diesel consumption. Simulations in Matlab/Simulink demonstrate robust performance and effective power sharing under varying conditions. The authors of [14] address energy management challenges in autonomous hybrid systems. They propose an intelligent energy management control (IEMC) system using fuzzy logic to optimize energy sources and backup systems under heavy loads or low renewable energy output. Simulations show that this system enhances power availability, protects power sources, and dynamically adapts to changing climate conditions, maintaining reliable and balanced operations.
The use of renewable energy to power heat pumps (HPs) is becoming more common as a way to reduce the impact of climate change. In [15], the authors propose an optimal energy management strategy for a grid-connected hybrid system that combines solar (PV), wind, and fuel cell technologies to meet both electrical and thermal demands, including heat pumps. This strategy, using mixed binary and real linear programming, aims to reduce energy costs and maximize fuel cell output. Simulations show that this approach improves system reliability across different scenarios. In [16], the focus is on using air-source heat pumps (ASHPs) in photovoltaic and battery energy storage (PV/BESS) micro-grids to lower energy consumption in buildings. The study highlights that heating and cooling account for 50–70% of annual energy use in China. It also introduces an improved double fuzzy logic (DFL) algorithm for better energy management and stabilization. Simulations show that ASHPs can reduce the necessary PV/BESS capacity and help stabilize energy fluctuations. The authors of [17] look at the growing electricity demand from HPs and electric vehicles (EVs) in urban areas. They propose a hybrid renewable trigeneration system (RHTS) that integrates solar, wind, and battery storage to meet heating, cooling, and electricity needs. Using a combination of deterministic and statistical analysis, the study evaluates the system’s reliability under different configurations, finding the most reliable setups by adjusting battery capacity and solar and wind power. Dynamic simulations confirm the system’s effectiveness in a Mediterranean office building scenario. In [18], the authors explore how high levels of renewable energy, such as solar power, and the increasing use of HPs affect energy storage revenues. They use an optimization model based on mixed integer linear programming (MILP) to analyze the impact. The findings show that while HPs increase the use of surplus solar power during the day, they also reduce the optimal battery storage capacity, challenging the assumption that larger HPs increase commercial returns from PV–battery systems.
1.3. Lack of and Motivation for Research
The lack of in-depth research into holistic control strategies for heat pumps in the DC micro-grids creates a pressing need for new studies in this field. An effective control strategy must take into account the variability of renewable energy sources, end-user demand, grid stability, and the performance of the heat pumps themselves. By filling this gap, research can help increase energy efficiency, reduce operating costs and promote more sustainable use of energy resources. The challenges involved in developing new control strategy for heat pumps in DC micro-grids are numerous. They include the need for accurate system models, managing variations in demand and supply, coordinating multiple energy sources, minimizing energy losses, and ensuring grid stability under changing weather and load conditions. Table 1 briefly presents the specific challenges of current strategies for integrating renewable energy into direct current (DC) micro-grids for heat pumps [8,12,15,18].
Table 1.
Challenges of current strategies for the integration of renewable energy in DC micro-grids with heat pumps.
1.4. Contribution to the Project
The aims of this research are to address the contribution to the energy management system and the use of a measured environmental mission profile for energy generation and heat pump evaluation. Several significant contributions have been made in this area. Firstly, it provides an in-depth analysis of heat pump control needs in DC micro-grids, identifying key challenges and proposing potential solutions. Secondly, it develops an accurate behavior model of the system to assess the effectiveness of the proposed model predictive control (MPC) strategy in various operational scenarios. Thirdly, it proposes a new control algorithms, integrating advanced optimization techniques and distributed control methods to maximize system performance under dynamic conditions.
1.5. Organization of the Paper
The paper is structured as follows: Section 2 describes the configuration of the photovoltaic–wind–batteries–heat pump system, focusing first on modeling the photovoltaic string, then on modeling the wind string, subsequently on modeling the battery energy storage string, and finally on modeling the heat pump system. Section 3 delineates the proposed model predictive control strategy. In Section 4, the meteorological data are presented. The simulations are performed under the Matlab/Simulink environment, and the results are verified and discussed in Section 5. The conclusion of the document summarizing the highlights points are presented in Section 6.
2. Micro-Grid Configuration-Based PV/Wind/Batteries and Heat Pump System
The proposed micro-grid configuration incorporating photovoltaic (PV) panels, a wind generator (WG), a battery storage system (BS), and a heat pump (HP) is depicted in Figure 1. In this configuration, the electricity produced by the PV panels and wind generator are used immediately to power the heat pump or stored in battery systems to ensure availability during periods when sunlight is not available, such as nighttime or cloudy days. The battery storage system plays a crucial role in balancing the supply and demand of electricity, mitigating the intermittency issues associated with solar power, and enhancing the reliability of the micro-grid. The heat pump, an essential component of this configuration, utilizes the electricity generated by the PV panels, wind generator, or stored in the batteries to provide heating and cooling efficiently. Depending on the type—whether air-source, ground-source, or water-source—the HP transfers heat from the air, ground, or water, respectively, to regulate indoor temperatures, thereby significantly reducing the need for fossil-fuel-based heating systems and lowering greenhouse gas emissions. An intelligent energy management system (EMS) oversees the operation of these components, optimizing the use of PV-generated and wind generator electricity, managing the charge and discharge cycles of the batteries, and ensuring the efficient operation of the HP.
Figure 1.
Configuration of the proposed micro-grid.
2.1. Photovoltaic Chain Modeling
Photovoltaic (PV) chain modeling involves simulating the performance of PV systems by considering the electrical, thermal, and optical characteristics of PV cells, modules, arrays, and the entire system under varying environmental conditions. This process includes modeling solar irradiance, PV cell behavior (using models such as the single-diode model), module and array configurations, and mismatch effects due to shading or dirt. It also involves incorporating DC-DC boost converters to step up the voltage from the PV array to a desired level and implementing maximum power point tracking (MPPT) algorithms to optimize power output, as depicted in Figure 2. Key aspects include understanding current–voltage (I–V) characteristics, the impact of temperature on efficiency, and the dynamics of MPPT algorithms such as Perturb and Observe or Incremental Conductance. In this study, a weather database (temperature and irradiance) is integrated to ensure that the design of the photovoltaic system takes into account the environmental mission profile, thus ensuring its optimal performance and reliability.
Figure 2.
Electrical architecture of PV system.
2.1.1. Photovoltaic Panel
The photovoltaic (PV) cell is the basic element of a PV power plant. Its mathematical model is established by first finding its equivalent electrical circuit. In the literature, there are several models: the ideal model, the one-diode model, the two-diode model, and the three-diode model [19,20,21]. The modeling, the implementation process, and the quantity of parameters used to calculate each model’s power set them apart from one another. These models were created to illustrate the semiconductor junction’s very nonlinear behavior. The PV cell is an electronic component that produces electricity through the photovoltaic effect when exposed to light (photons). Figure 3 illustrates the equivalent circuit of PV cell. It consists of two resistors and a diode. The parallel resistance (Rp) interprets whether a leakage current is present in the P-N junction, the series resistance (Rs) accounts for the resistivity of the material and the contact between semiconductor and metal, and the diode symbolizes the electron-hole flashover in the P-N junction.
Figure 3.
Electrical design of a single diode PV cell.
The mathematical representation for the current generated by the photovoltaic (PV) cell (I) given by Equation (1) is calculated using Kirchhoff’s rules for the electrical equivalent circuit illustrated in Figure 3.
With
where V is the voltage of the PV panel, Vt is the thermal voltage, Iph is the generated photocurrent, q is the electron charge, Io is the diode reverse saturation current, n is the diode ideality factor, k is the Boltzmann constant, T is the surface cell temperature, Nsc is the total number of series cells, and Rp and Rs are the parallel and series resistances, respectively.
Equation (3) provides the current created by photosynthesis, where Isc is the PV cell’s short-circuit current at realistic circumstances, Ksc is the temperature coefficient related to the current, T and Tref are the actual and rated temperatures (in Kelvin), respectively, G is the irradiation on the PV surface (W/m2), and Gref is the rated irradiation (usually Gref = 1000 W/m2).
The diode reverse saturation current (Io) is defined in Equation (4), where Voc and koc are the cell’s open-circuit voltage at the rated conditions and the temperature coefficient related to the voltage, respectively.
The parameters of the PV array used in this article under standard test circumstances (STC: 298.15 K and 1 kW/m2) are enumerated in Table A1 [22]. In this study, six and ten solar modules are connected in series and parallel, respectively. This configuration produces 33 kW of electrical power. The characteristic curve of power versus voltage of the photovoltaic array at normal solar radiation distribution is depicted in Figure 4. The waveform of the P-V curve shows an MPP point that is easily obtained by the proposed MPPT method. Figure 4 illustrates the waveforms of the power versus voltage characteristic under two different conditions: firstly, under fixed temperature (298.15 K) and varying solar irradiance, and secondly, under varying temperature and constant irradiance (1000 W/m2).
Figure 4.
The P-V curves showing MPP: (a) fixed temperature and variable irradiance, (b) variable temperature and constant irradiance.
2.1.2. DC-DC Boost Converter
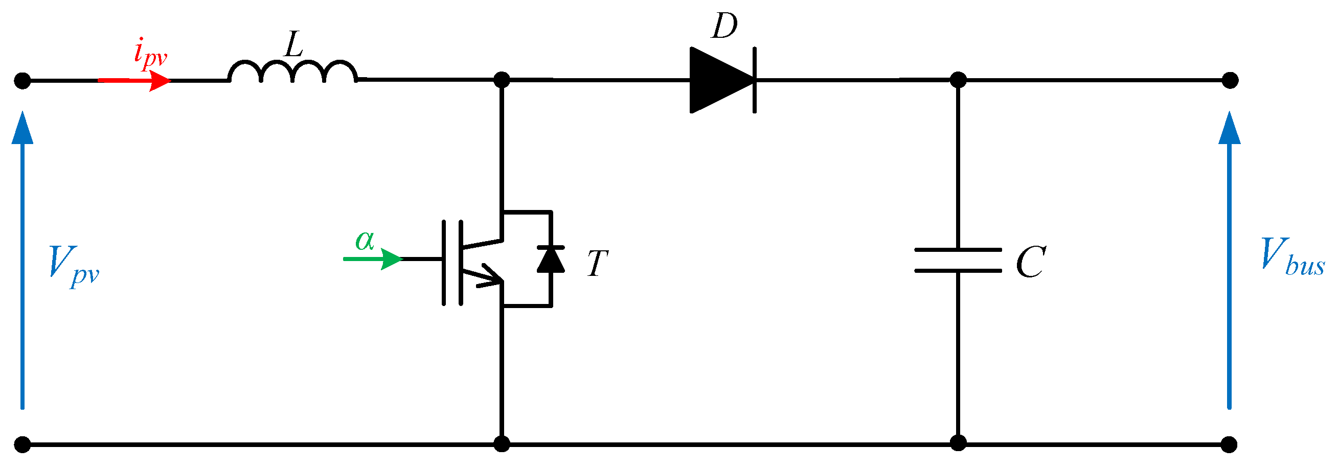
Power electrical circuits known as DC-DC boost converters are usually used to raise the input voltage. They are therefore particularly favored in low-voltage power sources such as photovoltaic modules. The basic wiring diagram of such a converter is made up of an IGBT transistor, a diode, and a filter capacitor, as illustrated in Figure 5.
Figure 5.
Basic electrical diagram of the DC-DC boost converter.
A few fundamental working characteristics, including potential switching states, continuous conduction mode (CCM), and discontinuous conduction mode (DCM), are taken into consideration while analyzing DC-DC converters [23]. The converter’s passive parts, input voltage, and switching frequency form the foundation for DCM and CCM operations. The control technique of the converter is created for CCM situations based on this study’s system characteristics.
Figure 6a,b depicts a separate analysis of the DC-DC boost converter as a function of the two available switch conditions [4,22,23,24,25]. The inductor current (iL) can be calculated using Equation (5) when the switch is in the ON state. The OFF state of the switch is illustrated in Figure 6b. In this configuration, the load’s current can be expressed by Equation (6), since the load is supplied by both the inductor and the input source.
where iL is the current in the inductor. Vpv and Vbus are the input and output voltages. L and RL are, respectively, the inductor and resistance values of the inductor.
Figure 6.
Equivalent electrical design of a single diode PV cell: (a) ON state of the switch, (b) OFF state of the switch.
By combining Equations (5) and (6), the result is Equation (7), which represents the input current over a switching cycle.
where α is 0 or 1 depending on the OFF or ON state of the switch.
The parameters of the DC-DC boost converter for solar PV are enumerated in Table A2 [25].
2.1.3. Improved FSCC-MPC MPPT Control
The process of the conventional fractional short-circuit current (FSCC) approach is based on the straight-line connection with the short-circuit current (Isc) and the current at the maximum power point (MPP) (Impp) of the photovoltaic (PV) panel. Figure 7 depicts the flow chart of the conventional FSCC approach [26,27]. It is evident that this approach requires repeatedly short-circuiting the PV panel to acquire the short-circuit current. The method is straightforward and simple to use [26,27]. The MPP is roughly tracked, and power is lost as a result of this operation.
Figure 7.
Flowchart of the FSCC approach.
The expression of the linear relationship linking Isc and Impp is defined by Equation (8), where ki is a proportionality constant.
A model predictive control (MPC) is a potent control method that forecasts system performance based on potential control states. The next best control actuation is then chosen to minimize the cost function, considering the anticipated future states of the system. In this study, the ideal next switching state is found by using a prediction horizon of one (n = 1). Therefore, as per Metry et al., (2017) in [28], a cost function that incorporates future states, references, and actuations may be expressed as given by Equation (9).
The discrete-time MPC approach can be used in the following three phases [29,30,31] to generate the total cost function: designing the cost functions, creating a discrete-time model for predictions at each sampling period, and modeling the converter for every potential switching state. The preceding section contains the first step. Various discretization techniques are employed in the literature to derive the discrete-time model as the next step. In first-order systems, the forward-difference Euler approximation method provided in Equation (10) is one of the most popular approaches [29,30,31]. By combining Equations (7) and (10), the next value of the inductor’s current predict function can be obtained, as shown in Equation (11).
where TS, k, and iL(k + 1) are, respectively, the sampling period, the step number, and the predicted current in the inductor.
At every sampling step, the resolution of the optimization in Equation (8) is obtained by determining the new state of the switch using the new set of measured data.
The MPC approach cannot find the optimal key state only on predictions. The error between the reference and forecasted values must also be minimized, which is accomplished using the cost function indicated in step three above. This is why the cost function is one of the most important aspects of MPC-based applications. In this investigation, the cost function defined in Equation (12) is applied. In the improved MPC approach, the error between the reference and forecast values is determined, as shown in Equation (12), where iref is the reference current.
In this paper, the suggested MPPT method is a combination of the FSCC and MPC methods, as depicted in Figure 8. In Figure 8, the FSCC algorithm is used to directly generate the reference current that will be used for MPC control. To do this, the currents (Ipv, iL, Vpv), temperature, and irradiance are read at the start. The current at the point of maximum power is calculated using Equation (8). This is then compared with the current generated by the panel to generate a reference current iref. The reference current is then used by the MPC algorithm, which needs to track the current delivered by the solar panel. The proposed FSCC-MPC method will therefore use Equations (11) and (12) to calculate the prediction current and the cost function, respectively. These operations will be used to generate the duty cycle for the DC-DC converter control.
Figure 8.
Improved FSCC-MPC algorithm.
2.2. Wind Chain Modeling
The wind generator is made up of a wing that harnesses wind energy. This kinetic power is then directly connected to a synchronous power source, which uses a diode rectifier to feed a DC bus. This arrangement has been selected for modeling and simulation purposes, as illustrated in Figure 9. The parameters of the wing generator used in this article under standard test conditions are listed in Table A2 [32].
Figure 9.
Schematic diagram of wind generator system.
The power coefficient is given by Equation (13) [32,33,34], where Rt represents the wind turbine’s radius and Ωm stands for the turbine’s rotating speed.
The output power and the torque of the wind generator are calculated by using Equations (14) and (15), respectively [34,35].
where S is the area covered by the rotor blades (m2), R is the radius of the rotor (m), Vw is the wind speed (m/s), ρ is the air density, and λ is the tip speed ratio.
The permanent magnet synchronous machine used in this study is modeled by Equation (16) [32,35,36], where Rs denotes the stator winding’s resistance, Ld and Lq are the stator inductances along the dq axis, Isd and Isq denote the currents in the stator, φ is the flux of the permanent magnet, and p is the pair of poles.
The electromagnetic torque is defined by Equation (17), where Jt and Jm denote the inertia moments of the engine and the generator, respectively, and fv is the coefficient caused by the generator’s viscous rubbings.
2.3. Modeling of the Battery Energy Storage Chain
Modeling the battery energy storage chain involves creating a detailed representation of the entire process from the energy input, through storage, to energy output, as depicted in Figure 10. This includes accounting for energy sources (solar, wind, grid), power conversion (rectifiers, inverters), and the battery energy storage system itself, which comprises battery cells, a battery management system (BMS), and thermal management. The energy output stage involves inverters and load management to optimize energy use. Integration with the grid and other distributed energy resources (DERs) is crucial for maintaining system stability and efficiency. Key parameters such as the state of charge (SoC), depth of discharge (DoD), charge/discharge efficiency, cycle life, and temperature effects are critical for ensuring the optimal performance and longevity of the battery system.
Figure 10.
Schematic diagram of battery energy storage system.
2.3.1. Storage Battery
Battery modeling is a crucial aspect of understanding and predicting the performance of batteries in various applications, from consumer electronics to electric vehicles and grid storage systems. It involves developing mathematical models that describe the behavior of a battery, primarily focusing on the relationships between voltage, current, and state of charge (SoC). A detailed description of battery modeling with voltage (Vbat) current of open circuit (ibat) relation and SoC estimation is provided by the system of Equation (18) [35,37,38].
where EO is the voltage source, Kbat and Q are, respectively, the polarization constant and the total capacity of the batteries, Rbat is an internal resistance, and t is the discharging time with a current ibat.
2.3.2. DC-DC Bidirectional Converter
The converter used to charge and discharge the battery and transfer power (current) must be reversible. Its equivalent circuit diagram is illustrated in Figure 11. In order to achieve the reversibility of power flow, the inverter’s switches should ideally transfer current in both directions. The discharge mode is correlated with the initial direction. When the output of renewable energy is not up to par, the converter moves energy from the battery to the DC bus. The second is charge mode. The bidirectional converter moves extra power from the DC bus to the battery when renewable energy production exceeds demand. When charging a battery, the bidirectional converter operates as a buck converter; when discharging the battery, it operates as a boost converter. The bidirectional converter manages the power flow and maintains the DC bus voltage in both charging and discharging modes.
Figure 11.
Wiring diagram for bidirectional DC-DC converter.
It should be noted that switches T1 and T2 are controlled simultaneously with two complementary signals (duty cycles) (S1) and (S2). The model of the bidirectional converter is given by the system of Equation (19) [25,32,39], where iLb = ibat.
2.4. Heat Pump System Modeling
Heat pump (HP) system modeling involves the simulation and analysis of heat pump performance and behavior under various conditions, leveraging mathematical and computational tools. This process includes the representation of thermodynamic cycles, heat transfer processes, and the interaction between the HP components such as the compressor, evaporator, condenser, and expansion valve [2,25]. The model typically integrates physical principles, empirical data, and operational parameters to predict the system’s efficiency, energy consumption, and output temperatures.
By simulating different scenarios, such as varying environmental conditions and load demands, the model aids in optimizing design, improving energy efficiency, and enhancing system reliability. Advanced modeling may also incorporate control strategies and economic assessments to provide a comprehensive evaluation of the heat pump system’s performance. In this study, the heat pump is made up of an evaporator, an expansion valve, a compressor, and a condenser connected to a DC motor, as depicted in Figure 12. Each component of the heat pump has a one-dimensional, stable, and isolated heat transfer process.
Figure 12.
Schematic diagram of the heat pump system.
In order to meet the energy demand of the heat pump, an energy consumption model is evaluated on an annual basis [40,41]. The model expression for the heat pump’s electrical power demand (Php) is given by Equation (20), where Qt is the energy demand (GJ) and COP is the coefficient of performance.
Energy demand in (GJ) is calculated by Equation (21), where S is the surface of the water, h is the number of efficient hours, and Zy is the self-cooling number of water. ΔT is the temperature amplitude between the minimum and maximum temperature of the surface water before and after the discharge.
The relation of COP is calculated using Equation (22), where Thp and TW are, respectively, the temperature of the heat pump and water source.
3. MPC Approach Strategy
In this section, the control of the Buck–Boost converter is used with the model predictive control (MPC) to drive the DC voltage and energy management. The general configuration of the novel control strategy for the DC micro-grid under investigation is depicted in Figure 13. In this new strategy, the MPC is used to control the DC bus voltage through a bidirectional DC-DC converter that provides the link between the battery and the DC bus. The same approach is used at the MPPT level combined with the flowchart algorithm to extract the maximum power from the PV system through a boost converter in order to power a heat pump system with a high autonomy. In order to achieve the objectives set in this work, it is necessary to obtain measurements of the PV system current and voltage for the MPPT algorithm; the power of the wind generator; the battery current, voltage, and state of charge; the DC bus voltage reference; and the power supplied and demanded in real time by the PV, wind, and the heat pump.
Figure 13.
Control strategy of the micro-grid-based HP system.
By analyzing the schematic diagram of the battery energy storage system illustrated in red in Figure 13, the evaluation of the current through the DC bus link capacitor is given by the formula in Equation (23), and the charging current iCbus is directly affected by the variation in the DC network voltage.
By using Euler’s difference distribution law, Equation (18) can be extended with a short sampling time, giving Equation (24).
Ts represents the sampling time, the DC grid voltage being sampled is now denoted by Vbus(k), while the DC grid voltage measured earlier is denoted by Vbus(k − 1).
The value of iCbus(k + 1), which is derived from Equation (25), must first be large for Vbus(k + 1) to equal Vref. The integer factor N is included as a prediction horizon in order to limit this number.
For DC network voltage regulation, the current reference to be supplied by the system is given by Equation (27).
By exploiting Equation (19) in both converter operating modes, a balancing equation for the mean voltage across the inductor has been created for Lb to predict battery currents.
The relationship in Equation (29) is obtained by using Euler’s difference law.
The expression for the current prediction has been calculated using Equation (30).
The cost functions for battery control are given by Equation (31).
The MPC block diagram for the PV-WG-BS-HP system is depicted in Figure 14. In this figure, the proposed control structure is composed of two control parts to regulate the stabilization of the DC network voltage: firstly, the evaluation of the reference current, calculated by Equation (27), and secondly, the current prediction model, whose expression is calculated by Equation (30). The controller then uses these two blocks to calculate the cost function and thus generate the duty cycle for the DC-DC bidirectional converter.
Figure 14.
MPC block diagram of the micro-grid-based HP system.
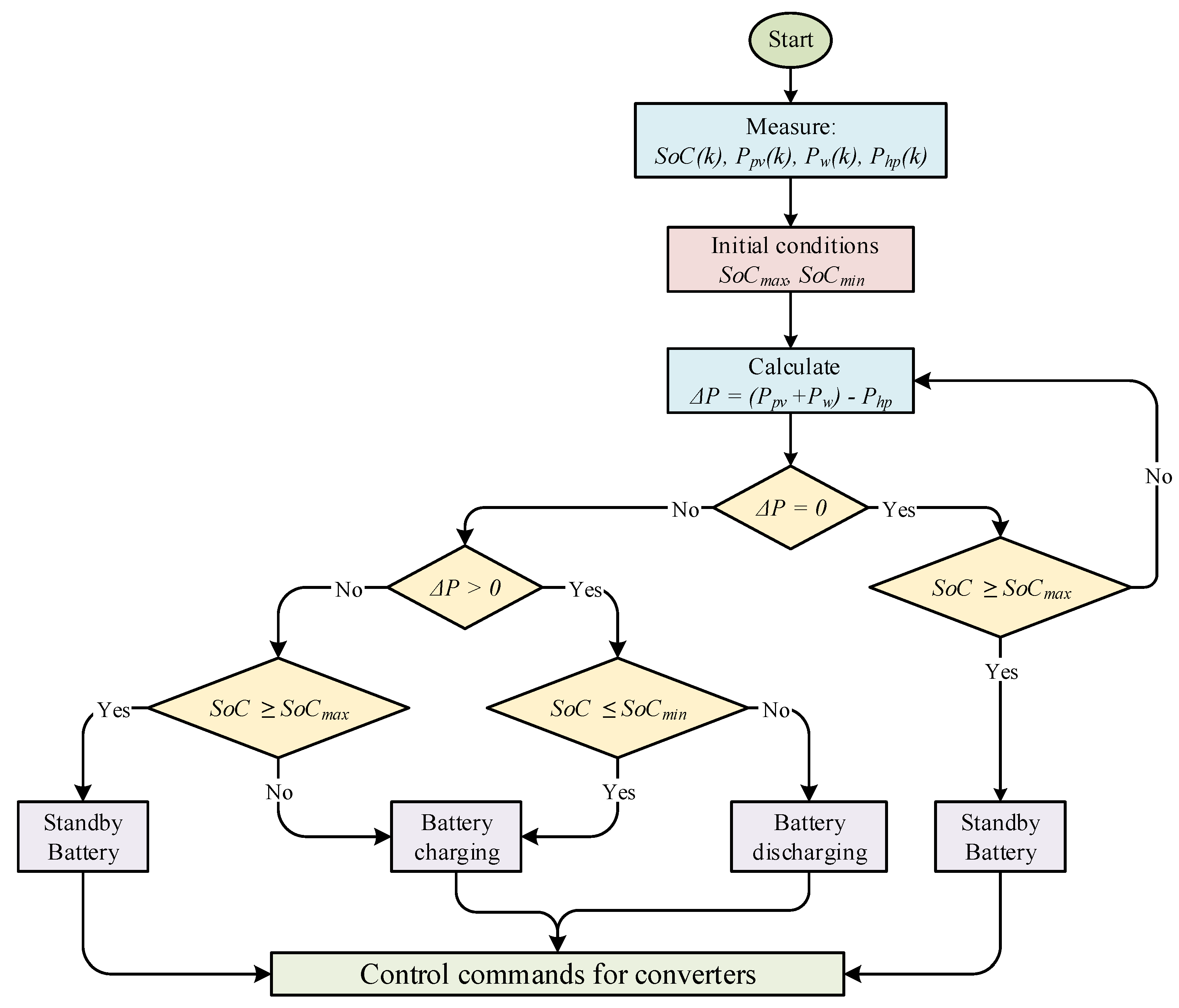
The new control strategy for the DC micro-grid under study is depicted in Figure 15. In this figure, the proposed control strategy ensures the continuous autonomous supply of energy to the pump, taking into account the real-time state of charge of the battery and the power availability of the PV and wind sources. This adaptation of the supply to the demand of the different sources involved ensures the operational stability of the system and the quality of the service provided. When the sum of the powers of the PV system and the wind turbine is equal to that of the pump, the battery retains its initial state, and when the powers of the PV system and the wind turbine are greater or less than that of the pump, the algorithm makes three decisions depending on the battery’s state of charge:
Figure 15.
Proposed control strategy of the micro-grid-based HP system.
- -
- Charge the battery with the excess power supplied by the system during periods of sunshine.
- -
- Discharge the battery to compensate for the power deficit for the heat pump.
- -
- Retain its initial state, either to avoid stressing the cells by charging when the SoC is at 80% or by deep discharging when the SoC is at 20%.
The latter decision ensures regular cycling of the battery and prolongs its life.
4. Metrological Data
To evaluate the efficiency of the system under study, consisting of photovoltaic panels, a wind generator, battery storage, and a heat pump (PV-WG-BS-HP), actual meteorological data of solar irradiation, ambient temperature, and wind speed were integrated into the PV system and wind generator, respectively. Figure 16 shows the actual data extracted from an open access database given in [40,42] with an hourly acquisition step. These data concern the town of Cano Ouistreham (Normandy region) in France, for the period January 1st to December 31st, 2023, with an hourly acquisition step.
Figure 16.
Measured profiles during the year: (a) solar irradiance, (b) ambient temperature, (c) wind speed.
As shown in Figure 16, the irradiance data in Figure 16a, the temperature data in Figure 16b, and the wind speed data in Figure 16c are shown for the pilot site over the course of a year. It can be observed that the average irradiance is 500 W/m2, the average annual wind speed is around 5 m/s, and the temperature varies between 2 and 15 °C at the beginning and end of the year, and between 15 and 27 °C in the summer. This information is very important for the sizing of the different sources and for identifying the most unfavorable periods for the supply of the pump. From the beginning of winter on 1 December to the end of spring on 31 May 2023, the amplitudes of the wind Figure 16c are relatively high, while those of irradiance Figure 16a and temperature Figure 16b are relatively below average in summer. This means that the wind turbine will be used more during these periods, as well as solar energy during the summer, to power the pump and ensure the system’s autonomy by charging the battery with the excess power. This surplus power is used when demand exceeds supply.
In this study, data on the water temperature at the river surface (Tw) and the water temperature after passing through the heat pump (Thp) are shown in Figure 17. Figure 17a reveals that Tw can be broken down into several phases: at the start of the year, the temperature varies between 5 and 15 °C; between 1000 h and 3000 h, the average temperature is 15 °C. On the other hand, from 3000 h to 7000 h, the temperature rises and varies between 15 and 31 °C. In the section from 7000 to 8760 h, the temperature recovers between 5 and 15 °C. Figure 17b also shows several phases. In the first phase (0 to 1000 h), the temperature varies between 50 and 63 °C. From 1000 to 3000 h, the average temperature is 60 °C. Between 3000 and 7000 h, it rises to 70 °C, and then recovers to between 50 and 65 °C in the period from 7000 to 8760 h. These data are used to emulate the heat pump’s electrical energy demand using Equation (20) to Equation (22) implemented in the Matlab/Simulink environment.
Figure 17.
Measured profiles over the year: (a) water temperature, (b) heat pump temperature.
5. Results and Discussion
The photovoltaic, battery, and heat pump system studied and the model predictive control (MPC) management energy proposed in Figure 14 and Figure 15, respectively, are simulated in Matlab/Simulink. To verify the robustness of the proposed system, profiles of the solar radiation, ambient temperature, water temperature, and heat pump temperature are injected as input data. After simulation, Figure 18 shows the DC bus voltage and battery SOC results for the various months selected.
Figure 18.
Simulation result of MPC performance: (a) DC bus voltage, (b) battery SoC.
The DC bus voltage closely follows its reference, as indicated in Figure 18a. It is regulated to the desired voltage and remains at its reference (Vref = 500 V), with low fluctuations. Finally, the Vref voltage meets load requirements with high control efficiency. A high-performance Vref ensures smooth operation in the system under study. This result indicates the efficiency of DC bus voltage regulation, which contributes to optimal operation.
As shown in Figure 18b, the battery SoC is well controlled, remaining between 40% and 78%. For the different months of operation, the battery SoC is maintained within the limits, regardless of variations in the power profiles of the solar photovoltaic panels and the heat pump.
Figure 19 illustrates the waveforms of the power generated by the photovoltaic system (Ppv), the wind turbine (Pw), the battery (Pbat), and the energy consumption of the heat pump (Php) throughout the year 2023. These power curves show the efficiency of the proposed algorithm. In fact, as long as the power produced by the PV (Figure 19a) or wind (Figure 19b) sources is greater than or equal to the demand (Figure 19d), the pump is supplied without the intervention of the battery storage system (Figure 19c), and, better still, in the event of overproduction, the excess power is sent to be stored in the batteries. On the other hand, in the event of underproduction, the battery storage system is called upon by the Buck–Boost converter to compensate for the deficit.
Figure 19.
The different power waveforms: (a) power of PV, (b) power of wind, (c) power of battery, (d) power of heat pump.
Figure 20a presents the accelerated simulation results, where the dynamics of the available PV and wind power with the power supplied (positive power) or absorbed (negative power) by the battery and demanded by the heat pump over the course of a year are shown. In the 3000 h to 4000 h time interval, less demand on the battery by the heat pump is observed (Figure 20b), because the power supplied by the PV system and the wind turbine is more than sufficient to supply it. Their surplus production is stored in the battery to be used during periods of high demand, when the PV and wind turbine are unable to supply all the power required by the pump (Figure 20c). Often, the battery is also used at night when there is no sunshine to compensate for the lack of power to the heat pump.
Figure 20.
The different power waveforms: (a) over the year, (b) zooming 1, (c) zooming 2.
To assess the effectiveness of the proposed control strategy, a quantitative comparison was made with other state-of-the-art approaches from the literature. This analysis focused on three key criteria: DC bus voltage stability, battery state-of-charge (SoC) management, and overall energy efficiency.
- DC bus voltage stability: The proposed strategy maintains a voltage stability of ±1% around the 500 V reference, even under significant variations in production and demand. By comparison, traditional approaches, such as PI or conventional PID control-based methods, exhibit a typical fluctuation of ±3% [8,11]. This 66% improvement reflects the effectiveness of the model predictive control (MPC) built into our method.
- Battery state-of-charge (SoC) management: The proposed strategy maintains the batteries’ SoC within an optimum operating range of 40% to 78%, limiting extreme charge/discharge cycles. This results in an estimated 20% increase in battery life, compared with conventional systems where the SoC can frequently exceed critical thresholds of 80% or fall below 20% [7,14].
- Energy efficiency: The proposed approach improves overall energy efficiency by 15% compared with traditional methods, thanks to the optimal management of energy flows between renewable sources and storage. For example, in simulations, our system reduced energy losses in batteries by 10% and increased the direct use of renewable sources [9,43].
6. Conclusions
In this paper, a novel control strategy for DC micro-grids specifically designed for heat pump applications has been proposed. The increasing integration of renewable energy sources, such as solar photovoltaic systems and wind turbines, into micro-grids necessitates advanced control strategies to ensure efficient and reliable energy management. The presented strategy addresses the challenges of power distribution, load balancing, and energy storage management within a DC micro-grid environment, focusing on optimizing the performance of heat pumps, which are critical for both heating and cooling applications in residential and commercial buildings. The proposed control strategy incorporates intelligent power management using model predictive control (MPC) to dynamically adapt to real-time conditions. By relying on MPC, the system can handle the non-linearities and uncertainties inherent in renewable energy sources and load demands, ensuring stable and efficient operation. The strategy aims to maximize the use of renewable energies, minimize dependence on conventional energy sources, and improve the overall energy efficiency of heat pump systems. The simulation results, conducted using Matlab/Simulink and based on real-world data, demonstrate the effectiveness of the proposed control strategy, which brings significant improvements across multiple levels. Firstly, model predictive control makes it possible to manage power flows, maintain DC bus voltage stability (±1% around 500 V, compared to ±3% for existing approaches), and optimize the operational efficiency of heat pumps. By integrating battery energy storage systems and other backup power sources, the reliability and resilience of the micro-grid are significantly enhanced, even under conditions of fluctuating renewable energy production or varying load demands. Moreover, the effective management of the battery state of charge (SoC), maintained between 40% and 78%, avoids extreme cycles, extends battery life by 20%, and reduces operational costs by 30%. The proposed strategy also maximizes the use of renewable energy, reducing CO2 emissions by 25%, thus contributing to the broader objectives of sustainable energy development and climate change mitigation. However, this approach is highly dependent on the accuracy of weather forecasts and requires adequate computational capacity for its predictive algorithms. Nonetheless, it remains flexible and adaptable to more complex micro-grids, allowing for the integration of additional modules for other energy sources or loads.
Author Contributions
Conceptualization, C.B.N.F., M.L.T., and M.-B.C.; methodology, C.B.N.F., M.-B.C., and B.D.; software, C.B.N.F., M.L.T., and M.-B.C.; validation, M.-B.C. and B.D.; formal analysis, M.L.T. and C.B.N.F.; writing—original draft preparation, C.B.N.F., M.L.T., and M.-B.C.; writing—review and editing, C.B.N.F., M.L.T., M.-B.C., and B.D.; visualization, C.B.N.F., M.L.T., M.-B.C., and B.D.; supervision, M.-B.C. and B.D.; project administration, M.-B.C. and B.D. All authors have read and agreed to the published version of the manuscript.
Funding
This work was performed within the framework of the Interreg Waterwarmth project, co-funded by the European Union and University of Le Havre Normandie.
Data Availability Statement
The data is contained within the paper.
Acknowledgments
This work was performed at GREAH-laboratory, University of Le Havre Normandie, particularly by the research team investigating renewable energies and storage systems (MERS). This work was performed within the framework of the Interreg Waterwarmth project co-funded by the European Union. The authors would like to thank the European Union and University of Le Havre Normandie for their financial support.
Conflicts of Interest
The authors declare no conflicts of interest.
Appendix A
Table A1.
Parameters of solar array use in the simulations.
Table A1.
Parameters of solar array use in the simulations.
| Parameter | Value | Symbol |
|---|---|---|
| Maximum power | 500 | Pmpp (W) |
| Maximum voltage | 42 | Vmpp (V) |
| Maximum current | 13 | Impp (A) |
| Open-circuit voltage | 50 | Voc (V) |
| Short-circuit current | 14 | Isc (A) |
| Temperature coefficient of Voc | −0.0469 | koc (V/K) |
| Temperature coefficient of Isc | 0.276 | ksc (A/K) |
| Number of cells in parallel | 1 | Np |
| Number of cells in series | 72 | Nsc |
Table A2.
Parameters of PMSG use in the simulations.
Table A2.
Parameters of PMSG use in the simulations.
| Parameter | Value | Symbol |
|---|---|---|
| Rated speed | 153 | Rad/s |
| Rated current | 50 | A |
| Stator inductance | 0.276 | Lw (mH) |
| Rated torque | 50 | Nm |
| Rated power | 20 | Pw (kW) |
Table A3.
Specifications of DC-DC converter use in the simulations.
Table A3.
Specifications of DC-DC converter use in the simulations.
| Parameter | Value | Symbol |
|---|---|---|
| Boost converter for solar PV | ||
| Capacitor | 500 | Cin (µF) |
| Capacitor | 500 | Cout (µF) |
| Inductance | 1.56 | L (mH) |
| Resistance of inductor | 0.01 | RL (Ω) |
| Boost converter for wind system | ||
| Inductance | 35 | Lw (mH) |
| Capacitor | 500 | Cw (µF) |
| Buck–Boost converter for battery | ||
| Inductance | 1 | Lb (mH) |
| Capacitor | 500 | Cbus (µF) |
| Sampling time of MPC | 15 | Ts (µs) |
| Switching frequency | 10 | f (kHz) |
Table A4.
Specifications of lead–acid battery capacity.
Table A4.
Specifications of lead–acid battery capacity.
| Parameter | Value | Symbol |
|---|---|---|
| Nominal voltage | 300 | Vnv (V) |
| Rated capacitor | 248 | C (µF) |
References
- Schibuola, L.; Scarpa, M. Experimental analysis of the performances of a surface water source heat pump. Energy Build. 2016, 113, 182–188. [Google Scholar] [CrossRef]
- Wang, Y.; Wong, K.K.; Liu, Q.H.; Jin, Y.T.; Tu, J. Improvement of energy efficiency for an open-loop surface water source heat pump system via optimal design of water-intake. Energy Build. 2012, 51, 93–100. [Google Scholar] [CrossRef]
- Krishna, K.S.; Kumar, K.S. A review on hybrid renewable energy systems. Renew. Sustain. Energy Rev. 2015, 52, 907–916. [Google Scholar] [CrossRef]
- Khalid, M. Smart grids and renewable energy systems: Perspectives and grid integration challenges. Energy Strategy Rev. 2024, 51, 101299. [Google Scholar] [CrossRef]
- Olatomiwa, L.; Mekhilef, S.; Ismail, M.S.; Moghavvemi, M. Energy management strategies in hybrid renewable energy systems: A review. Renew. Sustain. Energy Rev. 2016, 62, 821–835. [Google Scholar] [CrossRef]
- Khan, A.A.; Minai, A.F.; Pachauri, R.K.; Malik, H. Optimal sizing, control, and management strategies for hybrid renewable energy systems: A comprehensive review. Energies 2022, 15, 6249. [Google Scholar] [CrossRef]
- Zahraoui, Y.; Alhamrouni, I.; Mekhilef, S.; Basir Khan, M.R.; Seyedmahmoudian, M.; Stojcevski, A.; Horan, B. Energy management system in microgrids: A comprehensive review. Sustainability 2021, 13, 10492. [Google Scholar] [CrossRef]
- Juma, M.I.; Mwinyiwiwa, B.M.M.; Msigwa, C.J.; Mushi, A.T. Design of a Hybrid Energy System with Energy Storage for Standalone DC Microgrid Application. Energies 2021, 14, 5994. [Google Scholar] [CrossRef]
- Al Amerl, A.; Oukkacha, I.; Camara, M.B.; Dakyo, B. Real-time control strategy of fuel cell and battery system for electric hybrid boat application. Sustainability 2021, 13, 8693. [Google Scholar] [CrossRef]
- Rekioua, D.; Kakouche, K.; Babqi, A.; Mokrani, Z.; Oubelaid, A.; Rekioua, T.; Azil, A.; Ali, E.; Alaboudy, A.H.K.; Abdelwahab, S.A.M. Optimized Power Management Approach for Photovoltaic Systems with Hybrid Battery-Supercapacitor Storage. Sustainability 2023, 15, 14066. [Google Scholar] [CrossRef]
- Mansouri, A.; Ammar, A.; El Magri, A.; Elaadouli, N.; Younes, E.K.; Lajouad, R.; Giri, F. An adaptive control strategy for integration of wind farm using a VSC-HVDC transmission system. Results Eng. 2024, 23, 102359. [Google Scholar] [CrossRef]
- Gulzar, M.M.; Iqbal, A.; Sibtain, D.; Khalid, M. An innovative converterless solar PV control strategy for a grid connected hybrid PV/wind/fuel-cell system coupled with battery energy storage. IEEE Access 2023, 11, 23245–23259. [Google Scholar] [CrossRef]
- Lawan, M.G.; Camara, M.B.; Sabr, A.S.; Dakyo, B.; Al Ameri, A. Power Control Strategy for Hybrid System Using Three-Level Converters for an Insulated Micro-Grid System Application. Processes 2022, 10, 2539. [Google Scholar] [CrossRef]
- Rekioua, D.; Mokrani, Z.; Kakouche, K.; Rekioua, T.; Oubelaid, A.; Logerais, P.O.; Ali, E.; Bajaj, M.; Berhanu, M.; Ghoneim, S.S. Optimization and intelligent power management control for an autonomous hybrid wind turbine photovoltaic diesel generator with batteries. Sci. Rep. 2023, 13, 21830. [Google Scholar] [CrossRef] [PubMed]
- Sichilalu, S.; Tazvinga, H.; Xia, X. Optimal control of a fuel cell/wind/PV/grid hybrid system with thermal heat pump load. Sol. Energy 2016, 135, 59–69. [Google Scholar] [CrossRef]
- Yang, L.; Tai, N.; Fan, C.; Meng, Y. Energy regulating and fluctuation stabilizing by air source heat pump and battery energy storage system in microgrid. Renew. Energy 2016, 95, 202–212. [Google Scholar] [CrossRef]
- Mazzeo, D. Solar and wind assisted heat pump to meet the building air conditioning and electric energy demand in the presence of an electric vehicle charging station and battery storage. J. Clean. Prod. 2019, 213, 1228–1250. [Google Scholar] [CrossRef]
- Liu, X.; Zhang, P.; Pimm, A.; Feng, D.; Zheng, M. Optimal design and operation of PV-battery systems considering the interdependency of heat pumps. J. Energy Storage 2019, 23, 526–536. [Google Scholar] [CrossRef]
- Rodrigues, E.M.G.; Godina, R.; Marzband, M.; Pouresmaeil, E. Simulation and Comparison of Mathematical Models of PV Cells with Growing Levels of Complexity. Energies 2018, 11, 2902. [Google Scholar] [CrossRef]
- Villalva, M.G.; Gazoli, J.R.; Filho, E.R. Comprehensive Approach to Modeling and Simulation of Photovoltaic Arrays. IEEE Trans. Power Electron. 2009, 24, 1198–1208. [Google Scholar] [CrossRef]
- Batzelis, I.E. Simple PV performance equations theoretically well founded on the single-diode model. IEEE J. Photovolt. 2017, 7, 1400–1409. [Google Scholar] [CrossRef]
- Fapi, C.B.N.; Touré, M.L.; Camara, M.B.; Dakyo, B. MPPT based MPPT based Fractional Short-Circuit Current—Model Predictive Control for PV System in Real Weather Conditions for Heat-Pump Applications. In Proceedings of the 2024 6th International Conference on Intelligent Systems and Computer Vision (ISCV2024), Fez, Morocco, 8–10 May 2024; pp. 1–6. [Google Scholar] [CrossRef]
- Irmak, E.; Güler, N. A model predictive control-based hybrid MPPT method for boost converters. Int. J. Electron. 2020, 107, 1–16. [Google Scholar] [CrossRef]
- Raghavendra, K.V.G.; Zeb, K.; Muthusamy, A.; Krishna, T.N.V.; Kumar, S.V.P.; Kim, D.H.; Kim, M.S.; Cho, H.G.; Kim, H.J. A comprehensive review of DC–DC converter topologies and modulation strategies with recent advances in solar photovoltaic systems. Electronics 2019, 9, 31. [Google Scholar] [CrossRef]
- Guttula, Y.; Samanta, S. Enhanced Energy Management Algorithm for Battery/Ultra-Capacitor based Hybrid Energy Storage System using Interleaved DC-DC Converter. IEEE J. Emerg. Sel. Top. Power Electron. 2024, 12, 5004–5012. [Google Scholar] [CrossRef]
- Sher, H.A.; Murtaza, A.F.; Noman, A.; Addoweesh, K.E.; Al-Haddad, K.; Chiaberge, M. A New Sensorless Hybrid MPPT Algorithm Based on Fractional Short-Circuit Current Measurement and P&O MPPT. IEEE Trans. Sustain. Energy 2015, 6, 1426–1434. [Google Scholar] [CrossRef]
- Katche, M.L.; Makokha, A.B.; Zachary, S.O.; Adaramola, M.S. A comprehensive review of maximum power point tracking (mppt) techniques used in solar pv systems. Energies 2023, 16, 2206. [Google Scholar] [CrossRef]
- Metry, M.; Shadmand, M.B.; Balog, R.S.; Abu-Rub, H. MPPT of photovoltaic systems using sensorless current-based model predictive control. IEEE Trans. Ind. Appl. 2016, 53, 1157–1167. [Google Scholar] [CrossRef]
- Rodriguez, J.; Cortes, P. Predictive Control of Power Converters and Electrical Drives; John Wiley and Sons: Hoboken, NJ, USA, 2012. [Google Scholar] [CrossRef]
- Franco, F.D.; Vu, T.V.; Gonsulin, D.; Vahedi, H.; Edrington, C.S. Enhanced performance of PV power control using model predictive control. Sol. Energy 2017, 158, 679–686. [Google Scholar] [CrossRef]
- Ahmed, M.; Harbi, I.; Kennel, R.; Rodriguez, J.; Abdelrahem, M. Maximum power point tracking-based model predictive control for photovoltaic systems: Investigation and new perspective. Sensors 2022, 22, 3069. [Google Scholar] [CrossRef] [PubMed]
- Roumila, Z.; Rekioua, D.; Rekioua, T. Energy management based fuzzy logic controller of hybrid system wind/photovoltaic/diesel with storage battery. Int. J. Hydrogen Energy 2017, 42, 19525–19535. [Google Scholar] [CrossRef]
- Rezk, H.; Ghoniem, R.M.; Ferahtia, S.; Fathy, A.; Ghoniem, M.M.; Alkanhel, R. A comparison of different renewable-based DC microgrid energy management strategies for commercial buildings applications. Sustainability 2022, 14, 16656. [Google Scholar] [CrossRef]
- Khan, M.R.; Haider, Z.M.; Malik, F.H.; Almasoudi, F.M.; Alatawi, K.S.S.; Bhutta, M.S. A comprehensive review of microgrid energy management strategies considering electric vehicles, energy storage systems, and AI techniques. Processes 2024, 12, 270. [Google Scholar] [CrossRef]
- Ramasamy, T.; Abdul Basheer, A.; Tak, M.H.; Joo, Y.H.; Lee, S.R. An effective dc-link voltage control strategy for grid-connected PMVG-based wind energy conversion system. Energies 2022, 15, 2931. [Google Scholar] [CrossRef]
- Camara, M.S.; Camara, M.B.; Dakyo, B.; Gualous, H. Permanent magnet synchronous generators for offshore wind energy system linked to grid-modeling and control strategies. In Proceedings of the 2014 16th International Power Electronics and Motion Control Conference and Exposition, Antalya, Turkey, 21–24 September 2014; pp. 114–118. [Google Scholar] [CrossRef]
- He, H.; Xiong, R.; Fan, J. Evaluation of lithium-ion battery equivalent circuit models for state of charge estimation by an experimental approach. Energies 2011, 4, 582–598. [Google Scholar] [CrossRef]
- Nejad, S.; Gladwin, D.T.; Stone, D.A. A systematic review of lumped-parameter equivalent circuit models for real-time estimation of lithium-ion battery states. J. Power Sources 2016, 316, 183–196. [Google Scholar] [CrossRef]
- Agrawal, S.; Umanand, L.; Subba Reddy, B. Bidirectional current-fed converter for high gain DC–DC and DC–AC applications. In Proceedings of the Symposium on Power Electronic and Renewable Energy Systems Control: PERESC 2020; Springer: Singapore, 2021; pp. 101–111. [Google Scholar] [CrossRef]
- Fapi, C.B.N.; Touré, M.L.; Camara, M.B.; Dakyo, B. High Voltage Gain DC-DC Converter based Maximum Power Tracking from Photovoltaic Systems for Heat-Pump Applications. In Proceedings of the 2024 12th International Conference on Smart Grid (icSmartGrid), Setubal, Portugal, 27–29 May 2024; pp. 493–498. [Google Scholar] [CrossRef]
- Li, Y.; Lu, Y.; Sun, J.; Wang, T.; Zong, S.; Zhou, T.; Wang, X. Operational Strategy of a DC Inverter Heat Pump System Considering PV Power Fluctuation and Demand-Side Load Characteristics. Buildings 2024, 14, 1139. [Google Scholar] [CrossRef]
- Available online: https://power.larc.nasa.gov/beta/data-access-viewer/ (accessed on 25 June 2024).
- Bajpai, P.; Dash, V. Hybrid renewable energy systems for power generation in stand-alone applications: A review. Renew. Sustain. Energy Rev. 2012, 16, 2926–2939. [Google Scholar] [CrossRef]
Disclaimer/Publisher’s Note: The statements, opinions and data contained in all publications are solely those of the individual author(s) and contributor(s) and not of MDPI and/or the editor(s). MDPI and/or the editor(s) disclaim responsibility for any injury to people or property resulting from any ideas, methods, instructions or products referred to in the content. |
© 2025 by the authors. Licensee MDPI, Basel, Switzerland. This article is an open access article distributed under the terms and conditions of the Creative Commons Attribution (CC BY) license (https://creativecommons.org/licenses/by/4.0/).



















