Abstract
Cardiovascular diseases (CVDs) are the leading cause of mortality worldwide, driven by complex interactions among genetic, environmental, and lifestyle factors, with diet playing a pivotal role. Extra Virgin Olive Oil (EVOO), a cornerstone of the Mediterranean diet (MedDiet), is a plant-based fat that has garnered attention for its robust cardiovascular benefits, which are attributed to its unique composition of monounsaturated fatty acids (MUFAs), particularly oleic acid (OA); and bioactive polyphenols, such as Hydroxytyrosol (HT) and oleocanthal. These compounds collectively exert antioxidant, anti-inflammatory, vasodilatory, and lipid-modulating effects. Numerous clinical and preclinical studies have demonstrated that EVOO’s properties reduce major modifiable cardiovascular risk factors, including hypertension, dyslipidemia, obesity, and type 2 diabetes. EVOO also promotes endothelial function by increasing nitric oxide (NO) bioavailability, thus favoring vasodilation, lowering blood pressure (BP), and supporting vascular integrity. Furthermore, it modulates biomarkers of cardiovascular health, such as C-reactive protein, low-density lipoprotein (LDL) cholesterol, and NT-proBNP, aligning with improved hemostatic balance and reduced arterial vulnerability. Emerging evidence highlights its interaction with gut microbiota, further augmenting its cardioprotective effects. This review synthesizes current evidence, elucidating EVOO’s multifaceted mechanisms of action and therapeutic potential. Future directions emphasize the need for advanced extraction techniques, nutraceutical formulations, and personalized dietary recommendations to maximize its health benefits. EVOO represents a valuable addition to dietary strategies aimed at reducing the global burden of cardiovascular diseases.
1. Introduction
CVDs encompass a group of disorders related to atherosclerosis, affecting heart and blood vessels. CVDs develop in people of all ages, sexes, ethnicities, and socioeconomic levels, representing the leading cause of both mortality and morbidity worldwide [1]. The burden of CVDs on public health is showing an alarming trend, as demonstrated by the approximate 50% increase in the number of deaths registered over the period 1990–2019 (12.1–18.6 million) [1]. The etiology of CVDs is complex and multifactorial, including both non-modifiable and modifiable risk factors, such as hypertension, dyslipidemia, diabetes, and obesity [2]. An important concern in CVDs’ treatment is the insufficient adherence to the treatment plans by patients themselves. This lack of adherence has been observed in both primary [3] and secondary prevention for CVDs, as demonstrated by the PURE study [4]. Interestingly, 40% of CVD cases may be attributed to unhealthy nutritional lifestyles [5,6]; this evidence, in combination with the lack of adherence to prescribed medications, is a clear indicator that nutritional interventions may represent a valuable ally against CVDs.
The MedDiet is considered a healthy diet mainly due to EVOO, the consumption of which has been associated with a 26–46% reduction in the risk of recurrence of CVDs [7,8,9,10,11] and decreased mortality rate [12]. The beneficial effects following EVOO consumption have been related to its antioxidant, immunomodulatory, and inflammatory response regulating mechanisms, as well as regulation of lipoprotein profile and functionality. EVOO represents the main source of fat in the MedDiet, replacing saturated fats, like butter and margarine, frequently used in the Western diet [13]. EVOO is obtained by the physical process of cold-pressing olive fruit, without any other treatment other than washing, decantation, centrifugation, and filtration. The classification of olive oil as ‘extra virgin’ is strictly regulated by the European commission (Commission Regulation (EEC) No. 2568/91 of 11 July 1991 on the characteristics of olive oil and olive-residue oil and on the relevant methods of analysis) and the Trade Standard of the International Olive Council (IOC). To be defined as EVOO, free acidity content must be ≤0.8% (as free oleic acid), peroxide value ≤ 20 mEq O2/kg, and oxidation levels must be minimal (K270 ≤ 0.22; K232 ≤ 2.50; ∆K ≤ 0.01); there must be with a favorable taste (0 defects and a fruity flavor score > 0), and fatty acid ethyl esters (FAEEs) ≤ 30 mg/kg must be present. Further, purity criteria must be met to maintain this certification, as detailed and discussed in the following review [14].
The aim of this narrative review is to synthesize the cardiovascular benefits of EVOO by discussing studies conducted in both the Mediterranean and non-Mediterranean area to outline the global relevance of EVOO in cardiovascular health. In addition, this review will discuss the mechanisms by which EVOO improves arterial, myocardial, and blood health, as well as its role in regulating BP, low- and high-density lipoprotein cholesterol, endothelial function, and glucose levels. Lastly, it will focus on the possibility of using EVOO in clinical practice to mitigate the global burden of CVDs.
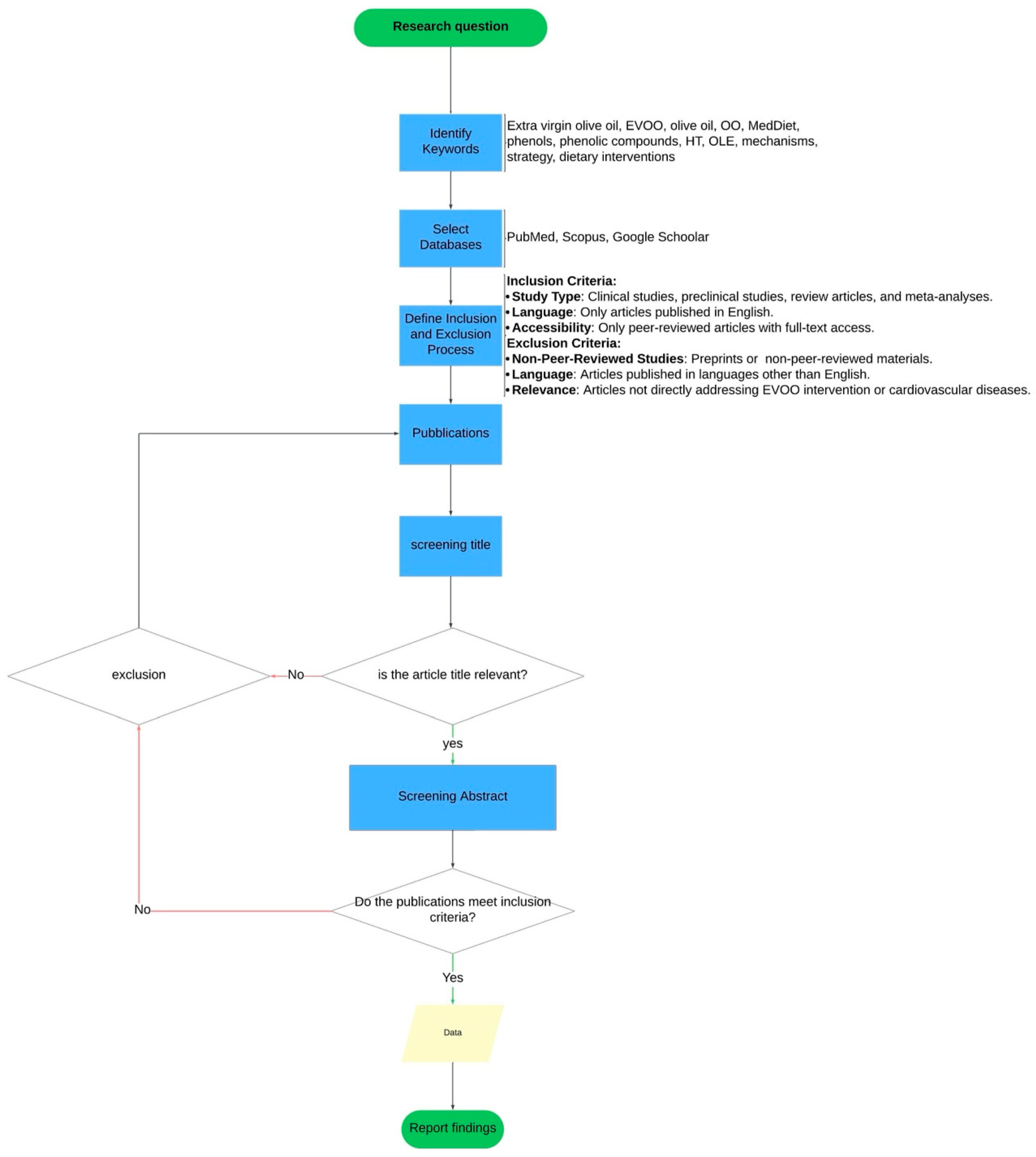
This narrative review was conducted following a structured approach, as outlined in Figure 1. Initially, keywords related to the research question were identified, and relevant databases, including PubMed, Scopus, and Google Scholar, were searched. Inclusion criteria focused on clinical studies, preclinical research, review articles, and meta-analyses published in English. Non-peer-reviewed sources and articles not directly addressing the specific research question were excluded. After screening titles and abstracts, eligible publications underwent full-text evaluation to ensure alignment with inclusion criteria. This systematic process resulted in the selection of studies that form the basis of the findings presented below.
Figure 1.
Flowchart of the methodological approach followed for the selection/exclusion criteria of the articles.
2. MedDiet Benefits on Cardiovascular Problems
Due to its nutritional completeness, long-term sustainability, and evidence-based health effects, the MedDiet is ranked best diet by US News and World Report (https://health.usnews.com/best-diet/mediterranean-diet, accessed on 21 December 2024). Its health effectiveness is sustained by evidence showing that even a two-point increase in adherence to MedDiet reduces CVDs similar to statin [15]. Several epidemiological studies and clinical trials have demonstrated the association between MedDiet and reduction of CVDs.
The seven-country study launched by Key was the first large-scale study, covering sixteen different communities within seven different countries, over a period of 10 years, showing an association between MedDiet and reduction in cardiovascular risk. They observed a gradient in cardiovascular risk across countries, with Northen European countries experiencing a higher rate of coronary heart disease (CHD) mortality compared to Southern European countries [16]. Since then, a large body of research has proven the association between MedDiet and reduced CVDs risk. For example, Trichopoulou found that people in Greece who more closely followed a traditional MedDiet exhibited a reduction of 25–30% in deaths from CHD and cancer [12]. While the non-Mediterranean population that adheres to the Mediterranean lifestyle experienced only a 10% reduction for both mortality and CVDs [17]. The disparity could be attributed to cultural habits, genetic predispositions, adherence, and other contextual factors.
In addition to observational studies, clinical trials, both in primary and secondary prevention, have established a causal relationship between MedDiet and CVDs. The Lyon Diet Heart study (1988–1992), a clinical trial conducted in France, investigated the adoption of the MedDiet after a first myocardial infarction. In this study, the participants were randomly assigned to follow either the American Heart Association Step One diet which recommended approximately 30% fats, or the MedDiet. Adoption of the MedDiet significantly reduced total mortality by 56%, cardiac mortality by 65%, non-fatal myocardial infarction by 70%, and cancer incidence by 60% [18]. Similarly, Logeril et al., in 1994, found that patients with a previous history of cardiac events experienced a better outcome in both death and new recurrence of cardiac disease following a MedDiet vs. the usual post-infarct prudent diet [19]. In accordance, the secondary prevention trial conducted by Renaud et al. in 1995 demonstrated a 70% reduction in cardiovascular events and total death in people who followed a MedDiet compared to those who followed the usual prescribed diet. These beneficial effects have been related to an increase in n-3 fatty acids and oleic acid, a decrease in linoleic acid, and higher plasma concentrations of antioxidant vitamins C and E [20]. To further validate the findings across these clinical studies, a meta-analysis was conducted by Sofi et al. in 2008 analyzing eight cohorts and involving 514,816 subjects. Adherence to MedDiet was associated with lower cardiovascular mortality (pooled relative risk 0.91), decreased incidence and mortality from cancer (0.94), and neurodegenerative diseases [21]. Further, in a prospective study conducted in the US that involved 25,994 healthy women, the adherence to MedDiet (score of 6 or greater), was associated with a 25% reduction in the incidence of cardiovascular events (stroke, CVD death, and incidence CHD) [22]. Decreased inflammation, insulin resistance, and body mass index have been the primary factors explaining the 25–30% of MedDiet benefits. Additionally, improvements in BP and blood lipids, particularly HDL and very low-density lipoprotein (VLDL), were also involved, as well as LDL particles, in terms of size and particle numbers.
The key studies discussed in this section are summarized in Supplementary Materials Table S1.
3. EVOO and Cardiovascular Health: Evidence and Benefits
EVOO, a cornerstone of the MedDiet, has been widely studied for its role in reducing cardiovascular risk. Its consumption has been associated with significant health benefits, as highlighted by several key studies. The recent Harvard study (2021), a prospective cohort study involving 99,000 participants (63,967 women and 35,312 men) over a period of 24 years, found that daily consumption of at least half a tablespoon of EVOO reduced CVDs risk by 15% and CHD by 21%. Further, replacing butter, mayo, dairy, and margarine with EVOO lowered CVDs risk by 5–7% [23]. The PREDIMED (Prevención con Dieta Mediterránea) trial in Spain, involving over 7000 participants high-risk participants, compared three dietary interventions: MedDiet supplemented with EVOO (4 tablespoon/day), MedDiet supplemented with nuts (30 g/day), and a low-fat control diet. Both the EVOO and nuts-supplemented group demonstrated a 30% reduction in major cardiovascular events. The EVOO group also showed additional benefits, including reduced risk of atrial fibrillation, diabetes, breast cancer, and neurocognitive decline [15]. The EPIC-Europe study, a long-term study of over 500,000 participants, across 10 European countries, confirmed the cardiovascular benefits of MUFAs in EVOO, highlighting its protective effects on heart health.
EVOO’s unique composition, high MUFA and polyphenolic compounds, underpins its cardiovascular benefits by improving glucose metabolism, BP, lipid profiles, and obesity, all factors that have been demonstrated to have a strong correlation with CVDs incidence [23,24].
EVOO positively influences glucose metabolism. Type 2 diabetes, characterized by insulin resistance (IR) and hyperglycemia [25,26,27], is a major contributor to cardiovascular events. Studies have consistently demonstrated that EVOO decreased the risk of type 2 diabetes [28,29] by improving postprandial glucose regulation and insulin sensitivity [30] and increasing glucagon-like peptide-1 incretin pattern [31]. Remarkably, phenolic compounds in EVOO have been shown to lower the lipoprotein insulin resistance index (LP-IR) [32,33,34,35,36,37,38], to reduce hepatic release of glucose, and to increase its peripheral uptake [39] and reduce the production of HbA1C [40].
EVOO positively influences BP. Hypertension, a leading modifiable risk factor for CVD [41], is significantly impacted by EVOO. Long-term consumption of EVOO lowers both systolic and diastolic BP, as demonstrated in several studies. For instance, a six-month MUFA-rich diet reduced resting BP and the need for antihypertensive drugs [42]. Further, a study using olive leaf extract also showed substantial antihypertensive effects comparable to conventional anti-hypertensive medications like captopril [43]. Moreover, studies on hypertensive patients demonstrated that phenolic-rich EVOO reduced both systolic and diastolic BP in men [44] and in women [45]. Additionally, replacing corn, soybean oil and butter with EVOO decreased systolic BP in overweight and obese adults [46]. The reduction in BP following EVOO consumption is extremely significant, as a reduction of 2 mmHg in BP correlates with decreased risk of CHD (6%), stroke (10%) and heart attack (15%) [47].
EVOO positively influences obesity. Although studies on EVOO’s impact on weight are mixed, evidence suggests its role in mitigating obesity-related cardiovascular risks. For example, the PREDIMED study found a modest reduction in waist circumference among EVOO consumers over five years [48]. Further, the MedDiet, which is rich in EVOO, has been associated with the prevention of weight gain [49].
EVOO positively influences lipidic profile and reduces atherogenic risk [50,51]. The EUROLIVE study represents a seminal investigation in the context of EVOO effects on lipidic profile. This randomized control trial was conducted on healthy subjects among several European populations. The intervention consisted in the ingestion of 25 mL/daily of olive oils enriched with varying levels of polyphenols. The results of the study demonstrated that phenolic compounds prevent lipoprotein oxidation, and this effect was correlated with the dose [52]. Subsequently, Cicero et al. found that the reduction in the oxidative damages to lipids following EVOO consumption was associated with an increase in MUFA relative to PUFA in the fatty acid composition of the LDL [53]. Further, phenol-rich olive oil enhances HDL function, thus improving cholesterol efflux capacity, increasing HDL size and fluidity, and reducing oxidative stress [54]. Several trials demonstrated reductions in LDL cholesterol and triglycerides, along with shifts in HDL composition toward a less atherogenic profile [44,46].
The key studies discussed in this section are summarized in Supplementary Materials Table S2.
3.1. EVOO Impacts on Arterial Health
Arteries are essential conduits of the cardiovascular system, carrying blood from the heart to other districts of the body. Their susceptibility to damage and disease, known as arterial vulnerability, affects blood flow and overall cardiovascular health. Endothelial dysfunction and atherosclerosis are key mechanisms contributing to arterial impairment, substantially increasing cardiovascular risk [55].
EVOO’s role ability in mitigating arterial vulnerability has been demonstrated by several studies and is associated with its positive effects on endothelial function [56]. An early study by Cutruzzolà et al. (2021) demonstrated that an EVOO-enriched meal significantly improved Flow-Mediated Dilation (FMD) compared to a butter-enriched meal in 10 individuals with Type 1 diabetes and 6 healthy controls [57]. Also, a meta-analysis including over 30 studies with 3106 participants found that EVOO consumption increases FMD values, confirming EVOO beneficial effects on endothelial function [58]. The CORDIOPREV study further demonstrated a 2.63% improvement in FMD among CHD patients following a MedDiet rich in EVOO compared to low-fat diet. This improvement was associated with higher endothelial progenitor cells, lower oxidative stress and higher angiogenesis [59]. Additionally, the long-term consumption of a MedDiet rich in EVOO may preserve kidney function, as shown by a reduced decline in eGFR in CHD patients with Type 2 diabetes mellitus (T2DM) [60]. In contrast, research by Vogel (2000) observed a 31% reduction in FMD three hours post-meal containing OO [61]. However, this study was limited to the immediate impact rather than long-term effects. Further, the observed reduction could be influenced by the digestive process during which the increase in the blood-flow digestive apparatus could influence the endothelial function, leading to a temporary reduction of FMD [62].
EVOO consumption also prevents atherosclerotic plaque, as shown by a clinical trial that associated an EVOO-rich MedDiet with a reduction in carotid plaque and carotid intima-media thickness (IMT) compared to a low-fat diet [63]. These findings emphasize the protective role of EVOO in slowing the progression of atherosclerosis. In accordance, a study including 199 subjects showed a significant inverse association between daily OO intake (above 34 g) and IMT [64]. Interestingly, in the PREDIMED study, EVOO consumption did not reduce IMT or plaque size; however, it prevented further plaque progression [65], indicating a stabilizing effect.
The key studies discussed in this section are summarized in Supplementary Materials Table S3.
3.2. EVOO Impact on Hemostasis
Alterations in hemostasis including platelet activations [66], coagulability, and fibrinolysis have been frequently associated with CVD risk. A preventive effect on this process may be achieved using EVOO, as demonstrated by several studies. Sirtori et al. (1986) demonstrated that the assumption of 45 g EVOO daily reduced platelets sensitivity to collagen-induced aggregation [67]. Another pilot study found that 21 g EVOO daily for 8 weeks inhibited platelet aggregation and reduced thromboxane A2 (TXA2) levels. These effects have been associated with an increased content of OA in platelet membrane associated with a negative correlation with arachidonic acid content [68]. This finding is supported by evidence that a MUFA-rich diet diminished urinary excretion of thromboxane B2 (TXB2) metabolite [69], indicating diminished platelet activation. In addition, more recent findings have demonstrated the ability of OA to lower the aggregation to arachidonic acid, collagen and ADP [70]. Interestingly, also phenolic compounds have been associated with lower plasma levels of TBX2 [71].
However, the effects of EVOO’s on coagulation factors such as Factor VII (FVII) and von Willebrand factor (vWF), a marker of platelet adhesion and coagulation pathways, have shown inconsistent results. For instance, EVOO has been shown to decrease vWF, which favors the adherence of platelets to the sites of vascular injury [72]. Conversely, studies investigating the effect of EVOO on FVII have yielded mixed findings: one study reported that MUFAs could increase activated FVII levels [73], while another found no significant effect on FVII [74]. The discrepancies could be attributed to differences in experimental designs, dietary comparisons, and intervention duration. Specifically, one study examined chronic effects while the other focused on acute responses. Moreover, one study compared diets rich in OA (MUFA) and linoleic acid (PUFA), both unsaturated fatty acids, possibly explaining the similar long-term effects on coagulation pathway. In contrast, the other study introduced a saturated fat component, which is known to elicit a stronger postprandial lipidemic and inflammatory response, potentially leading to more pronounced changes in coagulation markers. Thus, further studies are required to elucidate the effects of EVOO consumption on hemostatic cascade.
Fibrinolysis, the process preventing thrombus formation, is regulated by tissue plasminogen activator (tPA) and its inhibitor, PAI-1. Contrasting evidence exists regarding EVOO’s effect on PAI-1 levels, with reductions observed in some studies [75,76] but not in others [77], possibly due to variations in participants’ metabolic status or control diets. Interestingly, oleuropein, a phenolic compound in EVOO, acts as a natural inhibitor of PAI-1 in human breast cancer cells [78].
In summary, most of the research supports the role of EVOO in reducing the major modifiable cardiovascular risk factors. Although some controversial results have been reported, they may stem from differences in study design, sample size, dietary intervention, EVOO composition, genetic background, and lifestyle habits of the participants.
The key studies discussed in this section are summarized in Supplementary Materials Table S4.
4. Cardiovascular Biomarkers and EVOO’s Effects
Cardiovascular biomarkers are crucial in the diagnosis and management of CVDs. Cardiovascular biomarkers are released into the blood stream following damage or a stress in the cardiovascular system. They are measurable indicators of physiological or pathological processes and are essential for assessing CVD risk and progression [79]. This section provides a comprehensive overview of cardiovascular biomarkers, categorized by their role in CVD risk assessment, along with the effects of EVOO on these biomarkers.
4.1. Cardiac Injury Markers
Aspartate/alanine aminotransferase (AST/ALT): AST and ALT are primary liver enzymes; however, they also reflect cardiovascular health [80,81,82]. An elevated AST/ALT ratio has been associated with heart failure [83], cardiovascular mortality in hypertensive patients [84], insulin resistance [85], and arteriosclerosis [86]. Reduced levels of AST and ALT following EVOO consumption have been demonstrated in both animal [87] and human trials [88]. This effect has been mainly attributed to MUFA [89]. However, some findings remain inconsistent [90].
Lactate dehydrogenase (LDH): LDH is a marker of oxidative stress, inflammation, and endothelial dysfunction [91,92]. Increased levels of LDH have been associated with myocardial infarction. Animal studies have demonstrated that VOO consumption reduces LDH levels [87,93], highlighting its potential cardioprotective effects.
Creatine kinase-MB (CK-MB): CK-MB is a specific marker for myocardial damage, and its levels increase post-myocardial infarction [94]. Further, its elevation correlates with a greater atherosclerotic plaque burden after coronary interventions [95]. EVOO has been shown to reduce CK-MB levels in animal models of cardiotoxicity [93], indicating a protective role against myocardial injury.
Cardiac troponins (cTNT, cTNI, and cTNC): Elevated levels of troponins are critical markers of cardiovascular risk and myocardial injury [96,97]. High concentrations of cTN have also been correlated with artery calcification [98], altered lipid metabolism [99], and endothelial dysfunction [100]. An animal study showed that EVOO administration lowered troponins levels [101], supporting its potential to mitigate cardiac damage.
N-terminal pro B-type natriuretic peptide (NT-proBNP): NT-proBNP levels have been strongly associated with increased risk of cardiovascular disease [102,103,104,105,106]. A clinical trial demonstrated that a MedDiet rich in EVOO decreased NT-proBNP level under the 80th percentile, considered a threshold for CVD mortality risk [107], suggesting its role in alleviating cardiac stress.
4.2. Inflammatory Markers
C-reactive protein (CRP) and interleukin-6 (IL-6): CRP is a key inflammatory marker associated with cardiovascular risk [108]. Once released into circulation, it induces inflammation, disrupting vascular endothelial homeostasis and worsening atherosclerotic events [109]. Besides its role in CRP synthesis, IL-6 has been found to predict cardiovascular events [110], and its levels correlate with an increased risk of CHD [111]. EVOO has been shown to reduce both CRP and IL-6 levels [58], underscoring its anti-inflammatory properties.
Tumor necrosis factor-α (TNF-α): TNF-α contributes to inflammation, endothelial dysfunction, atherosclerosis, and insulin resistance [112,113]. Several studies in animals reported that EVOO reduced TNF-α [114,115]. Also, the PREDIMED study showed that a MedDiet rich in EVOO reduced TNF-α levels [7]; however, results from meta-analysis remain inconclusive [58].
Soluble CD40 ligand (sCD40L): sCD40L, a member of the TNF-α family, is linked to platelet activation, atherosclerosis, and endothelial dysfunction [116,117,118]. Its role in CVD development is further underscored by its elevated levels in coronary artery disease [119]. sCD40L is reduced by the two major EVOO polyphenols, HT and oleuropein (OLE) [120], highlighting its anti-atherogenic potential.
4.3. Fibrosis and Remodeling Markers
Matrix metalloproteinases (MMPs): MMPs are a family of proteolytic enzymes involved in the remodeling of the extracellular matrix. MMPs, specifically MMP-9, are associated with cardiovascular mortality [121], atherosclerosis [122], and insulin resistance [123]. EVOO polyphenols, HT and OLE, have been demonstrated to inhibit MMP-9 activity, thus reducing inflammatory angiogenesis [124].
MMP9/NGAL complex: NGAL belongs to the lipocalin family and is a marker of kidney health. The MMP9/NGAL complex contributes to myocardial injury [125], plaque instability [126,127], and collagen degradation [128]. EVOO polyphenols, such as oleacein, inhibit NGAL/MMP9 activity [129], promoting vascular stability.
Galectin-3 (Gal-3): Gal-3, a carbohydrate-binding protein, is associated with elevated risk of cardiovascular mortality and heart failure [130,131]. EVOO has been shown to modulate Gal-3 activity [132], reducing its pro-CVD effects.
4.4. Metabolic and Hemostatic Markers
Trimethylamine N-oxide (TMAO): TMAO is a gut microbiota-derived metabolite promoting inflammation [133], atherosclerosis [133,134], endothelial dysfunction [135], lipid homeostasis [136], and insulin resistance [137], all factors which trigger increased CVD risk [138]. A study in animals demonstrated that EVOO inhibits TMAO formation [139]; however, data on humans are controversial [140,141,142,143].
Adiponectin: Adiponectin is secreted by adipocyte. It reduces inflammation and oxidative stress and promotes endothelial function. Low levels of adiponectin are associated with obesity, type 2 diabetes, and CVD [144], representing an independent risk factor for CVD [145]. EVOO, particularly HT and OA, increases adiponectin level [146], supporting its cardiometabolic benefits.
Plasminogen activator inhibitor-1 (PAI-1): PAI-1 is an independent risk factor for CVDs; it impairs fibrinolysis and contributes to thrombus formation [147]. Studies in humans [148] and in animals [149] showed that EVOO, particularly OLE, is a potent ligand of PAI-1 [78], indicating its potential benefits for thrombotic conditions.
Proprotein convertase subtilisin/kexin type 9 (PCSK9): PCSK9 can irreversibly bind to LDL receptors, elevating its levels [150] and increasing the risk of atherosclerosis and cardiovascular events [151]. A trial study showed that the treatment with four capsules/day of EVOO, containing 2.5 mg HT each, for 1 month reduced PCSK9 levels [152], enhancing LDL clearance.
Lipocalin-2 (LCN-2): LCN2 is a member of the lipocalin family, linked to inflammation and atherosclerosis. EVOO component, oleocanthal, has been shown to reduce LCN2 levels in human primary chondrocytes obtained from osteoarthritis patients [153].
4.5. Oxidative Stress Markers
F2-Isoprostanes (F2-IsoPs): F2-IsoPs, a class of bioactive compounds generated from arachidonic acid following oxidative stress, represent an independent risk factor for CHD [154]. A trial conducted among the older Australian population has demonstrated the reduction in F2-IsoPs subsequent to EVOO consumption [155]. In addition, a study in vitro has proven the inhibitory effect of HT on F2-IsoP synthesis following LDL oxidation [156], emphasizing its antioxidant capacity.
The effects of EVOO consumption on CVDs Biomarker are summarized in Supplementary Materials Table S5.
5. Heart-Healthy Composition of Extra Virgin Olive Oil: Fatty Acids, Bioactive Compounds, and Mechanisms of Action
EVOO is rich in MUFAs, particularly OA, known for improving the lipid profiles. EVOO also contains PUFAs, such as linoleic and alfa linolenic acid, along with saturated fatty acids, like palmitic acid, stearic acid, arachidic acid, and myristic acid, which contribute to its anti-inflammatory and heart-protective properties. Additionally, EVOO contains a wide array of bioactive polyphenols [157], enhancing its anti-inflammatory, antioxidant, and anti-atherosclerotic effects. The anti-atherosclerotic properties of EVOO have been demonstrated in studies conducted on apolipoprotein E-deficient mice. Claro et al. demonstrated that the phenolic compounds were able to restore endothelial function and to reduce lipid accumulation within the atherosclerotic plaque. However, the reductions in macrophage accumulation and inflammatory markers were independent of the phenolic content [158]. Further, atherosclerosis progression was delayed in mice who were fed a diet rich in EVOO obtained through centrifugation process compared to mice that received EVOO obtained though standard process. These results suggest that, beyond the presence of phenolic compounds, the preparation of OO is crucial in determining its anti-atherosclerotic properties [159]. Along with fatty acids and polyphenols, various small molecules, including branched-chain amino acids (BCAAs), aromatic AA, acylcarnitine, glutamine/glutamate ratio, gut flora-related metabolites, urea cycle metabolites, and polar lipids, also play a significant role in these protective effects. However, we will focus on the molecular mechanism of OA, as the main compound in EVOO, and of polyphenols that, despite their small presence in EVOO, are responsible for significant effects on cardiovascular health.
EVOO fatty acid composition: OA, the main MUFA in EVOO, constitutes 55–83% of its fat content. It exerts a plethora of beneficial effects on cardiovascular health, including reducing BP, improving lipid profile, enhancing endothelial function, and mitigating insulin resistance. Mechanistically, OA promotes the elimination of excess cholesterol from cells through the activation of ATP-binding cassette protein A1 (ABCA1) [160]. It also prevents LDL oxidation, inhibits vascular smooth muscle cells proliferation, and protects from atherosclerosis [161]. OA lowers BP by its activity on the adrenergic α2A/D-adrenoreceptor/G protein/adenylyl cyclase-cAMP/PKA signaling [162] through modulating the membrane lipids composition [163]. OA’s anti-inflammatory effects include inhibition of the NF-kB pathway [164], and reduction of IL-1, IL-6, TNF-α, and COX-2 levels [165]. The anti-inflammatory effect promoted by OA are associated with decreased oxidative stress [166,167], enhanced NO synthesis, and improved endothelial function. Lastly, OA improves insulin sensitivity through PI3K-AKT activation [164] and increases adiponectin levels [146]. Collectively, the effects mediated by OA contribute to lowering the risk of CVDs.
EVOO polyphenols compounds: The quantity of polyphenols in EVOO varies between 50 to 1000 mg/kg, depending on tree variety, agronomic conditions, production processes, harvesting method, and period, as well as oil extraction and distribution [168]. Further, polyphenols are sensitive to heat, light, and air [169], and they can lose up to 50% of their potency in 12 months if not stored properly. The polyphenols found in EVOO are classified in thirty-six different chemical classes, including secoiridoids, phenolic alcohols, phenolic acids, lignans, and flavones [170]. The health benefits of polyphenols are recognized by the European Food Safety Authority (EFSA) and have been stated in the EU health claim regulation, affirming that EVOO, containing at least 5 mg of HT and its derivatives (OLE complex and tyrosol) per 20 g, protects lipids from oxidative stress [171]. The main polyphenols in EVOO are derivatives of tyrosol (oleocanthal and ligstroside aglycone) and HT (oleacein and oleuropein aglycones); they can be either hydrolyzed in the gastrointestinal tract or can be directly absorbed by the intestine, depending on their chemical structure. However, the bioavailability in the plasma varies between 0 and 4.0 µmol/l after the oral consumption of 50 mg aglycone equivalents of a polyphenol [172]. This finding evidences the poor intestinal absorption and fast biotransformation that favors their urinary excretion. Following their absorption, polyphenols enter the bloodstream, targeting the whole body and modulating anti-inflammatory, antioxidant, vasodilatory, hypoglycemic, lipid-modulating, and gene-regulated pathways, collectively contributing to cardiovascular protection [173].
Polyphenols exert antioxidant and anti-inflammatory mechanisms. They counteract oxidative stress by directly scavenging ROS [174]; chelating metals [175]; and upregulating antioxidant enzymes such as catalase (CAT), thioredoxin reductase (TrxR), and heme oxygenase-1 (HO-1) [176]. The anti-inflammatory effects include the inhibition of NF-kB [177], which has been associated with a reduction in inflammatory factors, including interleukin-1, intercellular cell adhesion molecule-1, TNF-α, and MCP-1 [178]. Further, polyphenols have been demonstrated to suppress IL-6, microsomal PGE synthase-1 (mPGES-1) [179,180], and particularly, oleocanthal has been shown to inhibit COX-1 and COX-2 with a potency similar to that of ibuprofen [181].
Interestingly, polyphenols can also influence cardiovascular health indirectly by interacting with the gut microbiota. They function as prebiotics, enhancing beneficial bacteria like Lactobacillus and Bifidobacterium [182] while reducing harmful bacteria [183]. The microbiota, in turn, metabolizes polyphenols into bioactive form (mainly HT, oleuropein aglycone, and oleocanthal) that exert beneficial effects on health [184].
Emerging evidence highlights the endothelium as a significant target for EVOO polyphenols, which exert modulatory effects on its diverse functions. In particular, polyphenols reduce VEGF-induced angiogenic responses and NADPH oxidase, inhibiting Nox2, Nox4, MMP-2, and MMP-9 [185]. Moreover, HT and its derivates inhibit the endothelial adhesion molecules VCAM-1 and ICAM-1, conferring atheroprotection [186,187]. Polyphenols also promote NO bioavailability [45] through the activation of PI3KT/AKT pathway [188] and vasodilation trough the NO-cGMP pathway [189] and Ca2+-activated K+ channels [190]. In the study conducted by Gonzalez-Correa et al., it was shown that administration of HT and its derivate, HT-acetate increased NO production and decreased thromboxane synthesis in rats, mechanism through which contribute to inhibiting platelet aggregation [191]. Polyphenols may also exert vasorelaxation in an endothelium-independent manner through activation of L-type calcium channel and BK channels [192,193]. However, some polyphenols [194], such as quercetin [195], luteolin [196], and derivatives from oleuropein [197] have been shown to act through more than one of the aforementioned mechanisms [197]. Interestingly, 3,4-DHPEA-EA and 3,4-DHPEA-EDA have been shown to induce an endothelium-dependent mechanism of action at lower concentration towards an increase in NO, while exhibiting an endothelium-independent mechanism of action at higher concentration, mediated by the reduction of cytosolic calcium [197].
EVOO’s cardiovascular benefits mediated by its compounds are summarized in Figure 2.
Figure 2.
Mechanism of action of EVOO compounds. The diagram illustrates the beneficial effects of EVOO on cardiovascular health, highlighting its impact on inflammation, oxidative stress, lipid profile, and vascular function. Oleic acid, HT, and oleocanthal, contribute to reducing inflammatory markers, improving antioxidant defenses, and modulating blood pressure and glucose metabolism. This combination of effects supports cardiovascular protection and metabolic regulation. Nuclear Factor kappa B (NF-κB), Tumor Necrosis Factor-alpha (TNF-α), Cyclooxygenase-1 and -2 (COX1,2), Interleukin-1 (IL-1), Interleukin-6 (IL-6), Matrix Metalloproteinase 9 and 2 (MMP-9, -2), von Willebrand Factor (vWF). Forkhead Box O3 (FOXO3), Nuclear factor erythroid 2-related factor 2 (Nrf2), Catalase (CAT), Thioredoxin Reductase (TrxR), Heme Oxygenase-1 (HO-1), NAD(P)H Quinone Dehydrogenase 1 (NQO1), Paraoxonase 2 (PON2), Glutathione S-transferase (GST), Apolipoprotein A1 (ApoA1), ATP-binding cassette transporter A1 (ABCA1), Cholesteryl Ester Transfer Protein (CETP), Lecithin–Cholesterol Acyltransferase (LCAT), low-density lipoprotein (LDL), oxidized low-density lipoprotein (oxLDL), high-density lipoprotein (HDL), Vascular Cell Adhesion Molecule 1 (VCAM-1), Intercellular Adhesion Molecule 1 (ICAM-1), Monocyte Chemoattractant Protein-1 (MCP-1), L-type Calcium Channels (L-type Ca2+ channels), Big Potassium Channels (BK channels), Calcium-activated Potassium Channels (Ca2+ activated K channels), Phosphoinositide 3-Kinase/AKT Pathway (PI3K/AKT), Cyclic Guanosine Monophosphate (cGMP), Asymmetric Dimethylarginine (ADMA), Angiotensin II Receptor Type 1 (AT1R), Sphingosine-1-Phosphate Receptor 2 (S1P2R), Phospholipase C (PLC), and Inositol 1,4,5-Trisphosphate (IP3). ↑ = increase; ↓ = decrease.
6. Future Directions and Implications
The antioxidant, anti-hypertensive and anti-inflammatory as well as anti-atherogenic and anti-thrombotic effects define EVOO beneficial cardiovascular properties. OA and polyphenolic compounds such as HT and OLE are responsible for these effects. However, more detailed investigations are needed to identify the contribution of the specific bioactive compounds, and their effects on gene expression, cellular signaling pathway and enzyme activities on cardiovascular health. Also, a comprehensive understanding of how genetic, environmental and lifestyle factors influence the efficacy of EVOO should be further studied.
Technological advancements have enormous potential for improving the quality and efficacy of EVOO; in this regard, genetic engineering may be a novel approach to develop olive cultivars with higher concentrations of polyphenols. Also, the possibility of enhancing extraction techniques ensuring sustainable production practices, guaranteeing the safety and authenticity of EVOO products, should be further investigated. Lastly, the production of nutraceutical EVOO-based that concentrate specific bioactive compounds and enhance the bioavailability employing advanced delivery system (e.g., liposomes or nanoparticles) may be another opportunity. Furthermore, raising awareness about the proper use and selection of EVOO, along with providing guidelines for its integration into a heart-healthy diet, could not only maximize cardiovascular benefits but also help in reducing healthcare system costs. The number demonstrated that increasing the adherence to a Mediterranean dietary pattern by 20% would produce annual savings in cardiovascular-related cost by USD 8.2 billion in the US [198].
7. Conclusions
CVDs are a chronic, lifestyle-related illness since nutrition, physical activity, and stress levels participate in its development. The constellations of pathophysiological contributors to CVDs include hypertension, dyslipidemia, inflammation, oxidative stress, and hyperglycemia. This multifactorial nature of CVDs complicates the traditional treatment strategies. Indeed, common medications target single pathways, not fully addressing the complex pathophysiology behind CVDs development. Although the cardioprotective effects of EVOO are consistently mixed with evidence provided by other components of the dietary pattern, such as the MedDiet, the difficulty of separating the specific effects of EVOO is acknowledged. Nevertheless, a large body of evidence conducted on individual bioactive compounds found in EVOO has consistently demonstrated their efficacy in modulating the pathways implied in CVDs development. These findings strongly support the role of EVOO in promoting cardiovascular health. In conclusion, a diet high in EVOO is compatible with healthy arteries and a lower risk of cardiovascular events. The evidence proves that EVOO is a healthy dietary fat, and consuming high polyphenols EVOO may be even more beneficial in maintaining cardiovascular homeostasis.
Supplementary Materials
The following supporting information can be downloaded at: https://www.mdpi.com/article/10.3390/biom15020284/s1, Table S1: Summarize the key studies discussed in section “MedDiet benefits on cardiovascular problems”; Table S2: Summarize the key studies discussed in section “EVOO and cardiovascular health: Evidence and Benefits”; Table S3: Summarize the key studies discussed in section “EVOO impacts on Arterial Health and Hemostasis”; Table S4: Summarize the key studies discussed in section “EVOO impact on hemostasis”; Table S5: Summarize the Effects of EVOO consumption on CVDs Biomarker.
Author Contributions
E.M., conceptualization and writing–original draft preparation; M.M., conceptualization, writing—review and Editing, and supervision. All authors have read and agreed to the published version of the manuscript.
Funding
This work was funded by the Next Generation EU-Italian NRRP, Mission 4, Component 2, Investment 1.5, call for the creation and strengthening of ‘Innovation Ecosystems’, building “Territorial R&D Leaders (Directorial Decree n. 2021/3277)—project Tech4You-Technologies for climate change adaptation and quality of life improvement”, no. ECS0000009. This work reflects only the authors’ views and opinions; neither the Ministry for University and Research nor the European Commission can be considered responsible for them.
Institutional Review Board Statement
Not applicable.
Informed Consent Statement
Not applicable.
Data Availability Statement
Data sharing is not applicable.
Conflicts of Interest
The authors declare no conflicts of interest.
List of Abbreviations
| BP | blood pressure |
| CHD | coronary heart disease |
| DBP | diastolic blood pressure |
| EVOO | extra virgin olive oil |
| FMD | flow-mediated dilation |
| HDL | high-density lipoprotein |
| HT | hydroxytyrosol |
| IMT | intima-media thickness |
| LDL | low-density lipoprotein |
| MedDiet | Mediterranean diet |
| MUFA | monounsaturated fatty acid |
| NO | nitric oxide |
| OA | oleic acid |
| Ole | oleuropein |
| OO | olive oil |
| PUFAs | polyunsaturated fatty acids |
| SBP | systolic blood pressure |
| TXA2 | thromboxane A2 |
| TXB2 | thromboxane B2 |
| VOO | virgin olive oil |
References
- Roth, G.A.; Mensah, G.A.; Johnson, C.O.; Addolorato, G.; Ammirati, E.; Baddour, L.M.; Barengo, N.C.; Beaton, A.Z.; Benjamin, E.J.; Benziger, C.P.; et al. Global Burden of Cardiovascular Diseases and Risk Factors, 1990–2019. J. Am. Coll. Cardiol. 2020, 76, 2982–3021. [Google Scholar] [CrossRef]
- Dahlöf, B. Cardiovascular Disease Risk Factors: Epidemiology and Risk Assessment. Am. J. Cardiol. 2010, 105, 3A–9A. [Google Scholar] [CrossRef]
- Poluzzi, E.; Piccinni, C.; Carta, P.; Puccini, A.; Lanzoni, M.; Motola, D.; Vaccheri, A.; De Ponti, F.; Montanaro, N. Cardiovascular events in statin recipients: Impact of adherence to treatment in a 3-year record linkage study. Eur. J. Clin. Pharmacol. 2011, 67, 407–414. [Google Scholar] [CrossRef] [PubMed]
- Yusuf, S.; Islam, S.; Chow, C.; Rangarajan, S.; Dagenais, G.; Díaz, R.; Gupta, R.; Kelishadi, R.; Iqbal, R.; Avezum, A.; et al. Use of secondary prevention drugs for cardiovascular disease in the community in high-income, middle-income, and low-income countries (the PURE Study): A prospective epidemiological survey. Lancet 2011, 378, 1231–1243. [Google Scholar] [CrossRef]
- Yusuf, S.; Hawken, S.; Ounpuu, S.; Dans, T.; Avezum, A.; Lanas, F.; McQueen, M.; Budaj, A.; Pais, P.; Varigos, J.; et al. Effect of potentially modifiable risk factors associated with myocardial infarction in 52 countries (the INTERHEART study): Case-control study. Lancet 2004, 364, 937–952. [Google Scholar] [CrossRef] [PubMed]
- Casas, R.; Castro-Barquero, S.; Estruch, R.; Sacanella, E. Nutrition and Cardiovascular Health. Int. J. Mol. Sci. 2018, 19, 3988. [Google Scholar] [CrossRef] [PubMed]
- Estruch, R.; Ros, E.; Salas-Salvadó, J.; Covas, M.I.; Corella, D.; Arós, F.; Gómez-Gracia, E.; Ruiz-Gutiérrez, V.; Fiol, M.; Lapetra, J.; et al. Primary Prevention of Cardiovascular Disease with a Mediterranean Diet Supplemented with Extra-Virgin Olive Oil or Nuts. N. Engl. J. Med. 2018, 378, e34. [Google Scholar] [CrossRef] [PubMed]
- Guasch-Ferré, M.; Hu, F.B.; Martínez-González, M.A.; Fitó, M.; Bulló, M.; Estruch, R.; Ros, E.; Corella, D.; Recondo, J.; Gómez-Gracia, E.; et al. Olive oil intake and risk of cardiovascular disease and mortality in the PREDIMED Study. BMC Med. 2014, 12, 78. [Google Scholar] [CrossRef]
- Guasch-Ferré, M.; Liu, G.; Li, Y.; Sampson, L.; Manson, J.E.; Salas-Salvadó, J.; Martínez-González, M.A.; Stampfer, M.J.; Willett, W.C.; Sun, Q.; et al. Olive Oil Consumption and Cardiovascular Risk in U.S. Adults. J. Am. Coll. Cardiol. 2020, 75, 1729–1739. [Google Scholar] [CrossRef]
- Lopez, S.; Bermudez, B.; Ortega, A.; Varela, L.M.; Pacheco, Y.M.; Villar, J.; Abia, R.; Muriana, F.J. Effects of meals rich in either monounsaturated or saturated fat on lipid concentrations and on insulin secretion and action in subjects with high fasting triglyceride concentrations. Am. J. Clin. Nutr. 2011, 93, 494–499. [Google Scholar] [CrossRef]
- Samieri, C.; Féart, C.; Proust-Lima, C.; Peuchant, E.; Tzourio, C.; Stapf, C.; Berr, C.; Barberger-Gateau, P. Olive oil consumption, plasma oleic acid, and stroke incidence: The Three-City Study. Neurology 2011, 77, 418–425. [Google Scholar] [CrossRef] [PubMed]
- Trichopoulou, A.; Costacou, T.; Bamia, C.; Trichopoulos, D. Adherence to a Mediterranean diet and survival in a Greek population. N. Engl. J. Med. 2003, 348, 2599–2608. [Google Scholar] [CrossRef]
- Bach-Faig, A.; Berry, E.M.; Lairon, D.; Reguant, J.; Trichopoulou, A.; Dernini, S.; Medina, F.X.; Battino, M.; Belahsen, R.; Miranda, G.; et al. Mediterranean diet pyramid today. Science and cultural updates. Public Health Nutr. 2011, 14, 2274–2284. [Google Scholar] [CrossRef] [PubMed]
- Jiménez-Sánchez, A.; Martínez-Ortega, A.J.; Remón-Ruiz, P.J.; Piñar-Gutiérrez, A.; Pereira-Cunill, J.L.; García-Luna, P.P. Therapeutic Properties and Use of Extra Virgin Olive Oil in Clinical Nutrition: A Narrative Review and Literature Update. Nutrients 2022, 14, 1440. [Google Scholar] [CrossRef] [PubMed]
- Martínez-González, M.A.; Salas-Salvadó, J.; Estruch, R.; Corella, D.; Fitó, M.; Ros, E. Benefits of the Mediterranean Diet: Insights From the PREDIMED Study. Prog. Cardiovasc. Dis. 2015, 58, 50–60. [Google Scholar] [CrossRef] [PubMed]
- Keys, A.; Menotti, A.; Aravanis, C.; Blackburn, H.; Djordevic, B.S.; Buzina, R.; Dontas, A.S.; Fidanza, F.; Karvonen, M.J.; Kimura, N.; et al. The seven countries study: 2,289 deaths in 15 years. Prev. Med. 1984, 13, 141–154. [Google Scholar] [CrossRef] [PubMed]
- Sofi, F.; Abbate, R.; Gensini, G.F.; Casini, A. Accruing evidence on benefits of adherence to the Mediterranean diet on health: An updated systematic review and meta-analysis. Am. J. Clin. Nutr. 2010, 92, 1189–1196. [Google Scholar] [CrossRef]
- de Lorgeril, M.; Salen, P.; Martin, J.L.; Monjaud, I.; Delaye, J.; Mamelle, N. Mediterranean diet, traditional risk factors, and the rate of cardiovascular complications after myocardial infarction: Final report of the Lyon Diet Heart Study. Circulation 1999, 99, 779–785. [Google Scholar] [CrossRef] [PubMed]
- de Lorgeril, M.; Renaud, S.; Mamelle, N.; Salen, P.; Martin, J.L.; Monjaud, I.; Guidollet, J.; Touboul, P.; Delaye, J. Mediterranean alpha-linolenic acid-rich diet in secondary prevention of coronary heart disease. Lancet 1994, 343, 1454–1459. [Google Scholar] [CrossRef]
- Renaud, S.; de Lorgeril, M.; Delaye, J.; Guidollet, J.; Jacquard, F.; Mamelle, N.; Martin, J.L.; Monjaud, I.; Salen, P.; Toubol, P. Cretan Mediterranean diet for prevention of coronary heart disease. Am. J. Clin. Nutr. 1995, 61, 1360S–1367S. [Google Scholar] [CrossRef] [PubMed]
- Sofi, F.; Cesari, F.; Abbate, R.; Gensini, G.F.; Casini, A. Adherence to Mediterranean diet and health status: Meta-analysis. BMJ 2008, 337, a1344. [Google Scholar] [CrossRef] [PubMed]
- Ahmad, S.; Moorthy, M.V.; Demler, O.V.; Hu, F.B.; Ridker, P.M.; Chasman, D.I.; Mora, S. Assessment of Risk Factors and Biomarkers Associated With Risk of Cardiovascular Disease Among Women Consuming a Mediterranean Diet. JAMA Netw. Open 2018, 1, e185708. [Google Scholar] [CrossRef] [PubMed]
- Hajar, R. Framingham Contribution to Cardiovascular Disease. Heart Views 2016, 17, 78–81. [Google Scholar] [CrossRef]
- Vasan, R.S. Biomarkers of Cardiovascular Disease. Circulation 2006, 113, 2335–2362. [Google Scholar] [CrossRef]
- Hong, S.-h.; Choi, K.M. Sarcopenic Obesity, Insulin Resistance, and Their Implications in Cardiovascular and Metabolic Consequences. Int. J. Mol. Sci. 2020, 21, 494. [Google Scholar] [CrossRef]
- De Rosa, S.; Arcidiacono, B.; Chiefari, E.; Brunetti, A.; Indolfi, C.; Foti, D.P. Type 2 Diabetes Mellitus and Cardiovascular Disease: Genetic and Epigenetic Links. Front. Endocrinol. 2018, 9, 2. [Google Scholar] [CrossRef]
- Ceriello, A.; Colagiuri, S. International Diabetes Federation guideline for management of postmeal glucose: A review of recommendations. Diabet. Med. 2008, 25, 1151–1156. [Google Scholar] [CrossRef]
- Salas-Salvadó, J.; Bulló, M.; Babio, N.; Martínez-González, M.; Ibarrola-Jurado, N.; Basora, J.; Estruch, R.; Covas, M.I.; Corella, D.; Arós, F.; et al. Reduction in the incidence of type 2 diabetes with the Mediterranean diet: Results of the PREDIMED-Reus nutrition intervention randomized trial. Diabetes Care 2011, 34, 14–19. [Google Scholar] [CrossRef]
- Romaguera, D.; Guevara, M.; Norat, T.; Langenberg, C.; Forouhi, N.G.; Sharp, S.; Slimani, N.; Schulze, M.B.; Buijsse, B.; Buckland, G.; et al. Mediterranean diet and type 2 diabetes risk in the European Prospective Investigation into Cancer and Nutrition (EPIC) study: The InterAct project. Diabetes Care 2011, 34, 1913–1918. [Google Scholar] [CrossRef] [PubMed]
- Vessby, B.; Uusitupa, M.; Hermansen, K.; Riccardi, G.; Rivellese, A.A.; Tapsell, L.C.; Nälsén, C.; Berglund, L.; Louheranta, A.; Rasmussen, B.M.; et al. Substituting dietary saturated for monounsaturated fat impairs insulin sensitivity in healthy men and women: The KANWU study. Diabetologia 2001, 44, 312–319. [Google Scholar] [CrossRef] [PubMed]
- Ruiz, A.J.; Buitrago, G.; Rodríguez, N.; Gómez, G.; Sulo, S.; Gómez, C.; Partridge, J.; Misas, J.; Dennis, R.; Alba, M.J.; et al. Clinical and economic outcomes associated with malnutrition in hospitalized patients. Clin. Nutr. 2019, 38, 1310–1316. [Google Scholar] [CrossRef]
- Salas-Salvadó, J.; Bulló, M.; Estruch, R.; Ros, E.; Covas, M.I.; Ibarrola-Jurado, N.; Corella, D.; Arós, F.; Gómez-Gracia, E.; Ruiz-Gutiérrez, V.; et al. Prevention of Diabetes with Mediterranean Diets. Ann. Intern. Med. 2014, 160, 1–10. [Google Scholar] [CrossRef]
- Parillo, M.; Rivellese, A.A.; Ciardullo, A.V.; Capaldo, B.; Giacco, A.; Genovese, S.; Riccardi, G. A high-monounsaturated-fat/low-carbohydrate diet improves peripheral insulin sensitivity in non-insulin-dependent diabetic patients. Metabolism 1992, 41, 1373–1378. [Google Scholar] [CrossRef] [PubMed]
- Lerman-Garber, I.; Ichazo-Cerro, S.; Zamora-González, J.; Cardoso-Saldaña, G.; Posadas-Romero, C. Effect of a High-Monounsaturated Fat Diet Enriched With Avocado in NIDDM Patients. Diabetes Care 1994, 17, 311–315. [Google Scholar] [CrossRef] [PubMed]
- Garg, A.; Bantle, J.P.; Henry, R.R.; Coulston, A.M.; Griver, K.A.; Raatz, S.K.; Brinkley, L.; Chen, Y.D.; Grundy, S.M.; Huet, B.A.; et al. Effects of varying carbohydrate content of diet in patients with non-insulin-dependent diabetes mellitus. JAMA 1994, 271, 1421–1428. [Google Scholar] [CrossRef] [PubMed]
- Parillo, M.; Giacco, R.; Ciardullo, A.V.; Rivellese, A.A.; Riccardi, G. Does a high-carbohydrate diet have different effects in NIDDM patients treated with diet alone or hypoglycemic drugs? Diabetes Care 1996, 19, 498–500. [Google Scholar] [CrossRef] [PubMed]
- Violi, F.; Loffredo, L.; Pignatelli, P.; Angelico, F.; Bartimoccia, S.; Nocella, C.; Cangemi, R.; Petruccioli, A.; Monticolo, R.; Pastori, D.; et al. Extra virgin olive oil use is associated with improved post-prandial blood glucose and LDL cholesterol in healthy subjects. Nutr. Diabetes 2015, 5, e172. [Google Scholar] [CrossRef] [PubMed]
- Fernández-Castillejo, S.; Valls, R.-M.; Castañer, O.; Rubió, L.; Catalán, Ú.; Pedret, A.; Macià, A.; Sampson, M.L.; Covas, M.-I.; Fitó, M.; et al. Polyphenol rich olive oils improve lipoprotein particle atherogenic ratios and subclasses profile: A randomized, crossover, controlled trial. Mol. Nutr. Food Res. 2016, 60, 1544–1554. [Google Scholar] [CrossRef] [PubMed]
- Hanhineva, K.; Törrönen, R.; Bondia-Pons, I.; Pekkinen, J.; Kolehmainen, M.; Mykkänen, H.; Poutanen, K. Impact of dietary polyphenols on carbohydrate metabolism. Int. J. Mol. Sci. 2010, 11, 1365–1402. [Google Scholar] [CrossRef] [PubMed]
- Xiao, J.; Högger, P. Dietary polyphenols and type 2 diabetes: Current insights and future perspectives. Curr. Med. Chem. 2014, 22, 23–38. [Google Scholar] [CrossRef]
- GBD 2017 Risk Factor Collaborators. Global, regional, and national comparative risk assessment of 84 behavioural, environmental and occupational, and metabolic risks or clusters of risks for 195 countries and territories, 1990–2017: A systematic analysis for the Global Burden of Disease Study 2017. Lancet 2018, 392, 1923–1994. [Google Scholar] [CrossRef]
- Ferrara, L.A.; Raimondi, A.S.; d’Episcopo, L.; Guida, L.; Dello Russo, A.; Marotta, T. Olive oil and reduced need for antihypertensive medications. Arch. Intern. Med. 2000, 160, 837–842. [Google Scholar] [CrossRef] [PubMed]
- Susalit, E.; Agus, N.; Effendi, I.; Tjandrawinata, R.R.; Nofiarny, D.; Perrinjaquet-Moccetti, T.; Verbruggen, M. Olive (Olea europaea) leaf extract effective in patients with stage-1 hypertension: Comparison with Captopril. Phytomed. Int. J. Phytother. Phytopharm. 2011, 18, 251–258. [Google Scholar] [CrossRef] [PubMed]
- Lockyer, S.; Rowland, I.; Spencer, J.P.E.; Yaqoob, P.; Stonehouse, W. Impact of phenolic-rich olive leaf extract on blood pressure, plasma lipids and inflammatory markers: A randomised controlled trial. Eur. J. Nutr. 2017, 56, 1421–1432. [Google Scholar] [CrossRef]
- Moreno-Luna, R.; Muñoz-Hernandez, R.; Miranda, M.L.; Costa, A.F.; Jimenez-Jimenez, L.; Vallejo-Vaz, A.J.; Muriana, F.J.; Villar, J.; Stiefel, P. Olive oil polyphenols decrease blood pressure and improve endothelial function in young women with mild hypertension. Am. J. Hypertens. 2012, 25, 1299–1304. [Google Scholar] [CrossRef]
- Rozati, M.; Barnett, J.; Wu, D.; Handelman, G.; Saltzman, E.; Wilson, T.; Li, L.; Wang, J.; Marcos, A.; Ordovás, J.M.; et al. Cardio-metabolic and immunological impacts of extra virgin olive oil consumption in overweight and obese older adults: A randomized controlled trial. Nutr. Metab. 2015, 12, 28. [Google Scholar] [CrossRef]
- Cook, N.R.; Cohen, J.; Hebert, P.R.; Taylor, J.O.; Hennekens, C.H. Implications of Small Reductions in Diastolic Blood Pressure for Primary Prevention. Arch. Intern. Med. 1995, 155, 701–709. [Google Scholar] [CrossRef]
- Estruch, R.; Martínez-González, M.A.; Corella, D.; Salas-Salvadó, J.; Fitó, M.; Chiva-Blanch, G.; Fiol, M.; Gómez-Gracia, E.; Arós, F.; Lapetra, J.; et al. Effect of a high-fat Mediterranean diet on bodyweight and waist circumference: A prespecified secondary outcomes analysis of the PREDIMED randomised controlled trial. Lancet Diabetes Endocrinol. 2019, 7, e6–e17. [Google Scholar] [CrossRef] [PubMed]
- Shai, I.; Schwarzfuchs, D.; Henkin, Y.; Shahar, D.R.; Witkow, S.; Greenberg, I.; Golan, R.; Fraser, D.; Bolotin, A.; Vardi, H.; et al. Weight loss with a low-carbohydrate, Mediterranean, or low-fat diet. N. Engl. J. Med. 2008, 359, 229–241. [Google Scholar] [CrossRef]
- Martínez-Beamonte, R.; Barranquero, C.; Gascón, S.; Mariño, J.; Arnal, C.; Estopañán, G.; Rodriguez-Yoldi, M.J.; Surra, J.C.; Martín-Belloso, O.; Odriozola-Serrano, I.; et al. Effect of virgin olive oil as spreadable preparation on atherosclerosis compared to dairy butter in Apoe-deficient mice. J. Physiol. Biochem. 2024, 80, 671–683. [Google Scholar] [CrossRef] [PubMed]
- Arbonés-Mainar, J.M.; Navarro, M.A.; Carnicer, R.; Guillén, N.; Surra, J.C.; Acín, S.; Guzmán, M.A.; Sarría, A.J.; Arnal, C.; Aguilera, M.P.; et al. Accelerated atherosclerosis in apolipoprotein E-deficient mice fed Western diets containing palm oil compared with extra virgin olive oils: A role for small, dense high-density lipoproteins. Atherosclerosis 2007, 194, 372–382. [Google Scholar] [CrossRef]
- Covas, M.I.; Nyyssönen, K.; Poulsen, H.E.; Kaikkonen, J.; Zunft, H.J.; Kiesewetter, H.; Gaddi, A.; de la Torre, R.; Mursu, J.; Bäumler, H.; et al. The effect of polyphenols in olive oil on heart disease risk factors: A randomized trial. Ann. Intern. Med. 2006, 145, 333–341. [Google Scholar] [CrossRef]
- Cicero, A.F.; Nascetti, S.; López-Sabater, M.C.; Elosua, R.; Salonen, J.T.; Nyyssönen, K.; Poulsen, H.E.; Zunft, H.J.; Kiesewetter, H.; de la Torre, K.; et al. Changes in LDL fatty acid composition as a response to olive oil treatment are inversely related to lipid oxidative damage: The EUROLIVE study. J. Am. Coll. Nutr. 2008, 27, 314–320. [Google Scholar] [CrossRef]
- Hernáez, Á.; Fernández-Castillejo, S.; Farràs, M.; Catalán, Ú.; Subirana, I.; Montes, R.; Solà, R.; Muñoz-Aguayo, D.; Gelabert-Gorgues, A.; Díaz-Gil, Ó.; et al. Olive Oil Polyphenols Enhance High-Density Lipoprotein Function in Humans. Arterioscler. Thromb. Vasc. Biol. 2014, 34, 2115–2119. [Google Scholar] [CrossRef] [PubMed]
- Vogel, R.A.; Corretti, M.C. Estrogens, progestins, and heart disease: Can endothelial function divine the benefit? Circulation 1998, 97, 1223–1226. [Google Scholar] [CrossRef]
- Ogalla, E.; Claro, C.; Alvarez de Sotomayor, M.; Herrera, M.D.; Rodriguez-Rodriguez, R. Structural, mechanical and myogenic properties of small mesenteric arteries from ApoE KO mice: Characterization and effects of virgin olive oil diets. Atherosclerosis 2015, 238, 55–63. [Google Scholar] [CrossRef]
- Cutruzzolà, A.; Parise, M.; Vallelunga, R.; Lamanna, F.; Gnasso, A.; Irace, C. Effect of Extra Virgin Olive Oil and Butter on Endothelial Function in Type 1 Diabetes. Nutrients 2021, 13, 2436. [Google Scholar] [CrossRef] [PubMed]
- Schwingshackl, L.; Christoph, M.; Hoffmann, G. Effects of Olive Oil on Markers of Inflammation and Endothelial Function—A Systematic Review and Meta-Analysis. Nutrients 2015, 7, 7651–7675. [Google Scholar] [CrossRef]
- Yubero-Serrano, E.; Fernandez-Gandara, C.; Garcia, A.; Rangel, O.; Gutierrez-Mariscal, F.; Torres-Peña, J.; Marin, C.; Lopez-Moreno, J.; Castaño, J.; Delgado-Lista, J.; et al. Mediterranean diet and endothelial function in patients with coronary heart disease: An analysis of the CORDIOPREV randomized controlled trial. PLoS Med. 2020, 17, e1003282. [Google Scholar] [CrossRef]
- Podadera-Herreros, A.; Alcala-Diaz, J.F.; Gutierrez-Mariscal, F.M.; Jimenez-Torres, J.; Cruz-Ares, S.d.L.; Arenas-de Larriva, A.P.; Cardelo, M.P.; Torres-Peña, J.D.; Luque, R.M.; Ordovas, J.M.; et al. Long-term consumption of a mediterranean diet or a low-fat diet on kidney function in coronary heart disease patients: The CORDIOPREV randomized controlled trial. Clin. Nutr. 2022, 41, 552–559. [Google Scholar] [CrossRef] [PubMed]
- Vogel, R.A.; Corretti, M.C.; Plotnick, G.D. The postprandial effect of components of the Mediterranean diet on endothelial function. J. Am. Coll. Cardiol. 2000, 36, 1455–1460. [Google Scholar] [CrossRef] [PubMed]
- Fewkes, J.J.; Kellow, N.J.; Cowan, S.F.; Williamson, G.; Dordevic, A.L. A single, high-fat meal adversely affects postprandial endothelial function: A systematic review and meta-analysis. Am. J. Clin. Nutr. 2022, 116, 699–729. [Google Scholar] [CrossRef]
- Jimenez-Torres, J.; Alcalá-Diaz, J.F.; Torres-Peña, J.D.; Gutierrez-Mariscal, F.M.; Leon-Acuña, A.; Gómez-Luna, P.; Fernández-Gandara, C.; Quintana-Navarro, G.M.; Fernandez-Garcia, J.C.; Perez-Martinez, P.; et al. Mediterranean Diet Reduces Atherosclerosis Progression in Coronary Heart Disease: An Analysis of the CORDIOPREV Randomized Controlled Trial. Stroke 2021, 52, 3440–3449. [Google Scholar] [CrossRef] [PubMed]
- Buil-Cosiales, P.; Irimia, P.; Berrade, N.; Garcia-Arellano, A.; Riverol, M.; Murie-Fernández, M.; Martínez-Vila, E.; Martínez-González, M.A.; Serrano-Martínez, M. Carotid intima-media thickness is inversely associated with olive oil consumption. Atherosclerosis 2008, 196, 742–748. [Google Scholar] [CrossRef]
- Sala-Vila, A.; Romero-Mamani, E.-S.; Gilabert, R.; Núñez, I.; de la Torre, R.; Corella, D.; Ruiz-Gutiérrez, V.; López-Sabater, M.-C.; Pintó, X.; Rekondo, J.; et al. Changes in Ultrasound-Assessed Carotid Intima-Media Thickness and Plaque With a Mediterranean Diet. Arterioscler. Thromb. Vasc. Biol. 2014, 34, 439–445. [Google Scholar] [CrossRef]
- Angiolillo, D.J.; Ueno, M.; Goto, S. Basic principles of platelet biology and clinical implications. Circ. J. 2010, 74, 597–607. [Google Scholar] [CrossRef]
- Sirtori, C.R.; Tremoli, E.; Gatti, E.; Montanari, G.; Sirtori, M.; Colli, S.; Gianfranceschi, G.; Maderna, P.; Dentone, C.Z.; Testolin, G.; et al. Controlled evaluation of fat intake in the Mediterranean diet: Comparative activities of olive oil and corn oil on plasma lipids and platelets in high-risk patients. Am. J. Clin. Nutr. 1986, 44, 635–642. [Google Scholar] [CrossRef]
- Barradas, M.A.; Christofides, J.A.; Jeremy, J.Y.; Mikhailidis, D.P.; Fry, D.E.; Dandona, P. The effect of olive oil supplementation on human platelet function, serum cholesterol-related variables and plasma fibrinogen concentrations: A pilot study. Nutr. Res. 1990, 10, 403–411. [Google Scholar] [CrossRef]
- Li, D.; Habito, R.; Angelos, G.; Sinclair, A.J.; Ball, M.J. Diet rich in saturated fat decreases the ratio of thromboxane/prostacyclin in healthy men. Biomed. Environ. Sci. BES 2003, 16, 333–339. [Google Scholar] [PubMed]
- Kelly, C.; Smith, R.D.; Williams, C.M. Dietary monounsaturated fatty acids and haemostasis. Proc. Nutr. Soc. 2001, 60, 161–170. [Google Scholar] [CrossRef]
- Visioli, F.; Caruso, D.; Grande, S.; Bosisio, R.; Villa, M.; Galli, G.; Sirtori, C.; Galli, C. Virgin Olive Oil Study (VOLOS): Vasoprotective potential of extra virgin olive oil in mildly dyslipidemic patients. Eur. J. Nutr. 2005, 44, 121–127. [Google Scholar] [CrossRef] [PubMed]
- Freese, R.; Mutanen, M.; Valsta, L.M.; Salminen, I. Comparison of the effects of two diets rich in monounsaturated fatty acids differing in their linoleic/alpha-linolenic acid ratio on platelet aggregation. Thromb. Haemost. 1994, 71, 73–77. [Google Scholar] [PubMed]
- Pacheco, Y.M.; Bermúdez, B.; López, S.; Abia, R.; Villar, J.; Muriana, F.J.G. Ratio of oleic to palmitic acid is a dietary determinant of thrombogenic and fibrinolytic factors during the postprandial state in men. Am. J. Clin. Nutr. 2006, 84, 342–349. [Google Scholar] [CrossRef] [PubMed]
- Turpeinen, A.M.; Mutanen, M. Similar effects of diets high in oleic or linoleic acids on coagulation and fibrinolytic factors in healthy humans. Nutr. Metab. Cardiovasc. Dis. NMCD 1999, 9, 65–72. [Google Scholar]
- Trifiletti, A.; Scamardi, R.; Gaudio, A.; Lasco, A.; Frisina, N. Hemostatic effects of diets containing olive or soy oil in hypertensive patients. J. Thromb. Haemost. 2005, 3, 179–180. [Google Scholar] [CrossRef]
- Pérez-Jiménez, F.; Castro, P.; López-Miranda, J.; Paz-Rojas, E.; Blanco, A.; López-Segura, F.; Velasco, F.; Marín, C.; Fuentes, F.; Ordovás, J.M. Circulating levels of endothelial function are modulated by dietary monounsaturated fat. Atherosclerosis 1999, 145, 351–358. [Google Scholar] [CrossRef] [PubMed]
- Niskanen, L.; Schwab, U.S.; Sarkkinen, E.S.; Krusius, T.; Vahtera, E.; Uusitupa, M.I.J. Effects of dietary fat modification on fibrinogen, factor VII, and plasminogen activator inhibitor-1 activity in subjects with impaired glucose tolerance. Metabolism 1997, 46, 666–672. [Google Scholar] [CrossRef] [PubMed]
- Tzekaki, E.E.; Geromichalos, G.D.; Lavrentiadou, S.N.; Tsantarliotou, M.P.; Pantazaki, A.A.; Papaspyropoulos, A. Oleuropein is a natural inhibitor of PAI-1-mediated proliferation in human ER-/PR- breast cancer cells. Breast Cancer Res. Treat. 2021, 186, 305–316. [Google Scholar] [CrossRef]
- Biomarkers and surrogate endpoints: Preferred definitions and conceptual framework. Clin. Pharmacol. Ther. 2001, 69, 89–95. [CrossRef] [PubMed]
- Samsky, M.D.; Patel, C.B.; DeWald, T.A.; Smith, A.D.; Felker, G.M.; Rogers, J.G.; Hernandez, A.F. Cardiohepatic interactions in heart failure: An overview and clinical implications. J. Am. Coll. Cardiol. 2013, 61, 2397–2405. [Google Scholar] [CrossRef]
- Deng, W.; Farricielli, L. Hypoxic hepatitis and acute liver failure in a patient with newly onset atrial fibrillation and diltiazem infusion. BMJ Case Rep. 2013, 2013, bcr2013200573. [Google Scholar] [CrossRef] [PubMed]
- Lofthus, D.M.; Stevens, S.R.; Armstrong, P.W.; Granger, C.B.; Mahaffey, K.W. Pattern of liver enzyme elevations in acute ST-elevation myocardial infarction. Coron. Artery Dis. 2012, 23, 22–30. [Google Scholar] [CrossRef]
- Ewid, M.; Sherif, H.; Allihimy, A.S.; Alharbi, S.A.; Aldrewesh, D.A.; Alkuraydis, S.A.; Abazid, R. AST/ALT ratio predicts the functional severity of chronic heart failure with reduced left ventricular ejection fraction. BMC Res. Notes 2020, 13, 178. [Google Scholar] [CrossRef]
- Liu, H.; Ding, C.; Hu, L.; Li, M.; Zhou, W.; Wang, T.; Zhu, L.; Bao, H.; Cheng, X. The association between AST/ALT ratio and all-cause and cardiovascular mortality in patients with hypertension. Medicine 2021, 100, e26693. [Google Scholar] [CrossRef] [PubMed]
- An, R.; Ma, S.; Zhang, N.; Lin, H.; Xiang, T.; Chen, M.; Tan, H. AST-to-ALT ratio in the first trimester and the risk of gestational diabetes mellitus. Front. Endocrinol. 2022, 13, 1017448. [Google Scholar] [CrossRef] [PubMed]
- Rief, P.; Pichler, M.; Raggam, R.; Hafner, F.; Gerger, A.; Eller, P.; Brodmann, M.; Gary, T. The AST/ALT (De-Ritis) ratio: A novel marker for critical limb ischemia in peripheral arterial occlusive disease patients. Medicine 2016, 95, e3843. [Google Scholar] [CrossRef]
- Habibi, E.; Baati, T.; Selmi, S.; M’rabet, Y.; Njim, L.; Ashraf, S.A.; Humaidi, J.R.; Hamadou, W.S.; Snoussi, M.; Emira, N.; et al. Improving the anti-diabetic and anti-hyperlipidemic activities of extra virgin olive oil by the incorporation of diallyl sulfide. Cell. Mol. Biol. 2024, 70, 59–68. [Google Scholar] [CrossRef] [PubMed]
- Shidfar, F.; Bahrololumi, S.S.; Doaei, S.; Mohammadzadeh, A.; Gholamalizadeh, M.; Mohammadimanesh, A. The Effects of Extra Virgin Olive Oil on Alanine Aminotransferase, Aspartate Aminotransferase, and Ultrasonographic Indices of Hepatic Steatosis in Nonalcoholic Fatty Liver Disease Patients Undergoing Low Calorie Diet. Can. J. Gastroenterol. Hepatol. 2018, 2018, 1053710. [Google Scholar] [CrossRef] [PubMed]
- Fraser, A.; Abel, R.; Lawlor, D.A.; Fraser, D.; Elhayany, A. A modified Mediterranean diet is associated with the greatest reduction in alanine aminotransferase levels in obese type 2 diabetes patients: Results of a quasi-randomised controlled trial. Diabetologia 2008, 51, 1616–1622. [Google Scholar] [CrossRef]
- Nigam, P.; Bhatt, S.; Misra, A.; Chadha, D.S.; Vaidya, M.; Dasgupta, J.; Pasha, Q.M.A. Effect of a 6-Month Intervention with Cooking Oils Containing a High Concentration of Monounsaturated Fatty Acids (Olive and Canola Oils) Compared with Control Oil in Male Asian Indians with Nonalcoholic Fatty Liver Disease. Diabetes Technol. Ther. 2014, 16, 255–261. [Google Scholar] [CrossRef]
- He, H.; Chai, X.; Zhou, Y.; Pan, X.; Yang, G. Association of Lactate Dehydrogenase with In-Hospital Mortality in Patients with Acute Aortic Dissection: A Retrospective Observational Study. Int. J. Hypertens. 2020, 2020, 1347165. [Google Scholar] [CrossRef] [PubMed]
- Cai, X.; Wang, T.; Xie, L. Lactate dehydrogenase is associated with flow-mediated dilation in hypertensive patients. Sci. Rep. 2023, 13, 768. [Google Scholar] [CrossRef] [PubMed]
- Utarı, A.U.; Djabir, Y.Y.; Palinggi, B.P. A Combination of Virgin Coconut Oil and Extra Virgin Olive Oil Elicits Superior Protection Against Doxorubicin Cardiotoxicity in Rats. Turk. J. Pharm. Sci. 2022, 19, 138–144. [Google Scholar] [CrossRef]
- Fontanet, H.L.; Trask, R.V.; Haas, R.C.; Strauss, A.W.; Abendschein, D.R.; Billadello, J.J. Regulation of expression of M, B, and mitochondrial creatine kinase mRNAs in the left ventricle after pressure overload in rats. Circ. Res. 1991, 68, 1007–1012. [Google Scholar] [CrossRef] [PubMed]
- Mehran, R.; Dangas, G.; Mintz, G.S.; Lansky, A.J.; Pichard, A.D.; Satler, L.F.; Kent, K.M.; Stone, G.W.; Leon, M.B. Atherosclerotic Plaque Burden and CK-MB Enzyme Elevation After Coronary Interventions. Circulation 2000, 101, 604–610. [Google Scholar] [CrossRef] [PubMed]
- Thygesen, K.; Alpert, J.S.; Jaffe, A.S.; Chaitman, B.R.; Bax, J.J.; Morrow, D.A.; White, H.D.; The Executive Group on behalf of the Joint European Society of Cardiology (ESC)/American College of Cardiology (ACC)/American Heart Association (AHA)/World Heart Federation (WHF) Task Force for the Universal Definition of Myocardial Infarction. Fourth Universal Definition of Myocardial Infarction (2018). Circulation 2018, 138, e618–e651. [Google Scholar] [CrossRef] [PubMed]
- Hasić, S.; Kiseljaković, E.; Jadric, R.; Radovanović, J.; Winterhalter-Jadrić, M. Cardiac troponin I: The gold standard in acute myocardial infarction diagnosis. Bosn. J. Basic Med. Sci. 2003, 3, 41–44. [Google Scholar] [CrossRef] [PubMed]
- Kitagawa, N.; Okada, H.; Tanaka, M.; Hashimoto, Y.; Kimura, T.; Tomiyasu, K.; Nakano, K.; Hasegawa, G.; Nakamura, N.; Fukui, M. High-sensitivity cardiac troponin T is associated with coronary artery calcification. J. Cardiovasc. Comput. Tomogr. 2015, 9, 209–214. [Google Scholar] [CrossRef]
- Kumar, A.; Sathian, B. Correlation between lipid profile and troponin I test results in patients with chest pain in Nepal. Asian Pac. J. Trop. Biomed. 2013, 3, 487–491. [Google Scholar] [CrossRef]
- El Sabbagh, A.; Prasad, M.; Zack, C.J.; Widmer, R.J.; Karon, B.S.; Lerman, A.; Jaffe, A.S. High-Sensitivity Troponin in Patients with Coronary Artery Endothelial Dysfunction. J. Invasive Cardiol. 2018, 30, 406–410. [Google Scholar] [PubMed]
- Mielgo-Ayuso, J.; Calleja-González, J.; Refoyo, I.; León-Guereño, P.; Cordova, A.; Del Coso, J. Exercise-Induced Muscle Damage and Cardiac Stress During a Marathon Could be Associated with Dietary Intake During the Week Before the Race. Nutrients 2020, 12, 316. [Google Scholar] [CrossRef] [PubMed]
- Doi, Y.; Ninomiya, T.; Hata, J.; Hirakawa, Y.; Mukai, N.; Ikeda, F.; Fukuhara, M.; Iwase, M.; Kiyohara, Y. N-Terminal Pro-Brain Natriuretic Peptide and Risk of Cardiovascular Events in a Japanese Community. Arterioscler. Thromb. Vasc. Biol. 2011, 31, 2997–3003. [Google Scholar] [CrossRef]
- Geng, Z.; Huang, L.; Song, M.; Song, Y. N-terminal pro-brain natriuretic peptide and cardiovascular or all-cause mortality in the general population: A meta-analysis. Sci. Rep. 2017, 7, 41504. [Google Scholar] [CrossRef]
- Di Angelantonio, E.; Chowdhury, R.; Sarwar, N.; Ray, K.K.; Gobin, R.; Saleheen, D.; Thompson, A.; Gudnason, V.; Sattar, N.; Danesh, J. B-Type Natriuretic Peptides and Cardiovascular Risk. Circulation 2009, 120, 2177–2187. [Google Scholar] [CrossRef]
- Folsom, A.R.; Nambi, V.; Bell, E.J.; Oluleye, O.W.; Gottesman, R.F.; Lutsey, P.L.; Huxley, R.R.; Ballantyne, C.M. Troponin T, N-Terminal Pro–B-Type Natriuretic Peptide, and Incidence of Stroke. Stroke 2013, 44, 961–967. [Google Scholar] [CrossRef] [PubMed]
- Brouwers, F.P.; de Boer, R.A.; van der Harst, P.; Voors, A.A.; Gansevoort, R.T.; Bakker, S.J.; Hillege, H.L.; van Veldhuisen, D.J.; van Gilst, W.H. Incidence and epidemiology of new onset heart failure with preserved vs. reduced ejection fraction in a community-based cohort: 11-year follow-up of PREVEND. Eur. Heart J. 2013, 34, 1424–1431. [Google Scholar] [CrossRef] [PubMed]
- Fitó, M.; Estruch, R.; Salas-Salvadó, J.; Martínez-Gonzalez, M.A.; Arós, F.; Vila, J.; Corella, D.; Díaz, O.; Sáez, G.; de la Torre, R.; et al. Effect of the Mediterranean diet on heart failure biomarkers: A randomized sample from the PREDIMED trial. Eur. J. Heart Fail. 2014, 16, 543–550. [Google Scholar] [CrossRef] [PubMed]
- Buckley, D.I.; Fu, R.; Freeman, M.; Rogers, K.; Helfand, M. C-reactive protein as a risk factor for coronary heart disease: A systematic review and meta-analyses for the U.S. Preventive Services Task Force. Ann. Intern. Med. 2009, 151, 483–495. [Google Scholar] [CrossRef]
- Amezcua-Castillo, E.; González-Pacheco, H.; Sáenz-San Martín, A.; Méndez-Ocampo, P.; Gutierrez-Moctezuma, I.; Massó, F.; Sierra-Lara, D.; Springall, R.; Rodríguez, E.; Arias-Mendoza, A.; et al. C-Reactive Protein: The Quintessential Marker of Systemic Inflammation in Coronary Artery Disease—Advancing toward Precision Medicine. Biomedicines 2023, 11, 2444. [Google Scholar] [CrossRef] [PubMed]
- Blake, G.J.; Ridker, P.M. Inflammatory bio-markers and cardiovascular risk prediction. J. Intern. Med. 2002, 252, 283–294. [Google Scholar] [CrossRef]
- Danesh, J.; Kaptoge, S.; Mann, A.G.; Sarwar, N.; Wood, A.; Angleman, S.B.; Wensley, F.; Higgins, J.P.; Lennon, L.; Eiriksdottir, G.; et al. Long-term interleukin-6 levels and subsequent risk of coronary heart disease: Two new prospective studies and a systematic review. PLoS Med. 2008, 5, e78. [Google Scholar] [CrossRef]
- Chrysohoou, C.; Pitsavos, C.; Barbetseas, J.; Kotroyiannis, I.; Brili, S.; Vasiliadou, K.; Papadimitriou, L.; Stefanadis, C. Chronic systemic inflammation accompanies impaired ventricular diastolic function, detected by Doppler imaging, in patients with newly diagnosed systolic heart failure (Hellenic Heart Failure Study). Heart Vessel. 2009, 24, 22–26. [Google Scholar] [CrossRef] [PubMed]
- Urschel, K.; Cicha, I. TNF-α in the cardiovascular system: From physiology to therapy. Int. J. Interferon Cytokine Mediat. Res. 2015, 7, 9–25. [Google Scholar] [CrossRef]
- Sánchez-Fidalgo, S.; Cárdeno, A.; Sánchez-Hidalgo, M.; Aparicio-Soto, M.; Villegas, I.; Rosillo, M.A.; de la Lastra, C.A. Dietary unsaponifiable fraction from extra virgin olive oil supplementation attenuates acute ulcerative colitis in mice. Eur. J. Pharm. Sci. 2013, 48, 572–581. [Google Scholar] [CrossRef] [PubMed]
- Sánchez-Fidalgo, S.; Cárdeno, A.; Sánchez-Hidalgo, M.; Aparicio-Soto, M.; de la Lastra, C.A. Dietary extra virgin olive oil polyphenols supplementation modulates DSS-induced chronic colitis in mice. J. Nutr. Biochem. 2013, 24, 1401–1413. [Google Scholar] [CrossRef] [PubMed]
- Yacoub, D.; Hachem, A.; Théorêt, J.-F.; Gillis, M.-A.; Mourad, W.; Merhi, Y. Enhanced Levels of Soluble CD40 Ligand Exacerbate Platelet Aggregation and Thrombus Formation Through a CD40-Dependent Tumor Necrosis Factor Receptor–Associated Factor-2/Rac1/p38 Mitogen-Activated Protein Kinase Signaling Pathway. Arterioscler. Thromb. Vasc. Biol. 2010, 30, 2424–2433. [Google Scholar] [CrossRef]
- O’Donnell, M.J.; McQueen, M.; Sniderman, A.; Pare, G.; Wang, X.; Hankey, G.J.; Rangarajan, S.; Chin, S.L.; Rao-Melacini, P.; Ferguson, J.; et al. Association of Lipids, Lipoproteins, and Apolipoproteins with Stroke Subtypes in an International Case Control Study (INTERSTROKE). J. Stroke 2022, 24, 224–235. [Google Scholar] [CrossRef] [PubMed]
- Chen, C.; Chai, H.; Wang, X.; Jiang, J.; Jamaluddin, M.S.; Liao, D.; Zhang, Y.; Wang, H.; Bharadwaj, U.; Zhang, S.; et al. Soluble CD40 ligand induces endothelial dysfunction in human and porcine coronary artery endothelial cells. Blood 2008, 112, 3205–3216. [Google Scholar] [CrossRef] [PubMed]
- Heeschen, C.; Dimmeler, S.; Hamm, C.W.; van den Brand, M.J.; Boersma, E.; Zeiher, A.M.; Simoons, M.L. Soluble CD40 ligand in acute coronary syndromes. N. Engl. J. Med. 2003, 348, 1104–1111. [Google Scholar] [CrossRef]
- Mizutani, D.; Onuma, T.; Tanabe, K.; Kojima, A.; Uematsu, K.; Nakashima, D.; Doi, T.; Enomoto, Y.; Matsushima-Nishiwaki, R.; Tokuda, H.; et al. Olive polyphenol reduces the collagen-elicited release of phosphorylated HSP27 from human platelets. Biosci. Biotechnol. Biochem. 2020, 84, 536–543. [Google Scholar] [CrossRef]
- Blankenberg, S.; Rupprecht, H.J.; Poirier, O.; Bickel, C.; Smieja, M.; Hafner, G.; Meyer, J.; Cambien, F.; Tiret, L. Plasma Concentrations and Genetic Variation of Matrix Metalloproteinase 9 and Prognosis of Patients with Cardiovascular Disease. Circulation 2003, 107, 1579–1585. [Google Scholar] [CrossRef]
- Papazafiropoulou, A.; Tentolouris, N. Matrix metalloproteinases and cardiovascular diseases. Hippokratia 2009, 13, 76–82. [Google Scholar] [PubMed]
- Asthana, P.; Wong, H.L.X. Preventing obesity, insulin resistance and type 2 diabetes by targeting MT1-MMP. Biochim. Biophys. Acta (BBA) Mol. Basis Dis. 2024, 1870, 167081. [Google Scholar] [CrossRef]
- Scoditti, E.; Calabriso, N.; Massaro, M.; Pellegrino, M.; Storelli, C.; Martines, G.; De Caterina, R.; Carluccio, M.A. Mediterranean diet polyphenols reduce inflammatory angiogenesis through MMP-9 and COX-2 inhibition in human vascular endothelial cells: A potentially protective mechanism in atherosclerotic vascular disease and cancer. Arch. Biochem. Biophys. 2012, 527, 81–89. [Google Scholar] [CrossRef] [PubMed]
- Cruz, D.N.; Gaiao, S.; Maisel, A.; Ronco, C.; Devarajan, P. Neutrophil gelatinase-associated lipocalin as a biomarker of cardiovascular disease: A systematic review. Clin. Chem. Lab. Med. 2012, 50, 1533–1545. [Google Scholar] [CrossRef] [PubMed]
- Hemdahl, A.L.; Gabrielsen, A.; Zhu, C.; Eriksson, P.; Hedin, U.; Kastrup, J.; Thorén, P.; Hansson, G.K. Expression of neutrophil gelatinase-associated lipocalin in atherosclerosis and myocardial infarction. Arterioscler. Thromb. Vasc. Biol. 2006, 26, 136–142. [Google Scholar] [CrossRef] [PubMed]
- Folkesson, M.; Kazi, M.; Zhu, C.; Silveira, A.; Hemdahl, A.-L.; Hamsten, A.; Hedin, U.; Swedenborg, J.; Eriksson, P. Presence of NGAL/MMP-9 complexes in human abdominal aortic aneurysms. Thromb. Haemost. 2007, 98, 427–433. [Google Scholar] [CrossRef]
- Yan, L.; Borregaard, N.; Kjeldsen, L.; Moses, M.A. The high molecular weight urinary matrix metalloproteinase (MMP) activity is a complex of gelatinase B/MMP-9 and neutrophil gelatinase-associated lipocalin (NGAL). Modulation of MMP-9 activity by NGAL. J. Biol. Chem. 2001, 276, 37258–37265. [Google Scholar] [CrossRef] [PubMed]
- Filipek, A.; Czerwińska, M.E.; Kiss, A.K.; Polański, J.A.; Naruszewicz, M. Oleacein may inhibit destabilization of carotid plaques from hypertensive patients. Impact on high mobility group protein-1. Phytomedicine 2017, 32, 68–73. [Google Scholar] [CrossRef]
- Imran, T.F.; Shin, H.J.; Mathenge, N.; Wang, F.; Kim, B.; Joseph, J.; Gaziano, J.M.; Djoussé, L. Meta-Analysis of the Usefulness of Plasma Galectin-3 to Predict the Risk of Mortality in Patients With Heart Failure and in the General Population. Am. J. Cardiol. 2017, 119, 57–64. [Google Scholar] [CrossRef]
- Horiuchi, Y.U.; Wettersten, N.; DJ, V.A.N.V.; Mueller, C.; Filippatos, G.; Nowak, R.; Hogan, C.; Kontos, M.C.; Cannon, C.M.; Müeller, G.A.; et al. Galectin-3, Acute Kidney Injury and Myocardial Damage in Patients with Acute Heart Failure. J. Card. Fail. 2023, 29, 269–277. [Google Scholar] [CrossRef] [PubMed]
- Bermúdez-Oria, A.; Rodríguez-Gutiérrez, G.; Rubio-Senent, F.; Sánchez-Carbayo, M.; Fernández-Bolaños, J. Antiproliferative Activity of Olive Extract Rich in Polyphenols and Modified Pectin on Bladder Cancer Cells. J. Med. Food 2020, 23, 719–727. [Google Scholar] [CrossRef] [PubMed]
- Liu, Y.; Dai, M. Trimethylamine N-Oxide Generated by the Gut Microbiota Is Associated with Vascular Inflammation: New Insights into Atherosclerosis. Mediat. Inflamm. 2020, 2020, 4634172. [Google Scholar] [CrossRef]
- Wang, Z.; Klipfell, E.; Bennett, B.J.; Koeth, R.; Levison, B.S.; DuGar, B.; Feldstein, A.E.; Britt, E.B.; Fu, X.; Chung, Y.-M.; et al. Gut flora metabolism of phosphatidylcholine promotes cardiovascular disease. Nature 2011, 472, 57–63. [Google Scholar] [CrossRef]
- Querio, G.; Antoniotti, S.; Geddo, F.; Levi, R.; Gallo, M.P. Modulation of Endothelial Function by TMAO, a Gut Microbiota-Derived Metabolite. Int. J. Mol. Sci. 2023, 24, 5806. [Google Scholar] [CrossRef]
- Xiong, X.; Zhou, J.; Fu, Q.; Xu, X.; Wei, S.; Yang, S.; Chen, B. The associations between TMAO-related metabolites and blood lipids and the potential impact of rosuvastatin therapy. Lipids Health Dis. 2022, 21, 60. [Google Scholar] [CrossRef] [PubMed]
- Kong, L.; Zhao, Q.; Jiang, X.; Hu, J.; Jiang, Q.; Sheng, L.; Peng, X.; Wang, S.; Chen, Y.; Wan, Y.; et al. Trimethylamine N-oxide impairs β-cell function and glucose tolerance. Nat. Commun. 2024, 15, 2526. [Google Scholar] [CrossRef]
- Zhu, Y.; Li, Q.; Jiang, H. Gut microbiota in atherosclerosis: Focus on trimethylamine N-oxide. APMIS 2020, 128, 353–366. [Google Scholar] [CrossRef]
- Wang, Z.; Roberts, A.B.; Buffa, J.A.; Levison, B.S.; Zhu, W.; Org, E.; Gu, X.; Huang, Y.; Zamanian-Daryoush, M.; Culley, M.K.; et al. Non-lethal Inhibition of Gut Microbial Trimethylamine Production for the Treatment of Atherosclerosis. Cell 2015, 163, 1585–1595. [Google Scholar] [CrossRef]
- Vázquez-Fresno, R.; Llorach, R.; Urpi-Sarda, M.; Lupianez-Barbero, A.; Estruch, R.; Corella, D.; Fitó, M.; Arós, F.; Ruiz-Canela, M.; Salas-Salvadó, J.; et al. Metabolomic Pattern Analysis after Mediterranean Diet Intervention in a Nondiabetic Population: A 1- and 3-Year Follow-up in the PREDIMED Study. J. Proteome Res. 2015, 14, 531–540. [Google Scholar] [CrossRef]
- Almanza-Aguilera, E.; Urpi-Sarda, M.; Llorach, R.; Vázquez-Fresno, R.; Garcia-Aloy, M.; Carmona, F.; Sanchez, A.; Madrid-Gambin, F.; Estruch, R.; Corella, D.; et al. Microbial metabolites are associated with a high adherence to a Mediterranean dietary pattern using a 1H-NMR-based untargeted metabolomics approach. J. Nutr. Biochem. 2017, 48, 36–43. [Google Scholar] [CrossRef]
- Martínez-González, M.A.; García-Arellano, A.; Toledo, E.; Salas-Salvadó, J.; Buil-Cosiales, P.; Corella, D.; Covas, M.I.; Schröder, H.; Arós, F.; Gómez-Gracia, E.; et al. A 14-item Mediterranean diet assessment tool and obesity indexes among high-risk subjects: The PREDIMED trial. PLoS ONE 2012, 7, e43134. [Google Scholar] [CrossRef]
- Barrea, L.; Annunziata, G.; Muscogiuri, G.; Laudisio, D.; Di Somma, C.; Maisto, M.; Tenore, G.C.; Colao, A.; Savastano, S. Trimethylamine N-oxide, Mediterranean diet, and nutrition in healthy, normal-weight adults: Also a matter of sex? Nutrition 2019, 62, 7–17. [Google Scholar] [CrossRef]
- Zhu, W.; Cheng, K.K.Y.; Vanhoutte, P.M.; Lam, K.S.L.; Xu, A. Vascular effects of adiponectin: Molecular mechanisms and potential therapeutic intervention. Clin. Sci. 2008, 114, 361–374. [Google Scholar] [CrossRef] [PubMed]
- Falk, R.H.; Alexander, K.M.; Liao, R.; Dorbala, S. AL (Light-Chain) Cardiac Amyloidosis: A Review of Diagnosis and Therapy. J. Am. Coll. Cardiol. 2016, 68, 1323–1341. [Google Scholar] [CrossRef]
- Scoditti, E.; Massaro, M.; Carluccio, M.A.; Pellegrino, M.; Wabitsch, M.; Calabriso, N.; Storelli, C.; De Caterina, R. Additive regulation of adiponectin expression by the mediterranean diet olive oil components oleic Acid and hydroxytyrosol in human adipocytes. PLoS ONE 2015, 10, e0128218. [Google Scholar] [CrossRef] [PubMed]
- Cesari, M.; Pahor, M.; Incalzi, R.A. Plasminogen activator inhibitor-1 (PAI-1): A key factor linking fibrinolysis and age-related subclinical and clinical conditions. Cardiovasc. Ther. 2010, 28, e72–e91. [Google Scholar] [CrossRef]
- Tzekaki, E.E.; Tsolaki, M.; Pantazaki, A.A.; Geromichalos, G.; Lazarou, E.; Kozori, M.; Sinakos, Z. Administration of the extra virgin olive oil (EVOO) in mild cognitive impairment (MCI) patients as a therapy for preventing the progress to AD. Hell. J. Nucl. Med. 2019, 22 (Suppl. 2), 181. [Google Scholar] [PubMed]
- Nassef, N.A.H.; Youssef, M.H.; Louka, M.; Habib, H. Effect of olive oil supplementation on PAI-1 expression in old rats. J. Saudi Heart Assoc. 2013, 25, 111. [Google Scholar] [CrossRef]
- Joseph, L.; Robinson, J.G. Proprotein Convertase Subtilisin/Kexin Type 9 (PCSK9) Inhibition and the Future of Lipid Lowering Therapy. Prog. Cardiovasc. Dis. 2015, 58, 19–31. [Google Scholar] [CrossRef] [PubMed]
- Seidah, N.G.; Benjannet, S.; Wickham, L.; Marcinkiewicz, J.; Jasmin, S.B.; Stifani, S.; Basak, A.; Prat, A.; Chretien, M. The secretory proprotein convertase neural apoptosis-regulated convertase 1 (NARC-1): Liver regeneration and neuronal differentiation. Proc. Natl. Acad. Sci. USA 2003, 100, 928–933. [Google Scholar] [CrossRef] [PubMed]
- Ikonomidis, I.; Katogiannis, K.; Chania, C.; Iakovis, N.; Tsoumani, M.; Christodoulou, A.; Brinia, E.; Pavlidis, G.; Thymis, J.; Tsilivarakis, D.; et al. Association of hydroxytyrosol enriched olive oil with vascular function in chronic coronary disease. Eur. J. Clin. Investig. 2023, 53, e13983. [Google Scholar] [CrossRef]
- Scotece, M.; Conde, J.; Abella, V.; López, V.; Francisco, V.; Ruiz, C.; Campos, V.; Lago, F.; Gomez, R.; Pino, J.; et al. Oleocanthal Inhibits Catabolic and Inflammatory Mediators in LPS-Activated Human Primary Osteoarthritis (OA) Chondrocytes Through MAPKs/NF-κB Pathways. Cell. Physiol. Biochem. Int. J. Exp. Cell. Physiol. Biochem. Pharmacol. 2018, 49, 2414–2426. [Google Scholar] [CrossRef]
- Schwedhelm, E.; Bartling, A.; Lenzen, H.; Tsikas, D.; Maas, R.; Brümmer, J.; Gutzki, F.-M.; Berger, J.; Frölich, J.C.; Böger, R.H. Urinary 8-iso-Prostaglandin as a Risk Marker in Patients With Coronary Heart Disease. Circulation 2004, 109, 843–848. [Google Scholar] [CrossRef] [PubMed]
- Guo, J.; Jackson, K.G.; Che Taha, C.S.B.; Li, Y.; Givens, D.I.; Lovegrove, J.A. A 25-Hydroxycholecalciferol-Fortified Dairy Drink Is More Effective at Raising a Marker of Postprandial Vitamin D Status than Cholecalciferol in Men with Suboptimal Vitamin D Status. J. Nutr. 2017, 147, 2076–2082. [Google Scholar] [CrossRef]
- Salami, M.; Galli, C.; De Angelis, L.; Visioli, F. Formation of F2-isoprostanes in oxidized low density lipoprotein: Inhibitory effect of hydroxytyrosol. Pharmacol. Res. 1995, 31, 275–279. [Google Scholar] [CrossRef] [PubMed]
- Boskou, D.; Blekas, G.; Tsimidou, M. 4—Olive Oil Composition. In Olive Oil, 2nd ed.; Boskou, D., Ed.; AOCS Press: Champaign, IL, USA, 2006; pp. 41–72. [Google Scholar]
- Claro, C.; Ogalla, E.; Rodriguez-Rodriguez, R.; Herrera, M.D.; Alvarez de Sotomayor, M. Phenolic content of extra virgin olive oil is essential to restore endothelial dysfunction but not to prevent vascular inflammation in atherosclerotic lesions of Apo E deficient mice. J. Funct. Foods 2015, 15, 126–136. [Google Scholar] [CrossRef]
- Acín, S.; Navarro, M.A.; Perona, J.S.; Arbonés-Mainar, J.M.; Surra, J.C.; Guzmán, M.A.; Carnicer, R.; Arnal, C.; Orman, I.; Segovia, J.C.; et al. Olive oil preparation determines the atherosclerotic protection in apolipoprotein E knockout mice. J. Nutr. Biochem. 2007, 18, 418–424. [Google Scholar] [CrossRef]
- Shao, F.; Ford, D.A. Differential regulation of ABCA1 and macrophage cholesterol efflux by elaidic and oleic acids. Lipids 2013, 48, 757–767. [Google Scholar] [CrossRef] [PubMed]
- Parthasarathy, S.; Khoo, J.C.; Miller, E.; Barnett, J.; Witztum, J.L.; Steinberg, D. Low density lipoprotein rich in oleic acid is protected against oxidative modification: Implications for dietary prevention of atherosclerosis. Proc. Natl. Acad. Sci. USA 1990, 87, 3894–3898. [Google Scholar] [CrossRef] [PubMed]
- Alemany, R.; Vögler, O.; Terés, S.; Egea, C.; Baamonde, C.; Barceló, F.; Delgado, C.; Jakobs, K.H.; Escribá, P.V. Antihypertensive action of 2-hydroxyoleic acid in SHRs via modulation of the protein kinase A pathway and Rho kinase. J. Lipid Res. 2006, 47, 1762–1770. [Google Scholar] [CrossRef]
- Yang, Q.; Alemany, R.; Casas, J.; Kitajka, K.; Lanier, S.M.; Escribá, P.V. Influence of the membrane lipid structure on signal processing via G protein-coupled receptors. Mol. Pharmacol. 2005, 68, 210–217. [Google Scholar] [CrossRef] [PubMed]
- Hong, J.H.; Lee, Y.C. Anti-Inflammatory Effects of Cicadidae Periostracum Extract and Oleic Acid through Inhibiting Inflammatory Chemokines Using PCR Arrays in LPS-Induced Lung inflammation In Vitro. Life 2022, 12, 857. [Google Scholar] [CrossRef]
- Charlet, R.; Le Danvic, C.; Sendid, B.; Nagnan-Le Meillour, P.; Jawhara, S. Oleic Acid and Palmitic Acid from Bacteroides thetaiotaomicron and Lactobacillus johnsonii Exhibit Anti-Inflammatory and Antifungal Properties. Microorganisms 2022, 10, 1803. [Google Scholar] [CrossRef] [PubMed]
- Ruocco, C.; Ragni, M.; Tedesco, L.; Segala, A.; Servili, M.; Riccardi, G.; Carruba, M.O.; Valerio, A.; Nisoli, E.; Visioli, F. Molecular and metabolic effects of extra-virgin olive oil on the cardiovascular gene signature in rodents. Nutr. Metab. Cardiovasc. Dis. 2022, 32, 1571–1582. [Google Scholar] [CrossRef]
- Katsarou, A.I.; Kaliora, A.C.; Chiou, A.; Kalogeropoulos, N.; Papalois, A.; Agrogiannis, G.; Andrikopoulos, N.K. Amelioration of oxidative and inflammatory status in hearts of cholesterol-fed rats supplemented with oils or oil-products with extra virgin olive oil components. Eur. J. Nutr. 2016, 55, 1283–1296. [Google Scholar] [CrossRef]
- Gimeno, E.; Castellote, A.I.; Lamuela-Raventós, R.M.; De la Torre, M.C.; López-Sabater, M.C. The effects of harvest and extraction methods on the antioxidant content (phenolics, α-tocopherol, and β-carotene) in virgin olive oil. Food Chem. 2002, 78, 207–211. [Google Scholar] [CrossRef]
- Mousavi, S.; Mariotti, R.; Stanzione, V.; Pandolfi, S.; Mastio, V.; Baldoni, L.; Cultrera, N.G.M. Evolution of Extra Virgin Olive Oil Quality under Different Storage Conditions. Foods 2021, 10, 1945. [Google Scholar] [CrossRef]
- Kalogeropoulos, N.; Kaliora, A.C. 5—Effect of Fruit Maturity on Olive Oil Phenolic Composition and Antioxidant Capacity. In Olive and Olive Oil Bioactive Constituents; Boskou, D., Ed.; AOCS Press: Champaign, IL, USA, 2015; pp. 123–145. [Google Scholar]
- EFSA Panel on Dietetic Products, Nutrition, Allergies. Scientific Opinion on the substantiation of health claims related to polyphenols in olive and protection of LDL particles from oxidative damage (ID 1333, 1638, 1639, 1696, 2865), maintenance of normal blood HDL cholesterol concentrations (ID 1639), maintenance of normal blood pressure (ID 3781), “anti-inflammatory properties” (ID 1882), “contributes to the upper respiratory tract health” (ID 3468), “can help to maintain a normal function of gastrointestinal tract” (3779), and “contributes to body defences against external agents” (ID 3467) pursuant to Article 13(1) of Regulation (EC) No 1924/2006. EFSA J. 2011, 9, 2033. [Google Scholar] [CrossRef]
- Bazoti, F.N.; Gikas, E.; Tsarbopoulos, A. Simultaneous quantification of oleuropein and its metabolites in rat plasma by liquid chromatography electrospray ionization tandem mass spectrometry. Biomed. Chromatogr. BMC 2010, 24, 506–515. [Google Scholar] [CrossRef]
- Serreli, G.; Deiana, M. Extra Virgin Olive Oil Polyphenols: Modulation of Cellular Pathways Related to Oxidant Species and Inflammation in Aging. Cells 2020, 9, 478. [Google Scholar] [CrossRef]
- Carluccio, M.A.; Massaro, M.; Scoditti, E.; De Caterina, R. Vasculoprotective potential of olive oil components. Mol. Nutr. Food Res. 2007, 51, 1225–1234. [Google Scholar] [CrossRef] [PubMed]
- Cicerale, S.; Lucas, L.J.; Keast, R.S. Antimicrobial, antioxidant and anti-inflammatory phenolic activities in extra virgin olive oil. Curr. Opin. Biotechnol. 2012, 23, 129–135. [Google Scholar] [CrossRef] [PubMed]
- Yun, H.; Park, S.; Kim, M.J.; Yang, W.K.; Im, D.U.; Yang, K.R.; Hong, J.; Choe, W.; Kang, I.; Kim, S.S.; et al. AMP-activated protein kinase mediates the antioxidant effects of resveratrol through regulation of the transcription factor FoxO1. FEBS J. 2014, 281, 4421–4438. [Google Scholar] [CrossRef]
- Rosillo, M.; Alarcón-de-la-Lastra, C.; Castejón, M.L.; Montoya, T.; Cejudo-Guillén, M.; Sánchez-Hidalgo, M. Polyphenolic extract from extra virgin olive oil inhibits the inflammatory response in IL-1β-activated synovial fibroblasts. Br. J. Nutr. 2019, 121, 55–62. [Google Scholar] [CrossRef] [PubMed]
- Dell’Agli, M.; Fagnani, R.; Galli, G.V.; Maschi, O.; Gilardi, F.; Bellosta, S.; Crestani, M.; Bosisio, E.; De Fabiani, E.; Caruso, D. Olive oil phenols modulate the expression of metalloproteinase 9 in THP-1 cells by acting on nuclear factor-kappaB signaling. J. Agric. Food Chem. 2010, 58, 2246–2252. [Google Scholar] [CrossRef]
- Aparicio-Soto, M.; Redhu, D.; Sánchez-Hidalgo, M.; Fernández-Bolaños, J.G.; Alarcón-de-la-Lastra, C.; Worm, M.; Babina, M. Olive-Oil-Derived Polyphenols Effectively Attenuate Inflammatory Responses of Human Keratinocytes by Interfering with the NF-κB Pathway. Mol. Nutr. Food Res. 2019, 63, e1900019. [Google Scholar] [CrossRef]
- Trefiletti, G.; Togna, A.R.; Latina, V.; Marra, C.; Guiso, M.; Togna, G.I. 1-Phenyl-6,7-dihydroxy-isochroman suppresses lipopolysaccharide-induced pro-inflammatory mediator production in human monocytes. Br. J. Nutr. 2011, 106, 33–36. [Google Scholar] [CrossRef] [PubMed]
- Beauchamp, G.K.; Keast, R.S.J.; Morel, D.; Lin, J.; Pika, J.; Han, Q.; Lee, C.-H.; Smith, A.B.; Breslin, P.A.S. Ibuprofen-like activity in extra-virgin olive oil. Nature 2005, 437, 45–46. [Google Scholar] [CrossRef]
- Farràs, M.; Martinez-Gili, L.; Portune, K.; Arranz, S.; Frost, G.; Tondo, M.; Blanco-Vaca, F. Modulation of the Gut Microbiota by Olive Oil Phenolic Compounds: Implications for Lipid Metabolism, Immune System, and Obesity. Nutrients 2020, 12, 2200. [Google Scholar] [CrossRef] [PubMed]
- Millman, J.F.; Okamoto, S.; Teruya, T.; Uema, T.; Ikematsu, S.; Shimabukuro, M.; Masuzaki, H. Extra-virgin olive oil and the gut-brain axis: Influence on gut microbiota, mucosal immunity, and cardiometabolic and cognitive health. Nutr. Rev. 2021, 79, 1362–1374. [Google Scholar] [CrossRef] [PubMed]
- García-Villalba, R.; Carrasco-Pancorbo, A.; Nevedomskaya, E.; Mayboroda, O.A.; Deelder, A.M.; Segura-Carretero, A.; Fernández-Gutiérrez, A. Exploratory analysis of human urine by LC-ESI-TOF MS after high intake of olive oil: Understanding the metabolism of polyphenols. Anal. Bioanal. Chem. 2010, 398, 463–475. [Google Scholar] [CrossRef] [PubMed]
- Lamy, S.; Ouanouki, A.; Béliveau, R.; Desrosiers, R.R. Olive oil compounds inhibit vascular endothelial growth factor receptor-2 phosphorylation. Exp. Cell Res. 2014, 322, 89–98. [Google Scholar] [CrossRef]
- Dell’Agli, M.; Fagnani, R.; Mitro, N.; Scurati, S.; Masciadri, M.; Mussoni, L.; Galli, G.V.; Bosisio, E.; Crestani, M.; De Fabiani, E.; et al. Minor Components of Olive Oil Modulate Proatherogenic Adhesion Molecules Involved in Endothelial Activation. J. Agric. Food Chem. 2006, 54, 3259–3264. [Google Scholar] [CrossRef]
- Katsarou, A.I.; Kaliora, A.C.; Papalois, A.; Chiou, A.; Kalogeropoulos, N.; Agrogiannis, G.; Andrikopoulos, N.K. Serum lipid profile and inflammatory markers in the aorta of cholesterol-fed rats supplemented with extra virgin olive oil, sunflower oils and oil-products. Int. J. Food Sci. Nutr. 2015, 66, 766–773. [Google Scholar] [CrossRef] [PubMed]
- Zhang, X.; Cao, J.; Zhong, L. Hydroxytyrosol inhibits pro-inflammatory cytokines, iNOS, and COX-2 expression in human monocytic cells. Naunyn-Schmiedeberg’s Arch. Pharmacol. 2009, 379, 581–586. [Google Scholar] [CrossRef]
- Esposito, M.; Gatto, M.; Cipolla, M.J.; Bernstein, I.M.; Mandalà, M. Dilation of Pregnant Rat Uterine Arteries with Phenols from Extra Virgin Olive Oil Is Endothelium-Dependent and Involves Calcium and Potassium Channels. Cells 2024, 13, 619. [Google Scholar] [CrossRef]
- Fusi, F.; Spiga, O.; Trezza, A.; Sgaragli, G.; Saponara, S. The surge of flavonoids as novel, fine regulators of cardiovascular Cav channels. Eur. J. Pharmacol. 2017, 796, 158–174. [Google Scholar] [CrossRef]
- González-Correa, J.A.; Navas, M.D.; Muñoz-Marín, J.; Trujillo, M.; Fernández-Bolaños, J.; de la Cruz, J.P. Effects of hydroxytyrosol and hydroxytyrosol acetate administration to rats on platelet function compared to acetylsalicylic acid. J. Agric. Food Chem. 2008, 56, 7872–7876. [Google Scholar] [CrossRef]
- D’Agostino, R.; Barberio, L.; Gatto, M.; Mazzalupo, I.; Mandalà, M. Extra Virgin Olive Oil Phenols Dilate the Rat Mesenteric Artery by Activation of BKCa2+ Channels in Smooth Muscle Cells. Molecules 2020, 25, 2601. [Google Scholar] [CrossRef]
- D’Agostino, R.; Barberio, L.; Gatto, M.; Tropea, T.; De Luca, M.; Mandalà, M. Extra Virgin Olive Oil Phenols Vasodilate Rat MesentericResistance Artery via Phospholipase C (PLC)-CalciumMicrodomains-Potassium Channels (BK(Ca)) Signals. Biomolecules 2021, 11, 137. [Google Scholar] [CrossRef] [PubMed]
- Pozzetti, L.; Ferrara, F.; Marotta, L.; Gemma, S.; Butini, S.; Benedusi, M.; Fusi, F.; Ahmed, A.; Pomponi, S.; Ferrari, S.; et al. Extra Virgin Olive Oil Extracts of Indigenous Southern Tuscany Cultivar Act as Anti-Inflammatory and Vasorelaxant Nutraceuticals. Antioxidants 2022, 11, 437. [Google Scholar] [CrossRef]
- Yuan, T.-Y.; Niu, Z.-R.; Chen, D.; Chen, Y.-C.; Zhang, H.-F.; Fang, L.-H.; Du, G.-H. Vasorelaxant effect of quercetin on cerebral basilar artery in vitro and the underlying mechanisms study. J. Asian Nat. Prod. Res. 2018, 20, 477–487. [Google Scholar] [CrossRef] [PubMed]
- Li, W.; Dong, M.; Guo, P.; Liu, Y.; Jing, Y.; Chen, R.; Zhang, M. Luteolin-induced coronary arterial relaxation involves activation of the myocyte voltage-gated K+ channels and inward rectifier K+ channels. Life Sci. 2019, 221, 233–240. [Google Scholar] [CrossRef]
- Segade, M.; Bermejo, R.; Silva, A.; Paiva-Martins, F.; Gil-Longo, J.; Campos-Toimil, M. Involvement of endothelium in the vasorelaxant effects of 3,4-DHPEA-EA and 3,4-DHPEA-EDA, two major functional bioactives in olive oil. J. Funct. Foods 2016, 23, 637–646. [Google Scholar] [CrossRef]
- Jones, J.P.H.; Abdullah, M.M.H.; Wood, D.; Jones, P.J.H. Economic modeling for improved prediction of saving estimates in healthcare costs from consumption of healthy foods: The Mediterranean-style diet case study. Food Nutr. Res. 2019, 63, 3418. [Google Scholar] [CrossRef] [PubMed]
Disclaimer/Publisher’s Note: The statements, opinions and data contained in all publications are solely those of the individual author(s) and contributor(s) and not of MDPI and/or the editor(s). MDPI and/or the editor(s) disclaim responsibility for any injury to people or property resulting from any ideas, methods, instructions or products referred to in the content. |
© 2025 by the authors. Licensee MDPI, Basel, Switzerland. This article is an open access article distributed under the terms and conditions of the Creative Commons Attribution (CC BY) license (https://creativecommons.org/licenses/by/4.0/).

