Abstract
The metabolic response to a maximal exercise test in physically inactive adults remains poorly understood, particularly regarding the role of adiponectin, an adipokine with insulin-sensitizing and anti-inflammatory properties. Adiponectin circulates in three isoforms—low (LMW), medium (MMW), and high-molecular-weight (HMW)—with differing bioactivities. While exercise is known to influence adiponectin levels, evidence is conflicting, and few studies have explored isoform-specific changes. This study aimed to evaluate the effects of a single maximal exercise session on circulating adiponectin isoforms and their associations with metabolic and kidney function markers in physically inactive young adults. In this quasi-experimental study, twenty-one physically inactive participants (mean age 24.6 ± 2.1 years, 85.7% women) completed a progressive cycle ergometer test. Circulating levels of LMW and MMW adiponectin, metabolic outcomes (e.g., cholesterol, triglycerides, fibroblast growth factor 21 (FGF21)), and kidney function markers (e.g., creatinine, proteinuria) were assessed before and after exercise using biochemical assays and Western blotting. Comparisons between pre- and post-exercise values were made with the Wilcoxon test. Exercise increased lipid metabolism markers (total cholesterol, triglycerides, HDL) and kidney stress indicators (albuminuria, proteinuria) (p < 0.05). LMW and MMW adiponectin levels showed no significant overall changes, but LMW adiponectin positively correlated with changes in total cholesterol and FGF21, while MMW adiponectin negatively correlated with creatinine and proteinuria (p < 0.05). HMW adiponectin was undetectable by our methods. A single maximal exercise session revealed isoform-specific associations between adiponectin and metabolic or kidney stress markers, emphasizing the complex role of adiponectin in exercise-induced metabolic responses. Future research should explore mechanisms underlying these differential associations to optimize exercise interventions for metabolic health improvement.
1. Introduction
Physical inactivity is defined as failing to meet the minimum levels of spontaneous activity required to maintain a healthy lifestyle. The World Health Organization defines it as engaging in less than 150 min per week of moderate-intensity physical activity or less than 75 min per week of vigorous-intensity activity [1]. Maintaining a physically inactive lifestyle is associated with an increased risk of developing a range of cardiorespiratory and metabolic diseases, including hypertension, dyslipidemia, obesity, insulin resistance, and type 2 diabetes mellitus [2,3,4].
Given these risks, strategies to counter the effects of physical inactivity have gained increasing scientific interest, particularly concerning cardiometabolic health [5]. In this regard, the metabolic effects of physical exercise have been well-documented [6]. However, since the outcomes of exercise depend on its modality, frequency, duration, and intensity, these effects can vary significantly between different exercise prescriptions [7]. For example, when intensity is manipulated, vigorous exercises (where only a limited number of repetitions can be performed) primarily activate anaerobic pathways to extract energy in skeletal muscles, relying predominantly on glycogen. In contrast, exercises performed at a lower intensity that allow sustained effort for several minutes activate pathways dependent on nutrient oxidation, utilizing carbohydrates and lipids [8]. Given these distinctions, aerobic exercise is often highlighted in the context of obesity, particularly due to its beneficial effects on glucose transport and insulin sensitivity under both normal and pathological conditions (e.g., type 2 diabetes) [9].
In recent years, growing evidence has highlighted that exercise-induced metabolic responses of exercise are mediated by exerkines, which are signaling molecules released into circulation in response to exercise [10]. One of such exerkines is adiponectin, a 30 kDa protein primarily secreted by adipose tissue [11] and skeletal muscle [12]. Adiponectin has the ability to form complexes due to its carboxy-terminal globular domain and amino-terminal collagen domain [13,14]. These complexes are categorized into low (LMW), medium (MMW), and high-molecular-weight (HMW) isoforms [15], with increasing bioactivity [14] giving its effects through AdipoR1 and AdipoR2 receptors [16]. Adiponectin is known for its insulin-sensitizing and anti-inflammatory properties [17], making it a strong candidate for mediating exercise-induced metabolic benefits. Previous studies from our research group, focused on studying the metabolic benefits of exercise in an obesity context, have shown that 10 weeks of exercise training increase adiponectin levels in the skeletal muscles of mice fed a high-fat diet [18,19]; however, this increase was dependent on exercise intensity [20]. In a clinical context, we observed similar increases in circulating adiponectin levels after 4 weeks of exercise training in candidates for bariatric surgery [21], but again, these changes were intensity dependent.
More recently, we found that these effects can occur after a single session of moderate-intensity exercise [22]. However, given that the response appears to be sensitive to exercise intensity, it remains unclear whether these effects can be replicated under high-intensity conditions and, secondly, what the implications and associations of potential changes in adiponectin isoforms after exercise might be. Therefore, this study aimed to analyze the effects of a progressive exercise session on circulating adiponectin isoforms and investigate the associations of these potential changes with metabolic outcomes in physically inactive young adults.
2. Materials and Methods
2.1. Study Design and Ethical Considerations
This is a quasi-experimental, pre-post comparison study where the primary outcome was to compare the metabolic responses before and after a maximal physical effort during a progressive cycle ergometer test (Figure 1). The study was reviewed and approved by the Ethics Committee of the Los Ríos Health Service (code 222/2022), and all participants provided written informed consent before participating. This study is registered at ClinicalTrials.gov (NCT06680713).
Figure 1.
Study design, exercise session description, research outcomes, and time points. Abbreviations: LMW: low molecular weight; MMW: medium molecular weight; RPE: ratings of perceived exertion; FGF21: fibroblast growth factor 21; W: watts; RPM: revolutions per minute. Figure designed in Biorender.com.
2.2. Participants
This study included individuals aged 18 to 30 who were physically inactive (engaging in less than 150 min/week of moderate physical activity and/or 75 min/week of vigorous physical activity) and had no medical contraindications for physical activity. Participants taking medications that influenced blood glucose or insulin levels and/or had anti-inflammatory effects were excluded. Participants who were physically active (performed more than 150 min per week or 75 min per week of moderate or vigorous physical activity, respectively) were excluded prior to the start of the trial. Sample size calculation was based on the following parameters: 95% power, an alpha value of 0.05, a pre- and post-intervention mean difference of fibroblast growth factor 21 (FGF21) of 50 pg/mL [23] (e.g., 100 vs. 150 pg/mL), and a standard deviation of 50 pg/mL for both groups. Based on these data, the sample size required was 16 participants; with a 20% drop-out rate, the final sample size was set at 20 participants, recruited by convenience. FGF21 was considered for the sample size calculation, considering its role in modulating glucose and lipid metabolism, along with previously reported effects of exercise on the circulatory levels of this protein [18,22].
2.3. Phenotypic Measurements and Maximal Effort Test
Participants’ anthropometry was assessed using weight, height, body mass index (BMI), waist circumference, and waist-to-hip and waist-to-height ratios. The percentage of body fat and muscle mass relative to body weight was measured using bioimpedance (InBody® 270, InBody Co., Ltd., Seoul, Korea). Total physical activity levels were evaluated using the International Physical Activity Questionnaire (IPAQ), validated for the national population [24]. The values reported by this instrument represent the total physical activity levels, which include light, moderate, and vigorous activities across different domains (work, transport, domestic, and leisure). After 5 min of seated rest, heart rate (HR) was measured with a Polar® H10 (Kempele, Finland) heart rate monitor, blood pressure (BP) with an OMRON® (Kyoto, Japan) sphygmomanometer, oxygen saturation (SatO2) with a Nonin® Onyx Vantage device (Plymouth, USA), and the ratings of perceived exertion (RPE) using the original Borg scale. Additionally, muscle oximetry (SmO2) was assessed with a wireless oximeter (Moxy® 5, Minnesota, USA) placed on the belly of the right quadriceps vastus lateralis muscle. The maximal effort test consisted of an incremental load test on a cycle ergometer or stationary bike, where the pedaling load was increased by 30 W every 3 min, starting at 30 W and continuing until fatigue, maintaining a pedaling cadence of 60 revolutions per minute (RPM). During the test, HR, SatO2, SmO2, and RPE were monitored every minute, while BP was measured at the end of the test. Test termination criteria included achieving 85% or more of maximum HR, BP exceeding 180/100 mmHg, RPE of 17/20 or higher, and/or voluntary fatigue or inability to maintain pedaling cadence. Immediately after the test, HR, BP, SatO2, SmO2, and RPE were reassessed.
2.4. Laboratory Tests
Before the test, blood lactate levels were measured via a finger prick using a specific reactive strip and an AccuTrend Plus® device(Basel, Switzerland). Venous blood samples were collected from the antecubital vein in a 2 mL EDTA tube and another tube without anticoagulant (with separator gel) for subsequent plasma measurements of fibroblast growth factor 21 (FGF21) using a specific ELISA kit (RayBio®, catalog ELH-FGF21, Georgia, USA) and biochemical tests such as blood glucose, insulin, and the HOMA-IR index. After the test, additional venous blood samples and post-exercise blood lactate levels were collected. This method was chosen because lactate concentrations are highly dynamic post-exercise, with a reported 50% drop within 4 min in healthy individuals [25]. In terms of urine sample collection, participants were instructed to collect it during the first urination in the morning of the same day of the exercise session, whereas the post-exercise urine samples were collected immediately after the test. The outcomes measured in urine were albuminuria, creatinine clearance, albuminuria/creatinine clearance ratio, glucosuria, and proteinuria. These tests were conducted at the Universidad Austral de Chile Clinical Laboratory following standard protocols.
2.5. Adiponectin and Western Immunoblotting
To measure circulating adiponectin, the Western immunoblotting technique was used according to the following protocol: 0.5 µL of plasma was mixed with 2.5 µL of 6× loading buffer and 12 µL of RIPA buffer and loaded onto an acrylamide gradient gel (Bio-Rad®, catalog number 1704158, Hercules, USA). After the proteins were separated by electrophoresis (80–120 W for approximately 60 min), they were transferred onto a nitrocellulose membrane (Bio-Rad®, catalog number 1704158) using a semi-dry transfer system (Trans-Blot® Turbo™ Transfer System, Bio-Rad®, Hercules, USA). The membranes were blocked for one hour with 5% bovine serum albumin diluted in TBST buffer. After washing in TBST, they were incubated overnight at 4 °C with a primary antibody against human adiponectin (1:1000 dilution, rabbit monoclonal antibody, Cell Signaling®, catalog number 2789S, Danvers, USA). Subsequently, the membranes were washed in TBST and incubated with a secondary antibody conjugated to peroxidase (1:2500 dilution, anti-rabbit IgG, Cell Signaling®, catalog number 7074S) for one hour at room temperature. Finally, the membranes were washed in TBST and developed with a chemiluminescent substrate (ClarityTM Western ECL substrate, Bio-Rad®, catalog number 170-5061) and visualized using a densitometric system (G:Box system, Syngene®, USA). Band quantification was performed using the ImageJ software Version 1.53t, and total protein loading was quantified by staining the entire membrane with Ponceau red, where the low (LMW), medium (MMW), and high-molecular-weight (HMW) adiponectin isoforms were measured.
2.6. Statistical Analysis
Quantitative variables were summarized as means and standard deviations, while qualitative variables were expressed as absolute frequencies. Data distribution normality was assessed using the Kolmogorov–Smirnov test. Pre- and post-training comparisons of variables of interest were conducted using the Wilcoxon test. Bivariable correlations were calculated using Spearman’s rho index. A p-value of less than 0.05 was considered statistically significant for all analyses. SPSS version 20 and GraphPad version 8 software were used for the analyses.
3. Results
Of the 22 participants recruited, 21 were included in the analysis. One participant was excluded due to difficulty in obtaining a post-exercise blood sample because of challenging venous access (Figure 2). The sample consisted primarily of women, with a BMI indicative of being overweight, a muscle mass accounting for 35% of total body weight, and a median of sedentary behavior of five hours per day of sitting time (Table 1).
Figure 2.
CONSORT model with the participants’ flow, selection criteria, and participants included in the study.
Table 1.
Baseline anthropometric and physical activity characteristics of the participants.
The exercise session elicited physiological responses indicative of maximal effort, as evidenced by participants using 90% of their heart rate (HR) reserve. Additionally, significant increases were observed in systolic blood pressure, perceived exertion (RPE), and lactate levels (Table 2; all p < 0.05). Notably, all participants completed the exercise session safely, with only one reporting mild dizziness at the end, which resolved spontaneously within five minutes.
Table 2.
Effects of one session of high-intensity interval training on cardiovascular and exercise-related outcomes.
Regarding metabolic responses, participants demonstrated significant increases in several lipid profile parameters after exercise, including total cholesterol, triglycerides, HDL, LDL, and non-HDL cholesterol (Table 3; all p < 0.05). Furthermore, markers of kidney function also showed increases post-exercise, particularly albuminuria, the albuminuria/creatinine clearance ratio, and proteinuria (Table 4; all p < 0.05).
Table 3.
Effects of one session of high-intensity interval training on circulatory metabolic outcomes.
Table 4.
Effects of one session of high-intensity interval training on kidney function outcomes (blood and urine).
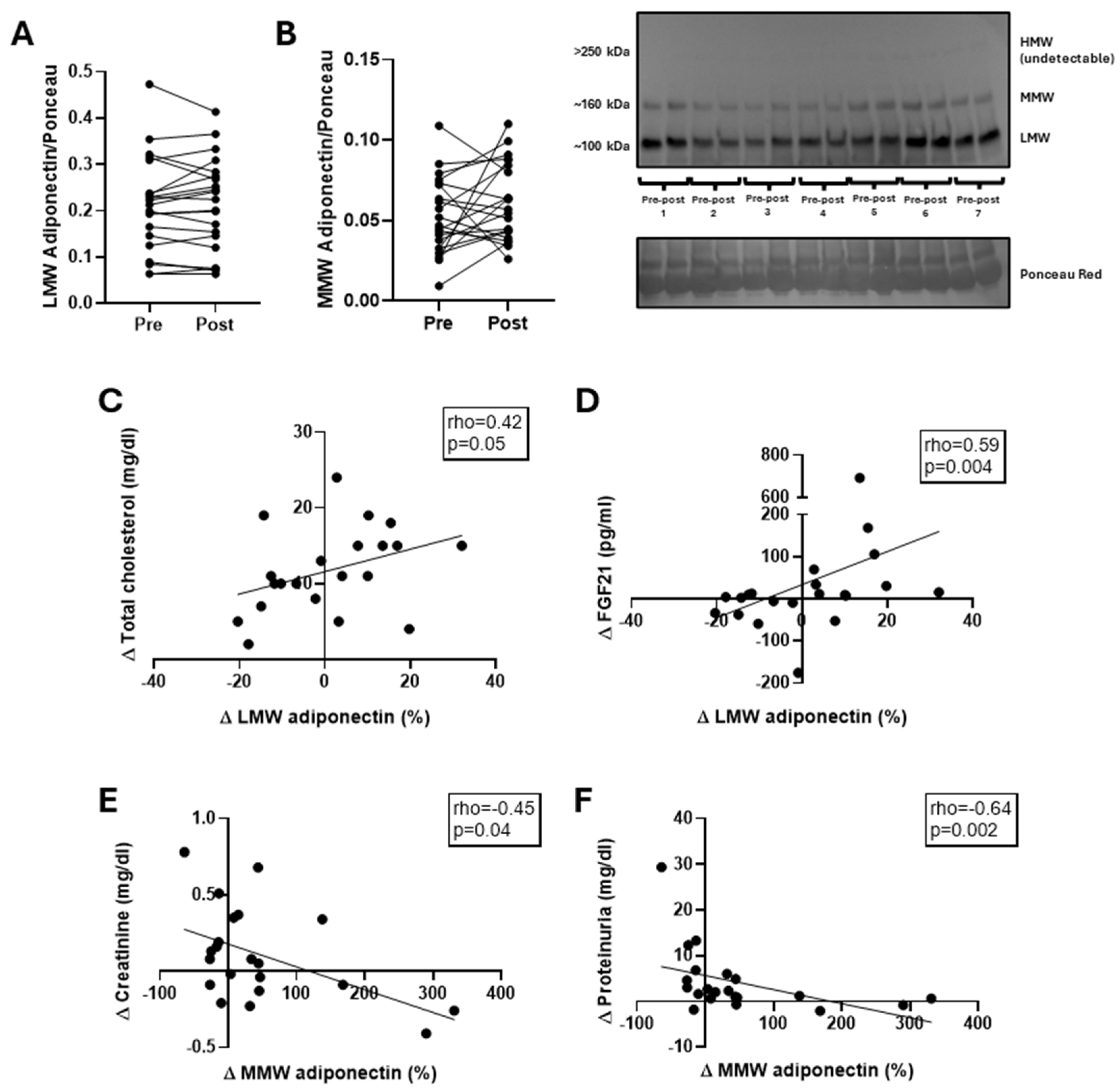
The low molecular weight (LMW) and medium molecular weight (MMW) adiponectin isoforms did not show significant changes after the single exercise session (Figure 3A,B; p > 0.05). However, significant positive correlations were observed between the change from baseline (∆) in LMW adiponectin and the ∆ in total cholesterol and ∆ in FGF21 (Figure 3C,D). Conversely, ∆ in MMW adiponectin was negatively correlated with ∆ in creatinine and ∆ in proteinuria levels (Figure 3E,F). It is worth mentioning that the HMW adiponectin isoform was unobservable through our methods (below our detection range).
Figure 3.
Effects of a maximal exercise session on adiponectin isoforms and its association with metabolic outcomes. (A) Low-molecular weight (LMW) adiponectin before and after the exercise session; (B) medium-molecular weight (MMW) adiponectin before and after the exercise session along with the representative blot with the adiponectin isoforms; (C) association between the changes (∆) of total cholesterol and the percentage of ∆ of LMW adiponectin before and after exercise; (D) association between the ∆ of the fibroblast growth factor (FGF)21 and the percentage of ∆ of LMW adiponectin before and after exercise; (E) association between the ∆ of plasma creatinine and the percentage of ∆ of MMW adiponectin before and after exercise; (F) association between the ∆ in proteinuria and the percentage of ∆ of MMW adiponectin before and after exercise. Original images of (B) can be found in supplementary materials.
4. Discussion
This study aimed to analyze the effects of a progressive exercise session on circulating adiponectin isoforms and to investigate the associations of these potential changes with metabolic outcomes in physically inactive young adults. The main findings revealed that this type of exercise does not alter LMW and MMW isoforms of adiponectin, whereas increases in circulating lipids and markers of kidney function were observed. Interestingly, due to the variability in adiponectin responses to exercise, we found that changes in the LMW isoform after exercise were positively associated with changes in total cholesterol and FGF21. Conversely, changes in MMW adiponectin were negatively correlated with kidney function markers, such as plasma creatinine and proteinuria.
Adiponectin is one of the most abundant adipokines in the circulation and has been identified as an exerkine, as several studies [26,27], including ours [12,19,20], have demonstrated changes in its circulating and tissue concentrations in response to exercise. Given its involvement in multiple metabolic processes, such as acting as an insulin sensitizer and promoting lipid beta-oxidation [12], adiponectin is a promising candidate for explaining, at least partially, the metabolic benefits of exercise [28]. However, the evidence in this area remains conflicting, as earlier studies have reported considerable variability in exercise’s acute and chronic effects on circulating adiponectin levels [29]. These differences between acute and chronic adaptations might be explained by the fact that acute responses to exercise could be associated with changes in the oligomerization of already secreted and/or pre-existing adiponectin pools, while chronic adaptations in adiponectin due to exercise might involve changes in both its production/secretion and oligomerization. This is particularly relevant given that both processes are highly sensitive to systemic metabolic states, such as redox balance and inflammation [30,31]. One limitation of many of these studies is their focus on total adiponectin levels, without distinguishing between its isoforms. Since adiponectin exists in different isoforms with varying levels of bioactivity [15], this limitation hampers a more comprehensive understanding of its role in exercise-induced metabolic changes. Adiponectin is predominantly found in circulation in three isoforms: low-molecular-weight (LMW), medium-molecular-weight (MMW), and high-molecular-weight (HMW), with bioactivity increasing across the isoforms [12,15]. Our results did not indicate a significant effect of a single maximal exercise session on LMW or MMW adiponectin levels, and we observed high inter-individual variability in the latter. This finding aligns with observations from other research groups [32]. Interestingly, the HMW isoform was undetectable in our sample, despite being recognized as the most biologically active form of adiponectin [33]. The formation of HMW adiponectin depends on several factors within the source cell, particularly in adipocytes. Studies have shown that a proper redox state in the endoplasmic reticulum [30] and a balanced environment of pro- and anti-inflammatory cytokines [34] are essential for the formation of HMW adiponectin [14]. In our sample, all participants were physically inactive, a condition known to promote redox imbalance and increase the production and secretion of pro-inflammatory cytokines [35]. This raises concerns, as the absence of the HMW isoform in a young adult population may reflect an early marker of increased cardiovascular risk, considering its established protective associations. It is important to highlight that in all participants we could not detect the HMW adiponectin isoform despite performing different experiments.
Exercise is widely recognized as an intervention capable of reducing circulating lipids (e.g., cholesterol and triglycerides) in populations at risk of cardiovascular diseases, such as those with obesity and type 2 diabetes [36]. However, high-intensity exercise can activate the sympathetic nervous system, particularly by increasing the production of catecholamines (i.e., adrenaline and noradrenaline) [37]. These catecholamines, in turn, are known to elevate circulating lipid levels [38]. This response is expected to be even more pronounced in individuals with low cardiorespiratory fitness, such as physically inactive adults [39], as observed in our sample. Moreover, given that the exercise protocol was performed to exhaustion, it is plausible to hypothesize that microscopic muscle damage may have released inflammatory cytokines into the circulation [40], thereby increasing cholesterol levels [41]. This potential muscle damage could also be associated with the acute increase in the albuminuria/creatinine clearance ratio [42] seen in our participants. The inflammatory cascade triggered by muscle damage could potentially affect both renal function and metabolic parameters simultaneously, offering an integrated explanation for our observations. Interestingly, the magnitude of change in total cholesterol was associated with changes in LMW adiponectin in our study. In this regard, it is debatable whether the increase in this isoform after high-intensity exercise is beneficial, given that it is the least bioactive form of adiponectin. Supporting this notion, Iwata et al. reported that, in a cohort of nearly 400 patients with type 2 diabetes, the LMW-to-total adiponectin ratio was higher compared to healthy controls and was positively associated with insulin resistance, as measured by HOMA-IR [43]. Moreover, in our study, the LMW adiponectin isoform was also positively associated with circulating FGF21 concentrations. Although FGF21 has biological functions similar to adiponectin [44], it has been shown that individuals with obesity may develop resistance to its actions [45]. Thus, increases in FGF21 concentration may not necessarily indicate a metabolic benefit. The mechanisms underlying FGF21 resistance remain unclear. However, several studies suggest that reduced expression of FGF receptors and its co-receptor β-klotho in target tissues (e.g., skeletal muscle and adipose tissue) may contribute to this phenomenon [46], an issue worthy of exploring in the future in some in vivo models.
In contrast to LMW adiponectin, MMW adiponectin exhibited negative associations with kidney function markers, such as circulating creatinine and proteinuria, suggesting that higher levels of this isoform may be associated with reduced kidney stress following maximal exercise. However, the literature on this topic presents conflicting results, primarily due to differences in the kidney function status of study participants. For example, a Korean study involving more than 2200 patients diagnosed with chronic kidney disease (CKD) found that higher adiponectin levels were negatively associated with the estimated glomerular filtration rate (eGFR) [47], indicating that elevated adiponectin could serve as a biomarker of renal dysfunction; however, only total adiponectin was measured. Interestingly, these findings are in agreement with what Moreno et al. described in patients with type 2 diabetes, where high serum adiponectin levels were inversely associated with eGFR even after controlling for several confounding factors such as sex, smoking habits, body mass index, waist circumference, diabetes duration, glycated hemoglobin (HbA1c), albumin creatinine ratio, and anti-hyperglycemic, anti-hypertensive, and anti-dyslipidemic treatments [48]. Conversely, Chen et al. observed a positive association between serum adiponectin levels and endothelial function, as measured by the vascular reactivity index (VRI), in a cohort of CKD patients who were not dialysis-dependent [49]. This suggests that the level of kidney function plays a critical role in determining the relationship between adiponectin and renal outcomes. The complexity of this relationship becomes even more apparent in individuals with proteinuria but without a CKD diagnosis. In this group, lower adiponectin levels were reported compared to healthy controls [50], highlighting the nuanced and context-dependent nature of adiponectin’s role in kidney function. We hypothesize that this complexity may, in part, stem from the differing bioactivity levels of adiponectin isoforms. In our sample, significant correlations with kidney function markers were observed exclusively with MMW adiponectin, while no such associations were found with the LMW isoform. However, we recognize the absence of studies focusing on the association of adiponectin isoforms with kidney function outcomes in young adults in the context of physical inactivity, particularly regarding acute changes as opposed to chronic alterations. Therefore, future studies should investigate the mechanisms underlying these differential associations to better understand the role of adiponectin isoforms in kidney function [51].
FGF21 has been proposed as a potential exerkine [52], given its previously reported changes following both acute [18] and chronic [22] exercise interventions. Interestingly, in our study, FGF21 levels did not change post-exercise, a finding that contrasts with previous reports. For instance, Slusher et al. observed a significant increase in circulating FGF21 following 30 min of continuous aerobic exercise in individuals with obesity [23]. However, key differences between studies may explain these discrepancies. Notably, the feeding status of participants in Slusher et al.’s study was not specified, whereas in our study, participants were in a fed state based on their habitual dietary patterns. Additionally, their study focused on individuals with obesity, while our participants were primarily classified as overweight. Furthermore, the exercise intensity in our study was higher. These factors are particularly relevant, as circulating FGF21 levels are influenced by both feeding state and exercise intensity [44]. Therefore, these variables should be carefully considered when evaluating the effects of exercise on FGF21 dynamics.
Among the limitations of this study, it is important to note that participants’ diets were not controlled, as they were instructed not to alter their usual food intake before the exercise test. Additionally, the inclusion of fasting levels for the metabolic outcomes of interest could have provided a deeper understanding of the participants’ baseline metabolic function, which will be incorporated in future studies. Another limitation of our study is the absence of additional post-exercise measurements (e.g., 1 h, 2 h, 4 h), despite the fact that the effects of a single exercise session can persist for several hours after its completion; therefore, future studies should consider implementing a more comprehensive temporal analysis to better understand the complete trajectory of these changes. Furthermore, the gender imbalance in our sample, with a higher proportion of women than men, may limit the generalizability of our findings. This issue will also be addressed in future research.
5. Conclusions
In conclusion, this study evaluated the metabolic and adiponectin isoform-specific responses to a single maximal exercise session in physically inactive young adults. While no significant changes were observed in LMW and MMW adiponectin levels, their associations with metabolic and kidney function markers suggest potential physiological relevance. LMW adiponectin was positively correlated with changes in total cholesterol and fibroblast growth factor 21 (FGF21), suggesting potential links to lipid metabolism and metabolic regulation. Conversely, MMW adiponectin showed negative correlations with kidney stress markers, including plasma creatinine and proteinuria, indicating a possible protective role in renal function under exercise-induced stress.
Interestingly, the low levels of high-molecular-weight (HMW) adiponectin underscore the potential impact of physical inactivity and metabolic states on adiponectin bioavailability, raising questions about its implications for metabolic and cardiovascular health in this population. These findings highlight the complexity of adiponectin’s role in exercise-induced metabolic responses and underscore the need for further research to elucidate the underlying mechanisms and clinical relevance of these associations [53]. Future studies should focus on the longitudinal effects of exercise, the role of adiponectin isoforms in different physiological and pathological states, and their potential as biomarkers for tailoring exercise interventions aimed at improving metabolic and renal health in physically inactive populations.
Supplementary Materials
The following supporting information can be downloaded at https://www.mdpi.com/article/10.3390/biom15030314/s1, Original images of Figure 3B can be found in supplementary materials.
Author Contributions
Conceptualization, J.C.-M., C.L., P.E., V.S. and S.M.-H.; methodology, J.C.-M., C.L., P.E., V.S. and S.M.-H.; investigation: J.C.-M., A.B., Y.P., P.R., V.S. and S.M.-H.; writing—original draft preparation, V.S. and S.M.-H.; writing—review and editing, J.C.-M., A.B., Y.P., P.R., C.L., P.E., V.S. and S.M.-H.; funding acquisition, S.M.-H., P.E. and V.S. All authors have read and agreed to the published version of the manuscript.
Funding
This research was funded by Sociedad Chilena of Endocrinología y Diabetes (SOCHED 2023-01), National Agency of Research and Development (ANID), FONDECYTgrant numbers 11241108 and 1201635.
Institutional Review Board Statement
The study was conducted in accordance with the Declaration of Helsinki and approved by the Ethics Committee of Los Rios Health Service (protocol code 222/2022 approved on 10 March 2022).
Informed Consent Statement
Informed consent was obtained from all subjects involved in the study.
Data Availability Statement
Data are available upon request to the corresponding author at sergio.martinez@uss.cl.
Acknowledgments
The authors would like to thank the staff of the Clinical Laboratory of the Universidad Austral de Chile (LABOCLIN) for their time and expertise, which made this study possible. We also thank all participants for their participation in this trial.
Conflicts of Interest
The authors declare no conflicts of interest.
Abbreviations
The following abbreviations are used in this manuscript:
| LMW | Low-molecular weight |
| MMW | Medium-molecular weight |
| HMW | High-molecular weight |
| FGF21 | Fibroblast growth factor 21 |
| IPAQ | International Physical Activity Questionnaire |
| HR | Heart rate |
| BP | Blood pressure |
| RPE | Rating of perceived exertion |
| SatO2 | Oxygen saturation |
| SmO2 | Muscle oximetry |
| RIPA | Radioimmunoprecipitation lysis buffer |
| TBST | Tris-buffered saline with Tween 20 |
| BMI | Body mass index |
| HDL | High-density lipoprotein |
| LDL | Low-density lipoprotein |
| VLDL | Very-low-density lipoprotein |
| GOT | Glutamic-oxaloacetic transaminase |
| GPT | Glutamate-pyruvate transaminase |
References
- WHO. Physical Inactivity. 2022. Available online: https://www.who.int/news-room/fact-sheets/detail/physical-activity (accessed on 10 February 2025).
- Gadde, K.M.; Martin, C.K.; Berthoud, H.R.; Heymsfield, S.B. Obesity: Pathophysiology and Management. J. Am. Coll. Cardiol. 2018, 71, 69–84. [Google Scholar] [CrossRef]
- Pedersen, B.K. The diseasome of physical inactivity-and the role of myokines in muscle-fat cross talk. J. Physiol. 2009, 587, 5559–5568. [Google Scholar] [CrossRef] [PubMed]
- Zsuga, J.; More, C.E.; Erdei, T.; Papp, C.; Harsanyi, S.; Gesztelyi, R. Blind Spot for Sedentarism: Redefining the Diseasome of Physical Inactivity in View of Circadian System and the Irisin/BDNF Axis. Front. Neurol. 2018, 9, 818. [Google Scholar] [CrossRef] [PubMed]
- Rao, P.; Belanger, M.J.; Robbins, J.M. Exercise, Physical Activity, and Cardiometabolic Health: Insights into the Prevention and Treatment of Cardiometabolic Diseases. Cardiol. Rev. 2022, 30, 167–178. [Google Scholar] [CrossRef]
- Bennett, S.; Sato, S. Enhancing the metabolic benefits of exercise: Is timing the key? Front. Endocrinol. 2023, 14, 987208. [Google Scholar] [CrossRef] [PubMed]
- Collins, K.A.; Ross, L.M.; Slentz, C.A.; Huffman, K.M.; Kraus, W.E. Differential Effects of Amount, Intensity, and Mode of Exercise Training on Insulin Sensitivity and Glucose Homeostasis: A Narrative Review. Sports Med. Open 2022, 8, 90. [Google Scholar] [CrossRef]
- Lieber, R. Skeletal Muscle Structure, Function, and Plasticity, 3rd ed.; Wolters Kluwer, Lippincott Williams & Wilkins: Philadelphia, PA, USA, 2010. [Google Scholar]
- Kirwan, J.P.; Solomon, T.P.; Wojta, D.M.; Staten, M.A.; Holloszy, J.O. Effects of 7 days of exercise training on insulin sensitivity and responsiveness in type 2 diabetes mellitus. Am. J. Physiol. Endocrinol. Metab. 2009, 297, E151–E156. [Google Scholar] [CrossRef] [PubMed]
- Chow, L.S.; Gerszten, R.E.; Taylor, J.M.; Pedersen, B.K.; van Praag, H.; Trappe, S.; Snyder, M.P. Exerkines in health, resilience and disease. Nat. Rev. Endocrinol. 2022, 18, 273–289. [Google Scholar] [CrossRef] [PubMed]
- Clemente-Suarez, V.J.; Redondo-Florez, L.; Beltran-Velasco, A.I.; Martin-Rodriguez, A.; Martinez-Guardado, I.; Navarro-Jimenez, E.; Tornero-Aguilera, J.F. The Role of Adipokines in Health and Disease. Biomedicines 2023, 11, 1290. [Google Scholar] [CrossRef]
- Martinez-Huenchullan, S.F.; Tam, C.S.; Ban, L.A.; Ehrenfeld-Slater, P.; McLennan, S.V.; Twigg, S.M. Skeletal muscle adiponectin induction in obesity and exercise. Metabolism 2020, 102, 154008. [Google Scholar] [CrossRef] [PubMed]
- Pajvani, U.B.; Du, X.; Combs, T.P.; Berg, A.H.; Rajala, M.W.; Schulthess, T.; Scherer, P.E. Structure-function studies of the adipocyte-secreted hormone Acrp30/adiponectin. Implications fpr metabolic regulation and bioactivity. J. Biol. Chem. 2003, 278, 9073–9085. [Google Scholar] [CrossRef]
- Waki, H.; Yamauchi, T.; Kamon, J.; Ito, Y.; Uchida, S.; Kita, S.; Hara, K.; Hada, Y.; Vasseur, F.; Froguel, P.; et al. Impaired multimerization of human adiponectin mutants associated with diabetes. Molecular structure and multimer formation of adiponectin. J. Biol. Chem. 2003, 278, 40352–40363. [Google Scholar] [CrossRef] [PubMed]
- Kadowaki, T.; Yamauchi, T.; Kubota, N.; Hara, K.; Ueki, K.; Tobe, K. Adiponectin and adiponectin receptors in insulin resistance, diabetes, and the metabolic syndrome. J. Clin. Investig. 2006, 116, 1784–1792. [Google Scholar] [CrossRef] [PubMed]
- Maheshwari, R.A.; Balaraman, R.; Vaghela, D.; Sen, A.K.; Sen, D.B.; Patel, K.P. Review on Adiponectin: A Benevolent Adipokine. J. Pharm. Res. Int. 2021, 33, 25–39. [Google Scholar]
- Begum, M.; Choubey, M.; Tirumalasetty, M.B.; Arbee, S.; Mohib, M.M.; Wahiduzzaman, M.; Mamun, M.A.; Uddin, M.B.; Mohiuddin, M.S. Adiponectin: A Promising Target for the Treatment of Diabetes and Its Complications. Life 2023, 13, 2213. [Google Scholar] [CrossRef]
- Martinez-Huenchullan, S.F.; Ban, L.A.; Olaya-Agudo, L.F.; Maharjan, B.R.; Williams, P.F.; Tam, C.S.; Twigg, S.M. Constant-Moderate and High-Intensity Interval Training Have Differential Benefits on Insulin Sensitive Tissues in High-Fat Fed Mice. Front. Physiol. 2019, 10, 459. [Google Scholar] [CrossRef] [PubMed]
- Martinez-Huenchullan, S.F.; Maharjan, B.R.; Williams, P.F.; Tam, C.S.; McLennan, S.V.; Twigg, S.M. Differential metabolic effects of constant moderate versus high intensity interval training in high-fat fed mice: Possible role of muscle adiponectin. Physiol. Rep. 2018, 6, e13599. [Google Scholar] [CrossRef] [PubMed]
- Martinez-Huenchullan, S.F.; Maharjan, B.R.; Williams, P.F.; Tam, C.S.; McLennan, S.V.; Twigg, S.M. Skeletal muscle adiponectin induction depends on diet, muscle type/activity, and exercise modality in C57BL/6 mice. Physiol. Rep. 2018, 6, e13848. [Google Scholar] [CrossRef]
- Ruiz-Uribe, M.; Enriquez-Schmidt, J.; Monrroy-Uarac, M.; Mautner-Molina, C.; Kalazich-Rosales, M.; Munoz, M.; Martínez-Huenchullán, S. Moderate-Intensity Constant and High-Intensity Interval Training Confer Differential Metabolic Benefits in Skeletal Muscle, White Adipose Tissue, and Liver of Candidates to Undergo Bariatric Surgery. J. Clin. Med. 2024, 13, 3273. [Google Scholar] [CrossRef] [PubMed]
- Carrasco-Molina, J.; Iuspa-Santelices, G.; Flores-Ojeda, F.; Ruíz-Uribe, M.; Martínez-Huenchullán, S.F. Acute effects of moderate-intensity constant training on circulatory fibroblast growth factor 21, resis-tin, and adiponectin of physically inactive young adults. Retos 2024, 55, 379–385. [Google Scholar] [CrossRef]
- Slusher, A.L.; Whitehurst, M.; Zoeller, R.F.; Mock, J.T.; Maharaj, M.; Huang, C.J. Attenuated fibroblast growth factor 21 response to acute aerobic exercise in obese individuals. Nutr. Metab. Cardiovasc. Dis. 2015, 25, 839–845. [Google Scholar] [CrossRef]
- Balboa-Castillo, T.; Munoz, S.; Seron, P.; Andrade-Mayorga, O.; Lavados-Romo, P.; Aguilar-Farias, N. Validity and reliability of the international physical activity questionnaire short form in Chilean adults. PLoS ONE 2023, 18, e0291604. [Google Scholar] [CrossRef] [PubMed]
- Menzies, P.; Menzies, C.; McIntyre, L.; Paterson, P.; Wilson, J.; Kemi, O.J. Blood lactate clearance during active recovery after an intense running bout depends on the intensity of the active recovery. J. Sports Sci. 2010, 28, 975–982. [Google Scholar] [CrossRef] [PubMed]
- Jin, L.; Diaz-Canestro, C.; Wang, Y.; Tse, M.A.; Xu, A. Exerkines and cardiometabolic benefits of exercise: From bench to clinic. EMBO Mol. Med. 2024, 16, 432–444. [Google Scholar] [CrossRef] [PubMed]
- Garcia-Hermoso, A.; Ramirez-Velez, R.; Diez, J.; Gonzalez, A.; Izquierdo, M. Exercise training-induced changes in exerkine concentrations may be relevant to the metabolic control of type 2 diabetes mellitus patients: A systematic review and meta-analysis of randomized controlled trials. J. Sport Health Sci. 2023, 12, 147–157. [Google Scholar] [CrossRef] [PubMed]
- Otu, L.I.; Otu, A. Adiponectin and the Control of Metabolic Dysfunction: Is Exercise the Magic Bullet? Front. Physiol. 2021, 12, 651732. [Google Scholar] [CrossRef] [PubMed]
- Simpson, K.A.; Singh, M.A. Effects of exercise on adiponectin: A systematic review. Obesity 2008, 16, 241–256. [Google Scholar] [CrossRef] [PubMed]
- Briggs, D.B.; Giron, R.M.; Malinowski, P.R.; Nunez, M.; Tsao, T.S. Role of redox environment on the oligomerization of higher molecular weight adiponectin. BMC Biochem. 2011, 12, 24. [Google Scholar] [CrossRef]
- Tsao, T.S. Assembly of adiponectin oligomers. Rev. Endocr. Metab. Disord. 2014, 15, 125–136. [Google Scholar] [CrossRef]
- Chapman-Lopez, T.J.; Taylor, J.K.; Torres, R.; Wilburn, D.; Funderburk, L.K.; Allison, D.C.; Forsse, J.S. The Effects of Acute Bouts of Aerobic Exercise on Adipokine Concentrations in Individuals with Moderate Stages of Chronic Kidney Disease. Physiologia 2023, 3, 522–530. [Google Scholar] [CrossRef]
- Pajvani, U.B.; Hawkins, M.; Combs, T.P.; Rajala, M.W.; Doebber, T.; Berger, J.P.; Wagner, J.A.; Wu, M.; Knopps, A.; Xiang, A.H.; et al. Complex distribution, not absolute amount of adiponectin, correlates with thiazolidinedione-mediated improvement in insulin sensitivity. J. Biol. Chem. 2004, 279, 12152–12162. [Google Scholar] [CrossRef]
- Robinson, K.; Prins, J.; Venkatesh, B. Clinical review: Adiponectin biology and its role in inflammation and critical illness. Crit. Care. 2011, 15, 221. [Google Scholar] [CrossRef] [PubMed]
- Kruk, J.; Aboul-Enein, H.Y.; Kladna, A.; Bowser, J.E. Oxidative stress in biological systems and its relation with pathophysiological functions: The effect of physical activity on cellular redox homeostasis. Free Radic. Res. 2019, 53, 497–521. [Google Scholar] [CrossRef]
- Wang, Y.; Xu, D. Effects of aerobic exercise on lipids and lipoproteins. Lipids Health Dis. 2017, 16, 132. [Google Scholar] [CrossRef] [PubMed]
- Zouhal, H.; Jacob, C.; Delamarche, P.; Gratas-Delamarche, A. Catecholamines and the effects of exercise, training and gender. Sports Med. 2008, 38, 401–423. [Google Scholar] [CrossRef] [PubMed]
- Kunihara, M.; Oshima, T. Effects of epinephrine on plasma cholesterol levels in rats. J. Lipid Res. 1983, 24, 639–644. [Google Scholar] [CrossRef]
- Kjaer, M.; Secher, N.H.; Galbo, H. Physical stress and catecholamine release. Baillieres Clin. Endocrinol. Metab. 1987, 1, 279–298. [Google Scholar] [CrossRef]
- Howard, E.E.; Pasiakos, S.M.; Blesso, C.N.; Fussell, M.A.; Rodriguez, N.R. Divergent Roles of Inflammation in Skeletal Muscle Recovery From Injury. Front. Physiol. 2020, 11, 87. [Google Scholar] [CrossRef] [PubMed]
- Bauer, R.; Brune, B.; Schmid, T. Cholesterol metabolism in the regulation of inflammatory responses. Front. Pharmacol. 2023, 14, 1121819. [Google Scholar] [CrossRef] [PubMed]
- Heathcote, K.L.; Wilson, M.P.; Quest, D.W.; Wilson, T.W. Prevalence and duration of exercise induced albuminuria in healthy people. Clin. Investig. Med. 2009, 32, E261–E265. [Google Scholar] [CrossRef] [PubMed]
- Iwata, M.; Hara, K.; Kamura, Y.; Honoki, H.; Fujisaka, S.; Ishiki, M.; Usui, I.; Yagi, K.; Fukushima, Y.; Takano, A.; et al. Ratio of low molecular weight serum adiponectin to the total adiponectin value is associated with type 2 diabetes through its relation to increasing insulin resistance. PLoS ONE 2018, 13, e0192609. [Google Scholar] [CrossRef] [PubMed]
- Porflitt-Rodriguez, M.; Guzman-Arriagada, V.; Sandoval-Valderrama, R.; Tam, C.S.; Pavicic, F.; Ehrenfeld, P.; Martínez-Huenchullán, S. Effects of aerobic exercise on fibroblast growth factor 21 in overweight and obesity. A systematic review. Metabolism 2022, 129, 155137. [Google Scholar] [CrossRef]
- Fisher, F.M.; Chui, P.C.; Antonellis, P.J.; Bina, H.A.; Kharitonenkov, A.; Flier, J.S.; Maratos-Flier, E. Obesity is a fibroblast growth factor 21 (FGF21)-resistant state. Diabetes 2010, 59, 2781–2789. [Google Scholar] [CrossRef] [PubMed]
- Gallego-Escuredo, J.M.; Gomez-Ambrosi, J.; Catalan, V.; Domingo, P.; Giralt, M.; Fruhbeck, G.; Villarroya, F. Opposite alterations in FGF21 and FGF19 levels and disturbed expression of the receptor machinery for endocrine FGFs in obese patients. Int. J. Obes. 2015, 39, 121–129. [Google Scholar] [CrossRef]
- Song, S.H.; Oh, T.R.; Choi, H.S.; Kim, C.S.; Ma, S.K.; Oh, K.H.; Ahn, C.; Kim, S.W.; Bae, E.H. High serum adiponectin as a biomarker of renal dysfunction: Results from the KNOW-CKD study. Sci. Rep. 2020, 10, 5598. [Google Scholar] [CrossRef]
- Ortega Moreno, L.; Lamacchia, O.; Copetti, M.; Salvemini, L.; De Bonis, C.; De Cosmo, S.; Menzaghi, C. Serum Adiponectin and Glomerular Filtration Rate in Patients with Type 2 Diabetes. PLoS ONE 2015, 10, e0140631. [Google Scholar] [CrossRef]
- Chen, M.C.; Lee, C.J.; Lin, Y.L.; Wang, C.H.; Hsu, B.G. The Association between Serum Adiponectin Levels and Endothelial Function in Non-Dialysis-Dependent Chronic Kidney Disease Patients. Biomedicines 2023, 11, 2174. [Google Scholar] [CrossRef]
- Oguz, Y.; Yilmaz, M.I.; Acikel, C.; Eyileten, T.; Caglar, K.; Oktenli, C.; Yenicesu, M.; Vural, A. The relationship between adiponectin levels and degree of proteinuria in patients with nephrotic and non-nephrotic proteinuria. Ren. Fail. 2009, 31, 29–35. [Google Scholar] [CrossRef]
- Martin-Taboada, M.; Vila-Bedmar, R.; Medina-Gomez, G. From Obesity to Chronic Kidney Disease: How Can Adipose Tissue Affect Renal Function? Nephron 2021, 145, 609–613. [Google Scholar] [CrossRef]
- Wang, Z.; Sun, T.; Yu, J.; Li, S.; Gong, L.; Zhang, Y. FGF21: ASharp Weapon in the Process of Exercise to Improve, NAFLD. Front. Biosci. (Landmark Ed.) 2023, 28, 351. [Google Scholar] [CrossRef] [PubMed]
- Messina, G.; Natale, G.; Fiorelli, A.; Puca, M.A.; Moscatelli, F.; Monda, V.; Monda, M.; Di Domenico, M.; Della Corte, C.M.; Marsala, G.; et al. Functional effect of adiponectin and body composition assessment in lung cancer subjects after video-assisted thoracoscopic surgery (VATS) lobectomy. Thorac. Cancer 2025, 16, e15260. [Google Scholar] [CrossRef] [PubMed]
Disclaimer/Publisher’s Note: The statements, opinions and data contained in all publications are solely those of the individual author(s) and contributor(s) and not of MDPI and/or the editor(s). MDPI and/or the editor(s) disclaim responsibility for any injury to people or property resulting from any ideas, methods, instructions or products referred to in the content. |
© 2025 by the authors. Licensee MDPI, Basel, Switzerland. This article is an open access article distributed under the terms and conditions of the Creative Commons Attribution (CC BY) license (https://creativecommons.org/licenses/by/4.0/).


