Abstract
The DNA-binding with one zinc finger (Dof) family of plant-specific transcription factors has a variety of important functions in gene transcriptional regulation, development, and stress responses. However, the structure and expression patterns of Dof family have not been identified in Cleistogenes songorica, which is an important xerophytic and perennial gramineous grass in desert grassland. In this study, 50 Dof genes were identified in C. songorica and could be classified into four groups. According to genome-wide analysis, 46 of 50 Dof genes were located on 20 chromosomes, and the gene structure and conserved protein motif of these proteins were analyzed. In addition, phylogenetic analysis of Dof genes in C. songorica, Arabidopsis thaliana, Oryza sativa, and Brachypodium distachyon estimated the evolutionary relationships, and these genes were grouped into seven clusters. Moreover, the expression profiles of these Dof genes in C. songorica were analyzed in response to high/low temperature, salinity, and ABA treatments. These results will provide valuable information for future studies on gene classification, cloning, and functional characterization of this family in C. songorica.
1. Introduction
Transcription factors (TFs) are a group of proteins with important roles in controlling cell activities, such as physiological balance, biochemical reactions, and responses to the environment [1,2,3]. They determine the transcription rate of genes by binding the cis-regulatory elements of promoters [4], and regulate interactions of proteins in a complex network [5,6]. The DNA-binding with one finger (Dof) TFs is a representative of the plant-specific transcription factor gene family, which is closely related to physiological and biochemical reactions during plant growth and development [7,8]. The structures and functions of the Dof family have been reported and revealed that the Dof proteins have a highly conserved DNA-binding domain at the N-terminal [9,10]. The domain is composed of 52 amino acid residues, including C2-C2 type zinc finger motif, which could recognize the specific regulatory elements of AAAG or CTTT in the promoters of target genes [11,12].
Based on genome-wide analysis, the Dof gene family has been identified in many species. 36 Dof genes have been identified in Arabidopsis [7], 30 in O. sativa [13], 27 in Brachypodium distachyon [14], 46 in maize [15], 45 in cassava (Manihot esculenta) [16], 33 in pepper [17], 74 in banana [18], 42 in Medicago truncatula [19], 48 in Triticum aestivum [20], 78 in soybean [21], 35 in potato [22], 26 in moso bamboo [23], and 36 in cucumber [9]. It has been reported that the Dof transcription factors have diverse functions that are unique to plant growth and development in many species, such as carbon metabolism in maize [24] and flowering time in Arabidopsis [25]. It is also related to the influence of nitrogen in wheat [26], vascular system development and functioning in Arabidopsis [27], circadian cycle [28], shoot branching and seed coat formation in Arabidopsis [29], and responses to drought and salt stress and flowering-time control in a gene-specific manner [30,31]. Some Dof proteins were functionally characterized in Arabidopsis, such as OBF binding protein (OBP1, OBP2, and OBP3), Cycling Dof Factors (CDF1-5) and Dof Affecting Germination (DAG1 and DAG2) [25,32,33]. For example, OBP3 has been characterized as a novel light signaling component [34]. MdDof24 was involved in the flower development pathways and some chemical reactions [35].
Cleistogenes songorica is a perennial forage, which can grow in saline and desert areas where mean annual rainfall is 110 mm [36]. It is one of the most important native plants in the north-west of China and plays important roles in animal husbandry and pasture production [37]. Many studies have focused on the physiology of C. songorica. Previous studies have shown that drought, cold, and high salinity environments could influence important proteins of C. songorica and induced genes expression, such as CsLEA, CsSAMS1, and CsALDH12A1 [38,39,40] Although there have been some studies on the transcription factor of bZIP [3], there is no report on Dof transcription factors that may play an important role in surviving abiotic stress in C. songorica. The Dof genes, especially, involved in the regulation and adjustment of the metabolism under temperature, salt, and ABA, has been described in different plants [17,18,23]. In the present study, we identified all potential Dof genes in the C. songorica genome. In addition, the biochemical indexes, subcellular localization, chromosome distribution, gene structure, conserved motifs, and phylogenetic analysis of the C. songorica Dof family were examined. Finally, we analyzed the gene expression in different response to abiotic stress. These results will provide valuable information for future studies about the functions of the Dof family in C. songorica.
2. Results
2.1. Identification and Structure Analysis of Dof Genes
In this study, a total of 50 Dof genes were identified in the C. songorica genome database [41]. For convenience, these C. songorica Dof genes were named CsDof01-CsDof50 (Table S1). The full length of the CsDof CDS ranged from 421 bp (CsDof24) to 2289 bp (CsDof10), with an average length of 1017 bp. The size of the Dof proteins varied between 138 (CsDof24) and 726 (CsDof10) amino acids (aa) with an average of 337 aa. The molecular weight (Mw) ranged from 14628.54 to 78418.04 Da, and the theoretical pI varied from 5.22 (CsDof19) to 11.06 (CsDof03). Moreover, predictive analysis of subcellular localization revealed that more than 60% of the 50 CsDof genes were located in the nucleus (Table S1). SMART and Pfam were used to confirm the conserved Dof domain of each sequence according to the protein sequences of these genes. The results showed that most of the CsDof genes contained the highly conserved Dof domain and constituted the C2-C2 zinc finger structure (Figure 1).
Figure 1.
Multiple sequence alignment of the Dof domain in C. songorica and Arabidopsis.
2.2. Chromosomal Localization, Gene Duplication, and Gene Structure of CsDof Gene
The TBtools software was used to draft the CsDof chromosomal location map to show the distribution of each CsDof gene on the C. songorica chromosome (Figure 2). Referring to the previous study [41], the 20 chromosome of heterotetraploid C. songorica genome were divided into 2 subgenomes (Table S1). The results showed that 46 of the 50 CsDof genes were located on the 20 chromosomes; however, 4 members (CsDof45, CsDof46, CsDof47, and CsDof50), which were anchored on the scaffolds, could not be located on any C. songorica chromosomes. The largest number of CsDof genes was identified on chromosome 6 (7 genes), followed by chromosomes 3 and 4 (4 genes). Only one CsDof gene was located on each of chromosomes 3, 10, 12, 15, 16, 17, and 18.
Figure 2.
Distribution of the CsDof duplicated genes in C. songorica. The colored lines within the chromosomes represent the syntentic relationships in C. songorica Dof members.
As shown in Table S2, the ka/ks values of 41 pairs duplicated gene smaller than 0.5, and the approximate date of gene duplication events was calculated according to the Ks values. This implied that most of the Dof duplicated gene pairs tended to be subjected to purifying selection. For the paralogous group CsDof19/CsDof23, the date of gene duplication events was the latest as 9.02 Mya, while the date of gene duplication events for the paralogous group CsDof05/CsDof21 was earliest as 293.75 Mya. There were 41 pairs of duplicated genes were found in 33 CsDof genes (Figure 2). These duplicated genes were the most common on chromosomes 6, 4, and 8, whereas there were zero duplicated gene pairs on chromosomes 10, 15 and one on 2, 12, 16, 17, 18.
To gain further insight into the structural diversity of CsDof genes, the exon-intron structures of 50 CsDof genes were analyzed. As shown in Figure 3, the number in introns of CsDof genes ranged from 0 to 10. Among 50 CsDof genes, 23 of the CsDof genes were intronless (46%), 15 genes contained only 1 intron (30%), 6 genes contained 2 introns (12%), 2 genes contained 3 introns (4%), and 2 genes contained 5 introns (4%). In addition, CsDof04 and CsDof30 contained 4 and 10 introns (2%), respectively.
Figure 3.
Gene structure of 50 CsDof genes in C. songorica. CDS, UTR, and introns are indicated by purple, blue, and black, respectively.
2.3. Conserved Motif, Phylogenetic Analysis, and Classification of the Dof Transcription Factor Family
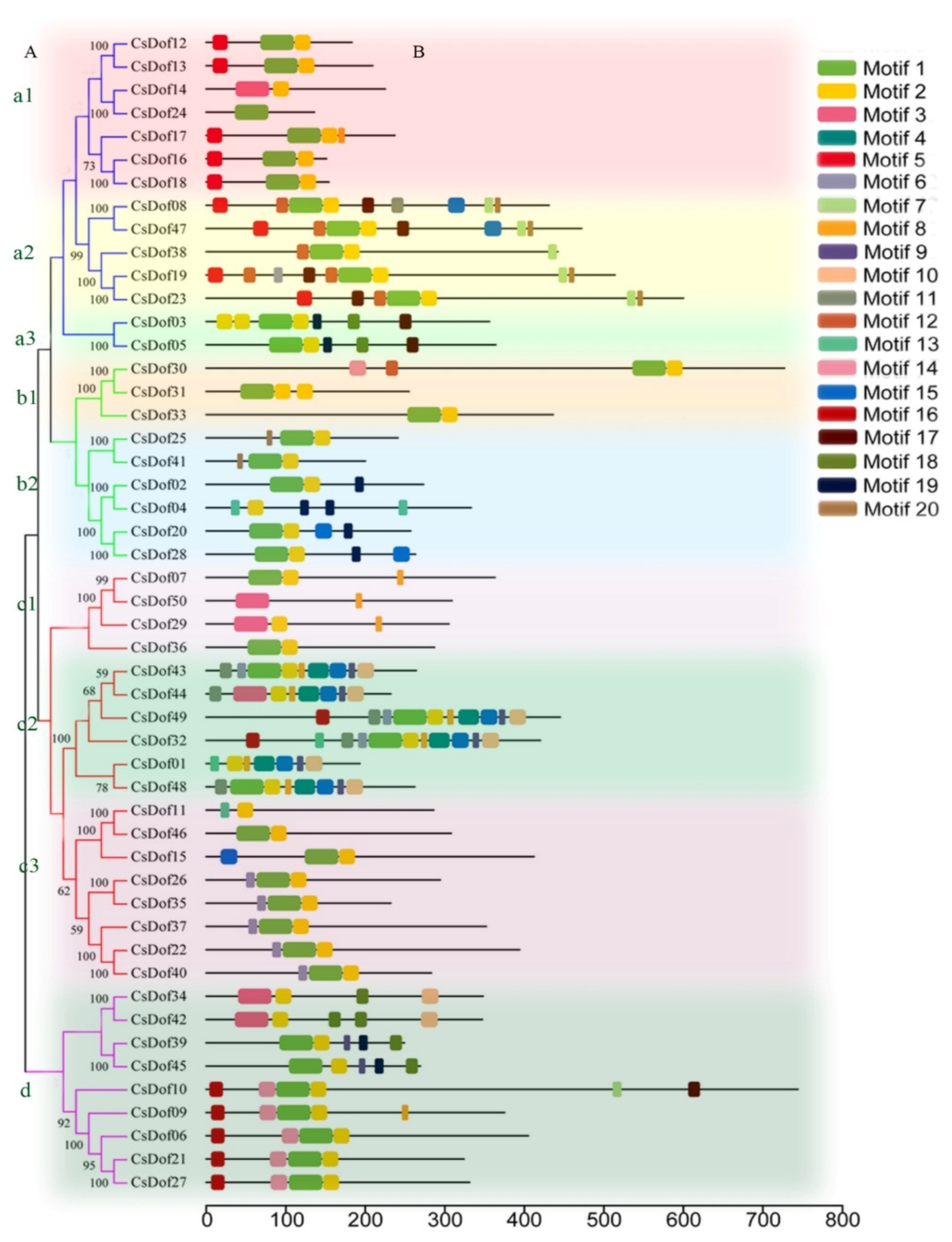
The motif was analyzed by the MEME search tool to reveal the diversity of the Dof genes in C. songorica. In total, 20 motifs, which were named motifs 1–20, were identified in the 50 Dof proteins (Figure 4B). Among these motifs, motif 1 and motif 3 have the C2-C2 Zinc finger (Figure S1). Except for CsDof24 and CsDof50, motif 2 was observed in all of the CsDof proteins. Most of the CsDof proteins contained motif 1 except CsDof14, CsDof04, CsDof50, CsDof29, CsDof44, CsDof01, CsDof11, CsDof34, and CsDof42. As expected, most of the closely related members had common motif compositions within the same subfamily, such as CsDof10 and CsDof09 or CsDof06, CsDof21, and CsDof27. The details of these motif features are shown in Figure S1.
Figure 4.
(A) Phylogenetic analysis of the CsDof genes. The phylogenetic tree was constructed using the NJ method (1000 bootstrap replicates). (B) Distribution of conserved motifs in the CsDof proteins. Conserved motifs were identified using the MEME program and indicated in numbered colored boxes, where Motif 1, Motif 3, and Motif 2 include the conserved Dof domain. The blue, green, red, and pink branches represent groups a, b, c, and d, respectively. Groups a, b, and c were further divided into subgroups a1, a2, a3, b1, b2, c1, c2, and c3.
The phylogenetic tree based on the 50 CsDof amino acid sequences was used to evaluate the evolutionary relationships among CsDof proteins by the neighbor-joining method. As shown in Figure 4A, the 50 CsDof genes could be divided into four major groups (a, b, c, d). Group c had the most members (18 genes), followed by group a, which contained 14 CsDof genes. Group b and group d contained the fewest members 9 CsDof genes each. In addition, some CsDofs showed similar exon-intron structure patterns within the same group. For example, CsDof07, CsDof15, CsDof29, CsDof36, CsDof37, CsDof44, CsDof46, and CsDof50 in group c had no intron. In group d, all the CsDof genes contained one intron, except for CsDof10, CsDof34, and CsDof42.
To further estimate the evolutionary relationships among the C. songorica CsDof proteins and Dof proteins from other species, the Dof genes of C. songorica, A. thaliana, O. sativa, and B. distachyon were used to construct a phylogenetic tree (Figure 5, Table S4). The phylogenetic tree showed that Dof family could be divided into seven groups. Among these groups, group 1 contained the largest number of Dof genes (42 members), followed by group 5 (29 members), group 2 (28 members), group 6 (25 members), and group 3 (14 members). Group 4 and group 7 contained the fewest Dof genes, including only 6 and 7 members, respectively. There were no AtDof genes in group 7 and 6. Group 7 contained seven Dof genes, including six CsDof genes and one OsDof gene.
Figure 5.
Phylogenetic tree representing relationships among Dof domains in C. songorica, A. thaliana, O. sativa, and B. distachyon. The different colors indicate different species: red represents Dof genes from C. songorica, blue represents Dof genes from Arabidopsis, green represents Dof genes from O. sativa and purple represents Dof genes from B. distachyon. Bootstrapping values are indicated as percentages (when >50%) along the branches.
2.4. Expression Profiles of Dof Genes in C. songorica
In this study, RNA-seq data was used to study the gene expression profiles. We analyzed the genes expression in the leaves and roots under high temperature (40 °C), low temperature (4 °C), ABA (100 μM), and salt (50 mM, 100 mM and 200 mM) at 0 h and 24 h. As a result, CsDof01, CsDof24, CsDof29, CsDof32, and CsDof48 had hardly any expression under any treatment. CsDof43 and CsDof44 showed no expression in the leaf, and the genes CsDof07, CsDof20, CsDof28, and CsDof50 showed no expression in the root. On the contrary, most of the CsDof genes showed high level of expression in leaves and roots under different treatments; for instance, CsDof02, CsDof04, CsDof14, and CsDof50 (Table S5, Figure 6).
Figure 6.
Heat map representation of CsDof genes across different treatments in leaf and root at 0 h and 24 h. CK: denotes 0 h. HT: high temperature (40 °C), LT: low temperature, ABA: ABA (100 μM), LSS: 50 mM NaCl (light salt stress), MSS: 100 mM NaCl (moderate salt stress), and HSS: 200 mM NaCl (high salt stress), respectively. The color scale represents FPKM value.
To gain some insight into the putative role of these proteins, 6 CsDof genes were selected for the detection of expression profiles by qPCR under high/low temperature, ABA, and salt treatments. The 6 CsDof genes (CsDof05, CsDof10, CsDof23, CsDof25, CsDof34, CsDof37) were selected from different subgroups for expression analysis [31]. The expression profiles of the CsDof genes in the leaf are shown in Figure 7A–D and those in the root are shown in Figure 7E–J. As shown in Figure 7A,B, the CsDof05 and CsDof10 genes were upregulated at low temperature, salt (100 mM and 200 mM), and ABA treatments. The CsDof23 gene was clearly upregulated by low temperature, and downregulated by salt (50 mM) according to Figure 7C. However, the CsDof37 gene was not expressed at low temperature and was upregulated by salt (50 mM) in Figure 7D, and the date of CsDof34 and CsDof25 were not shown in the Figure 7 because they were not expressed under all treatments in the leaf. In the root, the CsDof05, CsDof10, CsDof25, and CsDof34 genes were upregulated by heat. The CsDof23 and CsDof34 genes were upregulated by low temperature. In addition, the CsDof05, CsDof10, CsDof34, and CsDof37 genes were upregulated by salt (200 mM) and ABA.
Figure 7.
The expression profiles of CsDof genes in leaf and root in C. songorica under high/low temperature, ABA, and salt stresses. The expression profiles of CsDof05, CsDof10, CsDof23, and CsDof37 in leaf are shown in (A–D), respectively. The expression profiles of CsDof05, CsDof10, CsDof23, CsDof25, CsDof34, and CsDof37 in root are shown in (E–J), respectively. The x-axis indicates treatments. Left y-axis indicates relative expression level. Right y-axis means genes abundance change based on FPKM values according to RNA-Seq. Error bars indicate standard deviations of independent biological replicates (n = 3). CK: denotes 0 h, HT: high temperature (40 °C), LT: low temperature, ABA: ABA (100 μM), LSS: 50 mM NaCl (light salt stress), MSS: 100 mM NaCl (moderate salt stress), and HSS: 200 mM NaCl (high salt stress), respectively, administered for 24 h.
3. Discussion
The Dof family transcription factors, one of the most important family of transcriptional regulators in higher plants, are involved in many plant biological processes, such as plant growth, development, and response to abiotic stresses. Dof proteins are plant-specific transcription factors that play important roles in many physiological and biochemical processes [18]. The functions of Dof proteins have been previously studied in Arabidopsis [13], poplar [42], barley [43] and sorghum [44]. Nevertheless, the specific functions of most Dof genes in C. songorica are still unknown. In recent years, the complete C. songorica genome sequence was obtained by our research group [41], which provided a foundation to elucidate the Dof gene family structure and expression information in C. songorica under temperature, salt, and ABA treatment. In this study, we analyzed the gene structure, chromosomal location, conserved motifs, phylogenetic relationships, expression profile, and response to abiotic stress of Dof genes in C. songorica.
A comprehensive analysis in the genome of C. songorica was conducted and a multitude, a total of 50 Dof genes, were identified in the C. songorica genomic information, which is a much larger number than some species previous studied such as 27 in B. distachyon [14], 26 in moso bamboo [21], but much smaller than that in soybean [21], which contains 78 Dof gene members. The outcome suggested that the number of Dof TFs varies greatly among different species and the CsDof family genes may expand through different duplication events. Gene duplication is a mechanism for gene family expansion and new gene generation. In many plants, gene family expansion is primarily involved in segmental duplication, tandem duplication, and transposition events [45]. Syntentic analysis is usually used to identify the evolutionary relationship between genes. A previous study indicated that C. songorica experienced a whole-genome duplication event during biological evolution [21]. About 2/3 CsDof genes are syntentic, and most paralogous gene pairs existed on different chromosomes (Figure 2). The result is similar to gene families CsNAC and bZIP, and it has been reported that the expansion of bZIP and CsNAC gene families were produced by whole-genome duplication events [3,45]. These inferred that the expansion of the C. songorica CsDof gene family was also caused by whole-genome duplication events.
Previous studies have shown that Dof genes responded to cold, drought, ABA, and salt in different species, such as Camellia sinensis [46], Phyllostachys edulis [47], and potato [22]. For better understanding of how CsDof genes respond to abiotic stresses, high/low temperature, salt, and ABA treatments were used in this study. In bananas, 19 MaDof genes were not expressed under abiotic stress. In C. songorica, the CsDof01, CsDof29, CsDof24, and CsDof48 did not show detectable expression (Table S5), which may indicate that these CsDof genes are pseudogenes or are expressed only under special conditions [18].
The diversity of gene structure is the basis for the evolution of multigene families [48]. The intron-exon divergence was closely related to the evolutionary relationship of plants [17]. The number of introns in CsDof genes ranged from 0 to 10, which was different from the results of previous studies. The number of introns in Dof genes ranged from 0 to 4 in banana [18], 0 to 2 in pepper [17], and 0 to 2 in sorghum [44]. These results showed that the C. songorica Dof gene family exhibited rich diversity. Moreover, the shared motifs were analyzed by the MEME search tool. In total, 20 motifs were identified in the 50 Dof proteins. Most of the CsDof proteins contained motif 1 or motif 3, which suggests that CsDof proteins have a highly conserved C2-C2 Zinc finger domain. Almost all CsDof proteins have motif 2. Motif 1, 3, and 2 together constituted conserved Dof domain (Figure 1, Figure 4 and Figure S1). In addition, combined with Figure S1, Figure 3 and Figure 4, we found most gene members in the same subfamily, which contain the similar motif compositions and shared similar exon/intron patterns in the light of lengths or intron numbers, such as CsDof12 and CsDof13, CsDof16 and CsDof18, CsDof20 and CsDof28, CsDof21 and CsDof27. This indicates that the CsDof genes have a conserved evolution and the proteins of the neighbouring subgroup may have similar functions.
According to the amino acid sequences and phylogenetic relationships, the 50 CsDof genes were divided into four groups (Figure 4). Seventy-one percent of CsDof paralogous genes were in the same group, which verified the accuracy of phylogenetic tree construction (Figure 4; Table S2). For comparison with previous results, the Arabidopsis and O. sativa Dof genes were divided into four groups [13], and the sorghum Dof genes were divided into six groups [44]; the Dof genes in Chinese cabbage and soybean were also clustered into nine subgroups [21,22,31]. The differences might be because the Dof genes had different evolutionary models and characteristics in different species. Then phylogenetic tree was constructed based on the Dof genes of C. songorica, A. thaliana, O. sativa, and B. distachyon. As shown in Figure 5, several C. songorica and A. thaliana, O. sativa genes were clustered together with high bootstrap values, which implies that the Dof proteins of C. songorica and model plants have potential significant functional similarities. Interestingly, two groups (6 and 7) only included Gramineous (C. songorica, O. sativa and B. distachyon) members, and the same results are also found in wheat [49]. In addition, 77% of C. songorica Dof genes and their orthologous genes in Arabidopsis were in the same group, except for Gramineae unique groups (Figure 5; Tables S1 and S4), which verified the accuracy of the evolutionary tree constructed by four species.
The Dof family plays an important role in plant growth and development as well as in the response to abiotic stresses [31], as reported in previous studies [50,51]. In tomato, it has been demonstrated that the SlCDF1-5, which is the homologs of Arabidopsis CDFs, was induced in drought and salt stress response [30]. Most StDof genes were upregulated in drought, ABA, and high salinity in potato [22]. In Triticum aestivum, some Dof genes were reported to be regulated by salt and drought [20]. However, the response mechanisms to abiotic stresses of CsDof genes in C. songorica are still unknown. Therefore, researching the role of Dofs in C. songorica is necessary, especially in terms of drought, ABA, and high salinity. In addition, the gene expression profiles were studied according to RNA-seq data. As shown in Table S5 and Figure 6, some genes, which were divided into the same subgroup, showed similar expression profiles, such as CsDof01 and CsDof48. Of course, there were also some genes in the same subgroup that had different expression profiles, such as CsDof21 and CsDof27, CsDof40, and CsDof22. The result demonstrated that the Dof TFs is a representative of the plant-special transcription factor; similar conclusions were found in many reports—Solanum melongena L. [8], Arabidopsis [13], banana [18], and watermelon [52]. Here, six CsDof genes were selected for qPCR to detect expression profiles [31]. As shown in Figure 7, the expression profiles of these genes were consistent with the trend of transcriptome data (Figure S2). Furthermore, the expression of the selected genes was completely different for leaves and roots under same stress, such as CsDof05 and CsDof10 under ABA and low temperature. This result implied that the CsDof showed a specific and preferential expression in different tissues and stress (Figure 6 and Figure 7). Similar conclusions have been reported for the StDof genes of potato and TaDof genes of wheat [53,54]. The expression profiles of most CsDof genes implied that they can respond to abiotic stress. Some CsDof genes that were not expressed might have other functions and are only expressed in special tissues and conditions.
4. Materials and Methods
4.1. Plant Materials and Stress Treatments
Seeds of C. songorica were provided by Lanzhou University in China. After soaking the dried seeds in water for 24 h, the germinated seeds were grown under a light intensity of 200 μM mol photons m−2 s−1, a 16 h photoperiod, 30 °C day/28 °C night, and in monitored environments at 75–80% relative humidity. One-month old seedlings were treated with 40 °C (high temperature, HT), 4 °C (low temperature, LT), 50 mM (light salt stress, LSS), 100 mM NaCl (moderate salt stress, MSS), 200 mM NaCl (high salt stress, HSS), and ABA (100 uM) for 0 h (control, CK) and 24 h, and the leaves and root were harvested for RNA-seq [3,55]. For all treatments, plant materials from three biological replicates were harvested immediately, frozen in liquid nitrogen, and then stored at −80 °C until RNA isolation.
4.2. Identification and Structural Analysis of Dof Genes in C. songorica
First, the conserved Dof domain (PF02701) was downloaded from the Pfam database (Pfam 31.0, http://pfam.xfam.org accessed on 19 September 2019), according to its hidden Markov model (HMM). The Dof sequences of Arabidopsis, O. sativa and B. distachyon were downloaded from the database (https://phytozome.jgi.doe.gov/pz/portal.html accessed on 19 September 2019). The members of the Dof gene family were identified in the C. songorica genome sequence using BLAST 2.6.0 searches with the Arabidopsis, O. sativa and B. distachyon Dof sequences as a query (e-value cut-off >1 × 10−5) [41]. A conserved domain search of SMART (http://smart.embl-heidelberg.de/ accessed on 19 September 2019) was used to validate the identified Dof genes. The molecular weight (MW), theoretical isoelectric point (pI), and amino acid (aa) lengths of the CsDof proteins were calculated using ExPASy ProtParam online tools (http://web.expasy.org/protparam/ accessed on 19 September 2019) [56]. The orthologous genes of C. songorica in Arabidopsis were identified in an online website using the default setting (https://www.arabidopsis.org/Blast/index.jsp accessed on 19 September 2019). The subcellular localization of CsDof proteins were predicted by WoLF PSORT (https://wolfpsort.hgc.jp/ accessed on 19 September 2019).
4.3. Chromosomal Location and Gene Structure Analysis
The Tbtools v1.068 (https://github.com/CJ-Chen/TBtools accessed on 19 September 2019) software was used to locate each CsDof gene in the C. songorica chromosomes. The Gene Structure Display Server (GSDS) [57] (http://gsds.cbi.pku.edu.cn/ accessed on 19 September 2019) was used to create the Dof gene structures according to the primary sequence information obtained from the C. songorica genome database.
4.4. Conserved Motif and Phylogenetic Analysis
All CsDof protein-conserved motifs were analyzed using the MEME (Multiple Em for Motif Elicitation) (http://meme-suite.org/tools/meme accessed on 19 September 2019) v4.11.1 software online [58] according to the following parameters: select the site distribution: any number of repetitions; select the number of motifs: 20; the minimum and maximum sites of each motif were 5 and 100; and the minimum and maximum motif width were 6 and 100 [18]. Multiple sequence alignment of the Dof genes was performed using DNAMAN 7 software on the full protein sequences of C. songorica. The amino acid sequences of C. songorica and three other plants (A. thaliana, O. sativa, and B. distachyon) were aligned by Clustal X and the phylogenetic trees were constructed using the Neighbor-Joining (NJ) method of MEGA X, with the following parameters: poisson model, pairwise deletion, and 1000 bootstrap replications.
4.5. Gene Duplication and Syntenic Analysis
OrthoMCL soft V5 was used to identify the duplicated genes with default setting. The syntenic relationships of CsDof were illustrated with Tbtools v1.068. The Ka, Ks, and Ka/Ks values were calculated by the PAML yn00 NG model (http://abacus.gene.ucl.ac.uk/software/paml.html accessed on 19 September 2019). According to the λ value (6.5 × 10−9) of rice, the divergence time of Dof duplicated genes was calculated (T = Ks/2λ × 10−6 Mya) [59].
4.6. RNA-Seq and qPCR Analysis
The transcriptome data analysis process was the same as the previous research [3]. The heatmap of the CsDof genes expression profile was shown by the OmicShare online website (http://www.omicshare.com/tools accessed on 19 September 2019).
Total RNA was extracted from C. songorica after stress treatments for qPCR using RNAiso reagent (TaKaRa, Dalian, China). The extracted RNA was removed underlying genomic DNA and then reverse-transcribed into first-stand cDNA using the TaKaRa reagent Kit. qPCR was performed on an Applied Biosystems 7500 real-time PCR system (Applied Biosystems, Cheshire, UK) using a SYBR Green qPCR Kit (Sangon, Shanghai, China) according to the manufacturer’s protocol. qPCR was performed in a final volume of 20 μL containing 1 μL of cDNA, 10 μL of 2 × SG Fast qPCR Master Mix, 0.4 μL of forward primers, 0.4 μL of reverse primers (10 μM each), 2 μL of DNA Buffer, and 7.2 μL of double-distilled water. The qPCR amplification conditions were as follows: denaturation at 95 °C for 10 min, followed by 40 cycles of 95 °C for 15 s, and 60 °C for 1 min. As previously described, the expression level of each CsDof gene was calculated using the 2−ΔΔCt method [60]. For the statistical analysis, SPSS 21.0 (Armonk, NY, USA) was used to detect the significant differences between the means (p < 0.05). The primers used for qPCR were designed using PerlPrimer v1.1.21 software with melting temperatures of 58–65 °C, lengths of 20–27 bp, and product lengths of 80–150 bp. The details were provided in Table S3. All primers were synthesized by Shanghai Sangon Biological Engineering Technology (Shanghai, China) [61].
Supplementary Materials
The following are available online at https://www.mdpi.com/article/10.3390/plants10050850/s1, Figure S1: Sequence logos of Dof domains in C. songorica obtained using the MEME program. The total height of the stack represents the level of sequence conservation. The height of the residue in the stack represents the relative frequency of each residue in that position. Figure S2: The correlation of real-time PCR analysis and RNA-Seq (FPKM). Table S1: Dof genes identified and characterized in C. songorica. Table S2: Inference of duplication time of Dof paralogous pairs in C. songorica. Table S3: Sequences of primers. Table S4: List of Dof genes of A. thaliana, O. sativa, B. distachyon. Table S5: The expression amount of CsDof genes in C. songorica.
Author Contributions
Data curation, X.Z. and Q.Y.; Resources, J.Z.; writing—original draft, P.W. and Z.Y. All authors have read and agreed to the published version of the manuscript.
Funding
This research was funded by grants from the National Natural Science Foundation of China (31572453), the Science and Technology Program of Gansu Province (No. 19ZD2NA002), the Intellectual Property Right Program of Gansu Province (No. 19ZSCQ044), and the Open Project Program of Arid Meteorology (IAM201703).
Institutional Review Board Statement
Not applicable.
Informed Consent Statement
Informed consent was obtained from all subjects involved in the study.
Data Availability Statement
High temperature, low temperature, salt, and ABA treatment of C. songorica RNA-seq raw data were deposited under SRA accession numbers of SRP218434 and PRJNA634406. The C. songorica genome raw data and assembled genome sequences were deposited in NCBI (PRJNA634005) and National Genomics Data Center (PRJCA002752), respectively.
Conflicts of Interest
The authors declare no conflict of interest.
References
- Qu, L.-J.; Zhu, Y.-X. Transcription factor families in Arabidopsis: Major progress and outstanding issues for future research-Commentary. Curr. Opin. Plant Biol. 2006, 9, 544–549. [Google Scholar] [CrossRef]
- Yu, Q.; Li, C.; Zhang, J.; Tian, Y.; Wang, H.; Zhang, Y.; Zhang, Z.; Xiang, Q.; Han, X.; Zhang, L. Genome-wide identification and expression analysis of the Dof gene family under drought stress in tea (Camellia sinensis). PeerJ 2020, 8, e926. [Google Scholar] [CrossRef] [PubMed]
- Yan, Q.; Wu, F.; Ma, T.; Zong, X.; Ma, Q.; Li, J.; Zhao, Y.; Wang, Y.; Zhang, J. Comprehensive analysis of bZIP transcription factors uncovers their roles during dimorphic floret differentiation and stress response in Cleistogenes songorica. BMC Genom. 2019, 20, 1–17. [Google Scholar] [CrossRef] [PubMed]
- Wasserman, W.W.; Sandelin, A. Applied bioinformatics for the identification of regulatory elements. Nat. Rev. Genet. 2004, 5, 276–287. [Google Scholar] [CrossRef] [PubMed]
- Yanagisawa, S. Dof DNA-binding domains of plant transcription factors contribute to multiple protein-protein interactions. Eur. J. Biochem. 1997, 250, 403–410. [Google Scholar] [CrossRef]
- Nakano, T.; Suzuki, K.; Ohtsuki, N.; Tsujimoto, Y.; Fujimura, T.; Shinshi, H. Identification of genes of the plant-specific transcription-factor families cooperatively regulated by ethylene and jasmonate in Arabidopsis thaliana. J. Plant Res. 2006, 119, 407–413. [Google Scholar] [CrossRef] [PubMed]
- Yanagisawa, S. The Dof family of plant transcription factors. Trends Plant Sci. 2002, 7, 555–560. [Google Scholar] [CrossRef]
- Wei, Q.; Wang, W.; Hu, T.; Hu, H.; Bao, C. Genome-wide identification and characterization of Dof transcription factors in eggplant (Solanum melongena L.). PeerJ 2018, 6, e4481. [Google Scholar] [CrossRef]
- Wen, C.L.; Cheng, Q.; Zhao, L.; Mao, A.; Yang, J.; Yu, S.; Weng, Y.; Xu, Y. Identification and characterisation of Dof transcription factors in the cucumber genome. Sci. Rep. 2016, 6, 23072. [Google Scholar] [CrossRef]
- Chen, M.; Liu, X.; Huan, L.; Sun, M.; Liu, L.; Chen, X.; Gao, D.; Li, L. Genome-wide analysis of Dof family genes and their expression during bud dormancy in peach (Prunus persica). Sci. Hortic. 2017, 214, 18–26. [Google Scholar] [CrossRef]
- Zou, Z.; Zhang, X. Genome-wide identification and comparative evolutionary analysis of the Dof transcription factor family in physic nut and castor bean. PeerJ 2019, 7, e6354. [Google Scholar] [CrossRef]
- Yanagisawa, S. Dof Domain Proteins: Plant-specific transcription factors associated with diverse phenomena unique to plants. Plant Cell Physiol. 2004, 45, 386–391. [Google Scholar] [CrossRef]
- Lijavetzky, D.; Carbonero, P.; Vicente-Carbajosa, J. Genome-wide comparative phylogenetic analysis of the rice and Arabidopsis Dof gene families. BMC Evol. Biol. 2003, 3, 17. [Google Scholar] [CrossRef]
- Sara, H.A.; Virginia, G.C.; Pilar, C.; Cristina, B.S. The family of DOF transcription factors in Brachypodium distachyon: Phylogenetic comparison with rice and barley DOFs and expression profiling. BMC Plant Biol. 2012, 12, 202. [Google Scholar]
- Min, G.E.; Yuan-Da, L.; Tan, L.I.; Zhang, T.F.; Zhang, X.L.; Zhao, H. Genome-wide identification and analysis of Dof transcription factor family in maize. Sci. Agric. Sin. 2014, 47, 4563–4572. [Google Scholar]
- Zou, Z.; Yang, J.; Zhang, X. Insights into genes encoding respiratory burst oxidase homologs (RBOHs) in rubber tree (Hevea brasiliensis Muell. Arg.). Ind. Crops Prod. 2019, 128, 126–139. [Google Scholar] [CrossRef]
- Wu, Z.; Cheng, J.; Cui, J.; Xu, X.; Liang, G.; Luo, X.; Chen, X.; Tang, X.; Hu, K.; Cheng, Q. Genome-wide identification and expression profile of Dof transcription factor gene family in pepper (Capsicum annuum. L.). Front. Plant Sci. 2016, 7, 574. [Google Scholar] [CrossRef]
- Dong, C.; Hu, H.; Xie, J. Genome-wide analysis of the DNA-binding with one zinc finger (Dof) transcription factor family in bananas. Genome 2016, 59, 1085. [Google Scholar] [CrossRef]
- Shu, Y.J.; Song, L.L.; Zhang, J.; Liu, Y.; Guo, C.H. Genome-wide identification and characterization of the Dof gene family in Medicago truncatula. Genet. Mol. Res. 2015, 14, 10645. [Google Scholar] [CrossRef]
- Shaw, L.; Mcintyre, C.; Gresshoff, P.; Xue, G. Members of the Dof transcription factor family in Triticum aestivum are associated with light-mediated gene regulation. Funct. Integr. Genom. 2009, 9, 485–498. [Google Scholar] [CrossRef]
- Guo, Y.; Qiu, L.J. Genome-wide analysis of the Dof transcription factor gene family reveals soybean-specific duplicable and functional characteristics. PLoS ONE 2013, 8, e76809. [Google Scholar] [CrossRef] [PubMed]
- Venkatesh, J.; Park, S.W. Genome-wide analysis and expression profiling of DNA-binding with one zinc finger (Dof) transcription factor family in potato. Plant Physiol. Biochem. 2015, 94, 73–85. [Google Scholar] [CrossRef] [PubMed]
- Wang, T.; Yue, J.J.; Wang, X.J.; Xu, L.; Li, L.B.; Gu, X.P. Genome-wide identification and characterization of the Dof gene family in moso bamboo (Phyllostachys heterocycla var. pubescens). Genes Genom. 2016, 38, 733–745. [Google Scholar] [CrossRef]
- Yanagisawa, S. Dof1 and Dof2 transcription factors are associated with expression of multiple genes involved in carbon metabolism in maize. Plant J. 2000, 21, 281–288. [Google Scholar] [CrossRef]
- Fornara, F.; Panigrahi, K.C.; Gissot, L.; Sauerbrunn, N.; Rühl, M.; Jarillo, J.A.; Coupland, G. Arabidopsis DOF transcription factors act redundantly to reduce CONSTANS expression and are essential for a photoperiodic flowering response. Dev. Cell 2009, 17, 75–86. [Google Scholar] [CrossRef]
- Kumar, R.; Taware, R.; Gaur, V.S.; Guru, S.; Kumar, A. Influence of nitrogen on the expression of TaDof1 transcription factor in wheat and its relationship with photo synthetic and ammonium assimilating efficiency. Mol. Biol. Rep. 2009, 36, 2209–2220. [Google Scholar] [CrossRef]
- Le Hir, R.; Bellini, C. The plant-specific Dof transcription factors family: New players involved in vascular system development and functioning in Arabidopsis. Front. Plant Sci. 2013, 4, 164. [Google Scholar] [CrossRef]
- Kumar, A.; Kanwal, P.; Gupta, A.K.; Singh, B.; Gaur, V.S. A full-length Dof1 transcription factor of finger millet and its response to a circadian cycle. Plant Mol. Biol. Report. 2014, 32, 419–427. [Google Scholar] [CrossRef]
- Zou, H.-F.; Zhang, Y.-Q.; Wei, W.; Chen, H.-W.; Song, Q.-X.; Liu, Y.-F.; Zhao, M.-Y.; Wang, F.; Zhang, B.-C.; Lin, Q. The transcription factor AtDOF4. 2 regulates shoot branching and seed coat formation in Arabidopsis. Biochem. J. 2013, 449, 373–388. [Google Scholar] [CrossRef]
- Corrales, A.-R.; Nebauer, S.G.; Carrillo, L.; Fernández-Nohales, P.; Marqués, J.; Renau-Morata, B.; Granell, A.; Pollmann, S.; Vicente-Carbajosa, J.; Molina, R.-V. Characterization of tomato Cycling Dof Factors reveals conserved and new functions in the control of flowering time and abiotic stress responses. J. Exp. Bot. 2014, 65, 995–1012. [Google Scholar] [CrossRef]
- Ma, J.; Li, M.-Y.; Wang, F.; Tang, J.; Xiong, A.-S. Genome-wide analysis of Dof family transcription factors and their responses to abiotic stresses in Chinese cabbage. BMC Genom. 2015, 16, 1–15. [Google Scholar] [CrossRef]
- Imaizumi, T.; Schultz, T.F.; Harmon, F.G.; Ho, L.A.; Kay, S.A. FKF1 F-box protein mediates cyclic degradation of a repressor of CONSTANS in Arabidopsis. Science 2005, 309, 293–297. [Google Scholar] [CrossRef]
- Skirycz, A.; Radziejwoski, A.; Busch, W.; Hannah, M.A.; Czeszejko, J.; Kwaśniewski, M.; Zanor, M.; Lohmann, J.U.; De Veylder, L.; Witt, I.; et al. The DOF transcription factor OBP1 is involved in cell cycle regulation in Arabidopsis thaliana. Plant J. 2010, 56, 779–792. [Google Scholar] [CrossRef]
- Ward, J.M.; Cufr, C.A.; Denzel, M.A.; Neff, M.M. The Dof transcription factor OBP3 modulates phytochrome and cryptochrome signaling in Arabidopsis. Plant Cell 2005, 17, 475–485. [Google Scholar] [CrossRef]
- Yang, Q.; Chen, Q.; Zhu, Y.; Li, T. Identification of MdDof genes in apple and analysis of their response to biotic or abiotic stress. Funct. Plant Biol. 2017, 45, 528–541. [Google Scholar] [CrossRef]
- Yan, Q.; Wu, F.; Yan, Z.; Li, J.; Ma, T.; Zhang, Y.; Zhao, Y.; Wang, Y.; Zhang, J. Differential co-expression networks of long non-coding RNAs and mRNAs in Cleistogenes songorica under water stress and during recovery. BMC Plant Biol. 2019, 19, 1–19. [Google Scholar] [CrossRef]
- Yu, X.; Wang, Y.; Zeng, Y.; Su, D. Effects of temperature and osmotic potential on seed germination of Cleistogenes songorica and Plantago lessingii. Acta Ecol. Sin. 2004, 24, 883–887. [Google Scholar]
- Kong, L.; Zhang, J.; Liu, Z.; Wang, Y. Cloning of a S-adenosyl methionine synthetase gene from Cleistogenes songorica and its expression under drought stress. Acta Prataculturae Sin. 2013, 22, 268–275. [Google Scholar]
- Zhang, J.; Kong, L.; Liu, Z.; Jahufer, Z.; Duan, Z.; Huo, Y.; Di, H.; Wang, Y. Stress-induced expression in Arabidopsis with a Dehydrin LEA protein from Cleistogenes songorica, a xerophytic desert grass. Plant Omics 2015, 8, 485. [Google Scholar]
- Zhang, J.; Duan, Z.; Jahufer, Z.; An, S.; Wang, Y. Stress-inducible expression of a Cleistogenes songorica ALDH gene enhanced drought tolerance in transgenic. Plant Omics 2014, 7, 438. [Google Scholar]
- Zhang, J.; Wu, F.; Yan, Q.; John, U.; Cao, M.; Xu, P.; Zhang, Z.; Ma, T.; Zong, X.; Li, J.; et al. The genome of Cleistogenes songorica provides a blueprint for functional dissection of dimorphic flower differentiation and drought adaptability. Plant Biotechnol. J. 2021, 19, 532–547. [Google Scholar] [CrossRef]
- Yang, X.; Tuskan, G.A.; Cheng, M.Z. Divergence of the Dof gene families in poplar, Arabidopsis, and rice suggests Multiple modes of gene evolution after duplication. Plant Physiol. 2006, 142, 820–830. [Google Scholar] [CrossRef]
- Morenorisueno, M.Á.; Martínez, M.; Vicentecarbajosa, J.; Carbonero, P. The family of DOF transcription factors: From green unicellular algae to vascular plants. Mol. Genet. Genom. 2007, 277, 379–390. [Google Scholar] [CrossRef]
- Kushwaha, H.; Gupta, S.; Singh, V.K.; Rastogi, S.; Yadav, D. Genome wide identification of Dof transcription factor gene family in sorghum and its comparative phylogenetic analysis with rice and Arabidopsis. Mol. Biol. Rep. 2011, 16, 372–384. [Google Scholar] [CrossRef] [PubMed]
- Zong, X.; Yan, Q.; Wu, F.; Ma, Q.; Zhang, J. Genome-wide analysis of the role of NAC family in flower development and abiotic stress responses in Cleistogenes songorica. Genes 2020, 11, 927. [Google Scholar] [CrossRef] [PubMed]
- Li, H.; Huang, W.; Liu, Z.W.; Wang, Y.X.; Zhuang, J. Transcriptome-based analysis of Dof family transcription factors and their responses to abiotic stress in tea plant (Camellia sinensis). Int. J. Genom. 2016, 2016, 1–15. [Google Scholar] [CrossRef]
- Liu, J.; Cheng, Z.; Xie, L.; Li, X.; Gao, J. Multifaceted role of PheDof12-1 in the regulation of flowering time and abiotic stress responses in moso bamboo (Phyllostachys edulis). Int. J. Mol. Sci. 2019, 20, 424. [Google Scholar] [CrossRef] [PubMed]
- Cao, J.; Shi, F.; Liu, X.; Huang, G.; Zhou, M. Phylogenetic analysis and evolution of aromatic amino acid hydroxylase. FEBS Lett. 2010, 584, 4775–4782. [Google Scholar] [CrossRef]
- Fang, Z.; Jiang, W.; He, Y.; Ma, D.; Liu, Y.; Wang, S.; Zhang, Y.; Yin, J. Genome-wide identification, structure characterization, and expression profiling of Dof transcription factor gene family in wheat (Triticum aestivum L.). Agronomy 2020, 10, 294. [Google Scholar] [CrossRef]
- Noguero, M.; Atif, R.M.; Ochatt, S.; Thompson, R.D. The role of the DNA-binding One Zinc Finger (DOF) transcription factor family in plants. Plant Sci. 2013, 209, 32–45. [Google Scholar] [CrossRef]
- Gupta, S.; Malviya, N.; Kushwaha, H.; Nasim, J.; Bisht, N.C.; Singh, V.; Yadav, D. Insights into structural and functional diversity of Dof (DNA binding with one finger) transcription factor. Planta 2015, 241, 549–562. [Google Scholar] [CrossRef]
- Zhou, Y.; Cheng, Y.; Wan, C.; Li, J.; Yang, Y.; Chen, J. Genome-wide characterization and expression analysis of the Dof gene family related to abiotic stress in watermelon. PeerJ 2020, 8, e8358. [Google Scholar] [CrossRef]
- Liu, Y.; Liu, N.; Deng, X.; Liu, D.; Li, M.; Cui, D.; Hu, Y.; Yan, Y. Genome-wide analysis of wheat DNA-binding with one finger (Dof) transcription factor genes: Evolutionary characteristics and diverse abiotic stress responses. BMC Genom. 2020, 21, 1–18. [Google Scholar] [CrossRef]
- Cai, X.; Zhang, Y.; Zhang, C.; Zhang, T.; Hu, T.; Ye, J.; Zhang, J.; Wang, T.; Li, H.; Ye, Z. Genome-wide analysis of plant-specific Dof transcription factor family in Tomato. J. Integr. Plant Biol. 2013, 55, 552–566. [Google Scholar] [CrossRef]
- Yan, Q.; Zong, X.; Wu, F.; Li, J.; Ma, T.; Zhao, Y.; Ma, Q.; Wang, P.; Wang, Y.; Zhang, J. Integrated analysis of co-expression, conserved genes and gene families reveal core regulatory network of heat stress response in Cleistogenes songorica, a xerophyte perennial desert plant. BMC Genom. 2020, 21, 1–18. [Google Scholar] [CrossRef]
- Gasteiger, E.; Hoogland, C.; Gattiker, A.; Duvaud, S.E.; Wilkins, M.R.; Appel, R.D.; Bairoch, A. Protein identification and analysis tools on the ExPASy server. In The Proteomics Protocols Handbook; Springer: Berlin/Heidelberg, Germany, 2005; pp. 571–607. [Google Scholar]
- Guo, A.Y.; Zhu, Q.H.; Chen, X.; Luo, J.C. GSDS: A gene structure display server. Hereditas 2007, 29, 1023–1026. [Google Scholar] [CrossRef]
- Bailey, T.L.; Boden, M.; Buske, F.A.; Frith, M.; Grant, C.E.; Clementi, L.; Ren, J.; Li, W.W.; Noble, W.S. MEME SUITE: Tools for motif discovery and searching. Nucleic Acids Res. 2009, 37, W202–W208. [Google Scholar] [CrossRef]
- Han, F.; Zhu, B. Evolutionary analysis of three gibberellin oxidase genesin rice, Arabidopsis, and soybean. Gene 2011, 473, 23–35. [Google Scholar] [CrossRef]
- Zhang, J.Y.; Wang, Y.R.; Nan, Z.B. Relative and absolute quantification expression analysis of CsSAMDC gene as a case. China Biotechnol. 2009, 29, 86–91. [Google Scholar]
- Zhu, W.; Lee, Y.S. Dexel-based force-torque rendering and volume updating for 5-DOF haptic product prototyping and virtual sculpting. Comput. Ind. 2004, 55, 125–145. [Google Scholar] [CrossRef]
Publisher’s Note: MDPI stays neutral with regard to jurisdictional claims in published maps and institutional affiliations. |
© 2021 by the authors. Licensee MDPI, Basel, Switzerland. This article is an open access article distributed under the terms and conditions of the Creative Commons Attribution (CC BY) license (https://creativecommons.org/licenses/by/4.0/).






