Pattern Recognition of Varieties of Peach Fruit and Pulp from Their Volatile Components and Metabolic Profile Using HS-SPME-GC/MS Combined with Multivariable Statistical Analysis
Abstract
1. Introduction
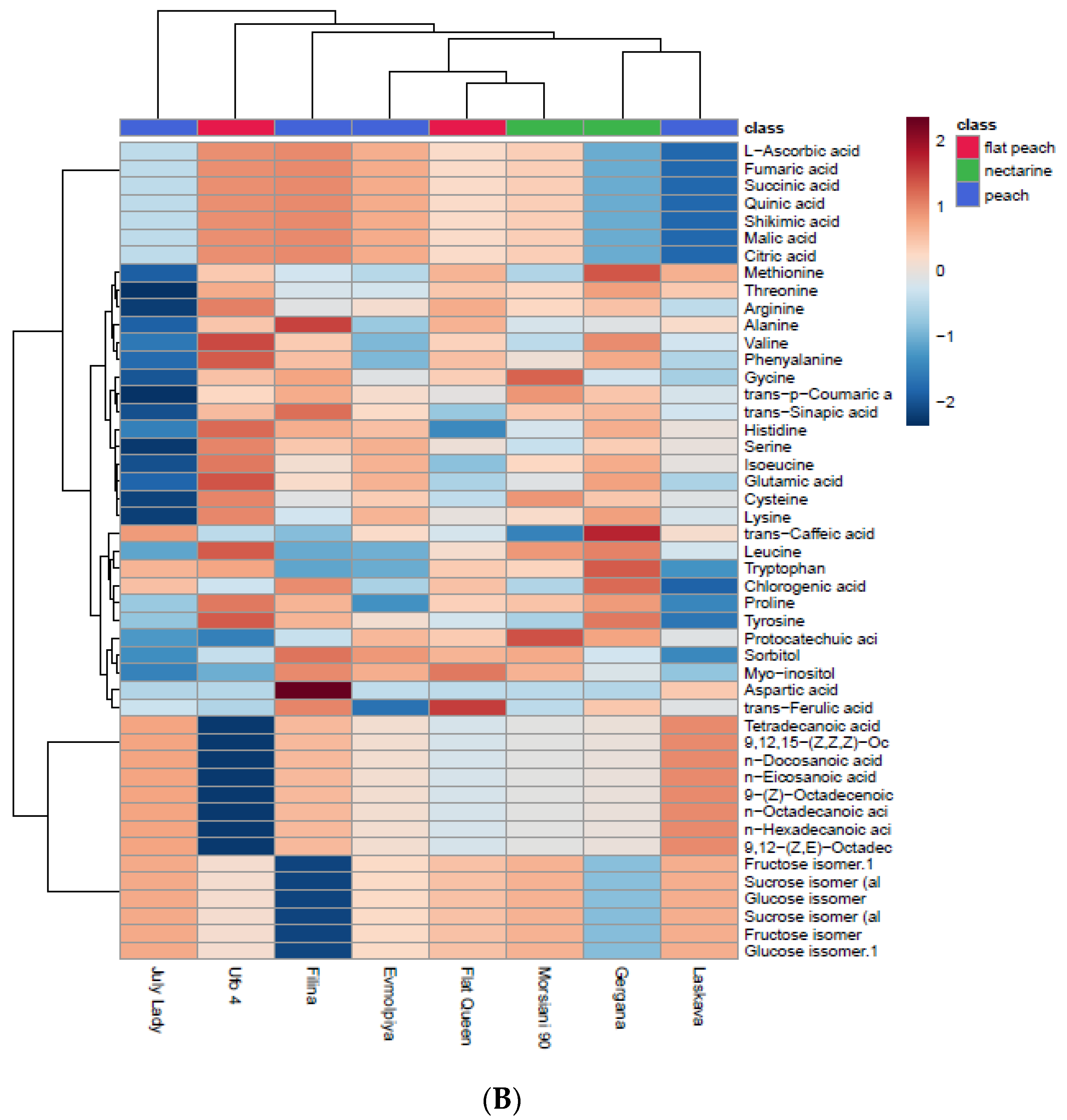
2. Results and Discussion
Principal Component Analysis (PCA) and Hierarchical Cluster Analysis (HCA) of HS-SPME-GC-MS Data
3. Materials and Methods
3.1. Fruit Samples
3.2. GC-MS Headspace-Solid Phase Micro Extraction (HS-SPME)
3.3. Statistical Analysis
4. Conclusions
Author Contributions
Funding
Institutional Review Board Statement
Informed Consent Statement
Data Availability Statement
Acknowledgments
Conflicts of Interest
References
- Wang, Y.; Yang, C.; Li, S.; Yang, L.; Wang, Y.; Zhao, J.; Jiang, Q. Volatile characteristics of 50 peaches and nectarines evaluated by HP–SPME with GC–MS. Food Chem. 2009, 116, 356–364. [Google Scholar] [CrossRef]
- Mihaylova, D.; Popova, A.; Vrancheva, R.; Dincheva, I. HS-SPME-GC- MS Volatile Profile Characterization of Peach (Prunus persica L. Batsch) Varieties Grown in the Eastern Balkan Peninsula. Plants 2022, 11, 166. [Google Scholar] [CrossRef] [PubMed]
- Mohammed, J.; Belisle, C.E.; Wang, S.; Itle, R.A.; Adhikari, K.; Chavez, D.J. Volatile Profile Characterization of Commercial Peach (Prunus persica) Cultivars Grown in Georgia, USA. Horticulturae 2021, 7, 516. [Google Scholar] [CrossRef]
- Zhang, R.; Tang, C.; Jiang, B.; Mo, X.; Wang, Z. Optimization of HS-SPME for GC-MS Analysis and Its Application in Characterization of Volatile Compounds in Sweet Potato. Molecules 2021, 26, 5808. [Google Scholar] [CrossRef] [PubMed]
- Fratini, G.; Lois, S.; Pazos, M.; Parisi, G.; Medina, I. Volatile profile of Atlantic shellfish species by HS-SPME GC/MS. Food Res. Int. 2012, 48, 856–865. [Google Scholar] [CrossRef]
- Aubert, C.; Milhet, C. Distribution of the volatile compounds in the different parts of a white-fleshed peach (Prunus persica L. Batsch). Food Chem. 2007, 102, 375–384. [Google Scholar] [CrossRef]
- Schwab, W.; Davidovich-Rikanati, R.; Lewinsohn, E. Biosynthesis of plant-derived flavor compounds. Plant J. 2008, 54, 712–732. [Google Scholar] [CrossRef] [PubMed]
- Xin, R.; Liu, X.; Wei, C.; Yang, C.; Liu, H.; Cao, X.; Wu, D.; Zhang, B.; Chen, K. E-Nose and GC-MS Reveal a Difference in the Volatile Profiles of White- and Red-Fleshed Peach Fruit. Sensors 2018, 18, 765. [Google Scholar] [CrossRef]
- Lu, X.; Chen, Z.; Ma, Q.; Mu, J.; Li, X.; Liu, H. Preparation and Characterization of Yellow Peach Peel/Sodium Alginate/Glycerol Antioxidant Film Applicable for Oil Package. Polymers 2022, 14, 1693. [Google Scholar] [CrossRef]
- Stojanović, B.; Mitic, S.; Stojanović, G.; Mitić, M.; Kostic, D.; Paunović, D.; Arsic, B. Phenolic Profile and Antioxidant Activity of Pulp and Peel from Peach and Nectarine Fruits. Not. Bot. Horti Agrobot. Cluj-Napoca 2016, 44, 175–182. [Google Scholar] [CrossRef]
- Allwood, J.W.; Cheung, W.; Xu, Y.; Mumm, R.; De Vos, R.C.H.; Deborde, C.; Biais, B.; Maucourt, M.; Berger, Y.; Schaffer, A.A.; et al. Metabolomics in melon: A new opportunity for aroma analysis. Phytochemistry 2014, 99, 61–72. [Google Scholar] [CrossRef] [PubMed]
- Karagiannis, E.; Michailidis, M.; Karamanoli, K.; Lazaridou, A.; Minas, I.S.; Molassiotis, A. Postharvest responses of sweet cherry fruit and stem tissues revealed by metabolomic profiling. Plant Physiol. Biochem. 2018, 127, 478–484. [Google Scholar] [CrossRef] [PubMed]
- Pedrosa, M.C.; Lima, L.; Heleno, S.; Carocho, M.; Ferreira, I.C.F.R.; Barros, L. Food Metabolites as Tools for Authentication, Processing, and Nutritive Value Assessment. Foods 2021, 10, 2213. [Google Scholar] [CrossRef]
- Singh, D.P.; Bisen, M.S.; Shukla, R.; Prabha, R.; Maurya, S.; Reddy, Y.S.; Singh, P.M.; Rai, N.; Chaubey, T.; Chaturvedi, K.K.; et al. Metabolomics-Driven Mining of Metabolite Resources: Applications and Prospects for Improving Vegetable Crops. Int. J. Mol. Sci. 2022, 23, 12062. [Google Scholar] [CrossRef] [PubMed]
- Ikram, M.M.M.; Ridwani, S.; Putri, S.P.; Fukusaki, E. GC-MS Based Metabolite Profiling to Monitor Ripening-Specific Metabolites in Pineapple (Ananas comosus). Metabolites 2020, 10, 134. [Google Scholar] [CrossRef] [PubMed]
- Serra, S.; Anthony, B.; Masia, A.; Giovannini, D.; Musacchi, S. Determination of Biochemical Composition in Peach (Prunus persica L. Batsch) Accessions Characterized by Different Flesh Color and Textural Typologies. Foods 2020, 9, 1452. [Google Scholar] [CrossRef] [PubMed]
- Hoffmann, J.F.; Carvalho, I.R.; Barbieri, R.L.; Rombaldi, C.V.; Chaves, F.C. Butia spp. (Arecaceae) LC-MS-Based Metabolomics for Species and Geographical Origin Discrimination. J. Agric. Food Chem. 2017, 65, 523–532. [Google Scholar] [CrossRef]
- Aranha, B.C.; Hoffmann, J.F.; Barbieri, R.L.; Rombaldi, C.V.; Chaves, F.C. Untargeted Metabolomic Analysis of Capsicum spp. by GC-MS. Phytochem. Anal. 2017, 28, 439–447. [Google Scholar] [CrossRef] [PubMed]
- Ministry of Agriculture, Food and Forests. Annual Report on the State and Development of Agriculture—2021; Ministry of Agriculture, Food and Forests: Sofia, Bulgaria, 2022; p. 243. [Google Scholar]
- Mihaylova, D.; Popova, A.; Goranova, Z.; Petkova, D.; Doykina, P.; Lante, A. The Perspective of Nectarine Fruit as a Sugar Substituent in Puddings Prepared with Corn and Rice Starch. Foods 2021, 10, 2563. [Google Scholar] [CrossRef] [PubMed]
- Petkova, T.; Doykina, P.; Alexieva, I.; Mihaylova, D.; Popova, A. Characterization of Fruit Sorbet Matrices with Added Value from Zizyphus jujuba and Stevia rebaudiana. Foods 2022, 11, 2748. [Google Scholar] [CrossRef] [PubMed]
- Popova, A.; Mihaylova, D.; Alexieva, I.; Doykina, P. Ethnopharmacology and phytochemistry of some representatives of the genus Prunus. J. Cent. Eur. Agric. 2022, 23, 665–678. [Google Scholar] [CrossRef]
- Bento, C.; Gonçalves, A.C.; Silva, B.; Silva, L.R. Peach (Prunus persica): Phytochemicals and Health Benefits. Food Rev. Int. 2022, 38, 1703–1734. [Google Scholar] [CrossRef]
- Mihaylova, D.; Popova, A.; Alexieva, I.; Krastanov, A.; Lante, A. Polyphenols as Suitable Control for Obesity and Diabetes. Open Biotechnol. J. 2018, 12, 219–228. [Google Scholar] [CrossRef]
- Zhang, X.; Su, M.; Du, J.; Zhou, H.; Li, X.; Li, X.; Ye, Z. Comparison of Phytochemical Differences of the Pulp of Different Peach [Prunus persica (L.) Batsch] Cultivars with Alpha-Glucosidase Inhibitory Activity Variations in China Using UPLC-Q-TOF/MS. Molecules 2019, 24, 1968. [Google Scholar] [CrossRef] [PubMed]
- Liu, H.; He, H.; Liu, C.; Wang, C.; Qiao, Y.; Zhang, B. Changes of Sensory Quality, Flavor-Related Metabolites and Gene Expression in Peach Fruit Treated by Controlled Atmosphere (CA) under Cold Storage. Int. J. Mol. Sci. 2022, 23, 7141. [Google Scholar] [CrossRef] [PubMed]
- Famiani, F.; Battistelli, A.; Moscatello, S.; Cruz-Castillo, J.G.; Walker, R. The organic acids that are accumulated in the flesh of fruits: Occurrence, metabolism and factors a ffecting their contents—A review Ácidos orgánicos acumulados en la pulpa de los frutos: Ocurrencia, metabolismo y factores que afectan sus contenidos- un. Rev. Chapingo Ser. Hortic. 2015, 21, 97–128. [Google Scholar] [CrossRef]
- Mihaylova, D.; Desseva, I.; Popova, A.; Dincheva, I.; Vrancheva, R.; Lante, A.; Krastanov, A. GC-MS Metabolic Profile and α-Glucosidase-, α-Amylase-, Lipase-, and Acetylcholinesterase-Inhibitory Activities of Eight Peach Varieties. Molecules 2021, 26, 4183. [Google Scholar] [CrossRef] [PubMed]
- Muradoğlu, F.; Küçük, O. Determination of bioactive composition of some peach cultivars. J. Anim. Plant Sci. 2018, 28, 533–538. [Google Scholar]
- Lyu, J.; Liu, X.; Bi, J.-F.; Jiao, Y.; Wu, X.-Y.; Ruan, W. Characterization of Chinese white-flesh peach cultivars based on principle component and cluster analysis. J. Food Sci. Technol. 2017, 54, 3818–3826. [Google Scholar] [CrossRef]
- Wu, H.; Xu, Y.; Wang, H.; Miao, Y.; Li, C.; Zhao, R.; Shi, X.; Wang, B. Physicochemical Characteristics, Antioxidant Activities, and Aroma Compound Analysis of Seven Peach Cultivars (Prunus persica L. Batsch) in Shihezi, Xinjiang. Foods 2022, 11, 2944. [Google Scholar] [CrossRef]
- Díaz-de-Cerio, E.; Verardo, V.; Gómez-Caravaca, A.M.; Fernández-Gutiérrez, A.; Segura-Carretero, A. Exploratory Characterization of Phenolic Compounds with Demonstrated Anti-Diabetic Activity in Guava Leaves at Different Oxidation States. Int. J. Mol. Sci. 2016, 17, 699. [Google Scholar] [CrossRef]
- Zhang, Y.; Cai, P.; Cheng, G.; Zhang, Y. A Brief Review of Phenolic Compounds Identified from Plants: Their Extraction, Analysis, and Biological Activity. Nat. Prod. Commun. 2022, 17, 1934578X211069721. [Google Scholar] [CrossRef]
- Rashidi, R.; Rezaee, R.; Shakeri, A.; Hayes, A.W.; Karimi, G. A review of the protective effects of chlorogenic acid against different chemicals. J. Food Biochem. 2022, 46, e14254. [Google Scholar] [CrossRef] [PubMed]
- Olthof, M.R.; Hollman, P.C.; Katan, M.B. Chlorogenic acid and caffeic acid are absorbed in humans. J. Nutr. 2001, 131, 66–71. [Google Scholar] [CrossRef]
- Dabbou, S.; Lussiana, C.; Maatallah, S.; Gasco, L.; Hajlaoui, H.; Flamini, G. Changes in biochemical compounds in flesh and peel from Prunus persica fruits grown in Tunisia during two maturation stages. Plant Physiol. Biochem. 2016, 100, 1–11. [Google Scholar] [CrossRef]
- Astrup, A.; Magkos, F.; Bier, D.M.; Brenna, J.T.; de Oliveira Otto, M.C.; Hill, J.O.; King, J.C.; Mente, A.; Ordovas, J.M.; Volek, J.S.; et al. Saturated Fats and Health: A Reassessment and Proposal for Food-Based Recommendations: JACC State-of-the-Art Review. J. Am. Coll. Cardiol. 2020, 76, 844–857. [Google Scholar] [CrossRef] [PubMed]
- Siniarski, A.; Gajos, G. Polyunsaturated fatty acids in cardiovascular diseases: Uncertainty prevails. Polish Arch. Intern. Med. 2021, 131, 716–723. [Google Scholar] [CrossRef] [PubMed]
- Kanchiswamy, C.N.; Malnoy, M.; Maffei, M.E. Chemical diversity of microbial volatiles and their potential for plant growth and productivity. Front. Plant Sci. 2015, 6, 151. [Google Scholar] [CrossRef] [PubMed]
- Zhang, Y.; Liu, W.; Zhang, B.; Zhang, Y.; Cai, Z.; Song, H.; Ma, R.; Yu, M. Analysis of volatile compounds and their potential regulators in four high-quality peach (Prunus persica L.) cultivars with unique aromas. LWT 2022, 160, 113195. [Google Scholar] [CrossRef]
- Krishna Kumar, S. Enhancement of Post-Harvest Shelf Life of Nectarines (Prunus persica (L.) Batsch var. Nectarina) Using Hexanal. Doctoral Dissertation, The University of Guelph, Guelph, ON, Canada, 2018. [Google Scholar]
- Yang, S.; Hao, N.; Meng, Z.; Li, Y.; Zhao, Z. Identification, Comparison and Classification of Volatile Compounds in Peels of 40 Apple Cultivars by HS–SPME with GC–MS. Foods 2021, 10, 1051. [Google Scholar] [CrossRef] [PubMed]
- Wang, H.; Ma, Y.; Li, M.; Shi, L.; Zhang, S.; Wang, W.; Zhang, L.; Ren, Y.; Yang, Z. Volatiles of ripe fruit Prunus salicina L. cv. Friar as determined by gas chromatography-mass spectrophotometry as developed during cold storage. Int. J. Food Prop. 2018, 21, 2622–2631. [Google Scholar] [CrossRef]
- Xi, W.-P.; Zhang, B.O.; Liang, L.I.; Shen, J.-Y.; Wei, W.-W.; Xu, C.-J.; Allan, A.C.; Ferguson, I.A.N.B.; Chen, K.-S. Postharvest temperature influences volatile lactone production via regulation of acyl-CoA oxidases in peach fruit. Plant. Cell Environ. 2012, 35, 534–545. [Google Scholar] [CrossRef] [PubMed]
- Santford, V.; Overton, J.J.M. Note 31: Volatile Organic Composition in Several Cultivars of Peaches. J. Agric. Food Chem. 1999, 31, 1–9. [Google Scholar]
- Jennings, W.G.; Sevenants, M.R. Volatile Components of Peacha. J. Food Sci. 1964, 29, 796–801. [Google Scholar] [CrossRef]
- Cozzolino, R.; Cefola, M.; Pace, B.; Malorni, L.; Martignetti, A.; Montemurro, N.; Pellicano, M.P. Quality, sensory and volatile profiles of fresh-cut big top nectarines cold stored in air or modified atmosphere packaging. Int. J. Food Sci. Technol. 2018, 53, 1736–1743. [Google Scholar] [CrossRef]
- Malorni, L.; Martignetti, A.; Cozzolino, R. Volatile Compound Profiles by HS GCMS for the Evaluation of Postharvest Conditions of a Peach Cultivar. Ann. Chromatogr. Sep. Tech 2015, 1, 1007. [Google Scholar] [CrossRef]
- Seker, M.; Ekinci, N.; Gür, E. Effects of different rootstocks on aroma volatile constituents in the fruits of peach (Prunus persica L. Batsch cv. ‘Cresthaven’). New Zeal. J. Crop Hortic. Sci. 2017, 45, 1–13. [Google Scholar] [CrossRef]
- Lu, P.; Qiao, H. Peach volatile emission and attractiveness of different host plant volatiles blends to Cydia molesta in adjacent peach and pear orchards. Sci. Rep. 2020, 10, 13658. [Google Scholar] [CrossRef] [PubMed]
- Wang, X.; Guo, W.; Sun, B.; Li, H.; Zheng, F.; Li, J.; Meng, N. Characterization of Key Aroma-Active Compounds in Two Types of Peach Spirits Produced by Distillation and Pervaporation by Means of the Sensomics Approach. Foods 2022, 11, 2598. [Google Scholar] [CrossRef]
- Spencer, M.D.; Pangborn, R.M.; Jennings, W.G. Gas chromatographic and sensory analysis of volatiles from cling peaches. J. Agric. Food Chem. 1978, 26, 725–732. [Google Scholar] [CrossRef]
- Eduardo, I.; Chietera, G.; Bassi, D.; Rossini, L.; Vecchietti, A. Identification of key odor volatile compounds in the essential oil of nine peach accessions. J. Sci. Food Agric. 2010, 90, 1146–1154. [Google Scholar] [CrossRef] [PubMed]
- Bononi, M.; Bassi, D.; Tateo, F. “Flavor Intensity” Evaluation of Two Peach Fruit Accessions and their Four Offspring at Unripe and Ripe Stages by HS-SPME-GC/MS. Food Public Heal. 2012, 2, 301–308. [Google Scholar]
- Iantcheva, A.; Zhiponova, M.; Revalska, M.; Heyman, J.; Dincheva, I.; Badjakov, I.; De Geyter, N.; Boycheva, I.; Goormachtig, S.; De Veylder, L. A common F-box gene regulates the leucine homeostasis of Medicago truncatula and Arabidopsis thaliana. Protoplasma 2022, 259, 277–290. [Google Scholar] [CrossRef] [PubMed]
- Uekane, T.M.; Nicolotti, L.; Griglione, A.; Bizzo, H.R.; Rubiolo, P.; Bicchi, C.; Rocha-Leão, M.H.M.; Rezende, C.M. Studies on the volatile fraction composition of three native Amazonian-Brazilian fruits: Murici (Byrsonima crassifolia L., Malpighiaceae), bacuri (Platonia insignis M., Clusiaceae), and sapodilla (Manilkara sapota L., Sapotaceae). Food Chem. 2017, 219, 13–22. [Google Scholar] [CrossRef] [PubMed]






| RI | Name | Filina | Gergana | Ufo 4 | Laskava | July Lady | Flat Queen | Evmolpiya | Morsiani 90 | ||||||||
|---|---|---|---|---|---|---|---|---|---|---|---|---|---|---|---|---|---|
| WF | FP | WF | FP | WF | FP | WF | FP | WF | FP | WF | FP | WF | FP | WF | FP | ||
| Amino acids | |||||||||||||||||
| 1097 | Alanine | 1.24 ± 0.09 | 0.98 ± 0.12 | 0.18 ± 0.01 | 0.14 ± 0.01 | 0.37 ± 0.03 | 0.29 ± 0.03 | 0.30 ± 0.02 | 0.24 ± 0.02 | 0.02 ± 0.00 | 0.02 ± 0.00 | 0.40 ± 0.03 | 0.32 ± 0.10 | 0.07 ± 0.03 | 0.06 ± 0.01 | 0.15 ± 0.02 | 0.12 ± 0.01 |
| 1208 | Valine | 0.25 ± 0.05 | 0.20 ± 0.05 | 0.54 ± 0.02 | 0.43 ± 0.03 | 0.98 ± 0.11 | 0.76 ± 0.04 | 0.14 ± 0.02 | 0.11 ± 0.01 | 0.02 ± 0.00 | 0.02 ± 0.00 | 0.22 ± 0.02 | 0.17 ± 0.02 | 0.05 ± 0.01 | 0.04 ± 0.01 | 0.09 ± 0.01 | 0.07 ± 0.01 |
| 1266 | Leucine | nd | nd | 0.09 ± 0.00 | 0.07 ± 0.01 | 0.14 ± 0.08 | 0.11 ± 0.02 | 0.01 ± 0.00 | 0.01 ± 0.00 | nd | nd | 0.02 ± 0.00 | 0.01 ± 0.00 | nd | nd | 0.06 ± 0.01 | 0.05 ± 0.01 |
| 1285 | Isoeucine | 0.21 ± 0.05 | 0.16 ± 0.02 | 0.47 ± 0.01 | 0.37 ± 0.05 | 0.77 ± 0.08 | 0.60 ± 0.02 | 0.21 ± 0.01 | 0.16 ± 0.01 | 0.02 ± 0.00 | 0.01 ± 0.00 | 0.06 ± 0.01 | 0.05 ± 0.01 | 0.37 ± 0.03 | 0.29 ± 0.03 | 0.25 ± 0.02 | 0.20 ± 0.03 |
| 1293 | Proline | 0.28 ± 0.01 | 0.22 ± 0.13 | 0.52 ± 0.01 | 0.41 ± 0.05 | 0.92 ± 0.07 | 0.73 ± 0.02 | nd | nd | 0.01 ± 0.00 | 0.01 ± 0.00 | 0.14 ± 0.06 | 0.11 ± 0.02 | nd | nd | 0.20 ± 0.01 | 0.16 ± 0.04 |
| 1299 | Gycine | 0.39 ± 0.04 | 0.31 ± 0.04 | 0.14 ± 0.01 | 0.11 ± 0.03 | 0.31 ± 0.05 | 0.25 ± 0.01 | 0.10 ± 0.01 | 0.08 ± 0.01 | nd | nd | 0.24 ± 0.04 | 0.19 ± 0.02 | 0.14 ± 0.01 | 0.11 ± 0.02 | 0.69 ± 0.04 | 0.54 ± 0.03 |
| 1351 | Serine | 1.04 ± 0.07 | 0.82 ± 0.06 | 1.09 ± 0.05 | 0.86 ± 0.05 | 2.18 ± 0.05 | 1.72 ± 0.09 | 0.77 ± 0.05 | 0.61 ± 0.05 | 0.05 ± 0.01 | 0.04 ± 0.01 | 0.63 ± 0.06 | 0.50 ± 0.03 | 1.25 ± 0.19 | 0.99 ± 0.05 | 0.42 ± 0.03 | 0.33 ± 0.02 |
| 1376 | Threonine | 0.35 ± 0.03 | 0.28 ± 0.03 | 1.64 ± 0.06 | 1.29 ± 0.06 | 1.37 ± 0.05 | 1.08 ± 0.05 | 1.06 ± 0.07 | 0.83 ± 0.05 | 0.02 ± 0.01 | 0.02 ± 0.00 | 0.84 ± 0.08 | 0.66 ± 0.02 | 0.31 ± 0.04 | 0.25 ± 0.03 | 0.73 ± 0.04 | 0.58 ± 0.05 |
| 1508 | Aspartic acid | 2.01 ± 0.25 | 1.59 ± 0.16 | nd | nd | nd | nd | 0.12 ± 0.03 | 0.09 ± 0.01 | nd | nd | nd | nd | nd | nd | nd | nd |
| 1515 | Methionine | 0.09 ± 0.01 | 0.07 ± 0.01 | 0.71 ± 0.03 | 0.56 ± 0.04 | 0.22 ± 0.02 | 0.17 ± 0.03 | 0.34 ± 0.02 | 0.26 ± 0.02 | 0.01 ± 0.00 | 0.01 ± 0.00 | 0.25 ± 0.01 | 0.20 ± 0.01 | 0.06 ± 0.01 | 0.05 ± 0.01 | 0.06 ± 0.01 | 0.05 ± 0.01 |
| 1550 | Cysteine | 0.01 ± 0.00 | 0.01 ± 0.00 | 0.02 ± 0.00 | 0.02 ± 0.00 | 0.04 ± 0.00 | 0.03 ± 0.00 | 0.01 ± 0.00 | 0.01 ± 0.00 | nd | nd | 0.01 ± 0.00 | 0.01 ± 0.00 | 0.02 ± 0.00 | 0.01 ± 0.00 | 0.03 ± 0.01 | 0.03 ± 0.01 |
| 1609 | Glutamic acid | 0.49 ± 0.03 | 0.39 ± 0.03 | 0.92 ± 0.07 | 0.72 ± 0.03 | 1.51 ± 0.23 | 1.20 ± 0.14 | 0.31 ± 0.02 | 0.24 ± 0.01 | 0.09 ± 0.02 | 0.07 ± 0.02 | 0.24 ± 0.02 | 0.19 ± 0.01 | 0.69 ± 0.03 | 0.54 ± 0.03 | 0.38 ± 0.02 | 0.30 ± 0.03 |
| 1635 | Phenyalanine | 0.38 ± 0.06 | 0.30 ± 0.02 | 0.50 ± 0.01 | 0.39 ± 0.02 | 0.82 ± 0.05 | 0.65 ± 0.08 | 0.19 ± 0.01 | 0.15 ± 0.01 | 0.06 ± 0.02 | 0.05 ± 0.01 | 0.36 ± 0.02 | 0.28 ± 0.01 | 0.10 ± 0.01 | 0.08 ± 0.02 | 0.26 ± 0.01 | 0.21 ± 0.02 |
| 1833 | Arginine | 0.30 ± 0.02 | 0.24 ± 0.02 | 0.66 ± 0.02 | 0.52 ± 0.02 | 1.25 ± 0.11 | 0.99 ± 0.08 | 0.25 ± 0.01 | 0.20 ± 0.01 | 0.03 ± 0.00 | 0.02 ± 0.00 | 0.73 ± 0.08 | 0.58 ± 0.03 | 0.37 ± 0.02 | 0.29 ± 0.02 | 0.48 ± 0.02 | 0.370± 0.04 |
| 1910 | Lysine | 0.32 ± 0.10 | 0.26 ± 0.02 | 1.51 ± 0.07 | 1.19 ± 0.08 | 1.89 ± 0.13 | 1.49 ± 0.13 | 0.43 ± 0.03 | 0.34 ± 0.03 | 0.03 ± 0.01 | 0.02 ± 0.00 | 0.43 ± 0.08 | 0.34 ± 0.02 | 0.99 ± 0.03 | 0.78 ± 0.05 | 0.62 ± 0.03 | 0.49 ± 0.05 |
| 1930 | Tyrosine | 0.27 ± 0.02 | 0.22 ± 0.06 | 0.77 ± 0.06 | 0.61 ± 0.06 | 1.18 ± 0.12 | 0.93 ± 0.08 | nd | nd | 0.02 ± 0.00 | 0.02 ± 0.00 | 0.05 ± 0.01 | 0.04 ± 0.01 | 0.10 ± 0.01 | 0.08 ± 0.01 | 0.03 ± 0.01 | 0.02 ± 0.00 |
| 2144 | Histidine | 0.68 ± 0.04 | 0.53 ± 0.02 | 0.75 ± 0.06 | 0.59 ± 0.04 | 1.46 ± 0.10 | 1.15 ± 0.09 | 0.36 ± 0.03 | 0.28 ± 0.03 | nd | nd | nd | nd | 0.51 ± 0.03 | 0.40 ± 0.02 | 0.21 ± 0.02 | 0.18 ± 0.03 |
| 2211 | Tryptophan | nd | nd | 0.26 ± 0.02 | 0.21 ± 0.02 | 0.13 ± 0.06 | 0.11 ± 0.02 | nd | nd | 0.12 ± 0.01 | 0.09 ± 0.01 | 0.08 ± 0.02 | 0.06 ± 0.03 | nd | nd | 0.08 ± 0.01 | 0.06 ± 0.00 |
| Organic acids | |||||||||||||||||
| 1305 | Succinic acid | 1.28 ± 0.05 | 1.01 ± 0.05 | 0.96 ± 0.07 | 0.76 ± 0.05 | 1.38 ± 0.09 | 1.09 ± 0.05 | 0.93 ± 0.05 | 0.73 ± 0.07 | 1.09 ± 0.09 | 0.86 ± 0.06 | 1.06 ± 0.08 | 0.84 ± 0.07 | 1.13 ± 0.06 | 0.89 ± 0.07 | 1.17 ± 0.09 | 0.92 ± 0.06 |
| 1344 | Fumaric acid | 0.96 ± 0.05 | 0.76 ± 0.05 | 0.72 ± 0.07 | 0.57 ± 0.05 | 1.04 ± 0.04 | 0.82 ± 0.05 | 0.70 ± 0.02 | 0.55 ± 0.05 | 0.82 ± 0.02 | 0.65 ± 0.05 | 0.80 ± 0.06 | 0.63 ± 0.05 | 0.85 ± 0.05 | 0.67 ± 0.06 | 0.88 ± 0.05 | 0.69 ± 0.07 |
| 1477 | Malic acid | 1.78 ± 0.06 | 1.41 ± 0.06 | 1.34 ± 0.08 | 1.06 ± 0.12 | 1.92 ± 0.07 | 1.51 ± 0.08 | 1.29 ± 0.11 | 1.02 ± 0.02 | 1.51 ± 0.05 | 1.19 ± 0.06 | 1.47 ± 0.09 | 1.16 ± 0.02 | 1.57 ± 0.07 | 1.24 ± 0.07 | 1.62 ± 0.05 | 1.28 ± 0.07 |
| 1818 | Shikimic acid | 2.93 ± 0.14 | 2.31 ± 0.22 | 2.20 ± 0.13 | 1.73 ± 0.15 | 3.15 ± 0.21 | 2.48 ± 0.11 | 2.11 ± 0.08 | 1.67 ± 0.08 | 2.49 ± 0.09 | 1.96 ± 0.11 | 2.42 ± 0.11 | 1.91 ± 0.08 | 2.58 ± 0.09 | 2.04 ± 0.12 | 2.66 ± 0.13 | 2.10 ± 0.11 |
| 1841 | Citric acid | 1.49 ± 0.11 | 1.18 ± 0.10 | 1.12 ± 0.12 | 0.89 ± 0.01 | 1.61 ± 0.03 | 1.27 ± 0.09 | 1.08 ± 0.08 | 0.85 ± 0.05 | 1.27 ± 0.11 | 1.00 ± 0.10 | 1.24 ± 0.08 | 0.97 ± 0.05 | 1.32 ± 0.06 | 1.04 ± 0.04 | 1.36 ± 0.012 | 1.07 ± 0.05 |
| 1855 | Quinic acid | 1.45 ± 0.10 | 1.15 ± 0.11 | 1.09 ± 0.10 | 0.86 ± 0.05 | 1.56 ± 0.08 | 1.23 ± 0.05 | 1.05 ± 0.03 | 0.83 ± 0.03 | 1.23 ± 0.05 | 0.97 ± 0.02 | 1.20 ± 0.05 | 0.95 ± 0.02 | 1.28 ± 0.05 | 1.01 ± 0.05 | 1.32 ± 0.03 | 1.04 ± 0.06 |
| 1946 | L-Ascorbic acid | 0.50 ± 0.01 | 0.40 ± 0.05 | 0.38 ± 0.02 | 0.30 ± 0.02 | 0.54 ± 0.02 | 0.43 ± 0.02 | 0.36 ± 0.02 | 0.29 ± 0.01 | 0.43 ± 0.02 | 0.34 ± 0.02 | 0.42 ± 0.02 | 0.33 ± 0.01 | 0.44 ± 0.01 | 0.35 ± 0.02 | 0.460.03 ± | 0.36 ± 0.02 |
| Sugar alcohols | |||||||||||||||||
| 1932 | Sorbitol | 0.57 ± 0.01 | 0.45 ± 0.02 | 0.43 ± 0.05 | 0.34 ± 0.05 | 0.41 ± 0.02 | 0.32 ± 0.01 | 0.35 ± 0.03 | 0.27 ± 0.02 | 0.32 ± 0.02 | 0.25 ± 0.03 | 0.47 ± 0.05 | 0.37 ± 0.01 | 0.49 ± 0.05 | 0.39 ± 0.03 | 0.52 ± 0.03 | 0.41 ± 0.02 |
| 2034 | Myo-inositol | 0.33 ± 0.02 | 0.26 ± 0.02 | 0.25 ± 0.03 | 0.20 ± 0.01 | 0.18 ± 0.01 | 0.14 ± 0.01 | 0.22 ± 0.03 | 0.18 ± 0.02 | 0.16 ± 0.01 | 0.13 ± 0.02 | 0.33 ± 0.05 | 0.26 ± 0.02 | 0.28 ± 0.03 | 0.22 ± 0.03 | 0.30 ± 0.01 | 0.24 ± 0.03 |
| Saccharides (mono-, di-) | |||||||||||||||||
| 1856 | Fructose isomer | 1.71 ± 0.08 | 1.35 ± 0.09 | 2.39 ± 0.09 | 1.88 ± 0.08 | 2.80 ± 0.13 | 2.21 ± 0.23 | 3.49 ± 0.07 | 2.78 ± 0.07 | 3.18 ± 0.09 | 2.51 ± 0.02 | 2.62 ± 0.02 | 2.07 ± 0.04 | 2.45 ± 0.05 | 1.93 ± 0.04 | 2.89 ± 0.02 | 2.28 ± 0.04 |
| 1865 | Fructose isomer | 0.59 ± 0.04 | 0.47 ± 0.04 | 0.83 ± 0.06 | 0.65 ± 0.04 | 0.97 ± 0.07 | 0.76 ± 0.04 | 1.21 ± 0.04 | 0.95 ± 0.04 | 1.10 ± 0.04 | 0.87 ± 0.02 | 0.91 ± 0.02 | 0.72 ± 0.04 | 0.85 ± 0.02 | 0.67 ± 0.02 | 1.00 ± 0.02 | 0.79 ± 0.02 |
| 1881 | Glucose isomer | 3.27 ± 0.12 | 2.58 ± 0.09 | 4.55 ± 0.09 | 3.59 ± 0.08 | 5.33 ± 0.14 | 4.21 ± 0.04 | 6.67 ± 0.08 | 5.26 ± 0.04 | 6.06 ± 0.04 | 4.78 ± 0.08 | 5.01 ± 0.05 | 3.95 ± 0.04 | 4.67 ± 0.02 | 3.68 ± 0.01 | 5.51 ± 0.03 | 4.35 ± 0.03 |
| 1901 | Glucose isomer | 2.46 ± 0.08 | 1.94 ± 0.07 | 3.43 ± 0.12 | 2.70 ± 0.11 | 4.02 ± 0.12 | 3.17 ± 0.03 | 5.02 ± 0.08 | 3.96 ± 0.03 | 4.56 ± 0.03 | 3.60 ± 0.05 | 3.77 ± 0.04 | 2.98 ± 0.03 | 3.51 ± 0.03 | 2.77 ± 0.02 | 4.15 ± 0.03 | 3.27 ± 0.02 |
| 2620 | Sucrose isomer (alpha-D-Glc-(1,2)-beta-D-Fru) | 5.27 ± 0.09 | 4.16 ± 0.13 | 7.34 ± 0.23 | 5.79 ± 0.13 | 8.60 ± 0.34 | 6.79 ± 0.08 | 10.75 ± 0.34 | 8.48 ± 0.11 | 9.77 ± 0.09 | 7.71 ± 0.08 | 8.08 ± 0.08 | 6.37 ± 0.06 | 7.53 ± 0.07 | 5.94 ± 0.03 | 8.89 ± 0.07 | 7.01 ± 0.05 |
| 2833 | Sucrose isomer (alpha-D-Glc-(1,2)-beta-D-Fru) | 3.06 ± 0.11 | 2.41 ± 0.11 | 4.26 ± 0.12 | 3.36 ± 0.12 | 4.99 ± 0.23 | 3.94 ± 0.08 | 6.24 ± 0.07 | 4.92 ± 0.09 | 5.67 ± 0.05 | 4.48 ± 0.03 | 4.69 ± 0.05 | 3.70 ± 0.04 | 4.37 ± 0.02 | 3.45 ± 0.02 | 5.16 ± 0.11 | 4.07 ± 0.03 |
| Saturated and unsaturated fatty acids | |||||||||||||||||
| 1719 | Tetradecanoic acid (Myristic acid) | 0.59 ± 0.03 | 0.47 ± 0.03 | 0.56 ± 0.03 | 0.44 ± 0.03 | 0.29 ± 0.02 | 0.23 ± 0.02 | 0.81 ± 0.03 | 0.64 ± 0.03 | 0.69 ± 0.06 | 0.55 ± 0.04 | 0.46 ± 0.04 | 0.36 ± 0.02 | 0.49 ± 0.03 | 0.38 ± 0.02 | 0.51 ± 0.03 | 0.40 ± 0.01 |
| 1926 | n-Hexadecanoic acid (Palmitic acid) | 6.96 ± 0.04 | 5.49 ± 0.03 | 6.61 ± 0.13 | 5.21 ± 0.05 | 3.43 ± 0.05 | 2.71 ± 0.03 | 9.53 ± 0.15 | 7.52 ± 0.13 | 8.14 ± 0.07 | 6.42 ± 0.12 | 5.35 ± 0.06 | 4.22 ± 0.11 | 5.72 ± 0.14 | 4.51 ± 0.13 | 5.95 ± 0.16 | 4.69 ± 0.22 |
| 2095 | 9,12-(Z,E)-Octadecadienoic acid (Linoleic acid) | 4.31 ± 0.04 | 3.40 ± 0.04 | 4.10 ± 0.34 | 3.23 ± 0.05 | 2.13 ± 0.05 | 1.68 ± 0.02 | 5.91 ± 0.11 | 4.66 ± 0.14 | 5.05 ± 0.04 | 3.98 ± 0.10 | 3.32 ± 0.02 | 2.62 ± 0.08 | 3.54 ± 0.11 | 2.80 ± 0.13 | 3.69 ± 0.07 | 2.91 ± 0.05 |
| 2099 | 9-(Z)-Octadecenoic acid (Oleic acid) | 2.26 ± 0.03 | 1.78 ± 0.03 | 2.15 ± 0.02 | 1.69 ± 0.03 | 1.11 ± 0.03 | 0.88 ± 0.02 | 3.10 ± 0.08 | 2.44 ± 0.09 | 2.65 ± 0.03 | 2.09 ± 0.04 | 1.74 ± 0.03 | 1.37 ± 0.05 | 1.86 ± 0.2 | 1.47 ± 0.12 | 1.93 ± 0.03 | 1.52 ± 0.05 |
| 2103 | 9,12,15-(Z,Z,Z)-Octadecatrienoic acid (Linolenic acid) | 0.78 ± 0.02 | 0.62 ± 0.01 | 0.74 ± 0.02 | 0.59 ± 0.02 | 0.39 ± 0.02 | 0.30 ± 0.01 | 1.07 ± 0.04 | 0.85 ± 0.04 | 0.92 ± 0.02 | 0.72 ± 0.08 | 0.60 ± 0.03 | 0.48 ± 0.03 | 0.64 ± 0.02 | 0.51 ± 0.05 | 0.67 ± 0.01 | 0.53 ± 0.01 |
| 2247 | n-Octadecanoic acid (Stearic acid) | 2.90 ± 0.02 | 2.29 ± 0.05 | 2.76 ± 0.02 | 2.17 ± 0.02 | 1.43 ± 0.06 | 1.13 ± 0.0.4 | 3.97 ± 0.06 | 3.13 ± 0.03 | 3.39 ± 0.05 | 2.68 ± 0.05 | 2.23 ± 0.05 | 1.76 ± 0.04 | 2.38 ± 0.04 | 1.88 ± 0.05 | 2.48 ± 0.04 | 1.96 ± 0.02 |
| 2311 | n-Eicosanoic acid (Arahydic acid) | 1.33 ± 0.02 | 1.05 ± 0.02 | 1.26 ± 0.02 | 1.00 ± 0.02 | 0.65 ± 0.03 | 0.52 ± 0.02 | 1.82 ± 0.04 | 1.44 ± 0.08 | 1.56 ± 0.05 | 1.23 ± 0.03 | 1.02 ± 0.02 | 0.81 ± 0.02 | 1.09 ± 0.02 | 0.86 ± 0.03 | 1.14 ± 0.03 | 0.90 ± 0.02 |
| 2408 | n-Docosanoic acid (Behenic acid) | 1.65 ± 0.02 | 1.30 ± 0.05 | 1.57 ± 0.02 | 1.24 ± 0.03 | 0.81 ± 0.02 | 0.64 ± 0.04 | 2.26 ± 0.04 | 1.78 ± 0.04 | 1.93 ± 0.06 | 1.52 ± 0.05 | 1.27 ± 0.02 | 1.00 ± 0.03 | 1.36 ± 0.04 | 1.07 ± 0.05 | 1.41 ± 0.03 | 1.11 ± 0.03 |
| Phenolic acids | |||||||||||||||||
| 1836 | Protocatechuic acid | 0.13 ± 0.01 | 0.10 ± 0.00 | 0.33 ± 0.01 | 0.26 ± 0.01 | 0.06 ± 0.01 | 0.05 ± 0.01 | 0.19 ± 0.01 | 0.15 ± 0.01 | 0.07 ± 0.01 | 0.06 ± 0.01 | 0.22 ± 0.01 | 0.17 ± 0.01 | 0.24 ± 0.01 | 0.19 ± 0.02 | 0.48 ± 0.02 | 0.38 ± 0.01 |
| 1945 | trans-p-Coumaric acid | 0.28 ± 0.01 | 0.22 ± 0.02 | 0.25 ± 0.01 | 0.20 ± 0.01 | 0.21 ± 0.01 | 0.17 ± 0.01 | 0.17 ± 0.01 | 0.13 ± 0.01 | nd | nd | 0.15 ± 0.01 | 0.11 ± 0.01 | 0.17 ± 0.01 | 0.13 ± 0.01 | 0.32 ± 0.01 | 0.26 ± 0.01 |
| 2103 | trans-Ferulic acid | 0.19 ± 0.01 | 0.15 ± 0.00 | 0.16 ± 0.01 | 0.13 ± 0.01 | 0.10 ± 0.01 | 0.08 ± 0.00 | 0.14 ± 0.01 | 0.11 ± 0.02 | 0.11 ± 0.00 | 0.09 ± 0.01 | 0.24 ± 0.01 | 0.19 ± 0.02 | 0.05 ± 0.00 | 0.04 ± 0.01 | 0.10 ± 0.01 | 0.08 ± 0.00 |
| 2140 | trans-Caffeic acid | 0.06 ± 0.00 | 0.05 ± 0.00 | 0.22 ± 0.01 | 0.18 ± 0.01 | 0.08 ± 0.01 | 0.06 ± 0.00 | 0.12 ± 0.01 | 0.09 ± 0.01 | 0.15 ± 0.01 | 0.12 ± 0.02 | 0.08 ± 0.00 | 0.06 ± 0.00 | 0.09 ± 0.01 | 0.07 ± 0.00 | 0.05 ± 0.00 | 0.04 ± 0.00 |
| 2254 | trans-Sinapic acid | 0.13 ± 0.01 | 0.10 ± 0.00 | 0.11 ± 0.01 | 0.09 ± 0.01 | 0.11 ± 0.01 | 0.08 ± 0.00 | 0.09 ± 0.00 | 0.07 ± 0.00 | 0.04 ± 0.00 | 0.03 ± 0.00 | 0.05 ± 0.00 | 0.04 ± 0.00 | 0.08 ± 0.01 | 0.06 ± 0.01 | 0.10 ± 0.01 | 0.08 ± 0.00 |
| 3191 | Chlorogenic acid | 4.96 ± 0.03 | 3.91 ± 0.03 | 6.27 ± 0.05 | 4.94 ± 0.04 | 2.88 ± 0.03 | 2.27 ± 0.04 | 1.48 ± 0.02 | 1.17 ± 0.03 | 4.40 ± 0.04 | 3.48 ± 0.04 | 3.79 ± 0.04 | 2.99 ± 0.04 | 2.14 ± 0.03 | 1.69 ± 0.05 | 2.40 ± 0.04 | 1.89 ± 0.03 |
| Name | RIlit | Ricalc | Filina | Gergana | Ufo 4 | Laskava | July Lady | Flat Queen | Evmolpiya | Morsiani 90 | ||||||||
|---|---|---|---|---|---|---|---|---|---|---|---|---|---|---|---|---|---|---|
| WF | FP | WF | FP | WF | FP | WF | FP | WF | FP | WF | FP | WF | FP | WF | FP | |||
| Aldehydes | ||||||||||||||||||
| Pentanal | 738 | 741 | 0.77 ± 0.09 | 0.69 ± 0.09 | 1.22 ± 0.15 | 1.10 ± 0.14 | 0.28 ± 0.03 | 0.25 ± 0.03 | 1.25 ± 0.15 | 1.13 ± 0.14 | 1.02 ± 0.13 | 0.92 ± 0.11 | 1.70 ± 0.21 | 1.53 ± 0.19 | 0.88 ± 0.11 | 0.80 ± 0.1 | 1.09 ± 0.13 | 0.98 ± 0.12 |
| Hexanal | 800 | 798 | 2.14 ± 0.26 | 1.93 ± 0.24 | 5.88 ± 0.73 | 5.29 ± 0.65 | 3.51 ± 0.43 | 3.16 ± 0.39 | 4.85 ± 0.6 | 4.36 ± 0.54 | 6.84 ± 0.84 | 6.15 ± 0.76 | 2.95 ± 0.36 | 2.65 ± 0.33 | 2.47 ± 0.3 | 2.22 ± 0.27 | 5.13 ± 0.63 | 4.61 ± 0.57 |
| (E)-2-Hexenal | 849 | 850 | 3.12 ± 0.38 | 2.81 ± 0.35 | 4.20 ± 0.52 | 3.78 ± 0.47 | 1.48 ± 0.18 | 1.34 ± 0.16 | 6.10 ± 0.75 | 5.49 ± 0.68 | 2.25 ± 0.28 | 2.02 ± 0.25 | 4.83 ± 0.6 | 4.35 ± 0.54 | 3.59 ± 0.44 | 3.23 ± 0.4 | 5.04 ± 0.62 | 4.54 ± 0.56 |
| Heptanal | 907 | 909 | 4.38 ± 0.54 | 3.94 ± 0.49 | 1.55 ± 0.19 | 1.39 ± 0.17 | 1.74 ± 0.21 | 1.57 ± 0.19 | 1.26 ± 0.16 | 1.13 ± 0.14 | 1.50 ± 0.19 | 1.35 ± 0.17 | 2.35 ± 0.29 | 2.11 ± 0.26 | 3.30 ± 0.41 | 2.97 ± 0.37 | 1.38 ± 0.17 | 1.24 ± 0.15 |
| Benzaldehyde * | 948 | 946 | 0.79 ± 0.1 | 0.71 ± 0.09 | 0.51 ± 0.06 | 0.46 ± 0.06 | 0.58 ± 0.07 | 0.52 ± 0.06 | 0.53 ± 0.07 | 0.47 ± 0.06 | 0.45 ± 0.06 | 0.41 ± 0.05 | 0.71 ± 0.09 | 0.64 ± 0.08 | 0.90 ± 0.11 | 0.81 ± 0.1 | 0.46 ± 0.06 | 0.41 ± 0.05 |
| (E)-2-Heptenal | 960 | 960 | 0.56 ± 0.07 | 0.50 ± 0.06 | 0.36 ± 0.05 | 0.33 ± 0.04 | 1.80 ± 0.22 | 1.62 ± 0.2 | 1.64 ± 0.2 | 1.47 ± 0.18 | 1.57 ± 0.19 | 1.41 ± 0.17 | 0.51 ± 0.06 | 0.46 ± 0.06 | 0.64 ± 0.08 | 0.58 ± 0.07 | 1.42 ± 0.18 | 1.28 ± 0.16 |
| Octanal | 999 | 1000 | 1.17 ± 0.14 | 1.05 ± 0.13 | 0.77 ± 0.09 | 0.69 ± 0.09 | 0.86 ± 0.11 | 0.78 ± 0.1 | 0.79 ± 0.1 | 0.71 ± 0.09 | 0.75 ± 0.09 | 0.68 ± 0.08 | 1.06 ± 0.13 | 0.96 ± 0.12 | 1.35 ± 0.17 | 1.21 ± 0.15 | 0.68 ± 0.08 | 0.61 ± 0.08 |
| (E)-2-Octenal | 1051 | 1047 | 1.57 ± 0.19 | 1.42 ± 0.17 | 1.03 ± 0.13 | 0.93 ± 0.11 | 0.64 ± 0.08 | 0.58 ± 0.07 | 3.59 ± 0.44 | 3.23 ± 0.4 | 2.43 ± 0.3 | 2.19 ± 0.27 | 1.43 ± 0.18 | 1.29 ± 0.16 | 1.81 ± 0.22 | 1.63 ± 0.2 | 3.12 ± 0.38 | 2.81 ± 0.35 |
| 2-methyl-Benzaldehyde | 1070 | 1073 | 0.92 ± 0.11 | 0.83 ± 0.1 | 0.60 ± 0.07 | 0.54 ± 0.07 | 0.59 ± 0.07 | 0.53 ± 0.07 | 1.88 ± 0.23 | 1.69 ± 0.21 | 0.51 ± 0.06 | 0.46 ± 0.06 | 0.83 ± 0.1 | 0.75 ± 0.09 | 1.06 ± 0.13 | 0.95 ± 0.12 | 1.64 ± 0.2 | 1.47 ± 0.18 |
| 4-methyl-Benzaldehyde * | 1084 | 1085 | 0.26 ± 0.03 | 0.23 ± 0.03 | 0.17 ± 0.02 | 0.15 ± 0.02 | 1.58 ± 0.2 | 1.42 ± 0.18 | 1.44 ± 0,18 | 1.29 ± 0.16 | 1.38 ± 0.17 | 1.24 ± 0.15 | 0.24 ± 0.03 | 0.21 ± 0.03 | 0.30 ± 0.04 | 0.27 ± 0.03 | 1.25 ± 0.15 | 1.13 ± 0.14 |
| Nonanal | 1102 | 1104 | 4.28 ± 0.53 | 3.85 ± 0.48 | 2.32 ± 0.29 | 2.09 ± 0.26 | 2.61 ± 0.32 | 2.35 ± 0.29 | 2.19 ± 0.27 | 1.97 ± 0.24 | 2.00 ± 0.25 | 1.80 ± 0.22 | 1.59 ± 0.2 | 1.43 ± 0.18 | 1.62 ± 0,2 | 1.46 ± 0.18 | 2.06 ± 0.25 | 1.86 ± 0.23 |
| (E)-2-Nonenal | 1160 | 1159 | 1.72 ± 0.21 | 1.55 ± 0.19 | 1.13 ± 0.14 | 1.02 ± 0.13 | 2.66 ± 0.33 | 2.40 ± 0.3 | 2.42 ± 0.3 | 2.18 ± 0.27 | 2.13 ± 0.26 | 1.92 ± 0.24 | 1.36 ± 0.17 | 1.22 ± 0.15 | 1.98 ± 0.24 | 1.78 ± 0.22 | 2.10 ± 0.26 | 1.89 ± 0.23 |
| Decanal | 1204 | 1205 | 0.42 ± 0.05 | 0.38 ± 0.05 | 0.28 ± 0.03 | 0.25 ± 0.03 | 0.31 ± 0.04 | 0.28 ± 0.03 | 0.28 ± 0.04 | 0.26 ± 0.03 | 0.27 ± 0.03 | 0.25 ± 0.03 | 0.39 ± 0.05 | 0.35 ± 0.04 | 0.49 ± 0.06 | 0.44 ± 0.05 | 0.25 ± 0.03 | 0.22 ± 0.03 |
| (E)-2-Decenal | 1250 | 1253 | 0.35 ± 0.04 | 0.53 ± 0.07 | 0.23 ± 0.03 | 0.20 ± 0.03 | 0.65 ± 0.08 | 0.58 ± 0.07 | 1.50 ± 0.18 | 1.35 ± 0.17 | 1.43 ± 0.18 | 1.29 ± 0.16 | 0.31 ± 0.04 | 0.28 ± 0.03 | 0.40 ± 0.05 | 0.36 ± 0.04 | 1.30 ± 0.16 | 1.17 ± 0.14 |
| Ketones | ||||||||||||||||||
| 3-Octanone | 975 | 977 | 0.78 ± 0.1 | 0.86 ± 0.11 | 0.51 ± 0.06 | 0.56 ± 0.07 | 0.58 ± 0.07 | 0.63 ± 0.08 | 0.27 ± 0.03 | 0.30 ± 0.04 | 0.37 ± 0.05 | 0.40 ± 0.05 | 0.71 ± 0.09 | 0.78 ± 0.1 | 0.90 ± 0.11 | 0.99 ± 0.12 | 0.45 ± 0.06 | 0.50 ± 0.06 |
| 2-Octanone | 991 | 992 | 0.61 ± 0.08 | 0.67 ± 0.08 | 0.40 ± 0.05 | 0.44 ± 0.05 | 0.45 ± 0.06 | 0.50 ± 0.06 | 0.15 ± 0.02 | 0.17 ± 0.02 | 0.39 ± 0.05 | 0.43 ± 0.05 | 0.56 ± 0.07 | 0.61 ± 0.08 | 0.70 ± 0.09 | 0.77 ± 0.1 | 0.36 ± 0.04 | 0.39 ± 0.05 |
| γ-hexalactone | 1045 | 1045 | 0.32 ± 0.04 | 0.35 ± 0.04 | 0.21 ± 0.03 | 0.23 ± 0.03 | 0.24 ± 0.03 | 0.26 ± 0.03 | 0.46 ± 0.06 | 0.51 ± 0.06 | 0.12 ± 0.01 | 0.13 ± 0.02 | 0.29 ± 0.04 | 0.32 ± 0.04 | 0.37 ± 0.05 | 0.40 ± 0.05 | 0.19 ± 0.02 | 0.20 ± 0.03 |
| 2-Nonanone * | 1090 | 1088 | 0.70 ± 0.09 | 0.77 ± 0.1 | 0.46 ± 0.06 | 0.51 ± 0.06 | 0.52 ± 0.06 | 0.57 ± 0.07 | 0.16 ± 0.02 | 0.17 ± 0.02 | 0.40 ± 0.05 | 0.44 ± 0.05 | 0.64 ± 0.08 | 0.70 ± 0.09 | 0.81 ± 0.1 | 0.89 ± 0.11 | 0.41 ± 0.05 | 0.45 ± 0.06 |
| γ-octalactone | 1250 | 1251 | 1.95 ± 0.24 | 2.15 ± 0.27 | 1.28 ± 0.16 | 1.41 ± 0.17 | 0.63 ± 0.08 | 0.70 ± 0.09 | 3.08 ± 0.38 | 3.39 ± 0.42 | 2.46 ± 0.3 | 2.71 ± 0.33 | 1.78 ± 0.22 | 1.95 ± 0.24 | 1.15 ± 0.14 | 1.26 ± 0.16 | 2.24 ± 0.28 | 2.46 ± 0.3 |
| γ-decalactone | 1461 | 1464 | 1.22 ± 0.15 | 1.34 ± 0.17 | 1.59 ± 0.2 | 1.75 ± 0.22 | 1.79 ± 0.22 | 1.97 ± 0.24 | 1.63 ± 0.2 | 1.79 ± 0.22 | 1.26 ± 0.16 | 1.38 ± 0.17 | 1.11 ± 0.14 | 1.22 ± 0.15 | 1.40 ± 0.17 | 1.54 ± 0.19 | 1.42 ± 0.17 | 1.56 ± 0.19 |
| γ-dodecalactone | 1673 | 1675 | 1.62 ± 0.2 | 1.78 ± 0.22 | 2.65 ± 0.33 | 2.91 ± 0.36 | 4.40 ± 0.54 | 4.84 ± 0.6 | 2.00 ± 0.25 | 2.20 ± 0.27 | 2.88 ± 0.36 | 3.17 ± 0.39 | 1.47 ± 0.18 | 1.62 ± 0.2 | 1.86 ± 0.23 | 2.05 ± 0.25 | 3.48 ± 0.43 | 3.83 ± 0.47 |
| Alcohols | ||||||||||||||||||
| Pentanol | 770 | 772 | 0.98 ± 0.12 | 1.08 ± 0.13 | 1.18 ± 0.15 | 1.29 ± 0.16 | 1.33 ± 0.16 | 1.46 ± 0.18 | 1.21 ± 0.15 | 1.33 ± 0.16 | 1.11 ± 0.14 | 1.22 ± 0.15 | 1.63 ± 0.2 | 1.80 ± 0.22 | 2.51 ± 0.31 | 2.76 ± 0.34 | 1.05 ± 0.13 | 1.15 ± 0.14 |
| Hexanol * | 851 | 848 | 0.30 ± 0.04 | 0.33 ± 0.04 | 0.36 ± 0.04 | 0.39 ± 0.05 | 0.40 ± 0.05 | 0.44 ± 0.05 | 0.15 ± 0.02 | 0.16 ± 0.02 | 0.35 ± 0.04 | 0.38 ± 0.05 | 0.49 ± 0.06 | 0.54 ± 0.07 | 0.63 ± 0.08 | 0.69 ± 0.08 | 0.32 ± 0.04 | 0.35 ± 0.04 |
| Heptanol | 920 | 921 | 0.44 ± 0.05 | 0.49 ± 0.06 | 0.53 ± 0.07 | 0.59 ± 0.07 | 0.60 ± 0.07 | 0.66 ± 0.08 | 0.55 ± 0.07 | 0.60 ± 0.07 | 0.52 ± 0.06 | 0.57 ± 0.07 | 0.74 ± 0.09 | 0.81 ± 0.1 | 0.94 ± 0.12 | 1.03 ± 0.13 | 0.47 ± 0.06 | 0.52 ± 0.06 |
| Benzyl Alchool * | 1035 | 1035 | 0.15 ± 0.02 | 0.17 ± 0.02 | 0.19 ± 0.02 | 0.20 ± 0.03 | 1.13 ± 0.14 | 1.25 ± 0.15 | 1.03 ± 0.13 | 1.13 ± 0.14 | 0.99 ± 0.12 | 1.08 ± 0.13 | 0.26 ± 0.03 | 0.28 ± 0.03 | 0.32 ± 0.04 | 0.36 ± 0.04 | 0.90 ± 0.11 | 0.99 ± 0.12 |
| Nonanol | 1149 | 1150 | 0.82 ± 0.1 | 0.90 ± 0.11 | 0.98 ± 0.12 | 1.08 ± 0.13 | 1.10 ± 0.14 | 1.22 ± 0.15 | 0.43 ± 0.05 | 0.47 ± 0.06 | 0.96 ± 0.12 | 1.06 ± 0.13 | 1.36 ± 0.17 | 1.50 ± 0.18 | 1.72 ± 0.21 | 1.89 ± 0.23 | 0.87 ± 0.11 | 0.96 ± 0.12 |
| Acids | ||||||||||||||||||
| Butanoic acid | 759 | 760 | 1.59 ± 0.2 | 1.75 ± 0.22 | 1.43 ± 0.18 | 1.58 ± 0.19 | 2.64 ± 0.33 | 2.90 ± 0.36 | 3.31 ± 0.41 | 3.64 ± 0.45 | 3.17 ± 0.39 | 3.48 ± 0.43 | 1.99 ± 0.25 | 2.19 ± 0.27 | 2.52 ± 0.31 | 2.77 ± 0.34 | 2.88 ± 0.36 | 3.17 ± 0.39 |
| 2-methyl-Pentanoic acid | 926 | 924 | 1.41 ± 0.17 | 1.56 ± 0.19 | 2.86 ± 0.35 | 3.14 ± 0.39 | 2.22 ± 0.27 | 2.44 ± 0.3 | 2.93 ± 0.36 | 3.22 ± 0.4 | 2.80 ± 0.35 | 3.08 ± 0.38 | 1.77 ± 0.22 | 1.95 ± 0.24 | 2.24 ± 0.28 | 2.46 ± 0.30 | 2.55 ± 0.31 | 2.80 ± 0.35 |
| Hexanoic acid | 964 | 966 | 2.08 ± 0.26 | 2.28 ± 0.28 | 4.04 ± 0.5 | 4.44 ± 0.55 | 5.53 ± 0.68 | 6.08 ± 0.75 | 1.34 ± 0.17 | 1.48 ± 0.18 | 6.54 ± 0.81 | 7.20 ± 0.89 | 2.59 ± 0.32 | 2.85 ± 0.35 | 3.28 ± 0.41 | 3.61 ± 0.45 | 3.95 ± 0.49 | 4.34 ± 0.54 |
| Octanoic acid | 1165 | 1166 | 1.39 ± 0.17 | 1.53 ± 0.19 | 1.25 ± 0.15 | 1.38 ± 0.17 | 2.80 ± 0.35 | 3.08 ± 0.38 | 2.55 ± 0.31 | 2.80 ± 0.16 | 2.44 ± 0.3 | 2.68 ± 0.33 | 1.74 ± 0.21 | 1.91 ± 0.24 | 2.20 ± 0.27 | 2.42 ± 0.3 | 2.21 ± 0.27 | 2.44 ± 0.3 |
| Nonanoic acid | 1270 | 1272 | 2.39 ± 0.29 | 2.62 ± 0.32 | 2.15 ± 0.27 | 2.36 ± 0.29 | 1.42 ± 0.18 | 1.56 ± 0.19 | 1.32 ± 0.16 | 1.45 ± 0.18 | 2.10 ± 0.26 | 2.31 ± 0.29 | 2.98 ± 0.37 | 3.28 ± 0.4 | 3.77 ± 0.47 | 4.15 ± 0.51 | 1.91 ± 0.24 | 2.10 ± 0.26 |
| n-Decanoic acid | 1367 | 1368 | 2.03 ± 0.25 | 2.23 ± 0.28 | 1.83 ± 0.23 | 2.01 ± 0.25 | 1.06 ± 0.13 | 1.16 ± 0.14 | 1.18 ± 0.15 | 1.29 ± 0.16 | 1.79 ± 0.22 | 1.97 ± 0.24 | 2.53 ± 0.31 | 2.79 ± 0.34 | 3.21 ± 0.4 | 3.53 ± 0.44 | 1.63 ± 0.2 | 1.79 ± 0.22 |
| Dodecanoic acid | 1558 | 1559 | 2.60 ± 0.32 | 2.86 ± 0.35 | 2.34 ± 0.29 | 2.57 ± 0.32 | 1.64 ± 0.2 | 1.80 ± 0.22 | 1.30 ± 0.16 | 1.43 ± 0.18 | 2.29 ± 0.28 | 2.52 ± 0.31 | 3.25 ± 0.4 | 3.57 ± 0.44 | 2.11 ± 0.26 | 2.32 ± 0.29 | 2.08 ± 0.26 | 2.29 ± 0.28 |
| n-Hexadecanoic acid * | 1960 | 1960 | 1.04 ± 0.13 | 1.14 ± 0.14 | 0.93 ± 0.12 | 1.03 ± 0.13 | 0.61 ± 0.07 | 0.67 ± 0.08 | 0.54 ± 0.07 | 0.59 ± 0.07 | 0.91 ± 0.11 | 1.01 ± 0.12 | 1.30 ± 0.16 | 1.43 ± 0.18 | 1.64 ± 0.2 | 1.80 ± 0.22 | 0.83 ± 0.1 | 0.91 ± 0.11 |
| Esters | ||||||||||||||||||
| Ethyl acetate * | 607 | 610 | 1.76 ± 0.22 | 1.59 ± 0.2 | 1.95 ± 0.24 | 1.75 ± 0.22 | 2.19 ± 0.27 | 1.97 ± 0.24 | 1.99 ± 0.25 | 1.80 ± 0.22 | 1.91 ± 0.24 | 1.72 ± 0.21 | 1.60 ± 0.2 | 1.44 ± 0.18 | 2.03 ± 0.25 | 1.83 ± 0.23 | 1.73 ± 0.21 | 1.56 ± 0.19 |
| Ethyl pentanoate | 903 | 905 | 1.42 ± 0.17 | 1.27 ± 0.16 | 1.72 ± 0.21 | 1.55 ± 0.19 | 1.94 ± 0.24 | 1.74 ± 0.22 | 1.76 ± 0.22 | 1.58 ± 0.2 | 1.68 ± 0.21 | 1.52 ± 0.19 | 1.29 ± 0.16 | 1.16 ± 0.14 | 1.63 ± 0.2 | 1.47 ± 0.18 | 1.53 ± 0.19 | 1.38 ± 0.17 |
| Ethyl tiglate | 940 | 938 | 5.02 ± 0.62 | 4.52 ± 0.56 | 3.43 ± 0.42 | 3.09 ± 0.38 | 3.86 ± 0.48 | 3.48 ± 0.43 | 3.51 ± 0.43 | 3.16 ± 0.39 | 3.36 ± 0.41 | 3.02 ± 0.37 | 2.76 ± 0.34 | 2.49 ± 0.31 | 4.02 ± 0.5 | 3.62 ± 0.45 | 3.06 ± 0.38 | 2.75 ± 0.34 |
| Ethyl hexanoate | 998 | 886 | 4.39 ± 0.54 | 3.95 ± 0.49 | 5.05 ± 0.62 | 4.54 ± 0.56 | 1.75 ± 0.22 | 1.58 ± 0.19 | 3.19 ± 0.39 | 2.87 ± 0.35 | 1.52 ± 0.19 | 1.37 ± 0.17 | 1.99 ± 0.25 | 1.79 ± 0.22 | 2.05 ± 0.25 | 1.85 ± 0.23 | 4.14 ± 0.51 | 3.72 ± 0.46 |
| Ethyl Heptanoate | 1096 | 1097 | 2.29 ± 0.28 | 2.06 ± 0.25 | 1.50 ± 0.19 | 1.35 ± 0.17 | 1.69 ± 0.21 | 1.52 ± 0.19 | 1.54 ± 0.19 | 1.38 ± 0.17 | 1.47 ± 0.18 | 1.32 ± 0.16 | 2.08 ± 0.26 | 1.88 ± 0.23 | 2.64 ± 0.33 | 2.37 ± 0.29 | 1.34 ± 0.16 | 1.20 ± 0.15 |
| Ethyl Benzoate | 1170 | 1173 | 3.94 ± 0.49 | 3.54 ± 0.44 | 2.58 ± 0.32 | 2.32 ± 0.29 | 2.90 ± 0.36 | 2.61 ± 0.32 | 1.63 ± 0.2 | 1.47 ± 0.18 | 2.52 ± 0.31 | 2.27 ± 0.28 | 3.58 ± 0.44 | 3.22 ± 0.4 | 1.23 ± 0.15 | 1.10 ± 0.14 | 2.30 ± 0.28 | 2.07 ± 0.26 |
| Ethyl Octanoate | 1195 | 1198 | 2.25 ± 0.28 | 2.02 ± 0.25 | 2.19 ± 0.27 | 1.97 ± 0.24 | 2.47 ± 0.3 | 2.22 ± 0.27 | 2.03 ± 0.25 | 1.82 ± 0.23 | 1.81 ± 0.22 | 1.63 ± 0.2 | 3.04 ± 0.38 | 2.74 ± 0.34 | 2.58 ± 0.32 | 2.32 ± 0.29 | 1.95 ± 0.24 | 1.76 ± 0.22 |
| Methyl Nonanoate * | 1226 | 1225 | 1.87 ± 0.23 | 1.68 ± 0.21 | 2.81 ± 0.35 | 2.53 ± 0.31 | 0.96 ± 0.12 | 0.87 ± 0.11 | 2.88 ± 0.36 | 2.59 ± 0.32 | 2.75 ± 0.34 | 2.48 ± 0.31 | 1.70 ± 0.21 | 1.53 ± 0.19 | 2.15 ± 0.27 | 1.93 ± 0.24 | 1.50 ± 0.19 | 1.35 ± 0.17 |
| Ethyl oct-(2E)-enoate | 1242 | 1240 | 1.71 ± 0.21 | 1.54 ± 0.19 | 1.12 ± 0.14 | 1.01 ± 0.12 | 1.26 ± 0.16 | 1.14 ± 0.14 | 1.15 ± 0.14 | 1.03 ± 0.13 | 1.01 ± 0.12 | 0.91 ± 0.11 | 1.55 ± 0.19 | 1.40 ± 0.17 | 0.87 ± 0.11 | 0.78 ± 0.1 | 1.00 ± 0.12 | 0.90 ± 0.11 |
| 1-Octen-3-yl-butanoate | 1280 | 1280 | 2.41 ± 0.3 | 2.17 ± 0.27 | 1.58 ± 0.19 | 1.42 ± 0.18 | 0.68 ± 0.08 | 0.61 ± 0.08 | 1.61 ± 0.2 | 1.45 ± 0.18 | 1.45 ± 0.18 | 1.31 ± 0.16 | 2.19 ± 0.27 | 1.97 ± 0.24 | 1.67 ± 0.21 | 1.50 ± 0.19 | 1.40 ± 0.17 | 1.26 ± 0.16 |
| Methyl Decanoate | 1320 | 1322 | 1.28 ± 0.16 | 1.15 ± 0.14 | 0.84 ± 0.1 | 0.76 ± 0.09 | 0.79 ± 0.1 | 0.71 ± 0.09 | 0.72 ± 0.09 | 0.65 ± 0.08 | 0.69 ± 0.08 | 0.62 ± 0.08 | 1.16 ± 0.14 | 1.05 ± 0.13 | 1.47 ± 0.18 | 1.33 ± 0.16 | 0.62 ± 0.08 | 0.56 ± 0.07 |
| Benzyl butanoate | 1344 | 1345 | 1.37 ± 0.17 | 1.23 ± 0.15 | 2.48 ± 0.31 | 2.23 ± 0.28 | 0.84 ± 0.1 | 0.75 ± 0.09 | 0.76 ± 0.09 | 0.68 ± 0.08 | 0.73 ± 0.09 | 0.65 ± 0.08 | 1.24 ± 0.15 | 1.12 ± 0.14 | 0.47 ± 0.06 | 0.43 ± 0.05 | 0.66 ± 0.08 | 0.59 ± 0.07 |
| (2E)-Octenyl butanoate | 1388 | 1385 | 1.79 ± 0.22 | 1.61 ± 0.2 | 1.17 ± 0.14 | 1.06 ± 0.13 | 1.32 ± 0.16 | 1.19 ± 0.15 | 1.20 ± 0.15 | 1.08 ± 0.13 | 1.15 ± 0.14 | 1.04 ± 0.13 | 1.63 ± 0.2 | 1.47 ± 0.18 | 2.06 ± 0.25 | 1.86 ± 0.23 | 1.05 ± 0.13 | 0.94 ± 0.12 |
| Linalool butanoate | 1423 | 1425 | 1.31 ± 0.16 | 1.17 ± 0.15 | 2.30 ± 0.28 | 2.07 ± 0.26 | 1.49 ± 0.18 | 1.34 ± 0.17 | 2.35 ± 0.29 | 2.12 ± 0.26 | 2.12 ± 0.26 | 1.91 ± 0.24 | 3.19 ± 0.39 | 2.87 ± 0.35 | 1.50 ± 0.19 | 1.35 ± 0.17 | 2.04 ± 0.25 | 1.84 ± 0.23 |
| 2-Phenyl ethyl butanoate | 1435 | 1436 | 3.02 ± 0.37 | 2.72 ± 0.34 | 1.98 ± 0.24 | 1.78 ± 0.22 | 2.23 ± 0.28 | 2.01 ± 0.25 | 2.03 ± 0.25 | 1.82 ± 0.23 | 1.94 ± 0.24 | 1.74 ± 0.22 | 2.75 ± 0.34 | 2.47 ± 0.31 | 3.47 ± 0.43 | 3.13 ± 0.39 | 1.76 ± 0.22 | 1.59 ± 0.2 |
| 2-Phenyl propyl butanoate | 1482 | 1480 | 2.05 ± 0.25 | 1.84 ± 0.23 | 1.34 ± 0.17 | 1.21 ± 0.15 | 2.71 ± 0.33 | 2.44 ± 0.3 | 1.37 ± 0.17 | 1.23 ± 0.15 | 1.31 ± 0.16 | 1.18 ± 0.15 | 1.86 ± 0.23 | 1.67 ± 0.21 | 2.35 ± 0.29 | 2.12 ± 0.26 | 1.19 ± 0.15 | 1.07 ± 0.13 |
| Hydrocarbones | ||||||||||||||||||
| Undecane * | 1098 | 1095 | 1.17 ± 0.14 | 1.29 ± 0.16 | 0.77 ± 0.09 | 0.84 ± 0.1 | 0.86 ± 0.11 | 0.95 ± 0.12 | 0.58 ± 0.07 | 0.64 ± 0.08 | 0.48 ± 0.06 | 0.52 ± 0.06 | 1.06 ± 0.13 | 1.17 ± 0.14 | 0.25 ± 0.03 | 0.27 ± 0.03 | 0.68 ± 0.08 | 0.75 ± 0.09 |
| Dodecane * | 1200 | 1202 | 1.21 ± 0.15 | 1.33 ± 0.16 | 1.37 ± 0.17 | 1.51 ± 0.19 | 1.54 ± 0.19 | 1.70 ± 0.21 | 1.40 ± 0.17 | 1.87 ± 0.23 | 1.30 ± 0.16 | 1.43 ± 0.18 | 1.51 ± 0.19 | 1.66 ± 0.2 | 0.81 ± 0.1 | 0.89 ± 0.11 | 1.22 ± 0.15 | 1.34 ± 0.17 |
| Tridecane * | 1302 | 1304 | 0.36 ± 0.05 | 0.54 ± 0.07 | 1.82 ± 0.23 | 2.01 ± 0.25 | 2.05 ± 0.25 | 2.26 ± 0.28 | 0.77 ± 0.09 | 0.84 ± 0.1 | 1.58 ± 0.19 | 1.74 ± 0.21 | 0.33 ± 0.04 | 0.36 ± 0.05 | 0.42 ± 0.05 | 0.46 ± 0.06 | 1.62 ± 0.2 | 1.79 ± 0.22 |
| Tetradecane * | 1400 | 1401 | 1.72 ± 0.21 | 1.90 ± 0.23 | 2.43 ± 0.3 | 2.67 ± 0.33 | 2.25 ± 0.28 | 2.48 ± 0.31 | 1.39 ± 0.17 | 1.65 ± 0.2 | 1.04 ± 0.13 | 1.14 ± 0.14 | 2.03 ± 0.25 | 2.24 ± 0.28 | 1.14 ± 0.14 | 1.25 ± 0.15 | 2.16 ± 0.27 | 2.38 ± 0.29 |
| Pentadecane * | 1497 | 1495 | 1.06 ± 0.13 | 1.22 ± 0.15 | 0.70 ± 0.09 | 0.77 ± 0.09 | 0.78 ± 0.1 | 0.86 ± 0.11 | 0.71 ± 0.09 | 0.88 ± 0.11 | 0.68 ± 0.08 | 0.75 ± 0.09 | 0.97 ± 0.12 | 1.06 ± 0.13 | 0.67 ± 0.08 | 0.74 ± 0.09 | 0.62 ± 0.08 | 0.68 ± 0.08 |
| Hexadecane * | 1600 | 1601 | 0.58 ± 0.07 | 0.63 ± 0.08 | 0.38 ± 0.05 | 0.41 ± 0.05 | 0.42 ± 0.05 | 0.47 ± 0.06 | 0.39 ± 0.05 | 0.44 ± 0.05 | 0.24 ± 0.03 | 0.26 ± 0.03 | 0.52 ± 0.06 | 0.58 ± 0.07 | 0.66 ± 0.08 | 0.73 ± 0.09 | 0.34 ± 0.04 | 0.37 ± 0.05 |
| Heptadecane * | 1701 | 1700 | 0.93 ± 0.12 | 1.10 ± 0.14 | 0.61 ± 0.08 | 0.67 ± 0.08 | 0.69 ± 0.08 | 0.76 ± 0.09 | 0.28 ± 0.03 | 0.35 ± 0.04 | 0.46 ± 0.06 | 0.51 ± 0.06 | 0.85 ± 0.1 | 0.93 ± 0.12 | 1.07 ± 0.13 | 1.18 ± 0.15 | 0.54 ± 0.07 | 0.60 ± 0.07 |
| Terpenes | ||||||||||||||||||
| β-Myrcene * | 980 | 985 | 1.24 ± 0.15 | 1.46 ± 0.18 | 2.60 ± 0.32 | 2.92 ± 0.36 | 1.00 ± 0.12 | 1.10 ± 0.14 | 2.36 ± 0.29 | 2.60 ± 0.32 | 0.77 ± 0.09 | 0.87 ± 0.11 | 1.61 ± 0.2 | 1.77 ± 0.22 | 0.44 ± 0.05 | 0.47 ± 0.06 | 1.36 ± 0.17 | 1.50 ± 0.19 |
| p-Cymene | 1018 | 1020 | 0.17 ± 0.02 | 0.19 ± 0.02 | 1.10 ± 0.14 | 1.35 ± 0.17 | 1.25 ± 0.15 | 1.38 ± 0.17 | 0.40 ± 0.05 | 0.44 ± 0.05 | 0.70 ± 0.09 | 0.77 ± 0.1 | 1.75 ± 0.22 | 1.93 ± 0.24 | 0.20 ± 0.02 | 0.21 ± 0.03 | 0.99 ± 0.12 | 1.09 ± 0.13 |
| Limonene * | 1024 | 1022 | 0.72 ± 0.09 | 0.80 ± 0.1 | 1.50 ± 0.19 | 1.65 ± 0.2 | 3.58 ± 0.44 | 3.94 ± 0.49 | 1.64 ± 0.2 | 1.80 ± 0.22 | 2.21 ± 0.27 | 2.43 ± 0.3 | 0.66 ± 0.08 | 0.72 ± 0.09 | 0.86 ± 0.11 | 0.95 ± 0.12 | 1.83 ± 0.23 | 2.02 ± 0.25 |
| (Z)-β-Ocimene | 1035 | 1036 | 0.87 ± 0.11 | 0.96 ± 0.12 | 0.57 ± 0.07 | 0.63 ± 0.08 | 0.64 ± 0.08 | 0.71 ± 0.09 | 0.28 ± 0.03 | 0.31 ± 0.04 | 0.56 ± 0.07 | 0.61 ± 0.08 | 0.79 ± 0.1 | 0.88 ± 0.11 | 1.00 ± 0.12 | 1.10 ± 0.14 | 0.51 ± 0.06 | 0.56 ± 0.07 |
| (E)-β-Ocimene * | 1042 | 1041 | 1.56 ± 0.19 | 1.71 ± 0.21 | 1.02 ± 0.13 | 1.12 ± 0.14 | 1.15 ± 0.14 | 1.26 ± 0.16 | 1.00 ± 0.12 | 1.09 ± 0.14 | 0.74 ± 0.09 | 0.82 ± 0.1 | 1.42 ± 0.17 | 1.56 ± 0.19 | 1.82 ± 0.22 | 2.00 ± 0.25 | 0.91 ± 0.11 | 1.00 ± 0.12 |
| Linalol | 1093 | 1094 | 2.44 ± 0.3 | 2.74 ± 0.34 | 1.95 ± 0.24 | 2.15 ± 0.27 | 2.20 ± 0.27 | 2.42 ± 0.3 | 1.63 ± 0.2 | 1.79 ± 0.22 | 1.79 ± 0.22 | 1.97 ± 0.24 | 1.22 ± 0.15 | 1.34 ± 0.17 | 2.03 ± 0.25 | 2.23 ± 0.28 | 1.47 ± 0.18 | 1.62 ± 0.2 |
| (Z)-β-Farnesene | 1440 | 1443 | 0.29 ± 0.04 | 0.32 ± 0.04 | 0.91 ± 0.11 | 1.00 ± 0.12 | 1.03 ± 0.13 | 1.13 ± 0.14 | 0.89 ± 0.11 | 0.97 ± 0.12 | 0.79 ± 0.1 | 0.87 ± 0.11 | 1.26 ± 0.16 | 1.39 ± 0.17 | 0.34 ± 0.04 | 0.37 ± 0.05 | 0.81 ± 0.1 | 0.89 ± 0.11 |
| (E)-β-Farnesene | 1452 | 1455 | 0.64 ± 0.08 | 0.87 ± 0.11 | 0.43 ± 0.05 | 0.48 ± 0.06 | 0.27 ± 0.03 | 0.30 ± 0.04 | 0.90 ± 0.11 | 1.02 ± 0.13 | 0.54 ± 0.07 | 0.60 ± 0.07 | 0.60 ± 0.07 | 0.66 ± 0.08 | 0.76 ± 0.09 | 0.84 ± 0.1 | 0.39 ± 0.05 | 0.42 ± 0.05 |
Publisher’s Note: MDPI stays neutral with regard to jurisdictional claims in published maps and institutional affiliations. |
© 2022 by the authors. Licensee MDPI, Basel, Switzerland. This article is an open access article distributed under the terms and conditions of the Creative Commons Attribution (CC BY) license (https://creativecommons.org/licenses/by/4.0/).
Share and Cite
Mihaylova, D.; Popova, A.; Dincheva, I. Pattern Recognition of Varieties of Peach Fruit and Pulp from Their Volatile Components and Metabolic Profile Using HS-SPME-GC/MS Combined with Multivariable Statistical Analysis. Plants 2022, 11, 3219. https://doi.org/10.3390/plants11233219
Mihaylova D, Popova A, Dincheva I. Pattern Recognition of Varieties of Peach Fruit and Pulp from Their Volatile Components and Metabolic Profile Using HS-SPME-GC/MS Combined with Multivariable Statistical Analysis. Plants. 2022; 11(23):3219. https://doi.org/10.3390/plants11233219
Chicago/Turabian StyleMihaylova, Dasha, Aneta Popova, and Ivayla Dincheva. 2022. "Pattern Recognition of Varieties of Peach Fruit and Pulp from Their Volatile Components and Metabolic Profile Using HS-SPME-GC/MS Combined with Multivariable Statistical Analysis" Plants 11, no. 23: 3219. https://doi.org/10.3390/plants11233219
APA StyleMihaylova, D., Popova, A., & Dincheva, I. (2022). Pattern Recognition of Varieties of Peach Fruit and Pulp from Their Volatile Components and Metabolic Profile Using HS-SPME-GC/MS Combined with Multivariable Statistical Analysis. Plants, 11(23), 3219. https://doi.org/10.3390/plants11233219

