Abstract
Plant miRNAs are a class of noncoding RNA with a length of 21–24 nt that play an important role in plant responses to biotic and abiotic stresses. Bacterial blight (BB) caused by Xanthomonas oryzae pv. oryzae (Xoo) is one of the most serious bacterial diseases in rice. Our previous work showed that osa-miR2118b/n was induced by Xoo infection. However, the biological function of miR2118 has not yet been characterized in experiments. Herein, we constructed MIR2118b OE, as well as single and double mutants of MIR2118b/n using CRISPR/Cas9. Further results showed that osa-MIR2118b OE plants exhibited longer lesion lengths than the wild type after Xoo inoculation, while MIR2118 CRISPR plants exhibited shorter lesion lengths than the wild type after Xoo inoculation. Co-transformation experiments in rice protoplasts indicated that osa-miR2118 negatively regulated the transcripts of three nucleotide-binding sites and leucine-rich repeat (NLR) genes (LOC_Os08g42700.1, LOC_Os01g05600.1, and LOC_Os12g37290.1) which are predicted target genes of miR2118, but not the mutated NLR genes with a 3 bp insertion at the center of the binding sites. The transcriptional level of the three NLR genes was reversed relative to osa-miR2118 in the MIR2118b OE and MIR2118b CRISPR plants. The above results demonstrate that osa-miR2118b/n negatively regulates the resistance to bacterial blight through negatively regulating several NLR genes.
1. Introduction
MicroRNAs (miRNAs) are non-coding RNA molecules 21–24 nucleotides in length [1,2]. They regulate plant growth responses and development [3,4,5] as well as participate in stress resistance and disease resistance [6,7,8] by cleaving complementary target gene mRNA and inhibiting the translation of a target gene or producing small interfering RNA to silence the target gene [9,10,11]. In Arabidopsis thaliana, miR156, miR172, miR171, and miR398 regulate the expression of target genes SPL3 (squamosa promoter binding-like3, SPL3), AP2 (apetala2, AP2), SCL4 (scarecrow-like4, SCL4), and CSD2 (Cu/Zn superoxide dismutases2, CSD2), respectively, by inhibiting translation [12,13,14,15,16,17].
miRNAs undergo various changes in expression to regulate the immune response when plants are infected by pathogens [18,19]. Ath-miR393 was the first miRNA reported to play a critical role in plant immune responses. In Arabidopsis thaliana, the pathogen-associated molecular pattern (PAMP) flg22 induces the accumulation of miR393. The targets of miR393 are F-box auxin receptors, such as TIR1, AFB2, and AFB3. The inhibition of auxin signaling is associated with enhanced disease resistance in plants because it induces PAMP-triggered immunity (PTI) in plants to resist pathogen infection [20]. Similar to miR393, both miR160 and miR167 can be induced by Pseudomonas syringae and flg22 to respond to biological stresses by regulating auxin signals [19,21,22]. However, the expression of other miRNAs, such as miR398a and miR773, decreases during pathogen invasion, thus abolishing the repression of target genes and activating plant PTI [23]. In addition to PTI, many miRNAs directly target the transcription of R genes and participate in effector-triggered immunity (ETI). It has been reported that some miRNAs can guide the cutting of R genes in Solanaceae, Legumes, and Arabidopsis, including miR482/miR2118 and miR6019/miR6020 [24,25,26,27].
The identification of miRNA in plants has been facilitated by RNA cloning, computer algorithm prediction, and high-throughput sequencing. And, the regulatory functions of miRNAs are involved in many biological processes. miRNAs are classified into different families based on their nucleotide sequence, and every family contains one or more members. miR2118 and miR482 have high homology, with partial sequence overlap [28]. Early studies classified them in the same semi-conserved superfamily, and they targeted members of different R gene families in tomatoes, potatoes, soybeans, and medicks to regulate disease resistance in plants [29,30,31]. However, their distribution in plants shows significant specificity, indicating that miR2118 and miR482 play different roles in immune defense in plants and have different effects. miR482 is downregulated during pathogen invasion, and thus abolishes the repression of the target gene and enhances disease resistance in plants [32,33]. Our previous study showed that osa-miR2118b/n of the miR2118 family in rice were induced by Xanthomonas oryzae pv. oryzae (Xoo) infection which causes the most serious bacterial disease, Bacterial Blight of Rice (BB), and no other members of the miR2118 family have changed significantly [34]. However, the biological function of miR2118 in disease resistance has not been identified through genetic experiments.
In this study, we constructed osa-MIR2118b overexpression (OE) plants, as well as single and double mutants of MIR2118b/n, through CRISPR/Cas9 technology. Furthermore, we carried out disease resistance analysis on MIR2118b OE and MIR2118b/n CRISPR materials, measured the expression of related genes, and validated the target genes of miR2118. This study verified the regulatory function of miR2118 against Xoo infection, and improved our understanding of the regulatory mechanisms of miRNAs in plant immune defense.
2. Results
2.1. MIR2118 CRISPR Homozygous Line Screening
Previous sRNA high-throughput sequencing showed that the expression of miR2118 was up-regulated in rice after Xoo infection, but only osa-miR2118b/n was specifically induced by Xoo infection [34]. Therefore, the CRISPR/Cas9 technique was used to specifically knock out the core regions of osa-miR2118b (Chr4: 21645323–21645344) and osa-miR2118n (Chr4: 21661532–21661553) to construct MIR2118b b CRISPR (b locus mutation), MIR2118n CRISPR c (n locus mutation), and MIR2118b/n CRISPR a (double mutations) rice. After the sequencing analysis, we obtained the MIR2118 CRISPR homozygous mutation lines (Table 1).
Table 1.
The information of MIR2118 CRISPR homozygous mutation lines.
2.2. MIR2118b OE Material Identification
We constructed a miRNA overexpression binary vector and obtained the MIR2118b OE rice under Nipponbare background. The expression level of mature miR2118 was measured using RT-qPCR. The results (Figure 1) showed that the mature miR2118 expression level was much higher in the overexpression plants (R118-5, R118-27, R118-31, and R118-32) than that in wild type, Nipponbare. Thus, R118-5, R118-27, R118-31, and R118-32 are overexpressing transgenic plants with stable osa-miR2118 accumulation.
Figure 1.
The relative expression of osa-miR2118 in MIR2118b OE plants. Nipponbare represents the nontransgenic wild-type plants. R118-5, R118-27, R118-31, and R118-32 represent different lines of MIR2118b OE plants. Error bars represent the standard deviations. Asterisks denote a significant difference between transgenic plants and the WT (Student’s t-test, ** p < 0.01). This experiment was repeated at least three times with similar results.
2.3. Disease Resistance Detection
PXO99A, a wild-type strain of Xoo, was inoculated on the MIR2118 CRISPR homozygous mutant line and MIR2118b OE rice plants. Among the MIR2118 CRISPR homozygous mutant plants, the lesion lengths of double mutation materials BN63-6, BN63-7, BN65-3, and BN9-3 and n locus mutant N86-1 were much lower than those of the wild-type Kitaake (Kit), and the lesion lengths of b locus mutants B68-1, B51-3, and B64-8 were slightly shorter than those of the wild type (Figure 2A,B), confirming that MIR2118 CRISPR plants enhance bacterial blight resistance. Mutations at different loci showed that MIR2118b and MIR2118n genes likely regulate disease resistance in rice. Among MIR2118b OE plants, the lesion lengths of R118-5, R118-27, R118-31, and R118-32 were longer than those of wild-type plants, and these differences were significant (p < 0.01). Thus, the overexpression of MIR2118b increased the susceptibility to bacterial blight (Figure 2C,D).
Figure 2.
Symptom and lesion length caused by Xoo infection in MIR2118 CRISPR and MIR2118b OE plants. Symptoms of inoculated leaves (A) and quantitative analysis of lesion lengths (B) in MIR2118 CRISPR plants; symptoms of inoculated leaves (C) and quantitative analysis of lesion lengths (D) in MIR2118b OE plants. Xoo strain PXO99A at OD600 of 0.5 was inoculated on one-month rice seedlings using the leaf-clipping method. Symptom and lesion length were investigated at 14 days after inoculation. Kit represents the control Kitaake to MIR2118b/n CRISPR plants. BN63-6, BN63-7, and BN9-3 represent the double mutant with mutations at both the miR2118b and miR2118n sites; B68-1, B51-3, and B64-8 represent the single mutant with mutation at the miR2118b site; N86-1 represents the single mutant with mutation at the miR2118n site. Nipponbare represents the control of MIR2118b OE plants. R118-5, R118-27, R118-31, and R118-32 represent different lines of MIR2118b OE plants. Error bars represent the standard deviations. Asterisks denote a significant difference between transgenic plants and the WT (Student’s t-test, ** p < 0.01). This experiment was repeated at least three times with similar results.
2.4. Validation of the Target Genes of miR2118
2.4.1. Construction of Related Vectors
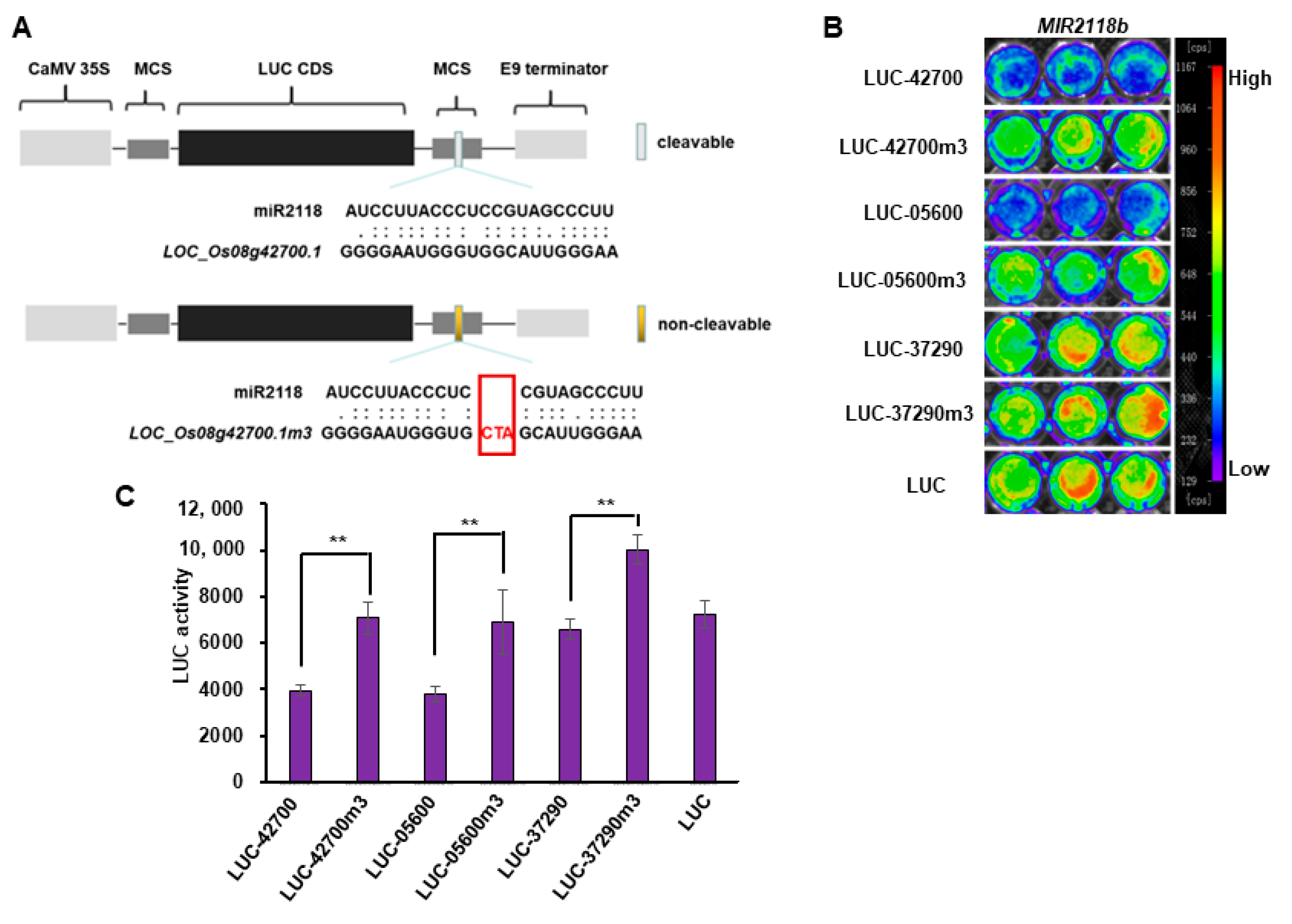
psRNATarget software [35] was used to predict the target genes of miR2118, and three target genes (LOC_Os08g42700.1, LOC_Os01g05600.1, and LOC_Os12g37290.1) related to resistance were selected for further validation. To validate the above candidate targets of miR2118 in protoplast transient expression, related target fusion vectors and target mutation fusion vectors were constructed according to the presentation in Figure 3A. As miR2118 was binding to the 3′UTR of LOC_Os08g42700.1, we inserted 22 bases of LOC_Os08g42700.1 that were complementary to miR2118 into the 3′UTR of the LUC gene to obtain the target gene reporter vector pUC-LUC-42700. miRNAs bind to target genes via base complementation. Moreover, the core region of miRNAs is at the 9-11 bases. Therefore, three bases of CTA were inserted into the 10–11 bases of the target loci. This maximally disrupted the sequence complementation between miR2118 and its target gene LOC_Os08g42700.1, causing miR2118 to be unable to pair with its target gene and thus unable to carry out cleavage. This modified sequence was inserted into the 3′UTR of the LUC gene to obtain the target gene mutant reporter vector, pUC-LUC-42700m3. pUC-LUC-05600, pUC-LUC-05600m3, pUC-LUC-37290, and pUC-LUC-37290m3 were obtained using the same method.
Figure 3.
Validation of the inhibition of miR2118b to candidate targets via transient expression in rice protoplasts. (A) Diagram of the construction of LUC-42700 and LUC-42700m3; The red CTA in box was inserted into the binding sites between 10-11 bases to interrupt the specific binding between miRNA and target mRNA. (B) fluorescence intensity after the co-transformation of pUC-MIR2118 with different LUC fusion vectors in the rice protoplast system; (C) quantitative analysis of LUC activity in (B). Error bars represent the standard deviations. Asterisks denote a significant difference between co-transformation with LUC-fusion and with LUC-fusion mutation (Student’s t-test, ** p < 0.01). This experiment was repeated at least three times with similar results.
2.4.2. Protoplast Transient Expression for Target Gene Validation
Plasmid pUC-MIR2118 was mixed separately with plasmid pUC-LUC-42700, pUC-LUC-05600, pUC-LUC-37290, pUC-LUC-42700m3, pUC-LUC-05600m3, pUC-LUC-37290m3, and control pUC-LUC and co-transfected into protoplasts. At 18 h after incubation, the plant live imaging system was used to measure fluorescence intensity, and a luminometer was used to measure LUC activity. The fluorescence intensity in the pUC-MIR2118 and pUC-LUC-42700 co-transfected reaction was weaker than that in pUC-MIR2118 and pUC-LUC reaction, or the pUC-MIR2118 and pUC-LUC-42700m3 reaction (Figure 3B). The quantitative analysis of LUC relative activity was also consistent with the fluorescence intensity results (Figure 3C). MIR2118 expression inhibits the LUC activity of pUC-LUC-42700 but does not inhibit the LUC activity of pUC-LUC-42700m3. This result showed that miR2118b can repress the transcription of LOC_Os08g42700.1 through sequence complementation specificity. Similarly, MIR2118 expression significantly inhibits the LUC activity of pUC-LUC-05600 but not pUC-LUC-05600m3, and inhibits the LUC activity of pUC-LUC-37290 but not pUC-LUC-37290m3 (Figure 3B,C). These results suggested that miR2118 specifically represses LOC_Os08g42700.1, LOC_Os01g05600.1, and LOC_Os12g37290.1.
2.4.3. Target Gene Expression Level Analysis of Transgenic Materials
To further validate the target genes of miR2118, the transcriptional level of LOC_Os08g42700.1, LOC_Os01g05600.1, and LOC_Os12g37290.1 were measured in MIR2118 CRISPR homozygous lines and MIR2118b OE plants. The results showed that the transcripts of target genes were higher in b locus mutant than those in the wild type, Kitaake, and much higher in the bn loci mutant. It is a pity that the transcripts of three NLR genes did not show a significant difference between N86-1 (n locus mutant) and the wild type (Figure 4A). Based on the transcripts of target genes in MIR2118b/n CRISPR (double mutants) and MIR2118b CRISPR (single mutant), we speculate that miR2118b and miR2118n function in a synergistic way. Thus, mutant miR2118b/n abolishes target gene repression. Consistently, the transcripts of target genes LOC_Os08g42700.1, LOC_O s01g05600.1, and LOC_Os12g37290.1 were much lower in MIR2118b OE lines than those in the wild type, Nipponbare (Figure 4B). Thus, the overexpression of miR2118 decreases the expression of resistance-associated genes. The above results showed that three NLR genes were the target genes of miR2118.
Figure 4.
The transcriptional levels of target genes in MIR2118 CRISPR (A) and MIR2118b OE (B) plants. Kit represents the control Kitaake to MIR2118b/n CRISPR plants. BN63-6 represents the double mutant with mutations at both the miR2118b and miR2118n sites; B64-8 and N86-1 represent the single mutant with mutation at the miR2118b and miR2118n site, respectively. Nipponbare represents the control to MIR2118b OE plants. R118-5, R118-27, R118-31, and R118-32 represent the different lines of MIR2118b OE plants. Error bars represent the standard deviations. Asterisks denote a significant difference between transgenic plants and the WT (Student’s t-test, ** p < 0.01). This experiment was repeated at least three times with similar results.
3. Discussion
Many miRNAs have been discovered with the application of high-throughput sequencing techniques in maize [36,37], Arabidopsis [8], soybean [38], rice [39], and other plants. miRNAs are classified into different families based on their nucleotide sequence, with each family containing one or more members. However, the discovery of new miRNAs in plants has stabilized, and the new challenges include identifying miRNAs with species- or tissue-specific expression, discovering the biological function of miRNA, and validating the real targets of miRNA as well.
The rice miR2118 family contains 18 precursor genes that generate 12 mature miRNAs with a length of 22 nt (miRBase: http://www.mirbase.org/, accessed on 15 August 2018). In 2009, Jagadeeswaran identified four new Fabaceae-specific miRNAs by aligning sequencing results with the Medicago truncatula genome and expressed sequences tag (EST) resources, among which one was miR2118. The rapid amplification of cDNA ends (RACE) was used to validate that three TIR-NBS-LRR coding genes (AC202360_18.1, AC203224_17.1, and AC143338_38.2) are targets of the newly identified miR2118 [25]. Subsequently, the existence of miR2118 was also confirmed in monocotyledonous maize and rice [40]. Furthermore, miR2118 can respond to a variety of environmental stresses. For instance, miR2118 was up-regulated by abiotic stress, particularly drought and abscisic acid stress in the legume phaseolus vulgaris [41]. miR2118 regulates drought resistance through repressing disease resistance genes CiDR1 and CiDR2 in Caragana intermedia [42]. In addition, miR2118 responds to cold stress in wheat [43].
Even though many plant miRNAs are regulated by pathogens, we understand less about the functions of miRNA in plant disease resistance than their role in plant development. miR482 and miR2118 belong to the same family and have similar sequences, and the target genes are mainly NLR genes [28,29]. miR482 are downregulated after virus and fungal infection in tomato and cotton, which abolishes their inhibitory effects on NLRs and demonstrates the active defensive behavior of the host towards pathogen infection [26,33]. In our previous works, we found osa-miR2118b/n, but not other isoforms of the miR2118 family, to be upregulated by Xoo infection in rice [34]. However, the biological function of miR2118 has not yet been identified through experiments so far.
In this study, we constructed MIR2118b OE and MIR2118b/n CRISPR rice, respectively. Further disease resistance results showed that MIR2118b OE plants were more susceptible to BB, while MIR2118b/n CRISPR plants were more resistant to BB. In addition, three miR2118 target NLR genes were validated according to the expression levels of potential target genes in MIR2118b/n CRISPR and MIR2118b OE plants, as well as the specific effects of miR2118 and predicted target gene-binding sites. Because of the stronger resistance and lower transcriptional levels of NLR genes in MIR2118b/n CRISPR (double mutants) than in the wild type and MIR2118b or MIR2118n CRISPR (single mutant), we predicted that miR2118b and miR2118n would function in a synergistic way. Although miR2118 regulates the resistance to BB in a modest way, our results solidly indicated that miR2118 negatively regulates the resistance to BB. Therefore, we concluded that miR2118 negatively regulates bacterial blight resistance through targeting several disease resistance genes in rice. Combined with the induced expression of miR2118b/n by Xoo infection, we hypothesized that the pathogenic bacteria may recruit miR2118b/n to enhance the repression of NLR genes and facilitate bacterial infection. However, little is known about what the regulatory mechanism of bacterial infection on miR2118 expression is. Further study is still required to fully understand the molecular mechanism of miR2118 in rice–Xoo interactions.
4. Materials and Methods
4.1. Rice Materials
For MIR2118b OE material [44], MIR2118b fragment (312bp length) was amplified from rice genomic DNA using specific primer MIR2118b-F and MIR2118b-R, and inserted into pCXUN (digested with Xcm I) [45] to obtain pCXUN-MIR2118b. And, pCXUN-MIR2118b was transformed into Nipponbare through Agrobacterium-mediated transformation and obtained MIR2118b OE rice.
For MIR2118 CRISPR materials [46], the 19–20 bp complementary oligos initialized by “G”, and gRNAB-1 AGGAGCAC-CTAAGAACGAT, gRNAB-2 AGGAGCACCTAAGAACGAT were designed for mutation miR2118b sites, and gRNAn-1 ATGCCTCCCATTCCTATCG and gRNAn-2 CTTCCTTTCAGCTCGCACG were designed for mutation miR2118n sites, respectively. Moreover, all oligos should carry the appropriate 4-bp adaptor, and were phosphorylated and annealed. gRNAB-1 was inserted into the BtgZ I-digested pENTR4: sgRNA4; gRNAB-2 was inserted into the Bsa I-digested pENTR4: sgRNA4; gRNAn-1 was inserted into the BtgZ I-digested pENTR4: sgRNA5; gRNAn-2 was inserted into the Bsa I-digested pENTR4: sgRNA5. Each gRNA expression cassette was shuffled into the binary vector pUbi: SpCas9 using LR clonase (Invitrogen, Carlsbad, CA, USA). gRNAB and gRNAn were inserted into Kitaake singly or combinedly through Agrobacterium-mediated transformation, and detailed mutation information was analyzed after sequence genotyping.
Rice seeds were disinfected with 75% alcohol and spread in 1/2MS medium. (1) Rice materials prepared for the protoplasmic system were cultured in an incubator for 10 days. (2) Transgenic plants were used for phenotypic detection. After the rice germinated to about 5 cm, the rice seedlings were transferred to a rice culture medium, were grown to 20 cm, and were planted in a glass greenhouse for about six weeks for phenotypic detection.
4.2. RNA Extraction, Reverse Transcription, and RT-qPCR Analysis
The total RNA of rice leaves was extracted using the TRIzol method, and the genomic DNA was eliminated using DNase I and then reverse-transcribed into cDNA with a reverse transcription kit (Beijing TransGen Biotech Company, Beijing, China). An ABI-7500 fluorescence quantitative PCR instrument (Thermo Fisher Scientific, Waltham, MA, USA) was used for quantitative detection. The RT-qPCR system was as follows: 2×RealStar Green Fast Mixture with ROX 10 µL, diluted cDNA 5 µL, positive and negative primers 1 µL each, and finally supplemented with RNase-free ddH2O to 20 µL. The procedure of RT-qPCR was as follows: pre-denaturation at 95 °C for 2 min, denaturation at 95 °C for 15 s, annealing at 60 °C for 30 s, amplification for 40 cycles. The gene expression was calculated according to the relative threshold method (2−∆∆ct). Three replicates were performed for each sample, and the average value of the three replicates was selected. Multiple comparisons and one-way analysis of variance were performed using GraphPad Prism software (2018).
4.3. Disease Resistance Detection
The PXO99A strain was cultured on the PSA plate, and the single colony was selected and cultured in M210 liquid medium, and then transferred to M210 liquid medium for overnight shook at the ratio of 1:100, and cultured to OD600 of 0.8–1.0. The bacteria were collected and re-suspended with ddH2O to OD600 of 0.5. PXO99A was inoculated on rice leaves via the leaf clipping method, and the lesion lengths were measured at 14 days after inoculation [34].
4.4. Prediction of Target Genes
psRNATarget software [35] was used to predict the target genes of miR2118, and three target genes related to resistance, namely LOC_Os08g42700.1, LOC_Os01g05600.1 and LOC_Os12g37290.1, were listed (Table 2).
Table 2.
The predicted target genes of osa-miR2118b/n (psRNAtarget 2017).
4.5. Construction of Vector
Using the genome of Nipponbare as the template, the MIR2118 fragment was amplified with primer MIR2118-F and MIR2118-R (Table 3) respective containing BamH I and Pst I restriction site using PCR instrument (Bio-Rad T100™, Bio-Rad Laboratories, Inc., Foster, CA, USA). The pUC19-LUC1 plasmid and the MIR2118b fragment were digested with BamH I and Pst I, ligated, and transformed into E. coli. Positive clones were screened and confirmed by sequencing as pUC-MIR2118b vector.
Table 3.
Primer sequences in this work.
A total of 10 µL primer F and primer R were mixed in a 1.5 mL centrifuge tube and incubated in boiled water for 5 min, and cooled in room temperature slowly. The primer mixture (double chains) was ligated with the digested pUC-LUC plasmid. The target gene-LUC fusion expression vector could then be obtained. Three bases were inserted in the middle of the tenth base of miR2118 binding to the target gene to form the target gene mutant.
4.6. Rice Protoplast Transient Expression System
The rice protoplast transient expression system for the miRNA verification of target genes established in our laboratory was used to verify whether the target genes were really regulated by miR2118. According to the reports of Chen and He [47,48], rice protoplasts were prepared via enzymolysis, and PEG4000 mediated the transformation of rice cells via related plasmids. For the specific experimental steps of rice protoplast preparation and transformation, refer to Hu [49].
Author Contributions
X.Z., Y.K., J.S. and Y.C. (Yutong Chen) performed experiments; H.C. designed the experiments; X.Z. and J.H. analyzed data and wrote the paper; F.Y., F.T., C.Y. and Y.C. (Yaqian Cao) supervised the experiments. All authors have read and agreed to the published version of the manuscript.
Funding
This work was supported by grants from the National Natural Science Foundation of China (No. 31972255 and 32272558) and the Agricultural Science and technology Innovation Program (ASTIP) in CAAS.
Data Availability Statement
Data are contained within the article.
Conflicts of Interest
The authors declare no conflict of interest.
References
- Ambros, V. The functions of animal microRNAs. Nature 2004, 431, 350–355. [Google Scholar] [CrossRef] [PubMed]
- Reinhart, B.J.; Weinstein, E.G.; Rhoades, M.W.; Bartel, B.; David, P.B. MicroRNAs in plants. Gene Dev. 2002, 16, 1616–1626. [Google Scholar] [CrossRef] [PubMed]
- Borges, F.; Martienssen, R.A. The expanding world of small RNAs in plants. Nat. Rev. Cell. Biol. 2015, 16, 727–741. [Google Scholar] [CrossRef] [PubMed]
- Cuperus, J.T.; Fahlgren, N.; Carrington, J.C. Evolution and Functional Diversification of miRNA Genes. Plant Cell 2011, 23, 431–442. [Google Scholar] [CrossRef]
- Moran, Y.; Agron, M.; Praher, D.; Technau, U. The evolutionary origin of plant and animal microRNAs. Nat. Ecol. Evol. 2017, 1, 27. [Google Scholar] [CrossRef] [PubMed]
- Khraiwesh, B.; Zhu, J.K.; Zhu, J.H. Role of miRNAs and siRNAs in biotic and abiotic stress responses of plants. Biochim. Biophys. Acta 2012, 1819, 137–148. [Google Scholar] [CrossRef] [PubMed]
- Shukla, L.I.; Chinnusamy, V.; Sunkar, R. The role of microRNAs and other endogenous small RNAs in plant stress responses. Biochim. Biophys. Acta 2008, 1779, 743–748. [Google Scholar] [CrossRef]
- Liang, G.; He, H.; Yu, D.Q. Identification of Nitrogen Starvation-Responsive MicroRNAs in Arabidopsis thaliana. PLoS ONE 2012, 7, e48951. [Google Scholar] [CrossRef]
- Bartel, D.P. MicroRNAs: Genomics, Biogenesis, Mechanism, and Function. Cell 2004, 116, 281–297. [Google Scholar] [CrossRef]
- Xie, Z.X.; Allen, E.; Wilken, A.; Carrington, J.C. DICER-LIKE 4 functions in trans-acting small interfering RNA biogenesis and vegetative phase change in Arabidopsis thaliana. Proc. Natl. Acad. Sci. USA 2005, 102, 12984–12989. [Google Scholar] [CrossRef]
- Addo-Quaye, C.; Eshoo, T.W.; Bartel, D.P.; Axtell, M.J. Endogenous siRNA and miRNA targets identified by sequencing of the Arabidopsis degradome. Curr. Biol. 2008, 18, 758–762. [Google Scholar] [CrossRef] [PubMed]
- Aukerman, M.J.; Sakai, H. Regulation of flowering time and floral organ identity by a microRNA and its APETALA2-like target genes. Plant Cell 2003, 15, 2730–2741. [Google Scholar] [CrossRef]
- Chen, X.M. A microRNA as a translational repressor of APETALA2 in Arabidopsis flower development. Science 2004, 303, 2022–2025. [Google Scholar] [CrossRef] [PubMed]
- Gandikota, M.; Birkenbihl, R.P.; Hohmann, S.; Cardon, G.H.; Saedler, H.; Huijser, P. The miRNA156/157 recognition element in the 3′ UTR of the Arabidopsis SBP box gene SPL3 prevents early flowering by translational inhibition in seedlings. Plant J. 2007, 49, 683–693. [Google Scholar] [CrossRef]
- Li, S.B.; Liu, L.; Zhuang, X.H.; Yu, Y.; Liu, X.G.; Cui, X.; Ji, L.J.; Pan, Z.Q.; Cao, X.F.; Mo, B.X. MicroRNAs inhibit the translation of target mRNAs on the endoplasmic reticulum in Arabidopsis. Cell 2013, 153, 562–574. [Google Scholar] [CrossRef] [PubMed]
- Schwab, R.; Palatnik, J.F.; Riester, M.; Schommer, C.; Schmid, M.; Weigel, D. Specific effects of microRNAs on the plant transcriptome. Dev. Cell 2005, 8, 517–527. [Google Scholar] [CrossRef] [PubMed]
- Brodersen, P.; Sakvarelidze-Achard, L.; Bruun-Rasmussen, M.; Dunoyer, P.; Yamamoto, Y.Y.; Sieburth, L.; Voinnet, O. Widespread translational inhibition by plant miRNAs and siRNAs. Science 2008, 320, 1185–1190. [Google Scholar] [CrossRef] [PubMed]
- Baldrich, P.; Segundo, B.S. MicroRNAs in Rice Innate Immunity. Rice 2016, 9, 6. [Google Scholar] [CrossRef]
- Li, Y.; Zhang, Q.Q.; Zhang, J.; Wu, L.; Qi, Y.; Zhou, J.M. Identification of microRNAs involved in pathogen-associated molecular pattern-triggered plant innate immunity. Plant Physiol. 2010, 152, 2222–2231. [Google Scholar] [CrossRef]
- Navarro, L.; Dunoyer, P.; Jay, F.; Arnold, B.; Dharmasiri, N.; Estelle, M.; Voinnet, O.; Jones, J.D.G. A plant miRNA contributes to antibacterial resistance by repressing auxin signaling. Science 2006, 312, 436–439. [Google Scholar] [CrossRef]
- Franco-Zorrilla, J.M.; Valli, A.; Todesco, M.; Todesco, M.; Mateos, I.; Puga, M.I.; Rubio-Somoza, I.; Leyva, A.; Weigel, D.; García, J.A.; et al. Target mimicry provides a new mechanism for regulation of microRNA activity. Nat. Genet. 2007, 39, 1033–1037. [Google Scholar] [CrossRef] [PubMed]
- Fahlgren, N.; Howell, M.D.; Kasschau, K.D.; Chapman, E.J.; Sullivan, C.M.; Cumbie, J.S.; Givan, S.A.; Law, T.F.; Grant, S.R.; Dangl, J.L.; et al. High throughput sequencing of Arabidopsis microRNAs: Evidence for frequent birth and death of MIRNA genes. PLoS ONE 2007, 2, e219. [Google Scholar] [CrossRef]
- Campo, S.; Cristina, P.P.; Christelle, S.; Moreno, A.B.; Donaire, L.; Zytnicki, M.; Notredame, C.; César, L.; Segundo, B.S. Identification of a novel microRNA (miRNA) from rice that targets an alternatively spliced transcript of the Nramp6 (Natural resistance-associated macrophage protein 6) gene involved in pathogen resistance. New Phytol. 2013, 199, 212–227. [Google Scholar] [CrossRef] [PubMed]
- Padmanabhan, C.; Zhang, X.; Jin, H. Host small RNAs are big contributors to plant innate immunity. Curr. Opin. Plant Biol. 2009, 12, 465–472. [Google Scholar] [CrossRef] [PubMed]
- Jagadeeswaran, G.; Zheng, Y.; Li, Y.F.; Lata, I.; Fangshukla, L.I.; Matts, J.; Hoyt, P.; Macmil, S.L.; Wiley, G.B.; Roe, B.A.; et al. Cloning and characterization of small RNAs from Medicago truncatula reveals four novel legume-specific microRNA families. New Phytol. 2009, 184, 85–98. [Google Scholar] [CrossRef] [PubMed]
- Shivaprasad, P.V.; Chen, H.M.; Patel, K.; Bond, D.M.; Santos, B.A.C.M.; Baulcombe, D.C. A MicroRNA superfamily regulates nucleotide binding site-leucine-rich repeats and other mRNAs. Plant Cell 2012, 24, 859–874. [Google Scholar] [CrossRef] [PubMed]
- Boccara, M.; Sarazin, A.; Thiébeauld, O.; Jay, F.; Voinnet, O. The Arabidopsis miR472-RDR6 silencing pathway modulates PAMP- and effector-triggered immunity through the post-transcriptional control of disease resistance genes. PLoS Pathog. 2014, 10, e1003883. [Google Scholar] [CrossRef]
- Zhai, J.X.; Jeong, D.H.; De, P.E.; Park, S.; Rosen, B.D.; Li, Y.; Gonzalez, A.J.; Yan, Z.; Kitto, S.L.; Grusak, M.A. MicroRNAs as master regulators of the plant NB-LRR defense gene family via the production of phased, trans-acting siRNAs. Gene Dev. 2011, 25, 2540–2553. [Google Scholar] [CrossRef]
- Li, F.; Pignatta, D.; Bendix, C.; Brunkard, J.O.; Cohn, M.M.; Tung, J.; Sun, H.Y.; Kumar, P.; Baker, B. MicroRNA regulation of plant innate immune receptors. Proc. Natl. Acad. Sci. USA 2012, 109, 1790–1795. [Google Scholar] [CrossRef]
- Vries, S.D.; Kloesges, T.; Rose, L.E. Evolutionarily Dynamic, but Robust, Targeting of Resistance Genes by the miR482/2118 Gene Family in the Solanaceae. Genome Bio. Evol. 2015, 7, 3307–3321. [Google Scholar] [CrossRef]
- Yin, Z.J.; Li, Y.; Han, X.L.; Shen, F.F. Genome-wide profiling of miRNAs and other small non-coding RNAs in the verticillium dahliae-inoculated cotton roots. PLoS ONE 2012, 7, e35765. [Google Scholar] [CrossRef] [PubMed]
- Vries, S.D.; Kukuk, A.; Von Dahlen, J.K.; Schnake, A.; Kloesges, T.; Rose, L.E. Expression profiling across wild and cultivated tomatoes supports the relevance of early miR482/2118 suppression for Phytophthora resistance. Proc. R. Soc. B 2018, 285, 20172560. [Google Scholar] [CrossRef]
- Zhu, Q.H.; Fan, L.; Liu, Y.; Xu, H.; Llewellyn, D.; Wilson, I. miR482 regulation of NBS-LRR defense genes during fungal pathogen infection in Cotton. PLoS ONE 2013, 8, e84390. [Google Scholar] [CrossRef] [PubMed]
- Yu, C.; Chen, Y.T.; Cao, Y.Q.; Chen, H.M.; Wang, J.C.; Bi, Y.-M.; Tian, F.; Yang, F.H.; Rothstein, S.J.; Zhou, X.P. Overexpression of miR169o, an overlapping microRNA in response to both nitrogen limitation and bacterial infection, promotes nitrogen use efficiency and susceptibility to bacterial blight in rice. Plant Cell Physiol. 2018, 59, 1234–1247. [Google Scholar] [CrossRef]
- Dai, X.; Zhuang, Z.; Zhao, P.X. psRNATarget: A plant small RNA target analysis server (2017 release). Nucleic Acids Res. 2018, 46, W49–W54. [Google Scholar] [CrossRef]
- Thiebaut, F.; Rojas, C.A.; Grativol, C.; Motta, M.R.; Vieira, T.; Regulski, M.; Martienssen, R.A.; Farinelli, L.; Hemerly, A.S.; Ferreira-Paulo, C.G. Genome-wide identification of microRNA and siRNA-responsive to endophytic beneficial diazotrophic bacteria in maize. BMC Genom. 2014, 15, 766. [Google Scholar] [CrossRef]
- Zhao, M.; Tai, H.; Sun, S.; Zhang, F.; Xu, Y.; Li, W.X.; Sebastien, P. Cloning and characterization of maize miRNAs involved in responses to nitrogen deficiency. PLoS ONE 2012, 7, e29669. [Google Scholar] [CrossRef]
- Xu, F.; Liu, Q.; Chen, L.Y.; Kuang, J.B.; Walk, T.; Wang, J.X.; Liao, H. Genome-wide identification of soybean microRNAs and their targets reveals their organ-specificity and responses to phosphate starvation. BMC Genom. 2013, 14, 66. [Google Scholar] [CrossRef]
- Guo, W.X.; Wu, G.T.; Yan, F.; Lu, Y.W.; Zheng, H.Y.; Lin, L.; Chen, H.R. Identification of novel Oryza sativa miRNAs in deep sequencing-based small RNA libraries of rice infected with Rice stripe virus. PLoS ONE 2012, 7, e46443. [Google Scholar] [CrossRef]
- Johnson, C.; Kasprzewska, A.; Tennessen, K.; Fernandes, J.; Nan, G.L.; Walbot, V.; Sundaresan, V.; Vance, V.; Bowman, L.H. Clusters and superclusters of phased small RNAs in the developing inflorescence of rice. Genome Res. 2009, 19, 1429–1440. [Google Scholar] [CrossRef]
- Arenas-Huertero, C.; Perez, B.; Rabanal, F.; Blanco-Melo, D.; Rosa, C.D.L.; Estrada-Navarrete, G.; Sanchez, F.; Covarrubias, A.A.; Reyes, J.L. Conserved and novel mirnas in the legume Phaseolus vulgaris in response to stress. Plant Mol. Biol. 2009, 4, 70. [Google Scholar] [CrossRef] [PubMed]
- Wu, B.F.; Li, W.F.; Han, S.Y.; Xu, H.Y.; Qi, L.W. Role of cin-miR2118 in drought stress responses in Caragana intermedia and Tobacco. Gene 2015, 574, 34–40. [Google Scholar] [CrossRef] [PubMed]
- Zhang, R.Z.; Huang, S.; Li, S.M.; Song, G.Q.; Li, G.Y. Evolution of phas loci in the young spike of allohexaploid wheat. BMC Genom. 2020, 21, 200. [Google Scholar] [CrossRef]
- Chen, Y.Y. Characterize the function of candidate overlapping miRNAs response to Xanthomonas oryzae pv. oryzae infection and nitrogen starvation stress in Rice. Chinese Academy of Agricultural Sciences Dissertation. April, 2015 (In Chinese). CAAS. 2015. Available online: https://d.wanfangdata.com.cn/thesis/ChJUaGVzaXNOZXdTMjAyMzA5MDESCFkyNzg4MDIxGghmY29qcWxzNA%3D%3D (accessed on 15 August 2018).
- Chen, S.; Songkumarn, P.; Liu, J.; Wang, G.L. A versatile zero background T-vector system for gene cloning and functional genomics. Plant Physiol. 2009, 150, 1111–1121. [Google Scholar] [CrossRef]
- Zhou, H.B.; Liu, B.; Weeks, D.P.; Spalding, M.H.; Yang, B. Large chromosomal deletions and heritable small genetic changes induced by CRISPR/Cas9 in rice. Nucleic Acids Res. 2014, 42, 10903–10914. [Google Scholar] [CrossRef]
- Chen, S.; Tao, L.Z.; Zeng, L.R.; Vega-Sanchez, M.E.; Umemura, K.; Wang, G.L. A highly efficient transient protoplast system for analyzing defence gene expression and protein–protein interactions in rice. Mol. Plant Pathol. 2006, 7, 417–427. [Google Scholar] [CrossRef]
- He, F.; Chen, S.B.; Ning, Y.S.; Wang, G.L. Rice (Oryza sativa) protoplast isolation and its application for transient expression analysis: Rice protoplast isolation and transient expression analysis. Curr. Protoc. Plant Biol. 2016, 1, 373–383. [Google Scholar] [CrossRef]
- Hu, J.X.; Cao, Y.Q.; Zhu, X.M.; Yu, C.; Tian, F.; Yang, F.H.; Chen, H.M.; He, C.Y. Rapid validation of target rice miRNAs genes in transient expression system. Biotechnol. Bull. 2019, 35, 57–63. [Google Scholar]
Disclaimer/Publisher’s Note: The statements, opinions and data contained in all publications are solely those of the individual author(s) and contributor(s) and not of MDPI and/or the editor(s). MDPI and/or the editor(s) disclaim responsibility for any injury to people or property resulting from any ideas, methods, instructions or products referred to in the content. |
© 2023 by the authors. Licensee MDPI, Basel, Switzerland. This article is an open access article distributed under the terms and conditions of the Creative Commons Attribution (CC BY) license (https://creativecommons.org/licenses/by/4.0/).



