A Wireless Acoustic Emission Sensor System with ACMD-IGWO-XGBoost Algorithm for Living Tree Moisture Content Diagnosis
Abstract
1. Introduction
2. System and Methods
2.1. Wireless Acoustic Emission Sensor Network
2.2. Time Series Decomposition of AE Waveform Based on ACMD
2.3. Grey Wolf Optimizer (GWO)
2.4. Multi-Strategy Joint Optimization of Improved GWO
2.4.1. Hénon Mapping
2.4.2. Reverse Learning Strategy
2.4.3. Firefly Perturbation Strategy
2.5. XGBoost
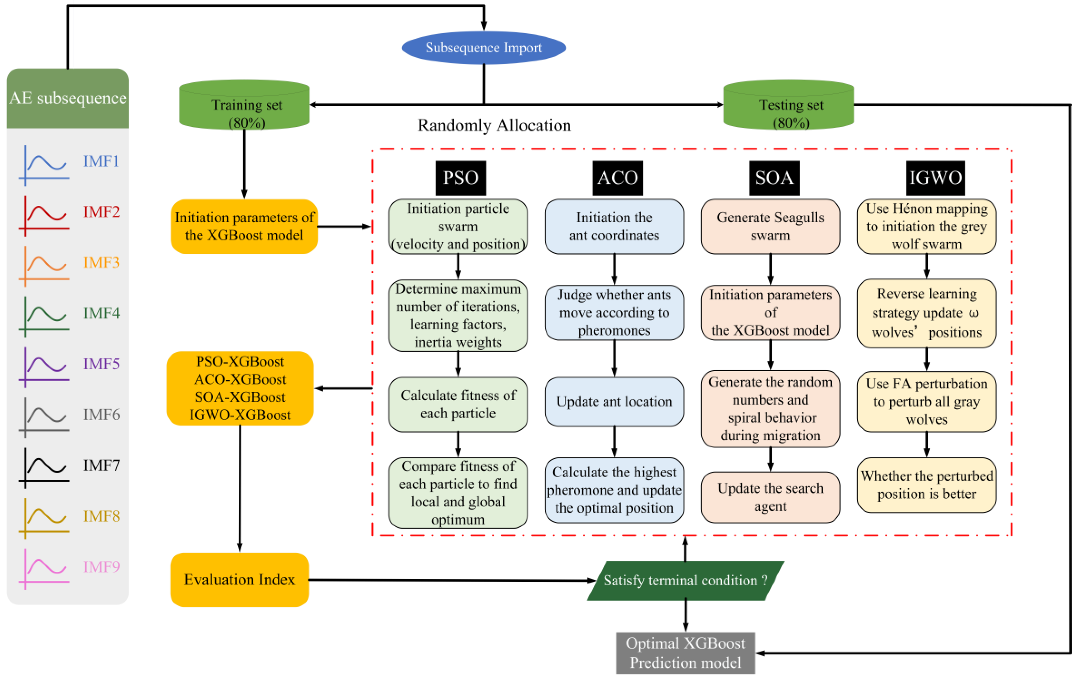
2.6. Framework of ACMD-IGWO-XGBoost
2.7. Data Acquisition and Preprocessing
2.7.1. Time Series Decomposition of AE Waveform Signal Based on ACMD
2.7.2. IGWO-XGBoost Performance Test
2.7.3. Comparative Analysis of Different Improvement Algorithms
3. Result
4. Discussion
- Compared with the traditional VMD method, ACMD has a better decomposition effect for time-varying multimode AE signals, which can decompose the original AE signals step-by-step into stable and more representational subsequence groups. With the number of subsequence groups effectively reduced, the working time of the algorithm is shortened, and the prediction accuracy is improved.
- By using Henon chaotic mapping, reverse learning strategy and firefly disturbance strategy, GWO was jointly optimized with multiple strategies, which enhanced the global search capability of GWO and improved its convergence speed. Standard test functions were used to compare and analyze the influence degree of these three improved strategies on IGWO.
- By using multi-strategy joint optimization, IGWO optimizes the hyperparameters of XGBoost, and shorter iteration times and higher prediction accuracy are obtained compared with PSO, ACO and SOA.
- Compared with the results of commercial MC measuring instruments [30], the proposed diagnostic method can stably and effectively characterize the actual MC change of tree trunks and has high applicability and accuracy in complex field conditions.
Author Contributions
Funding
Institutional Review Board Statement
Informed Consent Statement
Data Availability Statement
Conflicts of Interest
References
- Yang, L.; Niu, S.L.; Tian, D.S.; Zhang, C.Y.; Liu, W.G.; Yu, Z.; Yan, T.; Yang, W.; Zhao, X.H.; Wang, J.S. A global synthesis reveals increases in soil greenhouse gas emissions under forest thinning. Sci. Total Environ. 2022, 804, 10. [Google Scholar] [CrossRef] [PubMed]
- Chen, Z.; Jiang, L.; Feng, J.; Wang, X. Progress and Controversy of Xylem Embolism Determination Techniques in Woody Plants. Sci. Silvae Sin. 2018, 54, 143–151. [Google Scholar]
- Begue, A.; Arvor, D.; Bellon, B.; Betbeder, J.; de Abelleyra, D.; Ferraz, R.P.D.; Lebourgeois, V.; Lelong, C.; Simoes, M.; Veron, S.R. Remote Sensing and Cropping Practices: A Review. Remote Sens. 2018, 10, 32. [Google Scholar] [CrossRef]
- Yang, L.; Liu, H.H.; Cai, Y.C.; Hayashi, K.; Li, K.F. Real-Time Moisture Content Measurement of Wood Under Radio-Frequency/Vacuum (RF/V) Drying. Dry. Technol. 2014, 32, 1675–1682. [Google Scholar] [CrossRef]
- Woodall, C.W.; Evans, D.M.; Fraver, S.; Green, M.B.; Lutz, D.A.; D’Amato, A.W. Real-time monitoring of deadwood moisture in forests: Lessons learned from an intensive case study. Can. J. For. Res. 2020, 50, 1244–1252. [Google Scholar] [CrossRef]
- Tamme, V.; Tamme, H.; Miidla, P.; Muiste, P. Novel polarization-type moisture meter for determining moisture content of wood above fibre saturation point. Eur. J. Wood Wood Prod. 2021, 79, 1577–1587. [Google Scholar] [CrossRef]
- Liu, Y.; Wu, Y.; Liu, Y.; Liu, W. Research on diagnosis method of standing wood moisture content based on wireless acoustic emission sensor system. J. Electron. Meas. Instrum. 2022, 36, 160–168. [Google Scholar]
- Li, Y.; Xu, F. Acoustic emission signal characteristics of Yunnan pine with different water content. Sci. Silvae Sin. 2019, 55, 96–102. [Google Scholar]
- Li, X.; Deng, T.; Wang, M.; Luo, R.; Li, M. Study on frequency domain of acoustic emission signals on surface and interior of Sylphus pine based on wavelet analysis. J. Northwest For. Univ. 2021, 36, 209–213. [Google Scholar]
- Llana, D.F.; Iniguez-Gonzalez, G.; Esteban, M.; Hermoso, E.; Arriaga, F. Timber moisture content adjustment factors for nondestructive testing (NDT): Acoustic, vibration and probing techniques. Holzforschung 2020, 74, 817–827. [Google Scholar] [CrossRef]
- Semero, Y.K.; Zhang, J.H.; Zheng, D.H. EMD-PSO-ANFIS-based hybrid approach for short-term load forecasting in microgrids. IET Gener. Transm. Distrib. 2020, 14, 470–475. [Google Scholar] [CrossRef]
- Sun, W.; Huang, C.C. A carbon price prediction model based on secondary decomposition algorithm and optimized back propagation neural network. J. Clean Prod. 2020, 243, 13. [Google Scholar] [CrossRef]
- Srivastava, A.K.; Tiwari, M.; Singh, A. Identification of rotor-stator rub and dependence of dry whip boundary on rotor parameters. Mech. Syst. Signal Proc. 2021, 159, 16. [Google Scholar] [CrossRef]
- Kamble, A.; Ghare, P.; Kumar, V. Machine-learning-enabled adaptive signal decomposition for a brain-computer interface using EEG. Biomed. Signal Process. Control 2022, 74, 10. [Google Scholar] [CrossRef]
- Ding, A.; Tang, G.J.; Wang, X.L.; He, Y.L.; Fan, S.Y. An Iterative Modified Adaptive Chirp Mode Decomposition Method and Its Application on Fault Diagnosis of Wind Turbine Bearings. Machines 2022, 10, 29. [Google Scholar] [CrossRef]
- Vashishtha, G.; Chauhan, S.; Yadav, N.; Kumar, A.; Kumar, R. A two-level adaptive chirp mode decomposition and tangent entropy in estimation of single-valued neutrosophic cross-entropy for detecting impeller defects in centrifugal pump. Appl. Acoust. 2022, 197, 108905. [Google Scholar] [CrossRef]
- Ding, C.; Wang, B. Sparsity-assisted adaptive chirp mode decomposition and its application in rub-impact fault detection. Measurement 2022, 188, 110539. [Google Scholar] [CrossRef]
- Wang, X.; Tang, G.; Yan, X.; He, Y.; Zhang, X.; Zhang, C. Fault Diagnosis of Wind Turbine Bearing Based on Optimized Adaptive Chirp Mode Decomposition. IEEE Sens. J. 2021, 21, 13649–13666. [Google Scholar] [CrossRef]
- Mirjalili, S.; Mirjalili, S.M.; Lewis, A. Grey Wolf Optimizer. Adv. Eng. Softw. 2014, 69, 46–61. [Google Scholar] [CrossRef]
- Galias, Z. On Topological Entropy of Finite Representations of the Henon Map. Int. J. Bifurc. Chaos 2019, 29, 12. [Google Scholar] [CrossRef]
- Wu, X.K.; Shen, X.Y.; Zhang, J.H.; Zhang, Y.G. A Wind Energy Prediction Scheme Combining Cauchy Variation and Reverse Learning Strategy. Adv. Electr. Comput. Eng. 2021, 21, 3–10. [Google Scholar] [CrossRef]
- Jagatheesan, K.; Anand, B.; Samanta, S.; Dey, N.; Ashour, A.S.; Balas, V.E. Design of a Proportional-Integral-Derivative Controller for an Automatic Generation Control of Multi-area Power Thermal Systems Using Firefly Algorithm. IEEE CAA J. Autom. Sin. 2019, 6, 503–515. [Google Scholar] [CrossRef]
- Chen, T.Q.; Guestrin, C.; Assoc Comp, M. XGBoost: A Scalable Tree Boosting System. In Proceedings of the 22nd ACM SIGKDD International Conference on Knowledge Discovery and Data Mining (KDD), San Francisco, CA, USA, 13–17 August 2016; pp. 785–794. [Google Scholar]
- Liang, J.J.; Qin, A.K.; Suganthan, P.N.; Baskar, S. Comprehensive learning particle swarm optimizer for global optimization of multimodal functions. IEEE Trans. Evol. Comput. 2006, 10, 281–295. [Google Scholar] [CrossRef]
- Dorigo, M.; Birattari, M.; Stutzle, T. Ant colony optimization-Artificial ants as a computational intelligence technique. IEEE Comput. Intell. Mag. 2006, 1, 28–39. [Google Scholar] [CrossRef]
- Dhiman, G.; Kumar, V. Seagull optimization algorithm: Theory and its applications for large-scale industrial engineering problems. Knowl. Based Syst. 2019, 165, 169–196. [Google Scholar] [CrossRef]
- Dragomiretskiy, K.; Zosso, D. Variational Mode Decomposition. IEEE Trans. Signal Process. 2014, 62, 531–544. [Google Scholar] [CrossRef]
- Oliva Carrasco, L.; Bucci, S.J.; Di Francescantonio, D.; Lezcano, O.A.; Campanello, P.I.; Scholz, F.G.; Rodriguez, S.; Madanes, N.; Cristiano, P.M.; Hao, G.Y.; et al. Water storage dynamics in the main stem of subtropical tree species differing in wood density, growth rate and life history traits. Tree Physiol. 2014, 35, 354–365. [Google Scholar] [CrossRef]
- Molina, A.J.; Llorens, P.; Garcia-Estringana, P.; Moreno de las Heras, M.; Cayuela, C.; Gallart, F.; Latron, J. Contributions of throughfall, forest and soil characteristics to near-surface soil water-content variability at the plot scale in a mountainous Mediterranean area. Sci. Total Environ. 2019, 647, 1421–1432. [Google Scholar] [CrossRef] [PubMed]
- Lopez-Bernal, A.; Testi, L.; Villalobos, F.J. Using the compensated heat pulse method to monitor trends in stem water content in standing trees. Tree Physiol. 2012, 32, 1420–1429. [Google Scholar] [CrossRef]












| Algorithm | Hénon Mapping | Reverse Learning Strategy | Firefly Perturbation |
|---|---|---|---|
| IGWO1 | √ | √ | × |
| IGWO2 | √ | × | √ |
| IGWO3 | × | √ | √ |
| IGWO | √ | √ | √ |
| Algorithm | RMSE (%) | Roc-Auc | Iteration | Accuracy (%) |
|---|---|---|---|---|
| PSO-XGBoost | 14.8 | 0.853 ± 0.025 | 24.36 | 90.27 |
| ACO-XGBoost | 12.2 | 0.897 ± 0.014 | 18.77 | 92.76 |
| SOA-XGBoost | 8.6 | 0.902 ± 0.012 | 17.5 | 93.12 |
| IGWO-XGBoost | 4.1 | 0.956 ± 0.008 | 8.32 | 96.75 |
Disclaimer/Publisher’s Note: The statements, opinions and data contained in all publications are solely those of the individual author(s) and contributor(s) and not of MDPI and/or the editor(s). MDPI and/or the editor(s) disclaim responsibility for any injury to people or property resulting from any ideas, methods, instructions or products referred to in the content. |
© 2023 by the authors. Licensee MDPI, Basel, Switzerland. This article is an open access article distributed under the terms and conditions of the Creative Commons Attribution (CC BY) license (https://creativecommons.org/licenses/by/4.0/).
Share and Cite
Yang, Z.; Wu, Y.; Liu, Y. A Wireless Acoustic Emission Sensor System with ACMD-IGWO-XGBoost Algorithm for Living Tree Moisture Content Diagnosis. Plants 2023, 12, 601. https://doi.org/10.3390/plants12030601
Yang Z, Wu Y, Liu Y. A Wireless Acoustic Emission Sensor System with ACMD-IGWO-XGBoost Algorithm for Living Tree Moisture Content Diagnosis. Plants. 2023; 12(3):601. https://doi.org/10.3390/plants12030601
Chicago/Turabian StyleYang, Zenan, Yin Wu, and Yanyi Liu. 2023. "A Wireless Acoustic Emission Sensor System with ACMD-IGWO-XGBoost Algorithm for Living Tree Moisture Content Diagnosis" Plants 12, no. 3: 601. https://doi.org/10.3390/plants12030601
APA StyleYang, Z., Wu, Y., & Liu, Y. (2023). A Wireless Acoustic Emission Sensor System with ACMD-IGWO-XGBoost Algorithm for Living Tree Moisture Content Diagnosis. Plants, 12(3), 601. https://doi.org/10.3390/plants12030601

