Abstract
Oxidative damages are responsible for many adverse health effects and food deterioration. The use of antioxidant substances is well renowned, and as such, much emphasis is placed on their use. Since synthetic antioxidants exhibit potential adverse effects, plant-derived antioxidants are a preferable solution. Despite the myriads of plants that exist and the fact that numerous studies have been carried out so far, there are many species that have not been examined so far. Many plants under research exist in Greece. Trying to fill this research gap, the total phenolics content and antioxidant activity of seventy methanolic extracts from parts of Greek plants were evaluated. The total phenolics content was measured by the Folin–Ciocalteau assay. Their antioxidant capacity was calculated by the 2,2-Diphenyl-1-picrylhydrazyl (DPPH) scavenging test, the Rancimat method based on conductometric measurements, and the thermoanalytical method DSC (Differential Scanning Calorimetry). The tested samples were obtained from several parts of fifty-seven Greek plant species belonging to twenty-three different families. Both a remarkably high phenolic content (with gallic acid equivalents varying between 311.6 and 735.5 mg/g of extract) and radical scavenging activity (IC50 values ranged from 7.2 to 39.0 μg/mL) were found in the extract of the aerial parts of Cistus species (C. creticus subsp. creticus, C. creticus subsp. eriocephalus, C. monspeliensis, C. parviflorus and C. salviifolius), Cytinus taxa (C. hypocistis subsp. hypocistis, C. hypocistis subsp. orientalis and C. ruber), and Sarcopoterium spinosum. Furthermore, the sample of Cytinus ruber showed the highest protection factor (PF = 1.276) regarding the Rancimat method, which was similar to that of butylated hydroxytoluene (BHT) (PF = 1.320). The results indicated that these plants are rich in antioxidant compounds, potentiating their use either as food additives to enhance the antioxidant properties of food products, or protect them from oxidation, or as sources for the preparation of food supplements with antioxidant properties.
1. Introduction
Lipid peroxidation is a major cause of deterioration during processing and storage, which leads to losses of quality and nutritional value and the development of unpleasant flavors. In addition, oxidative stress, in which reactive oxygen molecules such as superoxide, hydroxyl, and peroxyl radicals are generated, has been suggested to be the cause of aging and various diseases in humans [1]. To overcome the abovementioned problems, the addition of antioxidants is required, since it assists in the preservation of flavor and color and in food quality deterioration avoidance. The most frequent antioxidants used to preserve food are the synthetic compounds butylated hydroxyanisole (BHA), butylated hydroxytoluene (BHT), propyl gallate, and tert-butyl hydroquinone. However, there are published reports regarding the disadvantages of synthetic antioxidants—for example, BHA or BHT—and their possible toxic properties for human and animal health [2,3]. On the other hand, epidemiological evidence indicates that the consumption of foodstuffs containing antioxidant compounds of plant origin (i.e., phytochemicals) is advantageous for human health [4]. So, nowadays, consumers assume that natural compounds are safer and, as such, prefer natural antioxidants to synthetic ones [3].
The majority of aromatic, spicy, medicinal and other plants contain chemical compounds that exhibit antioxidant properties. Therefore, their crude extracts are being used more and more in the food industry, resulting in an increased interest in related studies [5]. In addition, natural antioxidants have the potential to be used as constituents for the maintenance of health and protection from diseases, such as coronary heart disease and cancer. This fact has resulted in the rising interest among scientists and food manufacturers, as well as consumers, who move toward functional foods with specific health effects [6]. However, scientific information on the antioxidant properties of various plants, particularly those that are less widely used in cuisine and medicine, is still rather scarce.
So far, several researchers have screened a large number of herbs to evaluate their antioxidant activity. For example, Su et al. [7] screened 195 species of herbs, and 22 of them were found to be as effective as α-tocopherol, including 8 species that were more active than BHA. Some of the abovementioned herbs have been used for thousands of years in China (e.g., Myristica fragrans, Poria cocos, Prinsepia uniflora, etc.). Likewise, extracts of aromatic plants of Greek origin (such as Taraxacum officinale, Crocus sativus, Asperulla odorata, Melissa officinalis, Origanum vulgare, Origanum dictamnus, Salvia officinalis and Hyssopus officinalis) were examined as potential sources of phenolic compounds [8,9]. Despite the published reports on the topic, there are still species, native to Greece, that have not been explored, and may hold great promise. Although tocopherols are the most popular natural antioxidants in the food industry, it is well known that plants may contain a wide variety of free radical scavenging molecules, such as phenolic compounds (e.g., phenolic acids, flavonoids, quinones, coumarins, lignans, stilbenes, tannins), nitrogen compounds (alkaloids, amines, betalains), vitamins, terpenoids (including carotenoids), and some other endogenous metabolites, which present antioxidant activity [8]. Phenolic compounds are commonly found in both edible and nonedible plants, and they have been reported to have multiple biological effects, including antioxidant activity [10]. This activity is mainly due to their redox properties, which can play an important role in absorbing and neutralizing free radicals, quenching singlet and triplet oxygen, or decomposing peroxides [11]. The utility of these compounds as food lipid antioxidants is well known, having promoted studies of extracts from various plants containing them [12].
The recovery of phenols from plant tissues has so far been accomplished with various solvents including ethanol, methanol, and ethyl acetate. Methanol is an efficient solvent for the retrieval of antioxidant phenols from herbs [13,14]. In addition, Miliauskas et al. [15] examined the antioxidant activity of several acetone, ethyl acetate, and methanol extracts and showed that the methanolic ones were the most effective DPPH radical scavengers. Two conventional methods for determining the antioxidant activity of plants are the measurement of the phenolic content and radical scavenging activity. The Folin–Ciocalteu assay is the generally preferred method for measuring phenolics in plant-derived extracts that contain large amounts of polyphenols with antioxidant properties. Furthermore, it is important to select a stable and rapid method for the evaluation of antioxidant activity, because the determination of a large number of samples is time-consuming. Several methods have been developed to assay the free radical scavenging capacity and total antioxidant activity of plant extracts. The most common and reliable method involves the determination of the disappearance of free radicals such as 2,2-diphenyl-1-picrylhydrazyl radical (DPPH) using a spectrophotometer.
In addition, several chemical, instrumental, and sensory techniques are commonly used to monitor the oxidation in foods, predict their shelf stability, and evaluate their effectiveness as antioxidants in different lipid systems. Recently, several accelerated oxidation tests have been applied to examine the oxidative stability of edible oils and the ability of antioxidants to prolong their life [16]. The specificity and sensitivity of each method do not lead to a complete examination of all phenolic compounds in the examined extract. A combination of several tests could provide a more reliable assessment of its antioxidant activity [17]. Most methods are based on oxygen absorption and the formation of volatile oxidation products, e.g., the Rancimat method. However, other techniques, such as the Differential Scanning Calorimetry (DSC) method, have also been used for the investigation of the effects of flavonoids on the thermal auto-oxidation of palm oil and other vegetable oils [18].
The present study aimed to investigate possible new sources of natural antioxidants, which would be involved in the protection against diseases involving reactive oxygen species (ROS) and also be useful in food conservation. To this end, seventy methanolic extracts were prepared from fifty-seven Greek plant species (some of them not examined so far, to the best of our knowledge) and examined using the above-mentioned assays to obtain a better overview of their antioxidant capacity. The plants were collected from Crete, which is a Greek Island with unique flora, including interesting species and endemic plants. We aimed to study, highlight, and valorize these plant extracts as potential food additives. It is worth mentioning that the selected plant taxa, common and endemic, are good representatives of the Cretan flora.
2. Results and Discussion
2.1. Total Phenolics Content (TPC)
Since phenolics constitute one of the major groups of bioactive plant compounds that act as primary antioxidants or free radical terminators, it was reasonable to determine their total amount in the examined plant extracts. The total phenolics content (mg/g) of methanolic extracts was determined from a standard curve of gallic acid (R2 = 0.9934) and expressed as gallic acid equivalents (GAE), and it varied from 17.4 to 745.5 mg GAE/g of the extract (Table 1). The highest phenolic content was found in the extracts of Cytinus taxa (C. hypocistis subsp. orientalis, C. ruber, and C. hypocistis subsp. hypocistis), although high contents (>250 mg/g) were observed in the extracts of Cistus monspeliensis, C. salviifolius, C. parviflorus, C. creticus subsp. creticus, C. creticus subsp. eriocephalus, Sarcopoterium spinosum, Staehelina petiolata, and Iris unguicularis subsp. cretensis. In addition, significant amounts (>150 mg/g) of phenolic compounds were also contained the species Origanum microphyllum, O. dictamnus, Daphne sericea, Rhamnus lycioides subsp. oleoides, Phlomis cretica, P. lanata, Sideritis syriaca subsp. syriaca, Berberis cretica (fruits and aerial), Ptilostemon chamepeuce, Salvia fruticosa, Anchusa cespitosa, Echinops spinosissimus subsp. spinosissimus, Verbascum spinosum, Cynoglossum columnae, and Parietaria cretica.
Table 1.
Total phenolics content (TPC), DPPH radical scavenging activity, protection factor (PF), and onset temperature (To) of curves of the plant extracts.
Regarding the Cytinus taxa, there are only a few previous reports that examine these plants [19]. However, some phenolics have been identified, including phenolic acids (such as 5-O-caffeoylquinic acid), flavonoids (including flavones, apigenin derivatives, myricetin), and hydrolysable tannins (mainly gallotannins) [20]. The latter are of great importance because they can exhibit not only high antioxidant activity but also other bioactivities, such as antibacterial, anti-inflammatory, etc. [20]. Regarding the Arum creticum and Arum idaeum species, they were found to have almost the same content in polyphenols with Arum dioscoridis [21]. Additionally, the results obtained herein are in accordance with previous studies, which showed that the methanolic extracts of the above-mentioned extract are rich in polyphenols, such as tannins from Cytinus taxa [22], flavonoids, and catechin derivatives from Cistus species [23,24,25].
2.2. Evaluation of Antioxidant Activity
2.2.1. DPPH Radical Scavenging Activity
The concentration of an antioxidant for decreasing the initial DPPH concentration by 50% (IC50) is a parameter widely used to measure antioxidant activity [26]. Between two samples, the one with the lower IC50 value exhibits the higher antioxidant activity. The scavenging activity of the plant extracts is shown in Table 1. It is noteworthy that all extracts that had a high phenolic content (>150 mg/g) showed a remarkable capacity to inhibit the DPPH radical (>80% at 200 μg/mL). The most effective DPPH radical scavengers (IC50 <50 μg/mL) were the extracts of Cytinus taxa (C. hypocistis subsp. orientalis, C. ruber, and C. hypocistis subsp. hypocistis), Cistus monspeliensis, C. salviifolius, C. parviflorus, C. creticus subsp. creticus, C. creticus subsp. eriocephalus, Origanum microphyllum, Sarcopoterium spinosum, Cynoglossum columnae, and Daphne sericea.
2.2.2. Protection against Sunflower-Oil-Induced Oxidative Rancidity
The results represent a comparative study of the antioxidant activity of the sample extracts and known antioxidants (BHT and α-tocopherol) based on their protection factor. All sample extracts and antioxidants are presented at a concentration of 100 ppm. In most cases, a protection factor higher than 1 was recorded, as shown in Table 1. The sample of Cytinus ruber showed the highest protection factor (PF = 1.276) in the Rancimat method, which was similar to that of BHT (PF = 1.320). Additionally, the sample of Berberis cretica L. showed a significantly high protection factor (PF = 1.138), which was higher than that of α-tocopherol (PF = 1.090).
2.2.3. Differential Scanning Calorimetry (DSC)
The thermal-oxidative decomposition of the pure extracts was studied using DSC. In comparison to the Rancimat method, DSC is concluded to be useful as a method employing milder conditions and a shorter time, which can be applied for the evaluation of the oxidative stability of samples containing volatile antioxidants and other lipid systems containing water [27]. An exothermic peak is observed in the range of 200 to 365 °C, related to the auto-oxidation process of the samples. Using the curves, the onset temperature (To) at which the auto-oxidation process begins is determined [28]. Cytinus taxa (C. hypocistis subsp. hypocistis, C. hypocistis subsp. orientalis, and C. ruber) showed the highest oxidative stability in the DSC method. Owing to the results of the statistical analysis (vide infra), more emphasis was placed on the extracts from the Rafflesiaceae family. The effects of the thermal profile of pure extracts (family Rafflesiaceae) compared to α-tocopherol are shown in Figure 1. The onset temperature (To) of the Rafflesiaceae family curves ranged from 300 to 335 °C and was similar to that of α-tocopherol (313 °C).
Figure 1.
Thermal profile of plant extracts (family Rafflesiaceae) compared to α-tocopherol, as determined by the differential scanning calorimetry.
2.3. Statistics
A statistical analysis of the data presented in Table 1 was carried out in order to draw more conclusions. For the statistical analysis, only the plant extracts that exhibited significant antioxidant activity (≥50% scavenging of DPPH free radicals) were used.
In order to reduce the complexity of the multivariate data and obtain a better view of the results, a principal component analysis (PCA) was performed. As observed in Figure 2, the two main components that could account for 86.3% of the variation were chosen (Eigenvalues > 1), and this was considered to be a statistically significant parameter (p < 0.0001). PC1 demonstrated a positive association with TPC and antioxidant assays and a negative correlation with IC50, and it explained 65.9% of the variability. With a positive association between IC50, TPC, and PF and a negative correlation between To and the percentage of DPPH radicals reduced, PC2 can account for 20.4% of the variance in the data.
Figure 2.
Plots for extracted plants using the principal component analysis (PCA). The axis scores for PC1 and PC2 were displayed. One of the five variables used in the PCA corresponds to each of the five separate bays, each of which has a different line assigned to it. Antioxidants and total phenolics content are examples of physicochemical properties. The physicochemical properties were estimated via pairwise correlation analysis. Statistically significant values are denoted by asterisks (*) and colored values.
According to the PCA plot in Figure 2, TPC, To, and DPPH all have nearly identical loading directions; however, PF has a different loading direction and clearly differs from the other variables in terms of IC50. As can be seen, TPC is more strongly, positively associated (>0.7) with the To parameter and is less strongly correlated (>0.4) with PF. Additionally, the highest correlation (0.797) was found between To and the % scavenging, which was found to be statistically significant (p < 0.0001). Furthermore, it is well known that the IC50 and % scavenging of DPPH radicals correlate negatively. A higher antioxidant activity is associated with lower IC50 concentrations. Thus, higher TPC concentrations are reflected in lower IC50 results.
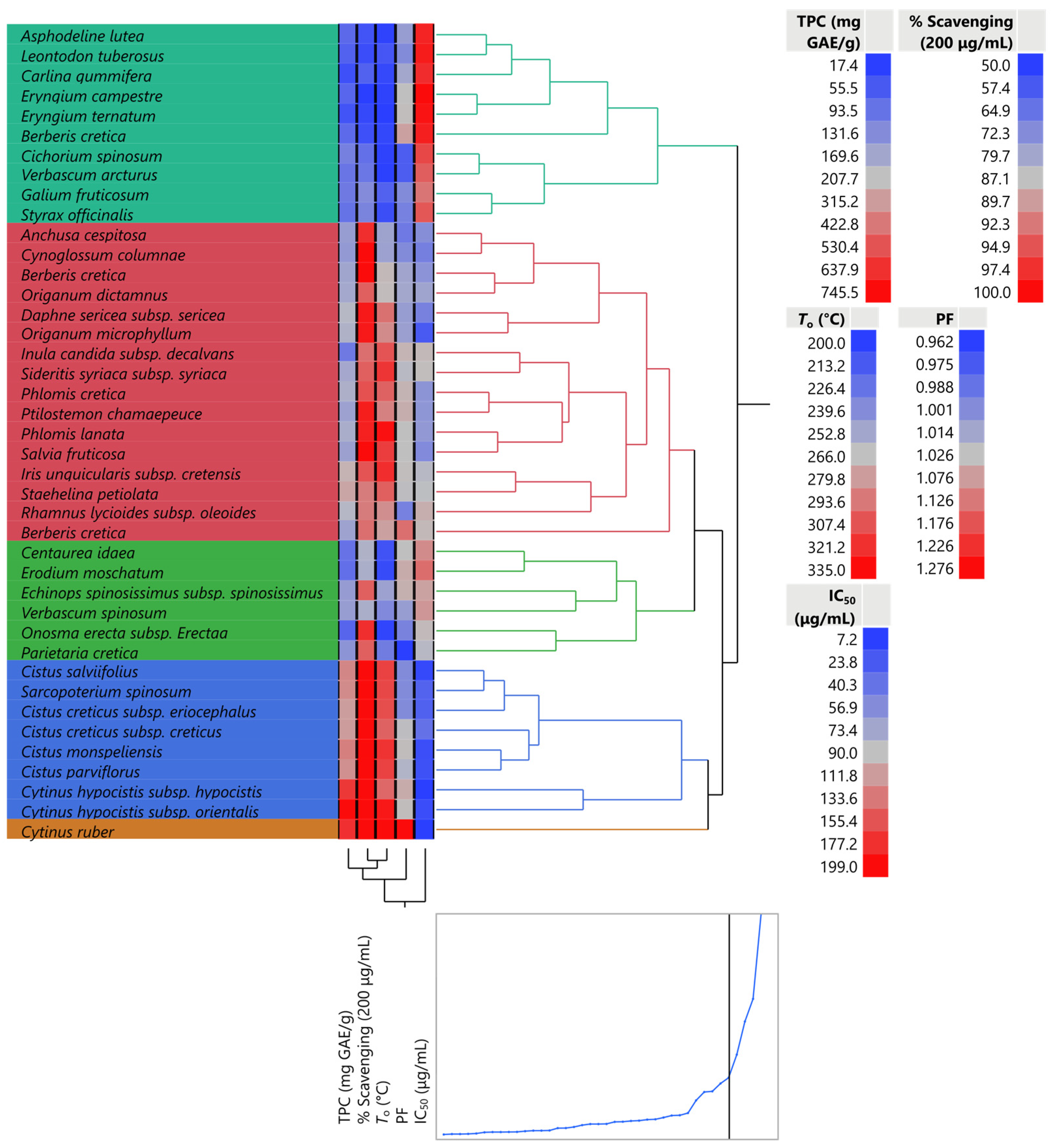
The dendrogram that was created with the identification of the plant extracts that were considered to be the most comparable was the objective of the hierarchical cluster analysis. Ward’s method is the criterion applied in the hierarchical cluster analysis. Cytinus ruber, which offers a strong justification for its superiority compared to all other plant extracts, was clustered separately in Figure 3. Other members of the same family (Rafflesiaceae)—notably, Cytinus hypocistis—were likewise grouped separately, which may be viewed as strong support for its superiority to all other plant extracts.
Figure 3.
A hierarchical cluster analysis (using Ward’s method) of the plant extracts. The plot shows a dendrogram of hierarchical clustering.
Figure 4 shows the fit curves for antioxidant assays by TPC. In each plot, the linear fit and various statistics were displayed (i.e., equation, summary-of-fit, ANOVA, and parameter estimates). The linear fits, however, exhibited a low R2. Thus, curve fitting was carried out so as to have a better fit. Following that, the transformation fit had a higher R2 than the linear fit. Regarding the % DPPH scavenging in relation to the TPC, a reciprocal curve fit was found to be the most suitable, with an R2 value of 0.63. This was also the case for TPC and To (R2 = 0.68). A logarithmic plot curve was found to be the most suitable in explaining the relation between IC50 values and TPC (R2 = 0.80). Otherwise, a linear positive correlation between the total phenolic content and antioxidant activity was reported in the study of Skotti et al. [9].

Figure 4.
Antioxidant and total phenolics content (TPC) fit curves. Plots (A,B) show the relationship between the number of DPPH radicals that are scavenged and the TPC; plot (C) shows the relationship between the protection factor (PF) against oxidative rancidity and the TPC; and plot (D) shows the relationship between the onset temperature (To) of the oxidation and the TPC. Row markers are used to distinguish the points in scatterplots. Statistically significant values are denoted by asterisks (*) and colored values.
3. Materials and Methods
3.1. Reagents
Methanol, dichloromethane, Folin–Ciocalteu reagent, sodium carbonate, 2,2-diphenyl-1-picrylhydrazyl hydrate (DPPH), butylated hydroxytoluene (BHT), α-tocopherol, and gallic acid were obtained from Sigma Aldrich (Steinheim, Germany).
3.2. Plant Material
The plant species and the parts used herein are presented in Table 2. The freshly collected plant parts were sorted out, dried in a room with active ventilation at ambient temperature, packed in bags, and stored at room temperature. All plants were collected in Crete, Greece, after 2017 and were identified by Dr. E. Kalpoutzakis. The voucher specimens were kept in the herbarium of the Laboratory of Pharmacognosy and Natural Products Chemistry, Department of Pharmacy, University of Athens, Greece. The specimen numbers and the places of the collection are also listed in Table 2. The plant families, genera, and species names are according to Dimopoulos et al. [29], except for the members of the genus Cytinus L., which are named in accordance with the Flora Europaea [30].
Table 2.
Plants of the Cretan flora that were investigated.
3.3. Preparation of the Plant Extracts
The pulverized plant materials (50 g) were defatted by maceration for 48 h with dichloromethane and subsequently extracted by maceration for 48 h with 0.5 L of methanol (analytical grade). The extraction step was repeated two more times. The three methanolic extracts were combined. Next, the organic solvent was removed by vacuum distillation. All residues were then stored in a dry place protected from light.
3.4. Determination of Total Phenolics in the Extracts
The concentration of total phenolic compounds in the MeOH extracts was determined spectrometrically using the Folin–Ciocalteu method [31], using gallic acid as a standard to prepare a calibration curve. A total of 1 mL of plant extract (10 g/L) was mixed with 5 mL of Folin–Ciocalteu reagent and 4 mL (75 g/L) of sodium carbonate, and after 1 h, the absorption of the reaction mixture was measured at 765 nm against a methanol blank, using a Shimadzu UV-1700 UV/vis spectrophotometer (Tokyo, Japan). The results were expressed as milligrams of gallic acid equivalent (GAE) per gram of extract, based on the reference gallic acid calibration curve (at a linearity range of 1–10 μg/mL, with the equation y = 0.0834x + 0.0925 and R2 = 0.9967) generated for this study. All determinations were performed in triplicate.
3.5. Evaluation of Antioxidant Activity
3.5.1. DPPH Radical Scavenging Assay
The radical scavenging activity of the plant extracts against stable DPPH was determined spectrometrically according to a previously reported procedure [32]. Briefly, 100 μL of the sample solution (200 mg/L), diluted in dimethylsulfoxide, was added to 1.9 mL of a 315 μM DPPH solution (in ethanol) and allowed to react for 30 min at 37 °C. A blank sample was prepared by adding 100 μL of dimethylsulfoxide in the DPPH solution. Then, the absorbance was measured at 515 nm, and the % scavenging was calculated using the following equation:
where A0 and A are the absorbances of the blank solution and the sample, respectively.
The IC50 values correspond to the amount of each sample required to scavenge 50% of the DPPH free radicals. They were calculated from regression lines, where the abscissa represents the sample concentration, and the ordinate is the average percent reduction of the DPPH radical. Each IC50 value corresponds to an average of three separate tests. Plant extracts that achieved lower than 50% scavenging of DPPH radicals were not further examined.
3.5.2. Protection against the Oxidative Rancidity of Sunflower Oil
The method used was adapted from Lalas and Tsaknis [33]. Two and a half grams of sunflower oil and an antioxidant (plant extract, BHT, or α-tocopherol, in various concentrations) were accurately weighed into the reaction vessel of a Rancimat 679 (Metrohm LTD, Herisau, CH 9101, Switzerland). At the same time, in another vessel, pure sunflower oil (iodine value: 115 g I/100 g) (Elais S.A., Athens, Greece) was added (without antioxidants) to be considered as a control sample. A total of 1 mL of the appropriate solvent (methanol or dichloromethane) was added in order to dissolve the antioxidant and mixed well. The conditions were set at a temperature of 90 °C and an airflow of 15 L/h. The protection factor (PF) was calculated as follows: PF = (induction period with antioxidant)/(induction period without antioxidant). A protection factor greater than 1 indicates the inhibition of lipid oxidation. The higher the value, the better the antioxidant activity [33].
3.5.3. Differential Scanning Calorimetry (DSC)
The antioxidant action of extracts was estimated using the DSC method with a Perkin Elmer DSC-6 calorimeter (Perkin Elmer Corp., Norwalk, CT, USA). Oxidative stability was determined using the method of Tan and Che Man [34]. A total of 4 mg of the sample extracts (or α-tocopherol for comparison) was placed in DSC aluminum pans closed with lids perforated by a hole (internal diameter: 1 mm) in the center in order to allow the sample to be in contact with the oxygen stream. The purge gas foaming the reaction atmosphere was oxygen. The starting temperature of oxidation was determined as the onset temperature of the oxidation peak. The temperature program was: heat from 30 °C to 180 °C (at a rate of 100 °C/min), hold for 1 min at 180 °C, and, finally, heat from 180 °C to 390 °C (at a rate of 10 °C/min).
3.6. Statistics
Principal component analysis (PCA), hierarchical cluster analysis, and statistical analysis were all carried out using the JMP® Pro 16 (SAS, Cary, NC, USA) software. Each plant extract was subjected to three separate analyses, with three replicates of each determination described above.
4. Conclusions
During the screening of fifty-seven plants in this work, Cytinus taxa (C. hypocistis subsp. hypocistis, C. hypocistis subsp. orientalis, and C. ruber), Cistus species (C. creticus subsp. creticus, C. creticus subsp. eriocephalus, C. monspeliensis, C. parviflorus, and C. salviifolius), and Sarcopoterium spinosum were found to be the most promising ones. All these extracts showed a high phenolic concentration and significant free radical scavenging activity. Since the reports for the TPC and antioxidant activity of most of the examined plant species are scanty and sparse, the results of this study can be used as a benchmark for future studies on the same plant species. Moreover, plant species that were overlooked or not thoroughly examined were highlighted as potential candidates so that they can be further studied and used for industrial purposes.
Author Contributions
Conceptualization, L.A.S., S.M., E.K., O.G. and S.I.L.; methodology, E.K., V.A. and S.M.; software, T.C. and V.A.; validation, T.C., V.A. and E.B.; formal analysis, V.A.; investigation, E.K. and N.A.; resources, E.K.; data curation, O.G., T.C. and E.B.; writing—original draft preparation, E.K. and N.A.; writing—review and editing, all authors; visualization, E.K., T.C., V.A. and N.A.; supervision, L.A.S.; project administration, S.I.L. All authors have read and agreed to the published version of the manuscript.
Funding
This research received no external funding.
Data Availability Statement
Not applicable.
Conflicts of Interest
The authors declare no conflict of interest.
References
- Sharifi-Rad, M.; Anil Kumar, N.V.; Zucca, P.; Varoni, E.M.; Dini, L.; Panzarini, E.; Rajkovic, J.; Tsouh Fokou, P.V.; Azzini, E.; Peluso, I.; et al. Lifestyle, Oxidative Stress, and Antioxidants: Back and Forth in the Pathophysiology of Chronic Diseases. Front. Physiol. 2020, 11, 694. [Google Scholar] [CrossRef]
- Lourenço, S.C.; Moldão-Martins, M.; Alves, V.D. Antioxidants of natural plant origins: From sources to food industry applications. Molecules 2019, 24, 4132. [Google Scholar] [CrossRef]
- Pokorný, J. Are natural antioxidants better-and safer—Than synthetic antioxidants? Eur. J. Lipid Sci. Technol. 2007, 109, 629–642. [Google Scholar] [CrossRef]
- Manessis, G.; Kalogianni, A.I.; Lazou, T.; Moschovas, M.; Bossis, I.; Gelasakis, A.I. Plant-derived natural antioxidants in meat and meat products. Antioxidants 2020, 9, 1215. [Google Scholar] [CrossRef] [PubMed]
- Proestos, C. The Benefits of Plant Extracts for Human Health. Foods 2020, 9, 1653. [Google Scholar] [CrossRef]
- Zehiroglu, C.; Ozturk Sarikaya, S.B. The importance of antioxidants and place in today’s scientific and technological studies. J. Food Sci. Technol. 2019, 56, 4757–4774. [Google Scholar] [CrossRef]
- Su, J.-D.; Osawa, T.; Namiki, M. Screening for Antioxidative Activity of Crude Drugs. Biosci. Biotechnol. Biochem. 1986, 50, 199–203. [Google Scholar] [CrossRef]
- Proestos, C.; Chorianopoulos, N.; Nychas, G.J.E.; Komaitis, M. RP-HPLC analysis of the phenolic compounds of plant extracts. Investigation of their antioxidant capacity and antimicrobial activity. J. Agric. Food Chem. 2005, 53, 1190–1195. [Google Scholar] [CrossRef]
- Skotti, E.; Anastasaki, E.; Kanellou, G.; Polissiou, M.; Tarantilis, P.A. Total phenolic content, antioxidant activity and toxicity of aqueous extracts from selected Greek medicinal and aromatic plants. Ind. Crops Prod. 2014, 53, 46–54. [Google Scholar] [CrossRef]
- Zhang, Y.; Cai, P.; Cheng, G.; Zhang, Y. A Brief Review of Phenolic Compounds Identified from Plants: Their Extraction, Analysis, and Biological Activity. Nat. Prod. Commun. 2022, 17, 1934578X2110697. [Google Scholar] [CrossRef]
- Kumaran, A.; Joel Karunakaran, R. In vitro antioxidant activities of methanol extracts of five Phyllanthus species from India. Lwt 2007, 40, 344–352. [Google Scholar] [CrossRef]
- Samtiya, M.; Aluko, R.E.; Dhewa, T.; Moreno-Rojas, J.M. Potential health benefits of plant food-derived bioactive components: An overview. Foods 2021, 10, 839. [Google Scholar] [CrossRef]
- Do, Q.D.; Angkawijaya, A.E.; Tran-Nguyen, P.L.; Huynh, L.H.; Soetaredjo, F.E.; Ismadji, S.; Ju, Y.H. Effect of extraction solvent on total phenol content, total flavonoid content, and antioxidant activity of Limnophila aromatica. J. Food Drug Anal. 2014, 22, 296–302. [Google Scholar] [CrossRef]
- Salih, A.M.; Al-Qurainy, F.; Nadeem, M.; Tarroum, M.; Khan, S.; Shaikhaldein, H.O.; Al-Hashimi, A.; Alfagham, A.; Alkahtani, J. Optimization method for phenolic compounds extraction from medicinal plant (Juniperus procera) and phytochemicals screening. Molecules 2021, 26, 7454. [Google Scholar] [CrossRef] [PubMed]
- Miliauskas, G.; Venskutonis, P.R.; Van Beek, T.A. Screening of radical scavenging activity of some medicinal and aromatic plant extracts. Food Chem. 2004, 85, 231–237. [Google Scholar] [CrossRef]
- Yang, Y.; Song, X.; Sui, X.; Qi, B.; Wang, Z.; Li, Y.; Jiang, L. Rosemary extract can be used as a synthetic antioxidant to improve vegetable oil oxidative stability. Ind. Crops Prod. 2016, 80, 141–147. [Google Scholar] [CrossRef]
- Sun, T.; Ho, C.T. Antioxidant activities of buckwheat extracts. Food Chem. 2005, 90, 743–749. [Google Scholar] [CrossRef]
- Pereira, T.A.; Das, N.P. The effects of flavonoids on the thermal autoxidation of palm oil and other vegetable oils determined by differential scanning calorimetry. Thermochim. Acta 1990, 165, 129–137. [Google Scholar] [CrossRef]
- Sanjust, E.; Rinaldi, A.C. Cytinus under the microscope: Disclosing the secrets of a parasitic plant. Plants 2021, 10, 146. [Google Scholar] [CrossRef] [PubMed]
- Silva, A.R.; Ayuso, M.; Pereira, C.; Dias, M.I.; Kostić, M.; Calhelha, R.C.; Soković, M.; García, P.A.; Ferreira, I.C.F.R.; Barros, L. Evaluation of parasite and host phenolic composition and bioactivities—The Practical Case of Cytinus hypocistis (L.) L. and Halimium lasianthum (Lam.) Greuter. Ind. Crops Prod. 2022, 176, 114343. [Google Scholar] [CrossRef]
- Karahan, F.; Kulak, M.; Urlu, E.; Gözüacik, H.G.; Böyümez, T.; Şekeroğlu, N.I.; Doganturk, I.H. Total phenolic content, ferric reducing and DPPH scavenging activity of Arum dioscoridis. Nat. Prod. Res. 2015, 29, 1678–1683. [Google Scholar] [CrossRef]
- Magiatis, P.; Pratsinis, H.; Kalpoutzakis, E.; Konstantinidou, A.; Davaris, P.; Skaltsounis, A.L. Hydrolyzable tannins, the active constituents of three Greek Cytinus taxa against several tumor cell lines. Biol. Pharm. Bull. 2001, 24, 707–709. [Google Scholar] [CrossRef] [PubMed]
- Danne, A.; Petereit, F.; Nahrstedt, A. Flavan-3-ols, prodelphinidins and further polyphenols from Cistus salvifolius. Phytochemistry 1994, 37, 533–538. [Google Scholar] [CrossRef] [PubMed]
- Chaves, N.; Ríos, J.J.; Gutierrez, C.; Escudero, J.C.; Olías, J.M. Analysis of secreted flavonoids of Cistus ladanifer L. by high- performance liquid chromatography-particle beam mass spectrometry. J. Chromatogr. A 1998, 799, 111–115. [Google Scholar] [CrossRef]
- Dimas, K.; Demetzos, C.; Angelopoulou, D.; Kolokouris, A.; Mavromoustakos, T. Biological activity of myricetin and its derivatives against human leukemic cell lines in vitro. Pharmacol. Res. 2000, 42, 475–478. [Google Scholar] [CrossRef]
- Atoui, A.K.; Mansouri, A.; Boskou, G.; Kefalas, P. Tea and herbal infusions: Their antioxidant activity and phenolic profile. Food Chem. 2005, 89, 27–36. [Google Scholar] [CrossRef]
- Velasco, J.; Andersen, M.L.; Skibsted, L.H. Evaluation of oxidative stability of vegetable oils by monitoring the tendency to radical formation. A comparison of electron spin resonance spectroscopy with the Rancimat method and differential scanning calorimetry. Food Chem. 2004, 85, 623–632. [Google Scholar] [CrossRef]
- Gortzi, O.; Lalas, S.; Chinou, I.; Tsaknis, J. Reevaluation of antimicrobial and antioxidant activity of Thymus and spp. extracts before and after encapsulation in liposomes. J. Food Prot. 2006, 69, 2998–3005. [Google Scholar] [CrossRef] [PubMed]
- Dimopoulos, P.; Raus, T.; Bergmeier, E.; Constantinidis, T.; Iatrou, G.; Kokkini, S.; Strid, A.; Tzanoudakis, D. Vascular plants of Greece: An annotated checklist. Supplement. Willdenowia 2016, 46, 301–347. [Google Scholar] [CrossRef]
- Webb, D.A.; Akeroyd, J.R. Flora Europaea; Cambridge University Press: Cambridge, UK, 1964; Volume 1, p. 75. [Google Scholar]
- Athanasiadis, V.; Pappas, V.M.; Palaiogiannis, D.; Chatzimitakos, T.; Bozinou, E.; Makris, D.P.; Lalas, S.I. Pulsed Electric Field-Based Extraction of Total Polyphenols from Sideritis raiseri Using Hydroethanolic Mixtures. Oxygen 2022, 2, 91–98. [Google Scholar] [CrossRef]
- Karvela, E.; Makris, D.P.; Karathanos, V.T. Implementation of response surface methodology to assess the antiradical behaviour in mixtures of ascorbic acid and α-tocopherol with grape (Vitis vinifera) stem extracts. Food Chem. 2012, 132, 351–359. [Google Scholar] [CrossRef] [PubMed]
- Lalas, S.; Tsaknis, J. Extraction and identification of natural antioxidant from the seeds of the Moringa oleifera tree variety of Malawi. JAOCS, J. Am. Oil Chem. Soc. 2002, 79, 677–683. [Google Scholar] [CrossRef]
- Tan, C.P.; Che Man, Y.B. Recent developments in differential scanning calorimetry for assessing oxidative deterioration of vegetable oils. Trends Food Sci. Technol. 2002, 13, 312–318. [Google Scholar] [CrossRef]
Disclaimer/Publisher’s Note: The statements, opinions and data contained in all publications are solely those of the individual author(s) and contributor(s) and not of MDPI and/or the editor(s). MDPI and/or the editor(s) disclaim responsibility for any injury to people or property resulting from any ideas, methods, instructions or products referred to in the content. |
© 2023 by the authors. Licensee MDPI, Basel, Switzerland. This article is an open access article distributed under the terms and conditions of the Creative Commons Attribution (CC BY) license (https://creativecommons.org/licenses/by/4.0/).




