Microbial Bioherbicides Based on Cell-Free Phytotoxic Metabolites: Analysis and Perspectives on Their Application in Weed Control as an Innovative Sustainable Solution
Abstract
1. Introduction
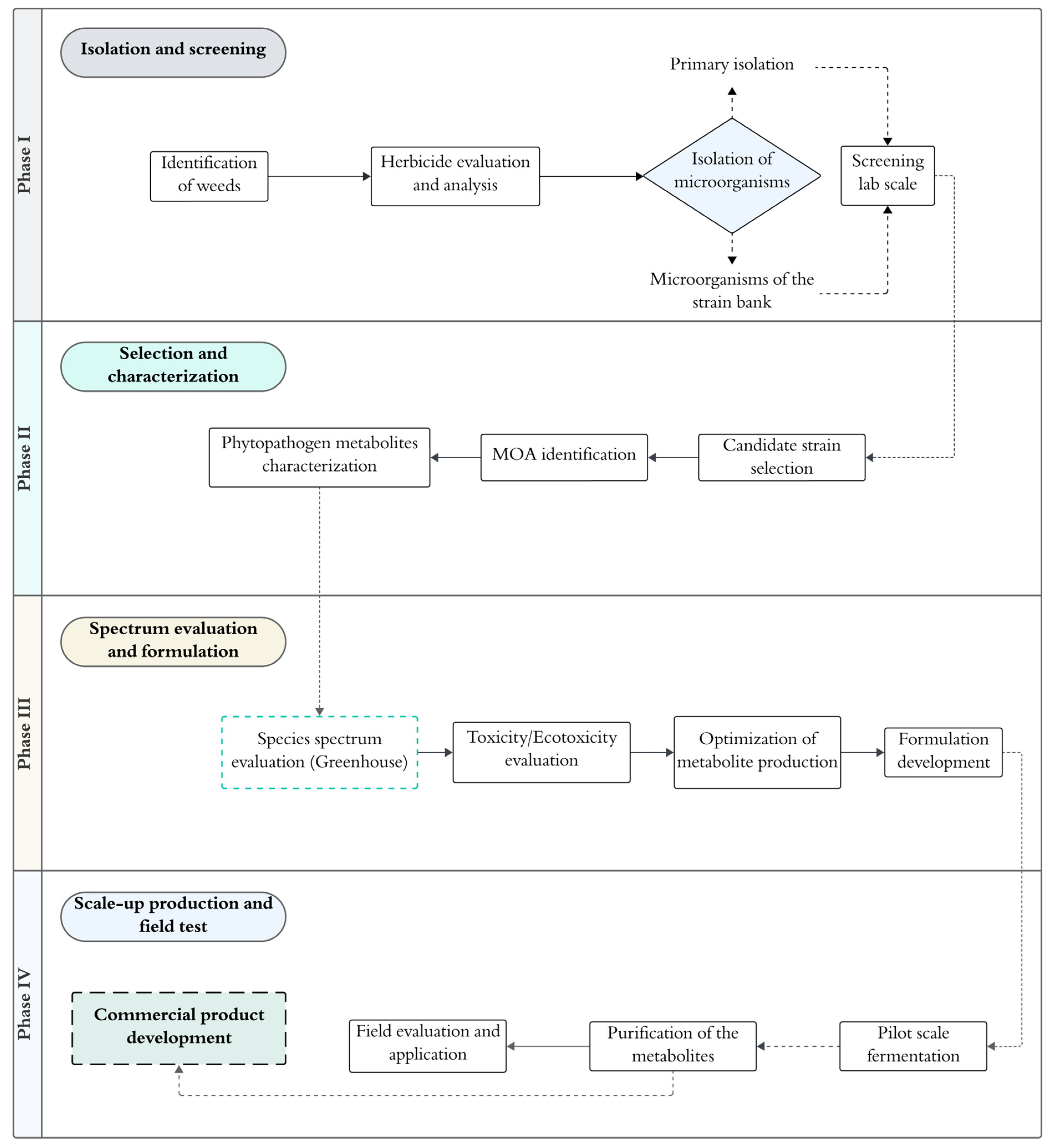
2. Development and Production of Microbial Bioherbicides Based on Cell-Free Metabolites
2.1. Upstream Process
2.2. Downstream Process
3. Overview of Current Microbial Bioherbicides Based on Microbial Cultures and Cell-Free Microbial Metabolites
3.1. Bioherbicides Based on Bacteria
| Microbial Genus | Bacterial Species | Target(s) | Type of Bioherbicide | Status/Commercial Product | Reference | |
|---|---|---|---|---|---|---|
| Microbial Cultivation | Cell-Free Metabolite | |||||
| Bacillus | Bacillus flexusmediante JMM24 | Lathyrus aphaca L | - | 5-aminolevulinic acid | Unavailable | [97] |
| Bacillus sp. 6 | Anagallis arvensis L., Phalaris minor Retz., Cynodon dactylon L., Melilotus indicus L. | Microbial culture | - | Unavailable | [98] | |
| Bacillus sp. KA37 | Setaria glauca | Microbial culture | Cellulase | Unavailable | [99] | |
| Bacillus sp. TR25 | Amaranthus palmeri S. Wats | Microbial culture | Microbial metabolite (UN) | Unavailable | [32] | |
| Enterobacter | Enterobacter sp. I-3 | Echinochloa crus-galli L., Portulaca oleracea L. | Microbial culture | Indole-3-acteic acid | Unavailable | [100,101] |
| Enterobacter sp. TR18 | Amaranthus palmeri S. Wats | Microbial culture | Microbial metabolite (UN) | Unavailable | [32] | |
| Pseudomonas | Pseudomonas aeruginosa B2 | Amaranthus hybridus L., Echinochloa crus-galli (L.) Beauv. | - | Microbial metabolite (UN) | Unavailable | [102] |
| Pseudomonas aeruginosa C1501 | Amaranthus hybridus | - | 2-(hydroxymethyl) phenol | Unavailable | [76] | |
| Pseudomonas aeruginosa CB-4 | Digitaria sanguinalis | - | Microbial metabolite (UN) | Unavailable | [103] | |
| Pseudomonas aeruginosa H6 | Pennisetum purpureum, Oryza sativa, Pisum sativa, Amaranthus spinosum | - | Microbial metabolite (UN) | Unavailable | [28,77] | |
| Pseudomonas fluorescens 6 K | Anagallis arvensis L., Phalaris minor Retz., Cynodon dactylon L., Melilotus indicus L. | Microbial culture | - | Unavailable | [98] | |
| Pseudomonas fluorescens ACK55 | Bromus tectorum L., Aegilops cylindrica L., Taeniatherum caput-medusae L. | Microbial culture | - | Unavailable | [104] | |
| Pseudomonas fluorescens biovar A strain LRS12 | Poa annua L. | Microbial culture | - | Unavailable | [105] | |
| Pseudomonas fluorescens biovar B strain XJ3 | Poa annua L. | Microbial culture | - | Unavailable | [105] | |
| Pseudomonas fluorescens biovar B strain XS18 | Poa annua L. | Microbial culture | - | Unavailable | [105] | |
| Pseudomonas fluorescens BRG100 | Setaria viridis, Hordeum jubatum, Digitaria sanguinalis, Lolium rigidum | Microbial culture | - | Unavailable | [89,106] | |
| Pseudomonas fluorescens D7 | Bromus tectorum | Microbial culture | - | Available/D7® | [86,87,88,107,108] | |
| Pseudomonas fluorescens NKK78 | Bromus tectorum L., Aegilops cylindrica L., Taeniatherum caput-medusae L. | Microbial culture | - | Unavailable | [104] | |
| Pseudomonas fluorescens SMK69 | Bromus tectorum L., Aegilops cylindrica L., Taeniatherum caput-medusae L. | Microbial culture | - | Unavailable | [104] | |
| Pseudomonas sp. TR10 | Amaranthus palmeri S. Wats | Microbial culture | Microbial metabolite (UN) | Unavailable | [32] | |
| Pseudomonas sp. TR36 | Amaranthus palmeri S. Wats | Microbial culture | Microbial metabolite (UN) | Unavailable | [32] | |
| Pseudomonas trivialis X33d | Bromus diandrus | Microbial culture | - | Unavailable | [109] | |
| Serratia | Serratia marcescens Ha1 | Digitaria sanguinalis | Microbial culture | - | Unavailable | [110] |
| Streptomyces | Streptomyces anulatus strain-329 | Digitaria sanguinalis, Sorghum bicolor | - | C15H23NO5+Na, denominated as 329-C3 | Unavailable | [111] |
| Streptomyces anulatus UTMC 2102 | Cardaria draba | - | Microbial metabolite (UN) | Unavailable | [112] | |
| Streptomyces olivochromogenes KRA17-580 | Digitaria ciliaris | - | Cinnoline-4-carboxamide; cinnoline-4-carboxylic acid | Unavailable | [113] | |
| Streptomyces scabies | Lamium amplexicaule, Taraxacum officinale, Sherardia arvensis, Poa annua L., Lolium perenne L., Digitaria ischaemum | - | Thaxtomin A | Available/OpportuneTM | [114,115,116,117] | |
| Streptomyces sp. DDBH019 | Echinochola crusigalli L., Amaranthus spinosus L., Cyperus rotundus L. | - | Diethyl 7-hydroxytrideca-2, 5, 8, 11-tetraenedioate | Unavailable | [118] | |
| Streptomyces sp. KA1-3 | Cassia occidentalis L., Cyperus rotundus L. | - | N-fenilpropanamida | Unavailable | [119] | |
| Streptomyces vinaceusdrappus UTMC 2104 | Cardaria draba | - | Microbial metabolite (UN) | Unavailable | [112] | |
| Xanthomonas | Xanthomonas campestris LVA987 | Conyza canadensis | Microbial culture | - | Unavailable | [93] |
| Xanthomonas campestris pv. poae JT-P482 | Poa annua, Poa attenuate | Microbial culture | - | Available/CampericoTM | [94,95] | |
| Xanthomonas retroflexus L4 | Amaranthus retroflexus, Capsella bursa-pastoris, Portulaca oleracea | - | Microbial metabolite | Unavailable | [66] | |
| Xanthomonas spp. LVA987 | Xanthium strumarium, Conyza canadensis | Microbial culture | - | Unavailable | [90] | |
3.2. Bioherbicides Based on Fungus
4. Limiting Factors and Innovative Solution Alternatives
Patent Analysis on Microbial Bioherbicides
5. Conclusions
Author Contributions
Funding
Data Availability Statement
Conflicts of Interest
References
- Trognitz, F.; Hackl, E.; Widhalm, S.; Sessitsch, A. The Role of Plant–Microbiome Interactions in Weed Establishment and Control. FEMS Microbiol. Ecol. 2016, 92, 138. [Google Scholar] [CrossRef] [PubMed]
- Gharde, Y.; Singh, P.K.; Dubey, R.P.; Gupta, P.K. Assessment of Yield and Economic Losses in Agriculture due to Weeds in India. Crop Prot. 2018, 107, 12–18. [Google Scholar] [CrossRef]
- Soltani, N.; DIlle, J.A.; Burke, I.C.; Everman, W.J.; Vangessel, M.J.; Davis, V.M.; Sikkema, P.H. Perspectives on Potential Soybean Yield Losses from Weeds in North America. Weed Technol. 2017, 31, 148–154. [Google Scholar] [CrossRef]
- Soltani, N.; Dille, J.A.; Burke, I.C.; Everman, W.J.; VanGessel, M.J.; Davis, V.M.; Sikkema, P.H. Potential Corn Yield Losses from Weeds in North America. Weed Technol. 2016, 30, 979–984. [Google Scholar] [CrossRef]
- Leoci, R.; Ruberti, M. Glyphosate in Agriculture: Environmental Persistence and Effects on Animals. A Review. J. Agric. Environ. Int. Dev. 2020, 114, 99–122. [Google Scholar] [CrossRef]
- Amrhein, N.; Deus, B.; Gehrke, P.; Steinrücken, H.C. The Site of the Inhibition of the Shikimate Pathway by Glyphosate: II. Interference of glyphosate with chorismate formation in vivo and in vitro. Plant Physiol. 1980, 66, 830–834. [Google Scholar] [CrossRef] [PubMed]
- Sharma, A.; Kumar, V.; Shahzad, B.; Tanveer, M.; Sidhu, G.P.S.; Handa, N.; Kohli, S.K.; Yadav, P.; Bali, A.S.; Parihar, R.D.; et al. Worldwide Pesticide Usage and Its Impacts on Ecosystem. SN Appl. Sci. 2019, 1, 1446. [Google Scholar] [CrossRef]
- Todd, B.; Suter, G. Herbicides CADDIS. U.S. Environmental Protection Agency. Available online: https://www.epa.gov/caddis/herbicides (accessed on 18 March 2024).
- Heap, I. The International Herbicide-Resistant Weed Database. Available online: http://www.weedscience.org/ (accessed on 18 March 2024).
- Maggi, F.; la Cecilia, D.; Tang, F.H.M.; McBratney, A. The Global Environmental Hazard of Glyphosate Use. Sci. Total Environ. 2020, 717, 137167. [Google Scholar] [CrossRef] [PubMed]
- Adetunji, C.O.; Oloke, J.K.; Osemwegie, O.O. Environmental Fate and Effects of Granular Pesta Formulation from Strains of Pseudomonas aeruginosa C1501 and Lasiodiplodia pseudotheobromae C1136 on Soil Activity and Weeds. Chemosphere 2018, 195, 98–107. [Google Scholar] [CrossRef]
- Campe, R.; Hollenbach, E.; Kämmerer, L.; Hendriks, J.; Höffken, H.W.; Kraus, H.; Lerchl, J.; Mietzner, T.; Tresch, S.; Witschel, M.; et al. A New Herbicidal Site of Action: Cinmethylin Binds to Acyl-ACP Thioesterase and Inhibits Plant Fatty Acid Biosynthesis. Pestic. Biochem. Physiol. 2018, 148, 116–125. [Google Scholar] [CrossRef]
- Shino, M.; Hamada, T.; Shigematsu, Y.; Hirase, K.; Banba, S. Action Mechanism of Bleaching Herbicide Cyclopyrimorate, a Novel Homogentisate Solanesyltransferase Inhibitor. J. Pestic. Sci. 2018, 43, 233. [Google Scholar] [CrossRef]
- Selby, T.P.; Satterfield, A.D.; Puri, A.; Stevenson, T.M.; Travis, D.A.; Campbell, M.J.; Taggi, A.E.; Hughes, K.A.; Bereznak, J. Bioisosteric Tactics in the Discovery of Tetflupyrolimet: A New Mode-of-Action Herbicide. J. Agric. Food Chem. 2023, 71, 18197–18204. [Google Scholar] [CrossRef] [PubMed]
- Qu, R.Y.; He, B.; Yang, J.F.; Lin, H.Y.; Yang, W.C.; Wu, Q.Y.; Li, Q.X.; Yang, G.F. Where Are the New Herbicides? Pest. Manag. Sci. 2021, 77, 2620–2625. [Google Scholar] [CrossRef]
- Lamberth, C.; Jeanmart, S.; Luksch, T.; Plant, A. Current Challenges and Trends in the Discovery of Agrochemicals. Science 2013, 341, 742–746. [Google Scholar] [CrossRef]
- Hasan, M.; Ahmad-Hamdani, M.S.; Rosli, A.M.; Hamdan, H. Bioherbicides: An Eco-Friendly Tool for Sustainable Weed Management. Plants 2021, 10, 1212. [Google Scholar] [CrossRef]
- de Souza Barros, V.M.; Pedrosa, J.L.F.; Gonçalves, D.R.; de Medeiros, F.C.L.; Carvalho, G.R.; Gonçalves, A.H.; Teixeira, P.V.V.Q. Herbicides of Biological Origin: A Review. J. Hortic. Sci. Biotechnol. 2021, 96, 288–296. [Google Scholar] [CrossRef]
- Arya, S.; Pandey, M. Chapter 17 Bioherbicides for Integrated Weed Management. In Biorationals and Biopesticides; De Gruyter: Berlin, Germany, 2024; pp. 355–372. [Google Scholar] [CrossRef]
- Bordin, E.R.; Frumi Camargo, A.; Stefanski, F.S.; Scapini, T.; Bonatto, C.; Zanivan, J.; Preczeski, K.; Modkovski, T.A.; Reichert, F., Jr.; Mossi, A.J.; et al. Current Production of Bioherbicides: Mechanisms of Action and Technical and Scientific Challenges to Improve Food and Environmental Security. Biocatal. Biotransform. 2021, 39, 346–359. [Google Scholar] [CrossRef]
- Duke, S.O. Why Are There No Widely Successful Microbial Bioherbicides for Weed Management in Crops? Pest Manag. Sci. 2023, 80, 56–64. [Google Scholar] [CrossRef] [PubMed]
- Duke, S.O.; Pan, Z.; Bajsa-Hirschel, J.; Boyette, C.D. The Potential Future Roles of Natural Compounds and Microbial Bioherbicides in Weed Management in Crops. Adv. Weed Sci. 2022, 40, e020210054. [Google Scholar] [CrossRef] [PubMed]
- Roberts, J.; Florentine, S.; Fernando, W.G.D.; Tennakoon, K.U. Achievements, Developments and Future Challenges in the Field of Bioherbicides for Weed Control: A Global Review. Plants 2022, 11, 2242. [Google Scholar] [CrossRef]
- Portela, V.O.; Santana, N.A.; Balbinot, M.L.; Antoniolli, Z.I.; de Oliveira Silveira, A.; Jacques, R.J.S. Phytotoxicity Optimization of Fungal Metabolites Produced by Solid and Submerged Fermentation and Its Ecotoxicological Effects. Appl. Biochem. Biotechnol. 2022, 194, 2980–3000. [Google Scholar] [CrossRef] [PubMed]
- Chaves Neto, J.R.; Nascimento dos Santos, M.S.; Mazutti, M.A.; Zabot, G.L.; Tres, M.V. Phoma Dimorpha Phytotoxic Activity Potentialization for Bioherbicide Production. Biocatal. Agric. Biotechnol. 2021, 33, 101986. [Google Scholar] [CrossRef]
- Chakraborty, A.; Ray, P. Mycoherbicides for the Noxious Meddlesome: Can Colletotrichum Be a Budding Candidate? Front. Microbiol. 2021, 12, 754048. [Google Scholar] [CrossRef] [PubMed]
- Hoagland, R.E.; Boyette, C.D. Effects of the Fungal Bioherbicide, Alternaria cassia on Peroxidase, Pectinolytic and Proteolytic Activities in Sicklepod Seedlings. J. Fungi 2021, 7, 1032. [Google Scholar] [CrossRef] [PubMed]
- Lawrance, S.; Varghese, S.; Varghese, E.M.; Asok, A.K.; Jisha, M.S. Quinoline Derivatives Producing Pseudomonas aeruginosa H6 as an Efficient Bioherbicide for Weed Management. Biocatal. Agric. Biotechnol. 2019, 18, 101096. [Google Scholar] [CrossRef]
- Camargo, A.F.; Bonatto, C.; Scapini, T.; Klanovicz, N.; Tadioto, V.; Cadamuro, R.D.; Bazoti, S.F.; Kubeneck, S.; Michelon, W.; Reichert Júnior, F.W.; et al. Fungus-Based Bioherbicides on Circular Economy. Bioprocess Biosyst. Eng. 2023, 46, 1729–1754. [Google Scholar] [CrossRef] [PubMed]
- Fang, W.; Liu, F.; Wu, Z.; Zhang, Z.; Wang, K. Plant-Associated Bacteria as Sources for the Development of Bioherbicides. Plants 2022, 11, 3404. [Google Scholar] [CrossRef] [PubMed]
- Giehl, A.; dos Santos, A.A.; Cadamuro, R.D.; Tadioto, V.; Guterres, I.Z.; Prá Zuchi, I.D.; do Minussi, G.A.; Fongaro, G.; Silva, I.T.; Alves, S.L. Biochemical and Biotechnological Insights into Fungus-Plant Interactions for Enhanced Sustainable Agricultural and Industrial Processes. Plants 2023, 12, 2688. [Google Scholar] [CrossRef] [PubMed]
- Verdugo-Navarrete, C.; Maldonado-Mendoza, I.E.; Castro-Martínez, C.; Leyva-Madrigal, K.Y.; Martínez-Álvarez, J.C. Selection of Rhizobacteria Isolates with Bioherbicide Potential against Palmer Amaranth (Amarathus palmeri S. Wats.). Braz. J. Microbiol. 2021, 52, 1443–1450. [Google Scholar] [CrossRef]
- Antony, A.; Karuppasamy, R. Bioherbicides for Sustainable Barnyard Grass Management in Paddy Field: An in-Silico Perspective. Nat. Prod. Res. 2022, 37, 3857–3861. [Google Scholar] [CrossRef]
- Boyette, C.D.; Abbas, H.K. Host Range Alteration of the Bioherbicidal Fungus Alternaria crassa with Fruit Pectin and Bant Filtrates. Weed Sci. 1994, 42, 487–491. [Google Scholar] [CrossRef]
- Karthick Raja Namasivayam, S.; Deka, B.; Arvind Bharani, R.S.; Samrat, K.; Kavisri, M.; Moovendhan, M. Impact of Formulation on the Fungal Biomass–Based Herbicidal Activity and Phytotoxic Metabolite Production. In Biomass Conversion and Biorefinery; Springer: Berlin/Heidelberg, Germany, 2023; pp. 1–22. [Google Scholar] [CrossRef]
- Forte, C.T.; Menegat, A.D.; Galon, L.; Agazzi, L.R.; Franceschetti, M.B.; Basso, F.J.M.; Bagnara, M.A.M.; Chechi, L.; Perin, G.F. Effects of Glyphosate and Foliar Fertilizers on the Glyphosate Resistant (GR) Soybean. Aust. J. Crop Sci. 2019, 13, 1251–1257. [Google Scholar] [CrossRef]
- Santos, J.B.; Ferreira, E.A.; Oliveira, J.A.; Silva, A.A.; Fialho, C.M.T. Effect of Formulations on the Absorption and Translocation of Glyphosate in Transgenic Soybean. Planta Daninha 2007, 25, 381–388. [Google Scholar] [CrossRef][Green Version]
- Ulrich, A.; Müller, C.; Gasparetto, I.G.; Bonafin, F.; Diering, N.L.; Camargo, A.F.; Reichert, F.W., Jr.; Paudel, S.R.; Treichel, H.; Mossi, A.J. Bioherbicide Effects of Trichoderma koningiopsis Associated with Commercial Formulations of Glyphosate in Weeds and Soybean Plants. Crop Prot. 2023, 172, 106346. [Google Scholar] [CrossRef]
- Mupondwa, E.; Li, X.; Boyetchko, S.; Hynes, R.; Geissler, J. Technoeconomic Analysis of Large Scale Production of Pre-Emergent Pseudomonas fluorescens Microbial Bioherbicide in Canada. Bioresour. Technol. 2015, 175, 517–528. [Google Scholar] [CrossRef]
- Camargo, A.F.; Dalastra, C.; Ulrich, A.; Scapini, T.; Bonatto, C.; Klanovicz, N.; Michelon, W.; Lerin, L.; Júnior, S.L.A.; Mossi, A.J.; et al. The Bioherbicidal Potential of Isolated Fungi Cultivated in Microalgal Biomass. Bioprocess Biosyst. Eng. 2023, 46, 665–679. [Google Scholar] [CrossRef]
- Sala, A.; Vittone, S.; Barrena, R.; Sánchez, A.; Artola, A. Scanning Agro-Industrial Wastes as Substrates for Fungal Biopesticide Production: Use of Beauveria bassiana and Trichoderma harzianum in Solid-State Fermentation. J. Environ. Manag. 2021, 295, 113113. [Google Scholar] [CrossRef]
- Cavalcante, B.D.; Arck, M.; Scapini, T.; Camargo, A.F.; Ulrich, A.; Bonatto, C.; Dalastra, C.; Mossi, A.J.; Fongaro, G.; Di Piero, R.M.; et al. Orange Peels and Shrimp Shell Used in a Fermentation Process to Produce an Aqueous Extract with Bioherbicide Potential to Weed Control. Biocatal. Agric. Biotechnol. 2021, 32, 101947. [Google Scholar] [CrossRef]
- Bhanu Prakash, G.V.S.; Padmaja, V.; Siva Kiran, R.R. Statistical Optimization of Process Variables for the Large-Scale Production of Metarhizium Anisopliae Conidiospores in Solid-State Fermentation. Bioresour. Technol. 2008, 99, 1530–1537. [Google Scholar] [CrossRef]
- Klaic, R.; Kuhn, R.C.; Foletto, E.L.; Dal Prá, V.; Jacques, R.J.S.; Guedes, J.V.C.; Treichel, H.; Mossi, A.J.; Oliveira, D.; Oliveira, J.V.; et al. An Overview Regarding Bioherbicide and Their Production Methods by Fermentation. In Fungal Biomolecules: Sources, Applications and Recent Developments; Wiley: Hoboken, NJ, USA, 2015; pp. 183–199. [Google Scholar] [CrossRef]
- Doran, P.M. Bioprocess Engineering Principles; Academic Press: Cambridge, MA, USA, 2013; ISBN 9780122208515. [Google Scholar]
- Friedl, M.A.; Kubicek, C.P.; Druzhinina, I.S. Carbon Source Dependence and Photostimulation of Conidiation in Hypocrea atroviridis. Appl. Environ. Microbiol. 2008, 74, 245–250. [Google Scholar] [CrossRef]
- Davis, K.E.R.; Joseph, S.J.; Janssen, P.H. Effects of Growth Medium, Inoculum Size, and Incubation Time on Culturability and Isolation of Soil Bacteria. Appl. Environ. Microbiol. 2005, 71, 826–834. [Google Scholar] [CrossRef]
- Ge, X.; Vasco-Correa, J.; Li, Y. Solid-State Fermentation Bioreactors and Fundamentals. In Current Developments in Biotechnology and Bioengineering: Bioprocesses, Bioreactors and Controls; Elsevier: Amsterdam, The Netherlands, 2017; pp. 381–402. [Google Scholar] [CrossRef]
- Aneja, K.R.; Khan, S.A.; Aneja, A. Bioherbicides: Strategies, Challenges and Prospects. In Developments in Fungal Biology and Applied Mycology; Springer: Berlin/Heidelberg, Germany, 2017; pp. 449–470. [Google Scholar] [CrossRef]
- Ley, Y.; Cheng, X.-Y.; Ying, Z.-Y.; Zhou, N.-Y.; Xu, Y. Characterization of Two Marine Lignin-Degrading Consortia and the Potential Microbial Lignin Degradation Network in Nearshore Regions. Microbiol. Spectr. 2023, 11, e04424-22. [Google Scholar] [CrossRef]
- Sgobba, E.; Wendisch, V.F. Synthetic Microbial Consortia for Small Molecule Production. Curr. Opin. Biotechnol. 2020, 62, 72–79. [Google Scholar] [CrossRef]
- Bourdôt, G.W.; Casonato, S.G. Broad Host-Range Pathogens as Bioherbicides: Managing Nontarget Plant Disease Risk. Pest. Manag. Sci. 2024, 80, 28–34. [Google Scholar] [CrossRef]
- Triolet, M.; Edel-Hermann, V.; Gautheron, N.; Mondy, S.; Reibel, C.; André, O.; Guillemin, J.P.; Steinberg, C. Weeds Harbor an Impressive Diversity of Fungi, Which Offers Possibilities for Biocontrol. Appl. Environ. Microbiol. 2022, 88, e02177-21. [Google Scholar] [CrossRef]
- Brun, T.; Rabuske, J.E.; Todero, I.; Almeida, T.C.; Junior, J.J.D.; Ariotti, G.; Confortin, T.; Arnemann, J.A.; Kuhn, R.C.; Guedes, J.V.C.; et al. Production of Bioherbicide by Phoma sp. in a Stirred-Tank Bioreactor. 3 Biotech 2016, 6, 230. [Google Scholar] [CrossRef]
- Huang, T.K.; McDonald, K.A. Bioreactor Engineering for Recombinant Protein Production in Plant Cell Suspension Cultures. Biochem. Eng. J. 2009, 45, 168–184. [Google Scholar] [CrossRef]
- Porto de Souza Vandenberghe, L.; Wedderhoff Herrmann, L.; de Oliveira Penha, R.; Murawski de Mello, A.F.; Martínez-Burgos, W.J.; Magalhães Junior, A.I.; de Souza Kirnev, P.C.; de Carvalho, J.C.; Soccol, C.R. Engineering Aspects for Scale-up of Bioreactors. In Current Developments in Biotechnology and Bioengineering: Advances in Bioprocess Engineering; Elsevier: Amsterdam, The Netherlands, 2022; pp. 59–85. [Google Scholar] [CrossRef]
- Ferreira, A.; Rocha, F.; Mota, A.; Teixeira, J.A. Characterization of Industrial Bioreactors (Mixing, Heat, and Mass Transfer). In Current Developments in Biotechnology and Bioengineering: Bioprocesses, Bioreactors and Controls; Elsevier: Amsterdam, The Netherlands, 2017; pp. 563–592. [Google Scholar] [CrossRef]
- Vandenberghe, L.P.S.; Pandey, A.; Carvalho, J.C.; Letti, L.A.J.; Woiciechowski, A.L.; Karp, S.G.; Thomaz-Soccol, V.; Martínez-Burgos, W.J.; Penha, R.O.; Herrmann, L.W.; et al. Solid-State Fermentation Technology and Innovation for the Production of Agricultural and Animal Feed Bioproducts. Syst. Microbiol. Biomanuf. 2021, 1, 142–165. [Google Scholar] [CrossRef]
- Gervais, P.; Molin, P. The Role of Water in Solid-State Fermentation. Biochem. Eng. J. 2003, 13, 85–101. [Google Scholar] [CrossRef]
- de Bastos, B.O.; Deobald, G.A.; Brun, T.; Dal Prá, V.; Junges, E.; Kuhn, R.C.; Pinto, A.K.; Mazutti, M.A. Solid-State Fermentation for Production of a Bioherbicide from Diaporthe sp. and Its Formulation to Enhance the Efficacy. 3 Biotech 2017, 7, 135. [Google Scholar] [CrossRef]
- de Oliveira, C.T.; Alves, E.A.; Todero, I.; Kuhn, R.C.; de Oliveira, D.; Mazutti, M.A. Production of Cutinase by Solid-State Fermentation and Its Use as Adjuvant in Bioherbicide Formulation. Bioprocess Biosyst. Eng. 2019, 42, 829–838. [Google Scholar] [CrossRef]
- Ashok, A.; Doriya, K.; Rao, D.R.M.; Kumar, D.S. Design of Solid State Bioreactor for Industrial Applications: An Overview to Conventional Bioreactors. Biocatal. Agric. Biotechnol. 2017, 9, 11–18. [Google Scholar] [CrossRef]
- Lindskog, E.K. The Upstream Process: Principal Modes of Operation. In Biopharmaceutical Processing: Development, Design, and Implementation of Manufacturing Processes; Elsevier: Amsterdam, The Netherlands, 2018; pp. 625–635. [Google Scholar] [CrossRef]
- Sindhu, R.; Pandey, A.; Binod, P. Design and Types of Bioprocesses. In Current Developments in Biotechnology and Bioengineering: Bioprocesses, Bioreactors and Controls; Elsevier: Amsterdam, The Netherlands, 2017; pp. 29–43. [Google Scholar] [CrossRef]
- Mitchell, J.K.; Njalamimba-Bertsch, M.; Bradford, N.R.; Birdsong, J.A. Development of a Submerged-Liquid Sporulation Medium for the Johnsongrass Bioherbicide Gloeocercospora sorghi. J. Ind. Microbiol. Biotechnol. 2003, 30, 599–605. [Google Scholar] [CrossRef]
- Li, M.; Xu, L.; Sun, Z.; Li, Y. Isolation and Characterization of a Phytotoxin from Xanthomonas campestris Pv. retroflexus. Chin. J. Chem. Eng. 2007, 15, 639–642. [Google Scholar] [CrossRef]
- Zhang, L.H.; Zhang, J.L.; Liu, Y.C.; Cao, Z.Y.; Han, J.M.; Juan YA, N.G.; Dong, J.G. Isolation and Structural Speculation of Herbicide-Active Compounds from the Metabolites of Pythium aphanidermatum. J. Integr. Agric. 2013, 12, 1026–1032. [Google Scholar] [CrossRef]
- Kim, W.-K.; Kim, J.-P.; Park, D.; Kim, C.-J.; Kwak, S.; Yoo, I. AB3217-A and B Herbicidal Compounds Related to Anisomycin from Streptomyces sp. ME-13. Appl. Biol. Chem. 1996, 39, 153–158. [Google Scholar]
- Bendejacq-Seychelles, A.; Gibot-Leclerc, S.; Guillemin, J.P.; Mouille, G.; Steinberg, C. Phytotoxic Fungal Secondary Metabolites as Herbicides. Pest. Manag. Sci. 2024, 80, 92–102. [Google Scholar] [CrossRef]
- Dev, M.J.; Warke, R.G.; Warke, G.M.; Mahajan, G.B.; Patil, T.A.; Singhal, R.S. Advances in Fermentative Production, Purification, Characterization and Applications of Gellan Gum. Bioresour. Technol. 2022, 359, 127498. [Google Scholar] [CrossRef]
- de Almeida, T.C.; Spannemberg, S.S.; Brun, T.; Schmaltz, S.; Escobar, O.; Sanchotene, D.M.; Dornelles, S.H.B.; Zabot, G.L.; Tres, M.V.; Kuhn, R.C.; et al. Development of a Solid Bioherbicide Formulation by Spray Drying Technology. Agriculture 2020, 10, 215. [Google Scholar] [CrossRef]
- Adetunji, C.; Oloke, J.; Kumar, A.; Swaranjit, S.; Akpor, B. Synergetic Effect of Rhamnolipid from Pseudomonas aeruginosa C1501 and Phytotoxic Metabolite from Lasiodiplodia pseudotheobromae C1136 on Amaranthus hybridus L. and Echinochloa crus-galli Weeds. Environ. Sci. Pollut. Res. 2017, 24, 13700–13709. [Google Scholar] [CrossRef]
- Marrone, P.G. Status of the Biopesticide Market and Prospects for New Bioherbicides. Pest. Manag. Sci. 2023, 80, 81–86. [Google Scholar] [CrossRef] [PubMed]
- Poudel, M.; Mendes, R.; Costa, L.A.S.; Bueno, C.G.; Meng, Y.; Folimonova, S.Y.; Garrett, K.A.; Martins, S.J. The Role of Plant-Associated Bacteria, Fungi, and Viruses in Drought Stress Mitigation. Front. Microbiol. 2021, 12, 743512. [Google Scholar] [CrossRef] [PubMed]
- Mansfield, J.; Genin, S.; Magori, S.; Citovsky, V.; Sriariyanum, M.; Ronald, P.; Dow, M.; Verdier, V.; Beer, S.V.; Machado, M.A.; et al. Top 10 Plant Pathogenic Bacteria in Molecular Plant Pathology. Mol. Plant Pathol. 2012, 13, 614. [Google Scholar] [CrossRef] [PubMed]
- Adetunji, C.O.; Oloke, J.K.; Bello, O.M.; Pradeep, M.; Jolly, R.S. Isolation, Structural Elucidation and Bioherbicidal Activity of an Eco-Friendly Bioactive 2-(Hydroxymethyl) Phenol, from Pseudomonas aeruginosa (C1501) and Its Ecotoxicological Evaluation on Soil. Environ. Technol. Innov. 2019, 13, 304–317. [Google Scholar] [CrossRef]
- Salmon, R.; Mitchell, G.; Morris, J.A. Herbicidal Quinoline and 1,8-Naphthyridine Compounds. U.S. Patent 20120094833A1, 19 April 2012. [Google Scholar]
- Hwang, M.S.H.; Morgan, R.L.; Sarkar, S.F.; Wang, P.W.; Guttman, D.S. Phylogenetic Characterization of Virulence and Resistance Phenotypes of Pseudomonas syringae. Appl. Environ. Microbiol. 2005, 71, 5182–5191. [Google Scholar] [CrossRef] [PubMed]
- Rico, A.; McCraw, S.L.; Preston, G.M. The Metabolic Interface between Pseudomonas syringae and Plant Cells. Curr. Opin. Microbiol. 2011, 14, 31–38. [Google Scholar] [CrossRef] [PubMed]
- Rhodehamel, N.H. Host Range of Strains of Pseudomonas syringae Pv. tagetis. Plant Dis. 1985, 69, 589. [Google Scholar] [CrossRef]
- Kong, H.; Patterson, C.D.; Zhang, W.; Takikawa, Y.; Suzuki, A.; Lydon, J. A PCR Protocol for the Identification of Pseudomonas syringae Pv. tagetis Based on Genes Required for Tagetitoxin Production. Biol. Control 2004, 30, 83–89. [Google Scholar] [CrossRef]
- Mathews, D.E.; Durbin, R.D. Tagetitoxin Inhibits RNA Synthesis Directed by RNA Polymerases from Chloroplasts and Escherichia coli. J. Biol. Chem. 1990, 265, 493–498. [Google Scholar] [CrossRef]
- Kong, H.; Blackwood, C.; Buyer, J.S.; Gulya, T.J.; Lydon, J. The Genetic Characterization of Pseudomonas syringae Pv. tagetis Based on the 16S–23S RDNA Intergenic Spacer Regions. Biol. Control 2005, 32, 356–362. [Google Scholar] [CrossRef]
- Custer, G.F.; Mealor, B.A.; Fowers, B.; van Diepen, L.T.A. Soil Microbiome Analysis Supports Claims of Ineffectiveness of Pseudomonas fluorescens D7 as a Biocontrol Agent of Bromus tectorum. Microbiol. Spectr. 2024, 12, e01771-23. [Google Scholar] [CrossRef] [PubMed]
- Tekiela, D.R. Use of Pseudomonas fluorescens as a Bioherbicide for Cheatgrass and Other Invasive Winter Annual Grass Control; University of Wyoming Extension: Laramie, WY, USA, 2017. [Google Scholar]
- Kennedy, A.C.; Johnson, B.N.; Stubbs, T.L. Host Range of a Deleterious Rhizobacterium for Biological Control of Downy Brome. Weed Sci. 2001, 49, 792–797. [Google Scholar] [CrossRef]
- Kennedy, A.C.; Young, F.L.; Elliott, L.F.; Douglas, C.L. Rhizobacteria Suppressive to the Weed Downy Brome. Soil Sci. Soc. Am. J. 1991, 55, 722–727. [Google Scholar] [CrossRef]
- Tekiela, D.R. Effect of the Bioherbicide Pseudomonas fluorescens D7 on Downy Brome (Bromus tectorum). Rangel. Ecol. Manag. 2020, 73, 753–755. [Google Scholar] [CrossRef]
- Boyetchko, S.M.; Sawchyn, K.; Geissler, J. Pre-Emergent Biological Control Agents. U.S. Patent 6881567B2, 19 April 2005. [Google Scholar]
- Boyette, C.D.; Hoagland, R.E. Bioherbicidal Potential of a Strain of Xanthomonas spp. for Control of Common Cocklebur (Xanthium strumarium). Biocontrol Sci. Technol. 2013, 23, 183–196. [Google Scholar] [CrossRef]
- Rushing, G.S.; Oliver, L.R. Influence of Planting Date on Common Cocklebur (Xanthium strumarium) Interference in Early-Maturing Soybean (Glycine Max). Weed Sci. 1998, 46, 99–104. [Google Scholar] [CrossRef]
- Norsworthy, J.K. Use of Soybean Production Surveys to Determine Weed Management Needs of South Carolina Farmers. Weed Technol. 2003, 17, 195–201. [Google Scholar] [CrossRef]
- Boyette, C.D.; Hoagland, R.E. Bioherbicidal Potential of Xanthomonas campestris for Controlling Conyza canadensis. Biocontrol Sci. Technol. 2015, 25, 229–237. [Google Scholar] [CrossRef]
- Imaizumi, S.; Nishino, T.; Miyabe, K.; Fujimori, T.; Yamada, M. Biological Control of Annual Bluegrass (Poa annua L.) with a Japanese Isolate Of Xanthomonas campestris pv. poae (JT-P482). Biol. Control 1997, 8, 7–14. [Google Scholar] [CrossRef]
- Tateno, A. Herbicidal Composition for the Control of Annual Bluegrass. Patent US6162763A, 19 December 2000. [Google Scholar]
- Zhang, H.; Ning, X.; Hang, H.; Ru, X.; Li, H.; Li, Y.; Wang, L.; Zhang, X.; Yu, S.; Qiao, Y.; et al. Total Synthesis of Thaxtomin A and Its Stereoisomers and Findings of Their Biological Activities. Org. Lett. 2013, 15, 5670–5673. [Google Scholar] [CrossRef]
- Phour, M.; Sindhu, S.S. Bio-Herbicidal Effect of 5-Aminoleveulinic Acid Producing Rhizobacteria in Suppression of Lathyrus aphaca Weed Growth. BioControl 2019, 64, 221–232. [Google Scholar] [CrossRef]
- Raza, T.; Yahya Khan, M.; Mahmood Nadeem, S.; Imran, S.; Nazir Qureshi, K.; Naeem Mushtaq, M.; Sohaib, M.; Schmalenberger, A.; Samuel Eash, N. Biological Management of Selected Weeds of Wheat through Co-Application of Allelopathic Rhizobacteria and Sorghum Extract. Biol. Control 2021, 164, 104775. [Google Scholar] [CrossRef]
- Kumari, A.; Varma, A.; Annapurna, K. Bioherbicide Potential of Cellulose Degrading Endophytic Bacteriafor Control Ofcommon Weed Set Aria glauca (L.) P. Beauv. Biochem. Cell. Arch. 2018, 18, 1561–1564. [Google Scholar]
- Radhakrishnan, R.; Park, J.M.; Lee, I.J. Enterobacter sp. I-3, a Bio-Herbicide Inhibits Gibberellins Biosynthetic Pathway and Regulates Abscisic Acid and Amino Acids Synthesis to Control Plant Growth. Microbiol. Res. 2016, 193, 132–139. [Google Scholar] [CrossRef] [PubMed]
- Park, J.M.; Radhakrishnan, R.; Kang, S.M.; Lee, I.J. IAA Producing Enterobacter sp. I-3 as a Potent Bio-Herbicide Candidate for Weed Control: A Special Reference with Lettuce Growth Inhibition. Indian J. Microbiol. 2015, 55, 207–212. [Google Scholar] [CrossRef] [PubMed]
- Adetunji, C.O.; Oloke, J.K.; Prasad, G.; Bello, O.M.; Osemwegie, O.O.; Pradeep, M.; Jolly, R.S. Isolation, Identification, Characterization, and Screening of Rhizospheric Bacteria for Herbicidal Activity. Org. Agric. 2018, 8, 195–205. [Google Scholar] [CrossRef]
- Yang, J.; zhe Cao, H.; Wang, W.; Zhang, L.H.; Dong, J. gao Isolation, Identification, and Herbicidal Activity of Metabolites Produced by Pseudomonas aeruginosa CB-4. J. Integr. Agric. 2014, 13, 1719–1726. [Google Scholar] [CrossRef]
- Kennedy, A.C. Selective Soil Bacteria to Manage Downy Brome, Jointed Goatgrass, and Medusahead and Do No Harm to Other Biota. Biol. Control 2018, 123, 18–27. [Google Scholar] [CrossRef]
- Kennedy, A.C. Pseudomonas fluorescens Strains Selectively Suppress Annual Bluegrass (Poa annua L.). Biol. Control 2016, 103, 210–217. [Google Scholar] [CrossRef]
- Caldwell, C.J.; Hynes, R.K.; Boyetchko, S.M.; Korber, D.R. Colonization and Bioherbicidal Activity on Green Foxtail by Pseudomonas fluorescens BRG100 in a Pesta Formulation. Can. J. Microbiol. 2011, 58, 1–9. [Google Scholar] [CrossRef]
- Pyke, D.A.; Shaff, S.E.; Gregg, M.A.; Conley, J.L. Weed-Suppressive Bacteria Applied as a Spray or Seed Mixture Did Not Control Bromus tectorum. Rangel. Ecol. Manag. 2020, 73, 749–752. [Google Scholar] [CrossRef]
- Reinhart, K.O.; Carlson, C.H.; Feris, K.P.; Germino, M.J.; Jandreau, C.J.; Lazarus, B.E.; Mangold, J.; Pellatz, D.W.; Ramsey, P.; Rinella, M.J.; et al. Weed-Suppressive Bacteria Fail to Control Bromus tectorum under Field Conditions. Rangel. Ecol. Manag. 2020, 73, 760–765. [Google Scholar] [CrossRef]
- Mejri, D.; Gamalero, E.; Souissi, T. Formulation Development of the Deleterious Rhizobacterium Pseudomonas trivialis X33d for Biocontrol of Brome (Bromus diandrus) in Durum Wheat. J. Appl. Microbiol. 2013, 114, 219–228. [Google Scholar] [CrossRef]
- Yang, J.; Wang, W.; Yang, P.; Tao, B.; Yang, Z.; Zhang, L.H.; Dong, J.G. Isolation and Identification of Serratia Marcescens Ha1 and Herbicidal Activity of Ha1 ‘Pesta’ Granular Formulation. J. Integr. Agric. 2015, 14, 1348–1355. [Google Scholar] [CrossRef]
- Bo, A.B.; Kim, J.D.; Kim, Y.S.; Sin, H.T.; Kim, H.J.; Khaitov, B.; Ko, Y.K.; Park, K.W.; Choi, J.S. Isolation, Identification and Characterization of Streptomyces Metabolites as a Potential Bioherbicide. PLoS ONE 2019, 14, e0222933. [Google Scholar] [CrossRef]
- Hamedi, J.; Papiran, R.; Moghimi, H. Isolation and Screening of Phytotoxin-Producing Actinomycetes for Biological Control of Cardaria Draba. Prog. Biol. Sci. 2014, 4, 113–121. [Google Scholar]
- Kim, H.J.; Bo, A.B.; Kim, J.D.; Kim, Y.S.; Khaitov, B.; Ko, Y.K.; Cho, K.M.; Jang, K.S.; Park, K.W.; Choi, J.S. Herbicidal Characteristics and Structural Identification of the Potential Active Compounds from Streptomyces sp. KRA17-580. J. Agric. Food Chem. 2020, 68, 15373–15380. [Google Scholar] [CrossRef]
- Fry, B.A.; Loria, R. Thaxtomin A: Evidence for a Plant Cell Wall Target. Physiol. Mol. Plant Pathol. 2002, 60, 1–8. [Google Scholar] [CrossRef]
- King, R.R.; Calhoun, L.A. Chemistry of Phytotoxins Associated with Streptomyces scabies the Causal Organism of Potato Common Scab. J. Agric. Food Chem. 1992, 40, 834–837. [Google Scholar] [CrossRef]
- Wolfe, J.C.; Neal, J.C.; Harlow, C.D. Selective Broadleaf Weed Control in Turfgrass with the Bioherbicides Phoma macrostoma and Thaxtomin A. Weed Technol. 2016, 30, 688–700. [Google Scholar] [CrossRef]
- Wolfe, J.C.; Neal, J.C.; Harlow, C.D.; Gannon, T.W. Efficacy of the Bioherbicide Thaxtomin A on Smooth Crabgrass and Annual Bluegrass and Safety in Cool-Season Turfgrasses. Weed Technol. 2016, 30, 733–742. [Google Scholar] [CrossRef]
- Priya Dharsini, P.; Dhanasekaran, D.; Gopinath, P.M.; Ramanathan, K.; Shanthi, V.; Chandraleka, S.; Biswas, B. Spectroscopic Identification and Molecular Modeling of Diethyl 7-Hydroxytrideca-2, 5, 8, 11-Tetraenedioate: A Herbicidal Compound from Streptomyces sp. Arab. J. Sci. Eng. 2017, 42, 2217–2227. [Google Scholar] [CrossRef]
- Priyadharsini, P.; Dhanasekaran, D.; Kanimozhi, B. Isolation, Structural Identification and Herbicidal Activity of N-Phenylpropanamide from Streptomyces sp. KA1-3. Arch. Phytopathol. Plant Prot. 2013, 46, 364–373. [Google Scholar] [CrossRef]
- Hyde, K.D. The Numbers of Fungi. Fungal Divers. 2022, 114, 1. [Google Scholar] [CrossRef]
- Kubicek, C.P.; Starr, T.L.; Glass, N.L. Plant Cell Wall–Degrading Enzymes and Their Secretion in Plant-Pathogenic Fungi. Annu. Rev. Phytopathol. 2014, 52, 427–451. [Google Scholar] [CrossRef] [PubMed]
- Dalinova, A.; Chisty, L.; Kochura, D.; Garnyuk, V.; Petrova, M.; Prokofieva, D.; Yurchenko, A.; Dubovik, V.; Ivanov, A.; Smirnov, S.; et al. Isolation and Bioactivity of Secondary Metabolites from Solid Culture of the Fungus, Alternaria Sonchi. Biomolecules 2020, 10, 81. [Google Scholar] [CrossRef]
- Xu, D.; Xue, M.; Shen, Z.; Jia, X.; Hou, X.; Lai, D.; Zhou, L. Phytotoxic Secondary Metabolites from Fungi. Toxins 2021, 13, 261. [Google Scholar] [CrossRef] [PubMed]
- Zheng, T.; Ma, Y.-L.; Li, W.-S.; Deng, J.-X.; Li, H.; Luo, M.-L.; Wang, T.-W.; Wang, Y.-H. Trichoderma Species from Rhizosphere of Oxalis Corymbosa Release Volatile Organic Compounds Inhibiting the Seed Germination and Growth of Echinochloa colona. Arab. J. Chem. 2023, 16, 105274. [Google Scholar] [CrossRef]
- Bowers, R.C. Commercialization of CollegoTM—An Industrialist’s View. Weed Sci. 1986, 34, 24–25. [Google Scholar] [CrossRef]
- Gu, Q.; Chu, S.; Huang, Q.; Chen, A.; Li, L.; Li, R. Colletotrichum echinochloae: A Potential Bioherbicide Agent for Control of Barnyardgrass (Echinochloa crus-galli (L.) Beauv.). Plants 2023, 12, 421. [Google Scholar] [CrossRef]
- Hubbard, M.; Hynes, R.K.; Bailey, K.L. Bioherbicidal Activity of Phoma macrostoma. In Phoma: Diversity, Taxonomy, Bioactivities, and Nanotechnology; Springer: Berlin/Heidelberg, Germany, 2021; pp. 243–257. [Google Scholar] [CrossRef]
- Bailey, K.L.; Pitt, W.M.; Falk, S.; Derby, J. The Effects of Phoma macrostoma on Nontarget Plant and Target Weed Species. Biol. Control 2011, 58, 379–386. [Google Scholar] [CrossRef]
- Galea, V.J. Use of Stem Implanted Bioherbicide Capsules to Manage an Infestation of Parkinsonia aculeata in Northern Australia. Plants 2021, 10, 1909. [Google Scholar] [CrossRef] [PubMed]
- Baker, C.S.; Sands, D.C.; Nzioki, H.S. The Toothpick Project: Commercialization of a Virulence-Selected Fungal Bioherbicide for Striga hermonthica (Witchweed) Biocontrol in Kenya. Pest. Manag. Sci. 2023, 80, 65–71. [Google Scholar] [CrossRef] [PubMed]
- Lüth, P.; Nzioki, H.S.; Sands Baker, C.; Sands, D.C. A Microbial Bioherbicide for Striga hermonthica Control: Production, Development, and Effectiveness of a Seed Coating Agent. Pest. Manag. Sci. 2023, 80, 149–155. [Google Scholar] [CrossRef] [PubMed]
- Lou, J.; Fu, L.; Peng, Y.; Zhou, L. Metabolites from Alternaria Fungi and Their Bioactivities. Molecules 2013, 18, 5891–5935. [Google Scholar] [CrossRef]
- Dalinova, A.A.; Salimova, D.R.; Berestetskiy, A.O. Fungi of the Genera Alternaria as Producers of Biological Active Compounds and Mycoherbicides. Appl. Biochem. Microbiol. 2020, 56, 256–272. [Google Scholar] [CrossRef]
- Aneja, K.R.; Kumar, P.; Sharma, C. A New Strain of Alternaria alternata (AL-14) on Water Hyacinth from India. J. Innov. Biol. 2014, 1, 117–121. [Google Scholar]
- Motlagh, M.R.S. Evaluation of Alternaria alternata Causing Leaf Spot of Barnyardgrass Grown in Rice Fields. Afr. J. Microbiol. Res. 2012, 6, 4481–4488. [Google Scholar] [CrossRef]
- Kaur, M.; Kumar Aggarwal, N. First Record of Alternaria macrospora MKP1 Causing Leaf Spot Disease on Parthenium hysterophorus from India. J. Crop Prot. 2015, 4, 719–726. [Google Scholar]
- Frumi Camargo, A.; Venturin, B.; Bordin, E.R.; Scapini, T.; Spitza Stefanski, F.; Klanovicz, N.; Dalastra, C.; Kubeneck, S.; Preczeski, K.P.; Rossetto, V.; et al. A Low-Genotoxicity Bioherbicide Obtained from Trichoderma koningiopsis Fermentation in a Stirred-Tank Bioreactor. Ind. Biotechnol. 2020, 16, 176–181. [Google Scholar] [CrossRef]
- Camargo, A.F.; Stefanski, F.S.; Scapini, T.; Weirich, S.N.; Ulkovski, C.; Carezia, C.; Bordin, E.R.; Rossetto, V.; Júnior, F.R.; Galon, L.; et al. Resistant Weeds Were Controlled by the Combined Use of Herbicides and Bioherbicides. Environ. Qual. Manag. 2019, 29, 37–42. [Google Scholar] [CrossRef]
- Stefanski, F.S.; Camargo, A.F.; Scapini, T.; Bonatto, C.; Venturin, B.; Weirich, S.N.; Ulkovski, C.; Carezia, C.; Ulrich, A.; Michelon, W.; et al. Potential Use of Biological Herbicides in a Circular Economy Context: A Sustainable Approach. Front. Sustain. Food Syst. 2020, 4, 521102. [Google Scholar] [CrossRef]
- Bordin, E.R.; Frumi Camargo, A.; Rossetto, V.; Scapini, T.; Modkovski, T.A.; Weirich, S.; Carezia, C.; Barretta Franceschetti, M.; Balem, A.; Golunski, S.M.; et al. Non-Toxic Bioherbicides Obtained from Trichoderma koningiopsis Can Be Applied to the Control of Weeds in Agriculture Crops. Ind. Biotechnol. 2018, 14, 157–163. [Google Scholar] [CrossRef]
- Storniolo, F.; Dionísio, A.; Pisa, L.; Rubem, G.; De Oliveira, S.; Rafael, J.; Mendes, R.; Rodrigues, L.J. Euphorbia Heterophylla: Um Novo Caso de Resistência Ao Glifosato No Brasil; Embrapa: Londrina, Brazil, 2020; ISSN 2176-2899. [Google Scholar]
- Boyette, C.D.; Abbas, H.K.; Connick Jnr, W.J. Evaluation of Fusarium oxysporum as a Potential Bioherbicide for Sicklepod (Cassia obtusifolia), Coffee Senna (C. occidentalis), and Hemp Sesbania (Sesbania exaltata). Weed Sci. 1993, 41, 678–681. [Google Scholar] [CrossRef]
- Hoagland, R.E.; Boyette, C.D.; Stetina, K.C. Bioherbicidal Activity of Albifimbria Verrucaria (Formerly Myrothecium verrucaria) on Glyphosate-Resistant Conyza canadensis. J. Fungi 2023, 9, 773. [Google Scholar] [CrossRef]
- Cook, J.C.; Charudattan, R.; Zimmerman, T.W.; Rosskopf, E.N.; Stall, W.M.; MacDonald, G.E. Effects of Alternaria destruens, Glyphosate, and Ammonium Sulfate Individually and Integrated for Control of Dodder (Cuscuta pentagona). Weed Technol. 2009, 23, 550–555. [Google Scholar] [CrossRef]
- Yang, Q.; Guo, Y.; Wang, H.; Luo, Z.; Chen, Y.; Jiang, M.; Lu, H.; Valverde, B.E.; Qiang, S.; Strasser, R.J.; et al. Action of the Fungal Compound Citrinin, a Bioherbicide Candidate, on Photosystem II. Pest. Manag. Sci. 2023, 80, 133–148. [Google Scholar] [CrossRef]
- Tan, M.; Ding, Y.; Bourdôt, G.W.; Qiang, S. Evaluation of Bipolaris Yamadae as a Bioherbicidal Agent against Grass Weeds in Arable Crops. Pest. Manag. Sci. 2023, 80, 166–175. [Google Scholar] [CrossRef]
- Bailey, K.L.; Boyetchko, S.M.; Längle, T. Social and Economic Drivers Shaping the Future of Biological Control: A Canadian Perspective on the Factors Affecting the Development and Use of Microbial Biopesticides. Biol. Control 2010, 52, 221–229. [Google Scholar] [CrossRef]
- Charudattan, R. Ecological, Practical, and Political Inputs into Selection of Weed Targets: What Makes a Good Biological Control Target? Biol. Control 2005, 35, 183–196. [Google Scholar] [CrossRef]
- Masi, M.; Meyer, S.; Clement, S.; Cimmino, A.; Evidente, A. Effect of Cultural Conditions on the Production of Radicinin, a Specific Fungal Phytotoxin for Buffelgrass (Cenchrus ciliaris) Biocontrol, by Different Cochlioboulus australiensis Strains. Nat. Prod. Res. 2021, 35, 99–107. [Google Scholar] [CrossRef]
- Wood, A.R.; Breeyen, A. Den Incidence of Gummosis Disease in Silky Hakea under Natural Conditions in South Africa. S. Afr. J. Plant Soil 2021, 38, 126–133. [Google Scholar] [CrossRef]
- Boyette, C.D.; Hoagland, R.E.; Stetina, K.C. Extending the Host Range of the Bioherbicidal Fungus Colletotrichum gloeosporioides f. sp. aeschynomene. Biocontrol Sci. Technol. 2019, 29, 720–726. [Google Scholar] [CrossRef]
- Jongsareejit, B.; Tepboonrueng, P.; Srisuksam, C.; Yodpanan, P.; Wattananukit, W.; Wichienchote, N.; Klamchao, K.; Amnuaykanjanasin, A. Colletotrichum siamense as a Myco-Biocontrol Agent for Management of the Tridax Daisy (Tridax procumbens). Physiol. Mol. Plant Pathol. 2020, 112, 101563. [Google Scholar] [CrossRef]
- Brun, T.; Rabuske, J.E.; Confortin, T.C.; Luft, L.; Todero, I.; Fischer, M.; Zabot, G.L.; Mazutti, M.A. Weed Control by Metabolites Produced from Diaporthe schini. Environ. Technol. 2022, 43, 139–148. [Google Scholar] [CrossRef]
- Febriyanto, D.W.; Nurtiati, N.; Mugiastuti, E.; Manan, A.; Sastyawan, M.W.R.; Soesanto, L. Application of Three Weed Pathogenic Fungi on Bok Choy (Brassica rapa subsp. Chinnensis). Biosaintifika J. Biol. Biol. Educ. 2022, 14, 408–416. [Google Scholar] [CrossRef]
- Nzioki, H.S.; Oyosi, F.; Morris, C.E.; Kaya, E.; Pilgeram, A.L.; Baker, C.S.; Sands, D.C. Striga Biocontrol on a Toothpick: A Readily Deployable and Inexpensive Method for Smallholder Farmers. Front. Plant Sci. 2016, 7, 1121. [Google Scholar] [CrossRef]
- Weaver, M.A.; Boyette, C.D.; Hoagland, R.E. Bioherbicidal Activity from Washed Spores of Myrothecium verrucaria. World J. Microbiol. Biotechnol. 2012, 28, 1941–1946. [Google Scholar] [CrossRef]
- Mohammed, Y.M.M.; Badawy, M.E.I. Potential of Phytopathogenic Fungal Isolates as a Biocontrol Agent against Some Weeds. Egypt. J. Biol. Pest. Control 2020, 30, 1–9. [Google Scholar] [CrossRef]
- Wang, W.; Wang, M.; Wang, X.B.; Li, Y.Q.; Ding, J.L.; Lan, M.X.; Gao, X.; Zhao, D.L.; Zhang, C.S.; Wu, G.X. Phytotoxic Azaphilones From the Mangrove-Derived Fungus Penicillium sclerotiorum HY5. Front. Microbiol. 2022, 13, 880874. [Google Scholar] [CrossRef]
- Srisuksam, C.; Yodpanan, P.; Suntivich, R.; Tepboonrueng, P.; Wattananukit, W.; Jongsareejit, B.; Amnuaykanjanasin, A. The Fungus Phoma multirostrata Is a Host-Specific Pathogen and a Potential Biocontrol Agent for a Broadleaf Weed. Fungal Biol. 2022, 126, 162–173. [Google Scholar] [CrossRef]
- de Almeida, T.C.; Klaic, R.; Ariotti, G.; Sallet, D.; Spannemberg, S.S.; Schmaltz, S.; Foletto, E.L.; Kuhn, R.C.; Hoffmann, R.; Mazutti, M.A. Production and Formulation of a Bioherbicide as Environment-Friendly and Safer Alternative for Weed Control. Biointerface Res. Appl. Chem. 2020, 10, 5938–5943. [Google Scholar] [CrossRef]
- Bailey, K.L. The Bioherbicide Approach to Weed Control Using Plant Pathogens. In Integrated Pest Management: Current Concepts and Ecological Perspective; Elsevier: Amsterdam, The Netherlands, 2014; pp. 245–266. [Google Scholar] [CrossRef]
- Masi, M.; Meyer, S.; Górecki, M.; Mandoli, A.; Di Bari, L.; Pescitelli, G.; Cimmino, A.; Cristofaro, M.; Clement, S.; Evidente, A. Pyriculins A and B, Two Monosubstituted Hex-4-Ene-2,3-Diols and Other Phytotoxic Metabolites Produced by Pyricularia grisea Isolated from Buffelgrass (Cenchrus ciliaris). Chirality 2017, 29, 726–736. [Google Scholar] [CrossRef]
- Zorrilla, J.G.; Masi, M.; Clement, S.; Cimmino, A.; Meyer, S. Production of (10S,11S)-(−)-Epi-Pyriculol and Its HPLC Quantification in Liquid Cultures of Pyricularia grisea, a Potential Mycoherbicide for the Control of Buffelgrass (Cenchrus ciliaris). J. Fungi 2023, 9, 316. [Google Scholar] [CrossRef]
- Abu-Dieyeh, M.H.; Watson, A.K. Grass Overseeding and a Fungus Combine to Control Taraxacum officinale. J. Appl. Ecol. 2007, 44, 115–124. [Google Scholar] [CrossRef]
- Aneja, K.R.; Kumar, V.; Jiloha, P.; Kaur, M.; Sharma, C.; Surain, P.; Dhiman, R.; Aneja, A. Potential Bioherbicides: Indian Perspectives. Biotechnol. Prospect. Appl. 2013, 9788132216834, 197–215. [Google Scholar] [CrossRef]
- Zhu, H.; Ma, Y.; Guo, Q.; Xu, B. Biological Weed Control Using Trichoderma polysporum Strain HZ-31. Crop Prot. 2020, 134, 105161. [Google Scholar] [CrossRef]
- Glare, T.; Caradus, J.; Gelernter, W.; Jackson, T.; Keyhani, N.; Köhl, J.; Marrone, P.; Morin, L.; Stewart, A. Have Biopesticides Come of Age? Trends Biotechnol. 2012, 30, 250–258. [Google Scholar] [CrossRef]
- Costa, J.A.V.; Freitas, B.C.B.; Cruz, C.G.; Silveira, J.; Morais, M.G. Potential of Microalgae as Biopesticides to Contribute to Sustainable Agriculture and Environmental Development. J. Environ. Sci. Health Part B 2019, 54, 366–375. [Google Scholar] [CrossRef]
- Lazarus, B.E.; Germino, M.J.; Brabec, M.; Peterson, L.; Walker, R.N.; Moser, A. Post-Fire Management-Scale Trials of Bacterial Soil Amendment MB906 Show Inconsistent Control of Invasive Annual Grasses. Rangel. Ecol. Manag. 2020, 73, 741–748. [Google Scholar] [CrossRef]
- Morris, M.J. Gummosis and Die-Back of Hakea Sericea in South Africa. In Proceedings of the Fourth National Weeds Conference of South Africa, Cape Town, South Africa, 1 January 1981; pp. 51–54. [Google Scholar]
- Cartwright, K.; Boyette, D.; Roberts, M. Lockdown: Collego Bioherbicide Gets a Second Act. Phytopathology 2010, 100, 162. [Google Scholar]
- Soetopo, D.; Alouw, J.C. Biopesticide Development & Registration: Challenges & Strategies. IOP Conf. Ser. Earth Environ. Sci. 2023, 1179, 012003. [Google Scholar] [CrossRef]
- Mallet, C.; Romdhane, S.; Loiseau, C.; Béguet, J.; Martin-Laurent, F.; Calvayrac, C.; Barthelmebs, L. Impact of Leptospermone, a Natural β-Triketone Herbicide, on the Fungal Composition and Diversity of Two Arable Soils. Front. Microbiol. 2019, 10, 442880. [Google Scholar] [CrossRef]
- Luft, L.; Confortin, T.C.; Todero, I.; Neto, J.R.C.; Tonato, D.; Felimberti, P.Z.; Zabot, G.L.; Mazutti, M.A. Different Techniques for Concentration of Extracellular Biopolymers with Herbicidal Activity Produced by Phoma sp. Environ. Technol. 2021, 42, 1392–1401. [Google Scholar] [CrossRef] [PubMed]
- Todero, I.; Confortin, T.C.; Luft, L.; Brun, T.; Ugalde, G.A.; de Almeida, T.C.; Arnemann, J.A.; Zabot, G.L.; Mazutti, M.A. Formulation of a Bioherbicide with Metabolites from Phoma sp. Sci. Hortic. 2018, 241, 285–292. [Google Scholar] [CrossRef]
- Charles Oluwaseun, A.; Julius Kola, O.; Mishra, P.; Ravinder Singh, J.; Kumar Singh, A.; Singh Cameotra, S.; Oluwasesan Micheal, B. Characterization and Optimization of a Rhamnolipid from Pseudomonas aeruginosa C1501 with Novel Biosurfactant Activities. Sustain. Chem. Pharm. 2017, 6, 26–36. [Google Scholar] [CrossRef]
- White, J.F.; Kingsley, K.I.; Kowalski, K.P.; Irizarry, I.; Micci, A.; Soares, M.A.; Bergen, M.S. Disease Protection and Allelopathic Interactions of Seed-Transmitted Endophytic Pseudomonads of Invasive Reed Grass (Phragmites australis). Plant Soil 2018, 422, 195–208. [Google Scholar] [CrossRef]
- Campos, E.V.R.; Ratko, J.; Bidyarani, N.; Takeshita, V.; Fraceto, L.F. Nature-Based Herbicides and Micro-/Nanotechnology Fostering Sustainable Agriculture. ACS Sustain. Chem. Eng. 2023, 11, 9900–9917. [Google Scholar] [CrossRef]
- Bajsa-Hirschel, J.; Pan, Z.; Pandey, P.; Asolkar, R.N.; Chittiboyina, A.G.; Boddy, L.; Machingura, M.C.; Duke, S.O. Spliceostatin C, a Component of a Microbial Bioherbicide, Is a Potent Phytotoxin That Inhibits the Spliceosome. Front. Plant Sci. 2023, 13, 1019938. [Google Scholar] [CrossRef]
- Schein, D.; Santos, M.S.N.; Schmaltz, S.; Nicola, L.E.P.; Bianchin, C.F.; Ninaus, R.G.; de Menezes, B.B.; dos Santos, R.C.; Zabot, G.L.; Tres, M.V.; et al. Microbial Prospection for Bioherbicide Production and Evaluation of Methodologies for Maximizing Phytotoxic Activity. Processes 2022, 10, 2001. [Google Scholar] [CrossRef]
- Karthick Raja Namasivayam, S.; Bharani, S.A.R.; Karthick Raja Namasivayam, S.; Tony, B.; Arvind Bharani, R.; Russell Raj, F. Herbicidal Activity of Soil Isolate of Fusarium oxysporum Free and Chitosan Nanoparticles Coated Metabolites Against Economic Important Weed Ninidam Theenjan. Asian J. Microbiol. Biotechnol. Environ. Sci. 2015, 17, 1015–1020. [Google Scholar]
- Romdhane, S.; Devers-Lamrani, M.; Barthelmebs, L.; Calvayrac, C.; Bertrand, C.; Cooper, J.F.; Dayan, F.E.; Martin-Laurent, F. Ecotoxicological Impact of the Bioherbicide Leptospermone on the Microbial Community of Two Arable Soils. Front. Microbiol. 2016, 7, 188438. [Google Scholar] [CrossRef] [PubMed]
- Hoagland, R.E.; Boyette, C.D. Controlling Herbicide-Susceptible, -Tolerant and -Resistant Weeds with Microbial Bioherbicides. Outlooks Pest Manag. 2016, 27, 256–266. [Google Scholar] [CrossRef]
- Chai, Y.; Pardey, P.G.; Chan-Kang, C.; Huang, J.; Lee, K.; Dong, W. Passing the Food and Agricultural R&D Buck? The United States and China. Food Policy 2019, 86, 101729. [Google Scholar] [CrossRef]
- Srivastava, P.; Singh, V.P.; Singh, A.; KumarTripathi, D.; Singh, S.; Prasad, S.M.; Chauhan, D. Pesticides in Crop Production; Wiley: Hoboken, NJ, USA, 2020; ISBN 9781119432197. [Google Scholar]
- Zhergin, V.G.; Rudnev, E.D.; Samus, V.I.; Ndya, L. Method of Biological Fight against Ambrozia of Polynylist (Ambrosia Artemisiifolia L.). SU Patent 343671A1, 1972. [Google Scholar]
- Hartmann, H.; Watson, A.K. Damage to Common Ragweed (Ambrosia artemisiifolia) Caused by the White Rust Fungus (Albugo tragopogi). Weed Sci. 1980, 28, 632–635. [Google Scholar] [CrossRef]
- Walker, H.L. Control of Sicklepod, Showy Crotalaria, and Coffee Senna with a Fungal Pathogen. U.S. Patent 4390360A, 28 June 1983. [Google Scholar]
- Xixuan, J.; Dan, C. Method for Encapsulation of Microparticles. International Application Published under the Patent Cooperation Treaty (PCT). Patent WO2011156109A1, 12 December 2011. [Google Scholar]
- Huabao, C.; Chunping, Y.; Ke, T.; Min, Z.; Guoshu, G. Monascus Purpureus and Application Thereof in Weeding. CN Patent 116396871A, 7 July 2023. [Google Scholar]
- Chao, Z.; Qiaoling, L.; Ruiji, Z.; Yan, H.X.; Yi, L.H. Fusarium layering (Fusarium proliferatum) APF-1 Strain and Application and Separation Method Thereof. CN Patent 116376710A, 4 July 2023. [Google Scholar]
- Mingsen, Z.; Dingfeng, W.; Huiling, L.; Hui, Z. Biological Herbicide. CN Patent 111436461A, 24 July 2020. [Google Scholar]
- Chitranshi, S. Biological Synthesis of Bioherbicide, Which Is 1st Attempt to Produce Cell Free Bioherbicide, by Biological Synthesis Which Controls 100 Percent Seed Germination of Parthenium hysterophorus, e.g., Using Fungus Phoma sp. MH595482. IN Patent 201921007625-A, 27 February 2019. [Google Scholar]
- Errakhi, R.; Lebrihi, A. Use of a Streptomyces sp. N02 Strain as Bioherbicide. International Application Published under the Patent Cooperation Treaty (PCT). Patent WO2014107107A2, 9 December 2013. [Google Scholar]
- Sands, D.C.; Miller, R.V.; Ford, E.; Kennett, G. Self-Delimiting Fungal Mutants, Bioherbicidal Compositions Thereof, Method of Preparing Thereof and Method of Using Thereof for Weed Control. U.S. Patent 5538890A, 13 August 1992. [Google Scholar]
- Cardina, J.; Littrell, R.H.; Stowell, L.J. Bioherbicide for Florida Beggarweed. U.S. Patent 4643756A, 17 February 1985. [Google Scholar]




| Microbial Genus | Fungal Species | Target(s) | Type of Bioherbicide | Commercial Product/Status | Reference | |
|---|---|---|---|---|---|---|
| Microbial Cultivation | Cell-Free Metabolite | |||||
| Albifimbria | Albifimbria verrucaria | Conyza canadensis | Microbial culture | - | Unavailable | [143] |
| Alternaria | Alternaria alternata | Amaranthus retroflexus | Microbial culture | - | Unavailable | [35] |
| Alternaria alternata AL-14 | Eichhornia crassipes | Microbial culture | - | Unavailable | [134,135] | |
| Alternaria cassia | Senna obtusifolia | Microbial culture | - | Unavailable | [27] | |
| Alternaria destruens | Different species of the Cuscuta genus | Microbial culture | - | Unavailable | [144] | |
| Alternaria sonchi | Sonchus arvensis | - | Methyl 8-hydroxy-3-methyl-4-chloro-9-oxo-9H-xanthene-1-carboxylate | Unavailable | [122] | |
| Aspergillus | Aspergillus niger | Amaranthus retroflexus | Microbial culture | - | Unavailable | [35] |
| Aspergillus sp. | Ageratina adenophora | - | Citrin | Unavailable | [145] | |
| Bipolaris | Bipolaris yamadae HXDC-1–2 | Echinochloa crus-galli, Setaria viridis, Leptochloa chinensis, Eleusine indica, Pseudosorghum zollingeri, Leptochloa panicea, Bromus catharticus | Microbial culture | - | Unavailable | [146] |
| Chondrostereum | Chondrostereum purpureum | Hardwoods and deciduous trees and shrubs | Microbial culture | - | Available/Chontrol™; EcoClear™; MycoTech™ | [147,148] |
| Cochliobolus | Cochliobolus australiensis (LJ3B1, 2MG2F, LJ3B2, LJ3C1, SNM4C1 y LJ4B) | Cenchrus ciliaris | - | Radicinin/dihydropyranopyran-4,5-dione | Unavailable | [149] |
| Colletotrichum | Colletotrichum acutatum | Hakea sericea | Microbial culture | - | Unavailable/Hakatak® | [150] |
| Colletotrichum gloeosporiodides f. sp. aeschynomene | Aeschynomene virginica | Microbial culture | - | Available/LockDown® | [125,126,151] | |
| Colletotrichum siamense | Tridax procumbens | Microbial culture | - | Unavailable | [152] | |
| Diaporthe | Diaporthe schini | Amaranthus viridis, Bidens pilosa, E. crus-galli, Lollium multiflorum | Microbial culture | - | Unavailable | [153] |
| Fusarium | Fusarium denticulatum | C. sativus | - | Amylase, cellulase, and peroxidase | Unavailable | [40] |
| Fusarium oxysporum | Amaranthus retroflexus | Microbial culture | - | Unavailable | [35] | |
| Fusarium oxysporum | Avena fatui | - | Isovitexina, calicosina, quercecetagetina, dihidroxidimetoxiisoflavona | Unavailable | [154] | |
| Fusarium oxysporum | Ninidam theenjan | - | Vaeleric acid; 3-(hydroxymethyl)-2-Cyclohexen-1) | Unavailable | [35] | |
| Fusarium oxysporum f. sp. strigae | Striga hermonthica | Microbial culture | - | Available/Kichawi Kill™ | [130,131,155] | |
| Fusarium sp. | C. sativus | - | Amylase, cellulase, and peroxidase | Unavailable | [40] | |
| Lasiodiplodia | Lasiodiplodia pseudotheobromae NT039 | Parkinsonia aculeata | Microbial culture | - | Available/Di-BakTM Parkinsonia | [129] |
| Macrophomina | Macrophomina phaseolina NT094 | Parkinsonia aculeata | Microbial culture | - | Available/Di-BakTM Parkinsonia | [129] |
| Mucor | Mucor circinelloides | C. sativus | - | Amylase, cellulase, and peroxidase | Unavailable | [40] |
| Mycoleptodiscus | Mycoleptodiscus indicus UFSM 54 | Cucumis sativus, Conyza sp., Sorghum bicolor | - | Microbial metabolite (UN) | Unavailable | [24] |
| Myrothecium | Myrothecium verucarria | Ipomea spp., Euphorbia esula, Brunnichia ovata, Campsis radicans, Pueraria lobata | - | Roridin A and verrucarin A | Unavailable | [156] |
| Neoscytalidium | Neoscytalidium novaehollandiae QLD003 | Parkinsonia aculeata | Microbial culture | - | Available/Di-BakTM Parkinsonia | [129] |
| Nigrospora | Nigrospora oryzae YMM4 | Rumex dentatus, Sonchus oleraceus | Microbial culture/microbial metabolite (UN) | - | Unavailable | [157] |
| Paecilomyces | Paecilomyces sp. | Amaranthus retroflexus | Microbial culture | - | Unavailable | [35] |
| Penicillium | Penicillium sclerotiorum HY5 | Amaranthus retroflexus L., Abutilon theophrasti M. | - | Sclerotiorins B, ochlephilone, isochromophilone I | Unavailable | [158] |
| Penicillium sp. | Ageratina adenophora | - | Citrin | Unavailable | [145] | |
| Phoma | Phoma dimorpha | Echinochloa sp., Amaranthus cruentus, Senna obtusifolia, Bidens Pilosa | - | Microbial metabolite (UN) | Unavailable | [25] |
| Phoma macrostoma | Many species of broadleaf weeds | Microbial culture | - | Available/Bio-Phoma™ | [127,128] | |
| Phoma multirostrata TBRC 12769 | Tridax procumbens | Microbial culture | Norharman and Harman | Unavailable | [159] | |
| Phoma sp. | Crocus sativus, Sorghum bicolor | Microbial culture | - | Unavailable | [160] | |
| Puccinia | Puccinia thlaspeos | Isatis tinctoria | Microbial culture | - | Available/Woad Warrior® | [161] |
| Pyricularia | Pyricularia grisea | Cenchrus ciliaris | - | (10S,11S)-(-)-epi-pyriculol | Unavailable | [162,163] |
| Sclerotinia | Sclerotinia minor | Araxacum officeinale | Microbial culture | - | Available/Sarritor™ | [164,165] |
| Trichoderma | Trichoderma afroharzianum | Echinochloa colona | - | Ethyl ester of linoleic acid | Unavailable | [124] |
| Trichoderma asperelloides | Echinochloa colona | - | Ethyl ester of linoleic acid | Unavailable | [124] | |
| Trichoderma atroviride | Echinochloa colona | - | Ethyl ester of linoleic acid | Unavailable | [124] | |
| Trichoderma koningiopsis | Echinochloa colona | - | Ethyl ester of linoleic acid | Unavailable | [124] | |
| Trichoderma koningiopsis | Euphorbia heterophylla, Bidens Pilosa, Conyza bonariensis | Microbial culture | Microbial metabolite (UN) | Unavailable | [38,137,140] | |
| Trichoderma koningiopsis MK860714 | C. sativus | - | Amylase, cellulase, and peroxidase | Unavailable | [40] | |
| Trichoderma polysporum HZ-31 | Elsholtzia densa, Polygonum lapathifolium, Lepyrodiclis holosteoide, Avena fatua, Chenopodium album, Polygonum aviculare | Microbial culture | - | Unavailable | [166] | |
| Trichoderma virens | Echinochloa colona | - | Ethyl ester of linoleic acid | Unavailable | [124] | |
| Patent Code | Patent Type | Strain | Technology | Bioherbicides Type | Target Herbs and Effect | Reference |
|---|---|---|---|---|---|---|
| CN116376710-A | Process | Fusarium proliferatum APF-1 | Fusarium proliferatum strain isolation process, application, and separation process | Microbial culture: microbial spore suspension (105 spores/mL) | Eclipta alba, after five days of treatment with spores, the plants have yellow, fallen, and rotting leaves. | [191] |
| CN111436461A | Process | Tea smut disease pathogenic bacteria | Biological herbicide with bacterial powder and nutrient solution | Microbial culture: microbial spore suspension (1.2 × 109 spores/mL) | Horseweed herb, horehound, goosegrass, black nightshade, sticktight, bunge corydalis herb, speedwell, gynura divaricata, etc. | [192] |
| IN201921007625-A | Process | Phoma sp. MH595482 | Biological synthesis of bioherbicide | Microbial metabolite | Parthenium hysterophorus. The metabolites produced by Phoma sp. inhibit 100% of herb germination. | [193] |
| WO2014107107A2 | Process | Streptomyces sp. N02 | Streptomyces sp. N02 strain with specified 16S rDNA sequence as a bioherbicide to inhibit seed germination and plant growth | Microbial metabolite: herbicidin and herbimycin | Clover. The compounds inhibit plant growth and produce black spots on plant leaves. | [194] |
| US5538890A | Process | Sclerotinia sclerotiorum (mutant strain) | Broad spectrum biological herbicide | Microbial culture | Centaurea maculosa and Cirsium arvense | [195] |
| US4643756A | Process | Colletotrichum truncatum | Bioherbicide for Florida beggarweed | Microbial culture: microbial spore suspension (2 × 106 spores/mL) | Senna obtusifolia, Crotalaria spectabilis, Senna occidentalis. The fungus produces critical lesions on seedlings of the trees up to the 3 and 4 leaf stage. The effects on weeds are twisting of the stems, discoloration of the midrib and leaf veins. | [196] |
Disclaimer/Publisher’s Note: The statements, opinions and data contained in all publications are solely those of the individual author(s) and contributor(s) and not of MDPI and/or the editor(s). MDPI and/or the editor(s) disclaim responsibility for any injury to people or property resulting from any ideas, methods, instructions or products referred to in the content. |
© 2024 by the authors. Licensee MDPI, Basel, Switzerland. This article is an open access article distributed under the terms and conditions of the Creative Commons Attribution (CC BY) license (https://creativecommons.org/licenses/by/4.0/).
Share and Cite
Ocán-Torres, D.; Martínez-Burgos, W.J.; Manzoki, M.C.; Soccol, V.T.; Neto, C.J.D.; Soccol, C.R. Microbial Bioherbicides Based on Cell-Free Phytotoxic Metabolites: Analysis and Perspectives on Their Application in Weed Control as an Innovative Sustainable Solution. Plants 2024, 13, 1996. https://doi.org/10.3390/plants13141996
Ocán-Torres D, Martínez-Burgos WJ, Manzoki MC, Soccol VT, Neto CJD, Soccol CR. Microbial Bioherbicides Based on Cell-Free Phytotoxic Metabolites: Analysis and Perspectives on Their Application in Weed Control as an Innovative Sustainable Solution. Plants. 2024; 13(14):1996. https://doi.org/10.3390/plants13141996
Chicago/Turabian StyleOcán-Torres, Diego, Walter José Martínez-Burgos, Maria Clara Manzoki, Vanete Thomaz Soccol, Carlos José Dalmas Neto, and Carlos Ricardo Soccol. 2024. "Microbial Bioherbicides Based on Cell-Free Phytotoxic Metabolites: Analysis and Perspectives on Their Application in Weed Control as an Innovative Sustainable Solution" Plants 13, no. 14: 1996. https://doi.org/10.3390/plants13141996
APA StyleOcán-Torres, D., Martínez-Burgos, W. J., Manzoki, M. C., Soccol, V. T., Neto, C. J. D., & Soccol, C. R. (2024). Microbial Bioherbicides Based on Cell-Free Phytotoxic Metabolites: Analysis and Perspectives on Their Application in Weed Control as an Innovative Sustainable Solution. Plants, 13(14), 1996. https://doi.org/10.3390/plants13141996

