Study on the Effect of Sooty Mould Disease in Tea Plants
Abstract
1. Introduction
2. Results
2.1. Effects of SM Disease on the Morphology, Structure and Composition of the Mature Leaves of Healthy and Diseased Tea Plants
2.2. Effects of SM Disease on the Quality Components of the Tender and Mature Leaves of Healthy and Diseased Tea Plant
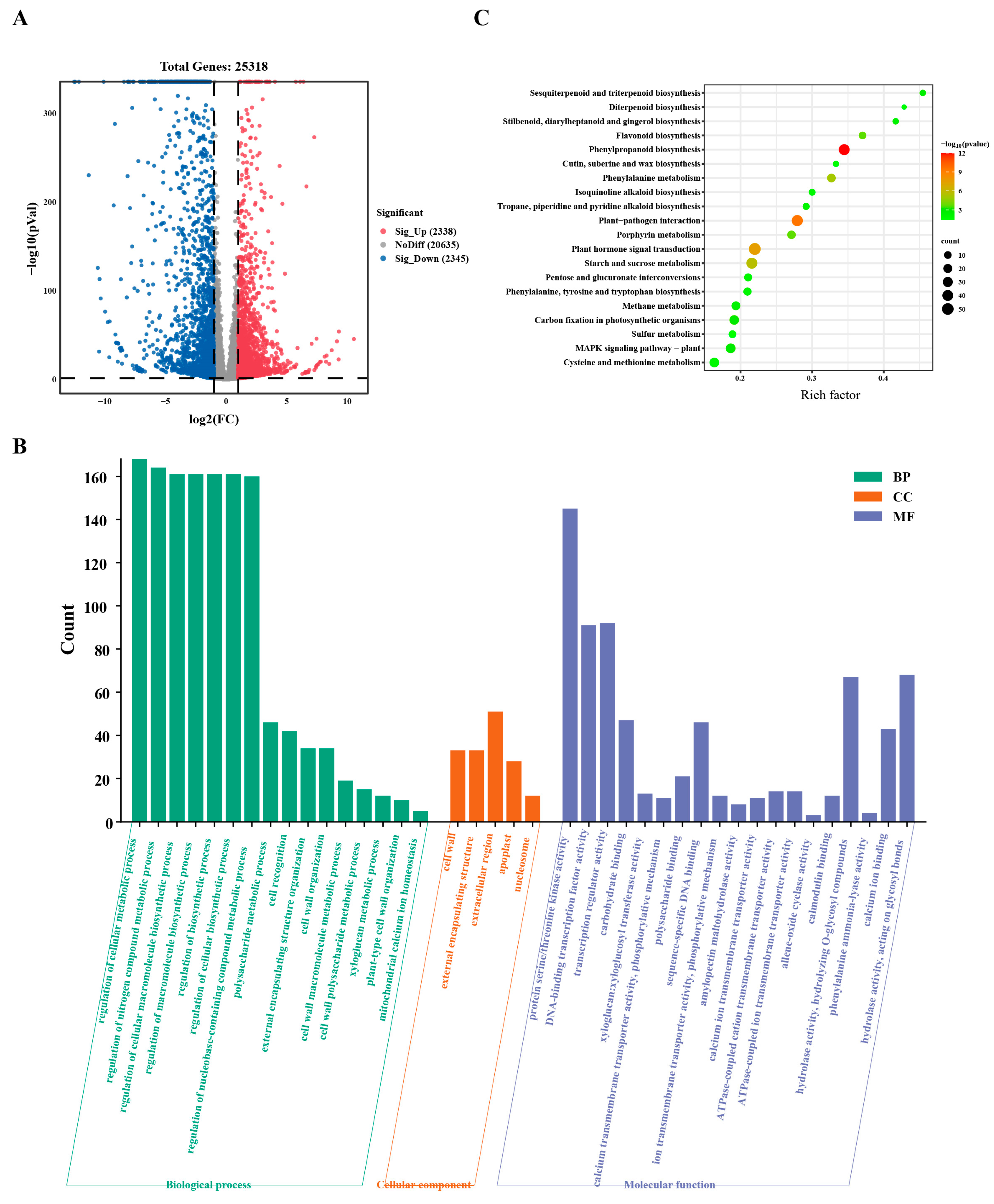
2.3. Differentially Expressed Gene (DEG) Analysis of the Mature Leaves of Healthy and Diseased Tea Plants
2.4. Expression Analysis of DEGs Involved in Key Pathways of the Mature Leaves of Healthy and Diseased Tea Plants
2.5. Isolation, Molecular Identification, and Pathogenicity Analysis of Pathogenic Fungi
2.6. Biocontrol Bacterial Sensitivity of Pathogenic Fungi
3. Discussion
4. Materials and Methods
4.1. Plant Materials
4.2. SEM Analysis
4.3. TEM Analysis
4.4. DAB, PAS, and TBO Staining
4.5. Determination of the Contents of Caffeine, Theanine and Catechins
4.6. RNA Extraction, Library Construction, RNA-seq, and RNA-seq Data Analysis
4.7. Isolation, Culture, and Morphological Observation of Pathogenic Fungi
4.8. Molecular Identification of Pathogenic Fungi
4.9. Pathogenicity Test
4.10. Biocontrol Bacterial Sensitivity Assay
5. Conclusions
Supplementary Materials
Author Contributions
Funding
Conflicts of Interest
References
- Wang, H.C.; Wang, J.; Li, W.H.; Huang, Y.F.; Xia, H.Q.; Wang, M.S.; Lu, N.; Guo, Y.S.; Zhang, C.Q. Cladosporium cladosporioides identified in china on tobacco seeds. Plant Dis. 2014, 98, 1002. [Google Scholar] [CrossRef] [PubMed]
- Santos, S.A.P.; Santos, C.; Silva, S.; Pinto, G.; Torres, L.M.; Nogueira, A.J.A. The effect of sooty mold on fluorescence and gas exchange properties of olive tree. Turk. J. Biol. 2013, 37, 620–628. [Google Scholar] [CrossRef]
- Ponmurugan, P.; Manjukarunambika, K.; Gnanamangai, B.M. Impact of various foliar diseases on the biochemical, volatile and quality constituents of green and black teas. Australas. Plant Pathol. 2016, 45, 175–185. [Google Scholar] [CrossRef]
- Xu, G.; Zheng, F.; Qiu, F.; Zhou, J.; Zheng, F.Q.; Zheng, L.; Miao, W.G.; Xie, C.P. First report of sooty mold caused by Cladosporium tenuissimum on Pitaya in China. Plant Dis. 2020, 104, 290–291. [Google Scholar] [CrossRef]
- Choi, I.Y.; Kang, C.H.; Lee, G.H.; Park, J.H.; Shin, H.D. Sooty mould disease caused by leptoxyphium kurandae on kenaf. Mycobiology 2015, 43, 347–350. [Google Scholar] [CrossRef] [PubMed][Green Version]
- Chomnunti, P.; Hongsanan, S.; Aguirre-Hudson, B.; Tian, Q.; Persoh, D.; Dhami, M.K.; Alias, A.S.; Xu, J.; Liu, X.; Stadler, M.; et al. The sooty moulds. Fungal Divers. 2014, 66, 1–36. [Google Scholar] [CrossRef]
- Flessa, F.; Harjes, J.; Cáceres, M.E.; Rambold, G. Comparative analyses of sooty mould communities from Brazil and Central Europe. Mycol. Prog. 2021, 20, 869–887. [Google Scholar] [CrossRef]
- Kim, K.W. Ultrastructure of the epiphytic sooty mold Capnodium and surface-colonized walnut leaves. Eur. J. Plant Pathol. 2016, 146, 95–103. [Google Scholar] [CrossRef]
- Liu, Z.; Jiao, R.L.; Chen, S.Y.; Ren, Y.Z.; Zhang, L.; Zhang, D.D.; Chen, J.Y.; Li, G.Y. First report of fruit rot of grapes (Vitis viniera) caused by Cladosporium cladosporioides in Xinjiang, China. Plant Dis. 2022, 106, 315. [Google Scholar] [CrossRef]
- Bensch, K.; Braun, U.; Groenewald, J.Z.; Crous, P.W. The genus Cladosporium. Stud. Mycol. 2012, 72, 401. [Google Scholar] [CrossRef]
- El-Dawy, E.; Gherbawy, Y.A.; Hussein, M.A. Morphological, molecular characterization, plant pathogenicity and biocontrol of Cladosporium complex groups associated with faba beans. Sci. Rep. 2021, 11, 14183. [Google Scholar] [CrossRef] [PubMed]
- Parsa, S.; Garcia-Lemos, A.M.; Castillo, K.; Ortiz, V.; Becerra Lopez-Lavalle, L.A.; Braun, J.; Vega, F.E. Fungal endophytes in germinated seeds of the common bean, Phaseolus vulgaris. Fungal Biol. 2016, 120, 783–790. [Google Scholar] [CrossRef] [PubMed]
- Wu, Z.Z.; Su, Q.Q.; Cui, Y.C.; He, H.Z.; Wang, J.L.; Zhang, Y.; Zhao, Y.; Abul, H.; Yang, Y.Q.; Long, Y.H. Temporal and spatial pattern of endophytic fungi diversity of Camellia sinensis (cv. Shu Cha Zao). BMC Microbiol. 2020, 20, 270. [Google Scholar] [CrossRef] [PubMed]
- Chen, H.M.; Chen, J.L.; Qi, Y.; Chu, S.Y.; Ma, Y.; Xu, L.N.; Lv, S.Y.; Zhang, H.H.; Yang, D.F.; Zhu, Y.H.; et al. Endophytic fungus Cladosporium tenuissimum DF11, an efficient inducer of tanshinone biosynthesis in Salvia miltiorrhiza roots. Phytochemistry 2022, 194, 113021. [Google Scholar] [CrossRef] [PubMed]
- Liu, W.; Yu, S.H.; Zhang, H.P.; Fu, Z.Y.; An, J.Q.; Zhang, J.Y.; Yang, P. Two Cladosporium fungi with opposite functions to the Chinese white wax scale insect have different genome characters. J. Fungi 2022, 8, 286. [Google Scholar] [CrossRef] [PubMed]
- Delisle-Houde, M.; Dionne, A.; Demers, F.; Tweddell, R.J. Cladosporium fruit rot of raspberry caused by Cladosporium pseudocladosporioides in the Québec province. Plant Dis. 2024, 2, 526. [Google Scholar] [CrossRef]
- Nam, M.H.; Park, M.S.; Kim, H.S.; Kim, T.I.; Kim, H.G. Cladosporium cladosporioides and C. tenuissimum cause blossom blight in strawberry in Korea. Mycobiology 2015, 43, 354–359. [Google Scholar] [CrossRef] [PubMed]
- Wang, Y.C.; Hao, X.Y.; Wang, L.; Bin, X.; Wang, X.C.; Yang, Y.J. Diverse Colletotrichum species cause anthracnose of tea plants (Camellia sinensis (L.) O. Kuntze) in China. Sci. Rep. 2016, 6, 35287. [Google Scholar] [CrossRef] [PubMed]
- Wei, C.L.; Yang, H.; Wang, S.B.; Zhao, J.; Liu, C.; Gao, L.P.; Xia, E.H.; Lu, Y.; Tai, Y.L.; She, G.B.; et al. Draft genome sequence of Camellia sinensis var. sinensis provides insights into the evolution of the tea genome and tea quality. Proc. Natl. Acad. Sci. USA 2018, 115, E4151–E4158. [Google Scholar]
- Gilbert, N. The science of tea’s mood-altering magic. Nature 2019, 566, S8–S9. [Google Scholar] [CrossRef] [PubMed]
- Wang, L.; Cao, H.L.; Chen, C.S.; Yue, C.; Hao, X.Y.; Yang, Y.J.; Wang, X.C. Complementary transcriptomic and proteomic analyses of a chlorophyll-deficient tea plant cultivar reveal multiple metabolic pathway changes. J. Proteom. 2016, 130, 160–169. [Google Scholar] [CrossRef]
- Wang, L.; Wang, Y.C.; Cao, H.L.; Hao, X.Y.; Zeng, J.M.; Yang, Y.J.; Wang, X.C. Transcriptome analysis of an anthracnose-resistant tea plant cultivar reveals genes associated with resistance to Colletotrichum camelliae. PLoS ONE 2016, 11, e0148535. [Google Scholar] [CrossRef] [PubMed]
- Wang, Y.C.; Qian, W.J.; Li, N.N.; Hao, X.Y.; Wang, L.; Xiao, B.; Wang, X.C.; Yang, Y.J. Metabolic changes of caffeine in tea plant (Camellia sinensis (L.) O. Kuntze) as defense response to Colletotrichum fructicola. J. Agr. Food Chem. 2016, 64, 6685–6693. [Google Scholar] [CrossRef]
- Li, T.J.; Yao, X.H.; Li, R.R.; Zhang, Y.; Leng, Y. Main problems and countermeasures for high-quality development of tea industry in Tibet. Agric. Technol. Ext. China 2022, 38, 7–9. (In Chinese) [Google Scholar]
- Thangaraj, K.; Liu, S.R.; Li, J.J.; Zhao, Z.; Han, R.; Mei, H.L.; Anburaj, J.; Chen, X.; Li, X.H. Exogenous melatonin alleviates sooty mould on tea plants (Camellia sinensis L.). Sci. Hortic. 2022, 299, 111056. [Google Scholar] [CrossRef]
- Kachroo, P.; Burch-Smith, T.M.; Grant, M. An emerging role for chloroplasts in disease and defense. Annu. Rev. Phytopathol. 2021, 59, 423–445. [Google Scholar] [CrossRef] [PubMed]
- Chen, F.F.; Du, Z.Y.; Liu, X.; Xie, L.; Chen, J.S. Effects of Cucumber mosaic virus 2b protein on photosynthetic rate and chloroplast structure. Adv. Biochem. Biophys. 2007, 8, 889–896. (In Chinese) [Google Scholar]
- Chen, X.L.; Zhu, C.C.; Zhang, S.J.; Lu, X.M.; Chen, Y. Photosynthesis of different resistance varieties of thin-shell pecan under black spot stress. North. Hortic. 2023, 7, 34–40. (In Chinese) [Google Scholar]
- Stoyanova, D.; Tchakalova, E.; Yordanov, I. Influence of different soil moisture on anatomy of maize leaves and ultrastructure of chloroplasts. J. Plant Physiol. 2002, 28, 11–20. [Google Scholar]
- Ashraf, M.; Harris, P.J.C. Photosynthesis under stressful environments: An overview. Photosynthetica 2013, 51, 163–190. [Google Scholar] [CrossRef]
- Kim, J.; Kim, K.W. Electron microscopic observations of sooty moulds on crape myrtle leaves. For. Pathol. 2018, 48, e12380. [Google Scholar] [CrossRef]
- Rusak, G.; Komes, D.; Likic, S.; Horzic, D.; Kovac, M. Phenolic content and antioxidative capacity of green and white tea extracts depending on extraction conditions and the solvent used. Food Chem. 2008, 110, 852–858. [Google Scholar] [CrossRef]
- Tai, Y.L.; Wei, C.L.; Yang, H.; Zhang, L.; Chen, Q.; Deng, W.W.; Wei, S.; Zhang, J.; Fang, C.B.; Ho, C.T.; et al. Transcriptomic and phytochemical analysis of the biosynthesis of characteristic constituents in tea (Camellia sinensis) compared with oil tea (Camellia oleifera). Bmc Plant Biol. 2015, 15, 190. [Google Scholar] [CrossRef] [PubMed]
- Lei, T.; Shi, S.H.; Nasir, F.; Chang, C.L.; Li, W.Q.; Tran, L.S.P.; Tian, C.J. Comparative analysis of the root transcriptomes of cultivated and wild rice varieties in response to magnaporthe oryzae infection revealed both common and species-specific pathogen responses. Rice 2018, 11, 26. [Google Scholar]
- Windram, O.; Madhou, P.; McHattie, S.; Hill, C.; Hickman, R.; Cooke, E.; Jenkins, D.J.; Penfold, C.A.; Baxter, L.; Breeze, E.; et al. Arabidopsis defense against Botrytis cinerea: Chronology and regulation deciphered by high-resolution temporal transcriptomic analysis. Plant Cell 2012, 24, 3530–3557. [Google Scholar] [CrossRef] [PubMed]
- Wu, J.; Zhang, Y.L.; Zhang, H.Q.; Huang, H.; Folta, K.M.; Lu, J. Whole genome wide expression profiles of Vitis amurensis grape responding to downy mildew by using solexa sequencing technology. BMC Plant Biol. 2010, 10, 234. [Google Scholar] [CrossRef]
- Faino, L.; de Jonge, R.; Thomma, B.P. The transcriptome of Verticillium dahliae-infected Nicotiana benthamiana determined by deep RNA sequencing. Plant Signal Behav. 2012, 7, 1065–1069. [Google Scholar] [CrossRef] [PubMed]
- Sun, Y.N.; Xu, Y.; Ran, L.X.; Jiang, H.B.; Song, W.X.; Xia, L.F.; Chen, L.B.; Liang, M.Z. Transcriptome analysis of tea leaves in response to tea cake disease infection. Tea Sci. 2020, 40, 113–124. (In Chinese) [Google Scholar]
- Bensch, K.; Groenewald, J.Z.; Dijksterhuis, J.; Starink-Willemse, M.; Andersen, B.; Summerell, B.A.; Shin, H.D.; Dugan, F.M.; Schroers, H.J.; Braun, U.; et al. Species and ecological diversity within the Cladosporium cladosporioides complex (Davidiellaceae, Capnodiales). Stud. Mycol. 2010, 67, 1–94. [Google Scholar] [CrossRef] [PubMed]
- Zhu, Y.S.; Luo, X.X.; Liang, H.R.; Chen, Z.T.; Liu, C.; Cao, K.; Liu, S.Q.; Zhou, E.X.; Shu, C.W.; Zheng, P. Identification and biocontrol effect of rhizosphere bacteria in a tea plant. Tea Sci. 2022, 42, 87–100. (In Chinese) [Google Scholar]
- Sun, Q.; Shang, B.; Wang, L.; Lu, Z.S.; Liu, Y. Cinnamaldehyde inhibits fungal growth and aflatoxin B1 biosynthesis by modulating the oxidative stress response of Aspergillus flavus. Appl. Microbiol. Biot. 2016, 100, 1355–1364. [Google Scholar] [CrossRef] [PubMed]
- Hause, G.; Jahn, S. Preparation of fungi for ultrastructural investigations and immunogoldlabelling. Methods Mol. Biol. 2010, 638, 291–301. [Google Scholar]
- Daudi, A.; O’Brien, J.A. Detection of hydrogen peroxide by DAB Staining in Arabidopsis Leaves. Bio-Protocol 2012, 2, e263. [Google Scholar] [CrossRef]
- Chawla, M.; Verma, V.; Kapoor, M.; Kapoor, S. A novel application of periodic acid-Schiff (PAS) staining and fluorescence imaging for analysing tapetum and microspore development. Histochem. Cell Biol. 2017, 147, 103–110. [Google Scholar] [CrossRef]
- Qu, C.M.; Fu, F.Y.; Lu, K.; Zhang, K.; Wang, R.; Xu, X.F.; Wang, M.; Lu, J.X.; Wan, H.F.; Tang, Z.L.; et al. Differential accumulation of phenolic compounds and expression of related genes in black- and yellow-seeded Brassica napus. J. Exp. Bot. 2013, 64, 2885–2898. [Google Scholar] [CrossRef] [PubMed]
- Chen, P.F.; Cai, J.R.; Zheng, P.; Yuan, Y.G.; Tsewang, W.; Chen, Y.C.; Xiao, X.; Liao, J.M.; Sun, B.M.; Liu, S.Q. Quantitatively unravelling the impact of high altitude on oolong tea flavor from Camellia sinensis grown on the plateaus of Tibet. Horticulturae 2022, 8, 539. [Google Scholar] [CrossRef]
- Yu, B.W.; Ming, F.Y.; Liang, Y.G.; Wang, Y.X.; Gan, Y.W.; Qiu, Z.K.; Yan, S.S.; Cao, B.H. Heat stress resistance mechanisms of two cucumber varieties from different regions. Int. J. Mol. Sci. 2022, 23, 1817. [Google Scholar] [CrossRef]
- Chen, S.F.; Zhou, Y.Q.; Chen, Y.R.; Gu, J. fastp: An ultra-fast all-in-one FASTQ preprocessor. Bioinformatics 2018, 34, i884–i890. [Google Scholar] [CrossRef] [PubMed]
- Love, M.I.; Huber, W.; Anders, S. Moderated estimation of fold change and dispersion for RNA-seq data with DESeq2. Genome Biol. 2014, 15, 550. [Google Scholar] [CrossRef]
- Thangaraj, K.; Deng, C.; Cheng, L.L.; Deng, W.W.; Zhang, Z.Z. Report of phoma herbarum causing leaf spot disease of Camellia sinensis in China. Plant Dis. 2018, 102, 2373. [Google Scholar] [CrossRef]
- White, T.J.; Bruns, T.; Lee, S.; Taylor, J.W. Amplification and direct sequencing of fungal ribosomal RNA genes for phylogenetics. Newsl. Mycol. Soc. Am. 1990, 1, 315–322. [Google Scholar]
- Alves, A.; Crous, P.W.; Correia, A.; Phillips, A.J.L. Morphological and molecular data reveal cryptic speciation in Lasiodiplodia theobromae. Fungal Divers. 2008, 28, 1–13. [Google Scholar]
- Wikee, S.; Lombard, L.; Crous, P.W.; Nakashima, C.; Motohashi, K.; Chukeatirote, E.; Alias, S.A.; McKenzie, E.H.C.; Hyde, K.D. Phyllosticta capitalensis, a widespread endophyte of plants. Fungal Divers. 2013, 60, 91–105. [Google Scholar] [CrossRef]
- Jia, F.A.; Chen, L.; Chen, L.; Chen, W.L. Screening and identification of antagonistic bacteria against three major fungal diseases in greenhouse melon. J. Plant Prot. 2010, 37, 505–510. (In Chinese) [Google Scholar]







Disclaimer/Publisher’s Note: The statements, opinions and data contained in all publications are solely those of the individual author(s) and contributor(s) and not of MDPI and/or the editor(s). MDPI and/or the editor(s) disclaim responsibility for any injury to people or property resulting from any ideas, methods, instructions or products referred to in the content. |
© 2024 by the authors. Licensee MDPI, Basel, Switzerland. This article is an open access article distributed under the terms and conditions of the Creative Commons Attribution (CC BY) license (https://creativecommons.org/licenses/by/4.0/).
Share and Cite
Liu, R.; Liu, H.; Wang, Y.; Chen, J.; Qiu, Z.; Zheng, Y.; Sun, B.; Tan, X.; Shu, C.; Liu, S.; et al. Study on the Effect of Sooty Mould Disease in Tea Plants. Plants 2024, 13, 2321. https://doi.org/10.3390/plants13162321
Liu R, Liu H, Wang Y, Chen J, Qiu Z, Zheng Y, Sun B, Tan X, Shu C, Liu S, et al. Study on the Effect of Sooty Mould Disease in Tea Plants. Plants. 2024; 13(16):2321. https://doi.org/10.3390/plants13162321
Chicago/Turabian StyleLiu, Renjian, Hongmei Liu, Yuyuan Wang, Jiahao Chen, Zihao Qiu, Yanchun Zheng, Binmei Sun, Xindong Tan, Canwei Shu, Shaoqun Liu, and et al. 2024. "Study on the Effect of Sooty Mould Disease in Tea Plants" Plants 13, no. 16: 2321. https://doi.org/10.3390/plants13162321
APA StyleLiu, R., Liu, H., Wang, Y., Chen, J., Qiu, Z., Zheng, Y., Sun, B., Tan, X., Shu, C., Liu, S., & Zheng, P. (2024). Study on the Effect of Sooty Mould Disease in Tea Plants. Plants, 13(16), 2321. https://doi.org/10.3390/plants13162321

