Effects of Leaf Extracts from Genetic Resource of Capsicum spp. on Neuroprotection and Anti-Neuroinflammation in HT22 and in BV2 Cells
Abstract
1. Introduction
2. Results
2.1. Passport Data of 40 Generic Resources from Capsicum spp.
2.2. Effects of Leaf Samples of the 40 Genetic Resources from Capsicum spp. Extracts on Glutamate-Induced Oxidative Stress in HT22 Cells
2.3. Effects of 23OM18 on ROS Production in HT22 Cells
2.4. Effects of 23OM18 on the MAPK Signaling Pathway in HT22 Cells
2.5. Effects of 23OM18 on LPS-Induced Cytokine Secretion in BV2 Cells
2.6. Effects of 23OM18 on iNOS and COX-2 Expression in LPS-Induced BV2 Cells
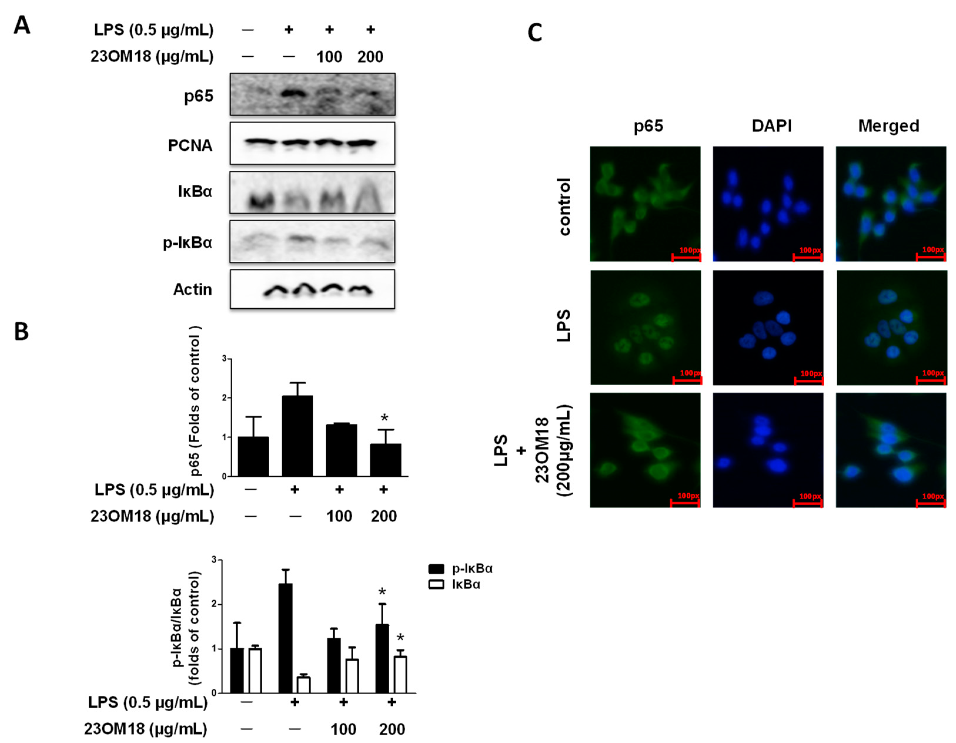
2.7. Effects of 23OM18 on the NF-κB Signaling Pathway in LPS-Induced BV2 Cells
2.8. Effects of 23OM18 on the MAPK Signaling Pathway in LPS-Induced BV2 Cells
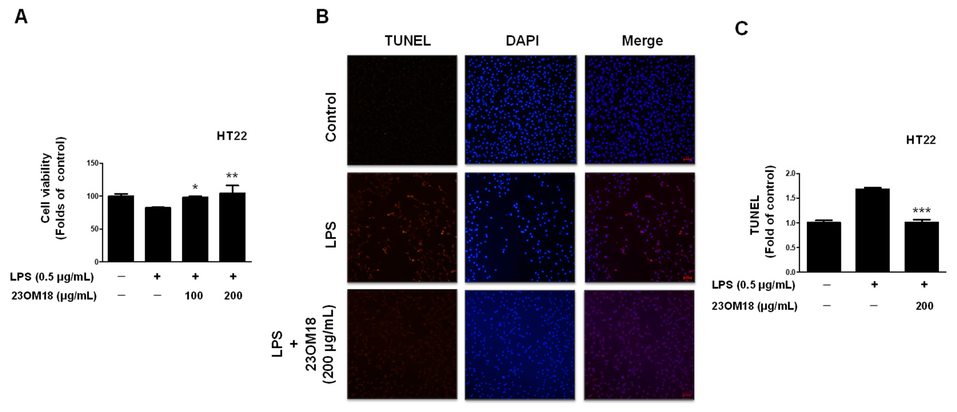
2.9. Effects of 23OM18 on LPS-Induced BV2 Cells Co-Cultured with HT22 Cells
2.10. Secondary Metabolite Profiling of 23OM16–23OM20
3. Discussion
4. Materials and Methods
4.1. Chemicals and Reagents
4.2. Plant Materials and Extractions
4.3. Cell Culture
4.4. ROS Staining
4.5. Western Blot
4.6. Nitrite Detection and ELISA
4.7. Protein Extraction
4.8. Immunofluorescence
4.9. BV2-HT22 Co-Culture System
4.10. TUNEL Red Staining
4.11. Statistical Analysis
4.12. Metabolomic Analysis of Plant Extracts Using UPLC-QTOF/MS
5. Conclusions
Author Contributions
Funding
Data Availability Statement
Conflicts of Interest
References
- Armstrong, R. What causes neurodegenerative disease? Folia Neuropathol. 2020, 58, 93–112. [Google Scholar] [CrossRef]
- Gitler, A.D.; Dhillon, P.; Shorter, J. Neurodegenerative disease: Models, mechanisms, and a new hope. Dis. Model. Mech. 2017, 10, 499–502. [Google Scholar] [CrossRef]
- Chou, S.-C.; Aggarwal, A.; Dawson, V.L.; Dawson, T.M.; Kam, T.-I. Recent advances in preventing neurodegenerative diseases. Fac. Rev. 2021, 10, 81. [Google Scholar] [CrossRef]
- Calsolaro, V.; Edison, P. Neuroinflammation in Alzheimer’s disease: Current evidence and future directions. Alzheimers Dement. 2016, 12, 719–773. [Google Scholar] [CrossRef]
- Kwon, H.S.; Koh, S.H. Neuroinflammation in neurodegenerative disorders: The roles of microglia and astrocytes. Transl. Neurodegener. 2020, 9, 42. [Google Scholar] [CrossRef]
- Tanaka, T.; Narazaki, M.; Kishimoto, T. IL-6 in inflammation, immunity, and disease. Cold. Spring Harb. Perspect. Biol. 2014, 6, a016295. [Google Scholar] [CrossRef]
- Sies, H.; Belousov, V.V.; Chandel, N.S.; Davies, M.J.; Jones, D.P.; Mann, G.E.; Murphy, M.P.; Yamamoto, M.; Winterbourn, C. Defining roles of specific reactive oxygen species (ROS) in cell biology and physiology. Nat. Rev. Mol. Cell Biol. 2022, 23, 499–515. [Google Scholar] [CrossRef]
- Dumas, A.; Knaus, U.G. Raising the ‘good’oxidants for immune protection. Front. Immunol. 2021, 12, 698042. [Google Scholar] [CrossRef]
- Sears SM, S.; Hewett, S.J. Influence of glutamate and GABA transport on brain excitatory/inhibitory balance. Exp. Biol. Med. 2021, 246, 1069–1083. [Google Scholar] [CrossRef]
- Villa-Rivera, M.G.; Ochoa-Alejo, N. Chili pepper carotenoids: Nutraceutical properties and mechanisms of action. Molecules 2020, 25, 5573. [Google Scholar] [CrossRef]
- Varghese, S.; Kubatka, P.; Rodrigo, L.; Gazdikova, K.; Caprnda, M.; Fedotova, J.; Zulli, A.; Kruzliak, P.; Büsselberg, D. Chili pepper as a body weight-loss food. Int. J. Food Sci. Nutr. 2017, 68, 392–401. [Google Scholar] [CrossRef]
- Gu, S.; Li, Y.; Jiang, Y.; Huang, J.H.; Wang, F. Glymphatic dysfunction induced oxidative stress and neuro-inflammation in major depression disorders. Antioxidants 2022, 11, 2296. [Google Scholar] [CrossRef]
- Mullen, L.; Mengozzi, M.; Hanschmann, E.-M.; Alberts, B.; Ghezzi, P. How the redox state regulates immunity. Free Radic. Biol. Med. 2020, 157, 3–14. [Google Scholar] [CrossRef]
- Rummel, N.G.; Butterfield, D.A. Altered metabolism in Alzheimer disease brain: Role of oxidative stress. Antioxid Redox Signal. 2022, 36, 1289–1305. [Google Scholar] [CrossRef]
- Cassano, T.; Pace, L.; Bedse, G.; Michele Lavecchia, A.; De Marco, F.; Gaetani, S.; Serviddio, G. Glutamate and mitochondria: Two prominent players in the oxidative stress-induced neurodegeneration. Curr. Alzheimer Res. 2016, 13, 185–197. [Google Scholar] [CrossRef]
- Sabogal-Guáqueta, A.M.; Hobbie, F.; Keerthi, A.; Oun, A.; Kortholt, A.; Boddeke, E.; Dolga, A. Linalool attenuates oxidative stress and mitochondrial dysfunction mediated by glutamate and NMDA toxicity. Biomed. Pharmacother. 2019, 118, 109295. [Google Scholar] [CrossRef]
- Khatri, N.; Thakur, M.; Pareek, V.; Kumar, S.; Sharma, S.; Datusalia, A.K. Oxidative stress: Major threat in traumatic brain injury. CNS Neurol. Disord. Drug Targets 2018, 17, 689–695. [Google Scholar] [CrossRef]
- Wang, X.X.; Zhang, B.; Xia, R.; Jia, Q.Y. Inflammation, apoptosis and autophagy as critical players in vascular dementia. Eur. Rev. Med. Pharmacol. Sci. 2020, 24, 18. [Google Scholar]
- Valipour, M.; Mohammadi, M.; Valipour, H. CNS-Active p38α MAPK Inhibitors for the Management of Neuroinflammatory Diseases: Medicinal Chemical Properties and Therapeutic Capabilities. Mol. Neurobiol. 2024, 61, 3911–3933. [Google Scholar] [CrossRef]
- Smith, J.A.; Das, A.; Ray, S.K.; Banik, N.L. Role of pro-inflammatory cytokines released from microglia in neurodegenerative diseases. Brain Res. Bull. 2012, 87, 10–20. [Google Scholar] [CrossRef]
- Navaei-Alipour, N.; Mastali, M.; Ferns, G.A.; Saberi-Karimian, M.; Ghayour-Mobarhan, M. The effects of honey on pro-and anti-inflammatory cytokines: A narrative review. Phytother. Res. 2021, 35, 3690–3701. [Google Scholar] [CrossRef]
- Kalliolias, G.D.; Ivashkiv, L.B. TNF biology, pathogenic mechanisms and emerging therapeutic strategies. Nat. Rev. Rheumatol. 2016, 12, 49–62. [Google Scholar] [CrossRef]
- Nam, K.N.; Woo, B.C.; Moon, S.K.; Park, S.U.; Park, J.Y.; Hwang, J.W.; Bae, H.S.; Ko, C.N.; Lee, E.H. Paeonol attenuates inflammation-mediated neurotoxicity and microglial activation. Neural Regen. Res. 2013, 8, 1637–1643. [Google Scholar]
- Waltz, P.; Escobar, D.; Botero, A.M.; Zuckerbraun, B.S. Nitrate/nitrite as critical mediators to limit oxidative injury and inflammation. Antioxid. Redox Signal. 2015, 23, 328–339. [Google Scholar] [CrossRef]
- Nam, K.N.; Kim, K.P.; Cho, K.H.; Jung, W.S.; Park, J.M.; Cho, S.Y.; Park, S.K.; Park, T.H.; Kim, Y.S.; Lee, E.H. Prevention of inflammation-mediated neurotoxicity by butylidenephthalide and its role in microglial activation. Cell. Biochem. Funct. 2013, 31, 707–712. [Google Scholar] [CrossRef]
- Marinelli, S.; Basilico, B.; Marrone, M.C.; Ragozzino, D. Microglia-neuron crosstalk: Signaling mechanism and control of synaptic transmission/Seminars in cell & developmental biology. Semin. Cell Dev. Biol. 2019, 94, 138–151. [Google Scholar]
- Schulz, M.; Hubner, F.; Humpf, H.U. Evaluation of Food Intake Biomarkers for Red Bell Peppers in Human Urine Based on HPLC-MS/MS Analysis. Mol. Nutr. Food Res. 2024, 68, 2300464. [Google Scholar] [CrossRef]
- Yahara, S.; Kobayashi, N.; Izumitani, Y.; Nohara, T. New Acylic Diterpene Glycosides, Capsianosides VI, G and H from the Leaves and Stems of Capsicum annuum L. Chem. Pharm. Bull. 1991, 39, 3258–3260. [Google Scholar] [CrossRef][Green Version]
- Barrajon-Catalan, E.; Álvarez-Martínez, F.J.; Borras, F.; Perez, D.; Herrero, N.; Ruiz, J.J.; Micol, V. Metabolomic analysis of the effects of a commercial complex bio stimulant on pepper crops. Food Chem. 2020, 310, 125818. [Google Scholar] [CrossRef]
- Batiha, G.E.; Alqahtani, A.; Ojo, O.A.; Shaheen, H.M.; Wasef, L.; Elzeiny, M.; Ismail, M.; Shalaby, M.; Murata, T.; Zaragoza-Bastida, A.; et al. Biological Properties, Bioactive Constituents, and Pharmacokinetics of Some Capsicum spp. and Capsaicinoids. Int. J. Mol. Sci. 2020, 21, 5179. [Google Scholar] [CrossRef]
- Wang, C.; Lu, J.; Sha, X.; Qiu, Y.; Chen, H.; Yu, Z. TRPV1 regulates ApoE4-disrupted intracellular lipid homeostasis and decreases synaptic phago-cytosis by microglia. Exp. Mol. Med. 2023, 55, 347–363. [Google Scholar] [CrossRef] [PubMed]
- Kang, J.Y.; Gu, J.Y.; Baek, D.C.; Son, C.G.; Lee, J.S. A Capsicum annuum L. seed extract exerts anti-neuroexcitotoxicity in HT22 hippocampal neurons. Food Funct. 2024, 15, 2144–2153. [Google Scholar] [CrossRef]
- Luo, X.J.; Peng, J.; Li, Y.J. Recent advances in the study on capsaicinoids and capsinoids. Eur. J. Pharmacol. 2011, 650, 1–7. [Google Scholar] [CrossRef] [PubMed]
- Massaad, C.A.; Klann, E. Reactive oxygen species in the regulation of synaptic plasticity and memory. Antioxid. Redox Signal. 2011, 14, 2013–2054. [Google Scholar] [CrossRef]
- Fu, Y.; Koo, M.W.L. EGCG protects HT-22 cells against glutamate-induced oxidative stress. Neurotox. Res. 2006, 10, 23–29. [Google Scholar] [CrossRef]
- Jin, M.H.; Chen, D.Q.; Jin, Y.H.; Han, Y.H.; Sun, H.N.; Kwon, T. Hispidin inhibits LPS-induced nitric oxide production in BV-2 microglial cells via ROS-dependent MAPK signaling. Exp. Ther. Med. 2021, 22, 1–9. [Google Scholar] [CrossRef] [PubMed]
- Shin, H.-C.; Cho, J.-Y.; Lee, K.H.; Ma, Y.-K.; Jeong, J.H.; Lee, H.J.; Park, K.-H.; Moon, J.-H. Diterpene glycosides from Korean fermented red pepper paste (gochujang) and their origin. Food Chem. 2012, 130, 1024–1030. [Google Scholar] [CrossRef]
- Ma, Q.-G.; Xu, K.; Sang, Z.-P.; Wei, R.-R.; Liu, W.-M.; Su, Y.-L.; Yang, J.-B.; Wang, A.-G.; Ji, T.-F.; Li, L.-J. Alkenes with antioxidative activities from Murraya koenigii (L.) Spreng. Bioorg Med. Chem. Lett. 2016, 26, 799–803. [Google Scholar] [CrossRef]
- Liu, Y.; Nair, M.G. Non-pungent functional food components in the water extracts of hot peppers. Food Chem. 2010, 122, 731–736. [Google Scholar] [CrossRef]
- Chauhan, G.; Roy, K.; Kumar, G.; Kumari, P.; Alam, S.; Kishore, K.; Panjwani, U.; Ray, K. Distinct influence of COX-1 and COX-2 on neuroinflammatory response and associated cognitive deficits during high altitude hypoxia. Neuropharmacology 2019, 146, 138–148. [Google Scholar] [CrossRef]
- Lee, H.-Y.; Ro, N.-Y.; Jeong, H.-J.; Kwon, J.-K.; Jo, J.; Ha, Y.; Jung, A.; Han, J.-W.; Venkatesh, J.; Kang, B.-C. Genetic diversity and population structure analysis to construct a core collection from a large Capsicum germplasm. BMC Genet. 2016, 17, 142. [Google Scholar] [CrossRef] [PubMed]
- Assefa, S.T.; Yang, E.Y.; Asamenew, G.; Kim, H.W.; Cho, M.C.; Lee, J. Identification of α-Glucosidase Inhibitors from Leaf Extract of Pepper (Capsicum spp.) through Metabolomic Analysis. Metabolites 2021, 11, 649–668. [Google Scholar] [CrossRef] [PubMed]









| Classification | Accession | Name | Species | Origin | IT Number |
|---|---|---|---|---|---|
| Breeding material | 23OM01 | 20AGI022 | Capsicum annuum | NIHHS | |
| 23OM02 | 20AGI024 | Capsicum annuum | NIHHS | ||
| 23OM03 | 20AGI029 | Capsicum annuum | NIHHS | ||
| 23OM04 | Peru-5438 | Capsicum chinense | NIAS | 284050 | |
| 23OM05 | C04776 | Capsicum frutescens | NIAS | 264142 | |
| 23OM06 | 20AGI039 | Capsicum annuum | NIHHS | ||
| 23OM07 | Geumneung Jaerae | Capsicum annuum | NIAS | 32454 | |
| 23OM08 | Ttungttungcho | Capsicum annuum | NIAS | 236435 | |
| 23OM09 | Sarospataki tf. | Capsicum annuum | NIAS | 237569 | |
| 23OM10 | Procede-9927 | Capsicum frutescens | NIAS | 289309 | |
| 23OM11 | 20AGI018 | Capsicum annuum | NIHHS | ||
| 23OM12 | 20AGI001 | Capsicum annuum | NIHHS | ||
| 23OM13 | 20AGI020 | Capsicum annuum | NIHHS | ||
| 23OM14 | 20AGI021 | Capsicum annuum | NIHHS | ||
| 23OM15 | Daejeon Jaerae | Capsicum annuum | NIAS | 229662 | |
| 23OM16 | Buyeosamseong | Capsicum annuum | NIAS | 286355 | |
| 23OM17 | Seonghwansinbang | Capsicum annuum | NIAS | 286378 | |
| 23OM18 | Uiryeonggabeul | Capsicum annuum | NIAS | 286389 | |
| 23OM19 | Gochangjusan | Capsicum annuum | NIAS | 286392 | |
| 23OM20 | 20AGI049 | Capsicum annuum | NIHHS | ||
| 23OM21 | Taean | Capsicum annuum | NIHHS | ||
| 23OM22 | YCM334 | Capsicum annuum | NIHHS | ||
| 23OM23 | TF68 | Capsicum annuum | NIHHS | ||
| 23OM24 | Habanero | Capsicum chinense | NIHHS | ||
| 23OM25 | 35009 | Capsicum annuum | NIHHS | ||
| 23OM26 | 35001 | Capsicum annuum | NIHHS | ||
| 23OM27 | SR213 | Capsicum annuum | NIHHS | ||
| 23OM28 | SR214 | Capsicum annuum | NIHHS | ||
| 23OM29 | Hanuri | Capsicum annuum | NIHHS | ||
| 23OM30 | Toktok | Capsicum annuum | NIHHS | ||
| 23OM31 | Start07 | Capsicum annuum | NIHHS | ||
| 23OM32 | AVDan1ho | Capsicum annuum | NIHHS | ||
| 23OM33 | Jolokia | Capsicum chinense | NIHHS | ||
| Commercial cultivar | 23OM34 | Kallatan | Capsicum annuum | Sakata Korea | |
| 23OM35 | Gilsang | Capsicum annuum | Sakata Korea | ||
| 23OM36 | Nokgwang | Capsicum annuum | Pamhannong | ||
| 23OM37 | Cheongyang | Capsicum annuum | Pamhannong | ||
| 23OM38 | Dangjo Mild | Capsicum annuum | Jeil Seed | ||
| 23OM39 | Miin Putgochu | Capsicum annuum | Asia Seed | ||
| 23OM40 | Wongi1ho | Capsicum annuum | NIHHS |
| Plant Height (cm) | 1st Node Length (cm) | Stem Diameter (mm) | Leaf Length (cm) | Leaf Width (cm) | |
|---|---|---|---|---|---|
| 23OM01 | 83.6 ± 18.0 | 34.2 ± 5.0 | 12.7 ± 2.3 | 14.5 ± 3.3 | 5.3 ± 1.2 |
| 23OM02 | 75.6 ± 25.8 | 35.1 ± 1.1 | 11.2 ± 3.8 | 13.8 ± 3.8 | 5.3 ± 1.5 |
| 23OM03 | 71.4 ± 4.3 | 31.7 ± 1.4 | 12.5 ± 0.6 | 15.8 ± 1.2 | 6.3 ± 0.7 |
| 23OM04 | 46.7 ± 5.4 | 14.4 ± 3.0 | 11.3 ± 1.7 | 9.5 ± 0.9 | 4.8 ± 0.6 |
| 23OM05 | 73.1 ± 6.7 | 36.5 ± 2.8 | 11.3 ± 1.4 | 17.6 ± 1.5 | 10.3 ± 1.0 |
| 23OM06 | 64.2 ± 18.5 | 18.7 ± 2.5 | 11.6 ± 3.3 | 9.1 ± 1.6 | 3.8 ± 0.6 |
| 23OM07 | 79.6 ± 26.4 | 25.0 ± 4.8 | 8.5 ± 2.3 | 8.3 ± 2.1 | 3.6 ± 0.9 |
| 23OM08 | 71.3 ± 10.0 | 16.4 ± 4.1 | 9.7 ± 1.5 | 6.7 ± 1.0 | 3.0 ± 0.4 |
| 23OM09 | 61.8 ± 14.2 | 27.0 ± 2.0 | 13.4 ± 3.2 | 15.1 ± 4.2 | 6.5 ± 1.8 |
| 23OM10 | 56.9 ± 4.5 | 33.0 ± 1.8 | 10.7 ± 1.1 | 16.3 ± 1.5 | 8.5 ± 1.2 |
| 23OM11 | 79.0 ± 11.1 | 27.1 ± 1.4 | 12.8 ± 1.1 | 9.9 ± 1.0 | 4.1 ± 0.4 |
| 23OM12 | 72.8 ± 8.1 | 28.8 ± 2.8 | 11.9 ± 0.8 | 11.2 ± 0.7 | 4.8 ± 0.4 |
| 23OM13 | 86.8 ± 4.8 | 33.2 ± 2.9 | 12.8 ± 0.8 | 15.4 ± 0.6 | 6.0 ± 0.5 |
| 23OM14 | 89.9 ± 7.0 | 35.0 ± 1.1 | 12.6 ± 0.7 | 15.9 ± 1.5 | 6.0 ± 0.5 |
| 23OM15 | 97.9 ± 9.0 | 30.5 ± 2.4 | 12.2 ± 1.0 | 14.7 ± 0.8 | 6.7 ± 0.6 |
| 23OM16 | 90.8 ± 12.5 | 29.5 ± 4.5 | 9.5 ± 0.5 | 8.6 ± 1.2 | 3.7 ± 0.6 |
| 23OM17 | 94.1 ± 7.2 | 26.4 ± 4.4 | 11.2 ± 0.9 | 8.8 ± 1.3 | 3.8 ± 0.5 |
| 23OM18 | 90.9 ± 6.5 | 32.3 ± 2.3 | 11.5 ± 0.7 | 11.1 ± 1.4 | 4.6 ± 0.8 |
| 23OM19 | 91.9 ± 10.6 | 26.8 ± 2.4 | 10.6 ± 1.0 | 8.5 ± 0.4 | 4.0 ± 0.2 |
| 23OM20 | 39.3 ± 5.3 | 16.8 ± 2.6 | 11.3 ± 0.8 | 14.5 ± 1.1 | 6.0 ± 0.4 |
| 23OM21 | 85.3 ± 18.9 | 25.6 ± 3.1 | 11.0 ± 2.4 | 10.1 ± 1.8 | 4.6 ± 0.9 |
| 23OM22 | 72.8 ± 7.2 | 27.5 ± 2.3 | 10.7 ± 1.0 | 12.9 ± 1.3 | 5.6 ± 0.6 |
| 23OM23 | 76.7 ± 20.0 | 26.5 ± 3.8 | 10.3 ± 2.0 | 13.7 ± 2.9 | 5.3 ± 1.2 |
| 23OM24 | 47.6 ± 3.4 | 22.9 ± 2.5 | 10.7 ± 0.8 | 12.3 ± 0.9 | 7.2 ± 0.5 |
| 23OM25 | 80.8 ± 6.7 | 23.4 ± 1.8 | 14.6 ± 1.3 | 9.0 ± 1.4 | 4.4 ± 1.0 |
| 23OM26 | 38.3 ± 11.4 | 22.9 ± 4.6 | 7.9 ± 1.2 | 9.6 ± 0.9 | 4.6 ± 0.4 |
| 23OM27 | 70.3 ± 4.1 | 24.5 ± 2.5 | 11.7 ± 1.0 | 13.6 ± 1.6 | 5.0 ± 0.4 |
| 23OM28 | 76.1 ± 7.2 | 31.2 ± 2.3 | 11.5 ± 0.5 | 13.6 ± 0.8 | 5.2 ± 0.5 |
| 23OM29 | 40.5 ± 2.9 | 14.0±1.2 | 6.3 ± 0.6 | 4.8 ± 0.3 | 2.1 ± 0.4 |
| 23OM30 | 42.6 ± 13.3 | 12.5 ± 2.5 | 10.3 ± 1.0 | 8.9 ± 1.1 | 5.5 ± 0.6 |
| 23OM31 | 67.5±12.3 | 22.5 ± 2.8 | 12.9 ± 1.5 | 13.6 ± 2.0 | 6.2 ± 0.8 |
| 23OM32 | 51.0 ± 11.6 | 24.8 ± 1.8 | 13.3 ± 2.9 | 14.6 ± 4.1 | 6.5 ± 1.5 |
| 23OM33 | 64.3 ± 8.9 | 28.0 ± 6.8 | 11.9 ± 0.8 | 15.3 ± 2.3 | 9.0 ± 1.4 |
| 23OM34 | 91.5 ± 8.0 | 26.4 ± 2.4 | 12.8 ± 1.8 | 10.2 ± 1.9 | 4.5 ± 0.8 |
| 23OM35 | 71.1 ± 4.4 | 21.9 ± 2.1 | 12.4 ± 0.9 | 10.2 ± 1.2 | 4.5 ± 0.6 |
| 23OM36 | 91.3 ± 9.6 | 27.2 ± 2.1 | 12.8 ± 1.3 | 12.0 ± 1.8 | 5.3 ± 0.9 |
| 23OM37 | 111.6 ± 4.0 | 29.7 ± 2.4 | 14.7 ± 1.1 | 9.7 ± 1.1 | 4.2 ± 0.5 |
| 23OM38 | 71.0 ± 6.7 | 30.8 ± 0.7 | 13.7 ± 0.9 | 14.9 ± 2.2 | 6.6 ± 1.1 |
| 23OM39 | 76.0 ± 4.0 | 22.6 ± 1.8 | 13.2 ± 0.8 | 10.4 ± 1.0 | 4.1 ± 0.7 |
| 23OM40 | 77.3 ± 6.2 | 28.6 ± 4.0 | 12.3 ± 1.2 | 11.8 ± 0.8 | 5.7 ± 0.4 |
| Accession | Name | Cell Protection EC50 (μg/mL) |
|---|---|---|
| 23OM16 | Buyeosamseong | 167.5 ± 0.8095 |
| 23OM17 | Seonghwansinbang | 166.4 ± 0.8032 |
| 23OM18 | Uiryeonggabeul | 102.6 ± 0.2934 |
| 23OM19 | Gochangjusan | 147.4 ± 1.109 |
| 23OM20 | 20AGI049 | 167.2 ± 8.047 |
| No. | Expected RT (min) | Component Name | Formula | Observed m/z | Observed RT (min) | Adducts | Average of Relative Percentage (%) | ||||
|---|---|---|---|---|---|---|---|---|---|---|---|
| OM-16 | OM-17 | OM-18 | OM-19 | OM-20 | |||||||
| 1 | 0.59 | Quinic acid | C7H12O6 | 191.01 | 0.63 | −H | 8.017 | 6.410 | 6.884 | 9.507 | 10.328 |
| 2 | 0.79 | Citric acid | C6H8O7 | 191.05 | 0.8 | −H | 4.507 | 5.132 | 3.811 | 4.797 | 3.265 |
| 3 | 0.92 | N-caffeoylputrescine | C13H18N2O3 | 249.12 | 0.91 | −H, +HCOO | 7.321 | 2.391 | 4.287 | 4.299 | 4.965 |
| 4 | 1.53 | Chlorogenic acid | C16H18O9 | 353.09 | 1.5 | -H | 2.286 | 4.052 | 1.822 | 4.136 | 1.573 |
| 5 | 2.48 | Maltose | C12H22O11 | 341.09 | 2.39 | −H, +HCOO | 0.006 | N.D | N.D | N.D | N.D |
| 6 | 2.81 | Luteolin-7-O-apiofuranosyl(1→2) glucopyranoside | C26H28O15 | 579.13 | 2.82 | −H, +HCOO | 27.149 | 25.186 | 26.800 | 26.064 | 24.708 |
| 7 | 2.91 | Luteolin-7-O-glucopyranoside | C21H20O11 | 447.09 | 2.91 | −H, +HCOO | 12.057 | 6.826 | 11.895 | 11.319 | 10.833 |
| 8 | 3.31 | Apigenin-7-apiosylglucoside | C26H28O14 | 563.14 | 3.3 | −H, +HCOO | 2.188 | 19.412 | 2.190 | 1.167 | 5.491 |
| 9 | 3.39 | Luteolin7-(2-O-apiosyl-6-O-malonyl) glucoside | C29H30O18 | 665.14 | 3.39 | −H | 18.308 | 12.835 | 16.887 | 21.861 | 17.799 |
| 10 | 3.52 | Luteolin 7-0-β-d-(6″-acetyl)-glucopyranoside | C23H22O12 | 489.1 | 3.51 | −H | 3.516 | 1.184 | 2.769 | 4.658 | 4.085 |
| 11 | 3.9 | Malonylapiin | C29H30O17 | 649.14 | 3.89 | −H | 0.466 | 3.346 | 0.374 | 0.486 | 1.73 |
| 12 | 5.13 | Capsianoside III | C50H84O26 | 1145.52 | 5.14 | −H, +HCOO | 0.547 | 0.809 | 0.735 | 0.367 | 0.950 |
| 13 | 5.67 | Capsianoside I | C32H52O14 | 659.33 | 5.68 | −H | 0.484 | 0.720 | 0.666 | 0.592 | 1.616 |
| 14 | 5.94 | Capsianoside II | C50H84O25 | 1129.53 | 5.95 | −H, +HCOO | 7.414 | 7.447 | 11.632 | 4.559 | 7.090 |
| 15 | 6.37 | Capsianoside new III | C53H86O28 | 1169.53 | 6.36 | −H | 5.567 | 3.955 | 9.057 | 6.109 | 5.107 |
| 16 | 10.86 | Capsianoside VIII | C50H84O25 | 1129.53 | 10.85 | −H, +HCOO | 0.169 | 0.297 | 0.192 | 0.079 | 0.487 |
Disclaimer/Publisher’s Note: The statements, opinions and data contained in all publications are solely those of the individual author(s) and contributor(s) and not of MDPI and/or the editor(s). MDPI and/or the editor(s) disclaim responsibility for any injury to people or property resulting from any ideas, methods, instructions or products referred to in the content. |
© 2024 by the authors. Licensee MDPI, Basel, Switzerland. This article is an open access article distributed under the terms and conditions of the Creative Commons Attribution (CC BY) license (https://creativecommons.org/licenses/by/4.0/).
Share and Cite
Dong, L.; Choi, B.-R.; Jeong, H.B.; Lee, H.; Liu, Z.; Yoon, D.; Lee, H.E.; Lee, D.-S.; Lee, D.Y. Effects of Leaf Extracts from Genetic Resource of Capsicum spp. on Neuroprotection and Anti-Neuroinflammation in HT22 and in BV2 Cells. Plants 2024, 13, 2820. https://doi.org/10.3390/plants13192820
Dong L, Choi B-R, Jeong HB, Lee H, Liu Z, Yoon D, Lee HE, Lee D-S, Lee DY. Effects of Leaf Extracts from Genetic Resource of Capsicum spp. on Neuroprotection and Anti-Neuroinflammation in HT22 and in BV2 Cells. Plants. 2024; 13(19):2820. https://doi.org/10.3390/plants13192820
Chicago/Turabian StyleDong, Linsha, Bo-Ram Choi, Hyo Bong Jeong, Hwan Lee, Zhiming Liu, Dahye Yoon, Hye Eun Lee, Dong-Sung Lee, and Dae Young Lee. 2024. "Effects of Leaf Extracts from Genetic Resource of Capsicum spp. on Neuroprotection and Anti-Neuroinflammation in HT22 and in BV2 Cells" Plants 13, no. 19: 2820. https://doi.org/10.3390/plants13192820
APA StyleDong, L., Choi, B.-R., Jeong, H. B., Lee, H., Liu, Z., Yoon, D., Lee, H. E., Lee, D.-S., & Lee, D. Y. (2024). Effects of Leaf Extracts from Genetic Resource of Capsicum spp. on Neuroprotection and Anti-Neuroinflammation in HT22 and in BV2 Cells. Plants, 13(19), 2820. https://doi.org/10.3390/plants13192820

