Abstract
Plant U-box (PUB) E3 ubiquitin ligases have undergone significant expansion compared to their fungal and animal counterparts. These E3 ligases play critical roles in diverse biological processes, including responses to biotic and abiotic stresses. However, systematic identification of PUB genes in cucumber (Cucumis sativus L.) has been lacking, and their expression and functional characterization remain largely unexplored. Leveraging the recently released near-complete cucumber genome, we identified 53 putative PUB proteins classified into eight distinct groups based on domain architecture. The molecular weights of CsPUBs range from 26 to 166 kilodaltons (kDa). Exon numbers in CsPUB genes vary substantially, with CsPUB48 containing a maximum of 17 exons, while 18 CsPUB genes harbor only a single exon. Chromosomal distribution of CsPUBs is uneven, with Chr 3 harboring the highest density (12 genes) and Chr 7 the lowest (1 gene). Notably, tandem duplications (e.g., CsPUB29-CsPUB36 and CsPUB18-CsPUB49) and seven collinear gene pairs were identified, suggesting evolutionary diversification. Promoter regions of CsPUBs are enriched with cis-regulatory elements linked to plant growth and development, phytohormone, stress responses, light, and so on, implying their regulatory roles in various biological processes. Expression profiling revealed tissue-specific patterns and differential regulation of multiple CsPUBs under stress conditions. Subcellular localization studies demonstrated that CsPUBs target diverse organelles, with some localizing to punctate structures potentially representing uncharacterized compartments. Collectively, this systematic analysis establishes a comprehensive framework for understanding particular CsPUB functions.
1. Introduction
The ubiquitin/26S proteasome system (UPS), which mediates the degradation of ubiquitinated target proteins, serves crucial regulatory functions in diverse biological processes, including growth, development, and stress responses [1]. Ubiquitination of a target protein is mainly executed by three enzymes, including E1 ubiquitin (UB) activating enzyme, E2 UB binding enzyme, and E3 UB ligase. An E1 activates UB in the presence of ATP supplies and then transfers it to an E2. Then, Ub is attached to the substrate protein by an E3 ligase, which determines the substrate specificity in the ubiquitination process [2]. Ub-conjugated substrate is then transferred to the 26S proteasome, which finally degrades the protein [3].
The ubiquitin-proteasome system (UPS) plays a crucial role in cellular activities, and its related genes constitute a significant portion of the total genes in eukaryotic genomes. For instance, in Arabidopsis thaliana, approximately 6% of the genome, which corresponds to about 1600 genes, encodes key components of the UPS [1]. These components include two E1 enzymes, 37 E2 enzymes, and more than 1400 E3 ligases [1,4,5]. Based on their molecular composition and activation mechanisms, E3 ubiquitin ligases are primarily grouped into two main categories: multi-subunit forms and single-subunit forms. The latter is further divided into three families: homologous to E6-associated protein carboxyl terminus (HECT)-type E3 ligases, really interesting new gene (RING) finger-type E3 ligases, and U-box domain-type E3 ligases [6].
U-box proteins feature a distinctive U-box domain, comprising roughly 75 amino acids. This domain is evolutionarily related to the RING finger domain but differs due to the absence of the zinc-binding cysteine and histidine residues that are hallmark features of the RING finger [7]. There are two and eight u-box proteins in yeast and humans [8,9], respectively. In plants, nevertheless, the u-box proteins have undergone a significant expansion in comparison to their fungal and animal counterparts. For instance, the Arabidopsis genome encodes 64 U-box-containing proteins [10], while Chlamydomonas reinhardtii, rice (Oryza sativa L.), barley (Hordeum vulgare L.), tomato (Solanum lycopersicum L.), and soybean (Glycine max L.) have 30 [11], 77 [12], 67 [13], 62 [14], and 125 [15] members, respectively. The plant U-box protein (PUBs) family has been categorized into 13 distinct groups based on the presence and arrangement of their domains. Most PUB proteins contain an armadillo repeat (ARM) domain that facilitates protein–protein interactions. Other typical domains include ubiquitin fusion degradation 2 (UFD2), the U-box N-terminal domain (UND), serine/threonine kinase domain (Kinase), WD40 repeat (WD40), middle domain of eukaryotic initiation factor 4G (MIF4G), tetratricopeptide repeat (TPR), and peptidylprolyl isomerase (PPIase) [16,17].
Emerging evidence indicates that PUB proteins are crucial components in numerous physiological processes, including growth and development, abiotic stress response, and particularly in plant immunity. ARC1, the Brassica napus PUB protein, functions downstream of the S receptor kinase (SRK) to regulate self-incompatibility by promoting protein ubiquitination and proteasomal degradation of compatibility factors in the pistil [18]. In Arabidopsis, AtPUB4 plays a role in the CLAVATA3 (CLV3)/endosperm surrounding region (ESR)-related (CLE) signaling pathway to regulate root cell proliferation and columella stem cell maintenance [19]. Additionally, it interacts with extra-large G-proteins (XLGs) to modulate cytokinin responses, stamen development, and male fertility [20]. Furthermore, AtPUB4 has been shown to associate with several key components of pattern-triggered immunity (PTI) to confer disease resistance in both Arabidopsis and tomato [21,22]. Besides AtPUB4 and its closely related AtPUB2, a couple of PUBs have been confirmed to play positive or negative roles in plant immunity in Arabidopsis. AtPUB12 and AtPUB13 facilitate the polyubiquitination of FLS2 to promote its degradation upon flagellin induction, thus serving as negative regulators to avoid excessive or prolonged activation of plant immune responses [23]. AtPUB25 and AtPUB26 play critical roles in maintaining BIK1 homeostasis by targeting non-activated BIK1 for degradation through ubiquitination [24]. Additionally, they also degrade AtMYB6, which is a positive regulator of disease resistance against the hemibiotrophic pathogen Verticillium dahliae [25]. In rice, several PUBs, including OsSPL11, OsCIE1/OsPUB12, OsPUB44, and OsPUB73, have been shown to regulate disease resistance against Xanthomonas oryzae pv. oryzae or Magnaporthe oryzae by ubiquitinating their substrates [26,27,28,29,30,31].
Despite the extensive research on PUBs in Arabidopsis and rice, there is still a lack of clear identification and functional studies for PUBs in many plant species, such as cucumber (C. sativus). Recently, a near-complete cucumber reference genome has been released, which provides valuable resources for gene functioning and evolution studies [32]. In this work, we systematically investigated the PUB gene family in cucumber by analyzing their annotation, protein categories, gene and protein structures, evolutionary relationships, physicochemical properties, chromosomal localization, collinear analysis, organ–tissue expression profiles, responses to biotic and abiotic stresses, and subcellular localization patterns. These findings provide crucial insights into the functional characterization of PUB E3 ubiquitin ligases in cucumber (C. sativus), while also identifying potential gene targets for improving stress resistance through modern molecular breeding approaches, including genome-editing technologies.
2. Results
2.1. Genome-Wide Identification of U-Box Gene Family Members in Cucumber
In this study, we systematically characterized the PUB protein family in C. sativus through integrated genomic analyses. We identified 53 CsPUB genes in the cucumber genome through comprehensive screening. Using BLASTp against the cucumber genome database, we identified PUB members containing conserved U-box domains and excluded proteins lacking this domain prior to subsequent analyses. Ultimately, 53 CsPUBs were systematically identified and designated as CsPUB01 to CsPUB53 according to their protein domain organization. The number of PUB genes in cucumber is fewer than that in Arabidopsis (64) and rice (77). Notably, 52 CsPUBs possessed intact U-box domains, while CsPUB07 exhibited partial deletion of N-terminal residues within the U-box domain (Figure 1).
Figure 1.
Comparative analysis of U-box sequences in CsPUBs. A comparative analysis of the U-box domain of CsPUB proteins with color-coding highlighting their attributes and conservation. Color legend: The conservation gradient (top) ranges from warm tones (high conservation) to cool tones (low conservation). Amino acid properties are indicated by: blue—hydrophobic, green—polar, red—basic, purple—acidic, teal—aromatic; residues with undefined properties retain default coloring.
To characterize the identified CsPUBs, several physicochemical parameters were analyzed, including gene identifier (ID), coding sequence (CDS) length, amino acid sequence length, molecular weight (MW), and theoretical isoelectric point (pI) (Table 1). The CsPUB proteins ranged from 235 to 1489 amino acid residues in length, with corresponding molecular weights spanning from 26 kDa (CsPUB48) to 166 kDa (CsPUB46). The theoretical pI values exhibited substantial variation, ranging from 4.43 (CsPUB52) to 9.04 (CsPUB36), with an average of 6.65.
Table 1.
Information on PUB Family Genes in Cucumber.
The amino acid sequences of CsPUBs were utilized to query the protein families (Pfam) database, and the NCBI-CDD database was used to identify additional domains. Apart from the U-box domain, numerous other protein domains were found within these proteins, resembling those identified in Arabidopsis PUB proteins [17,33,34]. Based on their domain organization, CsPUBs have been classified into eight distinct classes (Figure 2).
Figure 2.
Analysis of conserved domains and gene structures of the PUB family in cucumber. (a) Nine conserved domains are delineated using different colors, with green representing the U-box domain. (b) The coding sequence region (CDS) and untranslated region (UTR) are represented in yellow and green, respectively, with black lines indicating intron regions.
Class I members exhibit similarity to UFD2 found in yeast. Only one member (CsPUB01) belongs to this class, akin to the classification observed in Arabidopsis [17]. Among plant PUBs, ARM repeat-containing proteins constitute the largest group due to the frequent combination of U-box and ARM repeats. Both Class II and Class III members possess ARM repeats, with an additional UND domain present in Class II members. Class III is the largest class with 25 members, followed by Class Ⅱ with 12 members. Members of Class IV are characterized by the presence of a USP domain and a kinase domain. Classes V, VI, and VII feature WD40, TPR, and PPlase domains, respectively, comprising 3, 1, and 1 member each. The residual CsPUBs fall into Class VIII (Figure 2a).
To elucidate the gene architecture of CsPUB genes, we retrieved exon–intron details for 53 CsPUB genes from the cucumber genome database using custom scripts. Subsequently, TBtools software was utilized to visualize these gene structures (Figure 2b). The number of exons within CsPUB genes exhibits significant variation from 1 to 17. Notably, CsPUB48 possesses the highest exon count at 17, whereas 18 PUB genes consist of a solitary exon. Among the 25 class Ⅲ CsPUB genes, 20 contain either 0 or 1 intron, while all 10 class Ⅳ and class Ⅴ CsPUB genes have 7–17 exons, except for CsPUB45, which has 4. Additionally, both exon and intron lengths display diversity; for instance, numerous CsPUBs feature multiple small exons, yet CsPUB21 and CsPUB42 each harbor an exceptionally large exon. This intricate composition of CsPUB genes and their corresponding proteins underscores the complex evolution of CsPUBs.
2.2. Evolutionary Analysis of CsPUB Members
To elucidate the evolutionary relationships among CsPUB genes and assess the evolutionary trajectory of this protein family, we employed ClustalW to conduct a multiple sequence alignment and then constructed a CsPUB proteins tree in Mega-7 based on the PUB proteins from cucumber (53 members), Arabidopsis (64 members), rice (77 members) and tomato (62 members) (Figure 3). According to the PUB proteins tree, CsPUBs are classified into five major subfamilies. Additionally, we constructed a separate evolutionary tree using highly conserved U-box domain sequences (Figure S1). However, the resulting evolutionary relationships markedly differed from those of the full-length CsPUB sequences, suggesting non-collinear evolution between the U-box domain and other regions.
Figure 3.
Evolutionary analysis of the PUB proteins in Arabidopsis, cucumber, rice and tomato.
2.3. Chromosome Localization and Collinearity Analysis of CsPUB Genes
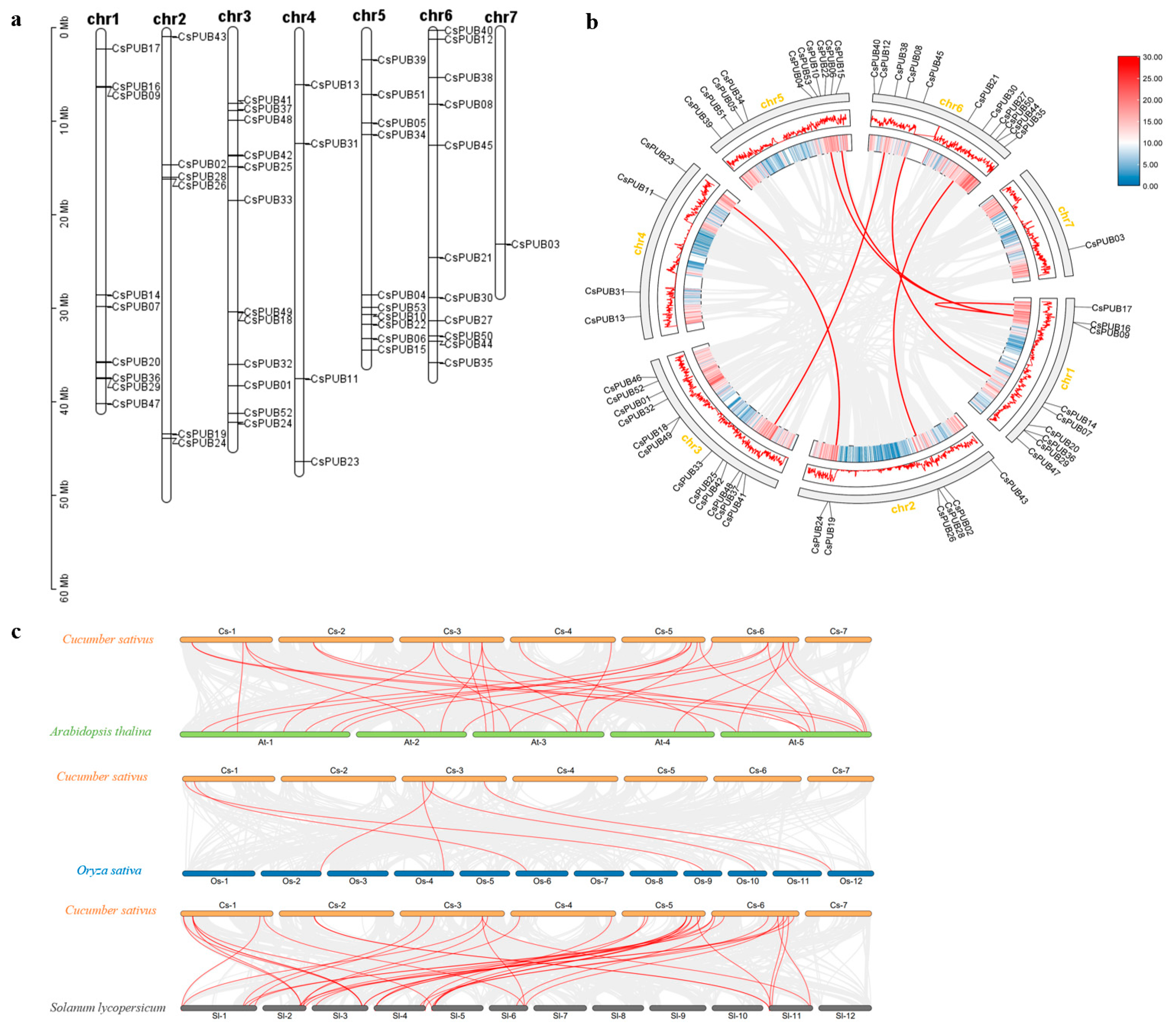
The 53 CsPUBs exhibit an uneven distribution pattern across the genome, with no positive correlation between chromosome length and CsPUB gene number. As shown in Figure 4, among the seven cucumber chromosomes, only one CsPUB gene (CsPUB03) is located on Chr 7, whereas Chr 3 harbors the largest number of CsPUBs (12 genes), followed by Chr 6 with 11 genes. Chr 1, 2, 4, and 5 encode 9, 6, 4, and 10 CsPUBs, respectively. Notably, some CsPUB genes exhibit adjacent locations, such as CsPUB09-CsPUB16, CsPUB26-CsPUB28, and CsPUB19-CsPUB24. Among them, two pairs (CsPUB29-CsPUB36 and CsPUB18-CsPUB49) display tandem repeats, suggesting that these tandemly duplicated genes are likely closely related (Figure 4a).
Figure 4.
Chromosome analysis and collinearity analysis of the CsPUB family members. (a) Localization of CsPUB on chromosomes. The scale represents equal segments of cucumber chromosomes in megabases (Mb). (b) Collinearity analysis between CsPUBs in the whole cucumber genome. Red lines indicate genes with high homology, and the chromosome numbers are displayed on the outer side. Blue and red represent the gene density of the chromosomes, with the density increasing from blue to red. (c) Synteny analysis between cucumber (C. sativus) and Arabidopsis (A. thaliana), rice (O. sativa), or tomato (S. lycopersicum). Gray lines represent collinear relationships of all genes between the species pairs, while red lines indicate synteny among members of the PUB gene family.
Collinearity analysis revealed high conservation at the nucleotide sequence level among CsPUB genes, with seven gene pairs identified (Figure 4b). These segmentally duplicated CsPUB gene pairs included: CsPUB24/CsPUB23, CsPUB37/CsPUB38, CsPUB27/CsPUB28, CsPUB07/CsPUB45, CsPUB15/CsPUB16, CsPUB09/CsPUB10, and CsPUB16/CsPUB17. These findings indicate that segmental duplication events contributed to the expansion of the CsPUB gene family.
To better understand the expansion patterns of CsPUB genes during evolution, we performed comparative synteny analyses between cucumber and three reference species: Arabidopsis (Arabidopsis thaliana), rice (Oryza sativa), and tomato (Solanum lycopersicum). A total of 77 syntenic gene pairs were identified involving CsPUB genes, with 30 pairs between cucumber and Arabidopsis, 6 pairs between cucumber and rice, and 41 pairs between cucumber and tomato (Figure 4c). These results reveal closer evolutionary relationships between cucumber PUB genes and those in tomato, while demonstrating more distant syntenic conservation with monocotyledonous species rice.
2.4. Cis-Acting Elements Analysis of the Promoter of CsPUBs
To investigate CsPUB gene expression regulation and their potential function in plant development and stress response, the cis-elements within the 2000 bp promoter regions upstream of the start codon of these genes were analyzed. The PlantCARE database was employed to dig out the possible cis-elements. A total of 33 cis-regulatory elements were identified in the promoter region of CsPUBs (Figure 5 and Figure S2). These cis-regulatory elements can be classified into five categories that are associated with phytohormones, plant growth and development, biotic and abiotic stress, light, and other factors, respectively (Figure S2). The cis-elements that are associated with phytohormone response, such as TGACG motif/CGTCA motif, ABRE motif, P-box, AuxRR-core, TGA motif, and TCA element, are largely enriched in the promoter of the CsPUB genes. The biotic and abiotic stress response elements, including ARE, MBS, WUN motif, TC-rich repeats, and LTR, are also enriched in these genes. Considering the reported PUBs function in other plant species, the CsPUBs are also likely to play crucial roles in plant disease resistance and abiotic stress adaptation. Cis-acting elements associated with plant growth and development (e.g., TATC-box, GCN4-motif, and AT-rich element), as well as light-responsive elements (e.g., G-box, ACE, and AT1-motif), were also identified in the CsPUB promoters, suggesting that CsPUBs are likely involved in regulating diverse biological processes.
Figure 5.
Analysis of cis-acting elements in CsPUBs. The cis-acting element analysis of CsPUBs is mainly divided into five major categories: plant hormone responsiveness, growth and development-related, biotic and abiotic stress-related, light responsiveness, and some other elements. The numerical values in the upper right corner indicate statistical counts of cis-elements, with color intensity scaled proportionally to the count magnitude (darker hues = higher counts).
2.5. Expression Analysis of CsPUBs
To further study the potential functions of CsPUB genes, we analyzed their spatiotemporal expression patterns by collecting and examining cucumber RNA-seq data. As shown in Figure 6, based on their expression profiles across various tissues and developmental stages, the CsPUB genes were categorized into three distinct groups. Group 1 genes (including CsPUB38, CsPUB12, CsPUB20, CsPUB04, CsPUB22, CsPUB29, CsPUB30, CsPUB31, CsPUB34, CsPUB36, CsPUB40, and CsPUB46) exhibited low expression levels in most tissues examined. Nevertheless, they may show a higher expression level in some specific tissues. Group 3 genes exhibited high expression in most or all of the tissues examined; however, for group 2 genes, their expression levels varied significantly across different tissues.
Figure 6.
The heatmap depicts the expression patterns of 53 CsPUB genes in various plant tissues of cucumber. Red indicates upregulation of gene expression, while blue indicates downregulation of gene expression. The different tissue organs are as follows: radicle (RD), juvenile root (JRT), adult root, cotyledon (CT), first true leaf blade (FstLB), second true leaf blade (SLB), fourth true leaf blade (FthLB), adult leaf (ALF), hypocotyl (HP), tendril (TN), juvenile stem (JSM), adult stem (ASM), shoot apical meristem (SAM), petals from female flowers (PT-FF), gynoecium from female flowers (GN-FF), petals from male flowers (PT-MF), stamens from male flowers (SA-MF), ovary at two days prior to flowering (OA-2DBF), ovary on the day of flowering (OA-0DAF), neck sampled from unpollinated fruits at 10 days after flowering (NC-UF-10DAF), mesocarp sampled from unpollinated fruits at 10 days after flowering (MS-UF-10DAF), endocarp sampled from unpollinated fruits at 10 days after flowering (EN-UF-10DAF), exocarp sampled from unpollinated fruits at 10 days after flowering (EX-UF-10DAF), neck sampled from pollinated fruits at 10 days after flowering (NC-PF-10DAF), mesocarp sampled from pollinated fruits at 10 days after flowering (MS-PF-10DAF), endocarp sampled from pollinated fruits at 10 days after flowering (EN-PF-10DAF), exocarp sampled from pollinated fruits at 10 days after flowering (EX-PF-10DAF), mesocarp sampled from unpollinated fruits at 35 days after flowering (MS-UF-35DAF), and seeds sampled from unpollinated fruits at 35 days after flowering (SD-UF-35DAF).
In model plants, PUB genes are extensively involved in defense responses and tolerance to abiotic stress. Given the enrichment of cis-elements associated with biotic and abiotic stress responses in CsPUB promoters, we analyzed the expression levels of CsPUB genes under diverse abiotic and biotic stress conditions using publicly available cucumber transcriptomic datasets [32]. The expression of CsPUB genes was examined following cold, heat, and salt treatments. As shown in Figure 7, multiple CsPUB genes exhibited differential expression under these stress conditions. Additionally, we analyzed CsPUB expression in response to four pathogens causing angular leaf spot (Pseudomonas syringae pv. lachrymans, Psl), scab disease (Cladosporium cucumerium), gray mold, and powdery mildew. As depicted in Figure 8, many CsPUB genes showed differential expression upon infection with Psl and other pathogens. Notably, most CsPUB genes were upregulated during pathogen infection. For example, CsPUB44 expression peaked at day 3 or 4 post-inoculation.
Figure 7.
Heatmap of expression patterns for 53 CsPUB under different abiotic stress treatments (cold, heat, and salt). Red indicates upregulation of gene expression, while blue indicates downregulation of gene expression.
Figure 8.
Heatmap of expression patterns for 53 CsPUB genes under different pathogen treatments. The four panels illustrate expression level changes of the 53 CsPUB genes at distinct time points following inoculation with: Pseudomonas syringae (angular leaf spot, ALS), Cladosporium cucumerium (CC), Botrytis cinerea (gray mold, GM), and Podosphaera xanthii (powdery mildew, PM). Gene relative expression intensity is scaled from high (red) to low (blue).
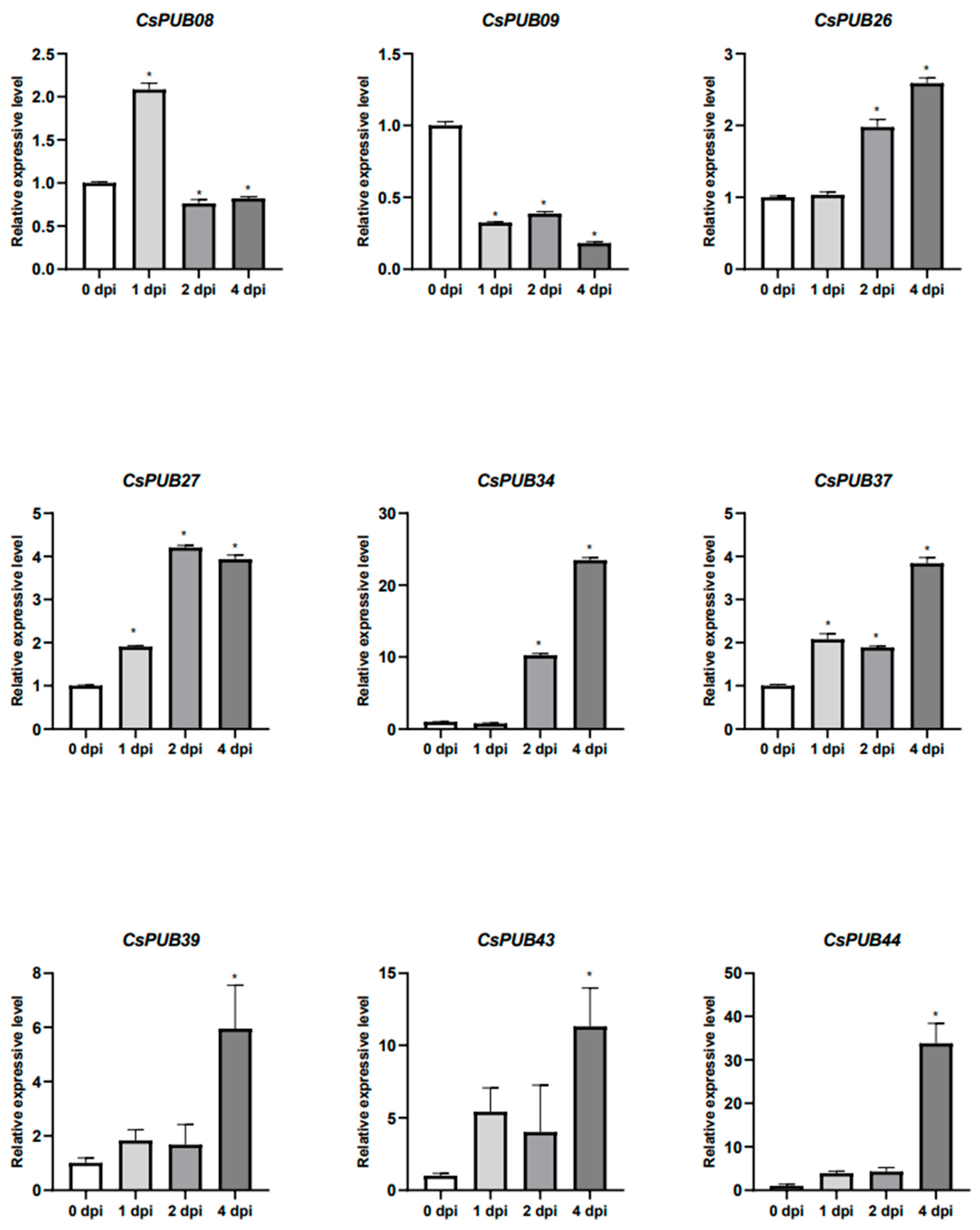
To further validate the role of CsPUB genes in defense responses, cucumber seedlings were treated with Pseudomonas syringae pv. lachrymans. The expression patterns of CsPUB08, CsPUB09, CsPUB26, CsPUB27, CsPUB34, CsPUB37, CsPUB39, CsPUB43, and CsPUB44 were examined using quantitative reverse transcription PCR (RT-qPCR) following pathogen inoculation. All tested CsPUB genes showed significantly increased expression after pathogen challenge, strongly suggesting their potential roles in plant immunity (Figure 9).
Figure 9.
Expression analysis of CsPUB08, CsPUB09, CsPUB26, CsPUB27, CsPUB34, CsPUB37, CsPUB39, CsPUB43, and CsPUB44, after Pseudomonas syringae pv. lachrymans (Psl) treatment. Four-week-old cucumber seedlings were treated with Psl, and leaves were collected at 0, 1, 2, and 4 days after inoculation (dpi). UBQ was used as the internal reference gene to quantitatively analyze the transcription level of CsPUB through RT-qPCR. Significant differences between 0 dpi and other time points are indicated by asterisks (* p < 0.05).
2.6. Subcellular Localization Analysis
Five pathogen-induced CsPUB proteins from the three major classes (CsPUB08, 26, 27, 37, 43) were selected for subcellular localization analysis. CsPUB08 and CsPUB27 localized to both the nucleus and cytoplasm, whereas CsPUB26 and CsPUB37 were predominantly distributed in the cytoplasm. Intriguingly, CsPUB26, CsPUB37, and CsPUB43 exhibited distinct punctate structures that did not colocalize with the nucleus. These puncta varied in size in different CsPUBs. CsPUB26 accumulated in small punctate structures, while CsPUB37 and CsPUB39 formed larger punctate structures (Figure 10).
Figure 10.
Subcellular localization analysis of CsPUBs. Fluorescent signals were detected by confocal laser scanning microscopy in Nicotiana benthamiana cells expressing CsPUB08-YFP, CsPUB26-YFP, CsPUB27-YFP, CsPUB37-YFP, and CsPUB43-YFP, 60 h after agrobacterial infiltration. The YFP empty vector was used as the control. Bars = 40 μm.
3. Discussion
The U-box domain is widely present in eukaryotes. Compared to yeast and humans, whose genomes encode only a few U-box-containing proteins, plant genomes have undergone significant expansion in U-box protein-encoding genes [17]. To date, PUB genes have been identified in the genome of dozens of plant species, including Arabidopsis thaliana (64), Oryza sativa (77), Cucumis sativus (53), Glycine max (121), Nicotiana tabacum (116), and Triticum aestivum (213), all of which encode over 50 PUB genes [17,34]. Generally, polyploid plants tend to harbor more PUB genes than diploid species. However, this does not imply that larger genomes necessarily encode more PUBs. For instance, although the cucumber genome (322 Mb) is significantly larger than that of Arabidopsis (125 Mb) [32], cucumber contains fewer PUB genes. This likely results from significantly fewer gene duplication events in CsPUBs, as demonstrated by the identification of merely seven collinear gene pairs, substantially fewer than reported in other eudicots such as tomato (S. lycopersicum) [35]. Notably, tomato PUB genes exhibit closer phylogenetic relationships with CsPUBs than those observed in either Arabidopsis or rice (O. sativa).
The U-box, a highly conserved domain, mediates interactions between plant U-box proteins (PUBs) and E2 ubiquitin-conjugating enzymes (E2s), as well as the formation of dimers/oligomers, with deletions or mutations of its conserved residues abolishing the ability of PUBs to stimulate E2-dependent ubiquitination [17,34]. For example, the conserved cysteine 239 and glycine 255 in AtPUB4 [19,36], cysteine 13, valine 24, and tryptophan 40 in AtPUB22 [37,38,39], and cysteine 262 and tryptophan 289 in AtPUB13 [23], cysteine 281 of OsPUB2, and cysteine of OsPUB3 [40], are critical for maintaining E3 ligase activity and functionality. Mutations in these residues disrupt PUB-mediated processes, such as drought stress response, low temperature response, and immune response. These residues are also highly conserved in CsPUB proteins.
The U-box is usually combined with other domains, including ARM repeats, UFD2, TPR, kinase, USP, PPIase, and so on. The most common arrangement is the U-box domain–ARM repeats domain combination. The PUB proteins are usually classified into several groups according to the arrangement of the protein domains. Most of the domains present in PUB in plant species like Arabidopsis and rice are also found in CsPUBs [17]. The ARM repeats domain normally mediates protein–protein interaction and is believed to determine the substrate specificity during ubiquitination [34]. Similar to that in Arabidopsis, most CsPUBs (38 out of 53) contain the ARM repeat domain. Nevertheless, there are also some distinct differences between PUBs from Arabidopsis and cucumber. The MIF4G domain containing PUB has not been identified in the latter. Furthermore, the USP–kinase combination is also lacking in cucumber PUB proteins. These indicate the complex evolution of plant PUB proteins.
In our study, phytohormone response elements and stress-related elements are enriched in the promoter regions of CsPUBs. Transcriptome and quantitative PCR analyses demonstrate that various CsPUBs respond to abiotic and biotic stresses, suggesting their possible functional roles in phytohormone signaling and stress adaptation. Indeed, PUB family genes are extensively documented to regulate both biotic and abiotic stress responses as well as hormone pathways: for instance, OsPUB16 suppresses Abscisic acid (ABA) and JA biosynthesis to reduce drought tolerance [41], SlPUB22 targets the JA signaling repressor jasmonate zinc finger inflorescence meristem-domain 4 (JAZ4) for degradation to enhance jasmonate responses [41], and AtPUB35 ubiquitinates the ABA-negative regulator ABA-insensitive 5 (ABI5) to modulate ABA signaling [42]. In biotic stress, AtPUB2/4, AtPUB25/26, OsPUB44, and VsPUB26 positively regulate disease resistance [21,24,28,29,43], whereas AtPUB12/13, AtPUB22/23/24, OsPUB9, and OsPUB12 act as negative immune regulators [23,27,44,45]. For abiotic stress, PUBs mediate tolerance to temperature extremes (e.g., AtPUB25/26 and MdPUB23) [46,47], drought (e.g., OsPUB75 and OsPUB16) [41,48], osmotic stress (e.g., AtPUB44) [49], and oxidative stress (e.g., AtPUB2) [50]. Given the conserved cis-element signatures, functional parallels across species, and the critical roles of PUBs in hormone crosstalk (e.g., JA, ABA) and stress signaling networks, CsPUBs are likely to function analogously in regulating phytohormone signaling and stress responses within their native biological contexts.
PUB proteins are localized to various organelles to regulate distinct cellular activities. For example, Modifier of snc1, 4 (MOS4)-associated complex 3A (MAC3A/AtPUB59) and MAC3B/AtPUB60 localize to the nucleus and are required for proper splicing of plant resistance genes, thereby conferring resistance to pathogens [51]. AtPUB22 and AtPUB23 are exclusively cytosolic [52], while OsPUB67 is ubiquitously distributed in the nucleus, cytosol, and membrane systems [53]. In Arabidopsis, PUB9 localizes to punctate structures distinct from known organelles. Upon coexpression with the kinase Arabidopsis receptor kinase2 (ARK2), PUB9 colocalizes with the autophagosomal marker autophagy-related 8 (ATG8) [54]. When coexpressed with E2 components, including OsUBC18/25/27/29, OsPUB67 was also found to localize in the punctate structures [53]. In our study, CsPUB25, OsPUB39, and OsPUB50 exhibit AtPUB9- and OsPUB67-like punctate localization, suggesting this pattern is likely common among CsPUBs. Elucidating the precise organellar identity of these punctate structures will shed light on PUB-mediated cellular responses not only in cucumber but across plant species.
This study conducts the first comprehensive genomic and functional characterization of the PUB E3 ubiquitin ligase family in C. sativus, systematically analyzing their evolutionary relationships, gene structures, conserved domains, chromosomal distributions, collinearity and evolutionary relationship, expression patterns across different tissues and stress conditions, and subcellular localization patterns. Through genome-wide screening, we identified 53 CsPUB genes exhibiting both conserved features and species-specific characteristics. Bioinformatics analyses revealed that many CsPUBs contain stress-responsive cis-elements and show differential expression under abiotic and biotic stresses, suggesting their potential roles in stress adaptation. While current technical limitations in cucumber transformation hinder direct functional validation, the rapid development of genetic transformation, CRISPR-based genome editing, and transient expression systems in cucurbits will enable future investigations through targeted genetic manipulations. These findings establish an important foundation for understanding PUB-mediated regulatory networks in cucumber and provide valuable potential genetic targets for improving stress resistance in cucurbit crops through molecular breeding approaches.
4. Materials and Methods
4.1. Plant Materials and Growth Conditions
The cucumber (Cucumis sativus) inbred line 9930 was used in this study. Cucumber plants were cultivated for seed production in a greenhouse at 25 °C with a 16-h light/8-h dark photoperiod. For pathogens treatment, the seedlings at the two-cotyledon stage, initially grown in 9 cm × 9 cm pots, were transplanted into 2-gallon pots containing soil. Plants were maintained in growth chambers at 25 °C with a 16-h light/8-h dark photoperiod. Nicotiana benthamiana plants were grown under the same conditions for subsequent experiments.
4.2. Identification of Plant U-Boxes and Construction of Evolutionary Tree and Protein Information Analysis
To systematically identify U-box genes in the cucumber genome, the following bioinformatics pipeline was implemented. The most recent cucumber genome assembly (version 4.0) was retrieved from the Cucumber Genome Database (Cucumber V4; http://www.cucumberdb.com/#/download, last accessed: 5 November 2024). The Hidden Markov Model (HMM) profile corresponding to the U-box domain (Pfam: PF04564) was acquired from the InterPro database (https://www.ebi.ac.uk/interpro/, last accessed: 8 November 2024). Initial candidate CsPUB genes were identified through HMMER searches (E-value ≤ 1e-5) executed in TBtools software [55].
Complementary identification was performed using BLASTp (Tbtools, v2.310) analysis (E-value ≤ 1e-10) with 64 experimentally validated Arabidopsis U-box protein sequences (TAIR10; https://www.arabidopsis.org/, last accessed: 15 October 2024) as queries against the cucumber proteome. Consensus candidates from both HMM and BLAST approaches were determined through Venn diagram analysis using TBtools’ visualization module. Domain validation was conducted through InterProScan (https://www.ebi.ac.uk/interpro/search/sequence/, last accessed: 20 November 2024) and NCBI’s Conserved Domain Database (CDD; https://www.ncbi.nlm.nih.gov/Structure/cdd/wrpsb.cgi, last accessed: 25 November 2024). The PUB proteins tree was constructed using MEGA7 with the following parameters: ClustalW alignment, neighbor-joining method, and 1000 bootstrap replicates [56]. Visual refinement of the evolutionary tree was performed using the iTOL platform (https://itol.embl.de/, last accessed: 28 May 2025).
4.3. Chromosome Localization and Collinearity Analysis
The genomic sequences of CsPUBs were extracted from the cucumber genome GFF3 annotation file and subjected to local visualization through TBtools software. Intra-species collinearity analysis in cucumber was conducted using the Advanced Circos module of TBtools for chromosomal distribution mapping. For inter-species collinearity analysis among cucumber, Arabidopsis, and rice, genome annotation files were retrieved from TAIR 10 and Plants Ensembl databases (https://plants.ensembl.org/index.html, last accessed: 24 October 2024), respectively. The Multiple Synteny Plot function in TBtools was subsequently employed for comparative visualization of evolutionary relationships across these species.
4.4. Gene Structure, Conserved Domain, and Cis-Acting Element Analysis
This study employed the cucumber genome GFF3 annotation file to extract coding sequences (CDS) and untranslated regions (UTRs) using TBtools bioinformatics software, followed by a comprehensive visualization analysis of gene structures for CsPUB gene family members. For identifying conserved domains in CsPUB proteins, a dual-strategy bioinformatics approach was implemented: (1) motif prediction through the Motif Elicitation module of the MEME Suite platform (https://meme-suite.org/meme/tools/meme, last accessed: 6 November 2024), and (2) functional domain annotation using the CDD website from NCBI. The analytical results were cross-validated through both methods, and final integrated schematic diagrams of CsPUB conserved domains were constructed using professional graphical software.
Furthermore, promoter sequences spanning 2000 bp upstream of the initiation codon ATG were retrieved via TBtools. Systematic prediction of cis-acting elements was performed using the PlantCare database (https://bioinformatics.psb.ugent.be/webtools/plantcare/html/, last accessed: 10 December 2024), with particular emphasis on identifying stress-responsive regulatory elements.
4.5. Pathogen Treatment
To investigate pathogen-induced expression patterns of PUB genes, cucumber seedlings were inoculated with Pseudomonas syringae pv. lachrymans (Psl) through spray inoculation. Environmental control: Constant temperature (25 ± 0.5 °C) was maintained. Post-inoculation humidity was elevated to >85% to facilitate infection establishment, followed by restoration to 50 ± 5% RH at 48 hpi. Healthy seedlings at the two-true-leaf stage were treated with bacterial suspensions (106 cfu/mL). Samples were collected before inoculation (0 dpi) as controls, and at 1, 2, 4 days post-inoculation (dpi) for expression profiling via RT-qPCR. Three biological replicates were performed for each treatment group. For each biological replicate, two 1.5-cm-diameter leaf discs (from a single leaf) were collected into a sterile 1.5-mL Eppendorf tube. The samples were immediately flash-frozen in liquid nitrogen and stored at −80 °C until further processing.
4.6. Gene Expression Analysis
RNA-seq datasets encompassing diverse tissues, biotic stresses, and abiotic stresses were retrieved from the public cucumber genome database (Cucumber V4; http://www.cucumberdb.com/#/download, last accessed: 5 November 2024). Expression heatmaps were generated using TBtools v2.225 through sequential steps: log2-transformation of expression values, data normalization, and hierarchical clustering, with expression levels represented by a “Blue-White-Red” color gradient (low to high).
To investigate the expression regulation patterns of the CsPUB genes under pathogen infection, total RNA was extracted using the FastPure® Plant Total RNA Isolation Kit (Vazyme, Nanjing, China). Uniformly processed 0.045 g of plant tissue was used for RNA extraction across all experiments. Subsequently, 2 μg of total RNA was subjected to reverse transcription for each sample. Subsequently, the extracted RNA was reverse-transcribed into cDNA using the HiScript® III 1st Strand cDNA Synthesis Kit from the same manufacturer. Quantitative PCR analysis was executed on the 7500 Real-Time PCR System (BIO-RAD, Hercules, CA, USA) with the AceQ® Universal SYBR qPCR Master Mix (Vazyme, Nanjing, China). Three biological replicates with triplicate technical repetitions were conducted for each CsPUB gene and the reference gene UBQ (CsaV4_5G002584). Relative expression levels were calculated using the 2−ΔΔCt method [57]. Primer sequences are provided in Supplementary Table S1.
4.7. Subcellular Localization
Gene-specific primers were designed to amplify the full-length coding sequences (stop codon excluded) of CsPUB37, CsPUB8, CsPUB26, CsPUB27, and CsPUB43. These sequences were cloned into the pEarleyGate-301UBQYFP vector and subsequently introduced into Agrobacterium tumefaciens strain GV3101. Bacterial suspensions were infiltrated into mature leaves of N. benthamiana plants. YFP fluorescence signals were captured 60 h post-infiltration using a confocal laser scanning microscope (Zeiss LSM880, Jena, Germany) with excitation at 514 nm. Primer sequences are listed in Supplementary Table S1.
5. Conclusions
This study provides a comprehensive genomic and functional characterization of the PUB E3 ligases in C. sativus and novel insights into their roles in stress responses. Systematic genome-wide screening led to the identification of 53 PUB genes in the cucumber genome. Conserved domain analysis, gene structure examination, evolutionary assessment, and chromosomal localization revealed both the conservation and diversity of these genes. Cis-acting element prediction and gene expression pattern analysis indicated that many members exhibit tissue-specific expression and respond to both abiotic and biotic stresses. Subcellular localization analysis demonstrated diverse protein localization patterns. These findings reveal the functional diversity of PUB proteins in cucumber and provide potential gene targets to develop stress-tolerant/resistant cucumber resources.
Supplementary Materials
The following supporting information can be downloaded at: https://www.mdpi.com/article/10.3390/plants14121801/s1, Figure S1: Evolutionary analysis of the U-box in CsPUBs; Figure S2: Statistical analysis of the number of cis-acting elements of CsPUBs; Table S1: List of primers used in this study.
Author Contributions
Conceptualization, Y.W.; methodology, Q.C., T.Z. and H.S.; formal analysis, Q.C., T.Z., H.S. and S.S.; validation, Q.C., T.Z., J.M. and R.Z.; writing—original draft preparation, Q.C., T.Z. and H.S.; writing—review and editing, Q.C., T.Z., W.K., S.Y. and Y.W.; supervision, J.L. and Y.W.; project administration, Y.W.; funding acquisition, S.Y., J.L. and Y.W. All authors have read and agreed to the published version of the manuscript.
Funding
This research was funded by the National Natural Science Foundation of China (Grant Nos. 32470283, 32172426) and the Lvyang Jinfeng Project of Yangzhou city (Grant No. YZLYJFJH2024YXBS152).
Data Availability Statement
Data are contained within the article and supplementary materials.
Conflicts of Interest
The authors declare no conflicts of interest.
References
- Vierstra, R.D. The ubiquitin-26S proteasome system at the nexus of plant biology. Nat. Rev. Mol. Cell Biol. 2009, 10, 385–397. [Google Scholar] [CrossRef] [PubMed]
- Ciechanover, A. The ubiquitin-proteasome pathway: On protein death and cell life. EMBO J. 1998, 17, 7151–7160. [Google Scholar] [CrossRef] [PubMed]
- Smalle, J.; Vierstra, R.D. The ubiquitin 26S proteasome proteolytic pathway. Annu. Rev. Plant Biol. 2004, 55, 555–590. [Google Scholar] [CrossRef] [PubMed]
- Stone, S.L.; Hauksdóttir, H.; Troy, A.; Herschleb, J.; Kraft, E.; Callis, J. Functional analysis of the RING-type ubiquitin ligase family of Arabidopsis. Plant Physiol. 2005, 137, 13–30. [Google Scholar] [CrossRef]
- Hua, Z.; Vierstra, R.D. The cullin-RING ubiquitin-protein ligases. Annu. Rev. Plant Biol. 2011, 62, 299–334. [Google Scholar] [CrossRef]
- Chen, L.; Hellmann, H. Plant E3 ligases: Flexible enzymes in a sessile world. Mol. Plant 2013, 6, 1388–1404. [Google Scholar] [CrossRef]
- Aravind, L.; Koonin, E.V. The U box is a modified RING finger—A common domain in ubiquitination. Curr. Biol. 2000, 10, R132–R134. [Google Scholar] [CrossRef]
- Cyr, D.M.; Höhfeld, J.; Patterson, C. Protein quality control: U-box-containing E3 ubiquitin ligases join the fold. Trends Biochem. Sci. 2002, 27, 368–375. [Google Scholar] [CrossRef]
- Marín, I. Ancient origin of animal U-box ubiquitin ligases. BMC Evol. Biol. 2010, 10, 331. [Google Scholar] [CrossRef]
- Wiborg, J.; O’Shea, C.; Skriver, K. Biochemical function of typical and variant Arabidopsis thaliana U-box E3 ubiquitin-protein ligases. Biochem. J. 2008, 413, 447–457. [Google Scholar] [CrossRef]
- Luo, Q.; Li, Y.; Wang, W.; Fei, X.; Deng, X. Correction: Genome-Wide Survey and Expression Analysis of Chlamydomonas reinhardtii U-box E3 Ubiquitin Ligases (CrPUBs) Reveal a Functional Lipid Metabolism Module. PLoS ONE 2015, 10, e0142996. [Google Scholar] [CrossRef] [PubMed]
- Zeng, L.R.; Park, C.H.; Venu, R.C.; Gough, J.; Wang, G.L. Classification, expression pattern, and E3 ligase activity assay of rice U-box-containing proteins. Mol. Plant 2008, 1, 800–815. [Google Scholar] [CrossRef] [PubMed]
- Ryu, M.Y.; Cho, S.K.; Hong, Y.; Kim, J.; Kim, J.H.; Kim, G.M.; Chen, Y.J.; Knoch, E.; Møller, B.L.; Kim, W.T.; et al. Classification of barley U-box E3 ligases and their expression patterns in response to drought and pathogen stresses. BMC Genom. 2019, 20, 326. [Google Scholar] [CrossRef] [PubMed]
- Sharma, B.; Taganna, J. Genome-wide analysis of the U-box E3 ubiquitin ligase enzyme gene family in tomato. Sci. Rep. 2020, 10, 9581. [Google Scholar] [CrossRef]
- Wang, N.; Liu, Y.; Cong, Y.; Wang, T.; Zhong, X.; Yang, S.; Li, Y.; Gai, J. Genome-Wide Identification of Soybean U-Box E3 Ubiquitin Ligases and Roles of GmPUB8 in Negative Regulation of Drought Stress Response in Arabidopsis. Plant Cell Physiol. 2016, 57, 1189–1209. [Google Scholar] [CrossRef]
- Trujillo, M. News from the PUB: Plant U-box type E3 ubiquitin ligases. J. Exp. Bot. 2018, 69, 371–384. [Google Scholar] [CrossRef]
- Trenner, J.; Monaghan, J.; Saeed, B.; Quint, M.; Shabek, N.; Trujillo, M. Evolution and Functions of Plant U-Box Proteins: From Protein Quality Control to Signaling. Annu. Rev. Plant Biol. 2022, 73, 93–121. [Google Scholar] [CrossRef]
- Abhinandan, K.; Hickerson, N.M.N.; Lan, X.; Samuel, M.A. Disabling of ARC1 through CRISPR-Cas9 leads to a complete breakdown of self-incompatibility responses in Brassica napus. Plant Commun. 2023, 4, 100504. [Google Scholar] [CrossRef]
- Kinoshita, A.; ten Hove, C.A.; Tabata, R.; Yamada, M.; Shimizu, N.; Ishida, T.; Yamaguchi, K.; Shigenobu, S.; Takebayashi, Y.; Iuchi, S.; et al. A plant U-box protein, PUB4, regulates asymmetric cell division and cell proliferation in the root meristem. Development 2015, 142, 444–453. [Google Scholar] [CrossRef]
- Wang, Y.; Wu, Y.; Yu, B.; Yin, Z.; Xia, Y. EXTRA-LARGE G PROTEINs Interact with E3 Ligases PUB4 and PUB2 and Function in Cytokinin and Developmental Processes. Plant Physiol. 2017, 173, 1235–1246. [Google Scholar] [CrossRef]
- Wang, Y.; Wu, Y.; Zhong, H.; Chen, S.; Wong, K.B.; Xia, Y. Arabidopsis PUB2 and PUB4 connect signaling components of pattern-triggered immunity. New Phytol. 2022, 233, 2249–2265. [Google Scholar] [CrossRef] [PubMed]
- Yu, G.; Derkacheva, M.; Rufian, J.S.; Brillada, C.; Kowarschik, K.; Jiang, S.; Derbyshire, P.; Ma, M.; DeFalco, T.A.; Morcillo, R.J.L.; et al. The Arabidopsis E3 ubiquitin ligase PUB4 regulates BIK1 and is targeted by a bacterial type-III effector. EMBO J. 2022, 41, e107257. [Google Scholar] [CrossRef] [PubMed]
- Lu, D.; Lin, W.; Gao, X.; Wu, S.; Cheng, C.; Avila, J.; Heese, A.; Devarenne, T.P.; He, P.; Shan, L. Direct ubiquitination of pattern recognition receptor FLS2 attenuates plant innate immunity. Science 2011, 332, 1439–1442. [Google Scholar] [CrossRef]
- Wang, J.; Grubb, L.E.; Wang, J.; Liang, X.; Li, L.; Gao, C.; Ma, M.; Feng, F.; Li, M.; Li, L.; et al. A Regulatory Module Controlling Homeostasis of a Plant Immune Kinase. Mol. Cell 2018, 69, 493–504.e496. [Google Scholar] [CrossRef]
- Ma, A.; Zhang, D.; Wang, G.; Wang, K.; Li, Z.; Gao, Y.; Li, H.; Bian, C.; Cheng, J.; Han, Y.; et al. Verticillium dahliae effector VDAL protects MYB6 from degradation by interacting with PUB25 and PUB26 E3 ligases to enhance Verticillium wilt resistance. Plant Cell 2021, 33, 3675–3699. [Google Scholar] [CrossRef]
- Wang, G.; Chen, X.; Yu, C.; Shi, X.; Lan, W.; Gao, C.; Yang, J.; Dai, H.; Zhang, X.; Zhang, H.; et al. Release of a ubiquitin brake activates OsCERK1-triggered immunity in rice. Nature 2024, 629, 1158–1164. [Google Scholar] [CrossRef]
- Mou, B.; Zhao, G.; Wang, J.; Wang, S.; He, F.; Ning, Y.; Li, D.; Zheng, X.; Cui, F.; Xue, F.; et al. The OsCPK17-OsPUB12-OsRLCK176 module regulates immune homeostasis in rice. Plant Cell 2024, 36, 987–1006. [Google Scholar] [CrossRef]
- Hao, Z.; Tian, J.; Fang, H.; Fang, L.; Xu, X.; He, F.; Li, S.; Xie, W.; Du, Q.; You, X.; et al. A VQ-motif-containing protein fine-tunes rice immunity and growth by a hierarchical regulatory mechanism. Cell Rep. 2022, 40, 111235. [Google Scholar] [CrossRef]
- Ichimaru, K.; Yamaguchi, K.; Harada, K.; Nishio, Y.; Hori, M.; Ishikawa, K.; Inoue, H.; Shigeta, S.; Inoue, K.; Shimada, K.; et al. Cooperative regulation of PBI1 and MAPKs controls WRKY45 transcription factor in rice immunity. Nat. Commun. 2022, 13, 2397. [Google Scholar] [CrossRef]
- Ishikawa, K.; Yamaguchi, K.; Sakamoto, K.; Yoshimura, S.; Inoue, K.; Tsuge, S.; Kojima, C.; Kawasaki, T. Bacterial effector modulation of host E3 ligase activity suppresses PAMP-triggered immunity in rice. Nat. Commun. 2014, 5, 5430. [Google Scholar] [CrossRef]
- Liu, J.; Li, W.; Ning, Y.; Shirsekar, G.; Cai, Y.; Wang, X.; Dai, L.; Wang, Z.; Liu, W.; Wang, G.L. The U-Box E3 ligase SPL11/PUB13 is a convergence point of defense and flowering signaling in plants. Plant Physiol. 2012, 160, 28–37. [Google Scholar] [CrossRef]
- Tian, Y.; Li, K.; Li, T.; Gai, W.; Zhou, J.; Deng, X.W.; Xue, Y.; Deng, Y.; He, H.; Zhang, X. The near-complete genome assembly of pickling cucumber and its mutation library illuminate cucumber functional genomics and genetic improvement. Mol. Plant 2025, 18, 551–554. [Google Scholar] [CrossRef] [PubMed]
- Azevedo, C.; Santos-Rosa, M.J.; Shirasu, K. The U-box protein family in plants. Trends Plant Sci. 2001, 6, 354–358. [Google Scholar] [CrossRef] [PubMed]
- Mao, X.; Yu, C.; Li, L.; Wang, M.; Yang, L.; Zhang, Y.; Zhang, Y.; Wang, J.; Li, C.; Reynolds, M.P.; et al. How Many Faces Does the Plant U-Box E3 Ligase Have? Int. J. Mol. Sci. 2022, 23, 2285. [Google Scholar] [CrossRef]
- Liu, G.; Hu, Q.; Zhang, J.; Li, E.; Yang, X.; Zhang, Z. Genome-wide identification of the plant U-box (PUB) gene family and their global expression analysis in tomato (Solanum lycopersicum). Veg. Res. 2023, 3, 16. [Google Scholar] [CrossRef]
- Woodson, J.D.; Joens, M.S.; Sinson, A.B.; Gilkerson, J.; Salome, P.A.; Weigel, D.; Fitzpatrick, J.A.; Chory, J. Ubiquitin facilitates a quality-control pathway that removes damaged chloroplasts. Science 2015, 350, 450–454. [Google Scholar] [CrossRef]
- Stegmann, M.; Anderson, R.G.; Ichimura, K.; Pecenkova, T.; Reuter, P.; Zarsky, V.; McDowell, J.M.; Shirasu, K.; Trujillo, M. The ubiquitin ligase PUB22 targets a subunit of the exocyst complex required for PAMP-triggered responses in Arabidopsis. Plant Cell 2012, 24, 4703–4716. [Google Scholar] [CrossRef]
- Seo, D.H.; Ahn, M.Y.; Park, K.Y.; Kim, E.Y.; Kim, W.T. The N-Terminal UND Motif of the Arabidopsis U-Box E3 Ligase PUB18 Is Critical for the Negative Regulation of ABA-Mediated Stomatal Movement and Determines Its Ubiquitination Specificity for Exocyst Subunit Exo70B1. Plant Cell 2016, 28, 2952–2973. [Google Scholar] [CrossRef]
- Furlan, G.; Nakagami, H.; Eschen-Lippold, L.; Jiang, X.; Majovsky, P.; Kowarschik, K.; Hoehenwarter, W.; Lee, J.; Trujillo, M. Changes in PUB22 Ubiquitination Modes Triggered by MITOGEN-ACTIVATED PROTEIN KINASE3 Dampen the Immune Response. Plant Cell 2017, 29, 726–745. [Google Scholar] [CrossRef]
- Byun, M.Y.; Cui, L.H.; Oh, T.K.; Jung, Y.J.; Lee, A.; Park, K.Y.; Kang, B.G.; Kim, W.T. Homologous U-box E3 Ubiquitin Ligases OsPUB2 and OsPUB3 Are Involved in the Positive Regulation of Low Temperature Stress Response in Rice (Oryza sativa L.). Front. Plant Sci. 2017, 8, 16. [Google Scholar] [CrossRef]
- Lv, Q.; Li, X.; Jin, X.; Sun, Y.; Wu, Y.; Wang, W.; Huang, J. Rice OsPUB16 modulates the ‘SAPK9-OsMADS23-OsAOC’ pathway to reduce plant water-deficit tolerance by repressing ABA and JA biosynthesis. PLoS Genet. 2022, 18, e1010520. [Google Scholar] [CrossRef] [PubMed]
- Du, C.; Liu, M.; Yan, Y.; Guo, X.; Cao, X.; Jiao, Y.; Zheng, J.; Ma, Y.; Xie, Y.; Li, H.; et al. The U-box E3 ubiquitin ligase PUB35 negatively regulates ABA signaling through AFP1-mediated degradation of ABI5. Plant Cell 2024, 36, 3277–3297. [Google Scholar] [CrossRef] [PubMed]
- Zhao, T.; Huang, C.; Li, N.; Ge, Y.; Wang, L.; Tang, Y.; Wang, Y.; Li, Y.; Zhang, C. Ubiquitin ligase VvPUB26 in grapevine promotes proanthocyanidin synthesis and resistance to powdery mildew. Plant Physiol. 2024, 195, 2891–2910. [Google Scholar] [CrossRef]
- Trujillo, M.; Ichimura, K.; Casais, C.; Shirasu, K. Negative regulation of PAMP-triggered immunity by an E3 ubiquitin ligase triplet in Arabidopsis. Curr. Biol. 2008, 18, 1396–1401. [Google Scholar] [CrossRef]
- Kim, M.S.; Le, V.T.; Jung, Y.J.; Kang, K.K.; Cho, Y.G. OsPUB9 Gene Edited by CRISPR/Cas9 Enhanced Resistance to Bacterial Leaf Blight in Rice (Oryza sativa L.). Int. J. Mol. Sci. 2024, 25, 7145. [Google Scholar] [CrossRef]
- Wang, D.R.; Zhang, X.W.; Xu, R.R.; Wang, G.L.; You, C.X.; An, J.P. Apple U-box-type E3 ubiquitin ligase MdPUB23 reduces cold-stress tolerance by degrading the cold-stress regulatory protein MdICE1. Hortic. Res. 2022, 9, uhac171. [Google Scholar] [CrossRef]
- Wang, X.; Zhang, X.; Song, C.P.; Gong, Z.; Yang, S.; Ding, Y. PUB25 and PUB26 dynamically modulate ICE1 stability via differential ubiquitination during cold stress in Arabidopsis. Plant Cell 2023, 35, 3585–3603. [Google Scholar] [CrossRef]
- Sun, Y.; Gu, X.; Qu, C.; Jin, N.; Qin, T.; Jin, L.; Huang, J. OsPUB75-OsHDA716 mediates deactivation and degradation of OsbZIP46 to negatively regulate drought tolerance in rice. Plant Physiol. 2024, 197, kiae545. [Google Scholar] [CrossRef]
- Fan, W.; Liao, X.; Tan, Y.; Wang, X.; Schroeder, J.I.; Li, Z. Arabidopsis PLANT U-BOX44 down-regulates osmotic stress signaling by mediating Ca2+-DEPENDENT PROTEIN KINASE4 degradation. Plant Cell 2023, 35, 3870–3888. [Google Scholar] [CrossRef]
- Saini, L.K.; Sharma, M.; Ravi, B.; Ghosh, S.; Pahuja, S.; Singh, N.; Pandey, G.K. Overexpression of ARM repeat/U-box containing E3 ligase, PUB2 positively regulates growth and oxidative stress response in Arabidopsis. Biochem. J. 2023, 480, 555–571. [Google Scholar] [CrossRef]
- Monaghan, J.; Xu, F.; Gao, M.; Zhao, Q.; Palma, K.; Long, C.; Chen, S.; Zhang, Y.; Li, X. Two Prp19-like U-box proteins in the MOS4-associated complex play redundant roles in plant innate immunity. PLoS Pathog. 2009, 5, e1000526. [Google Scholar] [CrossRef] [PubMed]
- Cho, S.K.; Ryu, M.Y.; Song, C.; Kwak, J.M.; Kim, W.T. Arabidopsis PUB22 and PUB23 are homologous U-Box E3 ubiquitin ligases that play combinatory roles in response to drought stress. Plant Cell 2008, 20, 1899–1914. [Google Scholar] [CrossRef] [PubMed]
- Qin, Q.; Wang, Y.; Huang, L.; Du, F.; Zhao, X.; Li, Z.; Wang, W.; Fu, B. A U-box E3 ubiquitin ligase OsPUB67 is positively involved in drought tolerance in rice. Plant Mol. Biol. 2020, 102, 89–107. [Google Scholar] [CrossRef]
- Deb, S.; Sankaranarayanan, S.; Wewala, G.; Widdup, E.; Samuel, M.A. The S-Domain Receptor Kinase Arabidopsis Receptor Kinase2 and the U Box/Armadillo Repeat-Containing E3 Ubiquitin Ligase9 Module Mediates Lateral Root Development under Phosphate Starvation in Arabidopsis. Plant Physiol. 2014, 165, 1647–1656. [Google Scholar] [CrossRef] [PubMed]
- Chen, C.; Wu, Y.; Li, J.; Wang, X.; Zeng, Z.; Xu, J.; Liu, Y.; Feng, J.; Chen, H.; He, Y.; et al. TBtools-II: A “one for all, all for one” bioinformatics platform for biological big-data mining. Mol. Plant 2023, 16, 1733–1742. [Google Scholar] [CrossRef]
- Kumar, S.; Stecher, G.; Tamura, K. MEGA7: Molecular Evolutionary Genetics Analysis Version 7.0 for Bigger Datasets. Mol. Biol. Evol. 2016, 33, 1870–1874. [Google Scholar] [CrossRef]
- Rao, X.; Huang, X.; Zhou, Z.; Lin, X. An improvement of the 2ˆ(-delta delta CT) method for quantitative real-time polymerase chain reaction data analysis. Biostat. Bioinform. Biomath. 2013, 3, 71–85. [Google Scholar]
Disclaimer/Publisher’s Note: The statements, opinions and data contained in all publications are solely those of the individual author(s) and contributor(s) and not of MDPI and/or the editor(s). MDPI and/or the editor(s) disclaim responsibility for any injury to people or property resulting from any ideas, methods, instructions or products referred to in the content. |
© 2025 by the authors. Licensee MDPI, Basel, Switzerland. This article is an open access article distributed under the terms and conditions of the Creative Commons Attribution (CC BY) license (https://creativecommons.org/licenses/by/4.0/).









