Abstract
CCCH zinc finger proteins are members of the zinc finger protein family, and are known to participate in the regulation of development and stress responses via the posttranscriptional regulation of messenger RNA in animals and yeast. However, the molecular mechanism of CCCHZF-mediated drought tolerance is not well understood. We analyzed the functions of OsC3H10, a member of the rice CCCHZF family. OsC3H10 is predominantly expressed in seeds, and its expression levels rapidly declined during seed imbibition. The expression of OsC3H10 was induced by drought, high salinity and abscisic acid (ABA). Subcellular localization analysis revealed that OsC3H10 localized not only in the nucleus but also to the processing bodies and stress granules upon stress treatment. Root-specific overexpression of OsC3H10 was insufficient to induce drought tolerance, while the overexpression of OsC3H10 throughout the entire plant enhanced the drought tolerance of rice plants. Transcriptome analysis revealed that OsC3H10 overexpression elevated the expression levels of genes involved in stress responses, including LATE EMBRYOGENESIS ABUNDANT PROTEINs (LEAs), PATHOGENESIS RELATED GENEs (PRs) and GERMIN-LIKE PROTEINs (GLPs). Our results demonstrated that OsC3H10 is involved in the regulation of the drought tolerance pathway by modulating the expression of stress-related genes.
1. Introduction
Explosive increases in the world population and global climate change have led to a desperate need to use water-deficient areas for crop production. This has necessarily motivated efforts to improve crop productivity under drought conditions. One strategy for improving crop productivity under drought conditions is to develop new crop varieties through the manipulation of drought tolerance mechanisms. Achieving this goal requires a precise understanding of the drought tolerance mechanisms in plants. Plants have evolved numerous adaptive strategies, including developmental and physiological changes, to acclimate to drought stress, many of which are the results of transcriptional reprogramming by drought-induced genes. The drought-induced regulation of the transcriptional network includes transcriptional and posttranscriptional regulation of mRNAs [1,2,3]. It has been reported that genes involved in RNA metabolism are actively involved in drought responses [4,5].
Cysteine3Histidine (CCCH) zinc finger proteins are characterized based on the structure of the zinc-binding motif, which consists of three cysteines and one histidine. CCCH zinc finger proteins (TZFs) are widely conserved in yeast, animals and plants. Genome-wide analysis has revealed 68 and 67 CCCH zinc finger genes in Arabidopsis and rice, respectively [6]. Plant CCCH zinc finger proteins are classified into different subgroups based on the number and pattern of the CCCH motifs. The majority of CCCH zinc finger proteins contain one or two CCCH motifs. Among them, genes containing plant-unique tandem CCCH zinc finger (TZF) motifs preceded by an arginine rich (RR) motif are classified into an RR-TZF subgroup [7]. Plant RR-TZF proteins are involved in the regulation of hormone-mediated growth and stress responses [7,8,9,10]. In Arabidopsis, AtTZF1,4,5 and 6 regulate seed germination by acting as both positive regulators of abscisic acid(ABA) and negative regulators of gibberellic acid(GA) synthesis [8,9]. AtTZF1 mediates ABA-dependent abiotic stress tolerance [8]. The overexpression of AtTZF2 and AtTZF3 also enhances the tolerance to abiotic stresses [11,12,13]. Additionally, RR-TZF is also known to be involved in biotic stresses. For example, AtTZF9 is phosphorylated by mitogen-activated protein kinases (MAPKs) and is required for pathogen-associated molecular pattern (PAMP)-triggered immune responses [14]. In rice, OsTZF1/OsC3H35 acts as a negative regulator of several developmental processes, such as seed germination, vegetative growth, and leaf senescence, but also provides tolerance to high-salinity and drought stresses [10].
Several members of the TZF family are implicated in the posttranscriptional regulation of mRNA [15,16]. For example, tristetraproline (TTP), the prototype of mammalian TZF proteins, inhibits tumor necrosis factor-alpha production by destabilizing its mRNA [17]. Yeast Cth2 binds to adenylate-uridylate-rich elements (AU-rich elements) within the 3-UTR of many mRNAs involved in iron utilization to promote their turnover [15]. Similarly, AtTZF1, AtTZF9 and OsTZF1 have been shown to be associated with RNA in vitro as a shuttle between the nucleus and the foci [10,14,18]. Interestingly, AtTZF2 and AtTZF3 possess RNase activity and are able to degrade RNA in vitro [11]. TZF proteins are also proposed as critical components in the nucleocytoplasmic shuttling of mRNA that can localize to processing bodies (PBs) and stress granules (SGs). PBs and SGs are cytoplasmic aggregates formed by the messenger ribonucleoprotein complex which play important roles in posttranscriptional regulation [16,19]. PBs are enriched with translationally inactive mRNAs and degradation machinery, while SGs are the place where translationally fused mRNAs and preinitiation factors are stored [20,21]. In plants, Arabidopsis AtTZF1,4,5,6, and 9 and rice OsTZF1 are reported to be localized in PBs and SGs [9,10,14,18]. Among them, AtTZF1 and AtTZF9 are experimentally proven to function in shuttling between the nucleus and the cytoplasm [14,18]. The association of TZF proteins with PBs and SGS is regulated by developmental- and stress-driven signals. The localization of AtTZF1 into cytoplasmic foci is predominantly detected in stomata and meristems under normal conditions. However, the association of AtTZF1 with cytoplasmic foci is detected in other tissues after methyl jasmonate treatments [18]. Similarly, OsTZF1 is mainly localized in the cytoplasm under normal conditions but is localized in PBs and SGs after ABA and salt treatment in rice [10]. Here, we identified rice OsC3H10, whose expression is induced by drought and other abiotic stresses, and investigated its putative role in drought tolerance by evaluating the performance of transgenic rice plants with increased expression of OsC3H10 either throughout the entire plant or specifically in the roots. We also characterized the expression patterns and subcellular localization of OsC3H10 and identified genes that are related to the OsC3H10-mediated drought tolerance pathway.
2. Results
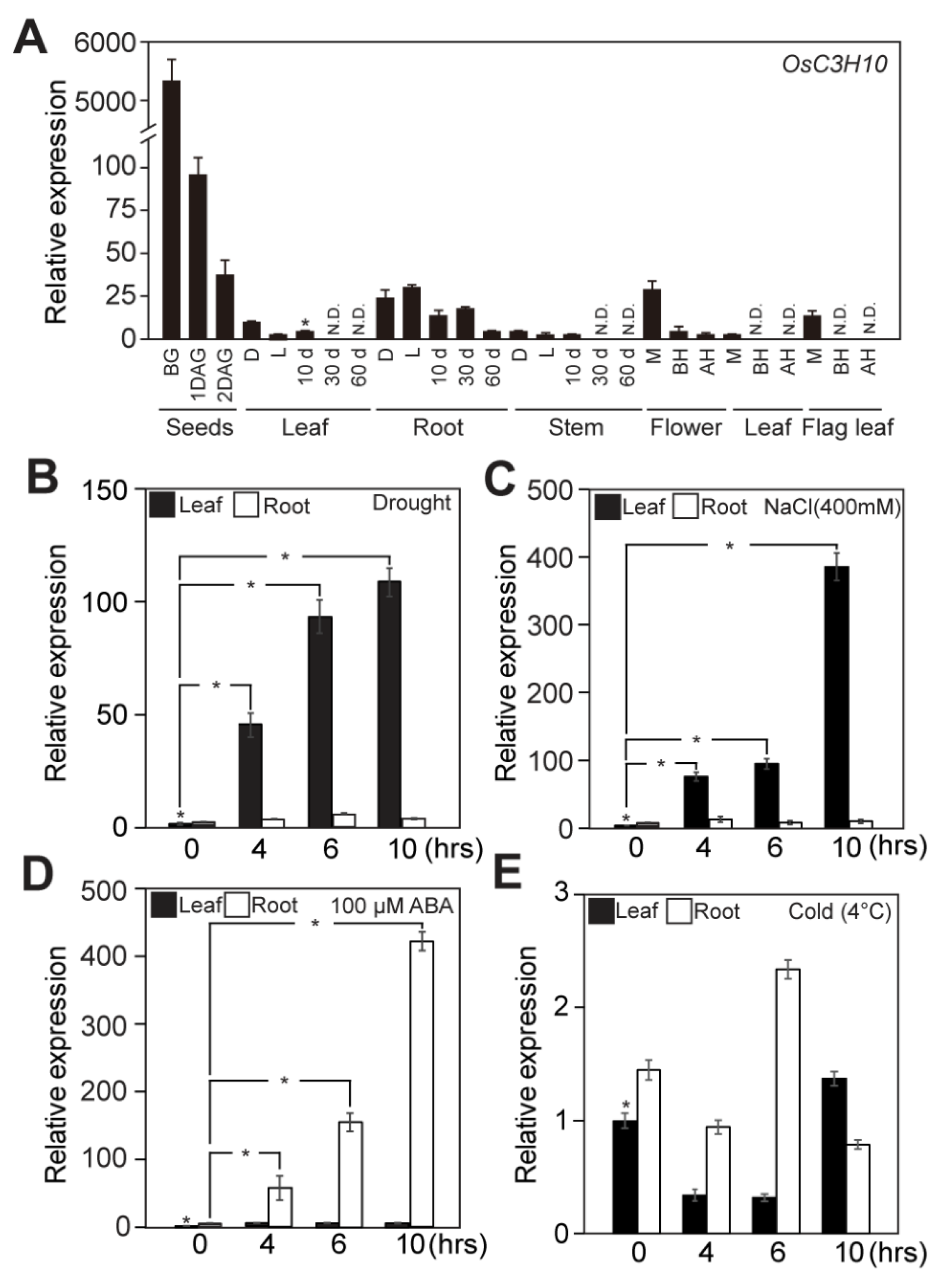
2.1. OsC3H10 Expression is Induced by Drought
To identify the rice CCCHs involved in drought tolerance responses, we first examined the expression patterns of OsCCCHs using our previously reported RNA sequencing data generated from rice plants exposed to drought stress [22]. In our previous study, non-transgenic plants were exposed to drought for 3 days and leaves of each 0, 1, 2, 3 days after drought were analyzed with RNA sequencing. From this data, we found that the expression of OsTZF1, OsC3H10, 37 and 50 was induced by drought stress in rice plants (Table S1). Such drought-induced expression of those OsTZFs was validated by independent qRT-PCR analysis of the rice leaves and roots that were exposed to drought conditions (Figure 1B, Figure S1A). The expression of OsTZF1, OsC3H10 and 37 was induced in leaves under drought conditions, while the expression of OsC3H50 was upregulated in roots. Among the four drought-induced OsCCCH genes, OsC3H10 was chosen for further study based on its robust expression patterns under drought conditions. The basal expression of OsC3H10 was higher in roots than in leaves, and showed increase patterns in both leaves and root under drought stress, with higher increase in leaves. (Figure 1B). OsC3H10 expression was also induced at higher levels in leaves than in roots under high salinity conditions (Figure 1C). Interestingly, the ABA treatment increased the expression of OsC3H10 in roots more than in leaves (Figure 1D). Similarly, the expression of OsTZF1, OsC3H37, and OsC3H50 was predominantly induced in roots by the ABA treatment (Figure S1B). Unlike the other tested abiotic stresses, no significant induction of OsC3H10 was detected under the low-temperature treatment (Figure 1E). To understand how the OsC3H10 expression patterns were differently regulated by drought and ABA, we examined the promoter sequence of OsC3H10. ABA-independent drought regulatory genes typically contain a specific cis-element known as the dehydration-responsive element/C-repeat (DRE/CRT), A/GCCGAC [23]. DREs or ABA-responsive (ABRE) cis-elements were overrepresented in the promoters of OsTZFs whose expression was induced by drought treatments (Figure S1C). Specifically, OsTZF1 contained seven ABREs but no DRE, while the promoters of OsTZF1, OsC3H10 and 37 included both DREs and ABREs (Figure S1C). These data support the idea that the drought-induced expression of OsC3H10 is achieved through an ABA-independent pathway. We next determined the temporal expression patterns of OsC3H10 in various developmental stages of the seeds, leaves, roots, stems, flowers, and flag leaves (Figure 1A). OsC3H10 transcripts were detected in most tested tissues except in the later stages of leaves, stems, and flag leaves. The expression levels of OsC3H10 were most abundant in dry seeds and decreased continuously during germination, yet had no increase in germination level (Figure S2). OsC3H10 expression was generally higher in the early developmental stages of the tested tissues. These data indicate that OsC3H10 is highly expressed in dry seeds and that its expression is induced by abiotic stresses, such as drought, high salinity and ABA.
Figure 1.
Expression patterns of OsC3H10 in response to abiotic stress. (A) Expression patterns of OsC3H10 in rice tissues at different developmental stages (Oryza sativa. L. Japonica cv. Ilmi). BG, Before Germination; DAG, Day After Germination; d, day; D, Dark; L, Light; M, Meiosis; BH, Before heading; AH, After heading; N.D., Not Determined. (B–E) The relative expression patterns of OsC3H10 in response to four different abiotic stresses. Two-week-old rice seedlings (Oryza sativa. L. Japonica cv. Ilmi) were exposed to air-drying (drought) (B), 400 mM NaCl (high salinity) (C), 100 μM abscisic acid (ABA) (D), and 4 °C (E) (low temperature) conditions. Leaves and roots of rice plants were harvested at the indicated time points after treatment for gene expression analysis. Rice UBIQUITIN1 (OsUBI1) was used as an internal control for normalization, and 10-d-old leaves were used as positive controls (marked by asterisks). Data represent the mean value ± standard deviation (SD) (n = 3). Significant differences from the nontreated control are indicated by asterisks (Student’s t-test, * p < 0.05).
2.2. Subcellular Localization of OsC3H10
To determine the subcellular localization of OsC3H10, we have generated a construct to express the OsC3H10-GFP translational fusion protein under the control of the pCaMV 35S promoter (OsC3H10-GFP). The empty vector p35S-GFP was used as a negative control to check whether the vector system was working (Figure 2A). The OsC3H10-GFP construct was transfected into rice protoplasts. The transformed protoplasts were stained with DAPI to visualize the position of the nucleus. The GFP fluorescence signal of OsC3H10-GFP overlapped with DAPI fluorescence, confirming the nuclear localization of OsC3H10-GFP (Figure 2A). In addition, the GFP fluorescence of OsC3H10-GFP was distributed throughout the cytoplasm and occasionally detected in cytoplasmic foci. To examine whether the association of OsC3H10 with cytoplasmic foci is related to the stress response, we treated protoplasts with heat stress and observed the changes in the OsC3H10 localization patterns (Figure 2A). The stress treatments increased the number of cytoplasmic foci associated with OsC3H10-GFP, while the nuclear localization of OsC3H10-GFP remained, and the density of OsC3H10-GFP in the cytoplasm decreased in the rice protoplasts (Figure 2C). Since the localization of OsC3H10 in the cytoplasmic foci was enhanced by the stress treatments, we hypothesized that OsC3H10 is transported into processing bodies (P-bodies) or stress granules (SGs), both of which are cytoplasmic aggregates involved in stress-mediated mRNA metabolism [19]. To determine whether OsC3H10 is associated with either P-bodies or stress granules, we generated constructs expressing a rice ortholog of Arabidopsis DECAPPING 1 (DCP1) (OsDCP1-2) fused to RFP (OsDCP1-2-RFP) to visualize the P-bodies and a rice ortholog of Arabidopsis POLY (A) BINDING PROTEIN 8 (PABP8) (OsPABP8) fused to RFP (OsPABP8-RFP) to visualize the stress granules. The OsC3H10-GFP construct was cotransformed into the rice protoplasts together with the OsDCP1-2-RFP or OsPABP8-RFP constructs. RFP fluorescence from both OsDCP1-2-RFP and OsPABP8-RFP were detected in cytoplasmic foci, which are the typical pattern of P-bodies and stress granules; this indicated that the constructs function correctly and can be used as markers for P-bodies and stress granules (Figure 2B,C). The GFP fluorescence of OsC3H10-GFP clearly overlapped with the RFP fluorescence of the P-body marker (OsDCP1-2-RFP) in rice protoplasts after heat stress treatments (Figure 2C). Similarly, OsC3H10-GFP was colocalized with OsPABP8-RFP in rice protoplasts. These results indicate that the localization of OsC3H10 changed from the nucleus/cytoplasm to the cytoplasmic foci in response to stress treatments.
Figure 2.
Subcellular localization of OsC3H10 in rice protoplasts. (A) Protoplasts were transiently transfected with the OsC3H10-GFP expression construct. Transfected protoplasts were stained with DAPI to visualize nuclei. (B) The OsC3H10-GFP expression construct was cotransformed with OsDCP1-2-RFP or OsPABP8-RFP into rice protoplasts. (C) The transformed protoplasts were incubated at 42 °C for 3 h. The fluorescence of GFP, RFP, DAPI, and chloroplasts was observed in transformed protoplasts using a confocal microscope. Scale bar= 10 μm.
2.3. Overexpression of OsC3H10 Enhances Drought Tolerance in Rice
To investigate the physiological functions of OsC3H10 in response to drought stress, we generated two different types of transgenic rice plants: one with the whole-body overexpression promoter (OsC3H10OX) and the second with the root-specific overexpression promoter (OsC3H10ROX). From fifty individual lines of OsC3H10OX and OsC3H10ROX, we selected single-copy homozygous T2 transgenic lines. Finally, four single-copy homozygous lines of OsC3H10OX (#9, 18, 20, and 23) and OsC3H10ROX (#64, 67, 80, and 89) were selected for further study. The expression levels of OsC3H10 were significantly elevated in the leaves and roots of the OsC3H10OX transgenic plants, while OsC3H10 expression increased only in the roots of OsC3H10ROX transgenic plants, indicating that the transgenic plants were successfully generated as designed (Figure 3A). To test the performance of the selected transgenic plants under drought conditions, two-month-old nontransgenic (NT) and OsC3H10OX and OsC3H10ROX transgenic plants were subjected to drought stress by withholding water for three (OsC3H10ROX) or four days (OsC3H10OX), followed by rewatering for five days. The soil moisture content showed a similar rate of decrease during the drought treatment, indicating that the stress was uniformly applied to the tested plants (Figure 3B). Under these conditions, drought-induced visual symptoms such as chlorosis, wilting and leaf rolling appeared earlier in NT plants than in OsC3H10OX (Figure 3C). The OsC3H10OX transgenic plants showed better recovery from drought-induced damage than NT plants. After 5 days of rewatering, OsC3H10OX transgenic plants showed an 85 to 90% survival rate, whereas NT plants showed a 14% survival rate (Figure 3D). Since drought stress negatively affects the photosynthetic efficiency of plants [24], we separated each line into different pots and grew the plants until they were 2 months old (Figure S3). We then determined the Fv/Fm and the performance index, two different indicators of the photochemical efficiency of the photosystem (Figure 3E,F). OsC3H10OX plants remained more viable, with higher Fv/Fm and performance index values after the drought treatment, than NT plants. In contrast, OsC3H10ROX transgenic plants showed similar survival rate, Fv/Fm and performance index values as the NT control plants (Figure 3D–F). The same result was shown with agronomic traits as only OsC3H10OX plants had a significant increase in filling rate (Figure S4). These data suggest that OsC3H10 overexpression confers drought tolerance in rice plants and that root-specific overexpression of OsC3H10 was insufficient to confer drought tolerance. In addition, we have tested OsC3H10OX and OsC3H10ROX plants for any tolerance to high salinity and ABA. The transgenic plants showed no difference in growth as compared to NT plants under high salinity and ABA conditions (Figure S5).
Figure 3.
OsC3H10 overexpression in rice enhances drought tolerance. (A) Relative expression levels of OsC3H10 in nontransgenic (NT) and four independent homozygous T4 lines of PGD1::OsC3H10 (OsC3H10OX) and RCc3::OsC3H10 (OsC3H10ROX) plants. Total RNA extracted from two-week-old rice seedlings was used for qRT-PCR analysis. OsUbi1 was used as an internal control for normalization. Data represent the mean value ± SD (n = 3). (B) Measurements of soil moisture content. Data represent the mean value ± SD of thirty measurements performed at different positions in the soil in pots. (C) The visual phenotype of the transgenic rice plants during drought treatment. Two-month-old NT plants and transgenic plants from four independent homozygous T4 lines of OsC3H10OX and OsC3H10ROX were exposed to drought stress for three to four days, followed by rewatering. Numbers on the image indicate the duration of the drought treatment and rewatering. (D) The survival rate of the transgenic plants measured 5 days after rewatering. Data represent the mean value ± SD (n = 30). (E,F) Fv/Fm and performance index values of plants under drought conditions. Two-month-old NT plants and transgenic plants from four independent homozygous T4 lines of OsC3H10OX and OsC3H10ROX were exposed to drought stress for 7 to 9 days (Figure S3). Chlorophyll fluorescence was measured in the dark at the indicated time points after drought treatments using a Handy-plant efficiency analyzer (PEA) fluorometer. Data represent the mean value ± SD (n = 30). Significant differences from the NT control are indicated by asterisks (Student’s t-test, *p <0.05).
2.4. Identification of Genes Involved in the OsC3H10-Mediated Drought Tolerance Pathway
To identify the molecular pathway by which OsC3H10 regulates drought tolerance, RNA sequencing was performed with three-week-old NT control and OsC3H10OX transgenic plants. A cutoff change of 2-fold in expression levels was used to reliably identify the genes regulated by OsC3H10 overexpression. We identified 684 up- and 681 downregulated genes in the OsC3H10OX transgenic plants (Table S2). Since OsC3H10 expression was strongly induced by drought treatment (Figure 1A) and its overexpressors exhibited tolerance to drought stress (Figure 3), we attempted to identify candidate genes that are coregulated by both OsC3H10 overexpression and drought stress. Through comparison of the RNA sequencing profiles of OsC3H10OX transgenic plants with those of NT plants subjected to drought stress for 3 days, sequentially [22] to figure out genes regulated by drought, we identified 179 candidate genes that are positively regulated by both OsC3H10 overexpression and drought stress (Table S3). Of the 681 genes downregulated in OsC3H10OX transgenic plants, 89 genes were downregulated by drought stress (Table S4). The genes upregulated by both OsC3H10 overexpression and drought stress were mainly categorized into three groups: LATE EMBRYOGENESIS ABUNDANT PROTEIN (LEA), GERMIN-LIKE PROTEIN (GLP) and PATHOGENESIS RELATED (PR) genes (Table 1). We also found that additional members of those three groups were upregulated by OsC3H10 overexpression but not by drought treatments. The genes downregulated in the OsC3H10OX transgenic plants were involved in the regulation of transcription and protein phosphorylation as well as in carbohydrate metabolism (Table S4). We examined the expression patterns of several genes selected from the list in OsC3H10OX transgenic plants by independent qRT-PCR analysis. The analysis found their expression patterns to be similar to the expression data derived from RNA sequencing analysis (Figure 4A). We then analyzed the expression levels of these genes in the leaves and roots of NT and OsC3H10OX transgenic rice plants (Figure 4B). Interestingly, the upregulation of the tested genes, except OsPR4d, was more obvious in the leaves than in the roots of the OsC3H10OX transgenic plants. These results suggest that OsC3H10 modulates the expression of drought-related genes predominantly in leaves, thereby contributing to enhanced drought tolerance.
Table 1.
List of genes upregulated (> 2-fold) in OsC3H10OX transgenic rice in comparison with their expression in nontransgenic plants.
Figure 4.
Validation of OsC3H10-mediated drought regulatory genes. (A) Three-week-old nontransgenic (NT) control and PGD1::OsC3H10 (OsC3H10OX) transgenic plants were used for gene expression analysis. (B) Leaves and roots of three-week-old nontransgenic (NT) control and PGD1::OsC3H10 (OsC3H10OX) transgenic plants were separately harvested for RNA extraction. Rice UBIQUITIN1 (OsUBI1) was used as an internal control for normalization. Data represent the mean value ± standard deviation (SD) (n = 3). Significant differences from the nontreated control are indicated by asterisks (Student’s t-test, *p < 0.05).
3. Discussion
CCCH ZF proteins are known to be involved in the regulation of growth, development and stress responses in plants. In Arabidopsis, the functions of several CCCHZF members has been characterized [7]. For example, AtTZF1 affects ABA- and gibberellin-mediated growth and stress responses [8,25]. AtTZF4, 5 and 6 are involved in the regulation of seed germination [9]. In rice, in contrast, OsTZF1 is the only gene that is functionally characterized as a regulator of the stress response [10]. Thus, further characterization of OsCCCHZFs is crucial for understanding the molecular mechanisms governed by TZFs in rice. In this study, we identified OsC3H10 as a drought-induced TZF gene. OsC3H10 and OsC3H52 are distinguished from other annotated OsTZFs due to the variations in their TZF motifs and their different developmental expression patterns [7]. Among nine annotated OsCCCHZFs, OsC3H10 was found to show the most sensitive response to drought stress (Figure 1A, Table S1). The expression of OsC3H10 was also induced by high salinity and ABA (Figure 1B,C), suggesting that OsC3H10 could participate in multiple stress responses. Interestingly, OsC3H10 was more induced in leaves than roots by the drought stress and higher in roots by the ABA treatments, respectively (Figure 1B,D). OsC3H37 expression was similarly induced in leaves and roots by the drought stress and ABA treatments, respectively (Figure S1A,B). The OsC3H10 promoter contains three DREs and two ABREs (Figure S1C). DREs are well-known cis-elements that are regulated by ABA-independent drought-induced OsDREB2 transcription factors [26,27]. Thus, the drought-induced expression of OsC3H10 could be regulated in an ABA-independent manner.
The functions of CCCHZF proteins are closely related to their subcellular localization [10,18]. For example, mammalian CCCHZFs are nucleocytoplasmic shuttling proteins that can localize to the nucleus and cytoplasmic speckle structures, such as processing bodies (PBs) and stress granules (SGs) [20,28]. PBs and SGs are cytosolic aggregations of messenger ribonucleoprotein complexes (mRNPs) that play crucial roles in RNA metabolism under stress conditions [19,29]. In plants, Arabidopsis AtTZF1, AtTZF4, AtTZF5, and AtC3H50 and rice OsTZF1/OsC3H35 showed localization in PBs and SGs [9,10,18]. Here, we also found that OsC3H10 is colocalized with OsDCP1-2 and OsPABP8, which are markers for PBs and SGs, respectively (Figure 2). OsC3H10 was predominantly localized in the nucleus under normal conditions and was transported into cytoplasmic foci under stress conditions. These data indicate that the expression and the subcellular localization of OsC3H10 are dynamically regulated by environmental conditions.
To determine the function of OsC3H10 in response to drought, we investigated the performance of transgenic plants overexpressing OsC3H10 under drought conditions (Figure 3). We compared the effects of tissue-specific overexpression of OsC3H10 on drought tolerance by generating transgenic plants that overexpress OsC3H10 either throughout the entire plant (OsC3H10OX) or specifically in the roots (OsC3H10ROX) (Figure 3A). The results demonstrated that the whole-body overexpression of OsC3H10 enhanced drought tolerance in rice, but the root-specific overexpression of OsC3H10 was insufficient to confer drought tolerance in rice (Figure 3C–F). These observations led us to speculate either that the overexpression of OsC3H10 in shoots is sufficient to confer drought tolerance or that the overexpression of OsC3H10 in shoots and roots additively improves drought tolerance. We found that the overexpression of OsC3H10 in leaves is more efficient at inducing the expression of downstream genes involved in the OsC3H10-mediated drought tolerance pathway (Figure 4B), confirming that the overexpression of OsC3H10 in shoots is crucial for conferring drought tolerance. These observations also suggest that overexpression of OsC3H10 in roots is insufficient to activate the OsC3H10-mediated drought tolerance pathway, as most of the expression of the target genes showed no difference between NT and ROX lines in both leaves and roots (Figure S6). We found that OsC3H10 expression was predominantly induced in leaves by drought treatments (Figure 1A). It has been reported that coregulation of the TZF protein and its interacting protein is required for stress responses [30,31]. For example, AtTZF5 interacts with the mediator of ABA-regulated Dormancy1 (MARD1) and Responsive to Dehydration 21A (RD21A), both of which are coregulated with AtTZF5 by developmental and stress signals [31]. In addition, the phosphorylation of AtTZF9 by a mitogen-activated protein kinase is required to trigger a full PAMP-triggered immune response [14]. Further biochemical analysis (e.g., identification of interacting proteins) will provide clues to the tissue-specific regulation of OsC3H10-mediated drought tolerance.
The transcriptome analysis of the OsC3H10OX plants revealed the upregulation of many stress-related genes in the transgenic plants (Table 1, Table S2, Table S3 and Figure 4A). The downstream genes could be divided into three groups: LATE EMBRYOGENESIS ABUNDANT PROTEIN (LEA), PATHOGENESIS RELATED (PR) and GERMIN-LIKE PROTEIN (GLP) genes. The list included seven LEA genes, which are representative drought-induced genes that can enhance drought tolerance when overexpressed by acting as hydrophilins that provide water-holding capacity and subcellular matrix protection under stress conditions [32,33,34,35,36]. In addition to the upregulation of LEA genes, the expression of eleven PR genes was upregulated in OsC3H10OX plants. PR genes are the main components of plant defense mechanisms against biotic stresses, but their functions in abiotic stress have also been reported in plants [37,38,39]. Specifically, the overexpression of Arabidopsis PR1, PR2 and PR5 in Arabidopsis enhances drought tolerance [37]. Similarly, the overexpression of two rice OsPR10 family genes conferred drought tolerance in rice plants [38,40]. Moreover, a mutation in NONEXPRESSER OF PR GENES 1 (NPR1), an upstream regulator of the PR gene, reduced drought tolerance in tomato [39]. Thus, the upregulation of LEA and PR genes by OsC3H10 overexpression could contribute to enhanced drought tolerance. GERMIN LIKE PROTEIN (GLP) genes were also upregulated in the OsC3H10OX plants (Table 1 and Figure 4A). GLP was initially identified as a marker of germination in wheat embryos [41] but has been further characterized as a glycoprotein with oxalate oxidase and superoxide dismutase activity (SOD) [42,43]. It has been proposed that GLPs participate in the defense response against pathogen invasions in plants by regulating ROS levels through SOD activity [44]. Although the molecular functions of GLPs in the drought tolerance pathway are still not fully understood, there are several lines of evidence proposing the involvement of GLPs in abiotic stress responses. Transcriptome analysis revealed that several AtGLPs and OsGLPs contain stress-responsive elements on their promoters, and their expression is regulated by various abiotic stresses [43,45]. In addition, the overexpression of peanut AhGLPs and soybean GmGLP7 enhanced abiotic stress tolerance in Arabidopsis [46,47]. Thus, the upregulation of OsGLPs by the overexpression of OsC3H10 might be involved in drought tolerance mechanisms. We cannot rule out the possibility that the upregulation of OsGLPs in OsC3H10OX plants is related to germination regulation in rice plants, since OsC3H10 expression was dynamically regulated during the germination process (Figure 1E). However, as the seed germination percentage showed no difference from that of the nontransgenic line and OsC3H10OX plants seemed to germinate slightly slower than NT plants, OsC3H10 may be related to storage functions. Further characterization of GLPs will be required to determine the functions of GLPs in the OsC3H10-mediated drought tolerance pathway.
In addition to OsTZF1, OsC3H10, OsC3H37, and OsC3H50 also showed drought-induced expression patterns, indicating that several OsTZFs are implicated in the drought response in rice. It has been reported that OsTZF1 regulates drought tolerance in rice by regulating the expression of stress-related genes [10]. Interestingly, there is a clear overlap between the OsTZF1 and OsC3H10 mediated drought tolerance pathways. The majority of stress-related genes upregulated by OsTZF1 were also upregulated in OsC3H10OX plants (Table S5). The list included LEA and GLP genes. In addition, three genes related to ROS production were also coregulated by OsTZF1 and OsC3H10 (Table S5). Moreover, several PR genes were also identified as downstream genes of OsTZF1 [10]. On the other hand, no clear overlap was found in other categories regulated by OsTZF1 and OsC3H10 other than in the category of stress-related genes. These results suggest that OsTZF1 and OsC3H10 share downstream pathways that are involved in drought tolerance but may play distinct roles in other processes.
4. Materials and Methods
4.1. Plant Materials and Plasmid Construction for Rice Transformation
Oryza sativa cvs. Nipponbare and Ilmi were used as the plant materials in this study. The rice seeds (Oryza sativa cvs Nipponbare and Ilmi) were purchased from the Rice Genome Resource Center, Japan. Oryza sativa cv Ilmi seeds were originally obtained from the Rural Development Administration, Korea. To generate OsC3H10-overexpressing transgenic rice plants, the OsC3H10 (Os01g0738400) coding sequence was amplified from rice (Oryza sativa cv Nipponbare) cDNA using PrimeSTAR (Takara, Japan). The amplified OsC3H10 fragment was cloned into the pSB11-PGD1 vector for whole-body overexpression and into the pSB11-RCc3 vector for root-specific overexpression [48]. Transgenic rice plants were generated by the Agrobacterium-mediated cocultivation method as described previously [49]. Copy numbers of the transgenic plants were determined by TaqMan Q-PCR (Thermo Fisher) using probes specific for the bar gene as previously described [50] (Figure S7). The selected single-copy insertion lines were self-fertilized, and homozygous transgenic lines were selected from the T2 generations by examining segregation rates on MS media containing phosphinothricin (Duchefa) (n = 20). Four independent single-copy inserted homozygous plants were selected and propagated in a rice paddy field at Kyungpook National University, Gunwi (128:34E/36:15N), Korea, each line checked with proper vector using genomic PCR (Figure S6). Information about the primers used for plasmid construction is listed in Table S6.
4.2. Plant Growth and Abiotic Stress Treatments
Rice seeds (n = 10) (Oryza sativa cv Ilmi) were planted on Murashige–Skoog (MS) solid medium and incubated in the dark for 3 days at 28 °C. After germinating at 28 °C, seedlings were transplanted into soil pots (4 × 4 × 6 cm; two plants per pot) and grown for two weeks in a green house, set with long day conditions (16h light, 8h dark). For the abiotic stress treatments, the soil was removed from the roots of all 10 seedlings with its order randomized to minimize biases. Drought stress was induced by air-drying the seedlings; the salinity stress and ABA treatments were imposed by incubating the seedlings in water containing 400 mM NaCl (Sigma, USA) or 100 μM ABA (Duchefa, Netherlands), respectively, at 28 °C. Low-temperature stress was induced by incubating the seedlings in a 4 °C incubator. The seedlings were harvested at the indicated time points after the abiotic stress treatments and were immediately frozen in liquid nitrogen for RNA extraction.
4.3. Evaluation of Drought Tolerance in Rice Plants
OsC3H10OX and OsC3H10ROX transgenic and NT control plants (Oryza sativa cv. Nakdong for OsC3H10OX; Oryza sativa cv. Ilmi for OsC3H10ROX) were germinated on MS media at 28 °C for 3 days. Thirty plants from each line were transplanted into ten soil pots (4 × 4 × 6 cm; three plants per pot) within a container (59 × 38.5 × 15 cm) and grown for two months in a greenhouse at 28–30 °C. Drought stress was imposed by removing the pots from the container for the indicated periods and rewatering for 5 days [51]. Drought-induced symptoms were visualized using a NEX-5N camera (Sony, Japan), and the soil moisture was measured using a SM150 soil moisture sensor with five repeats of each line in a random spot of each pot (Delta T Devices, UK) at the indicated time points.
4.4. JIP Analysis
To measure the chlorophyll a fluorescence and the performance index, 3 of the 3-week-old plants were moved from small pots to large pots and grown until they were 2 months old. The longest leaves from each plant at their apex, middle and base regions were analyzed using a Handy-PEA fluorimeter (Hansatech Instrument, UK). After dark-adaption of the plant for at least 1 h to provide a sufficient opening time for the RCs to be fully oxidized, twenty readings per line were averaged using Handy-PEA software (version 1.31). Chlorophyll a fluorescence (Fv/Fm) and the performance index were calculated according to the equations of the JIP test [52]. The performance index was normalized to the NT value before drought. Each line was analyzed every day, with 20 reads in randomly chosen different leaves of each line. Each measurement continued for 8 days for OsC3H10OX and 6 days for OsC3H10ROX.
4.5. Quantitative Real-Time PCR Analysis
The total RNA was extracted from rice plants harvested at the indicated time points using TRIzol reagent (Invitrogen, USA) according to the manufacturer’s instructions. To generate first-strand complementary DNA (cDNA), 1 μg of total RNA was reverse-transcribed using first-strand cDNA RevertAid M-MuLV reverse transcriptase (Thermo Scientific, USA). Quantitative real-time PCR (qRT-PCR) was performed with 2X Real-Time PCR smart mix (SolGent, Korea) and 20X EvaGreen (SolGent, Korea). The PCRs were performed by initial denaturation at 95 °C for 10 min, followed by forty cycles of 95 °C for 20 s, 60 °C for 20 s and 72 °C for 30 s using a Mx300p real-time PCR system (Stratagene, USA) and Mx3000p software v2.02 (Stratagene, La Jolla, CA). Rice UBIQUITIN1 (Os06g0681400) was used as an internal control for normalization. Each sample was triplicated and averaged. After PCR, data were comparatively quantified and calibrated using Mx3000p software v2.02 (Stratagene, La Jolla, CA). Each gene expression used the 2−ΔΔCT method of Livak and Schmittgen (2001) [44], based on the threshold cycle (CT) which is the cycle of the fluorescence level when it reaches a certain amount (the threshold). A housekeeping gene, in this paper ubiquitin, which is expressed similarly in all the tissue, is used as a reference gene to normalize as a guideline to prevent differences in expression levels due to the quantity of DNA/RNA and to reduce variation caused by PCR processes. By deleting the CT value of ubiquitin of each sample from the CT value of C3H10 gene (ΔCT), the exact Ct value of each sample remains to be compared. The ΔCT value of 10 day leaf was highest among other tissues indicating its expression level is the lowest, which was the reason for considering its level of expression to be 1 to compare the pattern of different tissues. The differences between the CT value of 10-day leaf and other CT values of other tissues (Δ ΔCT) were converted to 2−Δ ΔCT value to see the exact difference in expression levels. Each condition was done with two biological repeats using the same cDNA. Information about the primers used for qRT-PCR analysis is listed in Table S6.
4.6. Rice Protoplast Isolation and Transient Gene Expression
Rice seedlings (Oryza sativa cv. Ilmi), 20 seedlings planted in 10 different plates, were grown in the dark for 10 days and transferred to light conditions for 10 h. Rice protoplast preparation and transient gene expression were performed as described previously [51]. For transient expression of OsC3H10-GFP in rice protoplasts, the OsC3H10 coding sequence translationally fused with GFP (OsC3H10-GFP) was inserted into the pHBT vector carrying the 35S promoter [51,52,53,54]. Similarly, coding sequences of OsDCP1-2 and OsPABP8 were translationally fused with red fluorescent protein (RFP) and inserted into the pHBT vector. Information about the primers used for plasmid construction is listed in Table S6. The constructs were transformed into protoplasts using polyethylene glycol (PEG)-mediated transformation [55,56]. The transformed protoplasts were treated with heat stress by incubation at 42 °C for 3 h. The subcellular localization of OsC3H10 was monitored by using a Leica SP8 stimulated emission depletion (STED) laser scanning confocal microscope (Leica, Germany).
4.7. RNA Sequencing Analysis
The total RNA was extracted from whole OsC3H10OX (T4 generation, line number #20) and nontransgenic (NT cv. Nakdong) plants using an RNeasy plant mini kit (Qiagen, Germany) according to the manufacturer’s instructions. cDNA library preparation and RNA sequencing analysis were performed as previously described [51]. cDNA libraries were prepared from the total RNA using the TruSeq RNA sample prep kit (v2) (Macrogen, Korea). Two biological replicates were analyzed by RNA sequencing analysis. Single-end sequences were obtained using IRGSP (v 1.0), and raw sequence reads were trimmed to remove adaptor sequences; sequences with a quality lower than Q20 were removed using Trimmomatic 0.32 software [53]. To map the reads to the reference genome, all reads were assembled with annotated genes from the Rap-DB database (http://rapdb.dna.affrc.go.jp; IRGSP (v 1.0)) using TopHat software (https://ccb.jhu.edu/software/tophat/index.shtml). After mapping the reads to a reference genome, differentially expressed genes (DEGs) were selected using two conditions: a cut-off change of at least 2-fold between the NT and transgenic lines and an independent T-test p-value < 0.05. The selected DEGs were grouped by hierarchical clustering analysis (complete linkage). The data set can be obtained from the GEO database with series accession number GSE135940 (http://www.ncbi.nlm.nih.gov/geo/).
5. Conclusions
In this study, we suggested that OsC3H10 controls drought tolerance by modulating the expression of stress-related genes involved in multiple drought-tolerant pathways. The genes include LATE EMBRYOGENESIS ABUNDANT PROTEINs (LEAs), PATHOGENESIS RELATED GENEs (PRs) and GERMIN-LIKE PROTEINs (GLPs), all of which have been well characterized as important genes mediating drought tolerance responses in plants. We also found that the root-specific overexpression of OsC3H10 is insufficient to induce drought tolerance, while the overexpression of OsC3H10 throughout the entire plant improves drought tolerance in plants. Moreover, the overexpression of OsC3H10 in leaves is more efficient than that in the roots in inducing the expression of downstream genes involved in the OsC3H10-mediated drought tolerance pathway. All the results indicated that the OsC3H10 gene plays an important role in the regulation of genes involved in drought tolerance in rice.
Supplementary Materials
The following are available online at https://www.mdpi.com/2223-7747/9/10/1298/s1, Figure S1: Expression patterns of OsTZFs in response to drought and ABA. A-B Two-week-old rice seedlings (Oryza sativa L. Japonica cv. Ilmi) were exposed to drought (A) and 100µM abscisic acid(ABA) (B). Leaves and roots of rice plants were harvested at the indicated time points after the treatments for gene expression analysis. Data represent the mean value ± standard deviation (SD) (n = 3). (C) Promoter analysis of OsCCCHZFs for DRE and ABRE cis-elements. Figure S2: Germination rates of NT and overexpression lines. Oryza sativa cv Nakdong and Ilmi were used as the plant material. Rice seeds (n = 100) were planted on a Murashige-Skoog (MS) solid medium and incubated in the dark for 4 days at 28℃. The seed was considered germinated if both cotyledon and root tissue had developed. No dramatic differences in germination, only the time interval, between the NT was observed. Figure S3: 2-month-old NT and OsC3H10 overexpressing rice plants under drought condition. Drought stress was induced in 2-month old NT and OsC3H10 OX lines (A). 1 plant per pot for 8 days and ROX lines, (B) 3 plants per pot for 9 days. Chlorophyll a fluorescence (Fv/Fm) and the performance index were measured once in two days (n = 20). Figure S4: Agronomic traits of PGD1:OsC3H10 and RCc3:OsC3H10 plants grown in the field under drought conditions. Each spider plots are the agronomic traits of four independent homozygous T4 lines of PGD1: OsC3H10, T3 lines of RCc3: OsC3H10 plants and corresponding NT controls under drought conditions. Each data point represents the percentage of the mean value (n = 10). The mean measurements from the NT controls were assigned a 100% reference value. CL, Culm length; PL, Panicle Length; NP, Number of penicles per hill; Number of Filled Seeds; TNS, Total Number of Spikelets; TSW, Total Seed Weight; FR, Filling Rate; 1000 SW, 1000 Seed Weight. Figure S5: Germination assay of OsC3H10 OX lines and ROX lines under NaCl and ABA treatment. A. The upper panel is the growth size comparative pictures of NT with OsC3H10 OX line and ROX lines grown under 0mM, 100mM, 200mM NaCl treated media for 7 days and lower panel is shoot and root lengths of plants in average (n < 50). B. The upper panel is the growth size comparative picture of NT with OsC3H10 OX lines and ROX lines grown under 0µM, 5µM, 10µM ABA treated media for 7 days and lower panel shoot and root lengths of plants in average(n < 50). Figure S6: Target validation in the leaves and roots of the ROX line. Two-week-old nontransgenic (NT) control and RCc3:OsC3H10 (OsC3H10ROX) transgenic plants were used for target validation. Rice UBIQUITIN 1(OsUbi1) was used as an internal control for normalization. Significant differences from the nontreated control are indicated by asterisks (*p < 0.05). Figure S7: TaqMan PCR results for transgenic lines. Copy number of (A) OsC3H10OX and (B) OsC3H10ROX transgenic lines were determined using Taqman PCR by bar probes and genomic DNA of single-copy known homozygotes and hemizygotes as positive controls. Figure S8: Genomic PCR of NT and OsC3H10 transgenic lines. 3 different set of primers were used for molecular confirmation of vectors inserted in each transgenic line. NT was used as negative control to confirm that no sequencial similarity exist in NT. Table S1. indicates expression levels of other members of the OsTZF family after drought stress treatments which was obtained from previous RNA sequencing data [22], presented in Log2 ratio normalized by 0 day expression level. Table S2. is a list of genes regulated by OsC3H10 overexpression. Table S3. is a list of genes upregulated by both OsC3H10 overexpression and drought stress. Table S4. is a list of genes downregulated by both OsC3H10 overexpression and drought stress. Table S5. is a list of genes upregulated by both OsTZF1 and OsC3H10 overexpression. Table S6 contains information on primers used in this study.
Author Contributions
J.S.S., S.Y.S. and J.-K.K. designed the experiments, and J.S.S and S.Y.S. performed the experiments. S.Y.S. and S.W.B. generated and selected the transgenic plants. J.S.S., S.Y.S., S.W.B. and J.-K.K. wrote the manuscript and prepared the figures. All authors have read and agreed to the published version of the manuscript.
Funding
This work was supported by the Rural Development Administration under the Next-Generation BioGreen 21 Program (Project No. PJ013662 to J.-K.K.) and the new breeding technologies development Program (Project No. PJ014772012020 to J.-K.K.). The funding bodies were not involved in the research design, data collection, data analysis, data interpretation, or manuscript writing.
Acknowledgments
We thank the Rural Development Administration and Kyungpook National University for providing the rice paddy fields.
Conflicts of Interest
The authors declare that they have no competing interests.
Availability of Data and Materials
RNA sequencing data that support the findings of this study have been deposited in the GEO database with accession number GSE135940 (http://www.ncbi.nlm.nih.gov/geo/). The other datasets used and/or analyzed during the current study are available from the corresponding author upon reasonable request.
Abbreviations
| TZF | Tandem CCCH zinc finger |
| ABA | Abscisic acid |
| DRE | Dehydration-responsive element |
| ABRE | ABA-responsive element |
| DAPI | 4′,6-diamidino-2-phenylindole |
| DIC | Differential Interference Contrast |
| PB | Processing body |
| SG | Stress granule |
| DCP1 | Decapping 1 |
| PABP8 | Poly(A) binding protein 8 |
| NT | Nontransgenic |
| LEA | Late embryogenesis abundant protein |
| GLP | Germin-like protein |
| PR | Pathogenesis related |
| MPI | Maize protease inhibitor |
| RAP-DB | Rice annotation project-database |
References
- Guerra, D.; Crosatti, C.; Khoshro, H.H.; Mastrangelo, A.M.; Mica, E.; Mazzucotelli, E. Post-transcriptional and post-translational regulations of drought and heat response in plants: A spider’s web of mechanisms. Front. Plant. Sci. 2015, 6, 57. [Google Scholar] [CrossRef] [PubMed]
- Covarrubias, A.A.; Reyes, J.L. Post-transcriptional gene regulation of salinity and drought responses by plant microRNAs. Plant. Cell Environ. 2010, 33, 481–489. [Google Scholar] [CrossRef] [PubMed]
- Park, S.-H.; Chung, P.J.; Juntawong, P.; Bailey-Serres, J.; Kim, Y.S.; Jung, H.; Bang, S.W.; Kim, Y.-K.; Choi, Y.D.; Kim, J.-K. Posttranscriptional Control of Photosynthetic mRNA Decay under Stress Conditions Requires 3′ and 5′ Untranslated Regions and Correlates with Differential Polysome Association in Rice. Plant. Physiol. 2012, 159, 1111–1124. [Google Scholar] [CrossRef] [PubMed]
- Magdalena, C.; Michal, R. Plant glycine-rich proteins in stress response: An emerging, still prospective story. Front. Plant. Sci. 2018, 9, 302. [Google Scholar]
- Daszkowska-Golec, A. Emerging roles of the nuclear cap-binding complex in abiotic stress responses. Plant. Physiol. 2018, 176, 242–253. [Google Scholar] [CrossRef]
- Wang, D.; Guo, Y.; Wu, C.; Yang, G.; Li, Y.; Zheng, C. Genome-wide analysis of CCCH zinc finger family in Arabidopsis and rice. BMC Genom. 2008, 9, 44. [Google Scholar] [CrossRef]
- Bogamuwa, S.P.; Jang, J.C. Tandem CCCH zinc finger proteins in plant growth, development and stress response. Plant. Cell Physiol. 2014, 55, 1367–1375. [Google Scholar] [CrossRef]
- Lin, P.C.; Pomeranz, M.C.; Jikumaru, Y.; Kang, S.G.; Hah, C.; Fujioka, S.; Kamiya, Y.; Jang, J.C. The Arabidopsis tandem zinc finger protein AtTZF1 affects ABA- and GA-mediated growth, stress and gene expression responses. Plant. J. 2011, 65, 253–268. [Google Scholar] [CrossRef]
- Bogamuwa, S.; Jang, J.C. The Arabidopsis tandem CCCH zinc finger proteins AtTZF4, 5 and 6 are involved in light-, abscisic acid- and gibberellic acid-mediated regulation of seed germination. Plant. Cell Environ. 2013, 36, 1507–1519. [Google Scholar] [CrossRef]
- Jan, A.; Maruyama, K.; Todaka, D.; Kidokoro, S.; Abo, M.; Yoshimura, E.; Shinozaki, K.; Nakashima, K.; Yamaguchi-Shinozaki, K. OsTZF1, a CCCH-tandem zinc finger protein, confers delayed senescence and stress tolerance in rice by regulating stress-related genes. Plant. Physiol. 2013, 161, 1202–1216. [Google Scholar] [CrossRef]
- Lee, S.J.; Jung, H.J.; Kang, H.; Kim, S.Y. Arabidopsis zinc finger proteins AtC3H49/AtTZF3 and AtC3H20/AtTZF2 are involved in ABA and JA responses. Plant. Cell Physiol. 2012, 53, 673–686. [Google Scholar] [CrossRef] [PubMed]
- Huang, P.; Chung, M.S.; Ju, H.W.; Na, H.S.; Lee, D.J.; Cheong, H.S.; Kim, C.S. Physiological characterization of the Arabidopsis thaliana Oxidation-related Zinc Finger 1, a plasma membrane protein involved in oxidative stress. J. Plant. Res. 2011, 124, 699–705. [Google Scholar] [CrossRef] [PubMed]
- Huang, P.; Ju, H.W.; Min, J.H.; Zhang, X.; Chung, J.S.; Cheong, H.S.; Kim, C.S. Molecular and physiological characterization of the Arabidopsis thaliana Oxidation-related Zinc Finger 2, a plasma membrane protein involved in ABA and salt stress response through the ABI2-mediated signaling pathway. Plant. Cell Physiol. 2012, 53, 193–203. [Google Scholar] [CrossRef] [PubMed]
- Maldonado-Bonilla, L.D.; Eschen-Lippold, L.; Gago-Zachert, S.; Tabassum, N.; Bauer, N.; Scheel, D.; Lee, J. The Arabidopsis tandem zinc finger 9 protein binds RNA and mediates pathogen-associated molecular pattern-triggered immune responses. Plant. Cell Physiol. 2014, 55, 412–425. [Google Scholar] [CrossRef]
- Martínez-Pastor, M.T.; de Llanos, R.; Romero, A.M.; Puig, S. Post-transcriptional regulation of iron homeostasis in Saccharomyces cerevisiae. Int. J. Mol. Sci. 2013, 14, 15785–15809. [Google Scholar] [CrossRef]
- Anderson, P.; Kedersha, N. RNA granules: Post-transcriptional and epigenetic modulators of gene expression. Nat. Rev. Mol. Cell Biol. 2009, 10, 430–436. [Google Scholar] [CrossRef]
- Carballo, E.; Lai, W.S.; Blackshear, P.J. Feedback inhibition of macrophage tumor necrosis factor-alpha production by tristetraprolin. Science 1998, 281, 1001–1005. [Google Scholar] [CrossRef]
- Pomeranz, M.C.; Hah, C.; Lin, P.C.; Kang, S.G.; Finer, J.J.; Blackshear, P.J.; Jang, J.C. The Arabidopsis tandem zinc finger protein AtTZF1 traffics between the nucleus and cytoplasmic foci and binds both DNA and RNA. Plant. Physiol. 2010, 152, 151–165. [Google Scholar] [CrossRef]
- Thanin, C.; Julia, B.-S. Polysomes, stress granules, and processing bodies: A dynamic triumvirate controlling cytoplasmic mRNA fate and function. Plant. Physiol. 2018, 176, 254–269. [Google Scholar]
- Kedersha, N.; Ivanov, P.; Anderson, P. Stress granules and cell signaling: More than just a passing phase? Trends Biochem. Sci. 2013, 38, 494–506. [Google Scholar] [CrossRef]
- Xu, J.; Chua, N.H. Processing bodies and plant development. Curr. Opin. Plant. Biol. 2011, 14, 88–93. [Google Scholar] [CrossRef] [PubMed]
- Chung, P.J.; Jung, H.; Jeong, D.H.; Ha, S.H.; Choi, Y.D.; Kim, J.K. Transcriptome profiling of drought responsive noncoding RNAs and their target genes in rice. BMC Genom. 2016, 17, 563. [Google Scholar] [CrossRef] [PubMed]
- Sakuma, Y.; Maruyama, K.; Osakabe, Y.; Qin, F.; Seki, M.; Shinozaki, K.; Yamaguchi-Shinozaki, K. Functional analysis of an Arabidopsis transcription factor, DREB2A, involved in drought-responsive gene expression. Plant. Cell. 2006, 18, 1292–1309. [Google Scholar] [CrossRef] [PubMed]
- Pinheiro, C.; Chaves, M.M. Photosynthesis and drought: Can we make metabolic connections from available data? J. Exp. Bot. 2010, 62, 869–882. [Google Scholar] [CrossRef]
- Sun, J.; Jiang, H.; Xu, Y.; Li, H.; Wu, X.; Xie, Q.; Li, C. The CCCH-type zinc finger proteins AtSZF1 and AtSZF2 regulate salt stress responses in Arabidopsis. Plant. Cell Physiol. 2007, 48, 1148–1158. [Google Scholar] [CrossRef] [PubMed]
- Dubouzet, J.G.; Sakuma, Y.; Ito, Y.; Kasuga, M.; Dubouzet, E.G.; Miura, S.; Seki, M.; Shinozaki, K.; Yamaguchi-Shinozaki, K. OsDREB genes in rice, Oryza sativa L., encode transcription activators that function in drought-, high-salt- and cold-responsive gene expression. Plant. J. 2003, 33, 751–763. [Google Scholar] [CrossRef]
- Zhang, X.-X.; Tang, Y.-J.; Ma, Q.-B.; Yang, C.-Y.; Mu, Y.-H.; Suo, H.-C.; Luo, L.-H.; Nian, H. OsDREB2A, a rice transcription factor, significantly affects salt tolerance in transgenic soybean. PLoS ONE 2013, 8, e83011. [Google Scholar] [CrossRef]
- Franks, T.M.; Lykke-Andersen, J. TTP and BRF proteins nucleate processing body formation to silence mRNAs with AU-rich elements. Genes Dev. 2007, 21, 719–735. [Google Scholar] [CrossRef]
- Kedersha, N.; Stoecklin, G.; Ayodele, M.; Yacono, P.; Lykke-Andersen, J.; Fritzler, M.J.; Scheuner, D.; Kaufman, R.J.; Golan, D.E.; Anderson, P. Stress granules and processing bodies are dynamically linked sites of mRNP remodeling. J. Cell Biol. 2005, 169, 871–884. [Google Scholar] [CrossRef]
- Guo, Y.H.; Yu, Y.P.; Wang, D.; Wu, C.A.; Yang, G.D.; Huang, J.G.; Zheng, C.C. GhZFP1, a novel CCCH-type zinc finger protein from cotton, enhances salt stress tolerance and fungal disease resistance in transgenic tobacco by interacting with GZIRD21A and GZIPR5. New Phytol. 2009, 183, 62–75. [Google Scholar] [CrossRef]
- Bogamuwa, S.; Jang, J.-C. Plant Tandem CCCH Zinc Finger Proteins Interact with ABA, Drought, and Stress Response Regulators in Processing-Bodies and Stress Granules. PLoS ONE 2016, 1, e0151574. [Google Scholar] [CrossRef] [PubMed]
- Dure, L. Structure/Function studies of Lea proteins. In Proceedings of the Plant Molecular Biology; Springer: Berlin/Heidelberg, Germany, 1994; pp. 245–255. [Google Scholar]
- Reyes, J.L.; Rodrigo, M.-J.; Colmenero-Flores, J.M.; Gil, J.-V.; Garay-Arroyo, A.; Campos, F.; Salamini, F.; Bartels, D.; Covarrubias, A.A. Hydrophilins from distant organisms can protect enzymatic activities from water limitation effects in vitro. Plant. Cell Environ. 2005, 28, 709–718. [Google Scholar] [CrossRef]
- Xiao, B.; Huang, Y.; Tang, N.; Xiong, L. Over-expression of a LEA gene in rice improves drought resistance under the field conditions. Theor. Appl. Genet. 2007, 115, 35–46. [Google Scholar] [CrossRef] [PubMed]
- Kaur, R.; Chakraborty, A.; Bhunia, R.K.; Sen, S.K.; Ghosh, A.K. Tolerance to soil water stress by Oryza sativa cv. IR20 was improved by expression of Wsi18 gene locus from Oryza nivara. Biol. Plant. 2018, 62, 129–139. [Google Scholar] [CrossRef]
- Olvera-Carrillo, Y.; Campos, F.; Reyes, J.L.; Garciarrubio, A.; Covarrubias, A.A. Functional analysis of the group 4 late embryogenesis abundant proteins reveals their relevance in the adaptive response during water deficit in Arabidopsis. Plant. Physiol. 2010, 154, 373–390. [Google Scholar] [CrossRef]
- Liu, W.X.; Zhang, F.C.; Zhang, W.Z.; Song, L.F.; Wu, W.H.; Chen, Y.F. Arabidopsis Di19 functions as a transcription factor and modulates PR1, PR2, and PR5 expression in response to drought stress. Mol. Plant. 2013, 6, 1487–1502. [Google Scholar] [CrossRef]
- Wu, J.; Kim, S.G.; Kang, K.Y.; Kim, J.-G.; Park, S.-R.; Gupta, R.; Kim, Y.H.; Wang, Y.; Kim, S.T. Overexpression of a Pathogenesis-Related protein 10 enhances biotic and abiotic stress tolerance in rice. Plant. Pathol. J. 2016, 32, 552–562. [Google Scholar] [CrossRef]
- Li, R.; Liu, C.; Zhao, R.; Wang, L.; Chen, L.; Yu, W.; Zhang, S.; Sheng, J.; Shen, L. CRISPR/Cas9-Mediated SlNPR1 mutagenesis reduces tomato plant drought tolerance. BMC Plant. Biol. 2019, 19, 38. [Google Scholar] [CrossRef]
- Hashimoto, M.; Kisseleva, L.; Sawa, S.; Furukawa, T.; Komatsu, S.; Koshiba, T. A novel rice PR10 protein, RSOsPR10, specifically induced in roots by biotic and abiotic stresses, possibly via the jasmonic acid signaling pathway. Plant. Cell Physiol. 2004, 45, 550–559. [Google Scholar] [CrossRef]
- Thompson, E.W.; Lane, B.G. Relation of protein synthesis in imbibing wheat embryos to the cell-free translational capacities of bulk mRNA from dry and imbibing embryos. J. Biol. Chem. 1980, 255, 5965–5970. [Google Scholar]
- Lane, B.G.; Dunwell, J.M.; Ray, J.A.; Schmitt, M.R.; Cuming, A.C. Germin, a protein marker of early plant development, is an oxalate oxidase. J. Biol. Chem. 1993, 268, 12239–12242. [Google Scholar] [PubMed]
- Li, L.; Xu, X.; Chen, C.; Shen, Z. Genome-wide characterization and expression analysis of the Germin-like protein family in rice and Arabidopsis. Int. J. Mol. Sci. 2016, 17, 1622. [Google Scholar] [CrossRef] [PubMed]
- Livak, K.J.; Schmittgen, T.D. Analysis of relative gene expression data using the real-time quantitative PCR and the 2-Δ Δ CT method. Methods 2001, 25, 402–408. [Google Scholar] [CrossRef] [PubMed]
- Manosalva, P.M.; Davidson, R.M.; Liu, B.; Zhu, X.; Hulbert, S.H.; Leung, H.; Leach, J.E. A Germin-Like Protein Gene family functions as a complex quantitative trait locus conferring broad-spectrum disease resistance in rice. Plant. Physiol. 2009, 149, 286–296. [Google Scholar] [CrossRef]
- Dunwell, J.M.; Gibbings, J.G.; Mahmood, T.; Saqlan Naqvi, S.M. Germin and Germin-like Proteins: Evolution, structure, and function. Crit. Rev. Plant. Sci. 2008, 27, 342–375. [Google Scholar] [CrossRef]
- Wang, T.; Chen, X.; Zhu, F.; Li, H.; Li, L.; Yang, Q.; Chi, X.; Yu, S.; Liang, X. Characterization of peanut Germin-Like Proteins, AhGLPs in plant development and defense. PLoS ONE 2013, 8, e61722. [Google Scholar] [CrossRef]
- Li, Y.; Zhang, D.; Li, W.; Mallano, A.I.; Zhang, Y.; Wang, T.; Lu, M.; Qin, Z.; Li, W. Expression study of soybean germin-like gene family reveals a role of GLP7 gene in various abiotic stress tolerances. Can. J. Plant. Sci. 2016, 96, 296–304. [Google Scholar] [CrossRef]
- Park, S.H.; Bang, S.W.; Jeong, J.S.; Jung, H.; Redillas, M.C.; Kim, H.I.; Lee, K.H.; Kim, Y.S.; Kim, J.K. Analysis of the APX, PGD1 and R1G1B constitutive gene promoters in various organs over three homozygous generations of transgenic rice plants. Planta 2012, 235, 1397–1408. [Google Scholar] [CrossRef]
- Jang, I.C.; Choi, W.B.; Lee, K.H.; Song, S.I.; Nahm, B.H.; Kim, J.K. High-level and ubiquitous expression of the rice cytochrome c gene OsCc1 and its promoter activity in transgenic plants provides a useful promoter for transgenesis of monocots. Plant. Physiol. 2002, 129, 1473–1481. [Google Scholar] [CrossRef]
- Shim, J.S.; Oh, N.; Chung, P.J.; Kim, Y.S.; Choi, Y.D.; Kim, J.-K. Overexpression of OsNAC14 improves drought tolerance in rice. Front. Plant. Sci. 2018, 9, 310. [Google Scholar] [CrossRef]
- Redillas, M.C.F.R.; Strasser, R.J.; Jeong, J.S.; Kim, Y.S.; Kim, J.-K. The use of JIP test to evaluate drought-tolerance of transgenic rice overexpressing OsNAC10. Plant. Biotech. Rep. 2011, 5, 169–175. [Google Scholar] [CrossRef]
- Bolger, A.M.; Lohse, M.; Usadel, B. Trimmomatic: A flexible trimmer for Illumina sequence data. Bioinformatics 2014, 30, 2114–2120. [Google Scholar] [CrossRef] [PubMed]
- Xu, X.; Wan, W.; Jiang, G.; Xi, Y.; Huang, H.; Cai, J.; Chang, Y.; Duan, C.G.; Mangrauthia, S.K.; Peng, X.; et al. Nucleocytoplasmic trafficking of the arabidopsisWD40 repeat protein XIW1 regulates ABI5 stability and abscisic acid responses. Mol. Plant 2019, 12, 1598–1611. [Google Scholar] [CrossRef] [PubMed]
- Jung, H.; Lee, D.-K.; Choi, Y.D.; Kim, J.-K. OsIAA6, a member of the rice Aux/IAA gene family, is involved in drought tolerance and tiller outgrowth. Plant. Sci. 2015, 236, 304–312. [Google Scholar] [CrossRef]
- Zhang, Y.; Su, J.; Duan, S.; Ao, Y.; Dai, J.; Liu, J.; Wang, P.; Li, Y.; Liu, B.; Feng, D.; et al. A highly efficient rice green tissue protoplast system for transient gene expression and studying light/chloroplast-related processes. Plant. Methods 2011, 7, 30. [Google Scholar] [CrossRef]
© 2020 by the authors. Licensee MDPI, Basel, Switzerland. This article is an open access article distributed under the terms and conditions of the Creative Commons Attribution (CC BY) license (http://creativecommons.org/licenses/by/4.0/).



